Közzétételi kötelezettség

Szervezeti, személyzeti adatok, tevékenységre, működésre vonatkozó adatok, gazdálkodási adatok közzététele a 2011. évi CXII. törvény alapján.


Az általános közzétételi listában nincs adattal töltött adatszolgáltatási sorok kapcsán az ÉTV Kft-nek jelenleg nincs közzétételi kötelezettsége, ill. nincs közzéteendő adata.
Az egyedi közzétételi listában nem szerepeltetett pontok tekintetében az ÉTV Kft-nek jelenleg nincs közzétételi kötelezettsége, ill. nincs közzéteendő adata.
Az oldal feltöltése folyamatos.

  • Általános közzétételi lista
    • I. Szervezeti, személyzeti adatok
      Adatszolgáltatási elvárás Szolgáltatott adat
      1.A közfeladatot ellátó szerv hivatalos neve, székhelye, postai címe, telefon- és telefaxszáma, elektronikus levélcíme, honlapja, ügyfélszolgálatának elérhetőségei Elérhetőségek, ügyfélfogadás
      (Archívum)

      Társaság adatai

      Társaság adatai

      Név: Érd és Térsége Regionális Víziközmű Korlátolt Felelősségű Társaság
      Székhely: 2030 Érd, Fehérvári út 63/B-C.
      Postacím: 2031 Érd, Pf. 55.
      Cégjegyzékszám: 13-09-066513
      Adószám: 10819067-2-13
      Telefonszám: +36 23 500 000
      Fax: +36 23 500 000
      Honlap: www.erdivizmuvek.hu
      Bankszámlaszámaink:
      Budapest Bank: 10102244-58172900-01000001
      K&H Bank: 10200926-22611440-00000000

      MEKH Működési engedélyek:

      Érd közműves ivóvíz ellátás működési engedély száma: VKEFFO_2018-3309-1 Megtekintés
      Diósd közműves ivóvíz ellátás működési engedély száma: VKEFFO_2018-3290-1 Megtekintés
      Tárnok közműves ivóvíz ellátás működési engedély száma: VKEFFO_2018-3314-1 Megtekintés
      Sóskút közműves ivóvíz ellátás működési engedély száma: VKEFFO_2018-3313-1 Megtekintés
      Törökbálint közműves ivóvíz ellátás működési engedély száma: VKEFFO_2018-3316-1 Megtekintés
      Pusztazámor közműves ivóvíz ellátás működési engedély száma: VKEFFO_2018-3311-1 Megtekintés
      Herceghalom közműves ivóvíz ellátás működési engedély száma: VKEFFO_2018-3310-1 Megtekintés
      Remeteszőlős közműves ivóvíz ellátás működési engedély száma: VKEFFO_2018-3312-1 Megtekintés
      Sóskút közműves szennyvízelvezetés- és tisztítás működési engedély száma: VKEFFO_2018-3320-1 Megtekintés
      Törökbálint közműves szennyvízelvezetés- és tisztítás működési engedély száma: VKEFFO_2018-3321-1 Megtekintés
      Pusztazámor közműves szennyvízelvezetés- és tisztítás működési engedély száma: VKEFFO_2018-3318-1Megtekintés
      Herceghalom közműves szennyvízelvezetés- és tisztítás működési engedély száma: VKEFFO_2018-3317-1 Megtekintés
      Remeteszőlős közműves szennyvízelvezetés- és tisztítás működési engedély száma: 2016/4441-1. Megtekintés

      MEKH Víziközmű szolgáltatói engedély száma: 4081/2016., Határozat megtekintése.
      NAIH nyilvántartási száma:
      • NAIH-54869/2013.
      • NAIH-72253/2014.

      HIBABEJELENTÉS
      0-24 óráig hívható telefon: +36 23 365 921 vagy +36 23 500 000
      E-mail cím: hibabejelento@erdivizmuvek.hu

      Ügyfélszolgálati Iroda (telephely)
      Cím: 2030 Érd, Felső u. 2.
      Internet: www.erdivizmuvek.hu
      Telefon: +36 23 521 751
      Fax: +36 23 521 759
      Ügyfélszolgálati irodavezető: Tulipán Norbert
      E-mail cím: ugyfelszolgalat@erdivizmuvek.hu

      Annak érdekében, hogy megóvjuk munkatársaink, ügyfeleink és hozzátartozóik egészségét, ügyfélszolgálati irodáinkat március 8-tól visszavonásig zárva tartjuk.
      Kérjük, a személyes ügyintézés helyett a telefonos vagy a honlapunkon elérhető online ügyintézési módot vegyék igénybe.


      Ügyfélfogadási időpontok:
      Hétfő: 8:00 – 20:00
      Kedd, Szerda, Csütörtök: 7:30 – 15:00
      Péntek: 7:00 – 13:00

      Ügyfélszolgálati pénztár zárás:
      Hétfő: 19:30
      Kedd-csütörtök: 15:00
      Péntek: 12:30

      Telefonos ügyfélszolgálat
      Telefon: 06 23 521 751
      Nyitvatartási ideje:
      Hétfő: 8:00 – 20:00
      Kedd, Szerda, Csütörtök: 7:30 – 15:00
      Péntek: 7:00 – 13:00

      Duna-parti telephely, igazgatóság
      2030 Érd, Duna-parti Vízműtelep, Mecset u.
      tel/fax: +36 23 500 000
      E-mail cím: dunapart@erdivizmuvek.hu

      A cég fióktelepei
      2049 Diósd, Rákóczi F. út 19.
      2053 Herceghalom, Zsámbéki út 022/1.hrsz.
      2053 Herceghalom, Kiss János utca 13.
      2045 Törökbálint, Kazinczy utca 14.
      2045 Törökbálint, Fűzfa utca 10.
      2039 Pusztazámor szennyvíztelep, Móricz Zs u 55.
      2039 Pusztazámor, 028/28.
      2038 Sóskút, 0120/12.
      2038 Sóskút, (szennyvíztelep) 052/79.

      A Társaság tagságával működő gazdasági társaság
      Név: Érd és Térsége Csatorna-szolgáltató Korlátolt Felelősségű Társaság
      Székhely: 2030 Érd, Fehérvári út 63/B-C.
      Postacím: 2030 Érd, Pf. 55/1
      Képviselője: Lanku Ildikó ügyvezető igazgató
      Telefonszám: +36 23 500 000
      Fax: +36 23 500 000
      E-mail cím: ugyfelszolgalat@erdicsatornamuvek.hu
      Honlap: www.erdicsatornamuvek.hu
      Az ÉTV Kft-nek a Fővárosi Csatornázási Művek Zrt-vel valamint a Veolia Víz Zrt-vel közös részesedésének mértéke: 26 %
       
      1 A közfeladatot ellátó szerv hivatalos neve, székhelye, postai címe, telefon- és telefaxszáma, elektronikus levélcíme, honlapja, ügyfélszolgálatának elérhetőségei Társaság adatai

      Társaság adatai

      Társaság adatai

      Név: ÉRD és TÉRSÉGE Regionális Víziközmű Korlátolt Felelősségű Társaság
      Székhely: 2030 Érd, Fehérvári út 63/B-C.
      Postacím: 2031 Érd, Pf. 55.
      Cégjegyzékszám: 13-09-066513
      Adószám: 10819067-2-13
      MEKH működési engedély száma: 2144/2013.
      NAIH nyilvántartási száma:
      • NAIH-54869/2013.
      • NAIH-72253/2014.
      Telefonszám: +36-23-500-000
      Fax: +36-23-500-000
      Honlap: www.erdivizmuvek.hu

      HIBABEJELENTÉS
      Telefon:
      0-24 óráig hívható: (23) 365 921
      Hétfőtől-csütörtökig 7:00-16:00-ig, pénteken 7:00-13:00-ig hívható:
      (23) 500 000 / 210 mellék
      E-mail cím: hibabejelento@erdivizmuvek.hu

      Ügyfélszolgálati Iroda
      Cím: 2030 Érd, Felső u. 2.
      Internet: www.erdivizmuvek.hu
      Telefon: 06 23 521 751
      Fax: 06 23 521 759
      Ügyfélszolgálati irodavezető: Tulipán Norbert
      E-mail cím: ugyfelszolgalat@erdivizmuvek.hu

      Ügyfélfogadási időpontok:
      Hétfő: 8:00 – 20:00
      Kedd, Szerda, Csütörtök: 7:30 – 15:00
      Péntek: 7:00 – 13:00

      Telefonos ügyfélszolgálat
      Telefon: 06 23 521 751
      Nyitvatartási ideje:
      Hétfő: 8:00 – 20:00
      Kedd, Szerda, Csütörtök: 7:30 – 15:00
      Péntek: 7:00 – 13:00

      Duna-parti telephely, igazgatóság
      2030 Érd, Duna-parti Vízműtelep, Mecset u.
      tel/fax: 23/500-000
      E-mail cím: dunapart@erdivizmuvek.hu
      Bankszámlaszámaink:
      Budapest Bank: 10102244-58172900-01000001
      K&H Bank: 10200926-22611440-00000000

      A Társaság tagságával működő gazdasági Társaság
      Név: Érd és Térsége Csatorna-szolgáltató Korlátolt Felelősségű Társaság
      Székhely: 2030 Érd, Fehérvári út 63/B-C.
      Postacím: 2030 Érd, Pf. 55/1
      Képviselője: Lanku Ildikó ügyvezető
      Telefonszám: +36-23-500-000
      Fax: +36-23-500-000
      E-mail cím: ugyfelszolgalat@erdicsatornamuvek.hu
      Honlap: www.erdicsatornamuvek.hu
      Az ÉTV Kft-nek a Fővárosi Csatornázási Művek Zrt-vel valamint a Veolia Víz Zrt-vel közös részesedésének mértéke: 26 %
      Társaság adatai

      Társaság adatai

      Társaság adatai

      Név: ÉRD és TÉRSÉGE Regionális Víziközmű Korlátolt Felelősségű Társaság
      Székhely: 2030 Érd, Fehérvári út 63/B-C.
      Postacím: 2031 Érd, Pf. 55.
      Cégjegyzékszám: 13-09-066513
      Adószám: 10819067-2-13
      MEKH Működési engedély száma: 2144/2013., Határozat megtekintése.
      MEKH Víziközmű szolgáltatói engedély száma: 4081/2016., Határozat megtekintése.
      NAIH nyilvántartási száma:
      • NAIH-54869/2013.
      • NAIH-72253/2014.
      Telefonszám: +36-23-500-000
      Fax: +36-23-500-000
      Honlap: www.erdivizmuvek.hu

      HIBABEJELENTÉS
      Telefon:
      0-24 óráig hívható: (23) 365 921
      Hétfőtől-csütörtökig 7:00-16:00-ig, pénteken 7:00-13:00-ig hívható:
      (23) 500 000 / 210 mellék
      E-mail cím: hibabejelento@erdivizmuvek.hu

      Ügyfélszolgálati Iroda
      Cím: 2030 Érd, Felső u. 2.
      Internet: www.erdivizmuvek.hu
      Telefon: 06 23 521 751
      Fax: 06 23 521 759
      Ügyfélszolgálati irodavezető: Tulipán Norbert
      E-mail cím: ugyfelszolgalat@erdivizmuvek.hu

      Ügyfélfogadási időpontok:
      Hétfő: 8:00 – 20:00
      Kedd, Szerda, Csütörtök: 7:30 – 15:00
      Péntek: 7:00 – 13:00

      Telefonos ügyfélszolgálat
      Telefon: 06 23 521 751
      Nyitvatartási ideje:
      Hétfő: 8:00 – 20:00
      Kedd, Szerda, Csütörtök: 7:30 – 15:00
      Péntek: 7:00 – 13:00

      Duna-parti telephely, igazgatóság
      2030 Érd, Duna-parti Vízműtelep, Mecset u.
      tel/fax: 23/500-000
      E-mail cím: dunapart@erdivizmuvek.hu
      Bankszámlaszámaink:
      Budapest Bank: 10102244-58172900-01000001
      K&H Bank: 10200926-22611440-00000000

      A Társaság tagságával működő gazdasági Társaság
      Név: Érd és Térsége Csatorna-szolgáltató Korlátolt Felelősségű Társaság
      Székhely: 2030 Érd, Fehérvári út 63/B-C.
      Postacím: 2030 Érd, Pf. 55/1
      Képviselője: Lanku Ildikó ügyvezető
      Telefonszám: +36-23-500-000
      Fax: +36-23-500-000
      E-mail cím: ugyfelszolgalat@erdicsatornamuvek.hu
      Honlap: www.erdicsatornamuvek.hu
      Az ÉTV Kft-nek a Fővárosi Csatornázási Művek Zrt-vel valamint a Veolia Víz Zrt-vel közös részesedésének mértéke: 26 %
      Társaság adatai

      Társaság adatai

      Társaság adatai

      Név: ÉRD és TÉRSÉGE Regionális Víziközmű Korlátolt Felelősségű Társaság
      Székhely: 2030 Érd, Fehérvári út 63/B-C.
      Postacím: 2031 Érd, Pf. 55.
      Cégjegyzékszám: 13-09-066513
      Adószám: 10819067-2-13
      MEKH Működési engedély száma: 2144/2013., Határozat megtekintése.
      MEKH Víziközmű szolgáltatói engedély száma: 4081/2016., Határozat megtekintése.
      NAIH nyilvántartási száma:
      • NAIH-54869/2013.
      • NAIH-72253/2014.
      Telefonszám: +36-23-500-000
      Fax: +36-23-500-000
      Honlap: www.erdivizmuvek.hu

      HIBABEJELENTÉS
      Telefon:
      0-24 óráig hívható: (23) 365 921
      Hétfőtől-csütörtökig 7:00-16:00-ig, pénteken 7:00-13:00-ig hívható:
      (23) 500 000 / 210 mellék
      E-mail cím: hibabejelento@erdivizmuvek.hu

      Ügyfélszolgálati Iroda
      Cím: 2030 Érd, Felső u. 2.
      Internet: www.erdivizmuvek.hu
      Telefon: 06 23 521 751
      Fax: 06 23 521 759
      Ügyfélszolgálati irodavezető: Tulipán Norbert
      E-mail cím: ugyfelszolgalat@erdivizmuvek.hu

      Ügyfélfogadási időpontok:
      Hétfő: 8:00 – 20:00
      Kedd, Szerda, Csütörtök: 7:30 – 15:00
      Péntek: 7:00 – 13:00

      Telefonos ügyfélszolgálat
      Telefon: 06 23 521 751
      Nyitvatartási ideje:
      Hétfő: 8:00 – 20:00
      Kedd, Szerda, Csütörtök: 7:30 – 15:00
      Péntek: 7:00 – 13:00

      Duna-parti telephely, igazgatóság
      2030 Érd, Duna-parti Vízműtelep, Mecset u.
      tel/fax: 23/500-000
      E-mail cím: dunapart@erdivizmuvek.hu
      Bankszámlaszámaink:
      Budapest Bank: 10102244-58172900-01000001
      K&H Bank: 10200926-22611440-00000000

      A Társaság tagságával működő gazdasági Társaság
      Név: Érd és Térsége Csatorna-szolgáltató Korlátolt Felelősségű Társaság
      Székhely: 2030 Érd, Fehérvári út 63/B-C.
      Postacím: 2030 Érd, Pf. 55/1
      Képviselője: Lanku Ildikó ügyvezető igazgató
      Telefonszám: +36-23-500-000
      Fax: +36-23-500-000
      E-mail cím: ugyfelszolgalat@erdicsatornamuvek.hu
      Honlap: www.erdicsatornamuvek.hu
      Az ÉTV Kft-nek a Fővárosi Csatornázási Művek Zrt-vel valamint a Veolia Víz Zrt-vel közös részesedésének mértéke: 26 %
      Társaság adatai

      Társaság adatai

      Társaság adatai

      Név: ÉRD és TÉRSÉGE Regionális Víziközmű Korlátolt Felelősségű Társaság
      Székhely: 2030 Érd, Fehérvári út 63/B-C.
      Postacím: 2031 Érd, Pf. 55.
      Cégjegyzékszám: 13-09-066513
      Adószám: 10819067-2-13

      MEKH Működési engedélyek:

      Érd közműves ivóvíz ellátás működési engedély száma: 2016/4429-1. Megtekintés
      Diósd közműves ivóvíz ellátás működési engedély száma: 2016/4428-1. Megtekintés
      Tárnok közműves ivóvíz ellátás működési engedély száma: 2016/4430-1. Megtekintés
      Sóskút közműves ivóvíz ellátás működési engedély száma: 2016/4431-1. Megtekintés
      Törökbálint közműves ivóvíz ellátás működési engedély száma: 2016/4432-1. Megtekintés
      Pusztazámor közműves ivóvíz ellátás működési engedély száma: 2016/4433-1. Megtekintés
      Herceghalom közműves ivóvíz ellátás működési engedély száma: 2016/4434-1. Megtekintés
      Remeteszőlős közműves ivóvíz ellátás működési engedély száma: 2016/4435-1. Megtekintés
      Törökbálint közműves szennyvízelvezetés- és tisztítás működési engedély száma: 2016/4436-1. Megtekintés
      Pusztazámor közműves szennyvízelvezetés- és tisztítás működési engedély száma: 2016/4437-1. Megtekintés
      Herceghalom közműves szennyvízelvezetés- és tisztítás működési engedély száma: 2016/4439-1. Megtekintés
      Remeteszőlős közműves szennyvízelvezetés- és tisztítás működési engedély száma: 2016/4441-1. Megtekintés

      MEKH Víziközmű szolgáltatói engedély száma: 4081/2016., Határozat megtekintése.
      NAIH nyilvántartási száma:
      • NAIH-54869/2013.
      • NAIH-72253/2014.
      Telefonszám: +36-23-500-000
      Fax: +36-23-500-000
      Honlap: www.erdivizmuvek.hu

      HIBABEJELENTÉS
      Telefon:
      0-24 óráig hívható: (23) 365 921
      Hétfőtől-csütörtökig 7:00-16:00-ig, pénteken 7:00-13:00-ig hívható:
      (23) 500 000 / 210 mellék
      E-mail cím: hibabejelento@erdivizmuvek.hu

      Ügyfélszolgálati Iroda
      Cím: 2030 Érd, Felső u. 2.
      Internet: www.erdivizmuvek.hu
      Telefon: 06 23 521 751
      Fax: 06 23 521 759
      Ügyfélszolgálati irodavezető: Tulipán Norbert
      E-mail cím: ugyfelszolgalat@erdivizmuvek.hu

      Ügyfélfogadási időpontok:
      Hétfő: 8:00 – 20:00
      Kedd, Szerda, Csütörtök: 7:30 – 15:00
      Péntek: 7:00 – 13:00

      Telefonos ügyfélszolgálat
      Telefon: 06 23 521 751
      Nyitvatartási ideje:
      Hétfő: 8:00 – 20:00
      Kedd, Szerda, Csütörtök: 7:30 – 15:00
      Péntek: 7:00 – 13:00

      Duna-parti telephely, igazgatóság
      2030 Érd, Duna-parti Vízműtelep, Mecset u.
      tel/fax: 23/500-000
      E-mail cím: dunapart@erdivizmuvek.hu
      Bankszámlaszámaink:
      Budapest Bank: 10102244-58172900-01000001
      K&H Bank: 10200926-22611440-00000000

      A Társaság tagságával működő gazdasági Társaság
      Név: Érd és Térsége Csatorna-szolgáltató Korlátolt Felelősségű Társaság
      Székhely: 2030 Érd, Fehérvári út 63/B-C.
      Postacím: 2030 Érd, Pf. 55/1
      Képviselője: Lanku Ildikó ügyvezető igazgató
      Telefonszám: +36-23-500-000
      Fax: +36-23-500-000
      E-mail cím: ugyfelszolgalat@erdicsatornamuvek.hu
      Honlap: www.erdicsatornamuvek.hu
      Az ÉTV Kft-nek a Fővárosi Csatornázási Művek Zrt-vel valamint a Veolia Víz Zrt-vel közös részesedésének mértéke: 26 %
      Társaság adatai

      Társaság adatai

      Társaság adatai

      Név: ÉRD és TÉRSÉGE Regionális Víziközmű Korlátolt Felelősségű Társaság
      Székhely: 2030 Érd, Fehérvári út 63/B-C.
      Postacím: 2031 Érd, Pf. 55.
      Cégjegyzékszám: 13-09-066513
      Adószám: 10819067-2-13

      MEKH Működési engedélyek:

      Érd közműves ivóvíz ellátás működési engedély száma: 2016/4429-1. Megtekintés
      Diósd közműves ivóvíz ellátás működési engedély száma: 2016/4428-1. Megtekintés
      Tárnok közműves ivóvíz ellátás működési engedély száma: 2016/4430-1. Megtekintés
      Sóskút közműves ivóvíz ellátás működési engedély száma: 2016/4431-1. Megtekintés
      Törökbálint közműves ivóvíz ellátás működési engedély száma: 2016/4432-1. Megtekintés
      Pusztazámor közműves ivóvíz ellátás működési engedély száma: 2016/4433-1. Megtekintés
      Herceghalom közműves ivóvíz ellátás működési engedély száma: 2016/4434-1. Megtekintés
      Remeteszőlős közműves ivóvíz ellátás működési engedély száma: 2016/4435-1. Megtekintés
      Törökbálint közműves szennyvízelvezetés- és tisztítás működési engedély száma: 2016/4436-1. Megtekintés
      Pusztazámor közműves szennyvízelvezetés- és tisztítás működési engedély száma: 2016/4437-1. Megtekintés
      Herceghalom közműves szennyvízelvezetés- és tisztítás működési engedély száma: 2016/4439-1. Megtekintés
      Remeteszőlős közműves szennyvízelvezetés- és tisztítás működési engedély száma: 2016/4441-1. Megtekintés

      MEKH Víziközmű szolgáltatói engedély száma: 4081/2016., Határozat megtekintése.
      NAIH nyilvántartási száma:
      • NAIH-54869/2013.
      • NAIH-72253/2014.
      Telefonszám: +36-23-500-000
      Fax: +36-23-500-000
      Honlap: www.erdivizmuvek.hu

      HIBABEJELENTÉS
      Telefon:
      0-24 óráig hívható: (23) 365 921
      Hétfőtől-csütörtökig 7:00-16:00-ig, pénteken 7:00-13:00-ig hívható:
      (23) 500 000 / 210 mellék
      E-mail cím: hibabejelento@erdivizmuvek.hu

      Ügyfélszolgálati Iroda
      Cím: 2030 Érd, Felső u. 2.
      Internet: www.erdivizmuvek.hu
      Telefon: 06 23 521 751
      Fax: 06 23 521 759
      Ügyfélszolgálati irodavezető: Tulipán Norbert
      E-mail cím: ugyfelszolgalat@erdivizmuvek.hu

      Ügyfélfogadási időpontok:
      Hétfő: 8:00 – 20:00
      Kedd, Szerda, Csütörtök: 7:30 – 15:00
      Péntek: 7:00 – 13:00

      Telefonos ügyfélszolgálat
      Telefon: 06 23 521 751
      Nyitvatartási ideje:
      Hétfő: 8:00 – 20:00
      Kedd, Szerda, Csütörtök: 7:30 – 15:00
      Péntek: 7:00 – 13:00

      Duna-parti telephely, igazgatóság
      2030 Érd, Duna-parti Vízműtelep, Mecset u.
      tel/fax: 23/500-000
      E-mail cím: dunapart@erdivizmuvek.hu
      Bankszámlaszámaink:
      Budapest Bank: 10102244-58172900-01000001
      K&H Bank: 10200926-22611440-00000000

      A Társaság tagságával működő gazdasági Társaság
      Név: Érd és Térsége Csatorna-szolgáltató Korlátolt Felelősségű Társaság
      Székhely: 2030 Érd, Fehérvári út 63/B-C.
      Postacím: 2030 Érd, Pf. 55/1
      Képviselője: Lanku Ildikó ügyvezető igazgató
      Telefonszám: +36-23-500-000
      Fax: +36-23-500-000
      E-mail cím: ugyfelszolgalat@erdicsatornamuvek.hu
      Honlap: www.erdicsatornamuvek.hu
      Az ÉTV Kft-nek a Fővárosi Csatornázási Művek Zrt-vel valamint a Veolia Víz Zrt-vel közös részesedésének mértéke: 26 %
      Társaság adatai

      Társaság adatai

      Társaság adatai

      Név: Érd és Térsége Regionális Víziközmű Korlátolt Felelősségű Társaság
      Székhely: 2030 Érd, Fehérvári út 63/B-C.
      Postacím: 2031 Érd, Pf. 55.
      Cégjegyzékszám: 13-09-066513
      Adószám: 10819067-2-13

      MEKH Működési engedélyek:

      Érd közműves ivóvíz ellátás működési engedély száma: 2016/4429-1. Megtekintés
      Diósd közműves ivóvíz ellátás működési engedély száma: 2016/4428-1. Megtekintés
      Tárnok közműves ivóvíz ellátás működési engedély száma: 2016/4430-1. Megtekintés
      Sóskút közműves ivóvíz ellátás működési engedély száma: 2016/4431-1. Megtekintés
      Törökbálint közműves ivóvíz ellátás működési engedély száma: 2016/4432-1. Megtekintés
      Pusztazámor közműves ivóvíz ellátás működési engedély száma: 2016/4433-1. Megtekintés
      Herceghalom közműves ivóvíz ellátás működési engedély száma: 2016/4434-1. Megtekintés
      Remeteszőlős közműves ivóvíz ellátás működési engedély száma: 2016/4435-1. Megtekintés
      Törökbálint közműves szennyvízelvezetés- és tisztítás működési engedély száma: 2016/4436-1. Megtekintés
      Pusztazámor közműves szennyvízelvezetés- és tisztítás működési engedély száma: 2016/4437-1. Megtekintés
      Herceghalom közműves szennyvízelvezetés- és tisztítás működési engedély száma: 2016/4439-1. Megtekintés
      Remeteszőlős közműves szennyvízelvezetés- és tisztítás működési engedély száma: 2016/4441-1. Megtekintés

      MEKH Víziközmű szolgáltatói engedély száma: 4081/2016., Határozat megtekintése.
      NAIH nyilvántartási száma:
      • NAIH-54869/2013.
      • NAIH-72253/2014.
      Telefonszám: +36-23-500-000
      Fax: +36-23-500-000
      Honlap: www.erdivizmuvek.hu

      HIBABEJELENTÉS
      Telefon:
      0-24 óráig hívható: (23) 365 921
      Hétfőtől-csütörtökig 7:00-16:00-ig, pénteken 7:00-13:00-ig hívható:
      (23) 500 000 / 210 mellék
      E-mail cím: hibabejelento@erdivizmuvek.hu

      Ügyfélszolgálati Iroda
      Cím: 2030 Érd, Felső u. 2.
      Internet: www.erdivizmuvek.hu
      Telefon: 06 23 521 751
      Fax: 06 23 521 759
      Ügyfélszolgálati irodavezető: Tulipán Norbert
      E-mail cím: ugyfelszolgalat@erdivizmuvek.hu

      Ügyfélfogadási időpontok:
      Hétfő: 8:00 – 20:00
      Kedd, Szerda, Csütörtök: 7:30 – 15:00
      Péntek: 7:00 – 13:00

      Telefonos ügyfélszolgálat
      Telefon: 06 23 521 751
      Nyitvatartási ideje:
      Hétfő: 8:00 – 20:00
      Kedd, Szerda, Csütörtök: 7:30 – 15:00
      Péntek: 7:00 – 13:00

      Duna-parti telephely, igazgatóság
      2030 Érd, Duna-parti Vízműtelep, Mecset u.
      tel/fax: 23/500-000
      E-mail cím: dunapart@erdivizmuvek.hu
      Bankszámlaszámaink:
      Budapest Bank: 10102244-58172900-01000001
      K&H Bank: 10200926-22611440-00000000

      A Társaság tagságával működő gazdasági társaság
      Név: Érd és Térsége Csatorna-szolgáltató Korlátolt Felelősségű Társaság
      Székhely: 2030 Érd, Fehérvári út 63/B-C.
      Postacím: 2030 Érd, Pf. 55/1
      Képviselője: Lanku Ildikó ügyvezető igazgató
      Telefonszám: +36-23-500-000
      Fax: +36-23-500-000
      E-mail cím: ugyfelszolgalat@erdicsatornamuvek.hu
      Honlap: www.erdicsatornamuvek.hu
      Az ÉTV Kft-nek a Fővárosi Csatornázási Művek Zrt-vel valamint a Veolia Víz Zrt-vel közös részesedésének mértéke: 26 %
      Társaság adatai

      Társaság adatai

      Társaság adatai

      Név: Érd és Térsége Regionális Víziközmű Korlátolt Felelősségű Társaság
      Székhely: 2030 Érd, Fehérvári út 63/B-C.
      Postacím: 2031 Érd, Pf. 55.
      Cégjegyzékszám: 13-09-066513
      Adószám: 10819067-2-13

      MEKH Működési engedélyek:

      Érd közműves ivóvíz ellátás működési engedély száma: 2016/4429-1. Megtekintés
      Diósd közműves ivóvíz ellátás működési engedély száma: 2016/4428-1. Megtekintés
      Tárnok közműves ivóvíz ellátás működési engedély száma: 2016/4430-1. Megtekintés
      Sóskút közműves ivóvíz ellátás működési engedély száma: 2016/4431-1. Megtekintés
      Törökbálint közműves ivóvíz ellátás működési engedély száma: 2016/4432-1. Megtekintés
      Pusztazámor közműves ivóvíz ellátás működési engedély száma: 2016/4433-1. Megtekintés
      Herceghalom közműves ivóvíz ellátás működési engedély száma: 2016/4434-1. Megtekintés
      Remeteszőlős közműves ivóvíz ellátás működési engedély száma: 2016/4435-1. Megtekintés
      Sóskút közműves szennyvízelvezetés- és tisztítás működési engedély száma: 2016/1655-12. Megtekintés
      Törökbálint közműves szennyvízelvezetés- és tisztítás működési engedély száma: 2016/4436-1. Megtekintés
      Pusztazámor közműves szennyvízelvezetés- és tisztítás működési engedély száma: 2016/4437-1. Megtekintés
      Herceghalom közműves szennyvízelvezetés- és tisztítás működési engedély száma: 2016/4439-1. Megtekintés
      Remeteszőlős közműves szennyvízelvezetés- és tisztítás működési engedély száma: 2016/4441-1. Megtekintés

      MEKH Víziközmű szolgáltatói engedély száma: 4081/2016., Határozat megtekintése.
      NAIH nyilvántartási száma:
      • NAIH-54869/2013.
      • NAIH-72253/2014.
      Telefonszám: +36-23-500-000
      Fax: +36-23-500-000
      Honlap: www.erdivizmuvek.hu

      HIBABEJELENTÉS
      Telefon:
      0-24 óráig hívható: (23) 365 921
      Hétfőtől-csütörtökig 7:00-16:00-ig, pénteken 7:00-13:00-ig hívható:
      (23) 500 000 / 210 mellék
      E-mail cím: hibabejelento@erdivizmuvek.hu

      Ügyfélszolgálati Iroda
      Cím: 2030 Érd, Felső u. 2.
      Internet: www.erdivizmuvek.hu
      Telefon: 06 23 521 751
      Fax: 06 23 521 759
      Ügyfélszolgálati irodavezető: Tulipán Norbert
      E-mail cím: ugyfelszolgalat@erdivizmuvek.hu

      Ügyfélfogadási időpontok:
      Hétfő: 8:00 – 20:00
      Kedd, Szerda, Csütörtök: 7:30 – 15:00
      Péntek: 7:00 – 13:00

      Telefonos ügyfélszolgálat
      Telefon: 06 23 521 751
      Nyitvatartási ideje:
      Hétfő: 8:00 – 20:00
      Kedd, Szerda, Csütörtök: 7:30 – 15:00
      Péntek: 7:00 – 13:00

      Duna-parti telephely, igazgatóság
      2030 Érd, Duna-parti Vízműtelep, Mecset u.
      tel/fax: 23/500-000
      E-mail cím: dunapart@erdivizmuvek.hu
      Bankszámlaszámaink:
      Budapest Bank: 10102244-58172900-01000001
      K&H Bank: 10200926-22611440-00000000

      A Társaság tagságával működő gazdasági társaság
      Név: Érd és Térsége Csatorna-szolgáltató Korlátolt Felelősségű Társaság
      Székhely: 2030 Érd, Fehérvári út 63/B-C.
      Postacím: 2030 Érd, Pf. 55/1
      Képviselője: Lanku Ildikó ügyvezető igazgató
      Telefonszám: +36-23-500-000
      Fax: +36-23-500-000
      E-mail cím: ugyfelszolgalat@erdicsatornamuvek.hu
      Honlap: www.erdicsatornamuvek.hu
      Az ÉTV Kft-nek a Fővárosi Csatornázási Művek Zrt-vel valamint a Veolia Víz Zrt-vel közös részesedésének mértéke: 26 %
      Társaság adatai

      Társaság adatai

      Társaság adatai

      Név: Érd és Térsége Regionális Víziközmű Korlátolt Felelősségű Társaság
      Székhely: 2030 Érd, Fehérvári út 63/B-C.
      Postacím: 2031 Érd, Pf. 55.
      Cégjegyzékszám: 13-09-066513
      Adószám: 10819067-2-13

      MEKH Működési engedélyek:

      Érd közműves ivóvíz ellátás működési engedély száma: 2016/4429-1. Megtekintés
      Diósd közműves ivóvíz ellátás működési engedély száma: 2016/4428-1. Megtekintés
      Tárnok közműves ivóvíz ellátás működési engedély száma: 2016/4430-1. Megtekintés
      Sóskút közműves ivóvíz ellátás működési engedély száma: 2016/4431-1. Megtekintés
      Törökbálint közműves ivóvíz ellátás működési engedély száma: 2016/4432-1. Megtekintés
      Pusztazámor közműves ivóvíz ellátás működési engedély száma: 2016/4433-1. Megtekintés
      Herceghalom közműves ivóvíz ellátás működési engedély száma: 2016/4434-1. Megtekintés
      Remeteszőlős közműves ivóvíz ellátás működési engedély száma: 2016/4435-1. Megtekintés
      Sóskút közműves szennyvízelvezetés- és tisztítás működési engedély száma: 2016/1655-12. Megtekintés
      Törökbálint közműves szennyvízelvezetés- és tisztítás működési engedély száma: 2016/4436-1. Megtekintés
      Pusztazámor közműves szennyvízelvezetés- és tisztítás működési engedély száma: 2016/4437-1. Megtekintés
      Herceghalom közműves szennyvízelvezetés- és tisztítás működési engedély száma: 2016/4439-1. Megtekintés
      Remeteszőlős közműves szennyvízelvezetés- és tisztítás működési engedély száma: 2016/4441-1. Megtekintés

      MEKH Víziközmű szolgáltatói engedély száma: 4081/2016., Határozat megtekintése.
      NAIH nyilvántartási száma:
      • NAIH-54869/2013.
      • NAIH-72253/2014.
      Telefonszám: +36-23-500-000
      Fax: +36-23-500-000
      Honlap: www.erdivizmuvek.hu

      HIBABEJELENTÉS
      Telefon:
      0-24 óráig hívható: (23) 365 921
      Hétfőtől-csütörtökig 7:00-16:00-ig, pénteken 7:00-13:00-ig hívható:
      (23) 500 000 / 210 mellék
      E-mail cím: hibabejelento@erdivizmuvek.hu

      Ügyfélszolgálati Iroda (telephely)
      Cím: 2030 Érd, Felső u. 2.
      Internet: www.erdivizmuvek.hu
      Telefon: 06 23 521 751
      Fax: 06 23 521 759
      Ügyfélszolgálati irodavezető: Tulipán Norbert
      E-mail cím: ugyfelszolgalat@erdivizmuvek.hu

      Ügyfélfogadási időpontok:
      Hétfő: 8:00 – 20:00
      Kedd, Szerda, Csütörtök: 7:30 – 15:00
      Péntek: 7:00 – 13:00

      Telefonos ügyfélszolgálat
      Telefon: 06 23 521 751
      Nyitvatartási ideje:
      Hétfő: 8:00 – 20:00
      Kedd, Szerda, Csütörtök: 7:30 – 15:00
      Péntek: 7:00 – 13:00

      Duna-parti telephely, igazgatóság
      2030 Érd, Duna-parti Vízműtelep, Mecset u.
      tel/fax: 23/500-000
      E-mail cím: dunapart@erdivizmuvek.hu
      Bankszámlaszámaink:
      Budapest Bank: 10102244-58172900-01000001
      K&H Bank: 10200926-22611440-00000000

      A cég fióktelepei:
      2049 Diósd, Rákóczi F út 19.
      2053 Herceghalom, Zsámbéki út 022/1.hrsz.
      2053 Herceghalom, Kiss János utca 13.
      2045 Törökbálint, Kazinczy utca 14.
      2045 Törökbálint, Fűzfa utca 10.
      2039 Pusztazámor szennyvíztelep, Móricz Zs u 55.
      2039 Pusztazámor, 028/28.
      2038 Sóskút, 0120/12.
      2038 Sóskút, (szennyvíztelep) 052/79.

      A Társaság tagságával működő gazdasági társaság
      Név: Érd és Térsége Csatorna-szolgáltató Korlátolt Felelősségű Társaság
      Székhely: 2030 Érd, Fehérvári út 63/B-C.
      Postacím: 2030 Érd, Pf. 55/1
      Képviselője: Lanku Ildikó ügyvezető igazgató
      Telefonszám: +36-23-500-000
      Fax: +36-23-500-000
      E-mail cím: ugyfelszolgalat@erdicsatornamuvek.hu
      Honlap: www.erdicsatornamuvek.hu
      Az ÉTV Kft-nek a Fővárosi Csatornázási Művek Zrt-vel valamint a Veolia Víz Zrt-vel közös részesedésének mértéke: 26 %
       
      Társaság adatai

      Társaság adatai

      Társaság adatai

      Név: Érd és Térsége Regionális Víziközmű Korlátolt Felelősségű Társaság
      Székhely: 2030 Érd, Fehérvári út 63/B-C.
      Postacím: 2031 Érd, Pf. 55.
      Cégjegyzékszám: 13-09-066513
      Adószám: 10819067-2-13
      Telefonszám: +36-23-500-000
      Fax: +36-23-500-000
      Honlap: www.erdivizmuvek.hu

      MEKH Működési engedélyek:

      Érd közműves ivóvíz ellátás működési engedély száma: 2016/4429-1. Megtekintés
      Diósd közműves ivóvíz ellátás működési engedély száma: 2016/4428-1. Megtekintés
      Tárnok közműves ivóvíz ellátás működési engedély száma: 2016/4430-1. Megtekintés
      Sóskút közműves ivóvíz ellátás működési engedély száma: 2016/4431-1. Megtekintés
      Törökbálint közműves ivóvíz ellátás működési engedély száma: 2016/4432-1. Megtekintés
      Pusztazámor közműves ivóvíz ellátás működési engedély száma: 2016/4433-1. Megtekintés
      Herceghalom közműves ivóvíz ellátás működési engedély száma: 2016/4434-1. Megtekintés
      Remeteszőlős közműves ivóvíz ellátás működési engedély száma: 2016/4435-1. Megtekintés
      Sóskút közműves szennyvízelvezetés- és tisztítás működési engedély száma: 2016/1655-12. Megtekintés
      Törökbálint közműves szennyvízelvezetés- és tisztítás működési engedély száma: 2016/4436-1. Megtekintés
      Pusztazámor közműves szennyvízelvezetés- és tisztítás működési engedély száma: 2016/4437-1. Megtekintés
      Herceghalom közműves szennyvízelvezetés- és tisztítás működési engedély száma: 2016/4439-1. Megtekintés
      Remeteszőlős közműves szennyvízelvezetés- és tisztítás működési engedély száma: 2016/4441-1. Megtekintés

      MEKH Víziközmű szolgáltatói engedély száma: 4081/2016., Határozat megtekintése.
      NAIH nyilvántartási száma:
      • NAIH-54869/2013.
      • NAIH-72253/2014.

      HIBABEJELENTÉS
      0-24 óráig hívható telefon: +36 23 365 921
      Hétfőtől-csütörtökig 7:00-16:00-ig, pénteken 7:00-13:00-ig hívható telefon:  +36 23 500 000 / 210 mellék
      E-mail cím: hibabejelento@erdivizmuvek.hu

      Ügyfélszolgálati Iroda (telephely)
      Cím: 2030 Érd, Felső u. 2.
      Internet: www.erdivizmuvek.hu
      Telefon: +36 23 521 751
      Fax: +36 23 521 759
      Ügyfélszolgálati irodavezető: Tulipán Norbert
      E-mail cím: ugyfelszolgalat@erdivizmuvek.hu

      Ügyfélfogadási időpontok:
      Hétfő: 8:00 – 20:00
      Kedd, Szerda, Csütörtök: 7:30 – 15:00
      Péntek: 7:00 – 13:00

      Telefonos ügyfélszolgálat
      Telefon: 06 23 521 751
      Nyitvatartási ideje:
      Hétfő: 8:00 – 20:00
      Kedd, Szerda, Csütörtök: 7:30 – 15:00
      Péntek: 7:00 – 13:00

      Duna-parti telephely, igazgatóság
      2030 Érd, Duna-parti Vízműtelep, Mecset u.
      tel/fax: +36 23 500 000
      E-mail cím: dunapart@erdivizmuvek.hu
      Bankszámlaszámaink:
      Budapest Bank: 10102244-58172900-01000001
      K&H Bank: 10200926-22611440-00000000

      A cég fióktelepei
      2049 Diósd, Rákóczi F. út 19.
      2053 Herceghalom, Zsámbéki út 022/1.hrsz.
      2053 Herceghalom, Kiss János utca 13.
      2045 Törökbálint, Kazinczy utca 14.
      2045 Törökbálint, Fűzfa utca 10.
      2039 Pusztazámor szennyvíztelep, Móricz Zs u 55.
      2039 Pusztazámor, 028/28.
      2038 Sóskút, 0120/12.
      2038 Sóskút, (szennyvíztelep) 052/79.

      A Társaság tagságával működő gazdasági társaság
      Név: Érd és Térsége Csatorna-szolgáltató Korlátolt Felelősségű Társaság
      Székhely: 2030 Érd, Fehérvári út 63/B-C.
      Postacím: 2030 Érd, Pf. 55/1
      Képviselője: Lanku Ildikó ügyvezető igazgató
      Telefonszám: +36 23 500 000
      Fax: +36 23 500 000
      E-mail cím: ugyfelszolgalat@erdicsatornamuvek.hu
      Honlap: www.erdicsatornamuvek.hu
      Az ÉTV Kft-nek a Fővárosi Csatornázási Művek Zrt-vel valamint a Veolia Víz Zrt-vel közös részesedésének mértéke: 26 %
       
      Társaság adatai

      Társaság adatai

      Társaság adatai

      Név: Érd és Térsége Regionális Víziközmű Korlátolt Felelősségű Társaság
      Székhely: 2030 Érd, Fehérvári út 63/B-C.
      Postacím: 2031 Érd, Pf. 55.
      Cégjegyzékszám: 13-09-066513
      Adószám: 10819067-2-13
      Telefonszám: +36 23 500 000
      Fax: +36 23 500 000
      Honlap: www.erdivizmuvek.hu
      Bankszámlaszámaink:
      Budapest Bank: 10102244-58172900-01000001
      K&H Bank: 10200926-22611440-00000000

      MEKH Működési engedélyek:

      Érd közműves ivóvíz ellátás működési engedély száma: 2016/4429-1. Megtekintés
      Diósd közműves ivóvíz ellátás működési engedély száma: 2016/4428-1. Megtekintés
      Tárnok közműves ivóvíz ellátás működési engedély száma: 2016/4430-1. Megtekintés
      Sóskút közműves ivóvíz ellátás működési engedély száma: 2016/4431-1. Megtekintés
      Törökbálint közműves ivóvíz ellátás működési engedély száma: 2016/4432-1. Megtekintés
      Pusztazámor közműves ivóvíz ellátás működési engedély száma: 2016/4433-1. Megtekintés
      Herceghalom közműves ivóvíz ellátás működési engedély száma: 2016/4434-1. Megtekintés
      Remeteszőlős közműves ivóvíz ellátás működési engedély száma: 2016/4435-1. Megtekintés
      Sóskút közműves szennyvízelvezetés- és tisztítás működési engedély száma: 2016/1655-12. Megtekintés
      Törökbálint közműves szennyvízelvezetés- és tisztítás működési engedély száma: 2016/4436-1. Megtekintés
      Pusztazámor közműves szennyvízelvezetés- és tisztítás működési engedély száma: 2016/4437-1. Megtekintés
      Herceghalom közműves szennyvízelvezetés- és tisztítás működési engedély száma: 2016/4439-1. Megtekintés
      Remeteszőlős közműves szennyvízelvezetés- és tisztítás működési engedély száma: 2016/4441-1. Megtekintés

      MEKH Víziközmű szolgáltatói engedély száma: 4081/2016., Határozat megtekintése.
      NAIH nyilvántartási száma:
      • NAIH-54869/2013.
      • NAIH-72253/2014.

      HIBABEJELENTÉS
      0-24 óráig hívható telefon: +36 23 365 921
      Hétfőtől-csütörtökig 7:00-16:00-ig, pénteken 7:00-13:00-ig hívható telefon:  +36 23 500 000 / 210 mellék
      E-mail cím: hibabejelento@erdivizmuvek.hu

      Ügyfélszolgálati Iroda (telephely)
      Cím: 2030 Érd, Felső u. 2.
      Internet: www.erdivizmuvek.hu
      Telefon: +36 23 521 751
      Fax: +36 23 521 759
      Ügyfélszolgálati irodavezető: Tulipán Norbert
      E-mail cím: ugyfelszolgalat@erdivizmuvek.hu

      Ügyfélfogadási időpontok:
      Hétfő: 8:00 – 20:00
      Kedd, Szerda, Csütörtök: 7:30 – 15:00
      Péntek: 7:00 – 13:00

      Telefonos ügyfélszolgálat
      Telefon: 06 23 521 751
      Nyitvatartási ideje:
      Hétfő: 8:00 – 20:00
      Kedd, Szerda, Csütörtök: 7:30 – 15:00
      Péntek: 7:00 – 13:00

      Duna-parti telephely, igazgatóság
      2030 Érd, Duna-parti Vízműtelep, Mecset u.
      tel/fax: +36 23 500 000
      E-mail cím: dunapart@erdivizmuvek.hu

      A cég fióktelepei
      2049 Diósd, Rákóczi F. út 19.
      2053 Herceghalom, Zsámbéki út 022/1.hrsz.
      2053 Herceghalom, Kiss János utca 13.
      2045 Törökbálint, Kazinczy utca 14.
      2045 Törökbálint, Fűzfa utca 10.
      2039 Pusztazámor szennyvíztelep, Móricz Zs u 55.
      2039 Pusztazámor, 028/28.
      2038 Sóskút, 0120/12.
      2038 Sóskút, (szennyvíztelep) 052/79.

      A Társaság tagságával működő gazdasági társaság
      Név: Érd és Térsége Csatorna-szolgáltató Korlátolt Felelősségű Társaság
      Székhely: 2030 Érd, Fehérvári út 63/B-C.
      Postacím: 2030 Érd, Pf. 55/1
      Képviselője: Lanku Ildikó ügyvezető igazgató
      Telefonszám: +36 23 500 000
      Fax: +36 23 500 000
      E-mail cím: ugyfelszolgalat@erdicsatornamuvek.hu
      Honlap: www.erdicsatornamuvek.hu
      Az ÉTV Kft-nek a Fővárosi Csatornázási Művek Zrt-vel valamint a Veolia Víz Zrt-vel közös részesedésének mértéke: 26 %
       
      Társaság adatai

      Társaság adatai

      Társaság adatai

      Név: Érd és Térsége Regionális Víziközmű Korlátolt Felelősségű Társaság
      Székhely: 2030 Érd, Fehérvári út 63/B-C.
      Postacím: 2031 Érd, Pf. 55.
      Cégjegyzékszám: 13-09-066513
      Adószám: 10819067-2-13
      Telefonszám: +36 23 500 000
      Fax: +36 23 500 000
      Honlap: www.erdivizmuvek.hu
      Bankszámlaszámaink:
      Budapest Bank: 10102244-58172900-01000001
      K&H Bank: 10200926-22611440-00000000

      MEKH Működési engedélyek:

      Érd közműves ivóvíz ellátás működési engedély száma: VKEFFO_2018-3309-1 Megtekintés
      Diósd közműves ivóvíz ellátás működési engedély száma: VKEFFO_2018-3290-1 Megtekintés
      Tárnok közműves ivóvíz ellátás működési engedély száma: VKEFFO_2018-3314-1 Megtekintés
      Sóskút közműves ivóvíz ellátás működési engedély száma: VKEFFO_2018-3313-1 Megtekintés
      Törökbálint közműves ivóvíz ellátás működési engedély száma: VKEFFO_2018-3316-1 Megtekintés
      Pusztazámor közműves ivóvíz ellátás működési engedély száma: VKEFFO_2018-3311-1 Megtekintés
      Herceghalom közműves ivóvíz ellátás működési engedély száma: VKEFFO_2018-3310-1 Megtekintés
      Remeteszőlős közműves ivóvíz ellátás működési engedély száma: VKEFFO_2018-3312-1 Megtekintés
      Sóskút közműves szennyvízelvezetés- és tisztítás működési engedély száma: VKEFFO_2018-3320-1 Megtekintés
      Törökbálint közműves szennyvízelvezetés- és tisztítás működési engedély száma: VKEFFO_2018-3321-1 Megtekintés
      Pusztazámor közműves szennyvízelvezetés- és tisztítás működési engedély száma: VKEFFO_2018-3318-1Megtekintés
      Herceghalom közműves szennyvízelvezetés- és tisztítás működési engedély száma: VKEFFO_2018-3317-1 Megtekintés
      Remeteszőlős közműves szennyvízelvezetés- és tisztítás működési engedély száma: 2016/4441-1. Megtekintés

      MEKH Víziközmű szolgáltatói engedély száma: 4081/2016., Határozat megtekintése.
      NAIH nyilvántartási száma:
      • NAIH-54869/2013.
      • NAIH-72253/2014.

      HIBABEJELENTÉS
      0-24 óráig hívható telefon: +36 23 365 921
      Hétfőtől-csütörtökig 7:00-16:00-ig, pénteken 7:00-13:00-ig hívható telefon:  +36 23 500 000 / 210 mellék
      E-mail cím: hibabejelento@erdivizmuvek.hu

      Ügyfélszolgálati Iroda (telephely)
      Cím: 2030 Érd, Felső u. 2.
      Internet: www.erdivizmuvek.hu
      Telefon: +36 23 521 751
      Fax: +36 23 521 759
      Ügyfélszolgálati irodavezető: Tulipán Norbert
      E-mail cím: ugyfelszolgalat@erdivizmuvek.hu

      Ügyfélfogadási időpontok:
      Hétfő: 8:00 – 20:00
      Kedd, Szerda, Csütörtök: 7:30 – 15:00
      Péntek: 7:00 – 13:00

      Telefonos ügyfélszolgálat
      Telefon: 06 23 521 751
      Nyitvatartási ideje:
      Hétfő: 8:00 – 20:00
      Kedd, Szerda, Csütörtök: 7:30 – 15:00
      Péntek: 7:00 – 13:00

      Duna-parti telephely, igazgatóság
      2030 Érd, Duna-parti Vízműtelep, Mecset u.
      tel/fax: +36 23 500 000
      E-mail cím: dunapart@erdivizmuvek.hu

      A cég fióktelepei
      2049 Diósd, Rákóczi F. út 19.
      2053 Herceghalom, Zsámbéki út 022/1.hrsz.
      2053 Herceghalom, Kiss János utca 13.
      2045 Törökbálint, Kazinczy utca 14.
      2045 Törökbálint, Fűzfa utca 10.
      2039 Pusztazámor szennyvíztelep, Móricz Zs u 55.
      2039 Pusztazámor, 028/28.
      2038 Sóskút, 0120/12.
      2038 Sóskút, (szennyvíztelep) 052/79.

      A Társaság tagságával működő gazdasági társaság
      Név: Érd és Térsége Csatorna-szolgáltató Korlátolt Felelősségű Társaság
      Székhely: 2030 Érd, Fehérvári út 63/B-C.
      Postacím: 2030 Érd, Pf. 55/1
      Képviselője: Lanku Ildikó ügyvezető igazgató
      Telefonszám: +36 23 500 000
      Fax: +36 23 500 000
      E-mail cím: ugyfelszolgalat@erdicsatornamuvek.hu
      Honlap: www.erdicsatornamuvek.hu
      Az ÉTV Kft-nek a Fővárosi Csatornázási Művek Zrt-vel valamint a Veolia Víz Zrt-vel közös részesedésének mértéke: 26 %
       
      Társaság adatai

      Társaság adatai

      Társaság adatai

      Név: Érd és Térsége Regionális Víziközmű Korlátolt Felelősségű Társaság
      Székhely: 2030 Érd, Fehérvári út 63/B-C.
      Postacím: 2031 Érd, Pf. 55.
      Cégjegyzékszám: 13-09-066513
      Adószám: 10819067-2-13
      Telefonszám: +36 23 500 000
      Fax: +36 23 500 000
      Honlap: www.erdivizmuvek.hu
      Bankszámlaszámaink:
      Budapest Bank: 10102244-58172900-01000001
      K&H Bank: 10200926-22611440-00000000

      MEKH Működési engedélyek:

      Érd közműves ivóvíz ellátás működési engedély száma: VKEFFO_2018-3309-1 Megtekintés
      Diósd közműves ivóvíz ellátás működési engedély száma: VKEFFO_2018-3290-1 Megtekintés
      Tárnok közműves ivóvíz ellátás működési engedély száma: VKEFFO_2018-3314-1 Megtekintés
      Sóskút közműves ivóvíz ellátás működési engedély száma: VKEFFO_2018-3313-1 Megtekintés
      Törökbálint közműves ivóvíz ellátás működési engedély száma: VKEFFO_2018-3316-1 Megtekintés
      Pusztazámor közműves ivóvíz ellátás működési engedély száma: VKEFFO_2018-3311-1 Megtekintés
      Herceghalom közműves ivóvíz ellátás működési engedély száma: VKEFFO_2018-3310-1 Megtekintés
      Remeteszőlős közműves ivóvíz ellátás működési engedély száma: VKEFFO_2018-3312-1 Megtekintés
      Sóskút közműves szennyvízelvezetés- és tisztítás működési engedély száma: VKEFFO_2018-3320-1 Megtekintés
      Törökbálint közműves szennyvízelvezetés- és tisztítás működési engedély száma: VKEFFO_2018-3321-1 Megtekintés
      Pusztazámor közműves szennyvízelvezetés- és tisztítás működési engedély száma: VKEFFO_2018-3318-1Megtekintés
      Herceghalom közműves szennyvízelvezetés- és tisztítás működési engedély száma: VKEFFO_2018-3317-1 Megtekintés
      Remeteszőlős közműves szennyvízelvezetés- és tisztítás működési engedély száma: 2016/4441-1. Megtekintés

      MEKH Víziközmű szolgáltatói engedély száma: 4081/2016., Határozat megtekintése.
      NAIH nyilvántartási száma:
      • NAIH-54869/2013.
      • NAIH-72253/2014.

      HIBABEJELENTÉS
      0-24 óráig hívható telefon: +36 23 365 921 vagy +36 23 500 000
      E-mail cím: hibabejelento@erdivizmuvek.hu

      Ügyfélszolgálati Iroda (telephely)
      Cím: 2030 Érd, Felső u. 2.
      Internet: www.erdivizmuvek.hu
      Telefon: +36 23 521 751
      Fax: +36 23 521 759
      Ügyfélszolgálati irodavezető: Tulipán Norbert
      E-mail cím: ugyfelszolgalat@erdivizmuvek.hu

      Ügyfélfogadási időpontok:
      Hétfő: 8:00 – 20:00
      Kedd, Szerda, Csütörtök: 7:30 – 15:00
      Péntek: 7:00 – 13:00

      Telefonos ügyfélszolgálat
      Telefon: 06 23 521 751
      Nyitvatartási ideje:
      Hétfő: 8:00 – 20:00
      Kedd, Szerda, Csütörtök: 7:30 – 15:00
      Péntek: 7:00 – 13:00

      Duna-parti telephely, igazgatóság
      2030 Érd, Duna-parti Vízműtelep, Mecset u.
      tel/fax: +36 23 500 000
      E-mail cím: dunapart@erdivizmuvek.hu

      A cég fióktelepei
      2049 Diósd, Rákóczi F. út 19.
      2053 Herceghalom, Zsámbéki út 022/1.hrsz.
      2053 Herceghalom, Kiss János utca 13.
      2045 Törökbálint, Kazinczy utca 14.
      2045 Törökbálint, Fűzfa utca 10.
      2039 Pusztazámor szennyvíztelep, Móricz Zs u 55.
      2039 Pusztazámor, 028/28.
      2038 Sóskút, 0120/12.
      2038 Sóskút, (szennyvíztelep) 052/79.

      A Társaság tagságával működő gazdasági társaság
      Név: Érd és Térsége Csatorna-szolgáltató Korlátolt Felelősségű Társaság
      Székhely: 2030 Érd, Fehérvári út 63/B-C.
      Postacím: 2030 Érd, Pf. 55/1
      Képviselője: Lanku Ildikó ügyvezető igazgató
      Telefonszám: +36 23 500 000
      Fax: +36 23 500 000
      E-mail cím: ugyfelszolgalat@erdicsatornamuvek.hu
      Honlap: www.erdicsatornamuvek.hu
      Az ÉTV Kft-nek a Fővárosi Csatornázási Művek Zrt-vel valamint a Veolia Víz Zrt-vel közös részesedésének mértéke: 26 %
       
      Társaság adatai

      Társaság adatai

      Társaság adatai

      Név: Érd és Térsége Regionális Víziközmű Korlátolt Felelősségű Társaság
      Székhely: 2030 Érd, Fehérvári út 63/B-C.
      Postacím: 2031 Érd, Pf. 55.
      Cégjegyzékszám: 13-09-066513
      Adószám: 10819067-2-13
      Telefonszám: +36 23 500 000
      Fax: +36 23 500 000
      Honlap: www.erdivizmuvek.hu
      Bankszámlaszámaink:
      Budapest Bank: 10102244-58172900-01000001
      K&H Bank: 10200926-22611440-00000000

      MEKH Működési engedélyek:

      Érd közműves ivóvíz ellátás működési engedély száma: VKEFFO_2018-3309-1 Megtekintés
      Diósd közműves ivóvíz ellátás működési engedély száma: VKEFFO_2018-3290-1 Megtekintés
      Tárnok közműves ivóvíz ellátás működési engedély száma: VKEFFO_2018-3314-1 Megtekintés
      Sóskút közműves ivóvíz ellátás működési engedély száma: VKEFFO_2018-3313-1 Megtekintés
      Törökbálint közműves ivóvíz ellátás működési engedély száma: VKEFFO_2018-3316-1 Megtekintés
      Pusztazámor közműves ivóvíz ellátás működési engedély száma: VKEFFO_2018-3311-1 Megtekintés
      Herceghalom közműves ivóvíz ellátás működési engedély száma: VKEFFO_2018-3310-1 Megtekintés
      Remeteszőlős közműves ivóvíz ellátás működési engedély száma: VKEFFO_2018-3312-1 Megtekintés
      Sóskút közműves szennyvízelvezetés- és tisztítás működési engedély száma: VKEFFO_2018-3320-1 Megtekintés
      Törökbálint közműves szennyvízelvezetés- és tisztítás működési engedély száma: VKEFFO_2018-3321-1 Megtekintés
      Pusztazámor közműves szennyvízelvezetés- és tisztítás működési engedély száma: VKEFFO_2018-3318-1Megtekintés
      Herceghalom közműves szennyvízelvezetés- és tisztítás működési engedély száma: VKEFFO_2018-3317-1 Megtekintés
      Remeteszőlős közműves szennyvízelvezetés- és tisztítás működési engedély száma: 2016/4441-1. Megtekintés

      MEKH Víziközmű szolgáltatói engedély száma: 4081/2016., Határozat megtekintése.
      NAIH nyilvántartási száma:
      • NAIH-54869/2013.
      • NAIH-72253/2014.

      HIBABEJELENTÉS
      0-24 óráig hívható telefon: +36 23 365 921 vagy +36 23 500 000
      E-mail cím: hibabejelento@erdivizmuvek.hu

      Ügyfélszolgálati Iroda (telephely)
      Cím: 2030 Érd, Felső u. 2.
      Internet: www.erdivizmuvek.hu
      Telefon: +36 23 521 751
      Fax: +36 23 521 759
      Ügyfélszolgálati irodavezető: Tulipán Norbert
      E-mail cím: ugyfelszolgalat@erdivizmuvek.hu

      Ügyfélfogadási időpontok:




      Telefonos ügyfélszolgálat
      Telefon: 06 23 521 751
      Nyitvatartási ideje:
      Hétfő: 8:00 – 20:00
      Kedd, Szerda, Csütörtök: 7:30 – 15:00
      Péntek: 7:00 – 13:00

      Duna-parti telephely, igazgatóság
      2030 Érd, Duna-parti Vízműtelep, Mecset u.
      tel/fax: +36 23 500 000
      E-mail cím: dunapart@erdivizmuvek.hu

      A cég fióktelepei
      2049 Diósd, Rákóczi F. út 19.
      2053 Herceghalom, Zsámbéki út 022/1.hrsz.
      2053 Herceghalom, Kiss János utca 13.
      2045 Törökbálint, Kazinczy utca 14.
      2045 Törökbálint, Fűzfa utca 10.
      2039 Pusztazámor szennyvíztelep, Móricz Zs u 55.
      2039 Pusztazámor, 028/28.
      2038 Sóskút, 0120/12.
      2038 Sóskút, (szennyvíztelep) 052/79.

      A Társaság tagságával működő gazdasági társaság
      Név: Érd és Térsége Csatorna-szolgáltató Korlátolt Felelősségű Társaság
      Székhely: 2030 Érd, Fehérvári út 63/B-C.
      Postacím: 2030 Érd, Pf. 55/1
      Képviselője: Lanku Ildikó ügyvezető igazgató
      Telefonszám: +36 23 500 000
      Fax: +36 23 500 000
      E-mail cím: ugyfelszolgalat@erdicsatornamuvek.hu
      Honlap: www.erdicsatornamuvek.hu
      Az ÉTV Kft-nek a Fővárosi Csatornázási Művek Zrt-vel valamint a Veolia Víz Zrt-vel közös részesedésének mértéke: 26 %
       
      Társaság adatai

      Társaság adatai

      Társaság adatai

      Név: Érd és Térsége Regionális Víziközmű Korlátolt Felelősségű Társaság
      Székhely: 2030 Érd, Fehérvári út 63/B-C.
      Postacím: 2031 Érd, Pf. 55.
      Cégjegyzékszám: 13-09-066513
      Adószám: 10819067-2-13
      Telefonszám: +36 23 500 000
      Fax: +36 23 500 000
      Honlap: www.erdivizmuvek.hu
      Bankszámlaszámaink:
      Budapest Bank: 10102244-58172900-01000001
      K&H Bank: 10200926-22611440-00000000

      MEKH Működési engedélyek:

      Érd közműves ivóvíz ellátás működési engedély száma: VKEFFO_2018-3309-1 Megtekintés
      Diósd közműves ivóvíz ellátás működési engedély száma: VKEFFO_2018-3290-1 Megtekintés
      Tárnok közműves ivóvíz ellátás működési engedély száma: VKEFFO_2018-3314-1 Megtekintés
      Sóskút közműves ivóvíz ellátás működési engedély száma: VKEFFO_2018-3313-1 Megtekintés
      Törökbálint közműves ivóvíz ellátás működési engedély száma: VKEFFO_2018-3316-1 Megtekintés
      Pusztazámor közműves ivóvíz ellátás működési engedély száma: VKEFFO_2018-3311-1 Megtekintés
      Herceghalom közműves ivóvíz ellátás működési engedély száma: VKEFFO_2018-3310-1 Megtekintés
      Remeteszőlős közműves ivóvíz ellátás működési engedély száma: VKEFFO_2018-3312-1 Megtekintés
      Sóskút közműves szennyvízelvezetés- és tisztítás működési engedély száma: VKEFFO_2018-3320-1 Megtekintés
      Törökbálint közműves szennyvízelvezetés- és tisztítás működési engedély száma: VKEFFO_2018-3321-1 Megtekintés
      Pusztazámor közműves szennyvízelvezetés- és tisztítás működési engedély száma: VKEFFO_2018-3318-1Megtekintés
      Herceghalom közműves szennyvízelvezetés- és tisztítás működési engedély száma: VKEFFO_2018-3317-1 Megtekintés
      Remeteszőlős közműves szennyvízelvezetés- és tisztítás működési engedély száma: 2016/4441-1. Megtekintés

      MEKH Víziközmű szolgáltatói engedély száma: 4081/2016., Határozat megtekintése.
      NAIH nyilvántartási száma:
      • NAIH-54869/2013.
      • NAIH-72253/2014.

      HIBABEJELENTÉS
      0-24 óráig hívható telefon: +36 23 365 921 vagy +36 23 500 000
      E-mail cím: hibabejelento@erdivizmuvek.hu

      Ügyfélszolgálati Iroda (telephely)
      Cím: 2030 Érd, Felső u. 2.
      Internet: www.erdivizmuvek.hu
      Telefon: +36 23 521 751
      Fax: +36 23 521 759
      Ügyfélszolgálati irodavezető: Tulipán Norbert
      E-mail cím: ugyfelszolgalat@erdivizmuvek.hu

      Ügyfélfogadási időpontok:
      Hétfő: 8:00 – 20:00
      Kedd, Szerda, Csütörtök: 7:30 – 15:00
      Péntek: 7:00 – 13:00

      Ügyfélszolgálati pénztár zárás:
      Hétfő: 19:30
      Kedd-csütörtök: 15:00
      Péntek: 12:30

      Telefonos ügyfélszolgálat
      Telefon: 06 23 521 751
      Nyitvatartási ideje:
      Hétfő: 8:00 – 20:00
      Kedd, Szerda, Csütörtök: 7:30 – 15:00
      Péntek: 7:00 – 13:00

      Duna-parti telephely, igazgatóság
      2030 Érd, Duna-parti Vízműtelep, Mecset u.
      tel/fax: +36 23 500 000
      E-mail cím: dunapart@erdivizmuvek.hu

      A cég fióktelepei
      2049 Diósd, Rákóczi F. út 19.
      2053 Herceghalom, Zsámbéki út 022/1.hrsz.
      2053 Herceghalom, Kiss János utca 13.
      2045 Törökbálint, Kazinczy utca 14.
      2045 Törökbálint, Fűzfa utca 10.
      2039 Pusztazámor szennyvíztelep, Móricz Zs u 55.
      2039 Pusztazámor, 028/28.
      2038 Sóskút, 0120/12.
      2038 Sóskút, (szennyvíztelep) 052/79.

      A Társaság tagságával működő gazdasági társaság
      Név: Érd és Térsége Csatorna-szolgáltató Korlátolt Felelősségű Társaság
      Székhely: 2030 Érd, Fehérvári út 63/B-C.
      Postacím: 2030 Érd, Pf. 55/1
      Képviselője: Lanku Ildikó ügyvezető igazgató
      Telefonszám: +36 23 500 000
      Fax: +36 23 500 000
      E-mail cím: ugyfelszolgalat@erdicsatornamuvek.hu
      Honlap: www.erdicsatornamuvek.hu
      Az ÉTV Kft-nek a Fővárosi Csatornázási Művek Zrt-vel valamint a Veolia Víz Zrt-vel közös részesedésének mértéke: 26 %
       
      Társaság adatai

      Társaság adatai

      Társaság adatai

      Név: Érd és Térsége Regionális Víziközmű Korlátolt Felelősségű Társaság
      Székhely: 2030 Érd, Fehérvári út 63/B-C.
      Postacím: 2031 Érd, Pf. 55.
      Cégjegyzékszám: 13-09-066513
      Adószám: 10819067-2-13
      Telefonszám: +36 23 500 000
      Fax: +36 23 500 000
      Honlap: www.erdivizmuvek.hu
      Bankszámlaszámaink:
      Budapest Bank: 10102244-58172900-01000001
      K&H Bank: 10200926-22611440-00000000

      MEKH Működési engedélyek:

      Érd közműves ivóvíz ellátás működési engedély száma: VKEFFO_2018-3309-1 Megtekintés
      Diósd közműves ivóvíz ellátás működési engedély száma: VKEFFO_2018-3290-1 Megtekintés
      Tárnok közműves ivóvíz ellátás működési engedély száma: VKEFFO_2018-3314-1 Megtekintés
      Sóskút közműves ivóvíz ellátás működési engedély száma: VKEFFO_2018-3313-1 Megtekintés
      Törökbálint közműves ivóvíz ellátás működési engedély száma: VKEFFO_2018-3316-1 Megtekintés
      Pusztazámor közműves ivóvíz ellátás működési engedély száma: VKEFFO_2018-3311-1 Megtekintés
      Herceghalom közműves ivóvíz ellátás működési engedély száma: VKEFFO_2018-3310-1 Megtekintés
      Remeteszőlős közműves ivóvíz ellátás működési engedély száma: VKEFFO_2018-3312-1 Megtekintés
      Sóskút közműves szennyvízelvezetés- és tisztítás működési engedély száma: VKEFFO_2018-3320-1 Megtekintés
      Törökbálint közműves szennyvízelvezetés- és tisztítás működési engedély száma: VKEFFO_2018-3321-1 Megtekintés
      Pusztazámor közműves szennyvízelvezetés- és tisztítás működési engedély száma: VKEFFO_2018-3318-1Megtekintés
      Herceghalom közműves szennyvízelvezetés- és tisztítás működési engedély száma: VKEFFO_2018-3317-1 Megtekintés
      Remeteszőlős közműves szennyvízelvezetés- és tisztítás működési engedély száma: 2016/4441-1. Megtekintés

      MEKH Víziközmű szolgáltatói engedély száma: 4081/2016., Határozat megtekintése.
      NAIH nyilvántartási száma:
      • NAIH-54869/2013.
      • NAIH-72253/2014.

      HIBABEJELENTÉS
      0-24 óráig hívható telefon: +36 23 365 921 vagy +36 23 500 000
      E-mail cím: hibabejelento@erdivizmuvek.hu

      Ügyfélszolgálati Iroda (telephely)
      Cím: 2030 Érd, Felső u. 2.
      Internet: www.erdivizmuvek.hu
      Telefon: +36 23 521 751
      Fax: +36 23 521 759
      Ügyfélszolgálati irodavezető: Tulipán Norbert
      E-mail cím: ugyfelszolgalat@erdivizmuvek.hu

      Ügyfélfogadási időpontok:
      Annak érdekében, hogy megóvjuk munkatársaink, ügyfeleink és hozzátartozóik egészségét, ügyfélszolgálati irodáinkat március 8-tól visszavonásig zárva tartjuk.
      Kérjük, a személyes ügyintézés helyett a telefonos vagy a honlapunkon elérhető online ügyintézési módot vegyék igénybe.

      Hétfő: 8:00 – 20:00
      Kedd, Szerda, Csütörtök: 7:30 – 15:00
      Péntek: 7:00 – 13:00

      Ügyfélszolgálati pénztár zárás:
      Hétfő: 19:30
      Kedd-csütörtök: 15:00
      Péntek: 12:30

      Telefonos ügyfélszolgálat
      Telefon: 06 23 521 751
      Nyitvatartási ideje:
      Hétfő: 8:00 – 20:00
      Kedd, Szerda, Csütörtök: 7:30 – 15:00
      Péntek: 7:00 – 13:00

      Duna-parti telephely, igazgatóság
      2030 Érd, Duna-parti Vízműtelep, Mecset u.
      tel/fax: +36 23 500 000
      E-mail cím: dunapart@erdivizmuvek.hu

      A cég fióktelepei
      2049 Diósd, Rákóczi F. út 19.
      2053 Herceghalom, Zsámbéki út 022/1.hrsz.
      2053 Herceghalom, Kiss János utca 13.
      2045 Törökbálint, Kazinczy utca 14.
      2045 Törökbálint, Fűzfa utca 10.
      2039 Pusztazámor szennyvíztelep, Móricz Zs u 55.
      2039 Pusztazámor, 028/28.
      2038 Sóskút, 0120/12.
      2038 Sóskút, (szennyvíztelep) 052/79.

      A Társaság tagságával működő gazdasági társaság
      Név: Érd és Térsége Csatorna-szolgáltató Korlátolt Felelősségű Társaság
      Székhely: 2030 Érd, Fehérvári út 63/B-C.
      Postacím: 2030 Érd, Pf. 55/1
      Képviselője: Lanku Ildikó ügyvezető igazgató
      Telefonszám: +36 23 500 000
      Fax: +36 23 500 000
      E-mail cím: ugyfelszolgalat@erdicsatornamuvek.hu
      Honlap: www.erdicsatornamuvek.hu
      Az ÉTV Kft-nek a Fővárosi Csatornázási Művek Zrt-vel valamint a Veolia Víz Zrt-vel közös részesedésének mértéke: 26 %
       
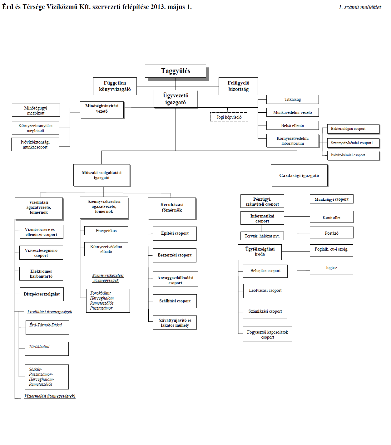
      2.A közfeladatot ellátó szerv szervezeti felépítése szervezeti egységek megjelölésével, az egyes szervezeti egységek feladatai Szervezeti felépítés
      (Archívum)

      Szervezeti felépítés

       
      Érd és Térsége Víziközmű Kft. szervezeti felépítése 2020. július 1-től

      2 A közfeladatot ellátó szerv szervezeti felépítése szervezeti egységek megjelölésével, az egyes szervezeti egységek feladatai Szervezeti felépítés

      Szervezeti felépítés


      Nagyobb méretért kattintson a képre

      Szervezeti felépítés

      Szervezeti felépítés


      Nagyobb méretért kattintson a képre

      Szervezeti felépítés

      Szervezeti felépítés


      Nagyobb méretért kattintson a képre

      Szervezeti felépítés

      Szervezeti felépítés

      A szervezeti ábra megtekintéséhez kérem kattintson ide.


       

      Szervezeti felépítés

      Szervezeti felépítés

      Szervezeti felépítés

      Szervezeti felépítés

      Szervezeti felépítés

      Szervezeti felépítés

      Szervezeti felépítés

      Szervezeti felépítés

      Szervezeti felépítés

      Szervezeti felépítés

       
      Érd és Térsége Víziközmű Kft. szervezeti felépítése 2018. június 1-től

      Szervezeti felépítés

      Szervezeti felépítés

       
      Érd és Térsége Víziközmű Kft. szervezeti felépítése 2019. január 1-től

      Szervezeti egységek
      (Archívum)

      Szervezeti egységek, feladatok


      I. Ügyvezető Igazgató

      Lanku Ildikó
      ügyvezető igazgató

      Az ügyvezető igazgató a társaság operatív irányítását, illetve a társaság tényleges gazdasági irányítását látja el.
      Feladatai közé tartozik a Társaság működésének szabályozása, gazdálkodásának irányítása, ellenőrzés és, a gazdaságos működés feltételrendszerének megteremtése.
      II. Belső ellenőrzés
        
      Varga Emília
        belső ellenőr

      A belső ellenőr hatékony segítséget nyújt a Társaság különböző vezetői szintjein a műszaki, gazdasági döntések, intézkedések meghozatalában. Az ellenőrzési munka során biztosítja a belső folyamatokban meglévő hiányosságok, tartalékok és a gazdálkodás fejlesztési lehetőségeinek feltárását. Folyamatosan vizsgálja a jogszabályi előírások betartását, a folyamatba épített ellenőrzés, a szabályzatok, belső utasítások végrehajtását, működését.
      III. Munkavédelem
       

      munkavédelmi vezető

      A munkavédelmi vezető feladata a munkavédelmi, tűzvédelmi feladatok Társasági szintű meghatározása, közreműködés a feltételek biztosításában, megvalósításának irányítása és ellenőrzése, részvétel az operatív munkában, a mindenkor érvényes törvények, utasítások előírások figyelembevételével.
      IV. Környezetvédelmi laboratórium

      Borsosné Novák Anita
      laborvezető

      A laborvezető feladata, hogy gondoskodjon a Társaság által szolgáltatott ivóvíz, a befolyó és kibocsátott tisztított szennyvíz, az elhelyezésre kerülő szennyvíziszap minőségének rendszeres ellenőrzéséről. Szabványos minőségtől történő eltérés tapasztalása esetén tájékoztatja az illetékes ágazatvezetőt. Biztosítja, hogy az ellenőrző mérések gyakorisága megfeleljen az üzemeltetési engedélyekben és a hatályos jogszabályokban előírtaknak.
      V. Ivóvízvíz-, csatornaszolgáltatás és szennyvíztisztítás

      Jónás József
      műszaki szolgáltatási igazgató

      Az irányítása alá tartozó szervezeti egységek vezetőivel, beosztottjaival együttesen folyamatosan ellátja a Társaság ivóvíz, csatornaszolgáltatás, szennyvíztisztítási tevékenységekhez kapcsolódó mindennemű műszaki, szervezési, végrehajtási és ellenőrzési feladatát.
      Szorosan együttműködik az ügyvezető igazgatóval és a gazdasági igazgatóval, azok hatáskörébe tartozó feladatok megoldása során.
      V.I. Vízellátási ágazat

      Kakuk András
      vízellátási ágazatvezető főmérnök

      A vízellátási ágazatvezető biztosítja a Társaság működési területén a folyamatos és biztonságos ivóvízellátást, ennek érdekében gondoskodik a vízellátási művek (vízkezelő művek, vízvezeték-hálózat, tárolómedencék, víztermelő telepek) szakszerű és gazdaságos üzemeltetéséről. Koordinálja az irányítása alá tartozó munkaszervezetek munkáját, biztosítja a hibaelhárítási tevékenység szakszerű elvégzését.
      V.I.1. Víztermelési üzemegység
        
      György Attila
      vízellátási ágazatvezető főmérnök helyettes

      A víztermelési üzemegység vezető a vízellátási ágazatvezető főmérnök irányítása mellett közreműködik az üzemegység működési területén az ivóvíz zavartalan szolgáltatásában, az ivóvíz megfelelő minőségének biztosításában.
      V.I.2. Vízellátási üzemegységek
       

      vízellátási üzemegység vezető

      A vízellátási ágazatvezető főmérnök irányítása mellett tervezi, szervezi, irányítja és ellenőrzi az üzemegység tevékenységét, közreműködik az üzemegység működési területén az ivóvíz zavartalan szolgáltatásában, az ivóvíz megfelelő minőségének biztosításában.
       
      V.II. Szennyvízkezelési ágazat

      Jászai Szandra
      szennyvízkezelési ágazatvezető főmérnök

      Biztosítja a Társaság működési területén a szennyvízelvezetés és tisztítás folyamatos és biztonságos megoldását. Ennek érdekében gondoskodik a csatornahálózat, átemelő telepek, valamint a szennyvíztisztító telepek szakszerű, gazdaságos üzemeltetéséről, az érvényes hatósági és technológiai előírások betartásáról és betartatásáról.
      V.II.1. Szennyvízkezelési üzemegységek
       
       

      A szennyvízkezelési üzemegység vezető a működési területét képező településeken a szennyvízelvezetés-, tisztítás céljait szolgáló gravitációs vezetékek, házi bekötővezetékek (ellenőrzőaknáig), nyomóvezetékek, átemelők, tisztítótelepek üzemeltetéséért és karbantartásáért felel, biztosítja a szolgáltatás folyamatosságát, kiemelt figyelmet fordítva a szaghatások elkerülésére.
         

      VI. Gazdasági Igazgató

      Várhidi Anita
      gazdasági igazgató

      A gazdasági igazgató feladata végrehajtani a Társaság gazdasági feladatait. Szakmailag irányítja, szervezi, összefogja és ellenőrzi a társaság pénzügyi, számviteli, munkaügyi, foglalkozás-egészségügyi, informatikai, szociálpolitikai, valamint ügyfélszolgálati tevékenységét.
      VI.I. Pénzügyi, számviteli csoport
       
      Balogh Imréné
      pénzügyi és számviteli csoportvezető

      A pénzügyi és számviteli csoportvezető bonyolítja le a Társaság pénz- és hitelgazdálkodását, ellátja az adózással, pénzforgalommal kapcsolatos feladatokat a mindenkor érvényes jogszabályok alapján.
      VI.II. Munkaügyi csoport
       
      Molnár Andrea
      munkaügyi csoportvezető

      A munkaügyi csoportvezető teljes körűen ellátja a Társaságnál jelentkező munkaügyi, humánpolitikai tevékenységeket és feladatokat, végrehajtja és ellenőrzi a bérszámfejtés és a személyi jövedelemadó elszámolás munkáltatói feladatait, gondoskodik a munkaügyi jogszabályok betartásáról.
       
      VI. III. Beruházási csoport
      dr. Németh Zsolt
      beszerzési csoportvezető

      A beruházási csoport feladata a Társaság mélyépítési kivitelezési vállalkozásának, beruházási, felújítási tevékenyégének irányítása, ellenőrzése. Kidolgozza a Társaság beruházási (műszaki fejlesztési) tervét, eljár az abban foglalt feladatok megvalósítása érdekében.
      Gondoskodik új technológiák kidolgozásáról, bevezetéséről és ellenőrzéséről. Megszervezi a műszaki tervek, hálózati térképek nyilvántartását, kezelését, tárolását és megsemmisítését.
       
      VI.IV. Informatikai csoport
       
      Hajdú Gábor
      informatikai csoportvezető

      Az informatikai csoportvezető feladata, hogy kialakítsa, működtesse és fejlessze a Társaság térinformatikai rendszerét, informatikai és telekommunikációs környezetét.
      VI.V. Ügyfélszolgálat
       
      Tulipán Norbert András
      ügyfélszolgálati irodavezető

      Az ügyfélszolgálati irodavezető szakmailag irányítja, szervezi, összefogja, és ellenőrzi a Társaság ügyfélszolgálati, vízmérő-leolvasási, rögzítési, számlázási, elszámolási, kintlévőség kezelési és a reklamációk helyszíni kivizsgálási feladatait.
      A panaszos ügyek kivizsgálásában betartatja a jogszerű kivizsgálás előírásait.
      VI.VI. Jogtanácsos



      jogtanácsos

      A jogtanácsos feladata a társaság működéséhez kapcsolódó általános jogi feladatok ellátása, általános képviselete peres és peren kívüli eljárások bíróságok és más hatóságok előtt.
      A tevékenységi körébe tartozó szerződések és egyéb dokumentumok készítése; a teljes működéshez kapcsolódó dokumentumok, eljárások jogi szempontú véleményezése, mindezekhez kapcsolódó jogszabálykövetés.
      A társaság kintlévőségeinek jogi úton történő behajtási folyamatának kialakítása, teljes körű és hatékony ellátása, különös tekintettel a fizetési felszólítások kiküldése, fizetési meghagyások benyújtása, végrehajtási eljárás indítása és koordinálása, a perré alakult követeléskezelés során a társaság jogi képviselete.
      A vezetőségi döntéseket megalapozó előterjesztések, jogi szakvélemények, állásfoglalások készítése.
      2 A közfeladatot ellátó szerv szervezeti felépítése szervezeti egységek megjelölésével, az egyes szervezeti egységek feladatai Szervezeti egységek, feladatok

      Szervezeti egységek, feladatok


      I. Ügyvezető Igazgató

      Lanku Ildikó
      ügyvezető igazgató

      Az ügyvezető igazgató a társaság operatív irányítását, illetve a társaság tényleges gazdasági irányítását látja el.
      Feladatai közé tartozik a Társaság működésének szabályozása, gazdálkodásának irányítása, ellenőrzés és, a gazdaságos működés feltételrendszerének megteremtése.
      II. Belső ellenőrzés
        
      Varga Emília
        belső ellenőr

      A belső ellenőr hatékony segítséget nyújt a Társaság különböző vezetői szintjein a műszaki, gazdasági döntések, intézkedések meghozatalában. Az ellenőrzési munka során biztosítja a belső folyamatokban meglévő hiányosságok, tartalékok és a gazdálkodás fejlesztési lehetőségeinek feltárását. Folyamatosan vizsgálja a jogszabályi előírások betartását, a folyamatba épített ellenőrzés, a szabályzatok, belső utasítások végrehajtását, működését.
      III. Munkavédelem
       

      munkavédelmi vezető

      A munkavédelmi vezető feladata a munkavédelmi, tűzvédelmi feladatok Társasági szintű meghatározása, közreműködés a feltételek biztosításában, megvalósításának irányítása és ellenőrzése, részvétel az operatív munkában, a mindenkor érvényes törvények, utasítások előírások figyelembevételével.
      IV. Környezetvédelmi laboratórium

      Kővári Péter
      laborvezető

      A laborvezető feladata, hogy gondoskodjon a Társaság által szolgáltatott ivóvíz, a befolyó és kibocsátott tisztított szennyvíz, az elhelyezésre kerülő szennyvíziszap minőségének rendszeres ellenőrzéséről. Szabványos minőségtől történő eltérés tapasztalása esetén tájékoztatja az illetékes ágazatvezetőt. Biztosítja, hogy az ellenőrző mérések gyakorisága megfeleljen az üzemeltetési engedélyekben és a hatályos jogszabályokban előírtaknak.
      V. Ivóvízvíz-, csatornaszolgáltatás és szennyvíztisztítás

      Jónás József
      műszaki szolgáltatási igazgató

      Az irányítása alá tartozó szervezeti egységek vezetőivel, beosztottjaival együttesen folyamatosan ellátja a Társaság ivóvíz, csatornaszolgáltatás, szennyvíztisztítási tevékenységekhez kapcsolódó mindennemű műszaki, szervezési, végrehajtási és ellenőrzési feladatát.
      Szorosan együttműködik az ügyvezető igazgatóval és a gazdasági igazgatóval, azok hatáskörébe tartozó feladatok megoldása során.
      V.I. Vízellátási ágazat

      Kakuk András
      vízellátási ágazatvezető főmérnök

      A vízellátási ágazatvezető biztosítja a Társaság működési területén a folyamatos és biztonságos ivóvízellátást, ennek érdekében gondoskodik a vízellátási művek (vízkezelő művek, vízvezeték-hálózat, tárolómedencék, víztermelő telepek) szakszerű és gazdaságos üzemeltetéséről. Koordinálja az irányítása alá tartozó munkaszervezetek munkáját, biztosítja a hibaelhárítási tevékenység szakszerű elvégzését.
      V.I.1. Víztermelési üzemegység
        
      György Attila
      vízellátási ágazatvezető főmérnök helyettes

      A víztermelési üzemegység vezető a vízellátási ágazatvezető főmérnök irányítása mellett közreműködik az üzemegység működési területén az ivóvíz zavartalan szolgáltatásában, az ivóvíz megfelelő minőségének biztosításában.
      V.I.2. Vízellátási üzemegységek
       

      vízellátási üzemegység vezető

      A vízellátási ágazatvezető főmérnök irányítása mellett tervezi, szervezi, irányítja és ellenőrzi az üzemegység tevékenységét, közreműködik az üzemegység működési területén az ivóvíz zavartalan szolgáltatásában, az ivóvíz megfelelő minőségének biztosításában.
       
      V.II. Szennyvízkezelési ágazat

      Jászai Szandra
      szennyvízkezelési ágazatvezető főmérnök

      Biztosítja a Társaság működési területén a szennyvízelvezetés és tisztítás folyamatos és biztonságos megoldását. Ennek érdekében gondoskodik a csatornahálózat, átemelő telepek, valamint a szennyvíztisztító telepek szakszerű, gazdaságos üzemeltetéséről, az érvényes hatósági és technológiai előírások betartásáról és betartatásáról.
      V.II.1. Szennyvízkezelési üzemegységek
       
       

      A szennyvízkezelési üzemegység vezető a működési területét képező településeken a szennyvízelvezetés-, tisztítás céljait szolgáló gravitációs vezetékek, házi bekötővezetékek (ellenőrzőaknáig), nyomóvezetékek, átemelők, tisztítótelepek üzemeltetéséért és karbantartásáért felel, biztosítja a szolgáltatás folyamatosságát, kiemelt figyelmet fordítva a szaghatások elkerülésére.
         

      VI. Gazdasági Igazgató

      Sárosi Péter
      gazdasági igazgató

      A gazdasági igazgató feladata végrehajtani a Társaság gazdasági feladatait. Szakmailag irányítja, szervezi, összefogja és ellenőrzi a társaság pénzügyi, számviteli, munkaügyi, foglalkozás-egészségügyi, informatikai, szociálpolitikai, valamint ügyfélszolgálati tevékenységét.
      VI.I. Pénzügyi, számviteli csoport
       
      Balogh Imréné
      pénzügyi és számviteli csoportvezető

      A pénzügyi és számviteli csoportvezető bonyolítja le a Társaság pénz- és hitelgazdálkodását, ellátja az adózással, pénzforgalommal kapcsolatos feladatokat a mindenkor érvényes jogszabályok alapján.
      VI.II. Munkaügyi csoport
       
      Molnár Andrea
      munkaügyi csoportvezető

      A munkaügyi csoportvezető teljes körűen ellátja a Társaságnál jelentkező munkaügyi, humánpolitikai tevékenységeket és feladatokat, végrehajtja és ellenőrzi a bérszámfejtés és a személyi jövedelemadó elszámolás munkáltatói feladatait, gondoskodik a munkaügyi jogszabályok betartásáról.
       
      VI. III. Beruházási csoport
      dr. Köcse Renáta
      beszerzési csoportvezető

      A beruházási csoport feladata a Társaság mélyépítési kivitelezési vállalkozásának, beruházási, felújítási tevékenyégének irányítása, ellenőrzése. Kidolgozza a Társaság beruházási (műszaki fejlesztési) tervét, eljár az abban foglalt feladatok megvalósítása érdekében.
      Gondoskodik új technológiák kidolgozásáról, bevezetéséről és ellenőrzéséről. Megszervezi a műszaki tervek, hálózati térképek nyilvántartását, kezelését, tárolását és megsemmisítését.
       
      VI.IV. Informatikai csoport
       
      Hajdú Gábor
      informatikai csoportvezető

      Az informatikai csoportvezető feladata, hogy kialakítsa, működtesse és fejlessze a Társaság térinformatikai rendszerét, informatikai és telekommunikációs környezetét.
      VI.V. Ügyfélszolgálat
       
      Tulipán Norbert András
      ügyfélszolgálati irodavezető

      Az ügyfélszolgálati irodavezető szakmailag irányítja, szervezi, összefogja, és ellenőrzi a Társaság ügyfélszolgálati, vízmérő-leolvasási, rögzítési, számlázási, elszámolási, kintlévőség kezelési és a reklamációk helyszíni kivizsgálási feladatait.
      A panaszos ügyek kivizsgálásában betartatja a jogszerű kivizsgálás előírásait.
      VI.VI. Jogtanácsos



      jogtanácsos

      A jogtanácsos feladata a társaság működéséhez kapcsolódó általános jogi feladatok ellátása, általános képviselete peres és peren kívüli eljárások bíróságok és más hatóságok előtt.
      A tevékenységi körébe tartozó szerződések és egyéb dokumentumok készítése; a teljes működéshez kapcsolódó dokumentumok, eljárások jogi szempontú véleményezése, mindezekhez kapcsolódó jogszabálykövetés.
      A társaság kintlévőségeinek jogi úton történő behajtási folyamatának kialakítása, teljes körű és hatékony ellátása, különös tekintettel a fizetési felszólítások kiküldése, fizetési meghagyások benyújtása, végrehajtási eljárás indítása és koordinálása, a perré alakult követeléskezelés során a társaság jogi képviselete.
      A vezetőségi döntéseket megalapozó előterjesztések, jogi szakvélemények, állásfoglalások készítése.
      Szervezeti egységek, feladatok

      Szervezeti egységek, feladatok


      I. Ügyvezető Igazgató

      Lanku Ildikó
      ügyvezető igazgató

      Az ügyvezető igazgató a társaság operatív irányítását, illetve a társaság tényleges gazdasági irányítását látja el.
      Feladatai közé tartozik a Társaság működésének szabályozása, gazdálkodásának irányítása, ellenőrzés és, a gazdaságos működés feltételrendszerének megteremtése.
      II. Belső ellenőrzés
        
      Varga Emília
        belső ellenőr

      A belső ellenőr hatékony segítséget nyújt a Társaság különböző vezetői szintjein a műszaki, gazdasági döntések, intézkedések meghozatalában. Az ellenőrzési munka során biztosítja a belső folyamatokban meglévő hiányosságok, tartalékok és a gazdálkodás fejlesztési lehetőségeinek feltárását. Folyamatosan vizsgálja a jogszabályi előírások betartását, a folyamatba épített ellenőrzés, a szabályzatok, belső utasítások végrehajtását, működését.
      III. Munkavédelem
       

      munkavédelmi vezető

      A munkavédelmi vezető feladata a munkavédelmi, tűzvédelmi feladatok Társasági szintű meghatározása, közreműködés a feltételek biztosításában, megvalósításának irányítása és ellenőrzése, részvétel az operatív munkában, a mindenkor érvényes törvények, utasítások előírások figyelembevételével.
      IV. Környezetvédelmi laboratórium

      Kővári Péter
      laborvezető

      A laborvezető feladata, hogy gondoskodjon a Társaság által szolgáltatott ivóvíz, a befolyó és kibocsátott tisztított szennyvíz, az elhelyezésre kerülő szennyvíziszap minőségének rendszeres ellenőrzéséről. Szabványos minőségtől történő eltérés tapasztalása esetén tájékoztatja az illetékes ágazatvezetőt. Biztosítja, hogy az ellenőrző mérések gyakorisága megfeleljen az üzemeltetési engedélyekben és a hatályos jogszabályokban előírtaknak.
      V. Ivóvízvíz-, csatornaszolgáltatás és szennyvíztisztítás

      Jónás József
      műszaki szolgáltatási igazgató

      Az irányítása alá tartozó szervezeti egységek vezetőivel, beosztottjaival együttesen folyamatosan ellátja a Társaság ivóvíz, csatornaszolgáltatás, szennyvíztisztítási tevékenységekhez kapcsolódó mindennemű műszaki, szervezési, végrehajtási és ellenőrzési feladatát.
      Szorosan együttműködik az ügyvezető igazgatóval és a gazdasági igazgatóval, azok hatáskörébe tartozó feladatok megoldása során.
      V.I. Vízellátási ágazat

      Kakuk András
      vízellátási ágazatvezető főmérnök

      A vízellátási ágazatvezető biztosítja a Társaság működési területén a folyamatos és biztonságos ivóvízellátást, ennek érdekében gondoskodik a vízellátási művek (vízkezelő művek, vízvezeték-hálózat, tárolómedencék, víztermelő telepek) szakszerű és gazdaságos üzemeltetéséről. Koordinálja az irányítása alá tartozó munkaszervezetek munkáját, biztosítja a hibaelhárítási tevékenység szakszerű elvégzését.
      V.I.1. Víztermelési üzemegység
        
      György Attila
      vízellátási ágazatvezető főmérnök helyettes

      A víztermelési üzemegység vezető a vízellátási ágazatvezető főmérnök irányítása mellett közreműködik az üzemegység működési területén az ivóvíz zavartalan szolgáltatásában, az ivóvíz megfelelő minőségének biztosításában.
      V.I.2. Vízellátási üzemegységek
       

      vízellátási üzemegység vezető

      A vízellátási ágazatvezető főmérnök irányítása mellett tervezi, szervezi, irányítja és ellenőrzi az üzemegység tevékenységét, közreműködik az üzemegység működési területén az ivóvíz zavartalan szolgáltatásában, az ivóvíz megfelelő minőségének biztosításában.
       
      V.II. Szennyvízkezelési ágazat

      Jászai Szandra
      szennyvízkezelési ágazatvezető főmérnök

      Biztosítja a Társaság működési területén a szennyvízelvezetés és tisztítás folyamatos és biztonságos megoldását. Ennek érdekében gondoskodik a csatornahálózat, átemelő telepek, valamint a szennyvíztisztító telepek szakszerű, gazdaságos üzemeltetéséről, az érvényes hatósági és technológiai előírások betartásáról és betartatásáról.
      V.II.1. Szennyvízkezelési üzemegységek
       
       

      A szennyvízkezelési üzemegység vezető a működési területét képező településeken a szennyvízelvezetés-, tisztítás céljait szolgáló gravitációs vezetékek, házi bekötővezetékek (ellenőrzőaknáig), nyomóvezetékek, átemelők, tisztítótelepek üzemeltetéséért és karbantartásáért felel, biztosítja a szolgáltatás folyamatosságát, kiemelt figyelmet fordítva a szaghatások elkerülésére.
         

      VI. Gazdasági Igazgató

      Tóthné Várhidi Anita
      gazdasági igazgató

      A gazdasági igazgató feladata végrehajtani a Társaság gazdasági feladatait. Szakmailag irányítja, szervezi, összefogja és ellenőrzi a társaság pénzügyi, számviteli, munkaügyi, foglalkozás-egészségügyi, informatikai, szociálpolitikai, valamint ügyfélszolgálati tevékenységét.
      VI.I. Pénzügyi, számviteli csoport
       
      Balogh Imréné
      pénzügyi és számviteli csoportvezető

      A pénzügyi és számviteli csoportvezető bonyolítja le a Társaság pénz- és hitelgazdálkodását, ellátja az adózással, pénzforgalommal kapcsolatos feladatokat a mindenkor érvényes jogszabályok alapján.
      VI.II. Munkaügyi csoport
       
      Molnár Andrea
      munkaügyi csoportvezető

      A munkaügyi csoportvezető teljes körűen ellátja a Társaságnál jelentkező munkaügyi, humánpolitikai tevékenységeket és feladatokat, végrehajtja és ellenőrzi a bérszámfejtés és a személyi jövedelemadó elszámolás munkáltatói feladatait, gondoskodik a munkaügyi jogszabályok betartásáról.
       
      VI. III. Beruházási csoport
      dr. Köcse Renáta
      beszerzési csoportvezető

      A beruházási csoport feladata a Társaság mélyépítési kivitelezési vállalkozásának, beruházási, felújítási tevékenyégének irányítása, ellenőrzése. Kidolgozza a Társaság beruházási (műszaki fejlesztési) tervét, eljár az abban foglalt feladatok megvalósítása érdekében.
      Gondoskodik új technológiák kidolgozásáról, bevezetéséről és ellenőrzéséről. Megszervezi a műszaki tervek, hálózati térképek nyilvántartását, kezelését, tárolását és megsemmisítését.
       
      VI.IV. Informatikai csoport
       
      Hajdú Gábor
      informatikai csoportvezető

      Az informatikai csoportvezető feladata, hogy kialakítsa, működtesse és fejlessze a Társaság térinformatikai rendszerét, informatikai és telekommunikációs környezetét.
      VI.V. Ügyfélszolgálat
       
      Tulipán Norbert András
      ügyfélszolgálati irodavezető

      Az ügyfélszolgálati irodavezető szakmailag irányítja, szervezi, összefogja, és ellenőrzi a Társaság ügyfélszolgálati, vízmérő-leolvasási, rögzítési, számlázási, elszámolási, kintlévőség kezelési és a reklamációk helyszíni kivizsgálási feladatait.
      A panaszos ügyek kivizsgálásában betartatja a jogszerű kivizsgálás előírásait.
      VI.VI. Jogtanácsos



      jogtanácsos

      A jogtanácsos feladata a társaság működéséhez kapcsolódó általános jogi feladatok ellátása, általános képviselete peres és peren kívüli eljárások bíróságok és más hatóságok előtt.
      A tevékenységi körébe tartozó szerződések és egyéb dokumentumok készítése; a teljes működéshez kapcsolódó dokumentumok, eljárások jogi szempontú véleményezése, mindezekhez kapcsolódó jogszabálykövetés.
      A társaság kintlévőségeinek jogi úton történő behajtási folyamatának kialakítása, teljes körű és hatékony ellátása, különös tekintettel a fizetési felszólítások kiküldése, fizetési meghagyások benyújtása, végrehajtási eljárás indítása és koordinálása, a perré alakult követeléskezelés során a társaság jogi képviselete.
      A vezetőségi döntéseket megalapozó előterjesztések, jogi szakvélemények, állásfoglalások készítése.
      Szervezeti egységek, feladatok

      Szervezeti egységek, feladatok


      I. Ügyvezető Igazgató

      Lanku Ildikó
      ügyvezető igazgató

      Az ügyvezető igazgató a társaság operatív irányítását, illetve a társaság tényleges gazdasági irányítását látja el.
      Feladatai közé tartozik a Társaság működésének szabályozása, gazdálkodásának irányítása, ellenőrzés és, a gazdaságos működés feltételrendszerének megteremtése.
      II. Belső ellenőrzés
        
      Varga Emília
        belső ellenőr

      A belső ellenőr hatékony segítséget nyújt a Társaság különböző vezetői szintjein a műszaki, gazdasági döntések, intézkedések meghozatalában. Az ellenőrzési munka során biztosítja a belső folyamatokban meglévő hiányosságok, tartalékok és a gazdálkodás fejlesztési lehetőségeinek feltárását. Folyamatosan vizsgálja a jogszabályi előírások betartását, a folyamatba épített ellenőrzés, a szabályzatok, belső utasítások végrehajtását, működését.
      III. Munkavédelem
       

      munkavédelmi vezető

      A munkavédelmi vezető feladata a munkavédelmi, tűzvédelmi feladatok Társasági szintű meghatározása, közreműködés a feltételek biztosításában, megvalósításának irányítása és ellenőrzése, részvétel az operatív munkában, a mindenkor érvényes törvények, utasítások előírások figyelembevételével.
      IV. Környezetvédelmi laboratórium

      Borsosné Novák Anita
      laborvezető

      A laborvezető feladata, hogy gondoskodjon a Társaság által szolgáltatott ivóvíz, a befolyó és kibocsátott tisztított szennyvíz, az elhelyezésre kerülő szennyvíziszap minőségének rendszeres ellenőrzéséről. Szabványos minőségtől történő eltérés tapasztalása esetén tájékoztatja az illetékes ágazatvezetőt. Biztosítja, hogy az ellenőrző mérések gyakorisága megfeleljen az üzemeltetési engedélyekben és a hatályos jogszabályokban előírtaknak.
      V. Ivóvízvíz-, csatornaszolgáltatás és szennyvíztisztítás

      Jónás József
      műszaki szolgáltatási igazgató

      Az irányítása alá tartozó szervezeti egységek vezetőivel, beosztottjaival együttesen folyamatosan ellátja a Társaság ivóvíz, csatornaszolgáltatás, szennyvíztisztítási tevékenységekhez kapcsolódó mindennemű műszaki, szervezési, végrehajtási és ellenőrzési feladatát.
      Szorosan együttműködik az ügyvezető igazgatóval és a gazdasági igazgatóval, azok hatáskörébe tartozó feladatok megoldása során.
      V.I. Vízellátási ágazat

      Kakuk András
      vízellátási ágazatvezető főmérnök

      A vízellátási ágazatvezető biztosítja a Társaság működési területén a folyamatos és biztonságos ivóvízellátást, ennek érdekében gondoskodik a vízellátási művek (vízkezelő művek, vízvezeték-hálózat, tárolómedencék, víztermelő telepek) szakszerű és gazdaságos üzemeltetéséről. Koordinálja az irányítása alá tartozó munkaszervezetek munkáját, biztosítja a hibaelhárítási tevékenység szakszerű elvégzését.
      V.I.1. Víztermelési üzemegység
        
      György Attila
      vízellátási ágazatvezető főmérnök helyettes

      A víztermelési üzemegység vezető a vízellátási ágazatvezető főmérnök irányítása mellett közreműködik az üzemegység működési területén az ivóvíz zavartalan szolgáltatásában, az ivóvíz megfelelő minőségének biztosításában.
      V.I.2. Vízellátási üzemegységek
       

      vízellátási üzemegység vezető

      A vízellátási ágazatvezető főmérnök irányítása mellett tervezi, szervezi, irányítja és ellenőrzi az üzemegység tevékenységét, közreműködik az üzemegység működési területén az ivóvíz zavartalan szolgáltatásában, az ivóvíz megfelelő minőségének biztosításában.
       
      V.II. Szennyvízkezelési ágazat

      Jászai Szandra
      szennyvízkezelési ágazatvezető főmérnök

      Biztosítja a Társaság működési területén a szennyvízelvezetés és tisztítás folyamatos és biztonságos megoldását. Ennek érdekében gondoskodik a csatornahálózat, átemelő telepek, valamint a szennyvíztisztító telepek szakszerű, gazdaságos üzemeltetéséről, az érvényes hatósági és technológiai előírások betartásáról és betartatásáról.
      V.II.1. Szennyvízkezelési üzemegységek
       
       

      A szennyvízkezelési üzemegység vezető a működési területét képező településeken a szennyvízelvezetés-, tisztítás céljait szolgáló gravitációs vezetékek, házi bekötővezetékek (ellenőrzőaknáig), nyomóvezetékek, átemelők, tisztítótelepek üzemeltetéséért és karbantartásáért felel, biztosítja a szolgáltatás folyamatosságát, kiemelt figyelmet fordítva a szaghatások elkerülésére.
         

      VI. Gazdasági Igazgató

      Tóthné Várhidi Anita
      gazdasági igazgató

      A gazdasági igazgató feladata végrehajtani a Társaság gazdasági feladatait. Szakmailag irányítja, szervezi, összefogja és ellenőrzi a társaság pénzügyi, számviteli, munkaügyi, foglalkozás-egészségügyi, informatikai, szociálpolitikai, valamint ügyfélszolgálati tevékenységét.
      VI.I. Pénzügyi, számviteli csoport
       
      Balogh Imréné
      pénzügyi és számviteli csoportvezető

      A pénzügyi és számviteli csoportvezető bonyolítja le a Társaság pénz- és hitelgazdálkodását, ellátja az adózással, pénzforgalommal kapcsolatos feladatokat a mindenkor érvényes jogszabályok alapján.
      VI.II. Munkaügyi csoport
       
      Molnár Andrea
      munkaügyi csoportvezető

      A munkaügyi csoportvezető teljes körűen ellátja a Társaságnál jelentkező munkaügyi, humánpolitikai tevékenységeket és feladatokat, végrehajtja és ellenőrzi a bérszámfejtés és a személyi jövedelemadó elszámolás munkáltatói feladatait, gondoskodik a munkaügyi jogszabályok betartásáról.
       
      VI. III. Beruházási csoport
      dr. Németh Zsolt
      beszerzési csoportvezető

      A beruházási csoport feladata a Társaság mélyépítési kivitelezési vállalkozásának, beruházási, felújítási tevékenyégének irányítása, ellenőrzése. Kidolgozza a Társaság beruházási (műszaki fejlesztési) tervét, eljár az abban foglalt feladatok megvalósítása érdekében.
      Gondoskodik új technológiák kidolgozásáról, bevezetéséről és ellenőrzéséről. Megszervezi a műszaki tervek, hálózati térképek nyilvántartását, kezelését, tárolását és megsemmisítését.
       
      VI.IV. Informatikai csoport
       
      Hajdú Gábor
      informatikai csoportvezető

      Az informatikai csoportvezető feladata, hogy kialakítsa, működtesse és fejlessze a Társaság térinformatikai rendszerét, informatikai és telekommunikációs környezetét.
      VI.V. Ügyfélszolgálat
       
      Tulipán Norbert András
      ügyfélszolgálati irodavezető

      Az ügyfélszolgálati irodavezető szakmailag irányítja, szervezi, összefogja, és ellenőrzi a Társaság ügyfélszolgálati, vízmérő-leolvasási, rögzítési, számlázási, elszámolási, kintlévőség kezelési és a reklamációk helyszíni kivizsgálási feladatait.
      A panaszos ügyek kivizsgálásában betartatja a jogszerű kivizsgálás előírásait.
      VI.VI. Jogtanácsos



      jogtanácsos

      A jogtanácsos feladata a társaság működéséhez kapcsolódó általános jogi feladatok ellátása, általános képviselete peres és peren kívüli eljárások bíróságok és más hatóságok előtt.
      A tevékenységi körébe tartozó szerződések és egyéb dokumentumok készítése; a teljes működéshez kapcsolódó dokumentumok, eljárások jogi szempontú véleményezése, mindezekhez kapcsolódó jogszabálykövetés.
      A társaság kintlévőségeinek jogi úton történő behajtási folyamatának kialakítása, teljes körű és hatékony ellátása, különös tekintettel a fizetési felszólítások kiküldése, fizetési meghagyások benyújtása, végrehajtási eljárás indítása és koordinálása, a perré alakult követeléskezelés során a társaság jogi képviselete.
      A vezetőségi döntéseket megalapozó előterjesztések, jogi szakvélemények, állásfoglalások készítése.
      SZMSZ
      (Archívum)
      2 A közfeladatot ellátó szerv szervezeti felépítése szervezeti egységek megjelölésével, az egyes szervezeti egységek feladatai Szervezeti és működési szabályzat
      Szervezeti és működési szabályzat
      Szervezeti és működési szabályzat
      Szervezeti és működési szabályzat
      Szervezeti és működési szabályzat
      Szervezeti és működési szabályzat
      3.A közfeladatot ellátó szerv vezetőinek és az egyes szervezeti  egységek vezetőinek neve, beosztása, elérhetősége (telefon- és telefaxszáma, elektronikus levélcíme) Társaságvezetés, szervezeti egységek vezetői
      (Archívum)

      Szervezeti egységek, feladatok


      I. Ügyvezető Igazgató

      Lanku Ildikó
      ügyvezető igazgató

      Az ügyvezető igazgató a társaság operatív irányítását, illetve a társaság tényleges gazdasági irányítását látja el.
      Feladatai közé tartozik a Társaság működésének szabályozása, gazdálkodásának irányítása, ellenőrzés és, a gazdaságos működés feltételrendszerének megteremtése.
      II. Belső ellenőrzés
        
      Varga Emília
        belső ellenőr

      A belső ellenőr hatékony segítséget nyújt a Társaság különböző vezetői szintjein a műszaki, gazdasági döntések, intézkedések meghozatalában. Az ellenőrzési munka során biztosítja a belső folyamatokban meglévő hiányosságok, tartalékok és a gazdálkodás fejlesztési lehetőségeinek feltárását. Folyamatosan vizsgálja a jogszabályi előírások betartását, a folyamatba épített ellenőrzés, a szabályzatok, belső utasítások végrehajtását, működését.
      III. Munkavédelem
       

      munkavédelmi vezető

      A munkavédelmi vezető feladata a munkavédelmi, tűzvédelmi feladatok Társasági szintű meghatározása, közreműködés a feltételek biztosításában, megvalósításának irányítása és ellenőrzése, részvétel az operatív munkában, a mindenkor érvényes törvények, utasítások előírások figyelembevételével.
      IV. Környezetvédelmi laboratórium

      Borsosné Novák Anita
      laborvezető

      A laborvezető feladata, hogy gondoskodjon a Társaság által szolgáltatott ivóvíz, a befolyó és kibocsátott tisztított szennyvíz, az elhelyezésre kerülő szennyvíziszap minőségének rendszeres ellenőrzéséről. Szabványos minőségtől történő eltérés tapasztalása esetén tájékoztatja az illetékes ágazatvezetőt. Biztosítja, hogy az ellenőrző mérések gyakorisága megfeleljen az üzemeltetési engedélyekben és a hatályos jogszabályokban előírtaknak.
      V. Ivóvízvíz-, csatornaszolgáltatás és szennyvíztisztítás

      Jónás József
      műszaki szolgáltatási igazgató

      Az irányítása alá tartozó szervezeti egységek vezetőivel, beosztottjaival együttesen folyamatosan ellátja a Társaság ivóvíz, csatornaszolgáltatás, szennyvíztisztítási tevékenységekhez kapcsolódó mindennemű műszaki, szervezési, végrehajtási és ellenőrzési feladatát.
      Szorosan együttműködik az ügyvezető igazgatóval és a gazdasági igazgatóval, azok hatáskörébe tartozó feladatok megoldása során.
      V.I. Vízellátási ágazat

      Kakuk András
      vízellátási ágazatvezető főmérnök

      A vízellátási ágazatvezető biztosítja a Társaság működési területén a folyamatos és biztonságos ivóvízellátást, ennek érdekében gondoskodik a vízellátási művek (vízkezelő művek, vízvezeték-hálózat, tárolómedencék, víztermelő telepek) szakszerű és gazdaságos üzemeltetéséről. Koordinálja az irányítása alá tartozó munkaszervezetek munkáját, biztosítja a hibaelhárítási tevékenység szakszerű elvégzését.
      V.I.1. Víztermelési üzemegység
        
      György Attila
      vízellátási ágazatvezető főmérnök helyettes

      A víztermelési üzemegység vezető a vízellátási ágazatvezető főmérnök irányítása mellett közreműködik az üzemegység működési területén az ivóvíz zavartalan szolgáltatásában, az ivóvíz megfelelő minőségének biztosításában.
      V.I.2. Vízellátási üzemegységek
       

      vízellátási üzemegység vezető

      A vízellátási ágazatvezető főmérnök irányítása mellett tervezi, szervezi, irányítja és ellenőrzi az üzemegység tevékenységét, közreműködik az üzemegység működési területén az ivóvíz zavartalan szolgáltatásában, az ivóvíz megfelelő minőségének biztosításában.
       
      V.II. Szennyvízkezelési ágazat

      Jászai Szandra
      szennyvízkezelési ágazatvezető főmérnök

      Biztosítja a Társaság működési területén a szennyvízelvezetés és tisztítás folyamatos és biztonságos megoldását. Ennek érdekében gondoskodik a csatornahálózat, átemelő telepek, valamint a szennyvíztisztító telepek szakszerű, gazdaságos üzemeltetéséről, az érvényes hatósági és technológiai előírások betartásáról és betartatásáról.
      V.II.1. Szennyvízkezelési üzemegységek
       
       

      A szennyvízkezelési üzemegység vezető a működési területét képező településeken a szennyvízelvezetés-, tisztítás céljait szolgáló gravitációs vezetékek, házi bekötővezetékek (ellenőrzőaknáig), nyomóvezetékek, átemelők, tisztítótelepek üzemeltetéséért és karbantartásáért felel, biztosítja a szolgáltatás folyamatosságát, kiemelt figyelmet fordítva a szaghatások elkerülésére.
         

      VI. Gazdasági Igazgató

      Várhidi Anita
      gazdasági igazgató

      A gazdasági igazgató feladata végrehajtani a Társaság gazdasági feladatait. Szakmailag irányítja, szervezi, összefogja és ellenőrzi a társaság pénzügyi, számviteli, munkaügyi, foglalkozás-egészségügyi, informatikai, szociálpolitikai, valamint ügyfélszolgálati tevékenységét.
      VI.I. Pénzügyi, számviteli csoport
       
      Balogh Imréné
      pénzügyi és számviteli csoportvezető

      A pénzügyi és számviteli csoportvezető bonyolítja le a Társaság pénz- és hitelgazdálkodását, ellátja az adózással, pénzforgalommal kapcsolatos feladatokat a mindenkor érvényes jogszabályok alapján.
      VI.II. Munkaügyi csoport
       
      Molnár Andrea
      munkaügyi csoportvezető

      A munkaügyi csoportvezető teljes körűen ellátja a Társaságnál jelentkező munkaügyi, humánpolitikai tevékenységeket és feladatokat, végrehajtja és ellenőrzi a bérszámfejtés és a személyi jövedelemadó elszámolás munkáltatói feladatait, gondoskodik a munkaügyi jogszabályok betartásáról.
       
      VI. III. Beruházási csoport
      dr. Németh Zsolt
      beszerzési csoportvezető

      A beruházási csoport feladata a Társaság mélyépítési kivitelezési vállalkozásának, beruházási, felújítási tevékenyégének irányítása, ellenőrzése. Kidolgozza a Társaság beruházási (műszaki fejlesztési) tervét, eljár az abban foglalt feladatok megvalósítása érdekében.
      Gondoskodik új technológiák kidolgozásáról, bevezetéséről és ellenőrzéséről. Megszervezi a műszaki tervek, hálózati térképek nyilvántartását, kezelését, tárolását és megsemmisítését.
       
      VI.IV. Informatikai csoport
       
      Hajdú Gábor
      informatikai csoportvezető

      Az informatikai csoportvezető feladata, hogy kialakítsa, működtesse és fejlessze a Társaság térinformatikai rendszerét, informatikai és telekommunikációs környezetét.
      VI.V. Ügyfélszolgálat
       
      Tulipán Norbert András
      ügyfélszolgálati irodavezető

      Az ügyfélszolgálati irodavezető szakmailag irányítja, szervezi, összefogja, és ellenőrzi a Társaság ügyfélszolgálati, vízmérő-leolvasási, rögzítési, számlázási, elszámolási, kintlévőség kezelési és a reklamációk helyszíni kivizsgálási feladatait.
      A panaszos ügyek kivizsgálásában betartatja a jogszerű kivizsgálás előírásait.
      VI.VI. Jogtanácsos



      jogtanácsos

      A jogtanácsos feladata a társaság működéséhez kapcsolódó általános jogi feladatok ellátása, általános képviselete peres és peren kívüli eljárások bíróságok és más hatóságok előtt.
      A tevékenységi körébe tartozó szerződések és egyéb dokumentumok készítése; a teljes működéshez kapcsolódó dokumentumok, eljárások jogi szempontú véleményezése, mindezekhez kapcsolódó jogszabálykövetés.
      A társaság kintlévőségeinek jogi úton történő behajtási folyamatának kialakítása, teljes körű és hatékony ellátása, különös tekintettel a fizetési felszólítások kiküldése, fizetési meghagyások benyújtása, végrehajtási eljárás indítása és koordinálása, a perré alakult követeléskezelés során a társaság jogi képviselete.
      A vezetőségi döntéseket megalapozó előterjesztések, jogi szakvélemények, állásfoglalások készítése.
      3 A közfeladatot ellátó szerv vezetőinek és az egyes szervezeti  egységek vezetőinek neve, beosztása, elérhetősége (telefon- és telefaxszáma, elektronikus levélcíme) Szervezeti egységek, feladatok

      Szervezeti egységek, feladatok


      I. Ügyvezető Igazgató

      Lanku Ildikó
      ügyvezető igazgató

      Az ügyvezető igazgató a társaság operatív irányítását, illetve a társaság tényleges gazdasági irányítását látja el.
      Feladatai közé tartozik a Társaság működésének szabályozása, gazdálkodásának irányítása, ellenőrzés és, a gazdaságos működés feltételrendszerének megteremtése.
      II. Belső ellenőrzés
        
      Varga Emília
        belső ellenőr

      A belső ellenőr hatékony segítséget nyújt a Társaság különböző vezetői szintjein a műszaki, gazdasági döntések, intézkedések meghozatalában. Az ellenőrzési munka során biztosítja a belső folyamatokban meglévő hiányosságok, tartalékok és a gazdálkodás fejlesztési lehetőségeinek feltárását. Folyamatosan vizsgálja a jogszabályi előírások betartását, a folyamatba épített ellenőrzés, a szabályzatok, belső utasítások végrehajtását, működését.
      III. Munkavédelem
       

      munkavédelmi vezető

      A munkavédelmi vezető feladata a munkavédelmi, tűzvédelmi feladatok Társasági szintű meghatározása, közreműködés a feltételek biztosításában, megvalósításának irányítása és ellenőrzése, részvétel az operatív munkában, a mindenkor érvényes törvények, utasítások előírások figyelembevételével.
      IV. Környezetvédelmi laboratórium

      Kővári Péter
      laborvezető

      A laborvezető feladata, hogy gondoskodjon a Társaság által szolgáltatott ivóvíz, a befolyó és kibocsátott tisztított szennyvíz, az elhelyezésre kerülő szennyvíziszap minőségének rendszeres ellenőrzéséről. Szabványos minőségtől történő eltérés tapasztalása esetén tájékoztatja az illetékes ágazatvezetőt. Biztosítja, hogy az ellenőrző mérések gyakorisága megfeleljen az üzemeltetési engedélyekben és a hatályos jogszabályokban előírtaknak.
      V. Ivóvízvíz-, csatornaszolgáltatás és szennyvíztisztítás

      Jónás József
      műszaki szolgáltatási igazgató

      Az irányítása alá tartozó szervezeti egységek vezetőivel, beosztottjaival együttesen folyamatosan ellátja a Társaság ivóvíz, csatornaszolgáltatás, szennyvíztisztítási tevékenységekhez kapcsolódó mindennemű műszaki, szervezési, végrehajtási és ellenőrzési feladatát.
      Szorosan együttműködik az ügyvezető igazgatóval és a gazdasági igazgatóval, azok hatáskörébe tartozó feladatok megoldása során.
      V.I. Vízellátási ágazat

      Kakuk András
      vízellátási ágazatvezető főmérnök

      A vízellátási ágazatvezető biztosítja a Társaság működési területén a folyamatos és biztonságos ivóvízellátást, ennek érdekében gondoskodik a vízellátási művek (vízkezelő művek, vízvezeték-hálózat, tárolómedencék, víztermelő telepek) szakszerű és gazdaságos üzemeltetéséről. Koordinálja az irányítása alá tartozó munkaszervezetek munkáját, biztosítja a hibaelhárítási tevékenység szakszerű elvégzését.
      V.I.1. Víztermelési üzemegység
        
      György Attila
      vízellátási ágazatvezető főmérnök helyettes

      A víztermelési üzemegység vezető a vízellátási ágazatvezető főmérnök irányítása mellett közreműködik az üzemegység működési területén az ivóvíz zavartalan szolgáltatásában, az ivóvíz megfelelő minőségének biztosításában.
      V.I.2. Vízellátási üzemegységek
       

      vízellátási üzemegység vezető

      A vízellátási ágazatvezető főmérnök irányítása mellett tervezi, szervezi, irányítja és ellenőrzi az üzemegység tevékenységét, közreműködik az üzemegység működési területén az ivóvíz zavartalan szolgáltatásában, az ivóvíz megfelelő minőségének biztosításában.
       
      V.II. Szennyvízkezelési ágazat

      Jászai Szandra
      szennyvízkezelési ágazatvezető főmérnök

      Biztosítja a Társaság működési területén a szennyvízelvezetés és tisztítás folyamatos és biztonságos megoldását. Ennek érdekében gondoskodik a csatornahálózat, átemelő telepek, valamint a szennyvíztisztító telepek szakszerű, gazdaságos üzemeltetéséről, az érvényes hatósági és technológiai előírások betartásáról és betartatásáról.
      V.II.1. Szennyvízkezelési üzemegységek
       
       

      A szennyvízkezelési üzemegység vezető a működési területét képező településeken a szennyvízelvezetés-, tisztítás céljait szolgáló gravitációs vezetékek, házi bekötővezetékek (ellenőrzőaknáig), nyomóvezetékek, átemelők, tisztítótelepek üzemeltetéséért és karbantartásáért felel, biztosítja a szolgáltatás folyamatosságát, kiemelt figyelmet fordítva a szaghatások elkerülésére.
         

      VI. Gazdasági Igazgató

      Sárosi Péter
      gazdasági igazgató

      A gazdasági igazgató feladata végrehajtani a Társaság gazdasági feladatait. Szakmailag irányítja, szervezi, összefogja és ellenőrzi a társaság pénzügyi, számviteli, munkaügyi, foglalkozás-egészségügyi, informatikai, szociálpolitikai, valamint ügyfélszolgálati tevékenységét.
      VI.I. Pénzügyi, számviteli csoport
       
      Balogh Imréné
      pénzügyi és számviteli csoportvezető

      A pénzügyi és számviteli csoportvezető bonyolítja le a Társaság pénz- és hitelgazdálkodását, ellátja az adózással, pénzforgalommal kapcsolatos feladatokat a mindenkor érvényes jogszabályok alapján.
      VI.II. Munkaügyi csoport
       
      Molnár Andrea
      munkaügyi csoportvezető

      A munkaügyi csoportvezető teljes körűen ellátja a Társaságnál jelentkező munkaügyi, humánpolitikai tevékenységeket és feladatokat, végrehajtja és ellenőrzi a bérszámfejtés és a személyi jövedelemadó elszámolás munkáltatói feladatait, gondoskodik a munkaügyi jogszabályok betartásáról.
       
      VI. III. Beruházási csoport
      dr. Köcse Renáta
      beszerzési csoportvezető

      A beruházási csoport feladata a Társaság mélyépítési kivitelezési vállalkozásának, beruházási, felújítási tevékenyégének irányítása, ellenőrzése. Kidolgozza a Társaság beruházási (műszaki fejlesztési) tervét, eljár az abban foglalt feladatok megvalósítása érdekében.
      Gondoskodik új technológiák kidolgozásáról, bevezetéséről és ellenőrzéséről. Megszervezi a műszaki tervek, hálózati térképek nyilvántartását, kezelését, tárolását és megsemmisítését.
       
      VI.IV. Informatikai csoport
       
      Hajdú Gábor
      informatikai csoportvezető

      Az informatikai csoportvezető feladata, hogy kialakítsa, működtesse és fejlessze a Társaság térinformatikai rendszerét, informatikai és telekommunikációs környezetét.
      VI.V. Ügyfélszolgálat
       
      Tulipán Norbert András
      ügyfélszolgálati irodavezető

      Az ügyfélszolgálati irodavezető szakmailag irányítja, szervezi, összefogja, és ellenőrzi a Társaság ügyfélszolgálati, vízmérő-leolvasási, rögzítési, számlázási, elszámolási, kintlévőség kezelési és a reklamációk helyszíni kivizsgálási feladatait.
      A panaszos ügyek kivizsgálásában betartatja a jogszerű kivizsgálás előírásait.
      VI.VI. Jogtanácsos



      jogtanácsos

      A jogtanácsos feladata a társaság működéséhez kapcsolódó általános jogi feladatok ellátása, általános képviselete peres és peren kívüli eljárások bíróságok és más hatóságok előtt.
      A tevékenységi körébe tartozó szerződések és egyéb dokumentumok készítése; a teljes működéshez kapcsolódó dokumentumok, eljárások jogi szempontú véleményezése, mindezekhez kapcsolódó jogszabálykövetés.
      A társaság kintlévőségeinek jogi úton történő behajtási folyamatának kialakítása, teljes körű és hatékony ellátása, különös tekintettel a fizetési felszólítások kiküldése, fizetési meghagyások benyújtása, végrehajtási eljárás indítása és koordinálása, a perré alakult követeléskezelés során a társaság jogi képviselete.
      A vezetőségi döntéseket megalapozó előterjesztések, jogi szakvélemények, állásfoglalások készítése.
      Szervezeti egységek, feladatok

      Szervezeti egységek, feladatok


      I. Ügyvezető Igazgató

      Lanku Ildikó
      ügyvezető igazgató

      Az ügyvezető igazgató a társaság operatív irányítását, illetve a társaság tényleges gazdasági irányítását látja el.
      Feladatai közé tartozik a Társaság működésének szabályozása, gazdálkodásának irányítása, ellenőrzés és, a gazdaságos működés feltételrendszerének megteremtése.
      II. Belső ellenőrzés
        
      Varga Emília
        belső ellenőr

      A belső ellenőr hatékony segítséget nyújt a Társaság különböző vezetői szintjein a műszaki, gazdasági döntések, intézkedések meghozatalában. Az ellenőrzési munka során biztosítja a belső folyamatokban meglévő hiányosságok, tartalékok és a gazdálkodás fejlesztési lehetőségeinek feltárását. Folyamatosan vizsgálja a jogszabályi előírások betartását, a folyamatba épített ellenőrzés, a szabályzatok, belső utasítások végrehajtását, működését.
      III. Munkavédelem
       

      munkavédelmi vezető

      A munkavédelmi vezető feladata a munkavédelmi, tűzvédelmi feladatok Társasági szintű meghatározása, közreműködés a feltételek biztosításában, megvalósításának irányítása és ellenőrzése, részvétel az operatív munkában, a mindenkor érvényes törvények, utasítások előírások figyelembevételével.
      IV. Környezetvédelmi laboratórium

      Kővári Péter
      laborvezető

      A laborvezető feladata, hogy gondoskodjon a Társaság által szolgáltatott ivóvíz, a befolyó és kibocsátott tisztított szennyvíz, az elhelyezésre kerülő szennyvíziszap minőségének rendszeres ellenőrzéséről. Szabványos minőségtől történő eltérés tapasztalása esetén tájékoztatja az illetékes ágazatvezetőt. Biztosítja, hogy az ellenőrző mérések gyakorisága megfeleljen az üzemeltetési engedélyekben és a hatályos jogszabályokban előírtaknak.
      V. Ivóvízvíz-, csatornaszolgáltatás és szennyvíztisztítás

      Jónás József
      műszaki szolgáltatási igazgató

      Az irányítása alá tartozó szervezeti egységek vezetőivel, beosztottjaival együttesen folyamatosan ellátja a Társaság ivóvíz, csatornaszolgáltatás, szennyvíztisztítási tevékenységekhez kapcsolódó mindennemű műszaki, szervezési, végrehajtási és ellenőrzési feladatát.
      Szorosan együttműködik az ügyvezető igazgatóval és a gazdasági igazgatóval, azok hatáskörébe tartozó feladatok megoldása során.
      V.I. Vízellátási ágazat

      Kakuk András
      vízellátási ágazatvezető főmérnök

      A vízellátási ágazatvezető biztosítja a Társaság működési területén a folyamatos és biztonságos ivóvízellátást, ennek érdekében gondoskodik a vízellátási művek (vízkezelő művek, vízvezeték-hálózat, tárolómedencék, víztermelő telepek) szakszerű és gazdaságos üzemeltetéséről. Koordinálja az irányítása alá tartozó munkaszervezetek munkáját, biztosítja a hibaelhárítási tevékenység szakszerű elvégzését.
      V.I.1. Víztermelési üzemegység
        
      György Attila
      vízellátási ágazatvezető főmérnök helyettes

      A víztermelési üzemegység vezető a vízellátási ágazatvezető főmérnök irányítása mellett közreműködik az üzemegység működési területén az ivóvíz zavartalan szolgáltatásában, az ivóvíz megfelelő minőségének biztosításában.
      V.I.2. Vízellátási üzemegységek
       

      vízellátási üzemegység vezető

      A vízellátási ágazatvezető főmérnök irányítása mellett tervezi, szervezi, irányítja és ellenőrzi az üzemegység tevékenységét, közreműködik az üzemegység működési területén az ivóvíz zavartalan szolgáltatásában, az ivóvíz megfelelő minőségének biztosításában.
       
      V.II. Szennyvízkezelési ágazat

      Jászai Szandra
      szennyvízkezelési ágazatvezető főmérnök

      Biztosítja a Társaság működési területén a szennyvízelvezetés és tisztítás folyamatos és biztonságos megoldását. Ennek érdekében gondoskodik a csatornahálózat, átemelő telepek, valamint a szennyvíztisztító telepek szakszerű, gazdaságos üzemeltetéséről, az érvényes hatósági és technológiai előírások betartásáról és betartatásáról.
      V.II.1. Szennyvízkezelési üzemegységek
       
       

      A szennyvízkezelési üzemegység vezető a működési területét képező településeken a szennyvízelvezetés-, tisztítás céljait szolgáló gravitációs vezetékek, házi bekötővezetékek (ellenőrzőaknáig), nyomóvezetékek, átemelők, tisztítótelepek üzemeltetéséért és karbantartásáért felel, biztosítja a szolgáltatás folyamatosságát, kiemelt figyelmet fordítva a szaghatások elkerülésére.
         

      VI. Gazdasági Igazgató

      Tóthné Várhidi Anita
      gazdasági igazgató

      A gazdasági igazgató feladata végrehajtani a Társaság gazdasági feladatait. Szakmailag irányítja, szervezi, összefogja és ellenőrzi a társaság pénzügyi, számviteli, munkaügyi, foglalkozás-egészségügyi, informatikai, szociálpolitikai, valamint ügyfélszolgálati tevékenységét.
      VI.I. Pénzügyi, számviteli csoport
       
      Balogh Imréné
      pénzügyi és számviteli csoportvezető

      A pénzügyi és számviteli csoportvezető bonyolítja le a Társaság pénz- és hitelgazdálkodását, ellátja az adózással, pénzforgalommal kapcsolatos feladatokat a mindenkor érvényes jogszabályok alapján.
      VI.II. Munkaügyi csoport
       
      Molnár Andrea
      munkaügyi csoportvezető

      A munkaügyi csoportvezető teljes körűen ellátja a Társaságnál jelentkező munkaügyi, humánpolitikai tevékenységeket és feladatokat, végrehajtja és ellenőrzi a bérszámfejtés és a személyi jövedelemadó elszámolás munkáltatói feladatait, gondoskodik a munkaügyi jogszabályok betartásáról.
       
      VI. III. Beruházási csoport
      dr. Köcse Renáta
      beszerzési csoportvezető

      A beruházási csoport feladata a Társaság mélyépítési kivitelezési vállalkozásának, beruházási, felújítási tevékenyégének irányítása, ellenőrzése. Kidolgozza a Társaság beruházási (műszaki fejlesztési) tervét, eljár az abban foglalt feladatok megvalósítása érdekében.
      Gondoskodik új technológiák kidolgozásáról, bevezetéséről és ellenőrzéséről. Megszervezi a műszaki tervek, hálózati térképek nyilvántartását, kezelését, tárolását és megsemmisítését.
       
      VI.IV. Informatikai csoport
       
      Hajdú Gábor
      informatikai csoportvezető

      Az informatikai csoportvezető feladata, hogy kialakítsa, működtesse és fejlessze a Társaság térinformatikai rendszerét, informatikai és telekommunikációs környezetét.
      VI.V. Ügyfélszolgálat
       
      Tulipán Norbert András
      ügyfélszolgálati irodavezető

      Az ügyfélszolgálati irodavezető szakmailag irányítja, szervezi, összefogja, és ellenőrzi a Társaság ügyfélszolgálati, vízmérő-leolvasási, rögzítési, számlázási, elszámolási, kintlévőség kezelési és a reklamációk helyszíni kivizsgálási feladatait.
      A panaszos ügyek kivizsgálásában betartatja a jogszerű kivizsgálás előírásait.
      VI.VI. Jogtanácsos



      jogtanácsos

      A jogtanácsos feladata a társaság működéséhez kapcsolódó általános jogi feladatok ellátása, általános képviselete peres és peren kívüli eljárások bíróságok és más hatóságok előtt.
      A tevékenységi körébe tartozó szerződések és egyéb dokumentumok készítése; a teljes működéshez kapcsolódó dokumentumok, eljárások jogi szempontú véleményezése, mindezekhez kapcsolódó jogszabálykövetés.
      A társaság kintlévőségeinek jogi úton történő behajtási folyamatának kialakítása, teljes körű és hatékony ellátása, különös tekintettel a fizetési felszólítások kiküldése, fizetési meghagyások benyújtása, végrehajtási eljárás indítása és koordinálása, a perré alakult követeléskezelés során a társaság jogi képviselete.
      A vezetőségi döntéseket megalapozó előterjesztések, jogi szakvélemények, állásfoglalások készítése.
      Szervezeti egységek, feladatok

      Szervezeti egységek, feladatok


      I. Ügyvezető Igazgató

      Lanku Ildikó
      ügyvezető igazgató

      Az ügyvezető igazgató a társaság operatív irányítását, illetve a társaság tényleges gazdasági irányítását látja el.
      Feladatai közé tartozik a Társaság működésének szabályozása, gazdálkodásának irányítása, ellenőrzés és, a gazdaságos működés feltételrendszerének megteremtése.
      II. Belső ellenőrzés
        
      Varga Emília
        belső ellenőr

      A belső ellenőr hatékony segítséget nyújt a Társaság különböző vezetői szintjein a műszaki, gazdasági döntések, intézkedések meghozatalában. Az ellenőrzési munka során biztosítja a belső folyamatokban meglévő hiányosságok, tartalékok és a gazdálkodás fejlesztési lehetőségeinek feltárását. Folyamatosan vizsgálja a jogszabályi előírások betartását, a folyamatba épített ellenőrzés, a szabályzatok, belső utasítások végrehajtását, működését.
      III. Munkavédelem
       

      munkavédelmi vezető

      A munkavédelmi vezető feladata a munkavédelmi, tűzvédelmi feladatok Társasági szintű meghatározása, közreműködés a feltételek biztosításában, megvalósításának irányítása és ellenőrzése, részvétel az operatív munkában, a mindenkor érvényes törvények, utasítások előírások figyelembevételével.
      IV. Környezetvédelmi laboratórium

      Borsosné Novák Anita
      laborvezető

      A laborvezető feladata, hogy gondoskodjon a Társaság által szolgáltatott ivóvíz, a befolyó és kibocsátott tisztított szennyvíz, az elhelyezésre kerülő szennyvíziszap minőségének rendszeres ellenőrzéséről. Szabványos minőségtől történő eltérés tapasztalása esetén tájékoztatja az illetékes ágazatvezetőt. Biztosítja, hogy az ellenőrző mérések gyakorisága megfeleljen az üzemeltetési engedélyekben és a hatályos jogszabályokban előírtaknak.
      V. Ivóvízvíz-, csatornaszolgáltatás és szennyvíztisztítás

      Jónás József
      műszaki szolgáltatási igazgató

      Az irányítása alá tartozó szervezeti egységek vezetőivel, beosztottjaival együttesen folyamatosan ellátja a Társaság ivóvíz, csatornaszolgáltatás, szennyvíztisztítási tevékenységekhez kapcsolódó mindennemű műszaki, szervezési, végrehajtási és ellenőrzési feladatát.
      Szorosan együttműködik az ügyvezető igazgatóval és a gazdasági igazgatóval, azok hatáskörébe tartozó feladatok megoldása során.
      V.I. Vízellátási ágazat

      Kakuk András
      vízellátási ágazatvezető főmérnök

      A vízellátási ágazatvezető biztosítja a Társaság működési területén a folyamatos és biztonságos ivóvízellátást, ennek érdekében gondoskodik a vízellátási művek (vízkezelő művek, vízvezeték-hálózat, tárolómedencék, víztermelő telepek) szakszerű és gazdaságos üzemeltetéséről. Koordinálja az irányítása alá tartozó munkaszervezetek munkáját, biztosítja a hibaelhárítási tevékenység szakszerű elvégzését.
      V.I.1. Víztermelési üzemegység
        
      György Attila
      vízellátási ágazatvezető főmérnök helyettes

      A víztermelési üzemegység vezető a vízellátási ágazatvezető főmérnök irányítása mellett közreműködik az üzemegység működési területén az ivóvíz zavartalan szolgáltatásában, az ivóvíz megfelelő minőségének biztosításában.
      V.I.2. Vízellátási üzemegységek
       

      vízellátási üzemegység vezető

      A vízellátási ágazatvezető főmérnök irányítása mellett tervezi, szervezi, irányítja és ellenőrzi az üzemegység tevékenységét, közreműködik az üzemegység működési területén az ivóvíz zavartalan szolgáltatásában, az ivóvíz megfelelő minőségének biztosításában.
       
      V.II. Szennyvízkezelési ágazat

      Jászai Szandra
      szennyvízkezelési ágazatvezető főmérnök

      Biztosítja a Társaság működési területén a szennyvízelvezetés és tisztítás folyamatos és biztonságos megoldását. Ennek érdekében gondoskodik a csatornahálózat, átemelő telepek, valamint a szennyvíztisztító telepek szakszerű, gazdaságos üzemeltetéséről, az érvényes hatósági és technológiai előírások betartásáról és betartatásáról.
      V.II.1. Szennyvízkezelési üzemegységek
       
       

      A szennyvízkezelési üzemegység vezető a működési területét képező településeken a szennyvízelvezetés-, tisztítás céljait szolgáló gravitációs vezetékek, házi bekötővezetékek (ellenőrzőaknáig), nyomóvezetékek, átemelők, tisztítótelepek üzemeltetéséért és karbantartásáért felel, biztosítja a szolgáltatás folyamatosságát, kiemelt figyelmet fordítva a szaghatások elkerülésére.
         

      VI. Gazdasági Igazgató

      Tóthné Várhidi Anita
      gazdasági igazgató

      A gazdasági igazgató feladata végrehajtani a Társaság gazdasági feladatait. Szakmailag irányítja, szervezi, összefogja és ellenőrzi a társaság pénzügyi, számviteli, munkaügyi, foglalkozás-egészségügyi, informatikai, szociálpolitikai, valamint ügyfélszolgálati tevékenységét.
      VI.I. Pénzügyi, számviteli csoport
       
      Balogh Imréné
      pénzügyi és számviteli csoportvezető

      A pénzügyi és számviteli csoportvezető bonyolítja le a Társaság pénz- és hitelgazdálkodását, ellátja az adózással, pénzforgalommal kapcsolatos feladatokat a mindenkor érvényes jogszabályok alapján.
      VI.II. Munkaügyi csoport
       
      Molnár Andrea
      munkaügyi csoportvezető

      A munkaügyi csoportvezető teljes körűen ellátja a Társaságnál jelentkező munkaügyi, humánpolitikai tevékenységeket és feladatokat, végrehajtja és ellenőrzi a bérszámfejtés és a személyi jövedelemadó elszámolás munkáltatói feladatait, gondoskodik a munkaügyi jogszabályok betartásáról.
       
      VI. III. Beruházási csoport
      dr. Németh Zsolt
      beszerzési csoportvezető

      A beruházási csoport feladata a Társaság mélyépítési kivitelezési vállalkozásának, beruházási, felújítási tevékenyégének irányítása, ellenőrzése. Kidolgozza a Társaság beruházási (műszaki fejlesztési) tervét, eljár az abban foglalt feladatok megvalósítása érdekében.
      Gondoskodik új technológiák kidolgozásáról, bevezetéséről és ellenőrzéséről. Megszervezi a műszaki tervek, hálózati térképek nyilvántartását, kezelését, tárolását és megsemmisítését.
       
      VI.IV. Informatikai csoport
       
      Hajdú Gábor
      informatikai csoportvezető

      Az informatikai csoportvezető feladata, hogy kialakítsa, működtesse és fejlessze a Társaság térinformatikai rendszerét, informatikai és telekommunikációs környezetét.
      VI.V. Ügyfélszolgálat
       
      Tulipán Norbert András
      ügyfélszolgálati irodavezető

      Az ügyfélszolgálati irodavezető szakmailag irányítja, szervezi, összefogja, és ellenőrzi a Társaság ügyfélszolgálati, vízmérő-leolvasási, rögzítési, számlázási, elszámolási, kintlévőség kezelési és a reklamációk helyszíni kivizsgálási feladatait.
      A panaszos ügyek kivizsgálásában betartatja a jogszerű kivizsgálás előírásait.
      VI.VI. Jogtanácsos



      jogtanácsos

      A jogtanácsos feladata a társaság működéséhez kapcsolódó általános jogi feladatok ellátása, általános képviselete peres és peren kívüli eljárások bíróságok és más hatóságok előtt.
      A tevékenységi körébe tartozó szerződések és egyéb dokumentumok készítése; a teljes működéshez kapcsolódó dokumentumok, eljárások jogi szempontú véleményezése, mindezekhez kapcsolódó jogszabálykövetés.
      A társaság kintlévőségeinek jogi úton történő behajtási folyamatának kialakítása, teljes körű és hatékony ellátása, különös tekintettel a fizetési felszólítások kiküldése, fizetési meghagyások benyújtása, végrehajtási eljárás indítása és koordinálása, a perré alakult követeléskezelés során a társaság jogi képviselete.
      A vezetőségi döntéseket megalapozó előterjesztések, jogi szakvélemények, állásfoglalások készítése.
      Elérhetőség (Telefon és telefaxszám, elektronikus levélcím)

      Elérhetőség

      ÜGYFÉLSZOLGÁLAT

      Cím: 2030 Érd, Felső u. 2.
      Internet: www.erdivizmuvek.hu
      Telefon: 06 23 521 751
      Fax: 06 23 521 759
      Ügyfélszolgálati vezető: Tulipán Norbert

      E-mailcím: ugyfelszolgalat@erdivizmuvek.hu

      HIBABEJELENTŐ

      0-24 óráig hívható: (23) 365 921
      Hétfőtől-csütörtökig 7:00-16:00-ig, pénteken 7:00-13:00-ig hívható: (23) 500 000 / 210 mellék
      E-mail cím: hibabejelento@erdivizmuvek.hu

      Ügyfélfogadási időpontok:

      Hétfő: 8:00 – 20:00
      Kedd, Szerda, Csütörtök: 7:30 – 15:00
      Péntek: 7:00 – 13:00

      Takarékoskodjon drága idejével és ne várakozással töltse!
      Regisztráljon időpontfoglaló rendszerünkben és foglalja le előre időpontját!

      Bankszámlaszámunk:

      BB Bank: 10102244-58172900-01000001
      SWIFT kód: BUDAHUHB
      IBAN: HU77-10102244-58172900-01000001

      3 A közfeladatot ellátó szerv vezetőinek és az egyes szervezeti  egységek vezetőinek neve, beosztása, elérhetősége (telefon- és telefaxszáma, elektronikus levélcíme)
       
      4.A szervezeten belül illetékes ügyfélkapcsolati vezető neve, elérhetősége (telefon- és telefaxszáma, elektronikus levélcíme) és az ügyfélfogadási rend Ügyfélkapcsolati vezető

      Elérhetőség

      ÜGYFÉLSZOLGÁLAT

      Cím: 2030 Érd, Felső u. 2.
      Internet: www.erdivizmuvek.hu
      Telefon: 06 23 521 751
      Fax: 06 23 521 759
      Ügyfélszolgálati vezető: Tulipán Norbert

      E-mailcím: ugyfelszolgalat@erdivizmuvek.hu

      HIBABEJELENTŐ

      0-24 óráig hívható: (23) 365 921
      Hétfőtől-csütörtökig 7:00-16:00-ig, pénteken 7:00-13:00-ig hívható: (23) 500 000 / 210 mellék
      E-mail cím: hibabejelento@erdivizmuvek.hu

      Ügyfélfogadási időpontok:

      Hétfő: 8:00 – 20:00
      Kedd, Szerda, Csütörtök: 7:30 – 15:00
      Péntek: 7:00 – 13:00

      Takarékoskodjon drága idejével és ne várakozással töltse!
      Regisztráljon időpontfoglaló rendszerünkben és foglalja le előre időpontját!

      Bankszámlaszámunk:

      BB Bank: 10102244-58172900-01000001
      SWIFT kód: BUDAHUHB
      IBAN: HU77-10102244-58172900-01000001

      4 A szervezeten belül illetékes ügyfélkapcsolati vezető neve, elérhetősége (telefon- és telefaxszáma, elektronikus levélcíme) és az ügyfélfogadási rend
      5.Testületi szerv esetén a testület létszáma, összetétele, tagjainak neve, beosztása, elérhetősége Nincs adat

      Az Érd és Térsége Víziközmű Kft. számára az adat nem értelmezhető.

      5 Testületi szerv esetén a testület létszáma, összetétele, tagjainak neve, beosztása, elérhetősége
      6.A közfeladatot ellátó szerv irányítása, felügyelete vagy ellenőrzése alatt álló, vagy alárendeltségében működő más közfeladatot ellátó szervek megnevezése, és 1. pontban meghatározott adatai Nincs adat

      Az Érd és Térsége Víziközmű Kft. számára az adat nem értelmezhető.

      6 A közfeladatot ellátó szerv irányítása, felügyelete vagy ellenőrzése alatt álló, vagy alárendeltségében működő más közfeladatot ellátó szervek megnevezése, és 1. pontban meghatározott adatai
      7.A közfeladatot ellátó szerv többségi tulajdonában álló, illetve részvételével működő gazdálkodó szervezet neve, székhelye, elérhetősége (postai címe, telefon- és telefaxszáma, elektronikus levélcíme), tevékenységi köre, képviselőjének neve, a közfeladatot ellátó szerv részesedésének mértéke Tulajdonosi részesedés
      (Archívum)
      7 A közfeladatot ellátó szerv többségi tulajdonában álló, illetve részvételével működő gazdálkodó szervezet neve, székhelye, elérhetősége (postai címe, telefon- és telefaxszáma, elektronikus levélcíme), tevékenységi köre, képviselőjének neve, a közfeladatot ellátó szerv részesedésének mértéke Tulajdonosi részesedés
      8.A közfeladatot ellátó szerv által alapított közalapítványok neve, székhelye, elérhetősége (postai címe, telefon- és telefaxszáma, elektronikus levélcíme), alapító okirata, kezelő szervének tagjai Nincs adat

      Az Érd és Térsége Víziközmű Kft. számára az adat nem értelmezhető.

      8 A közfeladatot ellátó szerv által alapított közalapítványok neve, székhelye, elérhetősége (postai címe, telefon- és telefaxszáma, elektronikus levélcíme), alapító okirata, kezelő szervének tagjai
      9.A közfeladatot ellátó szerv által alapított költségvetési szerv neve, székhelye, a költségvetési szervet alapító jogszabály megjelölése, illetve az azt alapító határozat, a költségvetési szerv alapító okirata, vezetője, honlapjának elérhetősége, működési engedélye Nincs adat

      Az Érd és Térsége Víziközmű Kft. számára az adat nem értelmezhető.

      9 A közfeladatot ellátó szerv által alapított költségvetési szerv neve, székhelye, a költségvetési szervet alapító jogszabály megjelölése, illetve az azt alapító határozat, a költségvetési szerv alapító okirata, vezetője, honlapjának elérhetősége, működési engedélye
      10.A közfeladatot ellátó szerv által alapított lapok neve, a szerkesztőség és kiadó neve és címe, valamint a főszerkesztő neve Nincs adat

      Az Érd és Térsége Víziközmű Kft. számára az adat nem értelmezhető.

      10 A közfeladatot ellátó szerv által alapított lapok neve, a szerkesztőség és kiadó neve és címe, valamint a főszerkesztő neve
      11.A közfeladatot ellátó szerv felettes, illetve felügyeleti szervének, hatósági döntései tekintetében a fellebbezés elbírálására jogosult szervnek, ennek hiányában a közfeladatot ellátó szerv felett törvényességi ellenőrzést gyakorló szervnek az 1. pontban meghatározott adatai ÉTV Kft. felügyeleti szervei
      (Archívum)

      Felügyeleti szervek

      Az ÉRD és TÉRSÉGE Regionális Víziközmű Kt.-felügyeletét az alábbi szervek, hatóságok látják el.

      Magyar Energetikai és Közmű-szabályozási Hivatal
      Ügyfélszolgálat címe: 1054 Budapest, Bajcsy-Zsilinszky út 52.
      Levelezési címe: 1388 Budapest, Pf. 88.
      Központi telefonszám: +36-1 459-7777
      Központi fax-szám: +36-1 459-7766
      Központi e-mail cím: mekh@mekh.hu
      Honlap: http://www.mekh.hu

      Gazdasági Versenyhivatal
      1054 Budapest, Alkotmány utca 5.
      Telefonszám: +36 1 472-8900
      Faxszám: +36 1 472-8905
      E-mail cím: gvh@gvh.hu
      Honlap címe: http://www.gvh.hu/gvh/alpha

      Budaörsi Járásbíróság
      2040 Budaörs, Koszorú utca 2.
      Telefonszám:+36 23 420 336, +36 23 420 337
      Faxszám:+36 23 420 308
      E-mail cím: birosag@budaors.birosag.hu
      Honlap cím: http://www.birosag.hu/en/node/372
       
      Budapest Környéki Törvényszék
      1146 Budapest, Thököly út 97-101.
      Postacím: 1443 Budapest, Pf. 175.
      Központi telefonszám: +36 1 467 6200
      E-mail cím: birosag@budapestkornyekit.birosag.hu
      Honlap cím: http://www.birosag.hu/torvenyszekek/budapest-kornyeki-torvenyszek

      Közép-Duna-völgyi Környezetvédelmi, Természetvédelmi és Vízügyi Felügyelőség
      1072 Budapest, Nagydiófa u. 10-12.
      Postacím: 1447 Budapest, Pf.: 541.
      Telefon: +36 1 478 4400
      Faxszám: +36 1 478 4520
      E-mail cím: kozepdunavolgyi@zoldhatosag.hu
      Honlap címe: http://www.kdvktvf.zoldhatosag.hu 
       
      Országos Környezetvédelmi, Természetvédelmi és Vízügyi Főfelügyelőség
      1016 Budapest, Mészáros u. 58/a. fsz. 6.
      Postacím: 1539 Budapest, Pf.: 675
      Ügyfélszolgálat címe: 1016 Budapest, Mészáros u. 58/a. fsz. 6.
      Telefon: +36 1 224 9100
      Faxszám: +36 1 224 9163
      E-mail cím: zoldpont@oktvf.gov.hu
      Honlap címe: http://www.orszagoszoldhatosag.gov.hu
       
      Egyéb eljáró szervek
       
      Érdi Járási Hivatal
      2030 Érd, Budai út 10.
      Telefonszám: +36 23 522 375
      E-mail cím: jarasihivatal@erd.pmkh.gov.hu
      Honlap címe: http://www.jaras.info.hu/lap/erdi-jaras
       
      Budapest Főváros Kormányhivatala Népegészségügyi Szakigazgatási Szerve
      1138 Budapest, Váci út 174.
      Telefonszám: +36 1 465 3834, +36 30 941 7156
      E-mail cím: kozpontiugyelet@kmr.antsz.hu
      Honlap cím: http://efrira1.antsz.hu/pest/

      Diósd, Érd, Herceghalom, Pusztazámor, Sóskút, Tárnok, Törökbálint településeken:
      PMKH Érdi Járási Hivatal Járási Népegészségügyi Intézete, ÁNTSZ Budaörsi Kistérségi Népegészségügyi Intézete
      Érd, Felső utca 39.
      Telefonszám és fax: 06/23/354/765
      E-mail cím: szhbatta@kmr.antsz.hu

      Remeteszőlős településen:
      PMKH Szentendrei Járási Hivatal Népegészségügyi Intézete, ÁNTSZ Szentendrei, Pilisvörösvári Kistérségi Népegészségügyi Intézete
      2000 Szentendre, Városház tér 1.
      Telefonszám és fax: 06/26/310/159
      E-mail cím: szentendre@kmr.antsz.hu

      A település szerint illetékes Önkormányzat jegyzője
      Diósd Város Önkormányzat Polgármesteri Hivatala
      2049 Diósd, Szent István tér 1.
      Jegyző: Dr. Csizmadia Julianna
      Telefonszám: +36 23 545 550
      E-mail cím: onkormanyzat@diosd.hu
       
      Érd Megyei Jogú Város Polgármesteri Hivatala
      2030 Érd, Alsó utca 1.
      Jegyző: Mecsériné dr. Szilágyi Erzsébet
      Telefonszám: +36 23 522 300
      E-mail cím: onkormanyzat@erd.hu
       
      Herceghalom Község Önkormányzat Polgármesteri Hivatala
      2053 Herceghalom, Gesztenyés út 13.
      Jegyző: Dr. Szmodis Jenő
      Telefonszám: +36 23 530 560
      E-mail cím: polghiv@herceghalom.hu
       
      Pusztazámor Községi Önkormányzat Polgármesteri Hivatala
      2039 Pusztazámor, Munkácsy Mihály utca 1.
      Jegyző: Dr. Újházi Miklós
      Telefonszám: +36 23 347 421
      E-mail cím: titkarsag@pusztazamor.hu
       
      Remeteszőlős Község Önkormányzat Polgármesteri Hivatala
      2090 Remeteszőlős, Vénusz u. 8-10.
      Jegyző: Dr. Laukó Sándor
      Telefonszám: +36 26 355 293
      E-mail cím: polgarmester@remeteszolos.hu
       
      Sóskút Község Önkormányzat Polgármesteri Hivatala
      2038 Sóskút, Szabadság tér 1.
      Jegyző: Dr. Újházi Miklós
      Telefonszám: +36 23 560 560
      E-mail cím: soskut1@t-online.hu
       
      Tárnok Nagyközség Önkormányzatának Polgármesteri Hivatala
      2461 Tárnok, Dózsa György út 150.
      Jegyző: dr. Simon Mária
      Telefonszám: +36 23 387 019
      E-mail cím: polgarmester@tarnok.hu
       
      Törökbálint Nagyközség Polgármesteri Hivatala
      2045 Törökbálint, Munkácsy Mihály utca 79.
      Jegyző: Dr. Kailinger Ildikó
      Telefonszám: +36 23 335 021
      E-mail cím: hivatal@torokbalint.hu

      Fogyasztóvédelmi és érdekvédelmi szervek
       
      Érdi Járási Hivatal Közlekedési és Fogyasztóvédelmi Főosztály Fogyasztóvédelmi Osztály
      1141 Budapest, Komócsy u. 17-19.
      Postacím: 1399 Budapest, Pf. 661.
      Telefonszám: +36 1 460 2202
      E-mail: fogyved@pest.gov.hu
      Honlap cím: http://www.kormanyhivatal.hu

      Pest Megyei és Érd Megyei Jogú Városi Kereskedelmi és Iparkamara
      mellett működő Békéltető Testület

      (Pest Megyei Békéltető Testület)

      1055 Budapest, Balassi Bálint u. 25. IV.em.2. ajtó
      Postacím: 1364 Budapest, Pf. 81.
      Telefon: +36 1 792-7881
      E-mail: pmbekelteto@pmkik.hu
      Honlap cím:   http://www.panaszrendezes.hu/

      Országos Fogyasztóvédelmi Egyesület
      1068 Budapest, Városliget fasor 44.
      Telefon: +36 1 413 2126
      E-mail: ofe@ofe.hu
      Honlap cím: http://www.ofe.hu/inet/ofe/hu/index.html

      Lakásszövetkezetek és Társasházak Országos Szövetsége (LOSZ)
      1146 Budapest, Hermina út 57.
      Telefon: +36 1 331 1313
      Faxszám: +36 1 331 1396
      E-mail: losz@losz.hu
      Honlap cím: http://losz.hu/
      11 A közfeladatot ellátó szerv felettes, illetve felügyeleti szervének, hatósági döntései tekintetében a fellebbezés elbírálására jogosult szervnek, ennek hiányában a közfeladatot ellátó szerv felett törvényességi ellenőrzést gyakorló szervnek az 1. pontban meghatározott adatai Felügyeleti szervek

      Felügyeleti szervek

      Az ÉRD és TÉRSÉGE Regionális Víziközmű Kt.-felügyeletét az alábbi szervek, hatóságok látják el.

      Magyar Energetikai és Közmű-szabályozási Hivatal
      Ügyfélszolgálat címe: 1054 Budapest, Bajcsy-Zsilinszky út 52.
      Levelezési címe: 1388 Budapest, Pf. 88.
      Központi telefonszám: +36-1 459-7777
      Központi fax-szám: +36-1 459-7766
      Központi e-mail cím: mekh@mekh.hu
      Honlap címe: http://www.mekh.hu/

      Gazdasági Versenyhivatal
      1054 Budapest, Alkotmány utca 5.
      Telefonszám: +36 1 472-8900
      Faxszám: +36 1 472-8905
      E-mail cím: gvh@gvh.hu
      Honlap címe: http://www.gvh.hu/gvh/alpha

      Budaörsi Járásbíróság
      2040 Budaörs, Koszorú utca 2.
      Telefonszám:+36 23 420 336, +36 23 420 337
      Faxszám:+36 23 420 308
      E-mail cím: birosag@budaors.birosag.hu
      Honlap cím: http://www.birosag.hu/en/node/372
       
      Budapest Környéki Törvényszék
      1146 Budapest, Thököly út 97-101.
      Postacím: 1443 Budapest, Pf. 175.
      Központi telefonszám: +36 1 467 6200
      E-mail cím: birosag@budapestkornyekit.birosag.hu
      Honlap cím: http://www.birosag.hu/torvenyszekek/budapest-kornyeki-torvenyszek

      Közép-Duna-völgyi Környezetvédelmi, Természetvédelmi és Vízügyi Felügyelőség
      1072 Budapest, Nagydiófa u. 10-12.
      Postacím: 1447 Budapest, Pf.: 541.
      Telefon: +36 1 478 4400
      Faxszám: +36 1 478 4520
      E-mail cím: kozepdunavolgyi@zoldhatosag.hu
      Honlap címe: http://www.kdvktvf.zoldhatosag.hu 
       
      Országos Környezetvédelmi, Természetvédelmi és Vízügyi Főfelügyelőség
      1016 Budapest, Mészáros u. 58/a. fsz. 6.
      Postacím: 1539 Budapest, Pf.: 675
      Ügyfélszolgálat címe: 1016 Budapest, Mészáros u. 58/a. fsz. 6.
      Telefon: +36 1 224 9100
      Faxszám: +36 1 224 9163
      E-mail cím: zoldpont@oktvf.gov.hu
      Honlap címe: www.orszagoszoldhatosag.gov.hu
       
      Egyéb eljáró szervek
       
      Érdi Járási Hivatal
      2030 Érd, Budai út 10.
      Telefonszám: +36 23 522 375
      E-mail cím: jarasihivatal@erd.pmkh.gov.hu
      Honlap címe: http://www.jaras.info.hu/lap/erdi-jaras
       
      Budapest Főváros Kormányhivatala Népegészségügyi Szakigazgatási Szerve
      1138 Budapest, Váci út 174.
      Telefonszám: +36 1 465 3834, +36 30 941 7156
      E-mail cím: kozpontiugyelet@kmr.antsz.hu
      Honlap cím: http://efrira1.antsz.hu/pest/

      Diósd, Érd, Herceghalom, Pusztazámor, Sóskút, Tárnok, Törökbálint településeken:
      PMKH Érdi Járási Hivatal Járási Népegészségügyi Intézete, ÁNTSZ Budaörsi Kistérségi Népegészségügyi Intézete
      Érd, Felső utca 39.
      Telefonszám és fax: 06/23/354/765
      E-mail cím: szhbatta@kmr.antsz.hu

      Remeteszőlős településen:
      PMKH Szentendrei Járási Hivatal Népegészségügyi Intézete, ÁNTSZ Szentendrei, Pilisvörösvári Kistérségi Népegészségügyi Intézete
      2000 Szentendre, Városház tér 1.
      Telefonszám és fax: 06/26/310/159
      E-mail cím: szentendre@kmr.antsz.hu

      A település szerint illetékes Önkormányzat jegyzője
      Diósd Város Önkormányzat Polgármesteri Hivatala
      2049 Diósd, Szent István tér 1.
      Jegyző: Dr. Csizmadia Julianna
      Telefonszám: +36 23 545 550
      E-mail cím: onkormanyzat@diosd.hu
       
      Érd Megyei Jogú Város Polgármesteri Hivatala
      2030 Érd, Alsó utca 1.
      Jegyző: dr. Ferencz Dóra
      Telefonszám: +36 23 522 300
      E-mail cím: onkormanyzat@erd.hu
       
      Herceghalom Község Önkormányzat Polgármesteri Hivatala
      2053 Herceghalom, Gesztenyés út 13.
      Jegyző: Dr. Szmodis Jenő
      Telefonszám: +36 23 530 560
      E-mail cím: polghiv@herceghalom.hu
       
      Pusztazámor Községi Önkormányzat Polgármesteri Hivatala
      2039 Pusztazámor, Munkácsy Mihály utca 1.
      Jegyző: Dr. Újházi Miklós
      Telefonszám: +36 23 347 421
      E-mail cím: titkarsag@pusztazamor.hu
       
      Remeteszőlős Község Önkormányzat Polgármesteri Hivatala
      2090 Remeteszőlős, Vénusz u. 8-10.
      Jegyző: Dr. Laukó Sándor
      Telefonszám: +36 26 355 293
      E-mail cím: polgarmester@remeteszolos.hu
       
      Sóskút Község Önkormányzat Polgármesteri Hivatala
      2038 Sóskút, Szabadság tér 1.
      Jegyző: Dr. Újházi Miklós
      Telefonszám: +36 23 560 560
      E-mail cím: soskut1@t-online.hu
       
      Tárnok Nagyközség Önkormányzatának Polgármesteri Hivatala
      2461 Tárnok, Dózsa György út 150.
      Jegyző: dr. Simon Mária
      Telefonszám: +36 23 387 019
      E-mail cím: polgarmester@tarnok.hu
       
      Törökbálint Nagyközség Polgármesteri Hivatala
      2045 Törökbálint, Munkácsy Mihály utca 79.
      Jegyző: Dr. Kailinger Ildikó
      Telefonszám: +36 23 335 021
      E-mail cím: hivatal@torokbalint.hu

      Fogyasztóvédelmi és érdekvédelmi szervek
       
      Pest Megyei Kormányhivatal Fogyasztóvédelmi Felügyelősége
      1135 Budapest, Lehel utca 43-47.
      Postacím: 1365 Budapest, Pf.: 270.
      Telefonszám: +36 1 329-7017,  +36 1 236-3937 , +36 1 236-3900
      Faxszám: +36 1 236-3956
      E-mail: fogyved.pestmegye@nfh.hu
      ill. fogyved.pestmegye@pmkh.hu
      Honlap cím: NFH - Pest Megyei Kormányhivatal Fogyasztóvédelmi Felügyelőség

      Pest Megyei és Érd Megyei Jogú Városi Kereskedelmi és Iparkamara
      mellett működő Békéltető Testület

      (Pest Megyei Békéltető Testület)

      1119 Budapest, Etele út 59-61. II. em. 240
      Telefon: +36 1 269-0703
      E-mail: pmbekelteto@pmkik.hu
      Honlap cím:   http://www.panaszrendezes.hu/

      Országos Fogyasztóvédelmi Egyesület
      1068 Budapest, Városliget fasor 44.
      Telefon: +36 1 413 2126
      E-mail: ofe@ofe.hu
      Honlap cím: http://www.ofe.hu/inet/ofe/hu/index.html

      Lakásszövetkezetek és Társasházak Országos Szövetsége (LOSZ)
      1146 Budapest, Hermina út 57.
      Telefon: +36 1 331 1313
      Faxszám: +36 1 331 1396
      E-mail: losz@losz.hu
      Honlap cím: http://losz.hu/
      Felügyeleti szervek

      Felügyeleti szervek

      Az ÉRD és TÉRSÉGE Regionális Víziközmű Kt.-felügyeletét az alábbi szervek, hatóságok látják el.

      Magyar Energetikai és Közmű-szabályozási Hivatal
      Ügyfélszolgálat címe: 1054 Budapest, Bajcsy-Zsilinszky út 52.
      Levelezési címe: 1388 Budapest, Pf. 88.
      Központi telefonszám: +36-1 459-7777
      Központi fax-szám: +36-1 459-7766
      Központi e-mail cím: mekh@mekh.hu
      Honlap címe: http://www.mekh.hu/

      Gazdasági Versenyhivatal
      1054 Budapest, Alkotmány utca 5.
      Telefonszám: +36 1 472-8900
      Faxszám: +36 1 472-8905
      E-mail cím: gvh@gvh.hu
      Honlap címe: http://www.gvh.hu/gvh/alpha

      Budaörsi Járásbíróság
      2040 Budaörs, Koszorú utca 2.
      Telefonszám:+36 23 420 336, +36 23 420 337
      Faxszám:+36 23 420 308
      E-mail cím: birosag@budaors.birosag.hu
      Honlap cím: http://www.birosag.hu/en/node/372
       
      Budapest Környéki Törvényszék
      1146 Budapest, Thököly út 97-101.
      Postacím: 1443 Budapest, Pf. 175.
      Központi telefonszám: +36 1 467 6200
      E-mail cím: birosag@budapestkornyekit.birosag.hu
      Honlap cím: http://www.birosag.hu/torvenyszekek/budapest-kornyeki-torvenyszek

      Közép-Duna-völgyi Környezetvédelmi, Természetvédelmi és Vízügyi Felügyelőség
      1072 Budapest, Nagydiófa u. 10-12.
      Postacím: 1447 Budapest, Pf.: 541.
      Telefon: +36 1 478 4400
      Faxszám: +36 1 478 4520
      E-mail cím: kozepdunavolgyi@zoldhatosag.hu
      Honlap címe: http://www.kdvktvf.zoldhatosag.hu 
       
      Országos Környezetvédelmi, Természetvédelmi és Vízügyi Főfelügyelőség
      1016 Budapest, Mészáros u. 58/a. fsz. 6.
      Postacím: 1539 Budapest, Pf.: 675
      Ügyfélszolgálat címe: 1016 Budapest, Mészáros u. 58/a. fsz. 6.
      Telefon: +36 1 224 9100
      Faxszám: +36 1 224 9163
      E-mail cím: zoldpont@oktvf.gov.hu
      Honlap címe: www.orszagoszoldhatosag.gov.hu
       
      Egyéb eljáró szervek
       
      Érdi Járási Hivatal
      2030 Érd, Budai út 10.
      Telefonszám: +36 23 522 375
      E-mail cím: jarasihivatal@erd.pmkh.gov.hu
      Honlap címe: http://www.jaras.info.hu/lap/erdi-jaras
       
      Budapest Főváros Kormányhivatala Népegészségügyi Szakigazgatási Szerve
      1138 Budapest, Váci út 174.
      Telefonszám: +36 1 465 3834, +36 30 941 7156
      E-mail cím: kozpontiugyelet@kmr.antsz.hu
      Honlap cím: http://efrira1.antsz.hu/pest/

      Diósd, Érd, Herceghalom, Pusztazámor, Sóskút, Tárnok, Törökbálint településeken:
      PMKH Érdi Járási Hivatal Járási Népegészségügyi Intézete, ÁNTSZ Budaörsi Kistérségi Népegészségügyi Intézete
      Érd, Felső utca 39.
      Telefonszám és fax: 06/23/354/765
      E-mail cím: szhbatta@kmr.antsz.hu

      Remeteszőlős településen:
      PMKH Szentendrei Járási Hivatal Népegészségügyi Intézete, ÁNTSZ Szentendrei, Pilisvörösvári Kistérségi Népegészségügyi Intézete
      2000 Szentendre, Városház tér 1.
      Telefonszám és fax: 06/26/310/159
      E-mail cím: szentendre@kmr.antsz.hu

      A település szerint illetékes Önkormányzat jegyzője
      Diósd Város Önkormányzat Polgármesteri Hivatala
      2049 Diósd, Szent István tér 1.
      Jegyző: Dr. Csizmadia Julianna
      Telefonszám: +36 23 545 550
      E-mail cím: onkormanyzat@diosd.hu
       
      Érd Megyei Jogú Város Polgármesteri Hivatala
      2030 Érd, Alsó utca 1.
      Jegyző: Mecsériné dr. Szilágyi Erzsébet
      Telefonszám: +36 23 522 300
      E-mail cím: onkormanyzat@erd.hu
       
      Herceghalom Község Önkormányzat Polgármesteri Hivatala
      2053 Herceghalom, Gesztenyés út 13.
      Jegyző: Dr. Szmodis Jenő
      Telefonszám: +36 23 530 560
      E-mail cím: polghiv@herceghalom.hu
       
      Pusztazámor Községi Önkormányzat Polgármesteri Hivatala
      2039 Pusztazámor, Munkácsy Mihály utca 1.
      Jegyző: Dr. Újházi Miklós
      Telefonszám: +36 23 347 421
      E-mail cím: titkarsag@pusztazamor.hu
       
      Remeteszőlős Község Önkormányzat Polgármesteri Hivatala
      2090 Remeteszőlős, Vénusz u. 8-10.
      Jegyző: Dr. Laukó Sándor
      Telefonszám: +36 26 355 293
      E-mail cím: polgarmester@remeteszolos.hu
       
      Sóskút Község Önkormányzat Polgármesteri Hivatala
      2038 Sóskút, Szabadság tér 1.
      Jegyző: Dr. Újházi Miklós
      Telefonszám: +36 23 560 560
      E-mail cím: soskut1@t-online.hu
       
      Tárnok Nagyközség Önkormányzatának Polgármesteri Hivatala
      2461 Tárnok, Dózsa György út 150.
      Jegyző: dr. Simon Mária
      Telefonszám: +36 23 387 019
      E-mail cím: polgarmester@tarnok.hu
       
      Törökbálint Nagyközség Polgármesteri Hivatala
      2045 Törökbálint, Munkácsy Mihály utca 79.
      Jegyző: Dr. Kailinger Ildikó
      Telefonszám: +36 23 335 021
      E-mail cím: hivatal@torokbalint.hu

      Fogyasztóvédelmi és érdekvédelmi szervek
       
      Pest Megyei Kormányhivatal Fogyasztóvédelmi Felügyelősége
      1135 Budapest, Lehel utca 43-47.
      Postacím: 1365 Budapest, Pf.: 270.
      Telefonszám: +36 1 329-7017,  +36 1 236-3937 , +36 1 236-3900
      Faxszám: +36 1 236-3956
      E-mail: fogyved.pestmegye@nfh.hu
      ill. fogyved.pestmegye@pmkh.hu
      Honlap cím: NFH - Pest Megyei Kormányhivatal Fogyasztóvédelmi Felügyelőség

      Pest Megyei és Érd Megyei Jogú Városi Kereskedelmi és Iparkamara
      mellett működő Békéltető Testület

      (Pest Megyei Békéltető Testület)

      1119 Budapest, Etele út 59-61. II. em. 240
      Telefon: +36 1 269-0703
      E-mail: pmbekelteto@pmkik.hu
      Honlap cím:   http://www.panaszrendezes.hu/

      Országos Fogyasztóvédelmi Egyesület
      1068 Budapest, Városliget fasor 44.
      Telefon: +36 1 413 2126
      E-mail: ofe@ofe.hu
      Honlap cím: http://www.ofe.hu/inet/ofe/hu/index.html

      Lakásszövetkezetek és Társasházak Országos Szövetsége (LOSZ)
      1146 Budapest, Hermina út 57.
      Telefon: +36 1 331 1313
      Faxszám: +36 1 331 1396
      E-mail: losz@losz.hu
      Honlap cím: http://losz.hu/
      Felügyeleti szervek

      Felügyeleti szervek

      Az ÉRD és TÉRSÉGE Regionális Víziközmű Kt.-felügyeletét az alábbi szervek, hatóságok látják el.

      Magyar Energetikai és Közmű-szabályozási Hivatal
      Ügyfélszolgálat címe: 1054 Budapest, Bajcsy-Zsilinszky út 52.
      Levelezési címe: 1388 Budapest, Pf. 88.
      Központi telefonszám: +36-1 459-7777
      Központi fax-szám: +36-1 459-7766
      Központi e-mail cím: mekh@mekh.hu
      Honlap címe: http://www.mekh.hu/

      Gazdasági Versenyhivatal
      1054 Budapest, Alkotmány utca 5.
      Telefonszám: +36 1 472-8900
      Faxszám: +36 1 472-8905
      E-mail cím: gvh@gvh.hu
      Honlap címe: http://www.gvh.hu/gvh/alpha

      Budaörsi Járásbíróság
      2040 Budaörs, Koszorú utca 2.
      Telefonszám:+36 23 420 336, +36 23 420 337
      Faxszám:+36 23 420 308
      E-mail cím: birosag@budaors.birosag.hu
      Honlap cím: http://www.birosag.hu/en/node/372
       
      Budapest Környéki Törvényszék
      1146 Budapest, Thököly út 97-101.
      Postacím: 1443 Budapest, Pf. 175.
      Központi telefonszám: +36 1 467 6200
      E-mail cím: birosag@budapestkornyekit.birosag.hu
      Honlap cím: http://www.birosag.hu/torvenyszekek/budapest-kornyeki-torvenyszek

      Közép-Duna-völgyi Környezetvédelmi, Természetvédelmi és Vízügyi Felügyelőség
      1072 Budapest, Nagydiófa u. 10-12.
      Postacím: 1447 Budapest, Pf.: 541.
      Telefon: +36 1 478 4400
      Faxszám: +36 1 478 4520
      E-mail cím: kozepdunavolgyi@zoldhatosag.hu
      Honlap címe: http://www.kdvktvf.zoldhatosag.hu 
       
      Országos Környezetvédelmi, Természetvédelmi és Vízügyi Főfelügyelőség
      1016 Budapest, Mészáros u. 58/a. fsz. 6.
      Postacím: 1539 Budapest, Pf.: 675
      Ügyfélszolgálat címe: 1016 Budapest, Mészáros u. 58/a. fsz. 6.
      Telefon: +36 1 224 9100
      Faxszám: +36 1 224 9163
      E-mail cím: zoldpont@oktvf.gov.hu
      Honlap címe: www.orszagoszoldhatosag.gov.hu
       
      Egyéb eljáró szervek
       
      Érdi Járási Hivatal
      2030 Érd, Budai út 10.
      Telefonszám: +36 23 522 375
      E-mail cím: jarasihivatal@erd.pmkh.gov.hu
      Honlap címe: http://www.jaras.info.hu/lap/erdi-jaras
       
      Budapest Főváros Kormányhivatala Népegészségügyi Szakigazgatási Szerve
      1138 Budapest, Váci út 174.
      Telefonszám: +36 1 465 3834, +36 30 941 7156
      E-mail cím: kozpontiugyelet@kmr.antsz.hu
      Honlap cím: http://efrira1.antsz.hu/pest/

      Diósd, Érd, Herceghalom, Pusztazámor, Sóskút, Tárnok, Törökbálint településeken:
      PMKH Érdi Járási Hivatal Járási Népegészségügyi Intézete, ÁNTSZ Budaörsi Kistérségi Népegészségügyi Intézete
      Érd, Felső utca 39.
      Telefonszám és fax: 06/23/354/765
      E-mail cím: szhbatta@kmr.antsz.hu

      Remeteszőlős településen:
      PMKH Szentendrei Járási Hivatal Népegészségügyi Intézete, ÁNTSZ Szentendrei, Pilisvörösvári Kistérségi Népegészségügyi Intézete
      2000 Szentendre, Városház tér 1.
      Telefonszám és fax: 06/26/310/159
      E-mail cím: szentendre@kmr.antsz.hu

      A település szerint illetékes Önkormányzat jegyzője
      Diósd Város Önkormányzat Polgármesteri Hivatala
      2049 Diósd, Szent István tér 1.
      Jegyző: Dr. Csizmadia Julianna
      Telefonszám: +36 23 545 550
      E-mail cím: onkormanyzat@diosd.hu
       
      Érd Megyei Jogú Város Polgármesteri Hivatala
      2030 Érd, Alsó utca 1.
      Jegyző: Mecsériné dr. Szilágyi Erzsébet
      Telefonszám: +36 23 522 300
      E-mail cím: onkormanyzat@erd.hu
       
      Herceghalom Község Önkormányzat Polgármesteri Hivatala
      2053 Herceghalom, Gesztenyés út 13.
      Jegyző: Dr. Szmodis Jenő
      Telefonszám: +36 23 530 560
      E-mail cím: polghiv@herceghalom.hu
       
      Pusztazámor Községi Önkormányzat Polgármesteri Hivatala
      2039 Pusztazámor, Munkácsy Mihály utca 1.
      Jegyző: Dr. Újházi Miklós
      Telefonszám: +36 23 347 421
      E-mail cím: titkarsag@pusztazamor.hu
       
      Remeteszőlős Község Önkormányzat Polgármesteri Hivatala
      2090 Remeteszőlős, Vénusz u. 8-10.
      Jegyző: Dr. Laukó Sándor
      Telefonszám: +36 26 355 293
      E-mail cím: polgarmester@remeteszolos.hu
       
      Sóskút Község Önkormányzat Polgármesteri Hivatala
      2038 Sóskút, Szabadság tér 1.
      Jegyző: Dr. Újházi Miklós
      Telefonszám: +36 23 560 560
      E-mail cím: soskut1@t-online.hu
       
      Tárnok Nagyközség Önkormányzatának Polgármesteri Hivatala
      2461 Tárnok, Dózsa György út 150.
      Jegyző: dr. Simon Mária
      Telefonszám: +36 23 387 019
      E-mail cím: polgarmester@tarnok.hu
       
      Törökbálint Nagyközség Polgármesteri Hivatala
      2045 Törökbálint, Munkácsy Mihály utca 79.
      Jegyző: Dr. Kailinger Ildikó
      Telefonszám: +36 23 335 021
      E-mail cím: hivatal@torokbalint.hu

      Fogyasztóvédelmi és érdekvédelmi szervek
       
      Pest Megyei Kormányhivatal Érdi Járási Hivatal
      1135 Budapest, Lehel utca 43-47.
      Postacím: 1399 Budapest, Pf. 661.
      Telefonszám: +36 1 329-7017,  +36 1 236-3937 , +36 1 236-3900
      Faxszám: +36 1 236-3956
      E-mail: fogyved@pest.gov.hu
      Honlap cím: http://www.kormanyhivatal.hu

      Pest Megyei és Érd Megyei Jogú Városi Kereskedelmi és Iparkamara
      mellett működő Békéltető Testület

      (Pest Megyei Békéltető Testület)

      1119 Budapest, Etele út 59-61. II. em. 240.
      Postacím: 1364 Budapest, Pf. 81.
      Telefon: +36 1 269-0703
      E-mail: pmbekelteto@pmkik.hu
      Honlap cím:   http://www.panaszrendezes.hu/

      Országos Fogyasztóvédelmi Egyesület
      1068 Budapest, Városliget fasor 44.
      Telefon: +36 1 413 2126
      E-mail: ofe@ofe.hu
      Honlap cím: http://www.ofe.hu/inet/ofe/hu/index.html

      Lakásszövetkezetek és Társasházak Országos Szövetsége (LOSZ)
      1146 Budapest, Hermina út 57.
      Telefon: +36 1 331 1313
      Faxszám: +36 1 331 1396
      E-mail: losz@losz.hu
      Honlap cím: http://losz.hu/
      Felügyeleti szervek

      Felügyeleti szervek

      Az ÉRD és TÉRSÉGE Regionális Víziközmű Kt.-felügyeletét az alábbi szervek, hatóságok látják el.

      Magyar Energetikai és Közmű-szabályozási Hivatal
      Ügyfélszolgálat címe: 1054 Budapest, Bajcsy-Zsilinszky út 52.
      Levelezési címe: 1388 Budapest, Pf. 88.
      Központi telefonszám: +36-1 459-7777
      Központi fax-szám: +36-1 459-7766
      Központi e-mail cím: mekh@mekh.hu
      Honlap címe: http://www.mekh.hu/

      Gazdasági Versenyhivatal
      1054 Budapest, Alkotmány utca 5.
      Telefonszám: +36 1 472-8900
      Faxszám: +36 1 472-8905
      E-mail cím: gvh@gvh.hu
      Honlap címe: http://www.gvh.hu/gvh/alpha

      Budaörsi Járásbíróság
      2040 Budaörs, Koszorú utca 2.
      Telefonszám:+36 23 420 336, +36 23 420 337
      Faxszám:+36 23 420 308
      E-mail cím: birosag@budaors.birosag.hu
      Honlap cím: http://www.birosag.hu/en/node/372
       
      Budapest Környéki Törvényszék
      1146 Budapest, Thököly út 97-101.
      Postacím: 1443 Budapest, Pf. 175.
      Központi telefonszám: +36 1 467 6200
      E-mail cím: birosag@budapestkornyekit.birosag.hu
      Honlap cím: http://www.birosag.hu/torvenyszekek/budapest-kornyeki-torvenyszek

      Közép-Duna-völgyi Környezetvédelmi, Természetvédelmi és Vízügyi Felügyelőség
      1072 Budapest, Nagydiófa u. 10-12.
      Postacím: 1447 Budapest, Pf.: 541.
      Telefon: +36 1 478 4400
      Faxszám: +36 1 478 4520
      E-mail cím: kozepdunavolgyi@zoldhatosag.hu
      Honlap címe: http://www.kdvktvf.zoldhatosag.hu 
       
      Országos Környezetvédelmi, Természetvédelmi és Vízügyi Főfelügyelőség
      1016 Budapest, Mészáros u. 58/a. fsz. 6.
      Postacím: 1539 Budapest, Pf.: 675
      Ügyfélszolgálat címe: 1016 Budapest, Mészáros u. 58/a. fsz. 6.
      Telefon: +36 1 224 9100
      Faxszám: +36 1 224 9163
      E-mail cím: zoldpont@oktvf.gov.hu
      Honlap címe: www.orszagoszoldhatosag.gov.hu
       
      Egyéb eljáró szervek
       
      Érdi Járási Hivatal
      2030 Érd, Budai út 10.
      Telefonszám: +36 23 522 375
      E-mail cím: jarasihivatal@erd.pmkh.gov.hu
      Honlap címe: http://www.jaras.info.hu/lap/erdi-jaras
       
      Budapest Főváros Kormányhivatala Népegészségügyi Szakigazgatási Szerve
      1138 Budapest, Váci út 174.
      Telefonszám: +36 1 465 3834, +36 30 941 7156
      E-mail cím: kozpontiugyelet@kmr.antsz.hu
      Honlap cím: http://efrira1.antsz.hu/pest/

      Diósd, Érd, Herceghalom, Pusztazámor, Sóskút, Tárnok, Törökbálint településeken:
      PMKH Érdi Járási Hivatal Járási Népegészségügyi Intézete, ÁNTSZ Budaörsi Kistérségi Népegészségügyi Intézete
      Érd, Felső utca 39.
      Telefonszám és fax: 06/23/354/765
      E-mail cím: szhbatta@kmr.antsz.hu

      Remeteszőlős településen:
      PMKH Szentendrei Járási Hivatal Népegészségügyi Intézete, ÁNTSZ Szentendrei, Pilisvörösvári Kistérségi Népegészségügyi Intézete
      2000 Szentendre, Városház tér 1.
      Telefonszám és fax: 06/26/310/159
      E-mail cím: szentendre@kmr.antsz.hu

      A település szerint illetékes Önkormányzat jegyzője
      Diósd Város Önkormányzat Polgármesteri Hivatala
      2049 Diósd, Szent István tér 1.
      Jegyző: Dr. Csizmadia Julianna
      Telefonszám: +36 23 545 550
      E-mail cím: onkormanyzat@diosd.hu
       
      Érd Megyei Jogú Város Polgármesteri Hivatala
      2030 Érd, Alsó utca 1.
      Jegyző: Mecsériné dr. Szilágyi Erzsébet
      Telefonszám: +36 23 522 300
      E-mail cím: onkormanyzat@erd.hu
       
      Herceghalom Község Önkormányzat Polgármesteri Hivatala
      2053 Herceghalom, Gesztenyés út 13.
      Jegyző: Dr. Szmodis Jenő
      Telefonszám: +36 23 530 560
      E-mail cím: polghiv@herceghalom.hu
       
      Pusztazámor Községi Önkormányzat Polgármesteri Hivatala
      2039 Pusztazámor, Munkácsy Mihály utca 1.
      Jegyző: Dr. Újházi Miklós
      Telefonszám: +36 23 347 421
      E-mail cím: titkarsag@pusztazamor.hu
       
      Remeteszőlős Község Önkormányzat Polgármesteri Hivatala
      2090 Remeteszőlős, Vénusz u. 8-10.
      Jegyző: Dr. Laukó Sándor
      Telefonszám: +36 26 355 293
      E-mail cím: polgarmester@remeteszolos.hu
       
      Sóskút Község Önkormányzat Polgármesteri Hivatala
      2038 Sóskút, Szabadság tér 1.
      Jegyző: Dr. Újházi Miklós
      Telefonszám: +36 23 560 560
      E-mail cím: soskut1@t-online.hu
       
      Tárnok Nagyközség Önkormányzatának Polgármesteri Hivatala
      2461 Tárnok, Dózsa György út 150.
      Jegyző: dr. Simon Mária
      Telefonszám: +36 23 387 019
      E-mail cím: polgarmester@tarnok.hu
       
      Törökbálint Nagyközség Polgármesteri Hivatala
      2045 Törökbálint, Munkácsy Mihály utca 79.
      Jegyző: Dr. Kailinger Ildikó
      Telefonszám: +36 23 335 021
      E-mail cím: hivatal@torokbalint.hu

      Fogyasztóvédelmi és érdekvédelmi szervek
       
      Érdi Járási Hivatal Közlekedési és Fogyasztóvédelmi Főosztály Fogyasztóvédelmi Osztály
      1135 Budapest, Lehel utca 43-47.
      Postacím: 1399 Budapest, Pf. 661.
      Telefonszám: +36 1 329-7017,  +36 1 236-3937 , +36 1 236-3900
      Faxszám: +36 1 236-3956
      E-mail: fogyved@pest.gov.hu
      Honlap cím: http://www.kormanyhivatal.hu

      Pest Megyei és Érd Megyei Jogú Városi Kereskedelmi és Iparkamara
      mellett működő Békéltető Testület

      (Pest Megyei Békéltető Testület)

      1119 Budapest, Etele út 59-61. II. em. 240.
      Postacím: 1364 Budapest, Pf. 81.
      Telefon: +36 1 269-0703
      E-mail: pmbekelteto@pmkik.hu
      Honlap cím:   http://www.panaszrendezes.hu/

      Országos Fogyasztóvédelmi Egyesület
      1068 Budapest, Városliget fasor 44.
      Telefon: +36 1 413 2126
      E-mail: ofe@ofe.hu
      Honlap cím: http://www.ofe.hu/inet/ofe/hu/index.html

      Lakásszövetkezetek és Társasházak Országos Szövetsége (LOSZ)
      1146 Budapest, Hermina út 57.
      Telefon: +36 1 331 1313
      Faxszám: +36 1 331 1396
      E-mail: losz@losz.hu
      Honlap cím: http://losz.hu/
      Felügyeleti szervek

      Felügyeleti szervek

      Az ÉRD és TÉRSÉGE Regionális Víziközmű Kt.-felügyeletét az alábbi szervek, hatóságok látják el.

      Magyar Energetikai és Közmű-szabályozási Hivatal
      Ügyfélszolgálat címe: 1054 Budapest, Bajcsy-Zsilinszky út 52.
      Levelezési címe: 1388 Budapest, Pf. 88.
      Központi telefonszám: +36-1 459-7777
      Központi fax-szám: +36-1 459-7766
      Központi e-mail cím: mekh@mekh.hu
      Honlap: http://www.mekh.hu

      Gazdasági Versenyhivatal
      1054 Budapest, Alkotmány utca 5.
      Telefonszám: +36 1 472-8900
      Faxszám: +36 1 472-8905
      E-mail cím: gvh@gvh.hu
      Honlap címe: http://www.gvh.hu/gvh/alpha

      Budaörsi Járásbíróság
      2040 Budaörs, Koszorú utca 2.
      Telefonszám:+36 23 420 336, +36 23 420 337
      Faxszám:+36 23 420 308
      E-mail cím: birosag@budaors.birosag.hu
      Honlap cím: http://www.birosag.hu/en/node/372
       
      Budapest Környéki Törvényszék
      1146 Budapest, Thököly út 97-101.
      Postacím: 1443 Budapest, Pf. 175.
      Központi telefonszám: +36 1 467 6200
      E-mail cím: birosag@budapestkornyekit.birosag.hu
      Honlap cím: http://www.birosag.hu/torvenyszekek/budapest-kornyeki-torvenyszek

      Közép-Duna-völgyi Környezetvédelmi, Természetvédelmi és Vízügyi Felügyelőség
      1072 Budapest, Nagydiófa u. 10-12.
      Postacím: 1447 Budapest, Pf.: 541.
      Telefon: +36 1 478 4400
      Faxszám: +36 1 478 4520
      E-mail cím: kozepdunavolgyi@zoldhatosag.hu
      Honlap címe: http://www.kdvktvf.zoldhatosag.hu 
       
      Országos Környezetvédelmi, Természetvédelmi és Vízügyi Főfelügyelőség
      1016 Budapest, Mészáros u. 58/a. fsz. 6.
      Postacím: 1539 Budapest, Pf.: 675
      Ügyfélszolgálat címe: 1016 Budapest, Mészáros u. 58/a. fsz. 6.
      Telefon: +36 1 224 9100
      Faxszám: +36 1 224 9163
      E-mail cím: zoldpont@oktvf.gov.hu
      Honlap címe: http://www.orszagoszoldhatosag.gov.hu
       
      Egyéb eljáró szervek
       
      Érdi Járási Hivatal
      2030 Érd, Budai út 10.
      Telefonszám: +36 23 522 375
      E-mail cím: jarasihivatal@erd.pmkh.gov.hu
      Honlap címe: http://www.jaras.info.hu/lap/erdi-jaras
       
      Budapest Főváros Kormányhivatala Népegészségügyi Szakigazgatási Szerve
      1138 Budapest, Váci út 174.
      Telefonszám: +36 1 465 3834, +36 30 941 7156
      E-mail cím: kozpontiugyelet@kmr.antsz.hu
      Honlap cím: http://efrira1.antsz.hu/pest/

      Diósd, Érd, Herceghalom, Pusztazámor, Sóskút, Tárnok, Törökbálint településeken:
      PMKH Érdi Járási Hivatal Járási Népegészségügyi Intézete, ÁNTSZ Budaörsi Kistérségi Népegészségügyi Intézete
      Érd, Felső utca 39.
      Telefonszám és fax: 06/23/354/765
      E-mail cím: szhbatta@kmr.antsz.hu

      Remeteszőlős településen:
      PMKH Szentendrei Járási Hivatal Népegészségügyi Intézete, ÁNTSZ Szentendrei, Pilisvörösvári Kistérségi Népegészségügyi Intézete
      2000 Szentendre, Városház tér 1.
      Telefonszám és fax: 06/26/310/159
      E-mail cím: szentendre@kmr.antsz.hu

      A település szerint illetékes Önkormányzat jegyzője
      Diósd Város Önkormányzat Polgármesteri Hivatala
      2049 Diósd, Szent István tér 1.
      Jegyző: Dr. Csizmadia Julianna
      Telefonszám: +36 23 545 550
      E-mail cím: onkormanyzat@diosd.hu
       
      Érd Megyei Jogú Város Polgármesteri Hivatala
      2030 Érd, Alsó utca 1.
      Jegyző: Mecsériné dr. Szilágyi Erzsébet
      Telefonszám: +36 23 522 300
      E-mail cím: onkormanyzat@erd.hu
       
      Herceghalom Község Önkormányzat Polgármesteri Hivatala
      2053 Herceghalom, Gesztenyés út 13.
      Jegyző: Dr. Szmodis Jenő
      Telefonszám: +36 23 530 560
      E-mail cím: polghiv@herceghalom.hu
       
      Pusztazámor Községi Önkormányzat Polgármesteri Hivatala
      2039 Pusztazámor, Munkácsy Mihály utca 1.
      Jegyző: Dr. Újházi Miklós
      Telefonszám: +36 23 347 421
      E-mail cím: titkarsag@pusztazamor.hu
       
      Remeteszőlős Község Önkormányzat Polgármesteri Hivatala
      2090 Remeteszőlős, Vénusz u. 8-10.
      Jegyző: Dr. Laukó Sándor
      Telefonszám: +36 26 355 293
      E-mail cím: polgarmester@remeteszolos.hu
       
      Sóskút Község Önkormányzat Polgármesteri Hivatala
      2038 Sóskút, Szabadság tér 1.
      Jegyző: Dr. Újházi Miklós
      Telefonszám: +36 23 560 560
      E-mail cím: soskut1@t-online.hu
       
      Tárnok Nagyközség Önkormányzatának Polgármesteri Hivatala
      2461 Tárnok, Dózsa György út 150.
      Jegyző: dr. Simon Mária
      Telefonszám: +36 23 387 019
      E-mail cím: polgarmester@tarnok.hu
       
      Törökbálint Nagyközség Polgármesteri Hivatala
      2045 Törökbálint, Munkácsy Mihály utca 79.
      Jegyző: Dr. Kailinger Ildikó
      Telefonszám: +36 23 335 021
      E-mail cím: hivatal@torokbalint.hu

      Fogyasztóvédelmi és érdekvédelmi szervek
       
      Érdi Járási Hivatal Közlekedési és Fogyasztóvédelmi Főosztály Fogyasztóvédelmi Osztály
      1141 Budapest, Komócsy u. 17-19.
      Postacím: 1399 Budapest, Pf. 661.
      Telefonszám: +36 1 460 2202
      E-mail: fogyved@pest.gov.hu
      Honlap cím: http://www.kormanyhivatal.hu

      Pest Megyei és Érd Megyei Jogú Városi Kereskedelmi és Iparkamara
      mellett működő Békéltető Testület

      (Pest Megyei Békéltető Testület)

      1119 Budapest, Etele út 59-61. II. em. 240.
      Postacím: 1364 Budapest, Pf. 81.
      Telefon: +36 1 269-0703
      E-mail: pmbekelteto@pmkik.hu
      Honlap cím:   http://www.panaszrendezes.hu/

      Országos Fogyasztóvédelmi Egyesület
      1068 Budapest, Városliget fasor 44.
      Telefon: +36 1 413 2126
      E-mail: ofe@ofe.hu
      Honlap cím: http://www.ofe.hu/inet/ofe/hu/index.html

      Lakásszövetkezetek és Társasházak Országos Szövetsége (LOSZ)
      1146 Budapest, Hermina út 57.
      Telefon: +36 1 331 1313
      Faxszám: +36 1 331 1396
      E-mail: losz@losz.hu
      Honlap cím: http://losz.hu/
    • II. Tevékenységre, működésre vonatkozó adatok
      Adatszolgáltatási elvárás Szolgáltatott adat
      1.A közfeladatot ellátó szerv feladatát, hatáskörét és alaptevékenységét meghatározó, a szervre vonatkozó alapvető jogszabályok, közjogi szervezetszabályozó eszközök, valamint a szervezeti és működési szabályzat vagy ügyrend, az adatvédelmi és adatbiztonsági szabályzat hatályos és teljes szövege Vonatkozó jogszabályok
      (Archívum)

      Szabályozás

      Szabályozás
      Vonatkozó Törvények:
      • Magyarország Alaptörvénye
      • 1952. évi III. törvény a polgári perrendtartásról
      • 1990. évi LXXXVII. törvény az árak megállapításáról
      • 1991. évi XLV törvény a mérésügyről (a végrehajtásáról szóló 127/1991. (X. 9.) Korm. rendelettel egységes szerkezetben)
      • 1992. évi LXVI. törvény a polgárok személyi adatainak és lakcímének nyilvántartásáról,
        a végrehajtásáról kiadott 146/1993. (X. 26.) Korm. rendelettel egységes szerkezetben
      • 1994. évi LIII. törvény a bírósági végrehajtásról
      • 1995. évi LIII. törvény a környezet védelmének általános szabályairól
      • 1995. évi LVII. törvény a vízgazdálkodásról
      • 1997. évi CLV törvény a fogyasztóvédelemről
      • 1997. évi LXXVIII. törvény az épített környezet alakításáról és védelméről
      • 2000. évi C. törvény a számvitelről
      • 2003. évi LXXXIX törvény a környezetterhelési díjról
      • 2007. évi CXXVII. törvény az általános forgalmi adóról
      • 2008. évi XLVII. törvény a fogyasztókkal szembeni tisztességtelen kereskedelmi gyakorlat tilalmáról
      • 2009. évi L. törvény a fizetési meghagyásos eljárásról
      • 2009. évi LXXVI törvény a szolgáltatási tevékenység megkezdésének és folytatásának általános szabályairól
      • 2009. évi CXXII. törvény a köztulajdonban álló gazdasági társaságok takarékosabb működéséről
      • 2011. évi CXII. törvény az információs önrendelkezési jogról és az információszabadságról
      • 2011. évi CLXXXIX. törvény Magyarország helyi önkormányzatairól
      • 2011. évi CXCVI. törvény a nemzeti vagyonról 
      • 2011. évi CCIX. törvény a víziközmű-szolgáltatásról
      • 2012. évi LXIII. törvény a közadatok újrahasznosításáról
      • 2012. évi XCIII. törvény a járások kialakításáról, valamint egyes ezzel összefüggő törvények módosításáról
      • 2012. évi CLXXXV. törvény a hulladékról
      • 2013. évi V. törvény a Polgári Törvénykönyvről
      • 2013. évi LIV. törvény a rezsicsökkentések végrehajtásáról
      • 2013. évi CLXXXVIII. törvény az egységes közszolgáltatói számlaképről
      • 2015. évi CXLIII. törvény a közbeszerzésekről
      Kormányrendeletek:
      • 160/1995. (XII. 26.) Korm. rendelet a vízgazdálkodási társulatokról
      • 72/1996. (V. 22.) Korm. rendelet a vízgazdálkodási hatósági jogkör gyakorlásáról
      • 123/1997. (VII. 18.) Korm. rendelet a vízbázisok, a távlati vízbázisok, valamint az ivóvízellátást szolgáló vízilétesítmények védelméről
      • 253/1997 (XII. 20.) Korm. rendelet az országos településrendezési és építési követelményekről
      • 201/2001. (X. 25.) Korm. rendelet az ivóvíz minőségi követelményeiről és az ellenőrzés rendjéről
      • 219/2004. (VII.21.) Korm. rendelet a felszín alatti vizek védelméről
      • 220/2004. (VII. 21.) Korm. rendelet a felszíni vizek minősége védelmének szabályairól
      • 221/2004. (VII. 21.) Korm. rendelet a vízgyűjtő-gazdálkodás egyes szabályairól
      • 147/2010. (IV. 29.) Korm. rendelet a vizek hasznosítását, védelmét és kártételeinek elhárítását szolgálótevékenységekre és létesítményekre vonatkozó általános szabályokról
      • 58/2013. (II.27) Korm. rendelet a víziközmű-szolgáltatásról szóló 2011. évi CCIX. törvény egyes rendelkezéseinek végrehajtásáról
      • 101/2013. (III. 29.) Korm. rendelet egyes víziközmű-szolgáltató gazdálkodó szervezetek stratégiailag kiemelt jelentőségű gazdálkodó szervezetté nyilvánításáról
      • 324/2013. (VIII. 29.) Korm. rendelet az egységes elektronikus közműnyilvántartásról
      • 489/2013. (XII. 18.) Korm. rendelet az egyházi és nem állami fenntartású szociális, gyermekjóléti és gyermekvédelmi szolgáltatók, intézmények és hálózatok állami támogatásáról
      • 541/2013. (XII. 30.) Korm. rendelet a létfontosságú vízgazdálkodási rendszerelemek és vízilétesítmények azonosításáról, kijelöléséről és védelméről
      Miniszteri rendeletek:
      • 47/1999.(XII.28) KHVM rendelet az állami tulajdonú közüzemi vízműből szolgáltatott ivóvízért, illetőleg az állami tulajdonú közüzemi csatornamű használatáért fizetendő díjakról
      • 21/2002. (IV. 25.) KöViM rendelet a víziközművek üzemeltetéséről
      • 15/2003. (XI. 7.) KvVM rendelet a területi hulladékgazdálkodási tervekről
      • 28/2004. (XII. 25.) KvVM rendelet a vízszennyező anyagok kibocsátásaira vonatkozó határértékekről és alkalmazásuk egyes szabályairól
      • 27/2005. (XII. 6.) KvVM rendelet a használt- és szennyvizek kibocsátásának ellenőrzésére vonatkozó részletes szabályokról
      • 6/2009. (IV. 14.) KvVM–EüM–FVM együttes rendelet a földtani közeg és a felszín alatti víz szennyezéssel szembeni védelméhez szükséges határértékekről és a szennyezések méréséről
      • 24/2013. (V. 29.) NFM rendelet a víziközművek vagyonértékelésének szabályairól és a víziközmű-szolgáltatók által közérdekből közzéteendő adatokról
      • 3/2015. (II. 25.) IM rendelet az önálló bírósági végrehajtó intézkedése ellen benyújtott panaszügyek intézéséről, a panaszügyek felügyeletéről és a fegyelmi eljárások nyilvántartásáról
      • 13/2015. (III. 31.) BM rendelet a vízügyi és a vízvédelmi hatósági eljárások igazgatási szolgáltatási díjairól
      • 61/2015. (X.21.) NFM rendelet a víziközművek gördülő fejlesztési terve részét képező felújítási és pótlási terv, valamint beruházási terv részletes tartalmi és formai követelményeiről
      Egyéb:
      • Általános fogyasztói tájékoztató
      • Szervezeti és Működési Szabályzat
      • Adatvédelmi és adatbiztonsági Szabályzat
      • Üzletszabályzat
      Az "Egyéb" cím alatt felsorolt dokumentumok letölthetők  ide kattintva.
      A felsorolt jogszabályok kért időszakra vonatkozó szövegét pedig e-mail-ben, illetve levélben hozzánk érkezett kérésre, postafordultával rendelkezésre bocsátjuk.
      Ügyfélszolgálati email címünk: ugyfelszolgalat@erdivizmuvek.hu
      Levelezési címünk: 2030 Érd, Felső u. 2
      1 A közfeladatot ellátó szerv feladatát, hatáskörét és alaptevékenységét meghatározó, a szervre vonatkozó alapvető jogszabályok, közjogi szervezetszabályozó eszközök, valamint a szervezeti és működési szabályzat vagy ügyrend, az adatvédelmi és adatbiztonsági szabályzat hatályos és teljes szövege Szabályozás

      Szabályozás

      Vonatkozó Törvények:
       
      • Magyarország alaptörvénye
      • 1952. évi III. törvény a polgári perrendtartásról
      • 1990. évi LXV. törvény a helyi önkormányzatokról
      • 1990. évi LXXXVII. törvény az árak megállapításáról
      • 1991. évi XLV törvény a mérésügyről (a végrehajtásáról szóló 127/1991. (X. 9.) Korm. rendelettel egységes szerkezetben)
      • 1992. évi LXVI. törvény a polgárok személyi adatainak és lakcímének nyilvántartásáról,
        a végrehajtásáról kiadott 146/1993. (X. 26.) Korm. rendelettel egységes szerkezetben
      • 1994. évi LIII. törvény a bírósági végrehajtásról
      • 1995. évi LIII. törvény a környezet védelmének általános szabályairól
      • 1995. évi LVII. törvény a vízgazdálkodásról
      • 1997. évi CLV törvény a fogyasztóvédelemről
      • 1997. évi LXXVIII. törvény az épített környezet alakításáról és védelméről
      • 2000. évi C. törvény a számvitelről
      • 2003. évi LXXXIX törvény a környezetterhelési díjakról
      • 2007. évi CXXVII. törvény az általános forgalmi adóról
      • 2008. évi XLVII. törvény a fogyasztókkal szembeni tisztességtelen kereskedelmi gyakorlat tilalmáról
      • 2009. évi L. törvény a fizetési meghagyásos eljárásról
      • 2009. évi LXXVI törvény a szolgáltatási tevékenység megkezdésének és folytatásának általános szabályairól
      • 2009. évi CXXII. törvény a köztulajdonban álló gazdasági társaságok takarékosabb működéséről
      • 2011. évi CVIII. törvény a közbeszerzésekről
      • 2011. évi CXII. törvény az információs önrendelkezési jogról és az információszabadságról
      • 2011. évi CLXXXIX. törvény Magyarország helyi önkormányzatairól
      • 2011. évi CXCVI. törvény a nemzeti vagyonról 
      • 2011. évi CCIX. törvény a víziközmű-szolgáltatásról
      • 2012. évi LXIII. törvény a közadatok újrahasznosításáról
      • 2012. évi XCIII. törvény a járások kialakításáról, valamint egyes ezzel összefüggő törvények módosításáról
      • 2012. évi CVI. törvény egyes víziközmű-szolgáltatással kapcsolatos törvények módosításáról
      • 2012. évi CLXXXV. törvény a hulladékról
      • 2013. évi V. törvény a Polgári Törvénykönyvről
      • 2013. évi LIV. törvény a rezsicsökkentések végrehajtásáról
      • 2013. évi CLXXXVIII. törvény az egységes közszolgáltatói számlaképről
       
      Kormányrendeletek:
      • 160/1995. (XII. 26.) Kormányrendelet a vízgazdálkodási társulatokról
      • 72/1996. (V. 22.) Korm. rendelet a vízgazdálkodási hatósági jogkör gyakorlásáról
      • 123/1997. (VII. 18.) Kormányrendelet a vízbázisok, a távlati vízbázisok, valamint az ivóvízellátást szolgáló vízilétesítmények védelméről
      • 253/1997 (XII. 20.) Kormányrendelet az országos településrendezési és építési követelményekről
      • 201/2001. (X. 25.) Kormányrendelet az ivóvíz minőségi követelményeiről és az ellenőrzés rendjéről
      • 219/2004. (VII.21.) Kormányrendelet a felszín alatti vizek védelméről
      • 220/2004. (VII. 21.) Kormányrendelet a felszíni vizek minősége védelmének szabályairól
      • 221/2004. (VII. 21.) Kormányrendelet a vízgyűjtő-gazdálkodás egyes szabályairól
      • 147/2010. (IV. 29.) Kormányrendelet a vizek hasznosítását, védelmét és kártételeinek elhárítását szolgálótevékenységekre és létesítményekre vonatkozó általános szabályokról
      • 58/2013. (II.27) Kormányrendelet a víziközmű-szolgáltatásról szóló 2011. évi CCIX. törvény egyes rendelkezéseinek végrehajtásáról
      • 101/2013. (III. 29.) Korm. rendelet egyes víziközmű-szolgáltató gazdálkodó szervezetek stratégiailag kiemelt jelentőségű gazdálkodó szervezetté nyilvánításáról
      • 182/2013. (VI. 7.) Kormányrendelet egyes vízügyi tárgyú kormányrendeletek módosításáról
      • 324/2013. (VIII. 29.) Korm. rendelet az egységes elektronikus közműnyilvántartásról
      • 489/2013. (XII. 18.) Korm. rendelet az egyházi és nem állami fenntartású szociális, gyermekjóléti és gyermekvédelmi szolgáltatók, intézmények és hálózatok állami támogatásáról

      Miniszteri rendeletek:
       
      • 47/1999.(XII.28) KHVM rendelet az állami tulajdonú közüzemi vízműből szolgáltatott ivóvízért, illetőleg az állami tulajdonú közüzemi csatornamű használatáért fizetendő díjakról
      • 8/2000. (X. 18.) KöViM rendelet az állami tulajdonú víziközmű igénybevételével összefüggő locsolási kedvezményről
      • 21/2002. (IV. 25.) KöViM rendelet a víziközművek üzemeltetéséről
      • 15/2003. (XI. 7.) KvVM rendelet a területi hulladékgazdálkodási tervekről
      • 28/2004. (XII. 25.) KvVM rendelet a vízszennyező anyagok kibocsátásaira vonatkozó határértékekről és alkalmazásuk egyes szabályairól
      • 27/2005. (XII. 6.) KvVM rendelet a használt- és szennyvizek kibocsátásának ellenőrzésére vonatkozó részletes szabályokról
      • 6/2009. (IV. 14.) KvVM–EüM–FVM együttes rendelet a földtani közeg és a felszín alatti víz szennyezéssel szembeni védelméhez szükséges határértékekről és a szennyezések méréséről
      • 9/2011. (II.15.) VM rendelet az állami tulajdonú közüzemi vízműből szolgáltatott ivóvízért, illetőleg az állami tulajdonú közüzemi csatornamű használatáért fizetendő díjakról szóló 47/1999. (XII. 28.) KHVM rendelet módosításáról
      • 24/2013. (V. 29.) NFM rendelet a víziközművek vagyonértékelésének szabályairól és a víziközmű-szolgáltatók által közérdekből közzéteendő adatokról

      Egyéb:
       
      • Általános fogyasztói tájékoztató
      • Szervezeti és Működési Szabályzat
      • Adatvédelmi és adatbiztonsági Szabályzat
      • Üzletszabályzat

      Az "Egyéb" cím alatt felsorolt dokumentumok letölthetők  ide kattintva.
      A felsorolt jogszabályok kért időszakra vonatkozó szövegét pedig email-ben, illetve levélben hozzánk érkezett kérésre, postafordultával rendelkezésre bocsátjuk.
      Ügyfélszolgáltati email címünk: ugyfelszolgalat@erdivizmuvek.hu
      Levelezési címünk: 2030 Érd, Felső u. 2
       
      Szabályozás

      Szabályozás

      Vonatkozó Törvények:
       
      • Magyarország alaptörvénye
      • 1952. évi III. törvény a polgári perrendtartásról
      • 1990. évi LXV. törvény a helyi önkormányzatokról
      • 1990. évi LXXXVII. törvény az árak megállapításáról
      • 1991. évi XLV törvény a mérésügyről (a végrehajtásáról szóló 127/1991. (X. 9.) Korm. rendelettel egységes szerkezetben)
      • 1992. évi LXVI. törvény a polgárok személyi adatainak és lakcímének nyilvántartásáról,
        a végrehajtásáról kiadott 146/1993. (X. 26.) Korm. rendelettel egységes szerkezetben
      • 1994. évi LIII. törvény a bírósági végrehajtásról
      • 1995. évi LIII. törvény a környezet védelmének általános szabályairól
      • 1995. évi LVII. törvény a vízgazdálkodásról
      • 1997. évi CLV törvény a fogyasztóvédelemről
      • 1997. évi LXXVIII. törvény az épített környezet alakításáról és védelméről
      • 2000. évi C. törvény a számvitelről
      • 2003. évi LXXXIX törvény a környezetterhelési díjakról
      • 2007. évi CXXVII. törvény az általános forgalmi adóról
      • 2008. évi XLVII. törvény a fogyasztókkal szembeni tisztességtelen kereskedelmi gyakorlat tilalmáról
      • 2009. évi L. törvény a fizetési meghagyásos eljárásról
      • 2009. évi LXXVI törvény a szolgáltatási tevékenység megkezdésének és folytatásának általános szabályairól
      • 2009. évi CXXII. törvény a köztulajdonban álló gazdasági társaságok takarékosabb működéséről
      • 2011. évi CXII. törvény az információs önrendelkezési jogról és az információszabadságról
      • 2011. évi CLXXXIX. törvény Magyarország helyi önkormányzatairól
      • 2011. évi CXCVI. törvény a nemzeti vagyonról 
      • 2011. évi CCIX. törvény a víziközmű-szolgáltatásról
      • 2012. évi LXIII. törvény a közadatok újrahasznosításáról
      • 2012. évi XCIII. törvény a járások kialakításáról, valamint egyes ezzel összefüggő törvények módosításáról
      • 2012. évi CVI. törvény egyes víziközmű-szolgáltatással kapcsolatos törvények módosításáról
      • 2012. évi CLXXXV. törvény a hulladékról
      • 2013. évi V. törvény a Polgári Törvénykönyvről
      • 2013. évi LIV. törvény a rezsicsökkentések végrehajtásáról
      • 2013. évi CLXXXVIII. törvény az egységes közszolgáltatói számlaképről
      • 2015. évi CI. törvény a számvitelről szóló 2000. évi C. törvény, valamint egyes pénzügyi tárgyú törvények módosításáról
      • 2015. évi CXLIII. törvény a közbeszerzésekről
        2015. évi CCXXVI. törvény közbeszerzésekről szóló 2015. évi CXLIII. törvény, valamint az azzal összefüggő törvények módosításáról
       
       
      Kormányrendeletek:
      • 160/1995. (XII. 26.) Kormányrendelet a vízgazdálkodási társulatokról
      • 72/1996. (V. 22.) Korm. rendelet a vízgazdálkodási hatósági jogkör gyakorlásáról
      • 123/1997. (VII. 18.) Kormányrendelet a vízbázisok, a távlati vízbázisok, valamint az ivóvízellátást szolgáló vízilétesítmények védelméről
      • 253/1997 (XII. 20.) Kormányrendelet az országos településrendezési és építési követelményekről
      • 201/2001. (X. 25.) Kormányrendelet az ivóvíz minőségi követelményeiről és az ellenőrzés rendjéről
      • 219/2004. (VII.21.) Kormányrendelet a felszín alatti vizek védelméről
      • 220/2004. (VII. 21.) Kormányrendelet a felszíni vizek minősége védelmének szabályairól
      • 221/2004. (VII. 21.) Kormányrendelet a vízgyűjtő-gazdálkodás egyes szabályairól
      • 147/2010. (IV. 29.) Kormányrendelet a vizek hasznosítását, védelmét és kártételeinek elhárítását szolgálótevékenységekre és létesítményekre vonatkozó általános szabályokról
      • 58/2013. (II.27) Kormányrendelet a víziközmű-szolgáltatásról szóló 2011. évi CCIX. törvény egyes rendelkezéseinek végrehajtásáról
      • 101/2013. (III. 29.) Korm. rendelet egyes víziközmű-szolgáltató gazdálkodó szervezetek stratégiailag kiemelt jelentőségű gazdálkodó szervezetté nyilvánításáról
      • 182/2013. (VI. 7.) Kormányrendelet egyes vízügyi tárgyú kormányrendeletek módosításáról
      • 324/2013. (VIII. 29.) Korm. rendelet az egységes elektronikus közműnyilvántartásról
      • 489/2013. (XII. 18.) Korm. rendelet az egyházi és nem állami fenntartású szociális, gyermekjóléti és gyermekvédelmi szolgáltatók, intézmények és hálózatok állami támogatásáról

      Miniszteri rendeletek:
       
      • 47/1999.(XII.28) KHVM rendelet az állami tulajdonú közüzemi vízműből szolgáltatott ivóvízért, illetőleg az állami tulajdonú közüzemi csatornamű használatáért fizetendő díjakról
      • 8/2000. (X. 18.) KöViM rendelet az állami tulajdonú víziközmű igénybevételével összefüggő locsolási kedvezményről
      • 21/2002. (IV. 25.) KöViM rendelet a víziközművek üzemeltetéséről
      • 15/2003. (XI. 7.) KvVM rendelet a területi hulladékgazdálkodási tervekről
      • 28/2004. (XII. 25.) KvVM rendelet a vízszennyező anyagok kibocsátásaira vonatkozó határértékekről és alkalmazásuk egyes szabályairól
      • 27/2005. (XII. 6.) KvVM rendelet a használt- és szennyvizek kibocsátásának ellenőrzésére vonatkozó részletes szabályokról
      • 6/2009. (IV. 14.) KvVM–EüM–FVM együttes rendelet a földtani közeg és a felszín alatti víz szennyezéssel szembeni védelméhez szükséges határértékekről és a szennyezések méréséről
      • 9/2011. (II.15.) VM rendelet az állami tulajdonú közüzemi vízműből szolgáltatott ivóvízért, illetőleg az állami tulajdonú közüzemi csatornamű használatáért fizetendő díjakról szóló 47/1999. (XII. 28.) KHVM rendelet módosításáról
      • 24/2013. (V. 29.) NFM rendelet a víziközművek vagyonértékelésének szabályairól és a víziközmű-szolgáltatók által közérdekből közzéteendő adatokról

      Egyéb:
       
      • Általános fogyasztói tájékoztató
      • Szervezeti és Működési Szabályzat
      • Adatvédelmi és adatbiztonsági Szabályzat
      • Üzletszabályzat

      Az "Egyéb" cím alatt felsorolt dokumentumok letölthetők  ide kattintva.
      A felsorolt jogszabályok kért időszakra vonatkozó szövegét pedig email-ben, illetve levélben hozzánk érkezett kérésre, postafordultával rendelkezésre bocsátjuk.
      Ügyfélszolgáltati email címünk: ugyfelszolgalat@erdivizmuvek.hu
      Levelezési címünk: 2030 Érd, Felső u. 2
       
      Szabályozás

      Szabályozás

      Vonatkozó Törvények:
       
      • Magyarország alaptörvénye
      • 1952. évi III. törvény a polgári perrendtartásról
      • 1990. évi LXV. törvény a helyi önkormányzatokról
      • 1990. évi LXXXVII. törvény az árak megállapításáról
      • 1991. évi XLV törvény a mérésügyről (a végrehajtásáról szóló 127/1991. (X. 9.) Korm. rendelettel egységes szerkezetben)
      • 1992. évi LXVI. törvény a polgárok személyi adatainak és lakcímének nyilvántartásáról,
        a végrehajtásáról kiadott 146/1993. (X. 26.) Korm. rendelettel egységes szerkezetben
      • 1994. évi LIII. törvény a bírósági végrehajtásról
      • 1995. évi LIII. törvény a környezet védelmének általános szabályairól
      • 1995. évi LVII. törvény a vízgazdálkodásról
      • 1997. évi CLV törvény a fogyasztóvédelemről
      • 1997. évi LXXVIII. törvény az épített környezet alakításáról és védelméről
      • 2000. évi C. törvény a számvitelről
      • 2003. évi LXXXIX törvény a környezetterhelési díjakról
      • 2007. évi CXXVII. törvény az általános forgalmi adóról
      • 2008. évi XLVII. törvény a fogyasztókkal szembeni tisztességtelen kereskedelmi gyakorlat tilalmáról
      • 2009. évi L. törvény a fizetési meghagyásos eljárásról
      • 2009. évi LXXVI törvény a szolgáltatási tevékenység megkezdésének és folytatásának általános szabályairól
      • 2009. évi CXXII. törvény a köztulajdonban álló gazdasági társaságok takarékosabb működéséről
      • 2011. évi CXII. törvény az információs önrendelkezési jogról és az információszabadságról
      • 2011. évi CLXXXIX. törvény Magyarország helyi önkormányzatairól
      • 2011. évi CXCVI. törvény a nemzeti vagyonról 
      • 2011. évi CCIX. törvény a víziközmű-szolgáltatásról
      • 2012. évi LXIII. törvény a közadatok újrahasznosításáról
      • 2012. évi XCIII. törvény a járások kialakításáról, valamint egyes ezzel összefüggő törvények módosításáról
      • 2012. évi CVI. törvény egyes víziközmű-szolgáltatással kapcsolatos törvények módosításáról
      • 2012. évi CLXXXV. törvény a hulladékról
      • 2013. évi V. törvény a Polgári Törvénykönyvről
      • 2013. évi LIV. törvény a rezsicsökkentések végrehajtásáról
      • 2013. évi CLXXXVIII. törvény az egységes közszolgáltatói számlaképről
      • 2015. évi CI. törvény a számvitelről szóló 2000. évi C. törvény, valamint egyes pénzügyi tárgyú törvények módosításáról
      • 2015. évi CXLIII. törvény a közbeszerzésekről
        2015. évi CCXXVI. törvény közbeszerzésekről szóló 2015. évi CXLIII. törvény, valamint az azzal összefüggő törvények módosításáról
       
       
      Kormányrendeletek:
      • 160/1995. (XII. 26.) Kormányrendelet a vízgazdálkodási társulatokról
      • 72/1996. (V. 22.) Korm. rendelet a vízgazdálkodási hatósági jogkör gyakorlásáról
      • 123/1997. (VII. 18.) Kormányrendelet a vízbázisok, a távlati vízbázisok, valamint az ivóvízellátást szolgáló vízilétesítmények védelméről
      • 253/1997 (XII. 20.) Kormányrendelet az országos településrendezési és építési követelményekről
      • 201/2001. (X. 25.) Kormányrendelet az ivóvíz minőségi követelményeiről és az ellenőrzés rendjéről
      • 219/2004. (VII.21.) Kormányrendelet a felszín alatti vizek védelméről
      • 220/2004. (VII. 21.) Kormányrendelet a felszíni vizek minősége védelmének szabályairól
      • 221/2004. (VII. 21.) Kormányrendelet a vízgyűjtő-gazdálkodás egyes szabályairól
      • 147/2010. (IV. 29.) Kormányrendelet a vizek hasznosítását, védelmét és kártételeinek elhárítását szolgálótevékenységekre és létesítményekre vonatkozó általános szabályokról
      • 58/2013. (II.27) Kormányrendelet a víziközmű-szolgáltatásról szóló 2011. évi CCIX. törvény egyes rendelkezéseinek végrehajtásáról
      • 101/2013. (III. 29.) Korm. rendelet egyes víziközmű-szolgáltató gazdálkodó szervezetek stratégiailag kiemelt jelentőségű gazdálkodó szervezetté nyilvánításáról
      • 182/2013. (VI. 7.) Kormányrendelet egyes vízügyi tárgyú kormányrendeletek módosításáról
      • 324/2013. (VIII. 29.) Korm. rendelet az egységes elektronikus közműnyilvántartásról
      • 489/2013. (XII. 18.) Korm. rendelet az egyházi és nem állami fenntartású szociális, gyermekjóléti és gyermekvédelmi szolgáltatók, intézmények és hálózatok állami támogatásáról

      Miniszteri rendeletek:
       
      • 47/1999.(XII.28) KHVM rendelet az állami tulajdonú közüzemi vízműből szolgáltatott ivóvízért, illetőleg az állami tulajdonú közüzemi csatornamű használatáért fizetendő díjakról
      • 8/2000. (X. 18.) KöViM rendelet az állami tulajdonú víziközmű igénybevételével összefüggő locsolási kedvezményről
      • 21/2002. (IV. 25.) KöViM rendelet a víziközművek üzemeltetéséről
      • 15/2003. (XI. 7.) KvVM rendelet a területi hulladékgazdálkodási tervekről
      • 28/2004. (XII. 25.) KvVM rendelet a vízszennyező anyagok kibocsátásaira vonatkozó határértékekről és alkalmazásuk egyes szabályairól
      • 27/2005. (XII. 6.) KvVM rendelet a használt- és szennyvizek kibocsátásának ellenőrzésére vonatkozó részletes szabályokról
      • 6/2009. (IV. 14.) KvVM–EüM–FVM együttes rendelet a földtani közeg és a felszín alatti víz szennyezéssel szembeni védelméhez szükséges határértékekről és a szennyezések méréséről
      • 9/2011. (II.15.) VM rendelet az állami tulajdonú közüzemi vízműből szolgáltatott ivóvízért, illetőleg az állami tulajdonú közüzemi csatornamű használatáért fizetendő díjakról szóló 47/1999. (XII. 28.) KHVM rendelet módosításáról
      • 24/2013. (V. 29.) NFM rendelet a víziközművek vagyonértékelésének szabályairól és a víziközmű-szolgáltatók által közérdekből közzéteendő adatokról

      Egyéb:
       
      • Általános fogyasztói tájékoztató
      • Szervezeti és Működési Szabályzat
      • Adatvédelmi és adatbiztonsági Szabályzat
      • Üzletszabályzat

      Az "Egyéb" cím alatt felsorolt dokumentumok letölthetők  ide kattintva.
      A felsorolt jogszabályok kért időszakra vonatkozó szövegét pedig email-ben, illetve levélben hozzánk érkezett kérésre, postafordultával rendelkezésre bocsátjuk.
      Ügyfélszolgáltati email címünk: ugyfelszolgalat@erdivizmuvek.hu
      Levelezési címünk: 2030 Érd, Felső u. 2
       
      Szabályozás

      Szabályozás

      Vonatkozó Törvények:
       
      • Magyarország alaptörvénye
      • 1952. évi III. törvény a polgári perrendtartásról
      • 1990. évi LXV. törvény a helyi önkormányzatokról
      • 1990. évi LXXXVII. törvény az árak megállapításáról
      • 1991. évi XLV törvény a mérésügyről (a végrehajtásáról szóló 127/1991. (X. 9.) Korm. rendelettel egységes szerkezetben)
      • 1992. évi LXVI. törvény a polgárok személyi adatainak és lakcímének nyilvántartásáról,
        a végrehajtásáról kiadott 146/1993. (X. 26.) Korm. rendelettel egységes szerkezetben
      • 1994. évi LIII. törvény a bírósági végrehajtásról
      • 1995. évi LIII. törvény a környezet védelmének általános szabályairól
      • 1995. évi LVII. törvény a vízgazdálkodásról
      • 1997. évi CLV törvény a fogyasztóvédelemről
      • 1997. évi LXXVIII. törvény az épített környezet alakításáról és védelméről
      • 2000. évi C. törvény a számvitelről
      • 2003. évi LXXXIX törvény a környezetterhelési díjakról
      • 2007. évi CXXVII. törvény az általános forgalmi adóról
      • 2008. évi XLVII. törvény a fogyasztókkal szembeni tisztességtelen kereskedelmi gyakorlat tilalmáról
      • 2009. évi L. törvény a fizetési meghagyásos eljárásról
      • 2009. évi LXXVI törvény a szolgáltatási tevékenység megkezdésének és folytatásának általános szabályairól
      • 2009. évi CXXII. törvény a köztulajdonban álló gazdasági társaságok takarékosabb működéséről
      • 2011. évi CXII. törvény az információs önrendelkezési jogról és az információszabadságról
      • 2011. évi CLXXXIX. törvény Magyarország helyi önkormányzatairól
      • 2011. évi CXCVI. törvény a nemzeti vagyonról 
      • 2011. évi CCIX. törvény a víziközmű-szolgáltatásról
      • 2012. évi LXIII. törvény a közadatok újrahasznosításáról
      • 2012. évi XCIII. törvény a járások kialakításáról, valamint egyes ezzel összefüggő törvények módosításáról
      • 2012. évi CVI. törvény egyes víziközmű-szolgáltatással kapcsolatos törvények módosításáról
      • 2012. évi CLXXXV. törvény a hulladékról
      • 2013. évi V. törvény a Polgári Törvénykönyvről
      • 2013. évi LIV. törvény a rezsicsökkentések végrehajtásáról
      • 2013. évi CLXXXVIII. törvény az egységes közszolgáltatói számlaképről
      • 2015. évi CI. törvény a számvitelről szóló 2000. évi C. törvény, valamint egyes pénzügyi tárgyú törvények módosításáról
      • 2015. évi CXLIII. törvény a közbeszerzésekről
        2015. évi CCXXVI. törvény közbeszerzésekről szóló 2015. évi CXLIII. törvény, valamint az azzal összefüggő törvények módosításáról
       
       
      Kormányrendeletek:
      • 160/1995. (XII. 26.) Kormányrendelet a vízgazdálkodási társulatokról
      • 72/1996. (V. 22.) Korm. rendelet a vízgazdálkodási hatósági jogkör gyakorlásáról
      • 123/1997. (VII. 18.) Kormányrendelet a vízbázisok, a távlati vízbázisok, valamint az ivóvízellátást szolgáló vízilétesítmények védelméről
      • 253/1997 (XII. 20.) Kormányrendelet az országos településrendezési és építési követelményekről
      • 201/2001. (X. 25.) Kormányrendelet az ivóvíz minőségi követelményeiről és az ellenőrzés rendjéről
      • 219/2004. (VII.21.) Kormányrendelet a felszín alatti vizek védelméről
      • 220/2004. (VII. 21.) Kormányrendelet a felszíni vizek minősége védelmének szabályairól
      • 221/2004. (VII. 21.) Kormányrendelet a vízgyűjtő-gazdálkodás egyes szabályairól
      • 147/2010. (IV. 29.) Kormányrendelet a vizek hasznosítását, védelmét és kártételeinek elhárítását szolgálótevékenységekre és létesítményekre vonatkozó általános szabályokról
      • 58/2013. (II.27) Kormányrendelet a víziközmű-szolgáltatásról szóló 2011. évi CCIX. törvény egyes rendelkezéseinek végrehajtásáról
      • 101/2013. (III. 29.) Korm. rendelet egyes víziközmű-szolgáltató gazdálkodó szervezetek stratégiailag kiemelt jelentőségű gazdálkodó szervezetté nyilvánításáról
      • 182/2013. (VI. 7.) Kormányrendelet egyes vízügyi tárgyú kormányrendeletek módosításáról
      • 324/2013. (VIII. 29.) Korm. rendelet az egységes elektronikus közműnyilvántartásról
      • 489/2013. (XII. 18.) Korm. rendelet az egyházi és nem állami fenntartású szociális, gyermekjóléti és gyermekvédelmi szolgáltatók, intézmények és hálózatok állami támogatásáról

      Miniszteri rendeletek:
       
      • 47/1999.(XII.28) KHVM rendelet az állami tulajdonú közüzemi vízműből szolgáltatott ivóvízért, illetőleg az állami tulajdonú közüzemi csatornamű használatáért fizetendő díjakról
      • 8/2000. (X. 18.) KöViM rendelet az állami tulajdonú víziközmű igénybevételével összefüggő locsolási kedvezményről
      • 21/2002. (IV. 25.) KöViM rendelet a víziközművek üzemeltetéséről
      • 15/2003. (XI. 7.) KvVM rendelet a területi hulladékgazdálkodási tervekről
      • 28/2004. (XII. 25.) KvVM rendelet a vízszennyező anyagok kibocsátásaira vonatkozó határértékekről és alkalmazásuk egyes szabályairól
      • 27/2005. (XII. 6.) KvVM rendelet a használt- és szennyvizek kibocsátásának ellenőrzésére vonatkozó részletes szabályokról
      • 6/2009. (IV. 14.) KvVM–EüM–FVM együttes rendelet a földtani közeg és a felszín alatti víz szennyezéssel szembeni védelméhez szükséges határértékekről és a szennyezések méréséről
      • 9/2011. (II.15.) VM rendelet az állami tulajdonú közüzemi vízműből szolgáltatott ivóvízért, illetőleg az állami tulajdonú közüzemi csatornamű használatáért fizetendő díjakról szóló 47/1999. (XII. 28.) KHVM rendelet módosításáról
      • 24/2013. (V. 29.) NFM rendelet a víziközművek vagyonértékelésének szabályairól és a víziközmű-szolgáltatók által közérdekből közzéteendő adatokról

      Egyéb:
       
      • Általános fogyasztói tájékoztató
      • Szervezeti és Működési Szabályzat
      • Adatvédelmi és adatbiztonsági Szabályzat
      • Üzletszabályzat

      Az "Egyéb" cím alatt felsorolt dokumentumok letölthetők  ide kattintva.
      A felsorolt jogszabályok kért időszakra vonatkozó szövegét pedig email-ben, illetve levélben hozzánk érkezett kérésre, postafordultával rendelkezésre bocsátjuk.
      Ügyfélszolgáltati email címünk: ugyfelszolgalat@erdivizmuvek.hu
      Levelezési címünk: 2030 Érd, Felső u. 2
       
      Szabályozás

      Szabályozás

      Vonatkozó Törvények:
       
      • Magyarország alaptörvénye
      • 1952. évi III. törvény a polgári perrendtartásról
      • 1990. évi LXV. törvény a helyi önkormányzatokról
      • 1990. évi LXXXVII. törvény az árak megállapításáról
      • 1991. évi XLV törvény a mérésügyről (a végrehajtásáról szóló 127/1991. (X. 9.) Korm. rendelettel egységes szerkezetben)
      • 1992. évi LXVI. törvény a polgárok személyi adatainak és lakcímének nyilvántartásáról,
        a végrehajtásáról kiadott 146/1993. (X. 26.) Korm. rendelettel egységes szerkezetben
      • 1994. évi LIII. törvény a bírósági végrehajtásról
      • 1995. évi LIII. törvény a környezet védelmének általános szabályairól
      • 1995. évi LVII. törvény a vízgazdálkodásról
      • 1997. évi CLV törvény a fogyasztóvédelemről
      • 1997. évi LXXVIII. törvény az épített környezet alakításáról és védelméről
      • 2000. évi C. törvény a számvitelről
      • 2003. évi LXXXIX törvény a környezetterhelési díjakról
      • 2007. évi CXXVII. törvény az általános forgalmi adóról
      • 2008. évi XLVII. törvény a fogyasztókkal szembeni tisztességtelen kereskedelmi gyakorlat tilalmáról
      • 2009. évi L. törvény a fizetési meghagyásos eljárásról
      • 2009. évi LXXVI törvény a szolgáltatási tevékenység megkezdésének és folytatásának általános szabályairól
      • 2009. évi CXXII. törvény a köztulajdonban álló gazdasági társaságok takarékosabb működéséről
      • 2011. évi CVIII. törvény a közbeszerzésekről
      • 2011. évi CXII. törvény az információs önrendelkezési jogról és az információszabadságról
      • 2011. évi CLXXXIX. törvény Magyarország helyi önkormányzatairól
      • 2011. évi CXCVI. törvény a nemzeti vagyonról 
      • 2011. évi CCIX. törvény a víziközmű-szolgáltatásról
      • 2012. évi LXIII. törvény a közadatok újrahasznosításáról
      • 2012. évi XCIII. törvény a járások kialakításáról, valamint egyes ezzel összefüggő törvények módosításáról
      • 2012. évi CVI. törvény egyes víziközmű-szolgáltatással kapcsolatos törvények módosításáról
      • 2012. évi CLXXXV. törvény a hulladékról
      • 2013. évi V. törvény a Polgári Törvénykönyvről
      • 2013. évi LIV. törvény a rezsicsökkentések végrehajtásáról
      • 2013. évi CLXXXVIII. törvény az egységes közszolgáltatói számlaképről
       
      Kormányrendeletek:
      • 160/1995. (XII. 26.) Kormányrendelet a vízgazdálkodási társulatokról
      • 72/1996. (V. 22.) Korm. rendelet a vízgazdálkodási hatósági jogkör gyakorlásáról
      • 123/1997. (VII. 18.) Kormányrendelet a vízbázisok, a távlati vízbázisok, valamint az ivóvízellátást szolgáló vízilétesítmények védelméről
      • 253/1997 (XII. 20.) Kormányrendelet az országos településrendezési és építési követelményekről
      • 201/2001. (X. 25.) Kormányrendelet az ivóvíz minőségi követelményeiről és az ellenőrzés rendjéről
      • 219/2004. (VII.21.) Kormányrendelet a felszín alatti vizek védelméről
      • 220/2004. (VII. 21.) Kormányrendelet a felszíni vizek minősége védelmének szabályairól
      • 221/2004. (VII. 21.) Kormányrendelet a vízgyűjtő-gazdálkodás egyes szabályairól
      • 147/2010. (IV. 29.) Kormányrendelet a vizek hasznosítását, védelmét és kártételeinek elhárítását szolgálótevékenységekre és létesítményekre vonatkozó általános szabályokról
      • 58/2013. (II.27) Kormányrendelet a víziközmű-szolgáltatásról szóló 2011. évi CCIX. törvény egyes rendelkezéseinek végrehajtásáról
      • 101/2013. (III. 29.) Korm. rendelet egyes víziközmű-szolgáltató gazdálkodó szervezetek stratégiailag kiemelt jelentőségű gazdálkodó szervezetté nyilvánításáról
      • 182/2013. (VI. 7.) Kormányrendelet egyes vízügyi tárgyú kormányrendeletek módosításáról
      • 324/2013. (VIII. 29.) Korm. rendelet az egységes elektronikus közműnyilvántartásról
      • 489/2013. (XII. 18.) Korm. rendelet az egyházi és nem állami fenntartású szociális, gyermekjóléti és gyermekvédelmi szolgáltatók, intézmények és hálózatok állami támogatásáról

      Miniszteri rendeletek:
       
      • 47/1999.(XII.28) KHVM rendelet az állami tulajdonú közüzemi vízműből szolgáltatott ivóvízért, illetőleg az állami tulajdonú közüzemi csatornamű használatáért fizetendő díjakról
      • 8/2000. (X. 18.) KöViM rendelet az állami tulajdonú víziközmű igénybevételével összefüggő locsolási kedvezményről
      • 21/2002. (IV. 25.) KöViM rendelet a víziközművek üzemeltetéséről
      • 15/2003. (XI. 7.) KvVM rendelet a területi hulladékgazdálkodási tervekről
      • 28/2004. (XII. 25.) KvVM rendelet a vízszennyező anyagok kibocsátásaira vonatkozó határértékekről és alkalmazásuk egyes szabályairól
      • 27/2005. (XII. 6.) KvVM rendelet a használt- és szennyvizek kibocsátásának ellenőrzésére vonatkozó részletes szabályokról
      • 6/2009. (IV. 14.) KvVM–EüM–FVM együttes rendelet a földtani közeg és a felszín alatti víz szennyezéssel szembeni védelméhez szükséges határértékekről és a szennyezések méréséről
      • 9/2011. (II.15.) VM rendelet az állami tulajdonú közüzemi vízműből szolgáltatott ivóvízért, illetőleg az állami tulajdonú közüzemi csatornamű használatáért fizetendő díjakról szóló 47/1999. (XII. 28.) KHVM rendelet módosításáról
      • 24/2013. (V. 29.) NFM rendelet a víziközművek vagyonértékelésének szabályairól és a víziközmű-szolgáltatók által közérdekből közzéteendő adatokról

      Egyéb:
       
      • Általános fogyasztói tájékoztató
      • Szervezeti és Működési Szabályzat
      • Adatvédelmi és adatbiztonsági Szabályzat
      • Üzletszabályzat

      Az "Egyéb" cím alatt felsorolt dokumentumok letölthetők  ide kattintva.
      A felsorolt jogszabályok kért időszakra vonatkozó szövegét pedig email-ben, illetve levélben hozzánk érkezett kérésre, postafordultával rendelkezésre bocsátjuk.
      Ügyfélszolgáltati email címünk: ugyfelszolgalat@erdivizmuvek.hu
      Levelezési címünk: 2030 Érd, Felső u. 2
       
      SZMSZ
      (Archívum)
      1 Szervezeti és működési szabályzat
      Szervezeti és működési szabályzat
      Szervezeti és működési szabályzat
      Szervezeti és működési szabályzat
      Szervezeti és működési szabályzat
      Szervezeti és működési szabályzat
      Adatvédelmi szabályzat
      2.Az országos illetékességű szervek, valamint a fővárosi és megyei kormányhivatal esetében a közfeladatot ellátó szerv feladatáról, tevékenységéről szóló tájékoztató magyar és angol nyelven Nincs adat

      Az Érd és Térsége Víziközmű Kft. számára az adat nem értelmezhető.

      2 Az országos illetékességű szervek, valamint a fővárosi és megyei kormányhivatal esetében a közfeladatot ellátó szerv feladatáról, tevékenységéről szóló tájékoztató magyar és angol nyelven
      3.A helyi önkormányzat önként vállalt feladatai Nincs adat

      Az Érd és Térsége Víziközmű Kft. számára az adat nem értelmezhető.

      3 A helyi önkormányzat önként vállalt feladatai
      4.Államigazgatási, önkormányzati, és egyéb hatósági ügyekben ügyfajtánként és eljárástípusonként a hatáskörrel rendelkező szerv megnevezése, hatáskör gyakorlásának átruházása esetén a ténylegesen eljáró szerv megnevezése, illetékességi területe, az ügyintézéshez szükséges dokumentumok, okmányok, eljárási illetékek (igazgatási szolgáltatási díjak) meghatározása, alapvető eljárási szabályok, az eljárást megindító irat benyújtásának módja (helye, ideje), ügyfélfogadás ideje, az ügyintézés határideje (elintézési, fellebbezési határidő), az ügyek intézését segítő útmutatók, az ügymenetre vonatkozó tájékoztatás és az ügyintézéshez használt letölthető formanyomtatványok, az igénybe vehető elektronikus programok elérése, időpontfoglalás, az ügytípusokhoz kapcsolódó jogszabályok jegyzéke, tájékoztatás az ügyfelet megillető jogokról és az ügyfelet terhelő kötelezettségekről Nincs adat

      Az Érd és Térsége Víziközmű Kft. számára az adat nem értelmezhető.

      4 Államigazgatási, önkormányzati, és egyéb hatósági ügyekben ügyfajtánként és eljárástípusonként a hatáskörrel rendelkező szerv megnevezése, hatáskör gyakorlásának átruházása esetén a ténylegesen eljáró szerv megnevezése, illetékességi területe, az ügyintézéshez szükséges dokumentumok, okmányok, eljárási illetékek (igazgatási szolgáltatási díjak) meghatározása, alapvető eljárási szabályok, az eljárást megindító irat benyújtásának módja (helye, ideje), ügyfélfogadás ideje, az ügyintézés határideje (elintézési, fellebbezési határidő), az ügyek intézését segítő útmutatók, az ügymenetre vonatkozó tájékoztatás és az ügyintézéshez használt letölthető formanyomtatványok, az igénybe vehető elektronikus programok elérése, időpontfoglalás, az ügytípusokhoz kapcsolódó jogszabályok jegyzéke, tájékoztatás az ügyfelet megillető jogokról és az ügyfelet terhelő kötelezettségekről
      5.A közfeladatot ellátó szerv által nyújtott vagy költségvetéséből finanszírozott közszolgáltatások megnevezése, tartalma, a közszolgáltatások igénybevételének rendje, a közszolgáltatásért fizetendő díj mértéke, az abból adott kedvezmények Üzletszabályzat
      (Archívum)
      5 A közfeladatot ellátó szerv által nyújtott vagy költségvetéséből finanszírozott közszolgáltatások megnevezése, tartalma, a közszolgáltatások igénybevételének rendje, a közszolgáltatásért fizetendő díj mértéke, az abból adott kedvezmények Üzletszabályzat
      Üzletszabályzat
      Üzletszabályzat
      Üzletszabályzat
      Üzletszabályzat
      Adott kedvezmények
      (Archívum)

      Lakásfenntartási támogatások

      Tisztelt Ügyfelünk!

      Ezúton tájékoztatjuk, hogy átmeneti fizetési nehézség, közüzemi díjhátralék esetére - szociális rászorultság alapján - a helyi önkormányzatok szociális és családsegítő irodáiban támogatás igényelhető. Az alábbi táblázatban összegyűjtöttük a támogatásról szóló helyi rendeleteket, ebből tájékozódhat annak feltételeiről.
      Tájékoztatjuk továbbá, hogy az 58/2013. (II. 27.) Kormányrendelet értelmében szociálisan rászoruló, továbbá fogyatékkal élő személyként kérheti Társaságunknál védendő felhasználóként történő nyilvántartásba vételét, amely 12 naptári hónapon belül egy alkalommal részletfizetés vagy fizetési haladék lehetőségét biztosítja Önnek.
       
      Település Jogszabály Jogszabály elérhetősége
      Érd Érd Megyei Jogú Város Önkormányzat Közgyűlése
      07/2015. (II.27.) önkormányzati rendelete a szociális ellátások helyi szabályairól 6.§ és 20§
      https://www.njt.hu/njtonkorm.php?njtcp=eh6eg3ed2dr7eo2dt7ee8em7cj6ca1by8ce9cb8bz5ce0l
      Diósd Diósd Város Önkormányzat Képviselő-testületének 10/2019 (III.29..) önkormányzati rendelete
      a szociális gondoskodás helyi szabályairól 5.§ 
      https://www.njt.hu/njtonkorm.php?njtcp=eh9eg8ed1dr2eo7dt2ee9em4cj5bz4cc9cd2cc9bz0bz1j
      Tárnok Tárnok Nagyközség Önkormányzat Képviselő-tesületének 4/2015. (II.23.) számú önkormányzati rendelete 10.§ és 12.§ http://dokumentumtar.tarnok.hu/dokumentumok/hatalyos_rendeletek/2015_4_%20szocrend.pdf
      Törökbálint 1Törökbálint Város Önkormányzata Képviselő-testületének9/2018. (VI.29.) önkormányzati rendeleteaszociális gondoskodás keretébe tartozó települési támogatás megállapításának, kifizetésének, folyósításának és felhasználása ellenőrzésének szabályairóla módosításáról szóló9/2020. (X.08.), és 11/2020. (XI.02.)önkormányzati rendelettelegységes szerkezetben 11.§ és 12.§ https://www.torokbalint.hu/app/cms/TorokbalintApp/index?id=45&resource=Torokbalint%2FRendelet%2F2018%2FTren1809esz_20201102.pdf
      Herceghalom Herceghalom Község Önkormányzata Képviselő-testületének1/2015.(II.28.) sz. rendelete az önkormányzat pénzbeli éstermészetben nyújtott szociális ellátásairól 11.§ http://www.herceghalom.hu/?module=news&action=getfile&fid=212235
      Pusztazámor Pusztazámor Község Önkormányzat Képviselő-testületének 13/2013. (XII.19.) önkormányzati rendelete
      A szociális igazgatás és a szociális és gyermekvédelmi ellátások helyi szabályairól 8.§
      http://www.pusztazamor.hu/images/dokumentumok/2013-13-rendelet.pdf
      Remeteszőlős Remeteszőlős Község Önkormányzat Képviselő-testületének 2/2015. (II.13) önkormányzati rendelete a település támogatásáról és az egyéb szociális ellátásokról
      9.§ és 20.§ (2020.09.01-i módosításokkal egységes szerkezetben)
      https://remeteszolos.hu/wp-content/uploads/2020/09/2-2015-telep-t%C3%A1mog-egys-szerk-11-2020-m%C3%B3ddal.pdf
      Sóskút Sóskút Község Önkormányzat Képviselő-testületének  14/2013. (XII.19.) önkormányzati rendelete
      A szociális igazgatás és a szociális és gyermekvédelmi ellátások helyi szabályairól 8.§
      http://soskut.hu/index.php?function=all&module=regulations&page=1&perpage=10&year=2013
         
           
           
           
           
           
           
           
           
       
      5 Lakásfenntartási támogatások

      Lakásfenntartási támogatások

      Tisztelt Ügyfelünk!
       
      Ezúton tájékoztatjuk, hogy átmeneti fizetési nehézség, közüzemi díjhátralék esetére - szociális rászorultság alapján - a helyi önkormányzatok szociális és családsegítő irodáiban támogatás igényelhető. Az alábbi táblázatban összegyűjtöttük a támogatásról szóló helyi rendeleteket, ebből tájékozódhat annak feltételeiről.
      Tájékoztatjuk továbbá, hogy az 58/2013. (II. 27.) Kormányrendelet értelmében szociálisan rászoruló, továbbá fogyatékkal élő személyként kérheti Társaságunknál védendő felhasználóként történő nyilvántartásba vételét, amely 12 naptári hónapon belül egy alkalommal részletfizetés vagy fizetési haladék lehetőségét biztosítja Önnek.

       
      Település Jogszabály Jogszabály elérhetősége
      Érd Érd Megyei Jogú Város Önkormányzat Közgyűlése
      07/2015. (II.27.) önkormányzati rendelete a szociális ellátások helyi szabályairól 6.§ és 20§
      http://www.erd.hu/dokumentumok/rendeletek/2015_rend/7_15_szocialis.html
      Diósd Diósd Város Önkormányzat Képviselő-testületének 1/2015 (II.12.) rendelete a szociális gondoskodás helyi szabályairól 5.§ és 8.§ http://diosd.hu/userfiles/2016/10/1476169752_26-2016-0-04%20Szor%20rendelet%20egys%C3%A9ges.pdf
      Tárnok Tárnok Nagyközség Önkormányzat Képviselő-tesületének 4/2015. (II.23.) számú önkormányzati rendelete 10.§ és 12.§ http://dokumentumtar.tarnok.hu/dokumentumok/hatalyos_rendeletek/2015_4_%20szocrend.pdf
      Törökbálint Törökbálint Város Önkormányzata Képviselő-testületének 5/2015.(II. 27.) önkormányzati rendelete a szociális gondoskodás keretébe tartozó települési támogatás megállapításának,
      kifizetésének, folyósításának és felhasználása ellenőrzésének szabályairól 12.§
      http://www.torokbalint.hu/app/cms/TorokbalintApp/index?id=45&resource=Torokbalint%2FRendelet%2F2015%2FTren1505esz.pdf
      Herceghalom Herceghalom Község Önkormányzata Képviselő-testületének 26/2013.(XII.31.) számú rendelete az önkormányzat pénzbeli és természetben nyújtott szociális ellátásairól természetben 10.§ és 11.§ http://www.herceghalom.hu/?module=news&action=list&fname=RENDELETEK&fpage=6
      Pusztazámor Pusztazámor Község Önkormányzat
      Képviselő-testületének 13/2013. (XII.19.) önkormányzati rendelete
      A szociális igazgatás és a szociális és gyermekvédelmi ellátások helyi szabályairól 8.§
      http://www.pusztazamor.hu/images/dokumentumok/2013-13-rendelet.pdf
      Remeteszőlős Remeteszőlős Község Önkormányzat Képviselő-testületének 2/2015. (II.13) önkormányzati rendelete
      9.§ és 20.§
      http://www.remeteszolos.hu/uploads/file/2015_rendeletek/2-2015._uj_szoc._rendelet_-_telepulesi_tamogatas.pdf
      Sóskút Sóskút Község Önkormányzat Képviselő-testületének 14/2013. (XII.19.) önkormányzati rendelete
      A szociális igazgatás és a szociális és gyermekvédelmi ellátások helyi szabályairól 8.§
      http://www.soskut.hu/index.php?function=all&year=&keyword=&search=&module=regulations&perpage=10&page=4
       
       
      Ivóvízszolgáltatás
      (Archívum)

      Ivóvíz-szolgáltatás

      Az ivóvíz szolgáltatás bemutatása
       
      Társaságunk ivóvíz-szolgáltatást végez Érd, Diósd, Herceghalom, Pusztazámor, Sóskút, Tárnok, Törökbálint településeken, továbbá feladatunk Remeteszőlős község vízellátó rendszerének üzemeltetése is. A szolgáltatási területet az alábbi térkép mutatja be.
       

       
       
      Az ivóvíz-szolgáltatásra jellemző jelenlegi főbb műszaki adatokat az alábbi táblázat mutatja be.

       
      Település Ivóvíz vezeték hálózat (bekötő vezetékek nélkül)
      (2015. dec. 31)
       
      Bekötővezeték hossza
      (2015. dec. 31)
      Nyomás-fokozók száma Nyomás-övezetek száma Ivóvíztermelés kapacitás Qmax Felhasználási helyek száma (Víz-
      szolgáltatás)
      (2015. dec. 31)
      km km db db m3/nap db
      Érd 409,635 196,923 20 4 5.500* 26.667
      Diósd 75,681 21,106 14 3 2.000 4.899
      Tárnok 58,870 22,743 3 2   4.076
      Törökbálint 109,021 32,668 10 4   5.050
      Herceghalom 22,684 1,762 0 1   804
      Pusztazámor 13,913 2,061 3 2   483
      Remeteszőlős 8,830 2,834 0 1   511
      Sóskút 35,091 8,704 5 3   1.537
      Összesen: 733,726 288,801 55 20 7.500 44.027
       
      *Sasvárosi vízbázis 8 db mélyfúrású kút 5500 m3/nap, Papi földek vízbázis 2 db mélyfúrású kút 1400 m3/nap
       
      A jelentős tengerszint feletti magasságkülönbségek miatt Érden négy nyomászónát alakítottunk ki. A zónákon belül további berendezésekkel optimalizáljuk a nyomásértékeket, a helyi igényeknek megfelelően. A vízellátás üzemirányítása teljesen automatizált.
       
      Érden 10, Diósdon 5, míg a Duna-parti Vízmű-telepen 11 db kút található, melyek közül a Duna-parti kutak 2003 óta nem termelnek vízminőségi problémák miatt. A termelő kutak mintegy 733 km hosszú vezetékhálózatba továbbítják a vizet, ahonnan eljut az elosztó pontokra, onnan pedig a fogyasztókhoz. Az elosztás 26 db, összesen 15500 m3 térfogatú víztárolón, valamint nyomásfokozó gépházakon keresztül történik.

       
      Társaságunk szolgáltatási területünk vízellátását a termelt saját vízmennyiség mellett társszolgáltatóktól vásároljuk. Társszolgáltatóink a Fővárosi Vízművek Zrt.-től, Észak-dunántúli Víziközművek Zrt., Duna Menti Regionális Vízmű Zrt..
       
      Termelt és átvett vízmennyiség alakulása (2006-2015)



       
       
      A szolgáltatás minőségének javítását elsőrendű feladatként kezeljük, és fejlesztéseinket folyamatosan tervezzük, terveink megvalósítását évről évre kiértékeljük.

       
       
      A vízveszteség csökkentésének érdekében tett fejlesztések
       
      A Veolia Víz Zrt. tulajdonossá válását követően került fókuszba az innováció jegyében a műszeres szivárgásvizsgálat, amellyel a szivárgásokat a lehető leggyorsabban és leghatékonyabban lehet felfedni, mindemellett elengedhetetlen információkkal szolgál a karbantartási és rekonstrukciós tervek elkészítéséhez.

      A vízveszteség alakulása az összes hálózatba juttatott vízmennyiség százalékában, 2005-2015.


       
       
      • A Vízveszteség Kereső Csoport 2 fő vízhálózati szerelő és 1 fő mérnök-csoportvezető irányításával végzi,  2015. évben is folytatta munkáját. A tevékenység célja, hogy csökkentse az Érd és Térsége Víziközmű Kft. (továbbiakban ÉTV Kft.) kezelésében lévő településeken előforduló rejtett hálózati hibák számát, továbbá a szolgáltatási terület zónákra való felosztásával egyszerűbbé tegye a váratlan csőtörések korrigálásának lehetőségét. A csoport számos, a hálózati hibákat bemérő, valamint egyéb műszerrel rendelkezik, melyekkel a hibák helyét méteres pontossággal lehet meghatározni.
      Mindezek mellett végeznek még ingatlanon belüli hiba bemérést, vízmintavételezést, valamint tűzcsapok vízhozam mérését is. Számos projekt kivitelezésekor segítették az ÉTV Kft. munkáját, pl.: a Tárnoki nyomás menedzsment kialakításakor, digitális hálózati térkép készítése során GPS koordináták felvételével.

       
      A vízveszteség-mérő csoport műszerei

       
      A csoport jövőbeni céljai közé tartoznak a hálózati rejtett hibák minimálisra csökkentése (éjszakai zónamérések folytatása), a folyamatos hálózat ellenőrzés, lakossági bejelentések kivizsgálása, valamint a közületek megrendelésére történő tűzcsap vízhozam-mérési jegyzőkönyvek elkészítése, illegális csapadékvíz bekötések feltárása. A hiba keresésére szolgáló műszerek folyamatos bővítése, valamint korszerűsítése jelenleg is zajlik. Célunk továbbra is az ÉTV Kft. kezelésében lévő ivóvíz hálózat veszteségének további csökkentése.
      A jogosulatlan vízhasználat kiküszöbölésére az ÉTV Kft. az országban egyedülálló, új típusú plombát fejlesztett ki, mely által biztosított a vízmérő sérthetetlensége, bizonyítható az idegenkezűség, ezáltal tovább csökkenthető a vízveszteség.
      További vízveszteség elkerülése érdekében cégünk 2007-ben kezdte meg 4 éves vízmérő-csere programját, melynek keretein belül az összes szolgáltatási ponton új típusú, pontosabb mérőórákat szerelünk fel.
       

      Balra az ÉTV Kft. új típusú plombája, jobbra a felszerelésre kerülő új vízmérő
       
      A cserélt mérők megfeleltek az Európai Unió szabványainak, így lehetővé teszik a tényleges vízfogyasztás pontosabb mérését, ezáltal csökkentve a látszólagos veszteséget.
      Az üzemeltetési terület az ország egyik legdinamikusabban fejlődő régiója, így jelentős mértékű a közműfejlesztés, döntően hálózatépítés, melynek meghatározó részét az ÉTV saját építési kapacitásával valósítja meg. A társaság 2006-ban egy új, modernebb építési technológiára tért át a vízhálózat-vezetékek építésénél.

      Az ivóvízágazat, valamint az építési ágazat 2004 decembere óta az ISO 9001:2001 minőségirányítási rendszer alkalmazásával végzi tevékenységét.
       
       
      5 Ivóvíz-szolgáltatás

      Ivóvíz-szolgáltatás

      Az ivóvíz szolgáltatás bemutatása
       
      Társaságunk ivóvíz-szolgáltatást végez Érd, Diósd, Herceghalom, Pusztazámor, Sóskút, Tárnok, Törökbálint településeken, továbbá feladatunk Remeteszőlős község vízellátó rendszerének üzemeltetése is. A szolgáltatási területet az alábbi térkép mutatja be.
       

       
       
      Az ivóvíz-szolgáltatásra jellemző jelenlegi főbb műszaki adatokat az alábbi táblázat mutatja be.

       
      Település Ivóvíz vezeték hálózat (bekötő vezetékek nélkül)
      (2015. dec. 31)
       
      Bekötővezeték hossza
      (2015. dec. 31)
      Nyomás-fokozók száma Nyomás-övezetek száma Ivóvíztermelés kapacitás Qmax Felhasználási helyek száma (Víz-
      szolgáltatás)
      (2015. dec. 31)
      km km db db m3/nap db
      Érd 409,635 196,923 20 4 5.500* 26.667
      Diósd 75,681 21,106 14 3 2.000 4.899
      Tárnok 58,870 22,743 3 2   4.076
      Törökbálint 109,021 32,668 10 4   5.050
      Herceghalom 22,684 1,762 0 1   804
      Pusztazámor 13,913 2,061 3 2   483
      Remeteszőlős 8,830 2,834 0 1   511
      Sóskút 35,091 8,704 5 3   1.537
      Összesen: 733,726 288,801 55 20 7.500 44.027
       
      *Sasvárosi vízbázis 8 db mélyfúrású kút 5500 m3/nap, Papi földek vízbázis 2 db mélyfúrású kút 1400 m3/nap
       
      A jelentős tengerszint feletti magasságkülönbségek miatt Érden négy nyomászónát alakítottunk ki. A zónákon belül további berendezésekkel optimalizáljuk a nyomásértékeket, a helyi igényeknek megfelelően. A vízellátás üzemirányítása teljesen automatizált.
       
      Érden 10, Diósdon 5, míg a Duna-parti Vízmű-telepen 11 db kút található, melyek közül a Duna-parti kutak 2003 óta nem termelnek vízminőségi problémák miatt. A termelő kutak mintegy 733 km hosszú vezetékhálózatba továbbítják a vizet, ahonnan eljut az elosztó pontokra, onnan pedig a fogyasztókhoz. Az elosztás 26 db, összesen 15500 m3 térfogatú víztárolón, valamint nyomásfokozó gépházakon keresztül történik.

       
      Társaságunk szolgáltatási területünk vízellátását a termelt saját vízmennyiség mellett társszolgáltatóktól vásároljuk. Társszolgáltatóink a Fővárosi Vízművek Zrt.-től, Észak-dunántúli Víziközművek Zrt., Duna Menti Regionális Vízmű Zrt..
       
      Termelt és átvett vízmennyiség alakulása (2006-2015)



       
       
      A szolgáltatás minőségének javítását elsőrendű feladatként kezeljük, és fejlesztéseinket folyamatosan tervezzük, terveink megvalósítását évről évre kiértékeljük.

       
       
      A vízveszteség csökkentésének érdekében tett fejlesztések
       
      A Veolia Víz Zrt. tulajdonossá válását követően került fókuszba az innováció jegyében a műszeres szivárgásvizsgálat, amellyel a szivárgásokat a lehető leggyorsabban és leghatékonyabban lehet felfedni, mindemellett elengedhetetlen információkkal szolgál a karbantartási és rekonstrukciós tervek elkészítéséhez.

      A vízveszteség alakulása az összes hálózatba juttatott vízmennyiség százalékában, 2005-2015.


       
       
      • A Vízveszteség Kereső Csoport 2 fő vízhálózati szerelő és 1 fő mérnök-csoportvezető irányításával végzi,  2015. évben is folytatta munkáját. A tevékenység célja, hogy csökkentse az Érd és Térsége Víziközmű Kft. (továbbiakban ÉTV Kft.) kezelésében lévő településeken előforduló rejtett hálózati hibák számát, továbbá a szolgáltatási terület zónákra való felosztásával egyszerűbbé tegye a váratlan csőtörések korrigálásának lehetőségét. A csoport számos, a hálózati hibákat bemérő, valamint egyéb műszerrel rendelkezik, melyekkel a hibák helyét méteres pontossággal lehet meghatározni.
      Mindezek mellett végeznek még ingatlanon belüli hiba bemérést, vízmintavételezést, valamint tűzcsapok vízhozam mérését is. Számos projekt kivitelezésekor segítették az ÉTV Kft. munkáját, pl.: a Tárnoki nyomás menedzsment kialakításakor, digitális hálózati térkép készítése során GPS koordináták felvételével.

       
      A vízveszteség-mérő csoport műszerei

       
      A csoport jövőbeni céljai közé tartoznak a hálózati rejtett hibák minimálisra csökkentése (éjszakai zónamérések folytatása), a folyamatos hálózat ellenőrzés, lakossági bejelentések kivizsgálása, valamint a közületek megrendelésére történő tűzcsap vízhozam-mérési jegyzőkönyvek elkészítése, illegális csapadékvíz bekötések feltárása. A hiba keresésére szolgáló műszerek folyamatos bővítése, valamint korszerűsítése jelenleg is zajlik. Célunk továbbra is az ÉTV Kft. kezelésében lévő ivóvíz hálózat veszteségének további csökkentése.
      A jogosulatlan vízhasználat kiküszöbölésére az ÉTV Kft. az országban egyedülálló, új típusú plombát fejlesztett ki, mely által biztosított a vízmérő sérthetetlensége, bizonyítható az idegenkezűség, ezáltal tovább csökkenthető a vízveszteség.
      További vízveszteség elkerülése érdekében cégünk 2007-ben kezdte meg 4 éves vízmérő-csere programját, melynek keretein belül az összes szolgáltatási ponton új típusú, pontosabb mérőórákat szerelünk fel.
       

      Balra az ÉTV Kft. új típusú plombája, jobbra a felszerelésre kerülő új vízmérő
       
      A cserélt mérők megfeleltek az Európai Unió szabványainak, így lehetővé teszik a tényleges vízfogyasztás pontosabb mérését, ezáltal csökkentve a látszólagos veszteséget.
      Az üzemeltetési terület az ország egyik legdinamikusabban fejlődő régiója, így jelentős mértékű a közműfejlesztés, döntően hálózatépítés, melynek meghatározó részét az ÉTV saját építési kapacitásával valósítja meg. A társaság 2006-ban egy új, modernebb építési technológiára tért át a vízhálózat-vezetékek építésénél.

      Az ivóvízágazat, valamint az építési ágazat 2004 decembere óta az ISO 9001:2001 minőségirányítási rendszer alkalmazásával végzi tevékenységét.
       
       

       
       
      Ivóvíz-szolgáltatás

      Ivóvíz-szolgáltatás

      Az ivóvíz szolgáltatás bemutatása
       
      Társaságunk ivóvíz-szolgáltatást végez Érd, Diósd, Herceghalom, Pusztazámor, Sóskút, Tárnok, Törökbálint településeken, továbbá feladatunk Remeteszőlős község vízellátó rendszerének üzemeltetése is. A szolgáltatási területet az alábbi térkép mutatja be.
       

       
       
      Az ivóvíz-szolgáltatásra jellemző jelenlegi főbb műszaki adatokat az alábbi táblázat mutatja be.

       
      Település Ivóvíz vezeték hálózat (bekötő vezetékek nélkül)
      (2015. dec. 31)
       
      Bekötővezeték hossza
      (2015. dec. 31)
      Nyomás-fokozók száma Nyomás-övezetek száma Ivóvíztermelés kapacitás Qmax Felhasználási helyek száma (Víz-
      szolgáltatás)
      (2014. dec. 31)
      km km db db m3/nap db
      Érd 409,635 196,923 20 4 5.500* 26.327
      Diósd 75,681 21,106 14 3 2.000 4.773
      Tárnok 58,870 22,743 3 2   3.979
      Törökbálint 109,021 32,668 10 4   4.981
      Herceghalom 22,684 1,762 0 1   805
      Pusztazámor 13,913 2,061 3 2   481
      Remeteszőlős 8,83 2,834 0 1   505
      Sóskút 35,091 8,704 5 3   1.516
      Összesen: 733,723 288,801 55 20 7.500 43.367
       
      *Sasvárosi vízbázis 8 db mélyfúrású kút 5500 m3/nap, Papi földek vízbázis 2 db mélyfúrású kút 1400 m3/nap
       
      A jelentős tengerszint feletti magasságkülönbségek miatt Érden négy nyomászónát alakítottunk ki. A zónákon belül további berendezésekkel optimalizáljuk a nyomásértékeket, a helyi igényeknek megfelelően. A vízellátás üzemirányítása teljesen automatizált.
       
      Érden 10, Diósdon 5, míg a Duna-parti Vízmű-telepen 11 db kút található, melyek közül a Duna-parti kutak 2003 óta nem termelnek vízminőségi problémák miatt. A termelő kutak mintegy 733 km hosszú vezetékhálózatba továbbítják a vizet, ahonnan eljut az elosztó pontokra, onnan pedig a fogyasztókhoz. Az elosztás 26 db, összesen 15500 m3 térfogatú víztárolón, valamint nyomásfokozó gépházakon keresztül történik.

       
      Társaságunk szolgáltatási területünk vízellátását a termelt saját vízmennyiség mellett társszolgáltatóktól vásároljuk. Társszolgáltatóink a Fővárosi Vízművek Zrt.-től, a Mezőföldvíz Kft., Észak-dunántúli Víziközművek Zrt., Duna Menti Regionális Vízmű Zrt..
       
      Termelt és átvett vízmennyiség alakulása (2006-2014)



       
       
      A szolgáltatás minőségének javítását elsőrendű feladatként kezeljük, és fejlesztéseinket folyamatosan tervezzük, terveink megvalósítását évről évre kiértékeljük.

       
       
      A vízveszteség csökkentésének érdekében tett fejlesztések
       
      A Veolia Víz Zrt. tulajdonossá válását követően került fókuszba az innováció jegyében a műszeres szivárgásvizsgálat, amellyel a szivárgásokat a lehető leggyorsabban és leghatékonyabban lehet felfedni, mindemellett elengedhetetlen információkkal szolgál a karbantartási és rekonstrukciós tervek elkészítéséhez.

      A vízveszteség alakulása az összes hálózatba juttatott vízmennyiség százalékában, 2005-2014.


       
       
      • A Vízveszteség Kereső Csoport 2 fő vízhálózati szerelő és 1 fő mérnök-csoportvezető irányításával végzi,  2014. évben is folytatta munkáját. A tevékenység célja, hogy csökkentse az Érd és Térsége Víziközmű Kft. kezelésében lévő településeken előforduló rejtett hálózati hibák számát, továbbá a szolgáltatási terület zónákra való felosztásával egyszerűbbé tegye a váratlan csőtörések korrigálásának lehetőségét. A csoport számos, a hálózati hibákat bemérő, valamint egyéb műszerrel rendelkezik, melyekkel a hibák helyét méteres pontossággal lehet meghatározni.
      Mindezek mellett végeznek még ingatlanon belüli hiba bemérést, vízmintavételezést, valamint tűzcsapok vízhozam mérését is. Számos projekt kivitelezésekor segítették az ÉTV Kft. munkáját, pl.: a Tárnoki nyomás menedzsment kialakításakor, digitális hálózati térkép készítése során GPS koordináták felvételével.

       
      A vízveszteség-mérő csoport műszerei

       
      A csoport jövőbeni céljai közé tartoznak a hálózati rejtett hibák minimálisra csökkentése (éjszakai zónamérések folytatása), a folyamatos hálózat ellenőrzés, lakossági bejelentések kivizsgálása, valamint a közületek megrendelésére történő tűzcsap vízhozam-mérési jegyzőkönyvek elkészítése, illegális csapadékvíz bekötések feltárása. A hiba keresésére szolgáló műszerek folyamatos bővítése, valamint korszerűsítése jelenleg is zajlik. Célunk továbbra is az ÉTV Kft. kezelésében lévő ivóvíz hálózat veszteségének további csökkentése.
      A jogosulatlan vízhasználat kiküszöbölésére az ÉTV Kft. az országban egyedülálló, új típusú plombát fejlesztett ki, mely által biztosított a vízmérő sérthetetlensége, bizonyítható az idegenkezűség, ezáltal tovább csökkenthető a vízveszteség.
      További vízveszteség elkerülése érdekében cégünk 2007-ben kezdte meg 4 éves vízmérő-csere programját, melynek keretein belül az összes szolgáltatási ponton új típusú, pontosabb mérőórákat szerelünk fel.
       

      Balra az ÉTV Kft. új típusú plombája, jobbra a felszerelésre kerülő új vízmérő
       
      A cserélt mérők megfeleltek az Európai Unió szabványainak, így lehetővé teszik a tényleges vízfogyasztás pontosabb mérését, ezáltal csökkentve a látszólagos veszteséget.
      Az üzemeltetési terület az ország egyik legdinamikusabban fejlődő régiója, így jelentős mértékű a közműfejlesztés, döntően hálózatépítés, melynek meghatározó részét az ÉTV saját építési kapacitásával valósítja meg. A társaság 2006-ban egy új, modernebb építési technológiára tért át a vízhálózat-vezetékek építésénél.

      Az ivóvízágazat, valamint az építési ágazat 2004 decembere óta az ISO 9001:2001 minőségirányítási rendszer alkalmazásával végzi tevékenységét.
       
       

       
       
      Ivóvíz-szolgáltatás

      Ivóvíz-szolgáltatás

      Az ivóvíz szolgáltatás bemutatása
       
      Társaságunk ivóvíz-szolgáltatást végez Érd, Diósd, Herceghalom, Pusztazámor, Sóskút, Tárnok, Törökbálint településeken, továbbá feladatunk Remeteszőlős község vízellátó rendszerének üzemeltetése is. A szolgáltatási területet az alábbi térkép mutatja be.
       

       
       
      Az ivóvíz-szolgáltatásra jellemző jelenlegi főbb műszaki adatokat az alábbi táblázat mutatja be.

       
      Település Ivóvíz vezeték hálózat (bekötő vezetékek nélkül)
      (2015. dec. 31)
       
      Bekötővezeték hossza
      (2015. dec. 31)
      Nyomás-fokozók száma Nyomás-övezetek száma Ivóvíztermelés kapacitás Qmax Felhasználási helyek száma (Víz-
      szolgáltatás)
      (2015. dec. 31)
      km km db db m3/nap db
      Érd 409,635 196,923 20 4 5.500* 26.667
      Diósd 75,681 21,106 14 3 2.000 4.899
      Tárnok 58,870 22,743 3 2   4.076
      Törökbálint 109,021 32,668 10 4   5.050
      Herceghalom 22,684 1,762 0 1   804
      Pusztazámor 13,913 2,061 3 2   483
      Remeteszőlős 8,830 2,834 0 1   511
      Sóskút 35,091 8,704 5 3   1.537
      Összesen: 733,726 288,801 55 20 7.500 44.027
       
      *Sasvárosi vízbázis 8 db mélyfúrású kút 5500 m3/nap, Papi földek vízbázis 2 db mélyfúrású kút 1400 m3/nap
       
      A jelentős tengerszint feletti magasságkülönbségek miatt Érden négy nyomászónát alakítottunk ki. A zónákon belül további berendezésekkel optimalizáljuk a nyomásértékeket, a helyi igényeknek megfelelően. A vízellátás üzemirányítása teljesen automatizált.
       
      Érden 10, Diósdon 5, míg a Duna-parti Vízmű-telepen 11 db kút található, melyek közül a Duna-parti kutak 2003 óta nem termelnek vízminőségi problémák miatt. A termelő kutak mintegy 733 km hosszú vezetékhálózatba továbbítják a vizet, ahonnan eljut az elosztó pontokra, onnan pedig a fogyasztókhoz. Az elosztás 26 db, összesen 15500 m3 térfogatú víztárolón, valamint nyomásfokozó gépházakon keresztül történik.

       
      Társaságunk szolgáltatási területünk vízellátását a termelt saját vízmennyiség mellett társszolgáltatóktól vásároljuk. Társszolgáltatóink a Fővárosi Vízművek Zrt.-től, Észak-dunántúli Víziközművek Zrt., Duna Menti Regionális Vízmű Zrt..
       
      Termelt és átvett vízmennyiség alakulása (2006-2015)



       
       
      A szolgáltatás minőségének javítását elsőrendű feladatként kezeljük, és fejlesztéseinket folyamatosan tervezzük, terveink megvalósítását évről évre kiértékeljük.

       
       
      A vízveszteség csökkentésének érdekében tett fejlesztések
       
      A Veolia Víz Zrt. tulajdonossá válását követően került fókuszba az innováció jegyében a műszeres szivárgásvizsgálat, amellyel a szivárgásokat a lehető leggyorsabban és leghatékonyabban lehet felfedni, mindemellett elengedhetetlen információkkal szolgál a karbantartási és rekonstrukciós tervek elkészítéséhez.

      A vízveszteség alakulása az összes hálózatba juttatott vízmennyiség százalékában, 2005-2015.


       
       
      • A Vízveszteség Kereső Csoport 2 fő vízhálózati szerelő és 1 fő mérnök-csoportvezető irányításával végzi,  2015. évben is folytatta munkáját. A tevékenység célja, hogy csökkentse az Érd és Térsége Víziközmű Kft. (továbbiakban ÉTV Kft.) kezelésében lévő településeken előforduló rejtett hálózati hibák számát, továbbá a szolgáltatási terület zónákra való felosztásával egyszerűbbé tegye a váratlan csőtörések korrigálásának lehetőségét. A csoport számos, a hálózati hibákat bemérő, valamint egyéb műszerrel rendelkezik, melyekkel a hibák helyét méteres pontossággal lehet meghatározni.
      Mindezek mellett végeznek még ingatlanon belüli hiba bemérést, vízmintavételezést, valamint tűzcsapok vízhozam mérését is. Számos projekt kivitelezésekor segítették az ÉTV Kft. munkáját, pl.: a Tárnoki nyomás menedzsment kialakításakor, digitális hálózati térkép készítése során GPS koordináták felvételével.

       
      A vízveszteség-mérő csoport műszerei

       
      A csoport jövőbeni céljai közé tartoznak a hálózati rejtett hibák minimálisra csökkentése (éjszakai zónamérések folytatása), a folyamatos hálózat ellenőrzés, lakossági bejelentések kivizsgálása, valamint a közületek megrendelésére történő tűzcsap vízhozam-mérési jegyzőkönyvek elkészítése, illegális csapadékvíz bekötések feltárása. A hiba keresésére szolgáló műszerek folyamatos bővítése, valamint korszerűsítése jelenleg is zajlik. Célunk továbbra is az ÉTV Kft. kezelésében lévő ivóvíz hálózat veszteségének további csökkentése.
      A jogosulatlan vízhasználat kiküszöbölésére az ÉTV Kft. az országban egyedülálló, új típusú plombát fejlesztett ki, mely által biztosított a vízmérő sérthetetlensége, bizonyítható az idegenkezűség, ezáltal tovább csökkenthető a vízveszteség.
      További vízveszteség elkerülése érdekében cégünk 2007-ben kezdte meg 4 éves vízmérő-csere programját, melynek keretein belül az összes szolgáltatási ponton új típusú, pontosabb mérőórákat szerelünk fel.
       

      Balra az ÉTV Kft. új típusú plombája, jobbra a felszerelésre kerülő új vízmérő
       
      A cserélt mérők megfeleltek az Európai Unió szabványainak, így lehetővé teszik a tényleges vízfogyasztás pontosabb mérését, ezáltal csökkentve a látszólagos veszteséget.
      Az üzemeltetési terület az ország egyik legdinamikusabban fejlődő régiója, így jelentős mértékű a közműfejlesztés, döntően hálózatépítés, melynek meghatározó részét az ÉTV saját építési kapacitásával valósítja meg. A társaság 2006-ban egy új, modernebb építési technológiára tért át a vízhálózat-vezetékek építésénél.

      Az ivóvízágazat, valamint az építési ágazat 2004 decembere óta az ISO 9001:2001 minőségirányítási rendszer alkalmazásával végzi tevékenységét.
       
       
       Ide kattintva letölthető a lakossági tájékoztató dokumentum a közcélú vízlétesítmények és ivóvízellátást szolgáló vízbázisok védelme érdekében kialakított védőidomokról.
       

       
       
      Szennyvízelvezetés és tisztítás
      (Archívum)

      Szennyvízelvezetés és -tisztítás

       

      Társaságunk végzi Törökbálint, Pusztazámor, Herceghalom, Sóskút és Remeteszőlős szennyvízelvezető rendszerének üzemeltetését. Az öt településen keletkező szennyvíz tisztítása minden esetben szennyvíztisztító telepeken történik. Törökbálint, Pusztazámor, Herceghalom és Sóskút önálló szennyvíztisztító teleppel rendelkezik, míg Remeteszőlős szennyvizének befogadója Budapest szennyvízelvezető rendszere.

      A társaságunk által üzemeltetett, csaknem 170 kilométernyi szennyvízelvezető hálózaton ~ 5,5 ezer házi bekötés, több száz akna, valamint 44 db közterületi átemelő található.

       

      Település Az üzemeltetett hálózat hossza Átemelők száma
      Törökbálint ~114 km 29 db
      Herceghalom ~24 km 5 db
      Pusztazámor ~14 km 4 db
      Sóskút ~29 km 7 db
      Remeteszőlős ~8 km 1 db
       

      A társaság üzemeltetésében álló szennyvízelvezető rendszer általánosságban jó állapotú. A zavartalan üzemet rendszeres, ütemezett karbantartással biztosítjuk, amelyek ellenére előfordulnak váratlan meghibásodások, dugulások, szivattyú hibák. Ezeket a nem rendeltetésszerű használattal csatornába kerülő anyagok eredményezik. A szivattyúk ezen anyagoktól való felszabadításához minden esetben emberi beavatkozás szükséges. Kollégáink évente 30-50 alkalommal szüntetnek meg csatorna dugulást, valamint 150-200 alkalommal hárítanak el szivattyú dugulást. Egyes szakaszok felújítása szükséges, amit célszerű útfelújítással összehangolva elvégezni. A társaságunk által ismert, dugulás, illetve szaghatás szempontjából kritikusnak tekinthető csatornaszakaszokat kiemelt gyakoriságú karbantartással, hálózatmosatással kezeljük.

      Társaságunk a szennyvízrendszer fejlesztésére, modernizálására nagy hangsúlyt fektet. Az elmúlt, 2016. év során 7 db szennyvízátemelő szivattyút új berendezéssel váltott ki.
       

      A társaságunk által üzemeltetett szennyvíztisztító telepeken naponta kb. 3,5 ezer m3 szennyvíz tisztítását végezzük el a hatóság által előírt egyes komponensekre vonatkozó határértékeknek megfelelően. Az üzemeltetett szennyvíztisztító telepek által megtisztított szennyvízmennyiségek az alábbi diagramon láthatók. Az éves tisztított szennyvíz mennyiségében jelentős növekedés figyelhető meg 2015 évről a 2016-os évre, amely a szennyvízhálózatra való új rákötések mellett annak köszönhető, hogy 2015. december közepe óta társaságunk üzemelteti a Sóskúti szennyvíztisztító telepet is.




       

















      Törökbálint

       
      A Törökbálinti szennyvíztisztító telep 1995 óta végzi a település szennyvizének tisztítását. A telep technológiájában jelentős változtatás 2012-ig nem történt. A tisztító telep I. ütemű fejlesztésében felújításra kerültek a gépészeti berendezések és a levegőztető rendszer, valamint felújításra kerültek a telep beton műtárgyai is. A II. ütemű fejlesztésben új előmechanikai technológiai egység került kiépítésre egy előülepítővel, amely által a telep 3000 m3/nap szennyvizet képes fogadni nagy biztonsággal.


       


















       


      A szennyvíztisztító telepre érkező nyers szennyvíz az előmechanikai egységet, valamint az előülepítőt követően az eleveniszapos biológiai medencébe kerül, ahol anaerob, anoxikus, valamit aerob körülmények váltakozásával csökkenthetők a szennyvíz szennyező paraméterei. Utóülepítést követően a fertőtlenítés lehetősége mellett a tisztított szennyvíz a Hosszúréti patakba, mint befogadóba ömlik.






















      Herceghalom
       

      Herceghalom település szennyvízelvezető hálózatán összegyűlt szennyvíz a település határában található 600 m3/napos kapacitású szennyvíztisztító telepre érkezik. A tisztítást biológiai nitrogén és részleges foszfor eltávolításra képes, vegyszeres foszfor eltávolítással kiegészített többlépcsős eleveniszapos biológiai tisztítómű végzi. A biológiai tisztítást és fázis szétválasztást megelőzi egy mechanikai fokozat. A telep része egy iszapvíztelenítő, valamint fertőtlenítést lehetővé tevő egység is. A technológiai elemek egyesített vasbeton műtárgyban kerültek kialakításra jelenlegi formájában 2009-ben. A tisztított szennyvíz befogadója a Békás-patak.

       




















      Pusztazámor
       

      A Pusztazámori szennyvíztisztító telep a 150 m3/napos kapacitásával a társaságunk által üzemeltetett legkisebb szennyvíztisztító telep. A telep technológiáját tekintve OMS, totál oxidációs eleveniszapos rendszer, amely képes biológiai nitrogén, valamint részleges foszfor eltávolításra, vegyszeres foszfor eltávolítással kiegészülve. Az egyesített műtárgyat megelőzi egy előmechanikai egység. A tisztított szennyvíz fertőtlenítésére is lehetőséget adó technológiai vonalról a megtisztult szennyvíz a Zámori-patakba, mint befogadóba folyik.
       


       



















      Sóskút
       
      A Sóskúti szennyvíztisztító telep 2015 óta fogadja a települési szennyvízelvezető rendszer által összegyűjtött szennyvizet. A 350 m3/nap szennyvíz fogadására alkalmas szennyvíztisztító telep két párhuzamos vonalon, teljesen fedett műtárgyban képes megtisztítani a beérkező szennyvizet. Technológiáját tekintve korszerű, szakaszos üzemű Cyclator, amely az SBR technológia egy különleges változata.
















      A Cyclator eljárás egy ciklikus, egymást követő lépésekből álló tisztítási technológia, amely magas biológiai tápanyag eltávolítást biztosít folyamatos szennyvízbevezetés esetén is. A biológiai fokozat előtt egyesített előmechanikai egység található, amely kombinált gépi rácsból, valamint homok- és zsírfogóból áll. Az eleveniszapos rendszer képes a biológiai nitrogén és részleges foszfor eltávolításra, vegyszeres foszfor eltávolítással kiegészülve. A technológia részét képezi egy iszapvíztelenítő berendezés is. A tisztított szennyvíz befogadóba (Benta-patak) való engedése előtt szükség esetén lehetőség van fertőtlenítésre.

       
      5 Szennyvízelvezetés és -tisztítás

      Szennyvízelvezetés és -tisztítás

      Társaságunk üzemelteti Törökbálint, Pusztazámor, Herceghalom és Remeteszőlős szennyvízelvezető rendszereit.
      A négy településen keletkezett szennyvíz kezelése minden esetben szennyvíztisztító telepeken történik.
      Három település saját szennyvíztisztító teleppel rendelkezik, míg egy település Remeteszőlős szennyvize Budapesten kerül megtisztításra.
       
      Az üzemeltetett hálózatok közül a Törökbálinti a legnagyobb, közel 110 km hosszúságú. Egy nagy végátemelő, 12 db közepes és 14 db kisebb szennyvízátemelő biztosítja, hogy a településen keletkezett szennyvíz a tisztítótelepre jusson. A 2012. évben történt felújítással 3000 m3/napos szennyvíztisztító telep kapacitás áll rendelkezésre a városban összegyűjtött szennyvíz tisztítására. A tisztítótelep jelenleg a felújítást követő próbaüzemmel üzemel, szükség szerinti további bővítéséről a próbaüzemi tapasztalatok alapján kerülhet sor.



      Pusztazámor település szennyvízelvezető hálózata 13 km hosszúságú. A hálózathoz 4 db szennyvízátemelő csatlakozik. A keletkezett szennyvizet a település 150 m3/ napos OMS rendszerű tisztítótelepe tisztítja meg.
       



       



      Herceghalom településen a hálózat hossza 17,8 km. 5 db szennyvízátemelő működik, melyek átlagosan napi 320 m3 szennyvizet juttatnak el a 600 m3/nap kapacitású szennyvíztisztító telepre.
       




      Társaságunk üzemelteti Remeteszőlős hosszúságú szennyvízelvezető rendszerét. A mélyebben fekvő utcákból 1 db szennyvízátemelő emeli fel az összegyűjtött szennyvizet a település gerinccsatornájába. A településen a csatornahálózat hossza 7,6 km. A keletkezett napi 110 m3 szennyvízmennyiség egyesülve a szomszédos település szennyvizével a budapesti csatornahálózatba kerül beemelésre. A szennyvíz tisztítása Budapesten történik.

       

      Meghibásodások, karbantartás


      A Társaság kezelésében lévő szennyvízelvezető rendszerek jó műszaki állapotúak.
      Az állandó üzemkészség rendszeres ütemezett karbantartással biztosítható.
      Ennek ellenére előfordulnak váratlan meghibásodások.
       
      Jellemzően a csatornadugulások évente átlagosan 30 - 50 db közötti mennyiségben. A dugulásokat a csatornába kerülő olyan anyagok eredményezik, melyek nem a rendeltetésszerű használattal kerülnek a hálózatba.
       
      Vannak szakaszok, melyek felújítása előbb utóbb szükségessé válik, ezt célszerűen az útfelújításokkal összhangba érdemes elvégezni. A Szolgáltató ismeri ezeket a szakaszokat és rendszeres kiemelt gyakoriságú karbantartással, hálózatmosatással kezeli.
      Szintén problémát okoz a csatornába kerülő azon anyagok jelenléte, melyek a szivattyúk működését gátolják. Az ilyen szennyezések miatt az átemelő telepeken évente 80 -110 db szivattyúdugulás elhárítására van szükség.
       
      A karbantartók, hibaelhárítók évente 50 – 70 esetben hárítanak el apróbb –nagyobb elektromos meghibásodást.
       
      A forgó gépek meghibásodása a napi 24 órás üzemnél a természetes elfáradás, kopás következménye. Az állandó üzembiztonságot szolgálja a napi rendszeres ellenőrzés, ahol az szükséges tartalék berendezés. Gépészeti meghibásodás száma éves szinten 150 – 200 db, mely magába foglalja a felismert hibajelenségeket előidéző okok kijavítását is.

      Szennyvízelvezetés és -tisztítás

      Szennyvízelvezetés és -tisztítás

      Társaságunk üzemelteti Törökbálint, Pusztazámor, Herceghalom, Sóskút és Remeteszőlős szennyvízelvezető rendszereit.
      Az öt településen keletkezett szennyvíz kezelése minden esetben szennyvíztisztító telepeken történik.
      Négy település saját szennyvíztisztító teleppel rendelkezik, míg egy település Remeteszőlős szennyvize Budapesten kerül megtisztításra.
       
      Az üzemeltetett hálózatok közül a Törökbálinti a legnagyobb, közel 110 km hosszúságú. Egy nagy végátemelő, 12 db közepes és 14 db kisebb szennyvízátemelő biztosítja, hogy a településen keletkezett szennyvíz a tisztítótelepre jusson. A 2012. évben történt felújítással 3000 m3/napos szennyvíztisztító telep kapacitás áll rendelkezésre a városban összegyűjtött szennyvíz tisztítására. A tisztítótelep jelenleg a felújítást követő próbaüzemmel üzemel, szükség szerinti további bővítéséről a próbaüzemi tapasztalatok alapján kerülhet sor.



      Pusztazámor település szennyvízelvezető hálózata 13 km hosszúságú. A hálózathoz 4 db szennyvízátemelő csatlakozik. A keletkezett szennyvizet a település 150 m3/ napos OMS rendszerű tisztítótelepe tisztítja meg.
       



       



      Herceghalom településen a hálózat hossza 17,8 km. 5 db szennyvízátemelő működik, melyek átlagosan napi 320 m3 szennyvizet juttatnak el a 600 m3/nap kapacitású szennyvíztisztító telepre.
       




      Társaságunk üzemelteti Remeteszőlős hosszúságú szennyvízelvezető rendszerét. A mélyebben fekvő utcákból 1 db szennyvízátemelő emeli fel az összegyűjtött szennyvizet a település gerinccsatornájába. A településen a csatornahálózat hossza 7,6 km. A keletkezett napi 110 m3 szennyvízmennyiség egyesülve a szomszédos település szennyvizével a budapesti csatornahálózatba kerül beemelésre. A szennyvíz tisztítása Budapesten történik.

       

      Meghibásodások, karbantartás


      A Társaság kezelésében lévő szennyvízelvezető rendszerek jó műszaki állapotúak.
      Az állandó üzemkészség rendszeres ütemezett karbantartással biztosítható.
      Ennek ellenére előfordulnak váratlan meghibásodások.
       
      Jellemzően a csatornadugulások évente átlagosan 30 - 50 db közötti mennyiségben. A dugulásokat a csatornába kerülő olyan anyagok eredményezik, melyek nem a rendeltetésszerű használattal kerülnek a hálózatba.
       
      Vannak szakaszok, melyek felújítása előbb utóbb szükségessé válik, ezt célszerűen az útfelújításokkal összhangba érdemes elvégezni. A Szolgáltató ismeri ezeket a szakaszokat és rendszeres kiemelt gyakoriságú karbantartással, hálózatmosatással kezeli.
      Szintén problémát okoz a csatornába kerülő azon anyagok jelenléte, melyek a szivattyúk működését gátolják. Az ilyen szennyezések miatt az átemelő telepeken évente 80 -110 db szivattyúdugulás elhárítására van szükség.
       
      A karbantartók, hibaelhárítók évente 50 – 70 esetben hárítanak el apróbb –nagyobb elektromos meghibásodást.
       
      A forgó gépek meghibásodása a napi 24 órás üzemnél a természetes elfáradás, kopás következménye. Az állandó üzembiztonságot szolgálja a napi rendszeres ellenőrzés, ahol az szükséges tartalék berendezés. Gépészeti meghibásodás száma éves szinten 150 – 200 db, mely magába foglalja a felismert hibajelenségeket előidéző okok kijavítását is.

      6.A közfeladatot ellátó szerv által fenntartott adatbázisok, illetve nyilvántartások leíró adatai (név, formátum, az adatkezelés célja, jogalapja, időtartama, az érintettek köre, az adatok forrása, kérdőíves adatfelvétel esetén a kitöltendő kérdőív), az adatvédelmi nyilvántartásba bejelentendő nyilvántartásoknak az e törvény szerinti azonosító adatai; a közfeladatot ellátó szerv által - alaptevékenysége keretében - gyűjtött és feldolgozott adatok fajtái, a hozzáférés módja, a másolatkészítés költségei Adatvédelmi tájékoztató
      (Archívum)

      Adatvédelem

      Adatvédelem

      A rendszer használatával Ön elismeri, hogy ismeri és elfogadja az alábbi felhasználási feltételeket:

      Az Érd és Térsége Víziközmű Kft. minden személyes adatot, amely a honlap oldalainak használata során tudomására jutott az információs önrendelkezési jogról és az információszabadságról szóló 2011. évi CXII. törvény rendelkezései szerint kezel.

      Az Ön által megadott személyes adatok nyilvántartásunkba kerülnek. Adatainak szolgáltatásával Ön hozzájárulását adja ahhoz, hogy az Érd és Térsége Víziközmű Kft. a személyes adatait nyilvántartsa és kezelje. A megadott személyes adatokat az Érd és Térsége Víziközmű Kft. a legnagyobb körültekintéssel, bizalmasan kezeli.

      Kapcsolattartáshoz szükséges adatai megadására itt van lehetősége: http://erdivizmuvek.hu/adategyeztetes

      Az adategyeztetés postai úton, e-mailen vagy faxon keresztül is elvégezhető az alábbi nyomtatvány visszaküldésével: Adatkezelési nyilatkozat letöltése
      A nyilatkozat visszaküldésére elérhetőségeink:
      Postacím: 2031 Érd, Pf.: 55., Fax: +36 23 521 759 E-mail: ugyfelszolgalat@erdivizmuvek.hu

      Ön bármikor felvilágosítást kérhet az Érd és Térsége Víziközmű Kft. által kezelt személyes adatairól. A megadott személyes adatok valóságáért az Érd és Térsége Víziközmű Kft. felelősséget nem vállal.

      Személyes adatok kezelésére és közérdekű adatok nyilvánosságára vonatkozó szabályzat
      Hozzájárulás személyes adatok kezeléséhez

      Álláshirdetésre való jelentkezés esetén kérjük olvassa el az Adatvédelmi Tájékoztatónkat.
      Adatvédelmi tájékoztató személyes adatok kezeléséről üres álláshelyre pályázóknak


      Adatvédelmi tisztiviselő:
      Dr. Szanyi András
      E-mail: gdprhun@gmail.com

      Szerzői jog

      A honlap, annak tartalma és formája az. Érd és Térsége Víziközmű Kft. szellemi tulajdonát képezi és szerzői jogi védelem alatt áll; felhasználása, reprodukálása csak az Érd és Térsége Víziközmű Kft. írásbeli engedélyével lehetséges.

      6 A közfeladatot ellátó szerv által fenntartott adatbázisok, illetve nyilvántartások leíró adatai (név, formátum, az adatkezelés célja, jogalapja, időtartama, az érintettek köre, az adatok forrása, kérdőíves adatfelvétel esetén a kitöltendő kérdőív), az adatvédelmi nyilvántartásba bejelentendő nyilvántartásoknak az e törvény szerinti azonosító adatai; a közfeladatot ellátó szerv által - alaptevékenysége keretében - gyűjtött és feldolgozott adatok fajtái, a hozzáférés módja, a másolatkészítés költségei Adatvédelem

      Adatvédelem

      Adatvédelem

      A rendszer használatával Ön elismeri, hogy ismeri és elfogadja az alábbi felhasználási feltételeket:

      Az Érd és Térsége Víziközmű Kft. minden személyes adatot, amely a honlap oldalainak használata során tudomására jutott az információs önrendelkezési jogról és az információszabadságról szóló 2011. évi CXII. törvény rendelkezései szerint kezel.

      Az Ön által megadott személyes adatok nyilvántartásunkba kerülnek. Adatainak szolgáltatásával Ön hozzájárulását adja ahhoz, hogy az Érd és Térsége Víziközmű Kft. a személyes adatait nyilvántartsa és kezelje. A megadott személyes adatokat az Érd és Térsége Víziközmű Kft. a legnagyobb körültekintéssel, bizalmasan kezeli.

      Ön bármikor felvilágosítást kérhet az Érd és Térsége Víziközmű Kft. által kezelt személyes adatairól. A megadott személyes adatok valóságáért az Érd és Térsége Víziközmű Kft. felelősséget nem vállal.


      Belső adatvédelmi felelős:
      dr. Soós András jogtanácsos
      Központi szám: +36 23 500 000
      Fax: +36 23 521 774
      E-mail: soos.andras@erdivizmuvek.hu

      Szerzői jog

      A honlap, annak tartalma és formája az. Érd és Térsége Víziközmű Kft. szellemi tulajdonát képezi és szerzői jogi védelem alatt áll; felhasználása, reprodukálása csak az Érd és Térsége Víziközmű Kft. írásbeli engedélyével lehetséges.

      Az ÉRD és TÉRSÉGE Regionális Víziközmű Kft. Adatvédelmi és adatbiztonsági Szabályzatának letöltéséhez kattintson ide.
      Adatvédelem

      Adatvédelem

      Adatvédelem

      A rendszer használatával Ön elismeri, hogy ismeri és elfogadja az alábbi felhasználási feltételeket:

      Az Érd és Térsége Víziközmű Kft. minden személyes adatot, amely a honlap oldalainak használata során tudomására jutott az információs önrendelkezési jogról és az információszabadságról szóló 2011. évi CXII. törvény rendelkezései szerint kezel.

      Az Ön által megadott személyes adatok nyilvántartásunkba kerülnek. Adatainak szolgáltatásával Ön hozzájárulását adja ahhoz, hogy az Érd és Térsége Víziközmű Kft. a személyes adatait nyilvántartsa és kezelje. A megadott személyes adatokat az Érd és Térsége Víziközmű Kft. a legnagyobb körültekintéssel, bizalmasan kezeli.

      Ön bármikor felvilágosítást kérhet az Érd és Térsége Víziközmű Kft. által kezelt személyes adatairól. A megadott személyes adatok valóságáért az Érd és Térsége Víziközmű Kft. felelősséget nem vállal.


      Belső adatvédelmi felelős:
      dr. Kiss Anita jogtanácsos
      Központi szám: +36 23 500 000
      Fax: +36 23 521 774
      E-mail: kiss.anita@erdivizmuvek.hu

      Szerzői jog

      A honlap, annak tartalma és formája az. Érd és Térsége Víziközmű Kft. szellemi tulajdonát képezi és szerzői jogi védelem alatt áll; felhasználása, reprodukálása csak az Érd és Térsége Víziközmű Kft. írásbeli engedélyével lehetséges.

      Az Érd és Térsége Víziközmű Kft. Adatvédelmi és adatbiztonsági Szabályzatának letöltéséhez kattintson ide.
      Adatvédelem

      Adatvédelem

      Adatvédelem

      A rendszer használatával Ön elismeri, hogy ismeri és elfogadja az alábbi felhasználási feltételeket:

      Az Érd és Térsége Víziközmű Kft. minden személyes adatot, amely a honlap oldalainak használata során tudomására jutott az információs önrendelkezési jogról és az információszabadságról szóló 2011. évi CXII. törvény rendelkezései szerint kezel.

      Az Ön által megadott személyes adatok nyilvántartásunkba kerülnek. Adatainak szolgáltatásával Ön hozzájárulását adja ahhoz, hogy az Érd és Térsége Víziközmű Kft. a személyes adatait nyilvántartsa és kezelje. A megadott személyes adatokat az Érd és Térsége Víziközmű Kft. a legnagyobb körültekintéssel, bizalmasan kezeli.

      Ön bármikor felvilágosítást kérhet az Érd és Térsége Víziközmű Kft. által kezelt személyes adatairól. A megadott személyes adatok valóságáért az Érd és Térsége Víziközmű Kft. felelősséget nem vállal.


      Belső adatvédelmi felelős:
      dr. Ábrám Hanga jogi előadó
      Központi szám: +36 23 500 000
      Fax: +36 23 521 774
      E-mail: abram.hanga@erdivizmuvek.hu

      Szerzői jog

      A honlap, annak tartalma és formája az. Érd és Térsége Víziközmű Kft. szellemi tulajdonát képezi és szerzői jogi védelem alatt áll; felhasználása, reprodukálása csak az Érd és Térsége Víziközmű Kft. írásbeli engedélyével lehetséges.

      Az Érd és Térsége Víziközmű Kft. Adatvédelmi és adatbiztonsági Szabályzatának letöltéséhez kattintson ide.
      Adatvédelem

      Adatvédelem

      Adatvédelem

      A rendszer használatával Ön elismeri, hogy ismeri és elfogadja az alábbi felhasználási feltételeket:

      Az Érd és Térsége Víziközmű Kft. minden személyes adatot, amely a honlap oldalainak használata során tudomására jutott az információs önrendelkezési jogról és az információszabadságról szóló 2011. évi CXII. törvény rendelkezései szerint kezel.

      Az Ön által megadott személyes adatok nyilvántartásunkba kerülnek. Adatainak szolgáltatásával Ön hozzájárulását adja ahhoz, hogy az Érd és Térsége Víziközmű Kft. a személyes adatait nyilvántartsa és kezelje. A megadott személyes adatokat az Érd és Térsége Víziközmű Kft. a legnagyobb körültekintéssel, bizalmasan kezeli.

      Ön bármikor felvilágosítást kérhet az Érd és Térsége Víziközmű Kft. által kezelt személyes adatairól. A megadott személyes adatok valóságáért az Érd és Térsége Víziközmű Kft. felelősséget nem vállal.

      Adatvédelmi tájákoztató
      Adatvédelmi tájékoztató online ügyintézéshez
      Adatvédelmi tájékoztató telefonszám és e-mail cím kezeléséhez


      Belső adatvédelmi felelős:
      dr. Ábrám Hanga jogi előadó
      Központi szám: +36 23 500 000
      Fax: +36 23 521 774
      E-mail: abram.hanga@erdivizmuvek.hu

      Szerzői jog

      A honlap, annak tartalma és formája az. Érd és Térsége Víziközmű Kft. szellemi tulajdonát képezi és szerzői jogi védelem alatt áll; felhasználása, reprodukálása csak az Érd és Térsége Víziközmű Kft. írásbeli engedélyével lehetséges.

      Adatvédelem

      Adatvédelem

      Adatvédelem

      A rendszer használatával Ön elismeri, hogy ismeri és elfogadja az alábbi felhasználási feltételeket:

      Az Érd és Térsége Víziközmű Kft. minden személyes adatot, amely a honlap oldalainak használata során tudomására jutott az információs önrendelkezési jogról és az információszabadságról szóló 2011. évi CXII. törvény rendelkezései szerint kezel.

      Az Ön által megadott személyes adatok nyilvántartásunkba kerülnek. Adatainak szolgáltatásával Ön hozzájárulását adja ahhoz, hogy az Érd és Térsége Víziközmű Kft. a személyes adatait nyilvántartsa és kezelje. A megadott személyes adatokat az Érd és Térsége Víziközmű Kft. a legnagyobb körültekintéssel, bizalmasan kezeli.

      Kapcsolattartáshoz szükséges adatai megadására itt van lehetősége: http://erdivizmuvek.hu/adategyeztetes

      Ön bármikor felvilágosítást kérhet az Érd és Térsége Víziközmű Kft. által kezelt személyes adatairól. A megadott személyes adatok valóságáért az Érd és Térsége Víziközmű Kft. felelősséget nem vállal.

      Adatvédelmi tájákoztató
      Adatvédelmi tájékoztató online ügyintézéshez
      Adatvédelmi tájékoztató telefonszám és e-mail cím kezeléséhez


      Adatvédelmi tisztiviselő:
      dr. Ábrám Hanga jogi előadó
      Központi szám: +36 23 500 000
      Fax: +36 23 521 774
      E-mail: abram.hanga@erdivizmuvek.hu

      Szerzői jog

      A honlap, annak tartalma és formája az. Érd és Térsége Víziközmű Kft. szellemi tulajdonát képezi és szerzői jogi védelem alatt áll; felhasználása, reprodukálása csak az Érd és Térsége Víziközmű Kft. írásbeli engedélyével lehetséges.

      Adatvédelem

      Adatvédelem

      Adatvédelem

      A rendszer használatával Ön elismeri, hogy ismeri és elfogadja az alábbi felhasználási feltételeket:

      Az Érd és Térsége Víziközmű Kft. minden személyes adatot, amely a honlap oldalainak használata során tudomására jutott az információs önrendelkezési jogról és az információszabadságról szóló 2011. évi CXII. törvény rendelkezései szerint kezel.

      Az Ön által megadott személyes adatok nyilvántartásunkba kerülnek. Adatainak szolgáltatásával Ön hozzájárulását adja ahhoz, hogy az Érd és Térsége Víziközmű Kft. a személyes adatait nyilvántartsa és kezelje. A megadott személyes adatokat az Érd és Térsége Víziközmű Kft. a legnagyobb körültekintéssel, bizalmasan kezeli.

      Kapcsolattartáshoz szükséges adatai megadására itt van lehetősége: http://erdivizmuvek.hu/adategyeztetes

      Az adategyeztetés postai úton, e-mailen vagy faxon keresztül is elvégezhető az alábbi nyomtatvány visszaküldésével: Adatkezelési nyilatkozat letöltése
      A nyilatkozat visszaküldésére elérhetőségeink:
      Postacím: 2031 Érd, Pf.: 55., Fax: +36 23 521 759 E-mail: ugyfelszolgalat@erdivizmuvek.hu

      Ön bármikor felvilágosítást kérhet az Érd és Térsége Víziközmű Kft. által kezelt személyes adatairól. A megadott személyes adatok valóságáért az Érd és Térsége Víziközmű Kft. felelősséget nem vállal.

      Adatvédelmi tájákoztató
      Adatvédelmi tájékoztató online ügyintézéshez
      Adatvédelmi tájékoztató telefonszám és e-mail cím kezeléséhez


      Adatvédelmi tisztiviselő:
      dr. Ábrám Hanga jogi előadó
      Központi szám: +36 23 500 000
      Fax: +36 23 521 774
      E-mail: abram.hanga@erdivizmuvek.hu

      Szerzői jog

      A honlap, annak tartalma és formája az. Érd és Térsége Víziközmű Kft. szellemi tulajdonát képezi és szerzői jogi védelem alatt áll; felhasználása, reprodukálása csak az Érd és Térsége Víziközmű Kft. írásbeli engedélyével lehetséges.

      Adatvédelem

      Adatvédelem

      Adatvédelem

      A rendszer használatával Ön elismeri, hogy ismeri és elfogadja az alábbi felhasználási feltételeket:

      Az Érd és Térsége Víziközmű Kft. minden személyes adatot, amely a honlap oldalainak használata során tudomására jutott az információs önrendelkezési jogról és az információszabadságról szóló 2011. évi CXII. törvény rendelkezései szerint kezel.

      Az Ön által megadott személyes adatok nyilvántartásunkba kerülnek. Adatainak szolgáltatásával Ön hozzájárulását adja ahhoz, hogy az Érd és Térsége Víziközmű Kft. a személyes adatait nyilvántartsa és kezelje. A megadott személyes adatokat az Érd és Térsége Víziközmű Kft. a legnagyobb körültekintéssel, bizalmasan kezeli.

      Kapcsolattartáshoz szükséges adatai megadására itt van lehetősége: http://erdivizmuvek.hu/adategyeztetes

      Az adategyeztetés postai úton, e-mailen vagy faxon keresztül is elvégezhető az alábbi nyomtatvány visszaküldésével: Adatkezelési nyilatkozat letöltése
      A nyilatkozat visszaküldésére elérhetőségeink:
      Postacím: 2031 Érd, Pf.: 55., Fax: +36 23 521 759 E-mail: ugyfelszolgalat@erdivizmuvek.hu

      Ön bármikor felvilágosítást kérhet az Érd és Térsége Víziközmű Kft. által kezelt személyes adatairól. A megadott személyes adatok valóságáért az Érd és Térsége Víziközmű Kft. felelősséget nem vállal.

      Adatvédelmi tájákoztató
      Adatvédelmi tájékoztató online ügyintézéshez
      Adatvédelmi tájékoztató telefonszám és e-mail cím kezeléséhez


      Adatvédelmi tisztiviselő:
      Dr. Szanyi András
      Elérhetősége: 1046 Bp., Szőnyi István utca 70.
      Telefon: +36308515476
      E-mail: gdprhun@gmail.com
       

      Szerzői jog

      A honlap, annak tartalma és formája az. Érd és Térsége Víziközmű Kft. szellemi tulajdonát képezi és szerzői jogi védelem alatt áll; felhasználása, reprodukálása csak az Érd és Térsége Víziközmű Kft. írásbeli engedélyével lehetséges.

      Adatvédelem

      Adatvédelem

      Adatvédelem

      A rendszer használatával Ön elismeri, hogy ismeri és elfogadja az alábbi felhasználási feltételeket:

      Az Érd és Térsége Víziközmű Kft. minden személyes adatot, amely a honlap oldalainak használata során tudomására jutott az információs önrendelkezési jogról és az információszabadságról szóló 2011. évi CXII. törvény rendelkezései szerint kezel.

      Az Ön által megadott személyes adatok nyilvántartásunkba kerülnek. Adatainak szolgáltatásával Ön hozzájárulását adja ahhoz, hogy az Érd és Térsége Víziközmű Kft. a személyes adatait nyilvántartsa és kezelje. A megadott személyes adatokat az Érd és Térsége Víziközmű Kft. a legnagyobb körültekintéssel, bizalmasan kezeli.

      Kapcsolattartáshoz szükséges adatai megadására itt van lehetősége: http://erdivizmuvek.hu/adategyeztetes

      Az adategyeztetés postai úton, e-mailen vagy faxon keresztül is elvégezhető az alábbi nyomtatvány visszaküldésével: Adatkezelési nyilatkozat letöltése
      A nyilatkozat visszaküldésére elérhetőségeink:
      Postacím: 2031 Érd, Pf.: 55., Fax: +36 23 521 759 E-mail: ugyfelszolgalat@erdivizmuvek.hu

      Ön bármikor felvilágosítást kérhet az Érd és Térsége Víziközmű Kft. által kezelt személyes adatairól. A megadott személyes adatok valóságáért az Érd és Térsége Víziközmű Kft. felelősséget nem vállal.

      Személyes adatok kezelésére és közérdekű adatok nyilvánosságára vonatkozó szabályzat
      Hozzájárulás személyes adatok kezeléséhez


      Adatvédelmi tisztiviselő:
      Dr. Szanyi András
      E-mail: gdprhun@gmail.com

      Szerzői jog

      A honlap, annak tartalma és formája az. Érd és Térsége Víziközmű Kft. szellemi tulajdonát képezi és szerzői jogi védelem alatt áll; felhasználása, reprodukálása csak az Érd és Térsége Víziközmű Kft. írásbeli engedélyével lehetséges.

      Adatvédelmi nyilvántartások
      (Archívum)

      Adatvédelmi nyilvántartások

      Belső adatvédelmi nyilvántartás az Érd és Térsége Víziközmű Kft (székhely: 2030 Érd, Fehérvári út 63/B-C.; cégjegyzékszám: 13-09-066513 adószám: 10819067-2-13) szervezeti egységeinél történő 2011. évi CXII. törvény hatálya alá tartozó adatkezelésekkel kapcsolatosan a következőket tartalmazza
       
      • - adatkezelés célját
      • - adatkezelés jogalapját
      • - érintettek körét
      • - az érintettekre vonatkozó adatok leírását,
      • - adatok forrását
      • - az adatok kezelésének időtartamát
      • - a továbbított adatok fajtáját, címzettjét és a továbbítás jogalapját, ideértve a harmadik országokba irányuló adattovábbításokat is,
      • - az adott adatfajta törlésének határidejét
      • - amennyiben az adattal kapcsolatosan adatfeldolgozás történik, az adatfeldolgozó adatait, adatfeldolgozás helyét, az adatfeldolgozónak az adatkezeléssel összefüggő tevékenységét.
      • - az alkalmazott adatfeldolgozási technológia jellegét,
      • - a belső adatvédelmi felelős alkalmazása esetén annak nevét és elérhetőségi adatai
       
      A nyilvántartás vezetéséért felelős: dr. Szanyi András adatvédelmi tisztviselő
      Elérhetősége: 1046 Budapest, Szőnyi István utca 70.
      Telefonszáma: +3630-8515-476
      E-mail címe: gdprhun@gmail.com
       
      1. adatcsoport: Felhasználói nyilvántartás
      adatkezelés nyilvántartási száma NAIH-54869/2013.
      Az adatkezelés céljának leírása: A felhasználók adatait tartalmazó nyilvántartás a közüzemi szolgáltatási jogviszonyra vonatkozó tények dokumentálására szolgáló adatkezelés.
      Az adatkezelés jogalapja: Az érintettek hozzájárulása, valamint jogszabály rendelkezése
      • A Polgári Törvénykönyvről szóló 2013. évi V. törvény (6:256 §)
      • A víziközmű-szolgáltatásról szóló 2011. évi CCIX. törvény 59 – 61/D.§
      • A víziközmű-szolgáltatásról szóló 2011. évi CCIX. törvény egyes rendelkezéseinek végrehajtásáról szóló 58/2013. (II.27.) Kormányrendelet 56. § (1) bekezdés
      Az érintettek köre: Közüzemi szolgáltatást igénybe vevő felhasználók
      Az érintettekre vonatkozó adatok: Az ingatlan azonosításához szükséges helyrajzi szám és cím, a fogyasztási hely azonosítója. A felhasználó azonosításához a természetes személy felhasználó esetén neve, lakcíme, anyja neve, születésének helye, születésének időpontja, nem természetes személy felhasználó esetén elnevezése, székhelye, adószáma, cégjegyzékszáma (egyéb nyilvántartási száma)
      Telefonszám, e-mail cím, fogyasztási adatok.
      Az adatok forrása: Adategyeztető lap
      Szolgáltatói szerződés Külön nyilatkozat
      Az adatok kezelésének időtartama: Az adatkezelési cél megszűntéig, így különösen a víziközmű-szolgáltatás keretében létrejött jogviszony megszűnéséig a 2011. évi CCIX. tv.61.§ (2) bekezdése alapján.
      Adat továbbítás, adatkezelés Az adatkezelő megbízása alapján a szerződés megkötését, a leolvasást, a számlázást, a kézbesítést, a díjfizetések és a követelések kezelését, a forgalmazás kezelését, a felhasználási helyek műszaki kivitelezését, felülvizsgálatát, ellenőrzését, kikapcsolását, illetőleg az ügyfélszolgálati tevékenységet végző természetes  személynek és gazdálkodó szervezetnek, a számlázási jogviták rendezésére jogszabály alapján jogosult szervezetek részére a víziközmű-szolgáltatásról szóló 2011. évi CCIX. törvény 61.§ (3) a) bekezdése alapján, továbbá az Érd és Térsége Csatornaszolgáltató Kft. részére a 2011. évi CCIX. törvény 61.§ (1) c) bekezdése alapján
      A továbbított adatok fajtája Az ingatlan azonosításához szükséges helyrajzi szám és cím, fogyasztási hely azonosítója. A felhasználó azonosításához a természetes személy felhasználó esetén neve, lakcíme, anyja neve, születésének helye, születésének időpontja, nem természetes személy felhasználó esetén elnevezése, székhelye, adószáma, cégjegyzékszáma (egyéb nyilvántartási száma)
      Az adattovábbítás jogalapja
      Érintett hozzájárulása
       
      ÉTV Kft. szervezetében az adott adatcsoporttal kapcsolatos adatkezelési tevékenységet végzők megnevezése Ügyfélszolgálat munkatársai; azon szervezeti egységek dolgozói, amely a fogyasztó víz- és csatornadíj fizetési kötelezettségének megállapítására, az ivóvíz és szennyvízcsatorna bekötések, valamint a házi ivóvíz-hálózat, és a házi szennyvíz-hálózat ellenőrzésére jogosultak.
      Az adatok fizikai vagy elektronikus tárolási helye, módja: A nyilvántartás számítógépes adatbázisban történik.
      2030 Érd, Felső utca 2., szerverszoba
       
      2. adatcsoport: Telefonbeszélgetések felvétele
      adatkezelés nyilvántartási száma: NAIH-132764/2017
      Az adatkezelés céljának leírása: A fogyasztóvédelmi előírásoknak történő megfelelés, a minőségbiztosítás, a telefonon tett szóbeli panaszok reprodukálhatósága
      Az adatkezelés jogalapja: A fogyasztóvédelemről szóló 1997. évi CLV. törvény 17/B. § (3) bekezdése
      Az információs önrendelkezési jogról és az információszabadságról szóló 2011. évi CXIII. törvény 20.§-a
       
      Az érintettek köre: A Társasághoz beérkező és kimenő valamennyi vonalas telefonhívás alanya
      Az adatok forrása: Telefonhívások
      Az adatok kezelésének időtartama A fogyasztóvédelemről szóló 1997. évi CLV. törvény 17/B.§ (3) bekezdése alapján a hangfelvételtől számítva öt évig meg kell őrizni a hangfelvételt
      Az információs önrendelkezési jogról és az információszabadságról szóló 2011. évi CXIII. tv. 14.§-a alapján az érintett kérelmére az adatokat törölni kell
      ÉTV Kft. szervezetében az adott adatcsoporttal kapcsolatos adatkezelési tevékenységet végzők megnevezése ÉTV Kft. valamennyi munkavállalója, aki rögzített beszélgetést folytat
      Az adatok fizikai vagy elektronikus tárolási helye, módja: Hangszalag
      2030 Érd, Fehérvári út 63/B-C., szerverszoba
       
      3. adatcsoport: Munkavállalásra jelentkezők adatainak nyilvántartása
      adatkezelés nyilvántartási száma NAIH-72253/2014.
      Az adatkezelés céljának leírása: Álláspályázatok lebonyolításához önéletrajzok begyűjtése, megőrzése esetleges későbbi alkalmazásra
       Az adatkezelés jogalapja: Érintett hozzájárulása
      Az érintettek köre: Önkéntes jelentkezők
      Az érintettekre vonatkozó adatok:
       
       
      Név, leánykori név, anyja neve, születési hely, születési idő, állandó lakhely, telefonszám, levelezési cím, adóazonosító jel, személyi igazolvány szám, végzettséggel, korábbi munkahelyekkel, családi állapottal összefüggő, önként megadott adatok
      Az adatok forrása: Az érintettek önkéntes írásos adatközlése papír alapon, vagy elektronikus formában
      Az adatok kezelésének időtartama: Az adatfelvételtől számított 2 évig, illetve az érintett kérésére történő törlésig
      ÉTV Kft. szervezetében az adott adatcsoporttal kapcsolatos adatkezelési tevékenységet végzők megnevezése: Munkaügyi csoport
      Az adatok fizikai vagy elektronikus tárolási helye, módja: 2030 Érd, Duna-parti Vízműtelep, szerverszoba
       
      4. adatcsoport: Elektronikus ügyfélszolgálati rendszer
      adatkezelés nyilvántartási száma: 131755/2017
      Az adatkezelés céljának leírása: A felhasználók személyes adatainak, továbbá fogyasztással, számlázással kapcsolatos adatainak elektronikus kezelése, a felhasználókkal történő elektronikus kapcsolattartás. 
       Az adatkezelés jogalapja: Az érintettek hozzájárulása
      Az érintettek köre: Az Érd és Térsége Regionális Víziközmű Kft. azon fogyasztói, akik a Társaság honlapján az e-ügyfélszolgálati rendszerbe regisztrálnak.
      Az érintettekre vonatkozó adatok: Az ingatlan azonosításához szükséges helyrajzi szám és cím, fogyasztási hely azonosítója. A felhasználó azonosításához a természetes személy felhasználó esetén neve, lakcíme, anyja neve, születésének helye, születésének időpontja, nem természetes személy felhasználó esetén elnevezése, székhelye, adószáma, cégjegyzékszáma (egyéb nyilvántartási száma). E-mail cím, felhasználói azonosító, titkosított jelszó.
      Az adatok forrása: Az érintettek adatszolgáltatása
      Az adatok kezelésének időtartama: Az adatkezelési cél megszűntéig, így különösen a víziközmű-szolgáltatás keretében létrejött jogviszony megszűnéséig a 2011. évi CCIX. tv.61.§ (2) bekezdése alapján, illetve az érintett kérésére történő törlésig.
      Adat továbbítás, adatkezelés Metalsoft Számítástechnikai és Szolgáltató Korlátolt Felelősségű Társaság
      Webdream Magyarország Kft.
      A továbbított adatok fajtája, felsorolásuk Az ingatlan azonosításához szükséges helyrajzi szám és cím, fogyasztási hely azonosítója. A felhasználó azonosításához a természetes személy felhasználó esetén neve, lakcíme, anyja neve, születésének helye, születésének időpontja, nem természetes személy felhasználó esetén elnevezése, székhelye, adószáma, cégjegyzékszáma (egyéb nyilvántartási száma). E-mail cím, felhasználói azonosító, titkosított jelszó.
      Az adattovábbítás jogalapja  
      2011. évi CCIX. törvény 61.§ (3) bekezdés a) pontja
      ÉTV Kft. szervezetében az adott adatcsoporttal kapcsolatos adatkezelési tevékenységet végzők megnevezése Az ügyfélszolgálat munkatársai és az informatikus munkatársak.
      Az adatok fizikai vagy elektronikus tárolási helye, módja A Webdream Magyarország Kft. szervere
      1132 Budapest Victor Hugo utca 18-22
       
      Érd, 2017. szeptember
       
      Készítette: Belső adatvédelmi felelős
      6 Adatvédelmi nyilvántartások

      Adatvédelmi nyilvántartások

      Belső adatvédelmi nyilvántartás az Érd és Térsége Víziközmű Kft (székhely: 2030 Érd, Fehérvári út 63/B-C.; cégjegyzékszám: 13-09-066513 adószám: 10819067-2-13) szervezeti egységeinél történő 2011. évi CXII. törvény hatálya alá tartozó adatkezelésekkel kapcsolatosan a következőket tartalmazza
       
      • - adatkezelés célját
      • - adatkezelés jogalapját
      • - érintettek körét
      • - az érintettekre vonatkozó adatok leírását,
      • - adatok forrását
      • - az adatok kezelésének időtartamát
      • - a továbbított adatok fajtáját, címzettjét és a továbbítás jogalapját, ideértve a harmadik országokba irányuló adattovábbításokat is,
      • - az adott adatfajta törlésének határidejét
      • - amennyiben az adattal kapcsolatosan adatfeldolgozás történik, az adatfeldolgozó adatait, adatfeldolgozás helyét, az adatfeldolgozónak az adatkezeléssel összefüggő tevékenységét.
      • - az alkalmazott adatfeldolgozási technológia jellegét,
      • - a belső adatvédelmi felelős alkalmazása esetén annak nevét és elérhetőségi adatai
       
      A nyilvántartás vezetéséért felelős: dr. Kiss Anita belsőadatvédelmi felelős
      Telefonszáma: 06-23/500-000
      E-mail címe: kiss.anita@erdivizmuvek.hu
       
      1. adatcsoport: Felhasználói nyilvántartás
      adatkezelés nyilvántartási száma NAIH-54869/2013.
      Az adatkezelés céljának leírása: A felhasználók adatait tartalmazó nyilvántartás a közüzemi szolgáltatási jogviszonyra vonatkozó tények dokumentálására szolgáló adatkezelés.
      Az adatkezelés jogalapja: Az érintettek hozzájárulása, valamint jogszabály rendelkezése
      • A Polgári Törvénykönyvről szóló 2013. évi V. törvény (6:256 §)
      • A víziközmű-szolgáltatásról szóló 2011. évi CCIX. törvény 59 – 61/D.§
      • A víziközmű-szolgáltatásról szóló 2011. évi CCIX. törvény egyes rendelkezéseinek végrehajtásáról szóló 58/2013. (II.27.) Kormányrendelet 56. § (1) bekezdés
      Az érintettek köre: Közüzemi szolgáltatást igénybe vevő felhasználók
      Az érintettekre vonatkozó adatok: Az ingatlan azonosításához szükséges helyrajzi szám és cím, a fogyasztási hely azonosítója. A felhasználó azonosításához a természetes személy felhasználó esetén neve, lakcíme, anyja neve, születésének helye, születésének időpontja, nem természetes személy felhasználó esetén elnevezése, székhelye, adószáma, cégjegyzékszáma (egyéb nyilvántartási száma)
      Telefonszám, e-mail cím, fogyasztási adatok.
      Az adatok forrása: Adategyeztető lap
      Szolgáltatói szerződés Külön nyilatkozat
      Az adatok kezelésének időtartama: Az adatkezelési cél megszűntéig, így különösen a víziközmű-szolgáltatás keretében létrejött jogviszony megszűnéséig a 2011. évi CCIX. tv.61.§ (2) bekezdése alapján.
      Adat továbbítás, adatkezelés Az adatkezelő megbízása alapján a szerződés megkötését, a leolvasást, a számlázást, a kézbesítést, a díjfizetések és a követelések kezelését, a forgalmazás kezelését, a felhasználási helyek műszaki kivitelezését, felülvizsgálatát, ellenőrzését, kikapcsolását, illetőleg az ügyfélszolgálati tevékenységet végző természetes  személynek és gazdálkodó szervezetnek, a számlázási jogviták rendezésére jogszabály alapján jogosult szervezetek részére a víziközmű-szolgáltatásról szóló 2011. évi CCIX. törvény 61.§ (3) a) bekezdése alapján, továbbá az Érd és Térsége Csatornaszolgáltató Kft. részére a 2011. évi CCIX. törvény 61.§ (1) c) bekezdése alapján
      A továbbított adatok fajtája Az ingatlan azonosításához szükséges helyrajzi szám és cím, fogyasztási hely azonosítója. A felhasználó azonosításához a természetes személy felhasználó esetén neve, lakcíme, anyja neve, születésének helye, születésének időpontja, nem természetes személy felhasználó esetén elnevezése, székhelye, adószáma, cégjegyzékszáma (egyéb nyilvántartási száma)
      Az adattovábbítás jogalapja
      Érintett hozzájárulása
       
      ÉTV Kft. szervezetében az adott adatcsoporttal kapcsolatos adatkezelési tevékenységet végzők megnevezése Ügyfélszolgálat munkatársai; azon szervezeti egységek dolgozói, amely a fogyasztó víz- és csatornadíj fizetési kötelezettségének megállapítására, az ivóvíz és szennyvízcsatorna bekötések, valamint a házi ivóvíz-hálózat, és a házi szennyvíz-hálózat ellenőrzésére jogosultak.
      Az adatok fizikai vagy elektronikus tárolási helye, módja: A nyilvántartás számítógépes adatbázisban történik.
      2030 Érd, Felső utca 2., szerverszoba
       
      2. adatcsoport: Telefonbeszélgetések felvétele
      adatkezelés nyilvántartási száma: NAIH-132764/2017
      Az adatkezelés céljának leírása: A fogyasztóvédelmi előírásoknak történő megfelelés, a minőségbiztosítás, a telefonon tett szóbeli panaszok reprodukálhatósága
      Az adatkezelés jogalapja: A fogyasztóvédelemről szóló 1997. évi CLV. törvény 17/B. § (3) bekezdése
      Az információs önrendelkezési jogról és az információszabadságról szóló 2011. évi CXIII. törvény 20.§-a
       
      Az érintettek köre: A Társasághoz beérkező és kimenő valamennyi vonalas telefonhívás alanya
      Az adatok forrása: Telefonhívások
      Az adatok kezelésének időtartama A fogyasztóvédelemről szóló 1997. évi CLV. törvény 17/B.§ (3) bekezdése alapján a hangfelvételtől számítva öt évig meg kell őrizni a hangfelvételt
      Az információs önrendelkezési jogról és az információszabadságról szóló 2011. évi CXIII. tv. 14.§-a alapján az érintett kérelmére az adatokat törölni kell
      ÉTV Kft. szervezetében az adott adatcsoporttal kapcsolatos adatkezelési tevékenységet végzők megnevezése ÉTV Kft. valamennyi munkavállalója, aki rögzített beszélgetést folytat
      Az adatok fizikai vagy elektronikus tárolási helye, módja: Hangszalag
      2030 Érd, Fehérvári út 63/B-C., szerverszoba
       
      3. adatcsoport: Munkavállalásra jelentkezők adatainak nyilvántartása
      adatkezelés nyilvántartási száma NAIH-72253/2014.
      Az adatkezelés céljának leírása: Álláspályázatok lebonyolításához önéletrajzok begyűjtése, megőrzése esetleges későbbi alkalmazásra
       Az adatkezelés jogalapja: Érintett hozzájárulása
      Az érintettek köre: Önkéntes jelentkezők
      Az érintettekre vonatkozó adatok:
       
       
      Név, leánykori név, anyja neve, születési hely, születési idő, állandó lakhely, telefonszám, levelezési cím, adóazonosító jel, személyi igazolvány szám, végzettséggel, korábbi munkahelyekkel, családi állapottal összefüggő, önként megadott adatok
      Az adatok forrása: Az érintettek önkéntes írásos adatközlése papír alapon, vagy elektronikus formában
      Az adatok kezelésének időtartama: Az adatfelvételtől számított 2 évig, illetve az érintett kérésére történő törlésig
      ÉTV Kft. szervezetében az adott adatcsoporttal kapcsolatos adatkezelési tevékenységet végzők megnevezése: Munkaügyi csoport
      Az adatok fizikai vagy elektronikus tárolási helye, módja: 2030 Érd, Duna-parti Vízműtelep, szerverszoba
       
      4. adatcsoport: Elektronikus ügyfélszolgálati rendszer
      adatkezelés nyilvántartási száma: 131755/2017
      Az adatkezelés céljának leírása: A felhasználók személyes adatainak, továbbá fogyasztással, számlázással kapcsolatos adatainak elektronikus kezelése, a felhasználókkal történő elektronikus kapcsolattartás. 
       Az adatkezelés jogalapja: Az érintettek hozzájárulása
      Az érintettek köre: Az Érd és Térsége Regionális Víziközmű Kft. azon fogyasztói, akik a Társaság honlapján az e-ügyfélszolgálati rendszerbe regisztrálnak.
      Az érintettekre vonatkozó adatok: Az ingatlan azonosításához szükséges helyrajzi szám és cím, fogyasztási hely azonosítója. A felhasználó azonosításához a természetes személy felhasználó esetén neve, lakcíme, anyja neve, születésének helye, születésének időpontja, nem természetes személy felhasználó esetén elnevezése, székhelye, adószáma, cégjegyzékszáma (egyéb nyilvántartási száma). E-mail cím, felhasználói azonosító, titkosított jelszó.
      Az adatok forrása: Az érintettek adatszolgáltatása
      Az adatok kezelésének időtartama: Az adatkezelési cél megszűntéig, így különösen a víziközmű-szolgáltatás keretében létrejött jogviszony megszűnéséig a 2011. évi CCIX. tv.61.§ (2) bekezdése alapján, illetve az érintett kérésére történő törlésig.
      Adat továbbítás, adatkezelés Metalsoft Számítástechnikai és Szolgáltató Korlátolt Felelősségű Társaság
      Webdream Magyarország Kft.
      A továbbított adatok fajtája, felsorolásuk Az ingatlan azonosításához szükséges helyrajzi szám és cím, fogyasztási hely azonosítója. A felhasználó azonosításához a természetes személy felhasználó esetén neve, lakcíme, anyja neve, születésének helye, születésének időpontja, nem természetes személy felhasználó esetén elnevezése, székhelye, adószáma, cégjegyzékszáma (egyéb nyilvántartási száma). E-mail cím, felhasználói azonosító, titkosított jelszó.
      Az adattovábbítás jogalapja  
      2011. évi CCIX. törvény 61.§ (3) bekezdés a) pontja
      ÉTV Kft. szervezetében az adott adatcsoporttal kapcsolatos adatkezelési tevékenységet végzők megnevezése Az ügyfélszolgálat munkatársai és az informatikus munkatársak.
      Az adatok fizikai vagy elektronikus tárolási helye, módja A Webdream Magyarország Kft. szervere
      1132 Budapest Victor Hugo utca 18-22
       
      Érd, 2017. szeptember
       
      Készítette: Belső adatvédelmi felelős
      Adatvédelmi nyilvántartások

      Adatvédelmi nyilvántartások

      Belső adatvédelmi nyilvántartás az Érd és Térsége Víziközmű Kft (székhely: 2030 Érd, Fehérvári út 63/B-C.; cégjegyzékszám: 13-09-066513 adószám: 10819067-2-13) szervezeti egységeinél történő 2011. évi CXII. törvény hatálya alá tartozó adatkezelésekkel kapcsolatosan a következőket tartalmazza
       
      • - adatkezelés célját
      • - adatkezelés jogalapját
      • - érintettek körét
      • - az érintettekre vonatkozó adatok leírását,
      • - adatok forrását
      • - az adatok kezelésének időtartamát
      • - a továbbított adatok fajtáját, címzettjét és a továbbítás jogalapját, ideértve a harmadik országokba irányuló adattovábbításokat is,
      • - az adott adatfajta törlésének határidejét
      • - amennyiben az adattal kapcsolatosan adatfeldolgozás történik, az adatfeldolgozó adatait, adatfeldolgozás helyét, az adatfeldolgozónak az adatkezeléssel összefüggő tevékenységét.
      • - az alkalmazott adatfeldolgozási technológia jellegét,
      • - a belső adatvédelmi felelős alkalmazása esetén annak nevét és elérhetőségi adatai
       
      A nyilvántartás vezetéséért felelős: dr. Ábrám Hanga adatvédelmi tisztviselő
      Telefonszáma: 06-23/500-000
      E-mail címe: abram.hanga@erdivizmuvek.hu
       
      1. adatcsoport: Felhasználói nyilvántartás
      adatkezelés nyilvántartási száma NAIH-54869/2013.
      Az adatkezelés céljának leírása: A felhasználók adatait tartalmazó nyilvántartás a közüzemi szolgáltatási jogviszonyra vonatkozó tények dokumentálására szolgáló adatkezelés.
      Az adatkezelés jogalapja: Az érintettek hozzájárulása, valamint jogszabály rendelkezése
      • A Polgári Törvénykönyvről szóló 2013. évi V. törvény (6:256 §)
      • A víziközmű-szolgáltatásról szóló 2011. évi CCIX. törvény 59 – 61/D.§
      • A víziközmű-szolgáltatásról szóló 2011. évi CCIX. törvény egyes rendelkezéseinek végrehajtásáról szóló 58/2013. (II.27.) Kormányrendelet 56. § (1) bekezdés
      Az érintettek köre: Közüzemi szolgáltatást igénybe vevő felhasználók
      Az érintettekre vonatkozó adatok: Az ingatlan azonosításához szükséges helyrajzi szám és cím, a fogyasztási hely azonosítója. A felhasználó azonosításához a természetes személy felhasználó esetén neve, lakcíme, anyja neve, születésének helye, születésének időpontja, nem természetes személy felhasználó esetén elnevezése, székhelye, adószáma, cégjegyzékszáma (egyéb nyilvántartási száma)
      Telefonszám, e-mail cím, fogyasztási adatok.
      Az adatok forrása: Adategyeztető lap
      Szolgáltatói szerződés Külön nyilatkozat
      Az adatok kezelésének időtartama: Az adatkezelési cél megszűntéig, így különösen a víziközmű-szolgáltatás keretében létrejött jogviszony megszűnéséig a 2011. évi CCIX. tv.61.§ (2) bekezdése alapján.
      Adat továbbítás, adatkezelés Az adatkezelő megbízása alapján a szerződés megkötését, a leolvasást, a számlázást, a kézbesítést, a díjfizetések és a követelések kezelését, a forgalmazás kezelését, a felhasználási helyek műszaki kivitelezését, felülvizsgálatát, ellenőrzését, kikapcsolását, illetőleg az ügyfélszolgálati tevékenységet végző természetes  személynek és gazdálkodó szervezetnek, a számlázási jogviták rendezésére jogszabály alapján jogosult szervezetek részére a víziközmű-szolgáltatásról szóló 2011. évi CCIX. törvény 61.§ (3) a) bekezdése alapján, továbbá az Érd és Térsége Csatornaszolgáltató Kft. részére a 2011. évi CCIX. törvény 61.§ (1) c) bekezdése alapján
      A továbbított adatok fajtája Az ingatlan azonosításához szükséges helyrajzi szám és cím, fogyasztási hely azonosítója. A felhasználó azonosításához a természetes személy felhasználó esetén neve, lakcíme, anyja neve, születésének helye, születésének időpontja, nem természetes személy felhasználó esetén elnevezése, székhelye, adószáma, cégjegyzékszáma (egyéb nyilvántartási száma)
      Az adattovábbítás jogalapja
      Érintett hozzájárulása
       
      ÉTV Kft. szervezetében az adott adatcsoporttal kapcsolatos adatkezelési tevékenységet végzők megnevezése Ügyfélszolgálat munkatársai; azon szervezeti egységek dolgozói, amely a fogyasztó víz- és csatornadíj fizetési kötelezettségének megállapítására, az ivóvíz és szennyvízcsatorna bekötések, valamint a házi ivóvíz-hálózat, és a házi szennyvíz-hálózat ellenőrzésére jogosultak.
      Az adatok fizikai vagy elektronikus tárolási helye, módja: A nyilvántartás számítógépes adatbázisban történik.
      2030 Érd, Felső utca 2., szerverszoba
       
      2. adatcsoport: Telefonbeszélgetések felvétele
      adatkezelés nyilvántartási száma: NAIH-132764/2017
      Az adatkezelés céljának leírása: A fogyasztóvédelmi előírásoknak történő megfelelés, a minőségbiztosítás, a telefonon tett szóbeli panaszok reprodukálhatósága
      Az adatkezelés jogalapja: A fogyasztóvédelemről szóló 1997. évi CLV. törvény 17/B. § (3) bekezdése
      Az információs önrendelkezési jogról és az információszabadságról szóló 2011. évi CXIII. törvény 20.§-a
       
      Az érintettek köre: A Társasághoz beérkező és kimenő valamennyi vonalas telefonhívás alanya
      Az adatok forrása: Telefonhívások
      Az adatok kezelésének időtartama A fogyasztóvédelemről szóló 1997. évi CLV. törvény 17/B.§ (3) bekezdése alapján a hangfelvételtől számítva öt évig meg kell őrizni a hangfelvételt
      Az információs önrendelkezési jogról és az információszabadságról szóló 2011. évi CXIII. tv. 14.§-a alapján az érintett kérelmére az adatokat törölni kell
      ÉTV Kft. szervezetében az adott adatcsoporttal kapcsolatos adatkezelési tevékenységet végzők megnevezése ÉTV Kft. valamennyi munkavállalója, aki rögzített beszélgetést folytat
      Az adatok fizikai vagy elektronikus tárolási helye, módja: Hangszalag
      2030 Érd, Fehérvári út 63/B-C., szerverszoba
       
      3. adatcsoport: Munkavállalásra jelentkezők adatainak nyilvántartása
      adatkezelés nyilvántartási száma NAIH-72253/2014.
      Az adatkezelés céljának leírása: Álláspályázatok lebonyolításához önéletrajzok begyűjtése, megőrzése esetleges későbbi alkalmazásra
       Az adatkezelés jogalapja: Érintett hozzájárulása
      Az érintettek köre: Önkéntes jelentkezők
      Az érintettekre vonatkozó adatok:
       
       
      Név, leánykori név, anyja neve, születési hely, születési idő, állandó lakhely, telefonszám, levelezési cím, adóazonosító jel, személyi igazolvány szám, végzettséggel, korábbi munkahelyekkel, családi állapottal összefüggő, önként megadott adatok
      Az adatok forrása: Az érintettek önkéntes írásos adatközlése papír alapon, vagy elektronikus formában
      Az adatok kezelésének időtartama: Az adatfelvételtől számított 2 évig, illetve az érintett kérésére történő törlésig
      ÉTV Kft. szervezetében az adott adatcsoporttal kapcsolatos adatkezelési tevékenységet végzők megnevezése: Munkaügyi csoport
      Az adatok fizikai vagy elektronikus tárolási helye, módja: 2030 Érd, Duna-parti Vízműtelep, szerverszoba
       
      4. adatcsoport: Elektronikus ügyfélszolgálati rendszer
      adatkezelés nyilvántartási száma: 131755/2017
      Az adatkezelés céljának leírása: A felhasználók személyes adatainak, továbbá fogyasztással, számlázással kapcsolatos adatainak elektronikus kezelése, a felhasználókkal történő elektronikus kapcsolattartás. 
       Az adatkezelés jogalapja: Az érintettek hozzájárulása
      Az érintettek köre: Az Érd és Térsége Regionális Víziközmű Kft. azon fogyasztói, akik a Társaság honlapján az e-ügyfélszolgálati rendszerbe regisztrálnak.
      Az érintettekre vonatkozó adatok: Az ingatlan azonosításához szükséges helyrajzi szám és cím, fogyasztási hely azonosítója. A felhasználó azonosításához a természetes személy felhasználó esetén neve, lakcíme, anyja neve, születésének helye, születésének időpontja, nem természetes személy felhasználó esetén elnevezése, székhelye, adószáma, cégjegyzékszáma (egyéb nyilvántartási száma). E-mail cím, felhasználói azonosító, titkosított jelszó.
      Az adatok forrása: Az érintettek adatszolgáltatása
      Az adatok kezelésének időtartama: Az adatkezelési cél megszűntéig, így különösen a víziközmű-szolgáltatás keretében létrejött jogviszony megszűnéséig a 2011. évi CCIX. tv.61.§ (2) bekezdése alapján, illetve az érintett kérésére történő törlésig.
      Adat továbbítás, adatkezelés Metalsoft Számítástechnikai és Szolgáltató Korlátolt Felelősségű Társaság
      Webdream Magyarország Kft.
      A továbbított adatok fajtája, felsorolásuk Az ingatlan azonosításához szükséges helyrajzi szám és cím, fogyasztási hely azonosítója. A felhasználó azonosításához a természetes személy felhasználó esetén neve, lakcíme, anyja neve, születésének helye, születésének időpontja, nem természetes személy felhasználó esetén elnevezése, székhelye, adószáma, cégjegyzékszáma (egyéb nyilvántartási száma). E-mail cím, felhasználói azonosító, titkosított jelszó.
      Az adattovábbítás jogalapja  
      2011. évi CCIX. törvény 61.§ (3) bekezdés a) pontja
      ÉTV Kft. szervezetében az adott adatcsoporttal kapcsolatos adatkezelési tevékenységet végzők megnevezése Az ügyfélszolgálat munkatársai és az informatikus munkatársak.
      Az adatok fizikai vagy elektronikus tárolási helye, módja A Webdream Magyarország Kft. szervere
      1132 Budapest Victor Hugo utca 18-22
       
      Érd, 2017. szeptember
       
      Készítette: Belső adatvédelmi felelős
      7.A közfeladatot ellátó szerv nyilvános kiadványainak címe, témája, a hozzáférés módja, a kiadvány ingyenessége, illetve a költségtérítés mértéke Nincs adat

      Az Érd és Térsége Víziközmű Kft. számára az adat nem értelmezhető.

      7 A közfeladatot ellátó szerv nyilvános kiadványainak címe, témája, a hozzáférés módja, a kiadvány ingyenessége, illetve a költségtérítés mértéke
      8.A testületi szerv döntései előkészítésének rendje, az állampolgári közreműködés (véleményezés) módja, eljárási szabályai, a testületi szerv üléseinek helye, ideje, továbbá nyilvánossága, döntései, ülésének jegyzőkönyvei, illetve összefoglalói; a testületi szerv szavazásának adatai, ha ezt jogszabály nem korlátozza Nincs adat

      Az Érd és Térsége Víziközmű Kft. számára az adat nem értelmezhető.

      8 A testületi szerv döntései előkészítésének rendje, az állampolgári közreműködés (véleményezés) módja, eljárási szabályai, a testületi szerv üléseinek helye, ideje, továbbá nyilvánossága, döntései, ülésének jegyzőkönyvei, illetve összefoglalói; a testületi szerv szavazásának adatai, ha ezt jogszabály nem korlátozza
      9.A törvény alapján közzéteendő jogszabálytervezetek és kapcsolódó dokumentumok; a helyi önkormányzat képviselő-testületének nyilvános ülésére benyújtott előterjesztések a benyújtás időpontjától Nincs adat

      Az Érd és Térsége Víziközmű Kft. számára az adat nem értelmezhető.

      9 A törvény alapján közzéteendő jogszabálytervezetek és kapcsolódó dokumentumok; a helyi önkormányzat képviselő-testületének nyilvános ülésére benyújtott előterjesztések a benyújtás időpontjától
      10.A közfeladatot ellátó szerv által közzétett hirdetmények, közleményekHíreink
      11.A közfeladatot ellátó szerv által kiírt pályázatok szakmai leírása, azok eredményei és indokolásuk Pályázatok, közbeszerzési terv
      (Archívum)
      11 A közfeladatot ellátó szerv által kiírt pályázatok szakmai leírása, azok eredményei és indokolásuk Pályázatok, közbeszerzési terv
      Pályázatok, közbeszerzési terv
      Pályázatok, közbeszerzési terv
      Pályázatok, közbeszerzési terv
      Pályázatok, közbeszerzési terv
      Pályázatok, közbeszerzési terv
      Pályázatok, közbeszerzési terv
      Pályázatok, közbeszerzési terv
      Szerződések
      (Archívum)

      Közbeszerzési szerződéslista

      A szerződések adatai ide kattintva tekinthetőek meg.
      11 Szerződések

      Szerződések

      Év Szerződő fél Szerződés típusa tárgya Szerződés nettó összege Szerződés telj. határideje Szerződés
      2012. FCSM Zrt. - Szegedi Vízmű Zrt.  -Salgótarjáni Csatornamű Kft. -Érd és Térsége Víziközmű Kft. - Érd és Térsége  Csatorna-szolgáltató Kft. -Nagykovácsi Víziközmű Kft. - Törsvíz Kft. - FCSM Mélyépítő Kft. Kötelező gépjármű felelősségbiztosítás és CASCO biztosítás 2013. 3 361 614 Ft 2013.12.31 Letölthető itt
       Generáli-Providencia Zrt.
      Érd és Térsége Regionális Víziközmű Kft. Villamosenergia adás-vételi szerződés Energiadíj egységára nettó 18,16 Ft/kWh 2013.12.31 Letölthető itt.
      E.ON Energiaszolgáltató Kft.
      2013. FCSM Zrt.- FCSM Mélyépítő Kft. -Érd és Térsége Víziközmű Kft. - Érd és Térsége Csatorna-szolgáltató Kft. - Szállítási keretszerződés irodai papíráruk szállítására 2 200 000 Ft 2015.02.11 Letölthető itt
      Papíron Kft.
      FCSM Zrt.- FCSM Mélyépítő Kft. -Érd és Térsége Víziközmű Kft. - Érd és Térsége Csatorna-szolgáltató Kft. - Szállítási keretszerződés irodaszerek szállítására 3 200 000 Ft 2015.02.11 Letölthető itt
      Paper-Form Kft.
      FCSM Zrt. - Szegedi Vízmű Zrt.  -"Érd és Térsége Víziközmű Kft. - Érd és Térsége Csatorna-szolgáltató Kft. - FCSM Mélyépítő Kft. - Szállítási szerződés MSZ EN 228, illetve a mindenkori szabvány szerinti normál gázolaj VTSZ_2710_19_41 tartályautós szállítására és biztosítására kártyás kiszolgálási rendszerben szerződés szerinti változó egységárakon 2014.12.31 Letölthető itt
      OMV Hungária Ásványolaj Kft.
      FCSM Zrt. - Szegedi Vízmű Zrt.  -"Érd és Térsége Víziközmű Kft. - Érd és Térsége Csatorna-szolgáltató Kft. - TÖRSVÍZ Kft. FCSM Mélyépítő Kft. -  Vagyon-, felelősség-, kötelező gépjármű felelősség-, casco- és csoportos személybiztosítás keretében biztosítható kockázatok fedezetére kötendő biztosítási szerződésekre vonatkozó teljes körű biztosítási menedzsment 1 677 000 Ft 2016.08.01 Letölthető itt
      GrECo JLT Hungary Biztosítási Alkusz 
      Érd és Térsége Regionális Víziközmű Kft - Villamosenergia adás-vételi szerződés Energiadíj egységára nettó 18,09 Ft/kWh 2014.12.31 Letölthető itt
      E.ON Energiaszolgáltató Kft.
      2014. Érd és Térsége Regionális Víziközmű Kft - Ivóvízmérők beszerzése 2014. évben szerződés szerinti áron 2014.12.31 Letölthető itt
      Arad Hungária Kft.
      Érd és Térsége Regionális Víziközmű Kft - Nyomtatványok és tonerek beszerzése 2014. évben szerződés szerinti árakon 2015.04. 23. Letölthető itt
      Print Time Kft.
      Érd és Térsége Regionális Víziközmű Kft - Vagyonbiztosítás/
      felelősségbiztosítás
      Vagyonbiztosítás
      2014.04.01-2015.03.31 687 000 Ft
      Felelősségbiztosítás 2014.04.01-2015.03.31 6.029.000
      2017.03.31  
       Generáli-Providencia Zrt.
      Érd és Térsége Regionális Víziközmű Kft - KGFB és Casco KGFB 1284 240 Ft
      Casco 1 760 634 Ft
      2014.12.31  
      Allianz Hungária Biztosító Zrt.
      Érd és Térsége Regionális Víziközmű Kft - védőruházat, munkaruházat bérlés szerződésben meghatározott áron
      24.853.747 Ft keretösszegig (36 hónapra)
      2017.09.11 Letölthető itt
      Markoó Kft.
      Érd és Térsége Regionális Víziközmű Kft - 3 db gépjármű leszállítása 19.350.000 Ft 2015.04.03 Letölthető itt.
      Autócentrum Szabó Kft.
      2015 Érd és Térsége Regionális Víziközmű Kft - másológépek bérlete maximális nettó szerződési érték
      14.037.048 Ft/12 hónap
      2015 április 27
      +
      1 év
      Letölthető itt.
      MOBIL COPY SERVICE
      2015 Érd és Térsége Regionális Víziközmű Kft - nyomtatványok, tonerek, irodai papíráruk szállítás szerződésben meghatározott keretösszeg
      14.684.640 Ft + 20 % opció
      2015. május 18.
      +
      1 év
      Letölthető itt.
      Print Time Kft.
       
      Év Szerződő fél Eljárás megindítására vonatkozó információk: A szerződés teljesítésszerű volt-e? A szerződés teljesítésének elismert időpontja A kifizetett ellenszolgáltatás értéke (nettó Ft)
      2012. FCSM Zrt. - Szegedi Vízmű Zrt.  -Salgótarjáni Csatornamű Kft. -Érd és Térsége Víziközmű Kft. - Érd és Térsége  Csatorna-szolgáltató Kft. -Nagykovácsi Víziközmű Kft. - Törsvíz Kft. - FCSM Mélyépítő Kft. - Az eljárást megindító felhívás a Közbeszerzési értesítő 2012/100. számában jelent meg KÉ-12857/2012 iktatószámon. A hirdetmény feladásának napja: 2012/08/30  Típusa: Nemzeti-Hirdetmény közzétételével induló tárgyalásos eljárás Igen 2013.12.31 3.361.614,-
       Generáli-Providencia Zrt.
      Érd és Térsége Regionális Víziközmű Kft - Az eljárást megindító felhívás az EU hivatalos lapjában 2012/S 164-272481 számon jelent meg, a hirdetmény feladásának napja: 2012/08/23. A hirdetmény a Közbeszerzési értesítő 2012/98. számában jelent meg KÉ-12896/2012 iktatószámon. Típusa: Közösségi-Nyílt eljárás Igen 2013.12.31 18,16 Ft/kWh
      E.ON Energiaszolgáltató Kft.
      2013. FCSM Zrt.- FCSM Mélyépítő Kft. -Érd és Térsége Víziközmű Kft. - Érd és Térsége Csatorna-szolgáltató Kft. - Az eljárást megindító felhívás a Közbeszerzési értesítő 2012/134. számában jelent meg KÉ-17860/2012 iktatószámon. A hirdetmény feladásának napja: 2012/11/15.  Típusa: Nemzeti-nyílt eljárás      
      Papíron Kft.
      FCSM Zrt.- FCSM Mélyépítő Kft. -Érd és Térsége Víziközmű Kft. - Érd és Térsége Csatorna-szolgáltató Kft. - Az eljárást megindító felhívás a Közbeszerzési értesítő 2012/134. számában jelent meg KÉ-17860/2012 iktatószámon. A hirdetmény feladásának napja: 2012/11/15.  Típusa: Nemzeti-nyílt eljárás      
      Paper-Form Kft.
      FCSM Zrt. - Szegedi Vízmű Zrt.  -"Érd és Térsége Víziközmű Kft. - Érd és Térsége Csatorna-szolgáltató Kft. - FCSM Mélyépítő Kft. - Az eljárást megindító felhívás 2013. január 25. napján lett kiküldve. Típusa: Nemzeti-Hirdetmény közzététele nélküli tárgyalásos eljárás.      
      OMV Hungária Ásványolaj Kft.
      FCSM Zrt. - Szegedi Vízmű Zrt.  -"Érd és Térsége Víziközmű Kft. - Érd és Térsége Csatorna-szolgáltató Kft. - TÖRSVÍZ Kft. FCSM Mélyépítő Kft. -  Az eljárást megindító felhívás 2013. május 29-én lett kiküldve. Típusa: Nemzeti-Hirdetmény közzététele nélküli tárgyalásos eljárás.      
      GrECo JLT Hungary Biztosítási Alkusz 
      Érd és Térsége Regionális Víziközmű Kft - Az eljárást megindító felhívás az EU hivatalos lapjában 2013/S 183-315487 számon jelent meg, a hirdetmény feladásának napja: 2013/09/18. A hirdetmény, a Közbeszerzési értesítő 2013/112. számában jelent meg KÉ-16230/2013 iktatószámon. Típusa: Közösségi-Nyílt eljárás      
      E.ON Energiaszolgáltató Kft.
      2014. Érd és Térsége Regionális Víziközmű Kft - A Kbt. 121. § (1) bekezdés b) pontja szerinti eljárás, KÉ-ben megjelent 2013.12.20-án 22818/2013 számon.      
      Arad Hungária Kft.
      Érd és Térsége Regionális Víziközmű Kft - A Kbt. 122/A. §-a szerinti eljárás, az eljárást megindító felhívás közvetlen megküldése: 2014.03.19.-én      
      Print Time Kft.
      Érd és Térsége Regionális Víziközmű Kft -        
       Generáli-Providencia Zrt.
      Érd és Térsége Regionális Víziközmű Kft -        
      Allianz Hungária Biztosító Zrt.
      Érd és Térsége Regionális Víziközmű Kft - A Kbt. 122/A. §-a szerinti eljárás, az eljárást megindító felhívás közvetlen megküldése: 2014.06.10.-én      
      Markoó Kft.
      Érd és Térsége Regionális Víziközmű Kft 2011. évi CVIII. törvény alapján hirdetmény nélküli közbeszerzési eljárás keretében 2014. október 1-jén megküldött ajánlattételi felhívás.      
      Autócentrum Szabó Kft.
      Szerződések

      Szerződések

      Év Szerződő fél Szerződés típusa tárgya Szerződés nettó összege Szerződés telj. határideje Szerződés
      2012. FCSM Zrt. - Szegedi Vízmű Zrt.  -Salgótarjáni Csatornamű Kft. -Érd és Térsége Víziközmű Kft. - Érd és Térsége  Csatorna-szolgáltató Kft. -Nagykovácsi Víziközmű Kft. - Törsvíz Kft. - FCSM Mélyépítő Kft. Kötelező gépjármű felelősségbiztosítás és CASCO biztosítás 2013. 3 361 614 Ft 2013.12.31 Letölthető itt
       Generáli-Providencia Zrt.
      Érd és Térsége Regionális Víziközmű Kft. Villamosenergia adás-vételi szerződés Energiadíj egységára nettó 18,16 Ft/kWh 2013.12.31 Letölthető itt.
      E.ON Energiaszolgáltató Kft.
      2013. FCSM Zrt.- FCSM Mélyépítő Kft. -Érd és Térsége Víziközmű Kft. - Érd és Térsége Csatorna-szolgáltató Kft. - Szállítási keretszerződés irodai papíráruk szállítására 2 200 000 Ft 2015.02.11 Letölthető itt
      Papíron Kft.
      FCSM Zrt.- FCSM Mélyépítő Kft. -Érd és Térsége Víziközmű Kft. - Érd és Térsége Csatorna-szolgáltató Kft. - Szállítási keretszerződés irodaszerek szállítására 3 200 000 Ft 2015.02.11 Letölthető itt
      Paper-Form Kft.
      FCSM Zrt. - Szegedi Vízmű Zrt.  -Érd és Térsége Víziközmű Kft. - Érd és Térsége Csatorna-szolgáltató Kft. - FCSM Mélyépítő Kft. - Szállítási szerződés MSZ EN 228, illetve a mindenkori szabvány szerinti normál gázolaj VTSZ_2710_19_41 tartályautós szállítására és biztosítására kártyás kiszolgálási rendszerben szerződés szerinti változó egységárakon 2014.12.31 Letölthető itt
      OMV Hungária Ásványolaj Kft.
      FCSM Zrt. - Szegedi Vízmű Zrt.  -Érd és Térsége Víziközmű Kft. - Érd és Térsége Csatorna-szolgáltató Kft. - TÖRSVÍZ Kft. FCSM Mélyépítő Kft. -  Vagyon-, felelősség-, kötelező gépjármű felelősség-, casco- és csoportos személybiztosítás keretében biztosítható kockázatok fedezetére kötendő biztosítási szerződésekre vonatkozó teljes körű biztosítási menedzsment 1 677 000 Ft 2016.08.01 Letölthető itt
      GrECo JLT Hungary Biztosítási Alkusz 
      Érd és Térsége Regionális Víziközmű Kft - Villamosenergia adás-vételi szerződés Energiadíj egységára nettó 18,09 Ft/kWh 2014.12.31 Letölthető itt
      E.ON Energiaszolgáltató Kft.
      2014. Érd és Térsége Regionális Víziközmű Kft - Ivóvízmérők beszerzése 2014. évben szerződés szerinti áron 2014.12.31 Letölthető itt
      Arad Hungária Kft.
      Érd és Térsége Regionális Víziközmű Kft - Nyomtatványok és tonerek beszerzése 2014. évben szerződés szerinti árakon 2015.04. 23. Letölthető itt
      Print Time Kft.
      Érd és Térsége Regionális Víziközmű Kft - Vagyonbiztosítás/
      felelősségbiztosítás
      Vagyonbiztosítás
      2014.04.01-2015.03.31 687 000 Ft
      Felelősségbiztosítás 2014.04.01-2015.03.31 6.029.000
      2017.03.31  
       Generáli-Providencia Zrt.
      Érd és Térsége Regionális Víziközmű Kft - KGFB és Casco KGFB 1284 240 Ft
      Casco 1 760 634 Ft
      2014.12.31  
      Allianz Hungária Biztosító Zrt.
      Érd és Térsége Regionális Víziközmű Kft - védőruházat, munkaruházat bérlés szerződésben meghatározott áron
      24.853.747 Ft keretösszegig (36 hónapra)
      2017.09.11 Letölthető itt
      Markoó Kft.
      Érd és Térsége Regionális Víziközmű Kft - 3 db gépjármű leszállítása 19.350.000 Ft 2015.04.03 Letölthető itt.
      Autócentrum Szabó Kft.
      2015 Érd és Térsége Regionális Víziközmű Kft - másológépek bérlete maximális nettó szerződési érték
      14.037.048 Ft/12 hónap
      2015 április 27
      +
      1 év
      Letölthető itt.
      MOBIL COPY SERVICE
      2015 Érd és Térsége Regionális Víziközmű Kft - nyomtatványok, tonerek, irodai papíráruk szállítás szerződésben meghatározott keretösszeg
      14.684.640 Ft + 20 % opció
      2015. május 18.
      +
      1 év
      Letölthető itt.
      Print Time Kft.
      2015 Érd és Térsége Regionális Víziközmű Kft - villamos energia adásvételi szerződés 16,44 Ft/kWh nettó egységár 2015. december 31. Letölthető itt.
      EON. Energiaszolgáltató Kft.
      2015. Érd és Térsége Regionális Víziközmű Kft - üzemanyag (normál gázolaj, 95-ös motorbenzin) Szerz. hatályba lépéskor érvényes ár Esz 95 benzin 329,69 Ft/l, Normál gázolaj 331,97 Ft/l 2015. december 31. Letölthető itt.
      MOL Magyar Olaj és Gázipari Nyrt.
      2015. Érd és Térsége Regionális Víziközmű Kft KGFB Casco biztosítás Induló gépkocsiállomány alapján KGFB 314.881 Ft+ 94.646 Ft baleseti adó, Casco 1.670.317 Ft 2015. december 31. Letölthető itt.
      Generali Biztosító Zrt.
       
      Év Szerződő fél Eljárás megindítására vonatkozó információk: A szerződés teljesítésszerű volt-e? A szerződés teljesítésének elismert időpontja A kifizetett ellenszolgáltatás értéke (nettó Ft)
      2012. FCSM Zrt. - Szegedi Vízmű Zrt.  -Salgótarjáni Csatornamű Kft. -Érd és Térsége Víziközmű Kft. - Érd és Térsége  Csatorna-szolgáltató Kft. -Nagykovácsi Víziközmű Kft. - Törsvíz Kft. - FCSM Mélyépítő Kft. - Az eljárást megindító felhívás a Közbeszerzési értesítő 2012/100. számában jelent meg KÉ-12857/2012 iktatószámon. A hirdetmény feladásának napja: 2012/08/30  Típusa: Nemzeti-Hirdetmény közzétételével induló tárgyalásos eljárás Igen 2013.12.31 3.361.614,-
       Generáli-Providencia Zrt.
      Érd és Térsége Regionális Víziközmű Kft - Az eljárást megindító felhívás az EU hivatalos lapjában 2012/S 164-272481 számon jelent meg, a hirdetmény feladásának napja: 2012/08/23. A hirdetmény a Közbeszerzési értesítő 2012/98. számában jelent meg KÉ-12896/2012 iktatószámon. Típusa: Közösségi-Nyílt eljárás Igen 2013.12.31 18,16 Ft/kWh
      E.ON Energiaszolgáltató Kft.
      2013. FCSM Zrt.- FCSM Mélyépítő Kft. -Érd és Térsége Víziközmű Kft. - Érd és Térsége Csatorna-szolgáltató Kft. - Az eljárást megindító felhívás a Közbeszerzési értesítő 2012/134. számában jelent meg KÉ-17860/2012 iktatószámon. A hirdetmény feladásának napja: 2012/11/15.  Típusa: Nemzeti-nyílt eljárás      
      Papíron Kft.
      FCSM Zrt.- FCSM Mélyépítő Kft. -Érd és Térsége Víziközmű Kft. - Érd és Térsége Csatorna-szolgáltató Kft. - Az eljárást megindító felhívás a Közbeszerzési értesítő 2012/134. számában jelent meg KÉ-17860/2012 iktatószámon. A hirdetmény feladásának napja: 2012/11/15.  Típusa: Nemzeti-nyílt eljárás      
      Paper-Form Kft.
      FCSM Zrt. - Szegedi Vízmű Zrt.  -Érd és Térsége Víziközmű Kft. - Érd és Térsége Csatorna-szolgáltató Kft. - FCSM Mélyépítő Kft. - Az eljárást megindító felhívás 2013. január 25. napján lett kiküldve. Típusa: Nemzeti-Hirdetmény közzététele nélküli tárgyalásos eljárás.      
      OMV Hungária Ásványolaj Kft.
      FCSM Zrt. - Szegedi Vízmű Zrt.  -Érd és Térsége Víziközmű Kft. - Érd és Térsége Csatorna-szolgáltató Kft. - TÖRSVÍZ Kft. FCSM Mélyépítő Kft. -  Az eljárást megindító felhívás 2013. május 29-én lett kiküldve. Típusa: Nemzeti-Hirdetmény közzététele nélküli tárgyalásos eljárás.      
      GrECo JLT Hungary Biztosítási Alkusz 
      Érd és Térsége Regionális Víziközmű Kft - Az eljárást megindító felhívás az EU hivatalos lapjában 2013/S 183-315487 számon jelent meg, a hirdetmény feladásának napja: 2013/09/18. A hirdetmény, a Közbeszerzési értesítő 2013/112. számában jelent meg KÉ-16230/2013 iktatószámon. Típusa: Közösségi-Nyílt eljárás      
      E.ON Energiaszolgáltató Kft.
      2014. Érd és Térsége Regionális Víziközmű Kft - A Kbt. 121. § (1) bekezdés b) pontja szerinti eljárás, KÉ-ben megjelent 2013.12.20-án 22818/2013 számon.      
      Arad Hungária Kft.
      Érd és Térsége Regionális Víziközmű Kft - A Kbt. 122/A. §-a szerinti eljárás, az eljárást megindító felhívás közvetlen megküldése: 2014.03.19.-én      
      Print Time Kft.
      Érd és Térsége Regionális Víziközmű Kft -        
       Generáli-Providencia Zrt.
      Érd és Térsége Regionális Víziközmű Kft -        
      Allianz Hungária Biztosító Zrt.
      Érd és Térsége Regionális Víziközmű Kft - A Kbt. 122/A. §-a szerinti eljárás, az eljárást megindító felhívás közvetlen megküldése: 2014.06.10.-én      
      Markoó Kft.
      Érd és Térsége Regionális Víziközmű Kft 2011. évi CVIII. törvény alapján hirdetmény nélküli közbeszerzési eljárás keretében 2014. október 1-jén megküldött ajánlattételi felhívás.      
      Autócentrum Szabó Kft.
      Közbeszerzési szerződéslista

      Közbeszerzési szerződéslista

      A szerződések adatai ide kattintva tekinthetőek meg.
      Közbeszerzési szerződéslista

      Közbeszerzési szerződéslista

      A szerződések adatai ide kattintva tekinthetőek meg.
      Közbeszerzési szerződéslista

      Közbeszerzési szerződéslista

      A szerződések adatai ide kattintva tekinthetőek meg.
      Közbeszerzési szerződéslista

      Közbeszerzési szerződéslista

      A szerződések adatai ide kattintva tekinthetőek meg.
      Az éves statisztikai összegezés 2015. év
      (Archívum)
      11 Az éves statisztikai összegezés 2014. év
      Az éves statisztikai összegezés 2013. 1. félév
      Az éves statisztikai összegezés 2013. 2. félév
      Az éves statisztikai összegezés 2019. év 17 szm. m.
      (Archívum)
      11 Az éves statisztikai összegezés 2015. év 17 szm. m.
      Az éves statisztikai összegezés 2016. év 17 szm. m.
      Az éves statisztikai összegezés 2017. év 17 szm. m.
      Az éves statisztikai összegezés 2018. év 17 szm. m.
      12.A közfeladatot ellátó szervnél végzett alaptevékenységgel kapcsolatos vizsgálatok, ellenőrzések nyilvános megállapításai Vizsgálatok, ellenőrzések, nyilvános megállapításai
      12 A közfeladatot ellátó szervnél végzett alaptevékenységgel kapcsolatos vizsgálatok, ellenőrzések nyilvános megállapításai
      13.A közérdekű adatok megismerésére irányuló igények intézésének rendje, az illetékes szervezeti egység neve, elérhetősége, s ahol kijelölésre kerül, az adatvédelmi felelős, vagy az információs jogokkal foglalkozó személy neve Közérdekű adatigénylés
      (Archívum)

      Közérdekű adatigénylés ügyintézési rendje

      Az ÉRD és TÉRSÉGE Regionális Víziközmű Korlátolt Felelősségű Társaság (továbbiakban: „Társaság” vagy „Adatkezelő”) által nyilvánosságra hozott, az információs önrendelkezési jogról és az információszabadságról szóló 2011. évi CXII. törvény (Infotv.) 33. § által előírt, és az Infotv. 1. számú mellékletében foglalt közzétételi lista szerinti adatokat, digitális formában, bárki, személyazonosítás nélkül, korlátozástól mentesen, kinyomtatható és kimásolható módon, díjmentesen megismerheti.

      A közérdekű adatok egyedi igénylésének szabályai a következők:

      Közérdekű adat: az állami vagy helyi önkormányzati feladatot, valamint jogszabályban meghatározott egyéb közfeladatot ellátó szerv vagy személy kezelésében lévő és tevékenységére vonatkozó vagy közfeladatának ellátásával összefüggésben keletkezett, a személyes adat fogalma alá nem eső, bármilyen módon vagy formában rögzített információ vagy ismeret, függetlenül kezelésének módjától, önálló vagy gyűjteményes jellegétől, így különösen a hatáskörre, illetékességre, szervezeti felépítésre, szakmai tevékenységre, annak eredményességére is kiterjedő értékelésére, a birtokolt adatfajtákra és a működést szabályozó jogszabályokra, valamint a gazdálkodásra, a megkötött szerződésekre vonatkozó adat.

      Üzleti titok: a gazdasági tevékenységhez kapcsolódó minden olyan tény, információ, megoldás vagy adat, amelynek nyilvánosságra hozatala, illetéktelenek által történő megszerzése vagy felhasználása a jogosult - ide nem értve a magyar államot - jogszerű pénzügyi, gazdasági vagy piaci érdekeit sértené vagy veszélyeztetné, és amelynek titokban tartása érdekében a jogosult a szükséges intézkedéseket megtette. (Ptk. 81. § (2) bekezdés)

      Az Érd és Térsége Regionális Víziközmű Kft. közfeladatot ellátó szervnek minősül. A Társaság kizárólag a kezelésében lévő információkról tud és köteles adatot szolgáltatni.

      AZ ADATIGÉNYLÉS MÓDJA

      Közérdekű adatot szóban, írásban vagy elektronikus úton lehet igényelni. Az adatigénylést bárki előterjesztheti. A szóbeli igény rögzítésére az Adatkezelő ügyfélszolgálati helyiségeiben kerülhet sor. Az írásbeli igényeket az Adatkezelő székhelyére (2030 Érd, Fehérvári út 63/B-C.) kell címezni, vagy a dunapart@erdivizmuvek.hu címre kell elküldeni. Az elektronikus levél tárgyában, illetve a postai úton küldött levélen kérjük feltüntetni, hogy a levél közérdekű adat igénylésére vonatkozik.
      Az adatigényléshez az igénylő alábbi adatainak megadása szükséges: neve (cégneve), lakcíme (székhelye), levelezési címe.

      Az Adatkezelő a névtelen igényeket csak abban az esetben teljesíti, ha az igény az igénylő személyének ismerete nélkül teljesíthető. Nem teljesíthető a névtelenül benyújtott igény, ha az igénylésért az Adatkezelő költségtérítést állapít meg.
      Az Adatkezelő az igényléssel kapcsolatban személyes adatokat kizárólag az igény teljesítése, a költségtérítés érvényesítése, valamint az igény teljesítéséből, megtagadásából származó jogérvényesítés céljából kezel.

      Ha az adatigénylés nem egyértelmű, az Adatkezelő felhívja az igénylőt az igény pontosítására.

      A MEGKERESÉS MINŐSÍTÉSE

      Az igénylés beérkezését követően az Adatkezelő haladéktalanul megvizsgálja, hogy a kért adatok közérdekűnek minősülnek-e, illetőleg személyes adatokat, üzleti titkot érint-e a megkeresés, vagy azok nyilvánosságra hozatala harmadik személy érdekét nem sérti-e.

      ADATSZOLGÁLTATÁS

      Amennyiben az Adatkezelő úgy ítéli meg, hogy az igény nyilvános adatra vonatkozik, az igény tudomására jutását követő 15 napon belül az adatigénylést az igénylő által kívánt technikai eszközzel illetve módon teljesíti.

      Ha az adatigénylés jelentős terjedelmű, illetve nagyszámú adatra vonatkozik a 15 napos határidő egy alkalommal 15 nappal meghosszabbítható. Erről az Adatkezelő az igénylőt az igény kézhezvételét követő 8 napon belül tájékoztatja.

      Az adatokat tartalmazó dokumentumról vagy dokumentumrészről az igénylő másolatot kaphat.

      Jelentős terjedelmű dokumentum-másolat igénylése esetén a másolat iránti igényt az Adatszolgáltató a költségtérítés megfizetését követő 15 napon belül teljesíti. Arról, hogy az igényelt dokumentum nagy terjedelmű illetőleg a fizetendő költségről az Adatszolgáltató az igénylőt 8 napon belül tájékoztatja.

      KÖLTSÉGTÉRÍTÉS

      Az Adatkezelő a másolat készítéséért költségtérítést állapíthat meg, amelynek összegéről az igénylőt az igény teljesítését megelőzően tájékoztatja.

      Az igénylő a tájékoztatást követően nyilatkozhat, hogy az igény teljesítését a költségtérítés ismeretében is vállalja-e. Amennyiben az igénylő nem válaszol, az igényt az Adatkezelő teljesíti, ebben az esetben a költségtérítést követelheti.
      Amennyiben az igénylő a költségtérítés megfizetését elutasítja, az igény teljesítése megtagadható.

      A másolatkészítés díja:
      • A4 lapméretben: 15 Ft/oldal
      • A3 lapméretben 20 Ft/oldal

      Amennyiben közérdekű adat iránti igényt azzal nyújtanak be, hogy annak teljesítését elektronikus úton kérik, úgy a ráfordítási időt figyelembe véve az alábbi költségtérítés díj számolható fel:
      • CD 895 Ft + ÁFA/db

      Amennyiben közérdekű adat iránti igény adatbázisokban történő lekérdezéssel teljesíthető, úgy a ráfordítási időt figyelembe véve az alábbi költségtérítés díj számolható fel:
      • Adatbázisokból történő lekérdezések díja 54 Ft/perc

      A költségtérítés az Ügyfélszolgálati iroda pénztárában kell teljesíteni.

      ELUTASÍTÁS

      Amennyiben az igénylés nem teljesíthető, az Adatkezelő az adatszolgáltatást megtagadhatja. Az igény teljesítésének megtagadásáról, annak indokaival, és a jogorvoslati lehetőségekről való tájékoztatással együtt 8 napon belül írásban vagy elektronikus levélben értesíti az igénylőt.

      JOGORVOSLAT

      Az igénylő az Adatkezelő eljárása miatt a Nemzeti Adatvédelmi és Információszabadság Hatósághoz (1125 Budapest Szilágyi Erzsébet fasor 22/c.; postacím: 1530 Budapest, Pf.: 5.; e-mail: ugyfelszolgalat@naih.hu) fordulhat.

      Az igénylő a közérdekű adat megismerésére vonatkozó igény elutasítása vagy a teljesítésre nyitva álló, vagy az Adatkezelő által meghosszabbított határidő eredménytelen eltelte esetén, valamint – ha a költségtérítést nem fizette meg – a másolat készítéséért megállapított költségtérítés összegének felülvizsgálata érdekében bírósághoz fordulhat.
      A pert az igény elutasításának közlésétől, a határidő eredménytelen elteltétől, illetve a költségtérítés megfizetésére vonatkozó határidő lejártától számított 30 napon belül kell megindítani az Adatkezelő ellen. Ha az igény elutasítása, nem teljesítése vagy a másolat készítéséért megállapított költségtérítés összege miatt az igénylő a Hatóság vizsgálatának kezdeményezése érdekében a Hatóságnál bejelentést tesz, a pert a bejelentés érdemi vizsgálatának elutasításáról, a vizsgálat megszüntetéséről, lezárásáról szóló vagy a Hatóság értesítésének kézhezvételét követő 30 napon belül lehet megindítani. A perindításra rendelkezésre álló határidő elmulasztása esetén igazolásnak van helye.

      A megtagadás jogszerűségét és a megtagadás indokait, illetve a másolat készítéséért megállapított költségtérítés összegének megalapozottságát az adatkezelőnek kell bizonyítania.
      A perben fél lehet az is, akinek egyébként nincs perbeli jogképessége. A perbe a Hatóság az igénylő pernyertessége érdekében beavatkozhat.
      A pert az érintett - választása szerint - a lakóhelye vagy tartózkodási helye szerint illetékes törvényszék előtt is megindíthatja. Adatkezelő esetében az illetékes bíróság: Érdi Járásbíróság (2030 Érd, Felső utca 43.)
      A bíróság soron kívül jár el.
      Ha a bíróság a közérdekű adat igénylésére irányuló kérelemnek helyt ad, határozatában az adatkezelőt a kért közérdekű adat közlésére kötelezi. A bíróság a másolat készítéséért megállapított költségtérítés összegét megváltoztathatja, vagy a közfeladatot ellátó szervet a költségtérítés összegének megállapítása tekintetében új eljárásra kötelezheti.
      13 A közérdekű adatok megismerésére irányuló igények intézésének rendje, az illetékes szervezeti egység neve, elérhetősége, s ahol kijelölésre kerül, az adatvédelmi felelős, vagy az információs jogokkal foglalkozó személy neve Közérdekű adatigénylés ügyintézési rendje

      Közérdekű adatigénylés ügyintézési rendje

      Az ÉRD és TÉRSÉGE Regionális Víziközmű Korlátolt Felelősségű Társaság (továbbiakban: „Társaság” vagy „Adatkezelő”) által nyilvánosságra hozott, az információs önrendelkezési jogról és az információszabadságról szóló 2011. évi CXII. törvény (Infotv.) 33. § által előírt, és az Infotv. 1. számú mellékletében foglalt közzétételi lista szerinti adatokat, digitális formában, bárki, személyazonosítás nélkül, korlátozástól mentesen, kinyomtatható és kimásolható módon, díjmentesen megismerheti.

      A közérdekű adatok egyedi igénylésének szabályai a következők:

      Közérdekű adat: az állami vagy helyi önkormányzati feladatot, valamint jogszabályban meghatározott egyéb közfeladatot ellátó szerv vagy személy kezelésében lévő és tevékenységére vonatkozó vagy közfeladatának ellátásával összefüggésben keletkezett, a személyes adat fogalma alá nem eső, bármilyen módon vagy formában rögzített információ vagy ismeret, függetlenül kezelésének módjától, önálló vagy gyűjteményes jellegétől, így különösen a hatáskörre, illetékességre, szervezeti felépítésre, szakmai tevékenységre, annak eredményességére is kiterjedő értékelésére, a birtokolt adatfajtákra és a működést szabályozó jogszabályokra, valamint a gazdálkodásra, a megkötött szerződésekre vonatkozó adat.

      Üzleti titok: a gazdasági tevékenységhez kapcsolódó minden olyan tény, információ, megoldás vagy adat, amelynek nyilvánosságra hozatala, illetéktelenek által történő megszerzése vagy felhasználása a jogosult - ide nem értve a magyar államot - jogszerű pénzügyi, gazdasági vagy piaci érdekeit sértené vagy veszélyeztetné, és amelynek titokban tartása érdekében a jogosult a szükséges intézkedéseket megtette. (Ptk. 81. § (2) bekezdés)

      Az Érd és Térsége Regionális Víziközmű Kft. közfeladatot ellátó szervnek minősül. A Társaság kizárólag a kezelésében lévő információkról tud és köteles adatot szolgáltatni.

      AZ ADATIGÉNYLÉS MÓDJA

      Közérdekű adatot szóban, írásban vagy elektronikus úton lehet igényelni. Az adatigénylést bárki előterjesztheti. A szóbeli igény rögzítésére az Adatkezelő ügyfélszolgálati helyiségeiben kerülhet sor. Az írásbeli igényeket az Adatkezelő székhelyére (2030 Érd, Fehérvári út 63/B-C.) kell címezni, vagy a dunapart@erdivizmuvek.hu címre kell elküldeni. Az elektronikus levél tárgyában, illetve a postai úton küldött levélen kérjük feltüntetni, hogy a levél közérdekű adat igénylésére vonatkozik.
      Az adatigényléshez az igénylő alábbi adatainak megadása szükséges: neve (cégneve), lakcíme (székhelye), levelezési címe.

      Az Adatkezelő a névtelen igényeket csak abban az esetben teljesíti, ha az igény az igénylő személyének ismerete nélkül teljesíthető. Nem teljesíthető a névtelenül benyújtott igény, ha az igénylésért az Adatkezelő költségtérítést állapít meg.
      Az Adatkezelő az igényléssel kapcsolatban személyes adatokat kizárólag az igény teljesítése, a költségtérítés érvényesítése, valamint az igény teljesítéséből, megtagadásából származó jogérvényesítés céljából kezel.

      Ha az adatigénylés nem egyértelmű, az Adatkezelő felhívja az igénylőt az igény pontosítására.

      A MEGKERESÉS MINŐSÍTÉSE

      Az igénylés beérkezését követően az Adatkezelő haladéktalanul megvizsgálja, hogy a kért adatok közérdekűnek minősülnek-e, illetőleg személyes adatokat, üzleti titkot érint-e a megkeresés, vagy azok nyilvánosságra hozatala harmadik személy érdekét nem sérti-e.

      ADATSZOLGÁLTATÁS

      Amennyiben az Adatkezelő úgy ítéli meg, hogy az igény nyilvános adatra vonatkozik, az igény tudomására jutását követő 15 napon belül az adatigénylést az igénylő által kívánt technikai eszközzel illetve módon teljesíti.

      Ha az adatigénylés jelentős terjedelmű, illetve nagyszámú adatra vonatkozik a 15 napos határidő egy alkalommal 15 nappal meghosszabbítható. Erről az Adatkezelő az igénylőt az igény kézhezvételét követő 8 napon belül tájékoztatja.

      Az adatokat tartalmazó dokumentumról vagy dokumentumrészről az igénylő másolatot kaphat.

      Jelentős terjedelmű dokumentum-másolat igénylése esetén a másolat iránti igényt az Adatszolgáltató a költségtérítés megfizetését követő 15 napon belül teljesíti. Arról, hogy az igényelt dokumentum nagy terjedelmű illetőleg a fizetendő költségről az Adatszolgáltató az igénylőt 8 napon belül tájékoztatja.

      KÖLTSÉGTÉRÍTÉS

      Az Adatkezelő a másolat készítéséért költségtérítést állapíthat meg, amelynek összegéről az igénylőt az igény teljesítését megelőzően tájékoztatja.

      Az igénylő a tájékoztatást követően nyilatkozhat, hogy az igény teljesítését a költségtérítés ismeretében is vállalja-e. Amennyiben az igénylő nem válaszol, az igényt az Adatkezelő teljesíti, ebben az esetben a költségtérítést követelheti.
      Amennyiben az igénylő a költségtérítés megfizetését elutasítja, az igény teljesítése megtagadható.

      A másolatkészítés díja:
      • A4 lapméretben: 15 Ft/oldal
      • A3 lapméretben 20 Ft/oldal

      Amennyiben közérdekű adat iránti igényt azzal nyújtanak be, hogy annak teljesítését elektronikus úton kérik, úgy a ráfordítási időt figyelembe véve az alábbi költségtérítés díj számolható fel:
      • CD 895 Ft + ÁFA/db

      Amennyiben közérdekű adat iránti igény adatbázisokban történő lekérdezéssel teljesíthető, úgy a ráfordítási időt figyelembe véve az alábbi költségtérítés díj számolható fel:
      • Adatbázisokból történő lekérdezések díja 54 Ft/perc

      A költségtérítés az Ügyfélszolgálati iroda pénztárában kell teljesíteni.

      ELUTASÍTÁS

      Amennyiben az igénylés nem teljesíthető, az Adatkezelő az adatszolgáltatást megtagadhatja. Az igény teljesítésének megtagadásáról, annak indokaival, és a jogorvoslati lehetőségekről való tájékoztatással együtt 8 napon belül írásban vagy elektronikus levélben értesíti az igénylőt.

      JOGORVOSLAT

      Az igénylő az Adatkezelő eljárása miatt a Nemzeti Adatvédelmi és Információszabadság Hatósághoz (1125 Budapest Szilágyi Erzsébet fasor 22/c.; postacím: 1530 Budapest, Pf.: 5.; e-mail: ugyfelszolgalat@naih.hu) fordulhat.

      Az igénylő a közérdekű adat megismerésére vonatkozó igény elutasítása vagy a teljesítésre nyitva álló, vagy az Adatkezelő által meghosszabbított határidő eredménytelen eltelte esetén, valamint – ha a költségtérítést nem fizette meg – a másolat készítéséért megállapított költségtérítés összegének felülvizsgálata érdekében bírósághoz fordulhat.
      A pert az igény elutasításának közlésétől, a határidő eredménytelen elteltétől, illetve a költségtérítés megfizetésére vonatkozó határidő lejártától számított 30 napon belül kell megindítani az Adatkezelő ellen. Ha az igény elutasítása, nem teljesítése vagy a másolat készítéséért megállapított költségtérítés összege miatt az igénylő a Hatóság vizsgálatának kezdeményezése érdekében a Hatóságnál bejelentést tesz, a pert a bejelentés érdemi vizsgálatának elutasításáról, a vizsgálat megszüntetéséről, lezárásáról szóló vagy a Hatóság értesítésének kézhezvételét követő 30 napon belül lehet megindítani. A perindításra rendelkezésre álló határidő elmulasztása esetén igazolásnak van helye.

      A megtagadás jogszerűségét és a megtagadás indokait, illetve a másolat készítéséért megállapított költségtérítés összegének megalapozottságát az adatkezelőnek kell bizonyítania.
      A perben fél lehet az is, akinek egyébként nincs perbeli jogképessége. A perbe a Hatóság az igénylő pernyertessége érdekében beavatkozhat.
      A helyi bíróság hatáskörébe tartozó ügyekben a megyei bíróság székhelyén lévő helyi bíróság, Budapesten a Pesti Központi Kerületi Bíróság jár el. A bíróság illetékességét az alperes közfeladatot ellátó szerv székhelye alapítja meg. Adatkezelő esetében az illetékes bíróság, a Budaörsi Városi Bíróság (2040 Budaörs, Koszorú utca 2.)
      A bíróság soron kívül jár el.
      Ha a bíróság a közérdekű adat igénylésére irányuló kérelemnek helyt ad, határozatában az adatkezelőt a kért közérdekű adat közlésére kötelezi. A bíróság a másolat készítéséért megállapított költségtérítés összegét megváltoztathatja, vagy a közfeladatot ellátó szervet a költségtérítés összegének megállapítása tekintetében új eljárásra kötelezheti.
      14.A közfeladatot ellátó szerv tevékenységére vonatkozó, jogszabályon alapuló statisztikai adatgyűjtés eredményei, időbeli változásuk 1062 KSH Települési vízellátás, szennyvízelvezetés és tisztítás
      (Archívum)
      14 A közfeladatot ellátó szerv tevékenységére vonatkozó, jogszabályon alapuló statisztikai adatgyűjtés eredményei, időbeli változásuk 1062 KSH Települési vízellátás, szennyvízelvezetés és tisztítás
      1062 KSH Települési vízellátás, szennyvízelvezetés és tisztítás
      1062 KSH Települési vízellátás, szennyvízelvezetés és tisztítás
      1062 KSH Települési vízellátás, szennyvízelvezetés és tisztítás
      1062 KSH Települési vízellátás, szennyvízelvezetés és tisztítás
      1062 KSH Települési vízellátás, szennyvízelvezetés és tisztítás
      1892 Jelentés környezetvédelmi rárdításokról, a környezetvédelmi termékek előállításáról és szolgáltatások nyújtásáról
      (Archívum)
      14 1892 Jelentés környezetvédelmi rárdításokról, a környezetvédelmi termékek előállításáról és szolgáltatások nyújtásáról
      1892 Jelentés környezetvédelmi rárdításokról, a környezetvédelmi termékek előállításáról és szolgáltatások nyújtásáról
      1892 Jelentés környezetvédelmi rárdításokról, a környezetvédelmi termékek előállításáról és szolgáltatások nyújtásáról
      1892 Jelentés környezetvédelmi rárdításokról, a környezetvédelmi termékek előállításáról és szolgáltatások nyújtásáról
      1892 Jelentés környezetvédelmi rárdításokról, a környezetvédelmi termékek előállításáról és szolgáltatások nyújtásáról
      2239 Éves teljesítménystatisztikai jelentés
      (Archívum)
      14 2239 Éves teljesítménystatisztikai jelentés
      2239 Éves teljesítménystatisztikai jelentés
      2239 Éves teljesítménystatisztikai jelentés
      2239 Éves teljesítménystatisztikai jelentés
      2239 Éves teljesítménystatisztikai jelentés
      2240 Éves beruházásstatisztikai jelentés
      (Archívum)
      14 2240 Éves beruházásstatisztikai jelentés
      2240 Éves beruházásstatisztikai jelentés
      2240 Éves beruházásstatisztikai jelentés
      2240 Éves beruházásstatisztikai jelentés
      2240 Éves beruházásstatisztikai jelentés
      2240 Éves beruházásstatisztikai jelentés
      2241 Éves munkaügyi jelentés
      (Archívum)
      14 2241 Éves munkaügyi jelentés
      2241 Éves munkaügyi jelentés
      2241 Éves munkaügyi jelentés
      2241 Éves munkaügyi jelentés
      2241 Éves munkaügyi jelentés
      2241 Éves munkaügyi jelentés
      15.A közérdekű adatokkal kapcsolatos kötelező statisztikai adatszolgáltatás adott szervre vonatkozó adatai Közérdekű adatokkal kapcsolatos kötelező statisztika
      (Archívum)
      15 A közérdekű adatokkal kapcsolatos kötelező statisztikai adatszolgáltatás adott szervre vonatkozó adatai Közérdekű adatokkal kapcsolatos kötelező statisztika_2016
      Közérdekű adatokkal kapcsolatos kötelező statisztika_2016
      Közérdekű adatokkal kapcsolatos kötelező statisztika
      Közérdekű adatokkal kapcsolatos kötelező statisztika
      Közérdekű adatokkal kapcsolatos kötelező statisztika
      Közérdekű adatokkal kapcsolatos kötelező statisztika
      Közérdekű adatokkal kapcsolatos kötelező statisztika
      Közérdekű adatokkal kapcsolatos kötelező statisztika
      Közérdekű adatokkal kapcsolatos kötelező statisztika
      Közérdekű adatokkal kapcsolatos kötelező statisztika
      Közérdekű adatokkal kapcsolatos kötelező statisztika
      Közérdekű adatokkal kapcsolatos kötelező statisztika
      Közérdekű adatokkal kapcsolatos kötelező statisztika
      Közérdekű adatokkal kapcsolatos kötelező statisztika
      16.Azon közérdekű adatok hasznosítására irányuló szerződések listája, amelyekben a közfeladatot ellátó szerv az egyik szerződő fél Nincs adat

      Az Érd és Térsége Víziközmű Kft. számára az adat nem értelmezhető.

      16 Azon közérdekű adatok hasznosítására irányuló szerződések listája, amelyekben a közfeladatot ellátó szerv az egyik szerződő fél
      17.A közfeladatot ellátó szerv kezelésében lévő közérdekű adatok felhasználására, hasznosítására vonatkozó általános szerződési feltételek Nincs adat

      Az Érd és Térsége Víziközmű Kft. számára az adat nem értelmezhető.

      17 A közfeladatot ellátó szerv kezelésében lévő közérdekű adatok felhasználására, hasznosítására vonatkozó általános szerződési feltételek
      18.A közfeladatot ellátó szervre vonatkozó különös és egyedi közzétételi lista
      Egyedi közzétételi lista; 2009. évi CXXII. Tv. szerinti közzététel
      (Archívum)

      Egyedi közzétételi lista

      A köztulajdonban álló gazdasági társaságok takarékosabb működéséről szóló 2009. évi CXXII. törvényben foglalt kötelezettségünket teljesítve a következő adatokat tesszük közzé
      Munkakör/Tisztség Alapbér/ Tiszteletdíj Prémium (%) Teljesítmény követelmény Végkielégítés mértéke Felmondási idő mértéke Versenytilalmi megállapodás
      felügyelő bizottság elnöke
      Varga András
      940 000 Ft/év nincs   nincs nincs nincs
      felügyelő bizottság tagja
      György Attila
      Dr. Hajós Béla
      Szűcs Ferenc
      Konrát Zita
      Papp Ferenc
      810 000 Ft/év nincs   nincs nincs nincs
      ügyvezető igazgató, önállóan bankszámla feletti rendelkezésre jogosult
      Lanku Ildikó
      1 406 000 Ft/hó 30%   Munka Törvénykönyv szerint nincs
      együttesen bankszámla feletti rendelkezésre jogosult munkavállalók  
      312 000 - 965 000 Ft/hó
      20-30%   Munka Törvénykönyv szerint nincs
      műszaki szolgáltatási igazgató,
      gazdasági igazgató, 
      szennyvízkezelési ágazatvezető főmérnök, vízellátási ágazatvezető főmérnök
      672 000 -1 175 000 Ft/hó 25-30%   Munka Törvénykönyv szerint nincs
      üzemegység-vezető,
      üzemegység-vezető helyettes, ügyfélszolgálati irodavezető
      400 000 - 585 000 Ft/hó 20-25%   Munka Törvénykönyv szerint nincs
       

      Érvényesség: 2020. szeptember 24-től
      18 Egyedi közzétételi lista

      Egyedi közzétételi lista

      A köztulajdonban álló gazdasági társaságok takarékosabb működéséről szóló 2009. évi CXXII. törvényben foglalt kötelezettségünket teljesítve a következő adatokat tesszük közzé
      Munkakör/Tisztség Alapbér/Tiszteletdíj Prémium (%) Teljesítmény követelmény Végkielégítés mértéke Felmondási idő mértéke Versenytilalmi megállapodás
      felügyelő bizottság elnöke Spéth Géza
      940 000 Ft/év nincs   nincs nincs nincs
      felügyelő bizottság tagja
      Békés István
      Dr. Hajós Béla
      Horváth Attila
      Szolnoki Gábor
      Szűcs Ferenc
      810 000 Ft/év nincs   nincs nincs nincs
      ügyvezető igazgató, önállóan bankszámla feletti rendelkezésre jogosult
      Lanku Ildikó
      797 000 Ft/hó 60%   Munka Törvénykönyv szerint nincs
      együttesen bankszámla feletti rendelkezésre jogosult munkavállalók
      (gazdasági igazgató,
      pénzügyi-számviteli csoportvezető,
      beruházási főmérnök,
      kontroller,
      pénzügyi előadó, könyvelő, tárgyi eszköz nyilvántartó, pénztár-ellenőr)
      211 000-707 000 0-50%   Munka Törvénykönyv szerint/ Munka Törvénykönyv szerint + 1 hónap nincs
      ágazatvezető, főmérnök
      450 000 -707 000 Ft/hó 25-50%   Munka Törvénykönyv szerint + 1 hónap nincs
      üzemegység-vezető, irodavezető
      285 000 - 663 000 Ft/hó 0-25%   Munka Törvénykönyv szerint nincs
      Érvényesség: 2014. július 1-től  
      Az Érd és Térsége Víziközmű Kft. hatályos Kollektív Szerződése a végkielégítésre vonatkozóan a Munka Törvénykönyv rendelkezéseihez viszonyítva azt a kiegészítést teszi, hogy a végkielégítés alapjául szolgáló munkaviszonyban töltött idő tekintetében figyelembe veszi a közvetlenül megelőző víz-, illetve szennyvízágazathoz tartozó munkáltatónál munkaviszonyban töltött időt is.

      Egyedi közzétételi lista

      Egyedi közzétételi lista

      A köztulajdonban álló gazdasági társaságok takarékosabb működéséről szóló 2009. évi CXXII. törvényben foglalt kötelezettségünket teljesítve a következő adatokat tesszük közzé
      Munkakör/Tisztség Alapbér/ Tiszteletdíj Prémium (%) Teljesítmény követelmény Végkielégítés mértéke Felmondási idő mértéke Versenytilalmi megállapodás
      felügyelő bizottság elnöke Spéth Géza 940 000 Ft/év nincs   nincs nincs nincs
      felügyelő bizottság tagja
      György Attila
      Dr. Hajós Béla
      Horváth Attila
      Szalai Nikolett
      Szűcs Ferenc
      810 000 Ft/év nincs   nincs nincs nincs
      ügyvezető igazgató, önállóan bankszámla feletti rendelkezésre jogosult
      Lanku Ildikó
      797 000 Ft/hó 60%   Munka Törvénykönyv szerint nincs
      együttesen bankszámla  feletti rendelkezésre jogosult munkavállalók 211 000-707 000 Ft/hó 0-50%   Munka Törvénykönyv szerint/ Munka Törvénykönyv szerint + 1 hónap nincs
      műszaki szolgáltatási igazgató, gazdasági igazgató, beruházási főmérnök, szennyvízkezelési ágazatvezető főmérnök, vízellátási ágazatvezető főmérnök 450 000 -707 000 Ft/hó 25-50%   Munka Törvénykönyv szerint + 1 hónap nincs
      üzemegység-vezető, üzemegység-vezető helyettes, ügyfélszolgálati irodavezető 285 000 - 400 000 Ft/hó 20-25%   Munka Törvénykönyv szerint nincs
      Érvényesség: 2015. július 1-től          
      Az Érd és Térsége Víziközmű Kft. hatályos Kollektív Szerződése a végkielégítésre vonatkozóan a Munka Törvénykönyv rendelkezéseihez viszonyítva azt a kiegészítést teszi, hogy a végkielégítés alapjául szolgáló munkaviszonyban töltött idő tekintetében figyelembe veszi a közvetlenül megelőző víz-, illetve szennyvízágazathoz tartozó munkáltatónál munkaviszonyban töltött időt is.
      Egyedi közzétételi lista

      Egyedi közzétételi lista

      A köztulajdonban álló gazdasági társaságok takarékosabb működéséről szóló 2009. évi CXXII. törvényben foglalt kötelezettségünket teljesítve a következő adatokat tesszük közzé
      Munkakör/Tisztség Alapbér/ Tiszteletdíj Prémium (%) Teljesítmény követelmény Végkielégítés mértéke Felmondási idő mértéke Versenytilalmi megállapodás
      felügyelő bizottság elnöke Spéth Géza 940 000 Ft/év nincs   nincs nincs nincs
      felügyelő bizottság tagja
      György Attila
      Dr. Hajós Béla
      Horváth Attila
      Szalai Nikolett
      Szűcs Ferenc
      810 000 Ft/év nincs   nincs nincs nincs
      ügyvezető igazgató, önállóan bankszámla feletti rendelkezésre jogosult
      Lanku Ildikó
      797 000 Ft/hó 60%   Munka Törvénykönyv szerint nincs
      együttesen bankszámla  feletti rendelkezésre jogosult munkavállalók 360 000-740 000 Ft/hó 0-50%   Munka Törvénykönyv szerint/ Munka Törvénykönyv szerint + 1 hónap nincs
      műszaki szolgáltatási igazgató, gazdasági igazgató, beruházási főmérnök, szennyvízkezelési ágazatvezető főmérnök, vízellátási ágazatvezető főmérnök 550 000 -740 000 Ft/hó 25-50%   Munka Törvénykönyv szerint + 1 hónap nincs
      üzemegység-vezető, üzemegység-vezető helyettes, ügyfélszolgálati irodavezető 220 000 - 400 000 Ft/hó 20-50%   Munka Törvénykönyv szerint nincs
      Érvényesség: 2016. július 1-től          
      Az Érd és Térsége Víziközmű Kft. hatályos Kollektív Szerződése a végkielégítésre vonatkozóan a Munka Törvénykönyv rendelkezéseihez viszonyítva azt a kiegészítést teszi, hogy a végkielégítés alapjául szolgáló munkaviszonyban töltött idő tekintetében figyelembe veszi a közvetlenül megelőző víz-, illetve szennyvízágazathoz tartozó munkáltatónál munkaviszonyban töltött időt is.
      Egyedi közzétételi lista

      Egyedi közzétételi lista

      A köztulajdonban álló gazdasági társaságok takarékosabb működéséről szóló 2009. évi CXXII. törvényben foglalt kötelezettségünket teljesítve a következő adatokat tesszük közzé
      Munkakör/Tisztség Alapbér/ Tiszteletdíj Prémium (%) Teljesítmény követelmény Végkielégítés mértéke Felmondási idő mértéke Versenytilalmi megállapodás
      felügyelő bizottság elnöke Spéth Géza 940 000 Ft/év nincs   nincs nincs nincs
      felügyelő bizottság tagja
      György Attila
      Dr. Hajós Béla
      Horváth Attila
      Szalai Nikolett
      Szűcs Ferenc
      810 000 Ft/év nincs   nincs nincs nincs
      ügyvezető igazgató, önállóan bankszámla feletti rendelkezésre jogosult
      Lanku Ildikó
      797 000 Ft/hó 60%   Munka Törvénykönyv szerint nincs
      együttesen bankszámla  feletti rendelkezésre jogosult munkavállalók 211 000-707 000 Ft/hó 0-50%   Munka Törvénykönyv szerint/ Munka Törvénykönyv szerint + 1 hónap nincs
      műszaki szolgáltatási igazgató, gazdasági igazgató, beruházási főmérnök, szennyvízkezelési ágazatvezető főmérnök, vízellátási ágazatvezető főmérnök 450 000 -707 000 Ft/hó 25-50%   Munka Törvénykönyv szerint + 1 hónap nincs
      üzemegység-vezető, üzemegység-vezető helyettes, ügyfélszolgálati irodavezető 285 000 - 400 000 Ft/hó 20-25%   Munka Törvénykönyv szerint nincs
      Érvényesség: 2015. július 1-től          
      Az Érd és Térsége Víziközmű Kft. hatályos Kollektív Szerződése a végkielégítésre vonatkozóan a Munka Törvénykönyv rendelkezéseihez viszonyítva azt a kiegészítést teszi, hogy a végkielégítés alapjául szolgáló munkaviszonyban töltött idő tekintetében figyelembe veszi a közvetlenül megelőző víz-, illetve szennyvízágazathoz tartozó munkáltatónál munkaviszonyban töltött időt is.
      Egyedi közzétételi lista

      Egyedi közzétételi lista

      A köztulajdonban álló gazdasági társaságok takarékosabb működéséről szóló 2009. évi CXXII. törvényben foglalt kötelezettségünket teljesítve a következő adatokat tesszük közzé
      Munkakör/Tisztség Alapbér/ Tiszteletdíj Prémium (%) Teljesítmény követelmény Végkielégítés mértéke Felmondási idő mértéke Versenytilalmi megállapodás
      felügyelő bizottság elnöke Spéth Géza 940 000 Ft/év nincs   nincs nincs nincs
      felügyelő bizottság tagja
      György Attila
      Dr. Hajós Béla
      Horváth Attila
      Szalai Nikolett
      Szűcs Ferenc
      810 000 Ft/év nincs   nincs nincs nincs
      ügyvezető igazgató, önállóan bankszámla feletti rendelkezésre jogosult
      Lanku Ildikó
      797 000 Ft/hó 60%   Munka Törvénykönyv szerint nincs
      együttesen bankszámla  feletti rendelkezésre jogosult munkavállalók 360 000-740 000 Ft/hó 0-50%   Munka Törvénykönyv szerint/ Munka Törvénykönyv szerint + 1 hónap nincs
      műszaki szolgáltatási igazgató, gazdasági igazgató, beruházási főmérnök, szennyvízkezelési ágazatvezető főmérnök, vízellátási ágazatvezető főmérnök 550 000 -740 000 Ft/hó 25-50%   Munka Törvénykönyv szerint + 1 hónap nincs
      üzemegység-vezető, üzemegység-vezető helyettes, ügyfélszolgálati irodavezető 220 000 - 400 000 Ft/hó 20-50%   Munka Törvénykönyv szerint nincs
      Érvényesség: 2016. július 1-től          
      Az Érd és Térsége Víziközmű Kft. hatályos Kollektív Szerződése a végkielégítésre vonatkozóan a Munka Törvénykönyv rendelkezéseihez viszonyítva azt a kiegészítést teszi, hogy a végkielégítés alapjául szolgáló munkaviszonyban töltött idő tekintetében figyelembe veszi a közvetlenül megelőző víz-, illetve szennyvízágazathoz tartozó munkáltatónál munkaviszonyban töltött időt is.
      Egyedi közzétételi lista

      Egyedi közzétételi lista

      A köztulajdonban álló gazdasági társaságok takarékosabb működéséről szóló 2009. évi CXXII. törvényben foglalt kötelezettségünket teljesítve a következő adatokat tesszük közzé
      Munkakör/Tisztség Alapbér/ Tiszteletdíj Prémium (%) Teljesítmény követelmény Végkielégítés mértéke Felmondási idő mértéke Versenytilalmi megállapodás
      felügyelő bizottság elnöke Spéth Géza 940 000 Ft/év nincs   nincs nincs nincs
      felügyelő bizottság tagja
      György Attila
      Dr. Hajós Béla
      Horváth Attila
      Szalai Nikolett
      Szűcs Ferenc
      810 000 Ft/év nincs   nincs nincs nincs
      ügyvezető igazgató, önállóan bankszámla feletti rendelkezésre jogosult
      Lanku Ildikó
      1 005 000 Ft/hó 30%   Munka Törvénykönyv szerint nincs
      együttesen bankszámla feletti rendelkezésre jogosult munkavállalók 431 000-984 000 Ft/hó 20-30%   Munka Törvénykönyv szerint/ Munka Törvénykönyv szerint + 1 hónap nincs
      műszaki szolgáltatási igazgató, gazdasági igazgató, beruházási főmérnök, szennyvízkezelési ágazatvezető főmérnök, vízellátási ágazatvezető főmérnök 643 500 -984 000 Ft/hó 25-30%   Munka Törvénykönyv szerint + 1 hónap nincs
      üzemegység-vezető, üzemegység-vezető helyettes, ügyfélszolgálati irodavezető 263 500 - 479 000 Ft/hó 20-25%   Munka Törvénykönyv szerint nincs
       
      Érvényesség: 2017. január 1-től

       
      Egyedi közzétételi lista

      Egyedi közzétételi lista

      A köztulajdonban álló gazdasági társaságok takarékosabb működéséről szóló 2009. évi CXXII. törvényben foglalt kötelezettségünket teljesítve a következő adatokat tesszük közzé
      Munkakör/Tisztség Alapbér/ Tiszteletdíj Prémium (%) Teljesítmény követelmény Végkielégítés mértéke Felmondási idő mértéke Versenytilalmi megállapodás
      felügyelő bizottság elnöke Spéth Géza 940 000 Ft/év nincs   nincs nincs nincs
      felügyelő bizottság tagja
      György Attila
      Dr. Hajós Béla
      Horváth Attila
      Szalai Nikolett
      Szűcs Ferenc
      810 000 Ft/év nincs   nincs nincs nincs
      ügyvezető igazgató, önállóan bankszámla feletti rendelkezésre jogosult
      Lanku Ildikó
      1 172 000 Ft/hó 30%   Munka Törvénykönyv szerint nincs
      együttesen bankszámla feletti rendelkezésre jogosult munkavállalók 431 000-984 000 Ft/hó 20-30%   Munka Törvénykönyv szerint/ Munka Törvénykönyv szerint + 1 hónap nincs
      műszaki szolgáltatási igazgató, gazdasági igazgató, beruházási főmérnök, szennyvízkezelési ágazatvezető főmérnök, vízellátási ágazatvezető főmérnök 643 500 -984 000 Ft/hó 25-30%   Munka Törvénykönyv szerint + 1 hónap nincs
      üzemegység-vezető, üzemegység-vezető helyettes, ügyfélszolgálati irodavezető 263 500 - 479 000 Ft/hó 20-25%   Munka Törvénykönyv szerint nincs
       
      Érvényesség: 2017. január 1-től

       
      Egyedi közzétételi lista

      Egyedi közzétételi lista

      A köztulajdonban álló gazdasági társaságok takarékosabb működéséről szóló 2009. évi CXXII. törvényben foglalt kötelezettségünket teljesítve a következő adatokat tesszük közzé
      Munkakör/Tisztség Alapbér/ Tiszteletdíj Prémium (%) Teljesítmény követelmény Végkielégítés mértéke Felmondási idő mértéke Versenytilalmi megállapodás
      felügyelő bizottság elnöke Spéth Géza 940 000 Ft/év nincs   nincs nincs nincs
      felügyelő bizottság tagja
      György Attila
      Dr. Hajós Béla
      Szalai Nikolett
      Szűcs Ferenc
      810 000 Ft/év nincs   nincs nincs nincs
      ügyvezető igazgató, önállóan bankszámla feletti rendelkezésre jogosult
      Lanku Ildikó
      1 172 000 Ft/hó 30%   Munka Törvénykönyv szerint nincs
      együttesen bankszámla feletti rendelkezésre jogosult munkavállalók 431 000-984 000 Ft/hó 20-30%   Munka Törvénykönyv szerint/ Munka Törvénykönyv szerint + 1 hónap nincs
      műszaki szolgáltatási igazgató, gazdasági igazgató, beruházási csoportvezető, szennyvízkezelési ágazatvezető főmérnök, vízellátási ágazatvezető főmérnök 643 500 -984 000 Ft/hó 25-30%   Munka Törvénykönyv szerint + 1 hónap nincs
      üzemegység-vezető, üzemegység-vezető helyettes, ügyfélszolgálati irodavezető 263 500 - 479 000 Ft/hó 20-25%   Munka Törvénykönyv szerint nincs
       
      Érvényesség: 2017. január 1-től

       
      Egyedi közzétételi lista

      Egyedi közzétételi lista

      A köztulajdonban álló gazdasági társaságok takarékosabb működéséről szóló 2009. évi CXXII. törvényben foglalt kötelezettségünket teljesítve a következő adatokat tesszük közzé
      Munkakör/Tisztség Alapbér/ Tiszteletdíj Prémium (%) Teljesítmény követelmény Végkielégítés mértéke Felmondási idő mértéke Versenytilalmi megállapodás
      felügyelő bizottság elnöke Spéth Géza 940 000 Ft/év nincs   nincs nincs nincs
      felügyelő bizottság tagja
      György Attila
      Dr. Hajós Béla
      Horváth Attila
      Szalai Nikolett
      Szűcs Ferenc
      810 000 Ft/év nincs   nincs nincs nincs
      ügyvezető igazgató, önállóan bankszámla feletti rendelkezésre jogosult
      Lanku Ildikó
      1 172 000 Ft/hó 30%   Munka Törvénykönyv szerint nincs
      együttesen bankszámla feletti rendelkezésre jogosult munkavállalók 431 000-984 000 Ft/hó 20-30%   Munka Törvénykönyv szerint/ Munka Törvénykönyv szerint + 1 hónap nincs
      műszaki szolgáltatási igazgató, gazdasági igazgató, beruházási főmérnök, szennyvízkezelési ágazatvezető főmérnök, vízellátási ágazatvezető főmérnök 643 500 -984 000 Ft/hó 25-30%   Munka Törvénykönyv szerint + 1 hónap nincs
      üzemegység-vezető, üzemegység-vezető helyettes, ügyfélszolgálati irodavezető 263 500 - 479 000 Ft/hó 20-25%   Munka Törvénykönyv szerint nincs
       
      Érvényesség: 2017. január 1-től

       
      Egyedi közzétételi lista

      Egyedi közzétételi lista

      A köztulajdonban álló gazdasági társaságok takarékosabb működéséről szóló 2009. évi CXXII. törvényben foglalt kötelezettségünket teljesítve a következő adatokat tesszük közzé
      Munkakör/Tisztség Alapbér/ Tiszteletdíj Prémium (%) Teljesítmény követelmény Végkielégítés mértéke Felmondási idő mértéke Versenytilalmi megállapodás
      felügyelő bizottság elnöke Spéth Géza 940 000 Ft/év nincs   nincs nincs nincs
      felügyelő bizottság tagja
      György Attila
      Dr. Hajós Béla
      Szalai Nikolett
      Szűcs Ferenc
      810 000 Ft/év nincs   nincs nincs nincs
      ügyvezető igazgató, önállóan bankszámla feletti rendelkezésre jogosult
      Lanku Ildikó
      1 172 000 Ft/hó 30%   Munka Törvénykönyv szerint nincs
      együttesen bankszámla feletti rendelkezésre jogosult munkavállalók 431 000-984 000 Ft/hó 20-30%   Munka Törvénykönyv szerint/ Munka Törvénykönyv szerint + 1 hónap nincs
      műszaki szolgáltatási igazgató, gazdasági igazgató, beruházási csoportvezető, szennyvízkezelési ágazatvezető főmérnök, vízellátási ágazatvezető főmérnök 643 500 -984 000 Ft/hó 25-30%   Munka Törvénykönyv szerint + 1 hónap nincs
      üzemegység-vezető, üzemegység-vezető helyettes, ügyfélszolgálati irodavezető 263 500 - 479 000 Ft/hó 20-25%   Munka Törvénykönyv szerint nincs
       
      Érvényesség: 2017. január 1-től

       
      Egyedi közzétételi lista

      Egyedi közzétételi lista

      A köztulajdonban álló gazdasági társaságok takarékosabb működéséről szóló 2009. évi CXXII. törvényben foglalt kötelezettségünket teljesítve a következő adatokat tesszük közzé
      Munkakör/Tisztség Alapbér/ Tiszteletdíj Prémium (%) Teljesítmény követelmény Végkielégítés mértéke Felmondási idő mértéke Versenytilalmi megállapodás
      felügyelő bizottság elnöke Spéth Géza 940 000 Ft/év nincs   nincs nincs nincs
      felügyelő bizottság tagja
      György Attila
      Dr. Hajós Béla
      Szalai Nikolett
      Szűcs Ferenc
      810 000 Ft/év nincs   nincs nincs nincs
      ügyvezető igazgató, önállóan bankszámla feletti rendelkezésre jogosult
      Lanku Ildikó
      1 289 000 Ft/hó 30%   Munka Törvénykönyv szerint nincs
      együttesen bankszámla feletti rendelkezésre jogosult munkavállalók 474 000-1 100 000 Ft/hó 20-30%   Munka Törvénykönyv szerint/ Munka Törvénykönyv szerint + 1 hónap nincs
      műszaki szolgáltatási igazgató, gazdasági igazgató, beruházási csoportvezető, szennyvízkezelési ágazatvezető főmérnök, vízellátási ágazatvezető főmérnök 600 000 -1 000 000 Ft/hó 25-30%   Munka Törvénykönyv szerint + 1 hónap nincs
      üzemegység-vezető, üzemegység-vezető helyettes, ügyfélszolgálati irodavezető 335 000 - 515 000 Ft/hó 20-25%   Munka Törvénykönyv szerint nincs
       
      Érvényesség: 2018. június 1-től

       
      Egyedi közzétételi lista

      Egyedi közzétételi lista

      A köztulajdonban álló gazdasági társaságok takarékosabb működéséről szóló 2009. évi CXXII. törvényben foglalt kötelezettségünket teljesítve a következő adatokat tesszük közzé
      Munkakör/Tisztség Alapbér/ Tiszteletdíj Prémium (%) Teljesítmény követelmény Végkielégítés mértéke Felmondási idő mértéke Versenytilalmi megállapodás
      felügyelő bizottság elnöke Spéth Géza 940 000 Ft/év nincs   nincs nincs nincs
      felügyelő bizottság tagja
      György Attila
      Dr. Hajós Béla
      Szalai Nikolett
      Szűcs Ferenc
      810 000 Ft/év nincs   nincs nincs nincs
      ügyvezető igazgató, önállóan bankszámla feletti rendelkezésre jogosult
      Lanku Ildikó
      1 289 000 Ft/hó 30%   Munka Törvénykönyv szerint nincs
      együttesen bankszámla feletti rendelkezésre jogosult munkavállalók  
      271 000 - 1 190 000 Ft/hó
      20-30%   Munka Törvénykönyv szerint/ Munka Törvénykönyv szerint + 1 hónap nincs
      műszaki szolgáltatási igazgató,
      gazdasági igazgató, 
      szennyvízkezelési ágazatvezető főmérnök, vízellátási ágazatvezető főmérnök
      630 000 -1 190 000 Ft/hó 25-30%   Munka Törvénykönyv szerint + 1 hónap nincs
      üzemegység-vezető,
      üzemegység-vezető helyettes, ügyfélszolgálati irodavezető
      360 000 - 630 000 Ft/hó 20-25%   Munka Törvénykönyv szerint nincs
       

      Érvényesség: 2019. április 1-től

       
      Egyedi közzétételi lista

      Egyedi közzétételi lista

      A köztulajdonban álló gazdasági társaságok takarékosabb működéséről szóló 2009. évi CXXII. törvényben foglalt kötelezettségünket teljesítve a következő adatokat tesszük közzé
      Munkakör/Tisztség Alapbér/ Tiszteletdíj Prémium (%) Teljesítmény követelmény Végkielégítés mértéke Felmondási idő mértéke Versenytilalmi megállapodás
      felügyelő bizottság elnöke Spéth Géza 940 000 Ft/év nincs   nincs nincs nincs
      felügyelő bizottság tagja
      György Attila
      Dr. Hajós Béla
      Szalai Nikolett
      Szűcs Ferenc
      810 000 Ft/év nincs   nincs nincs nincs
      ügyvezető igazgató, önállóan bankszámla feletti rendelkezésre jogosult
      Lanku Ildikó
      1 339 000 Ft/hó 30%   Munka Törvénykönyv szerint nincs
      együttesen bankszámla feletti rendelkezésre jogosult munkavállalók  
      270 000 - 800 000 Ft/hó
      20-30%   Munka Törvénykönyv szerint nincs
      műszaki szolgáltatási igazgató,
      gazdasági igazgató, 
      szennyvízkezelési ágazatvezető főmérnök, vízellátási ágazatvezető főmérnök
      630 000 -1 100 000 Ft/hó 25-30%   Munka Törvénykönyv szerint nincs
      üzemegység-vezető,
      üzemegység-vezető helyettes, ügyfélszolgálati irodavezető
      360 000 - 522 000 Ft/hó 20-25%   Munka Törvénykönyv szerint nincs
       

      Érvényesség: 2019. november 1-től

       
      Egyedi közzétételi lista

      Egyedi közzétételi lista

      A köztulajdonban álló gazdasági társaságok takarékosabb működéséről szóló 2009. évi CXXII. törvényben foglalt kötelezettségünket teljesítve a következő adatokat tesszük közzé
      Munkakör/Tisztség Alapbér/ Tiszteletdíj Prémium (%) Teljesítmény követelmény Végkielégítés mértéke Felmondási idő mértéke Versenytilalmi megállapodás
      felügyelő bizottság elnöke - megválasztása folyamatban 940 000 Ft/év nincs   nincs nincs nincs
      felügyelő bizottság tagja
      György Attila
      Dr. Hajós Béla
      Szűcs Ferenc
      Konrát Zita
      Varga András
      810 000 Ft/év nincs   nincs nincs nincs
      ügyvezető igazgató, önállóan bankszámla feletti rendelkezésre jogosult
      Lanku Ildikó
      1 339 000 Ft/hó 30%   Munka Törvénykönyv szerint nincs
      együttesen bankszámla feletti rendelkezésre jogosult munkavállalók  
      270 000 - 800 000 Ft/hó
      20-30%   Munka Törvénykönyv szerint nincs
      műszaki szolgáltatási igazgató,
      gazdasági igazgató, 
      szennyvízkezelési ágazatvezető főmérnök, vízellátási ágazatvezető főmérnök
      630 000 -1 100 000 Ft/hó 25-30%   Munka Törvénykönyv szerint nincs
      üzemegység-vezető,
      üzemegység-vezető helyettes, ügyfélszolgálati irodavezető
      360 000 - 522 000 Ft/hó 20-25%   Munka Törvénykönyv szerint nincs
       

      Érvényesség: 2020. március 13-tól

       
      Egyedi közzétételi lista

      Egyedi közzétételi lista

      A köztulajdonban álló gazdasági társaságok takarékosabb működéséről szóló 2009. évi CXXII. törvényben foglalt kötelezettségünket teljesítve a következő adatokat tesszük közzé
      Munkakör/Tisztség Alapbér/ Tiszteletdíj Prémium (%) Teljesítmény követelmény Végkielégítés mértéke Felmondási idő mértéke Versenytilalmi megállapodás
      felügyelő bizottság elnöke
      Varga András
      940 000 Ft/év nincs   nincs nincs nincs
      felügyelő bizottság tagja
      György Attila
      Dr. Hajós Béla
      Szűcs Ferenc
      Konrát Zita
      Ács Mihály Zsigmondné
      810 000 Ft/év nincs   nincs nincs nincs
      ügyvezető igazgató, önállóan bankszámla feletti rendelkezésre jogosult
      Lanku Ildikó
      1 339 000 Ft/hó 30%   Munka Törvénykönyv szerint nincs
      együttesen bankszámla feletti rendelkezésre jogosult munkavállalók  
      270 000 - 800 000 Ft/hó
      20-30%   Munka Törvénykönyv szerint nincs
      műszaki szolgáltatási igazgató,
      gazdasági igazgató, 
      szennyvízkezelési ágazatvezető főmérnök, vízellátási ágazatvezető főmérnök
      630 000 -1 100 000 Ft/hó 25-30%   Munka Törvénykönyv szerint nincs
      üzemegység-vezető,
      üzemegység-vezető helyettes, ügyfélszolgálati irodavezető
      360 000 - 522 000 Ft/hó 20-25%   Munka Törvénykönyv szerint nincs
       

      Érvényesség: 2020. május 6-tól

       
      Egyedi közzétételi lista

      Egyedi közzétételi lista

      A köztulajdonban álló gazdasági társaságok takarékosabb működéséről szóló 2009. évi CXXII. törvényben foglalt kötelezettségünket teljesítve a következő adatokat tesszük közzé
      Munkakör/Tisztség Alapbér/ Tiszteletdíj Prémium (%) Teljesítmény követelmény Végkielégítés mértéke Felmondási idő mértéke Versenytilalmi megállapodás
      felügyelő bizottság elnöke
      Varga András
      940 000 Ft/év nincs   nincs nincs nincs
      felügyelő bizottság tagja
      György Attila
      Dr. Hajós Béla
      Szűcs Ferenc
      Konrát Zita
      Ács Mihály Zsigmondné
      810 000 Ft/év nincs   nincs nincs nincs
      ügyvezető igazgató, önállóan bankszámla feletti rendelkezésre jogosult
      Lanku Ildikó
      1 406 000 Ft/hó 30%   Munka Törvénykönyv szerint nincs
      együttesen bankszámla feletti rendelkezésre jogosult munkavállalók  
      312 000 - 965 000 Ft/hó
      20-30%   Munka Törvénykönyv szerint nincs
      műszaki szolgáltatási igazgató,
      gazdasági igazgató, 
      szennyvízkezelési ágazatvezető főmérnök, vízellátási ágazatvezető főmérnök
      672 000 -1 175 000 Ft/hó 25-30%   Munka Törvénykönyv szerint nincs
      üzemegység-vezető,
      üzemegység-vezető helyettes, ügyfélszolgálati irodavezető
      400 000 - 585 000 Ft/hó 20-25%   Munka Törvénykönyv szerint nincs
       

      Érvényesség: 2020. július 2-től
      19.A közfeladatot ellátó szerv kezelésében levő, a közadatok újrahasznosításáról szóló törvény szerint újrahasznosítás céljára elérhető kulturális közadatok listája a rendelkezésre álló formátumok megjelölésével, valamint a közfeladatot ellátó szerv kezelésében levő,
      a közadatok újrahasznosításáról szóló törvény szerint újrahasznosítható közadat típusokról való tájékoztatás, a rendelkezésre álló formátumok megjelölésével
      Nincs adat

      Az Érd és Térsége Víziközmű Kft. számára az adat nem értelmezhető.

      19 A közfeladatot ellátó szerv kezelésében levő, a közadatok újrahasznosításáról szóló törvény szerint újrahasznosítás céljára elérhető kulturális közadatok listája a rendelkezésre álló formátumok megjelölésével, valamint a közfeladatot ellátó szerv kezelésében levő,
      a közadatok újrahasznosításáról szóló törvény szerint újrahasznosítható közadat típusokról való tájékoztatás, a rendelkezésre álló formátumok megjelölésével
      20.A 19. sor szerinti közadatok és kulturális közadatok újrahasznosítására vonatkozó általános szerződési feltételek elektronikusan szerkeszthető változata Nincs adat

      Az Érd és Térsége Víziközmű Kft. számára az adat nem értelmezhető.

      20 A 19. sor szerinti közadatok és kulturális közadatok újrahasznosítására vonatkozó általános szerződési feltételek elektronikusan szerkeszthető változata
      21.A 19. sor szerinti közadatok és kulturális közadatok újrahasznosítás céljából történő rendelkezésre bocsátásáért fizetendő díjak általános jegyzéke, a díjszámítás alapját képező tényezőkkel együttesen Nincs adat

      Az Érd és Térsége Víziközmű Kft. számára az adat nem értelmezhető.

      21 A 19. sor szerinti közadatok és kulturális közadatok újrahasznosítás céljából történő rendelkezésre bocsátásáért fizetendő díjak általános jegyzéke, a díjszámítás alapját képező tényezőkkel együttesen
      22.A közadatok újrahasznosításáról szóló törvény szerinti jogorvoslati tájékoztatás Nincs adat

      Az Érd és Térsége Víziközmű Kft. számára az adat nem értelmezhető.

      22 A közadatok újrahasznosításáról szóló törvény szerinti jogorvoslati tájékoztatás
      23.A közfeladatot ellátó szerv által megkötött, a közadatok újrahasznosításáról szóló törvény szerint kötött kizárólagos jogot biztosító megállapodások szerződő feleinek megjelölése, a kizárólagosság időtartamának, tárgyának, valamint a megállapodás egyéb lényeges elemeinek megjelölése Nincs adat

      Az Érd és Térsége Víziközmű Kft. számára az adat nem értelmezhető.

      23 A közfeladatot ellátó szerv által megkötött, a közadatok újrahasznosításáról szóló törvény szerint kötött kizárólagos jogot biztosító megállapodások szerződő feleinek megjelölése, a kizárólagosság időtartamának, tárgyának, valamint a megállapodás egyéb lényeges elemeinek megjelölése
      24.A közfeladatot ellátó szerv által kötött, a közadatok újrahasznosításáról szóló törvény szerint a kulturális közadatok digitalizálására kizárólagos jogot biztosító megállapodások szövege Nincs adat

      Az Érd és Térsége Víziközmű Kft. számára az adat nem értelmezhető.

      24 A közfeladatot ellátó szerv által kötött, a közadatok újrahasznosításáról szóló törvény szerint a kulturális közadatok digitalizálására kizárólagos jogot biztosító megállapodások szövege
      25.A közadatok újrahasznosításáról szóló törvény szerinti azon jogszabály, közjogi szervezetszabályozó eszköz, közszolgáltatási szerződés vagy más kötelező erővel bíró dokumentum (vagy az annak elérhetőségére mutató hivatkozás), amely az újrahasznosítás céljából rendelkezésre bocsátható közadat gyűjtésével, előállításával, feldolgozásával és terjesztésével összefüggő költségek jelentős részének saját bevételből való fedezését írja elő a közfeladatot ellátó szerv részére Nincs adat

      Az Érd és Térsége Víziközmű Kft. számára az adat nem értelmezhető.

      25 A közadatok újrahasznosításáról szóló törvény szerinti azon jogszabály, közjogi szervezetszabályozó eszköz, közszolgáltatási szerződés vagy más kötelező erővel bíró dokumentum (vagy az annak elérhetőségére mutató hivatkozás), amely az újrahasznosítás céljából rendelkezésre bocsátható közadat gyűjtésével, előállításával, feldolgozásával és terjesztésével összefüggő költségek jelentős részének saját bevételből való fedezését írja elő a közfeladatot ellátó szerv részére
    • III. Gazdálkodási adatok
      Adatszolgáltatási elvárás Szolgáltatott adat
      1.A közfeladatot ellátó szerv éves költségvetése, számviteli törvény szerint beszámolója vagy éves költségvetés beszámolójaÉves beszámoló
      2.A közfeladatot ellátó szervnél foglalkoztatottak létszámára és személyi juttatásaira vonatkozó összesített adatok, illetve összesítve a vezetők és vezető tisztségviselők illetménye, munkabére, és  rendszeres juttatásai, valamint költségtérítése, az egyéb alkalmazottaknak nyújtott juttatások fajtája és mértéke összesítve Közzététel a 2009. évi CXXII. törvény alapján
      (Archívum)

      Egyedi közzétételi lista

      A köztulajdonban álló gazdasági társaságok takarékosabb működéséről szóló 2009. évi CXXII. törvényben foglalt kötelezettségünket teljesítve a következő adatokat tesszük közzé
      Munkakör/Tisztség Alapbér/ Tiszteletdíj Prémium (%) Teljesítmény követelmény Végkielégítés mértéke Felmondási idő mértéke Versenytilalmi megállapodás
      felügyelő bizottság elnöke
      Varga András
      940 000 Ft/év nincs   nincs nincs nincs
      felügyelő bizottság tagja
      György Attila
      Dr. Hajós Béla
      Szűcs Ferenc
      Konrát Zita
      Papp Ferenc
      810 000 Ft/év nincs   nincs nincs nincs
      ügyvezető igazgató, önállóan bankszámla feletti rendelkezésre jogosult
      Lanku Ildikó
      1 406 000 Ft/hó 30%   Munka Törvénykönyv szerint nincs
      együttesen bankszámla feletti rendelkezésre jogosult munkavállalók  
      312 000 - 965 000 Ft/hó
      20-30%   Munka Törvénykönyv szerint nincs
      műszaki szolgáltatási igazgató,
      gazdasági igazgató, 
      szennyvízkezelési ágazatvezető főmérnök, vízellátási ágazatvezető főmérnök
      672 000 -1 175 000 Ft/hó 25-30%   Munka Törvénykönyv szerint nincs
      üzemegység-vezető,
      üzemegység-vezető helyettes, ügyfélszolgálati irodavezető
      400 000 - 585 000 Ft/hó 20-25%   Munka Törvénykönyv szerint nincs
       

      Érvényesség: 2020. szeptember 24-től
      2 A közfeladatot ellátó szervnél foglalkoztatottak létszámára és személyi juttatásaira vonatkozó összesített adatok, illetve összesítve a vezetők és vezető tisztségviselők illetménye, munkabére, és  rendszeres juttatásai, valamint költségtérítése, az egyéb alkalmazottaknak nyújtott juttatások fajtája és mértéke összesítve Egyedi közzétételi lista

      Egyedi közzétételi lista

      A köztulajdonban álló gazdasági társaságok takarékosabb működéséről szóló 2009. évi CXXII. törvényben foglalt kötelezettségünket teljesítve a következő adatokat tesszük közzé
      Munkakör/Tisztség Alapbér/Tiszteletdíj Prémium (%) Teljesítmény követelmény Végkielégítés mértéke Felmondási idő mértéke Versenytilalmi megállapodás
      felügyelő bizottság elnöke Spéth Géza
      940 000 Ft/év nincs   nincs nincs nincs
      felügyelő bizottság tagja
      Békés István
      Dr. Hajós Béla
      Horváth Attila
      Szolnoki Gábor
      Szűcs Ferenc
      810 000 Ft/év nincs   nincs nincs nincs
      ügyvezető igazgató, önállóan bankszámla feletti rendelkezésre jogosult
      Lanku Ildikó
      797 000 Ft/hó 60%   Munka Törvénykönyv szerint nincs
      együttesen bankszámla feletti rendelkezésre jogosult munkavállalók
      (gazdasági igazgató,
      pénzügyi-számviteli csoportvezető,
      beruházási főmérnök,
      kontroller,
      pénzügyi előadó, könyvelő, tárgyi eszköz nyilvántartó, pénztár-ellenőr)
      211 000-707 000 0-50%   Munka Törvénykönyv szerint/ Munka Törvénykönyv szerint + 1 hónap nincs
      ágazatvezető, főmérnök
      450 000 -707 000 Ft/hó 25-50%   Munka Törvénykönyv szerint + 1 hónap nincs
      üzemegység-vezető, irodavezető
      285 000 - 663 000 Ft/hó 0-25%   Munka Törvénykönyv szerint nincs
      Érvényesség: 2014. július 1-től  
      Az Érd és Térsége Víziközmű Kft. hatályos Kollektív Szerződése a végkielégítésre vonatkozóan a Munka Törvénykönyv rendelkezéseihez viszonyítva azt a kiegészítést teszi, hogy a végkielégítés alapjául szolgáló munkaviszonyban töltött idő tekintetében figyelembe veszi a közvetlenül megelőző víz-, illetve szennyvízágazathoz tartozó munkáltatónál munkaviszonyban töltött időt is.

      Egyedi közzétételi lista

      Egyedi közzétételi lista

      A köztulajdonban álló gazdasági társaságok takarékosabb működéséről szóló 2009. évi CXXII. törvényben foglalt kötelezettségünket teljesítve a következő adatokat tesszük közzé
      Munkakör/Tisztség Alapbér/ Tiszteletdíj Prémium (%) Teljesítmény követelmény Végkielégítés mértéke Felmondási idő mértéke Versenytilalmi megállapodás
      felügyelő bizottság elnöke Spéth Géza 940 000 Ft/év nincs   nincs nincs nincs
      felügyelő bizottság tagja
      György Attila
      Dr. Hajós Béla
      Horváth Attila
      Szalai Nikolett
      Szűcs Ferenc
      810 000 Ft/év nincs   nincs nincs nincs
      ügyvezető igazgató, önállóan bankszámla feletti rendelkezésre jogosult
      Lanku Ildikó
      797 000 Ft/hó 60%   Munka Törvénykönyv szerint nincs
      együttesen bankszámla  feletti rendelkezésre jogosult munkavállalók 211 000-707 000 Ft/hó 0-50%   Munka Törvénykönyv szerint/ Munka Törvénykönyv szerint + 1 hónap nincs
      műszaki szolgáltatási igazgató, gazdasági igazgató, beruházási főmérnök, szennyvízkezelési ágazatvezető főmérnök, vízellátási ágazatvezető főmérnök 450 000 -707 000 Ft/hó 25-50%   Munka Törvénykönyv szerint + 1 hónap nincs
      üzemegység-vezető, üzemegység-vezető helyettes, ügyfélszolgálati irodavezető 285 000 - 400 000 Ft/hó 20-25%   Munka Törvénykönyv szerint nincs
      Érvényesség: 2015. július 1-től          
      Az Érd és Térsége Víziközmű Kft. hatályos Kollektív Szerződése a végkielégítésre vonatkozóan a Munka Törvénykönyv rendelkezéseihez viszonyítva azt a kiegészítést teszi, hogy a végkielégítés alapjául szolgáló munkaviszonyban töltött idő tekintetében figyelembe veszi a közvetlenül megelőző víz-, illetve szennyvízágazathoz tartozó munkáltatónál munkaviszonyban töltött időt is.
      Egyedi közzétételi lista

      Egyedi közzétételi lista

      A köztulajdonban álló gazdasági társaságok takarékosabb működéséről szóló 2009. évi CXXII. törvényben foglalt kötelezettségünket teljesítve a következő adatokat tesszük közzé
      Munkakör/Tisztség Alapbér/ Tiszteletdíj Prémium (%) Teljesítmény követelmény Végkielégítés mértéke Felmondási idő mértéke Versenytilalmi megállapodás
      felügyelő bizottság elnöke Spéth Géza 940 000 Ft/év nincs   nincs nincs nincs
      felügyelő bizottság tagja
      György Attila
      Dr. Hajós Béla
      Horváth Attila
      Szalai Nikolett
      Szűcs Ferenc
      810 000 Ft/év nincs   nincs nincs nincs
      ügyvezető igazgató, önállóan bankszámla feletti rendelkezésre jogosult
      Lanku Ildikó
      797 000 Ft/hó 60%   Munka Törvénykönyv szerint nincs
      együttesen bankszámla  feletti rendelkezésre jogosult munkavállalók 360 000-740 000 Ft/hó 0-50%   Munka Törvénykönyv szerint/ Munka Törvénykönyv szerint + 1 hónap nincs
      műszaki szolgáltatási igazgató, gazdasági igazgató, beruházási főmérnök, szennyvízkezelési ágazatvezető főmérnök, vízellátási ágazatvezető főmérnök 550 000 -740 000 Ft/hó 25-50%   Munka Törvénykönyv szerint + 1 hónap nincs
      üzemegység-vezető, üzemegység-vezető helyettes, ügyfélszolgálati irodavezető 220 000 - 400 000 Ft/hó 20-50%   Munka Törvénykönyv szerint nincs
      Érvényesség: 2016. július 1-től          
      Az Érd és Térsége Víziközmű Kft. hatályos Kollektív Szerződése a végkielégítésre vonatkozóan a Munka Törvénykönyv rendelkezéseihez viszonyítva azt a kiegészítést teszi, hogy a végkielégítés alapjául szolgáló munkaviszonyban töltött idő tekintetében figyelembe veszi a közvetlenül megelőző víz-, illetve szennyvízágazathoz tartozó munkáltatónál munkaviszonyban töltött időt is.
      Egyedi közzétételi lista

      Egyedi közzétételi lista

      A köztulajdonban álló gazdasági társaságok takarékosabb működéséről szóló 2009. évi CXXII. törvényben foglalt kötelezettségünket teljesítve a következő adatokat tesszük közzé
      Munkakör/Tisztség Alapbér/ Tiszteletdíj Prémium (%) Teljesítmény követelmény Végkielégítés mértéke Felmondási idő mértéke Versenytilalmi megállapodás
      felügyelő bizottság elnöke Spéth Géza 940 000 Ft/év nincs   nincs nincs nincs
      felügyelő bizottság tagja
      György Attila
      Dr. Hajós Béla
      Horváth Attila
      Szalai Nikolett
      Szűcs Ferenc
      810 000 Ft/év nincs   nincs nincs nincs
      ügyvezető igazgató, önállóan bankszámla feletti rendelkezésre jogosult
      Lanku Ildikó
      797 000 Ft/hó 60%   Munka Törvénykönyv szerint nincs
      együttesen bankszámla  feletti rendelkezésre jogosult munkavállalók 211 000-707 000 Ft/hó 0-50%   Munka Törvénykönyv szerint/ Munka Törvénykönyv szerint + 1 hónap nincs
      műszaki szolgáltatási igazgató, gazdasági igazgató, beruházási főmérnök, szennyvízkezelési ágazatvezető főmérnök, vízellátási ágazatvezető főmérnök 450 000 -707 000 Ft/hó 25-50%   Munka Törvénykönyv szerint + 1 hónap nincs
      üzemegység-vezető, üzemegység-vezető helyettes, ügyfélszolgálati irodavezető 285 000 - 400 000 Ft/hó 20-25%   Munka Törvénykönyv szerint nincs
      Érvényesség: 2015. július 1-től          
      Az Érd és Térsége Víziközmű Kft. hatályos Kollektív Szerződése a végkielégítésre vonatkozóan a Munka Törvénykönyv rendelkezéseihez viszonyítva azt a kiegészítést teszi, hogy a végkielégítés alapjául szolgáló munkaviszonyban töltött idő tekintetében figyelembe veszi a közvetlenül megelőző víz-, illetve szennyvízágazathoz tartozó munkáltatónál munkaviszonyban töltött időt is.
      Egyedi közzétételi lista

      Egyedi közzétételi lista

      A köztulajdonban álló gazdasági társaságok takarékosabb működéséről szóló 2009. évi CXXII. törvényben foglalt kötelezettségünket teljesítve a következő adatokat tesszük közzé
      Munkakör/Tisztség Alapbér/ Tiszteletdíj Prémium (%) Teljesítmény követelmény Végkielégítés mértéke Felmondási idő mértéke Versenytilalmi megállapodás
      felügyelő bizottság elnöke Spéth Géza 940 000 Ft/év nincs   nincs nincs nincs
      felügyelő bizottság tagja
      György Attila
      Dr. Hajós Béla
      Horváth Attila
      Szalai Nikolett
      Szűcs Ferenc
      810 000 Ft/év nincs   nincs nincs nincs
      ügyvezető igazgató, önállóan bankszámla feletti rendelkezésre jogosult
      Lanku Ildikó
      797 000 Ft/hó 60%   Munka Törvénykönyv szerint nincs
      együttesen bankszámla  feletti rendelkezésre jogosult munkavállalók 360 000-740 000 Ft/hó 0-50%   Munka Törvénykönyv szerint/ Munka Törvénykönyv szerint + 1 hónap nincs
      műszaki szolgáltatási igazgató, gazdasági igazgató, beruházási főmérnök, szennyvízkezelési ágazatvezető főmérnök, vízellátási ágazatvezető főmérnök 550 000 -740 000 Ft/hó 25-50%   Munka Törvénykönyv szerint + 1 hónap nincs
      üzemegység-vezető, üzemegység-vezető helyettes, ügyfélszolgálati irodavezető 220 000 - 400 000 Ft/hó 20-50%   Munka Törvénykönyv szerint nincs
      Érvényesség: 2016. július 1-től          
      Az Érd és Térsége Víziközmű Kft. hatályos Kollektív Szerződése a végkielégítésre vonatkozóan a Munka Törvénykönyv rendelkezéseihez viszonyítva azt a kiegészítést teszi, hogy a végkielégítés alapjául szolgáló munkaviszonyban töltött idő tekintetében figyelembe veszi a közvetlenül megelőző víz-, illetve szennyvízágazathoz tartozó munkáltatónál munkaviszonyban töltött időt is.
      Egyedi közzétételi lista

      Egyedi közzétételi lista

      A köztulajdonban álló gazdasági társaságok takarékosabb működéséről szóló 2009. évi CXXII. törvényben foglalt kötelezettségünket teljesítve a következő adatokat tesszük közzé
      Munkakör/Tisztség Alapbér/ Tiszteletdíj Prémium (%) Teljesítmény követelmény Végkielégítés mértéke Felmondási idő mértéke Versenytilalmi megállapodás
      felügyelő bizottság elnöke Spéth Géza 940 000 Ft/év nincs   nincs nincs nincs
      felügyelő bizottság tagja
      György Attila
      Dr. Hajós Béla
      Horváth Attila
      Szalai Nikolett
      Szűcs Ferenc
      810 000 Ft/év nincs   nincs nincs nincs
      ügyvezető igazgató, önállóan bankszámla feletti rendelkezésre jogosult
      Lanku Ildikó
      1 005 000 Ft/hó 30%   Munka Törvénykönyv szerint nincs
      együttesen bankszámla feletti rendelkezésre jogosult munkavállalók 431 000-984 000 Ft/hó 20-30%   Munka Törvénykönyv szerint/ Munka Törvénykönyv szerint + 1 hónap nincs
      műszaki szolgáltatási igazgató, gazdasági igazgató, beruházási főmérnök, szennyvízkezelési ágazatvezető főmérnök, vízellátási ágazatvezető főmérnök 643 500 -984 000 Ft/hó 25-30%   Munka Törvénykönyv szerint + 1 hónap nincs
      üzemegység-vezető, üzemegység-vezető helyettes, ügyfélszolgálati irodavezető 263 500 - 479 000 Ft/hó 20-25%   Munka Törvénykönyv szerint nincs
       
      Érvényesség: 2017. január 1-től

       
      Egyedi közzétételi lista

      Egyedi közzétételi lista

      A köztulajdonban álló gazdasági társaságok takarékosabb működéséről szóló 2009. évi CXXII. törvényben foglalt kötelezettségünket teljesítve a következő adatokat tesszük közzé
      Munkakör/Tisztség Alapbér/ Tiszteletdíj Prémium (%) Teljesítmény követelmény Végkielégítés mértéke Felmondási idő mértéke Versenytilalmi megállapodás
      felügyelő bizottság elnöke Spéth Géza 940 000 Ft/év nincs   nincs nincs nincs
      felügyelő bizottság tagja
      György Attila
      Dr. Hajós Béla
      Horváth Attila
      Szalai Nikolett
      Szűcs Ferenc
      810 000 Ft/év nincs   nincs nincs nincs
      ügyvezető igazgató, önállóan bankszámla feletti rendelkezésre jogosult
      Lanku Ildikó
      1 172 000 Ft/hó 30%   Munka Törvénykönyv szerint nincs
      együttesen bankszámla feletti rendelkezésre jogosult munkavállalók 431 000-984 000 Ft/hó 20-30%   Munka Törvénykönyv szerint/ Munka Törvénykönyv szerint + 1 hónap nincs
      műszaki szolgáltatási igazgató, gazdasági igazgató, beruházási főmérnök, szennyvízkezelési ágazatvezető főmérnök, vízellátási ágazatvezető főmérnök 643 500 -984 000 Ft/hó 25-30%   Munka Törvénykönyv szerint + 1 hónap nincs
      üzemegység-vezető, üzemegység-vezető helyettes, ügyfélszolgálati irodavezető 263 500 - 479 000 Ft/hó 20-25%   Munka Törvénykönyv szerint nincs
       
      Érvényesség: 2017. január 1-től

       
      Egyedi közzétételi lista

      Egyedi közzétételi lista

      A köztulajdonban álló gazdasági társaságok takarékosabb működéséről szóló 2009. évi CXXII. törvényben foglalt kötelezettségünket teljesítve a következő adatokat tesszük közzé
      Munkakör/Tisztség Alapbér/ Tiszteletdíj Prémium (%) Teljesítmény követelmény Végkielégítés mértéke Felmondási idő mértéke Versenytilalmi megállapodás
      felügyelő bizottság elnöke Spéth Géza 940 000 Ft/év nincs   nincs nincs nincs
      felügyelő bizottság tagja
      György Attila
      Dr. Hajós Béla
      Szalai Nikolett
      Szűcs Ferenc
      810 000 Ft/év nincs   nincs nincs nincs
      ügyvezető igazgató, önállóan bankszámla feletti rendelkezésre jogosult
      Lanku Ildikó
      1 172 000 Ft/hó 30%   Munka Törvénykönyv szerint nincs
      együttesen bankszámla feletti rendelkezésre jogosult munkavállalók 431 000-984 000 Ft/hó 20-30%   Munka Törvénykönyv szerint/ Munka Törvénykönyv szerint + 1 hónap nincs
      műszaki szolgáltatási igazgató, gazdasági igazgató, beruházási csoportvezető, szennyvízkezelési ágazatvezető főmérnök, vízellátási ágazatvezető főmérnök 643 500 -984 000 Ft/hó 25-30%   Munka Törvénykönyv szerint + 1 hónap nincs
      üzemegység-vezető, üzemegység-vezető helyettes, ügyfélszolgálati irodavezető 263 500 - 479 000 Ft/hó 20-25%   Munka Törvénykönyv szerint nincs
       
      Érvényesség: 2017. január 1-től

       
      Egyedi közzétételi lista

      Egyedi közzétételi lista

      A köztulajdonban álló gazdasági társaságok takarékosabb működéséről szóló 2009. évi CXXII. törvényben foglalt kötelezettségünket teljesítve a következő adatokat tesszük közzé
      Munkakör/Tisztség Alapbér/ Tiszteletdíj Prémium (%) Teljesítmény követelmény Végkielégítés mértéke Felmondási idő mértéke Versenytilalmi megállapodás
      felügyelő bizottság elnöke Spéth Géza 940 000 Ft/év nincs   nincs nincs nincs
      felügyelő bizottság tagja
      György Attila
      Dr. Hajós Béla
      Horváth Attila
      Szalai Nikolett
      Szűcs Ferenc
      810 000 Ft/év nincs   nincs nincs nincs
      ügyvezető igazgató, önállóan bankszámla feletti rendelkezésre jogosult
      Lanku Ildikó
      1 172 000 Ft/hó 30%   Munka Törvénykönyv szerint nincs
      együttesen bankszámla feletti rendelkezésre jogosult munkavállalók 431 000-984 000 Ft/hó 20-30%   Munka Törvénykönyv szerint/ Munka Törvénykönyv szerint + 1 hónap nincs
      műszaki szolgáltatási igazgató, gazdasági igazgató, beruházási főmérnök, szennyvízkezelési ágazatvezető főmérnök, vízellátási ágazatvezető főmérnök 643 500 -984 000 Ft/hó 25-30%   Munka Törvénykönyv szerint + 1 hónap nincs
      üzemegység-vezető, üzemegység-vezető helyettes, ügyfélszolgálati irodavezető 263 500 - 479 000 Ft/hó 20-25%   Munka Törvénykönyv szerint nincs
       
      Érvényesség: 2017. január 1-től

       
      Egyedi közzétételi lista

      Egyedi közzétételi lista

      A köztulajdonban álló gazdasági társaságok takarékosabb működéséről szóló 2009. évi CXXII. törvényben foglalt kötelezettségünket teljesítve a következő adatokat tesszük közzé
      Munkakör/Tisztség Alapbér/ Tiszteletdíj Prémium (%) Teljesítmény követelmény Végkielégítés mértéke Felmondási idő mértéke Versenytilalmi megállapodás
      felügyelő bizottság elnöke Spéth Géza 940 000 Ft/év nincs   nincs nincs nincs
      felügyelő bizottság tagja
      György Attila
      Dr. Hajós Béla
      Szalai Nikolett
      Szűcs Ferenc
      810 000 Ft/év nincs   nincs nincs nincs
      ügyvezető igazgató, önállóan bankszámla feletti rendelkezésre jogosult
      Lanku Ildikó
      1 172 000 Ft/hó 30%   Munka Törvénykönyv szerint nincs
      együttesen bankszámla feletti rendelkezésre jogosult munkavállalók 431 000-984 000 Ft/hó 20-30%   Munka Törvénykönyv szerint/ Munka Törvénykönyv szerint + 1 hónap nincs
      műszaki szolgáltatási igazgató, gazdasági igazgató, beruházási csoportvezető, szennyvízkezelési ágazatvezető főmérnök, vízellátási ágazatvezető főmérnök 643 500 -984 000 Ft/hó 25-30%   Munka Törvénykönyv szerint + 1 hónap nincs
      üzemegység-vezető, üzemegység-vezető helyettes, ügyfélszolgálati irodavezető 263 500 - 479 000 Ft/hó 20-25%   Munka Törvénykönyv szerint nincs
       
      Érvényesség: 2017. január 1-től

       
      Egyedi közzétételi lista

      Egyedi közzétételi lista

      A köztulajdonban álló gazdasági társaságok takarékosabb működéséről szóló 2009. évi CXXII. törvényben foglalt kötelezettségünket teljesítve a következő adatokat tesszük közzé
      Munkakör/Tisztség Alapbér/ Tiszteletdíj Prémium (%) Teljesítmény követelmény Végkielégítés mértéke Felmondási idő mértéke Versenytilalmi megállapodás
      felügyelő bizottság elnöke Spéth Géza 940 000 Ft/év nincs   nincs nincs nincs
      felügyelő bizottság tagja
      György Attila
      Dr. Hajós Béla
      Szalai Nikolett
      Szűcs Ferenc
      810 000 Ft/év nincs   nincs nincs nincs
      ügyvezető igazgató, önállóan bankszámla feletti rendelkezésre jogosult
      Lanku Ildikó
      1 289 000 Ft/hó 30%   Munka Törvénykönyv szerint nincs
      együttesen bankszámla feletti rendelkezésre jogosult munkavállalók 474 000-1 100 000 Ft/hó 20-30%   Munka Törvénykönyv szerint/ Munka Törvénykönyv szerint + 1 hónap nincs
      műszaki szolgáltatási igazgató, gazdasági igazgató, beruházási csoportvezető, szennyvízkezelési ágazatvezető főmérnök, vízellátási ágazatvezető főmérnök 600 000 -1 000 000 Ft/hó 25-30%   Munka Törvénykönyv szerint + 1 hónap nincs
      üzemegység-vezető, üzemegység-vezető helyettes, ügyfélszolgálati irodavezető 335 000 - 515 000 Ft/hó 20-25%   Munka Törvénykönyv szerint nincs
       
      Érvényesség: 2018. június 1-től

       
      Egyedi közzétételi lista

      Egyedi közzétételi lista

      A köztulajdonban álló gazdasági társaságok takarékosabb működéséről szóló 2009. évi CXXII. törvényben foglalt kötelezettségünket teljesítve a következő adatokat tesszük közzé
      Munkakör/Tisztség Alapbér/ Tiszteletdíj Prémium (%) Teljesítmény követelmény Végkielégítés mértéke Felmondási idő mértéke Versenytilalmi megállapodás
      felügyelő bizottság elnöke Spéth Géza 940 000 Ft/év nincs   nincs nincs nincs
      felügyelő bizottság tagja
      György Attila
      Dr. Hajós Béla
      Szalai Nikolett
      Szűcs Ferenc
      810 000 Ft/év nincs   nincs nincs nincs
      ügyvezető igazgató, önállóan bankszámla feletti rendelkezésre jogosult
      Lanku Ildikó
      1 289 000 Ft/hó 30%   Munka Törvénykönyv szerint nincs
      együttesen bankszámla feletti rendelkezésre jogosult munkavállalók  
      271 000 - 1 190 000 Ft/hó
      20-30%   Munka Törvénykönyv szerint/ Munka Törvénykönyv szerint + 1 hónap nincs
      műszaki szolgáltatási igazgató,
      gazdasági igazgató, 
      szennyvízkezelési ágazatvezető főmérnök, vízellátási ágazatvezető főmérnök
      630 000 -1 190 000 Ft/hó 25-30%   Munka Törvénykönyv szerint + 1 hónap nincs
      üzemegység-vezető,
      üzemegység-vezető helyettes, ügyfélszolgálati irodavezető
      360 000 - 630 000 Ft/hó 20-25%   Munka Törvénykönyv szerint nincs
       

      Érvényesség: 2019. április 1-től

       
      Egyedi közzétételi lista

      Egyedi közzétételi lista

      A köztulajdonban álló gazdasági társaságok takarékosabb működéséről szóló 2009. évi CXXII. törvényben foglalt kötelezettségünket teljesítve a következő adatokat tesszük közzé
      Munkakör/Tisztség Alapbér/ Tiszteletdíj Prémium (%) Teljesítmény követelmény Végkielégítés mértéke Felmondási idő mértéke Versenytilalmi megállapodás
      felügyelő bizottság elnöke Spéth Géza 940 000 Ft/év nincs   nincs nincs nincs
      felügyelő bizottság tagja
      György Attila
      Dr. Hajós Béla
      Szalai Nikolett
      Szűcs Ferenc
      810 000 Ft/év nincs   nincs nincs nincs
      ügyvezető igazgató, önállóan bankszámla feletti rendelkezésre jogosult
      Lanku Ildikó
      1 339 000 Ft/hó 30%   Munka Törvénykönyv szerint nincs
      együttesen bankszámla feletti rendelkezésre jogosult munkavállalók  
      270 000 - 800 000 Ft/hó
      20-30%   Munka Törvénykönyv szerint nincs
      műszaki szolgáltatási igazgató,
      gazdasági igazgató, 
      szennyvízkezelési ágazatvezető főmérnök, vízellátási ágazatvezető főmérnök
      630 000 -1 100 000 Ft/hó 25-30%   Munka Törvénykönyv szerint nincs
      üzemegység-vezető,
      üzemegység-vezető helyettes, ügyfélszolgálati irodavezető
      360 000 - 522 000 Ft/hó 20-25%   Munka Törvénykönyv szerint nincs
       

      Érvényesség: 2019. november 1-től

       
      Egyedi közzétételi lista

      Egyedi közzétételi lista

      A köztulajdonban álló gazdasági társaságok takarékosabb működéséről szóló 2009. évi CXXII. törvényben foglalt kötelezettségünket teljesítve a következő adatokat tesszük közzé
      Munkakör/Tisztség Alapbér/ Tiszteletdíj Prémium (%) Teljesítmény követelmény Végkielégítés mértéke Felmondási idő mértéke Versenytilalmi megállapodás
      felügyelő bizottság elnöke - megválasztása folyamatban 940 000 Ft/év nincs   nincs nincs nincs
      felügyelő bizottság tagja
      György Attila
      Dr. Hajós Béla
      Szűcs Ferenc
      Konrát Zita
      Varga András
      810 000 Ft/év nincs   nincs nincs nincs
      ügyvezető igazgató, önállóan bankszámla feletti rendelkezésre jogosult
      Lanku Ildikó
      1 339 000 Ft/hó 30%   Munka Törvénykönyv szerint nincs
      együttesen bankszámla feletti rendelkezésre jogosult munkavállalók  
      270 000 - 800 000 Ft/hó
      20-30%   Munka Törvénykönyv szerint nincs
      műszaki szolgáltatási igazgató,
      gazdasági igazgató, 
      szennyvízkezelési ágazatvezető főmérnök, vízellátási ágazatvezető főmérnök
      630 000 -1 100 000 Ft/hó 25-30%   Munka Törvénykönyv szerint nincs
      üzemegység-vezető,
      üzemegység-vezető helyettes, ügyfélszolgálati irodavezető
      360 000 - 522 000 Ft/hó 20-25%   Munka Törvénykönyv szerint nincs
       

      Érvényesség: 2020. március 13-tól

       
      Egyedi közzétételi lista

      Egyedi közzétételi lista

      A köztulajdonban álló gazdasági társaságok takarékosabb működéséről szóló 2009. évi CXXII. törvényben foglalt kötelezettségünket teljesítve a következő adatokat tesszük közzé
      Munkakör/Tisztség Alapbér/ Tiszteletdíj Prémium (%) Teljesítmény követelmény Végkielégítés mértéke Felmondási idő mértéke Versenytilalmi megállapodás
      felügyelő bizottság elnöke
      Varga András
      940 000 Ft/év nincs   nincs nincs nincs
      felügyelő bizottság tagja
      György Attila
      Dr. Hajós Béla
      Szűcs Ferenc
      Konrát Zita
      Ács Mihály Zsigmondné
      810 000 Ft/év nincs   nincs nincs nincs
      ügyvezető igazgató, önállóan bankszámla feletti rendelkezésre jogosult
      Lanku Ildikó
      1 339 000 Ft/hó 30%   Munka Törvénykönyv szerint nincs
      együttesen bankszámla feletti rendelkezésre jogosult munkavállalók  
      270 000 - 800 000 Ft/hó
      20-30%   Munka Törvénykönyv szerint nincs
      műszaki szolgáltatási igazgató,
      gazdasági igazgató, 
      szennyvízkezelési ágazatvezető főmérnök, vízellátási ágazatvezető főmérnök
      630 000 -1 100 000 Ft/hó 25-30%   Munka Törvénykönyv szerint nincs
      üzemegység-vezető,
      üzemegység-vezető helyettes, ügyfélszolgálati irodavezető
      360 000 - 522 000 Ft/hó 20-25%   Munka Törvénykönyv szerint nincs
       

      Érvényesség: 2020. május 6-tól

       
      Egyedi közzétételi lista

      Egyedi közzétételi lista

      A köztulajdonban álló gazdasági társaságok takarékosabb működéséről szóló 2009. évi CXXII. törvényben foglalt kötelezettségünket teljesítve a következő adatokat tesszük közzé
      Munkakör/Tisztség Alapbér/ Tiszteletdíj Prémium (%) Teljesítmény követelmény Végkielégítés mértéke Felmondási idő mértéke Versenytilalmi megállapodás
      felügyelő bizottság elnöke
      Varga András
      940 000 Ft/év nincs   nincs nincs nincs
      felügyelő bizottság tagja
      György Attila
      Dr. Hajós Béla
      Szűcs Ferenc
      Konrát Zita
      Ács Mihály Zsigmondné
      810 000 Ft/év nincs   nincs nincs nincs
      ügyvezető igazgató, önállóan bankszámla feletti rendelkezésre jogosult
      Lanku Ildikó
      1 406 000 Ft/hó 30%   Munka Törvénykönyv szerint nincs
      együttesen bankszámla feletti rendelkezésre jogosult munkavállalók  
      312 000 - 965 000 Ft/hó
      20-30%   Munka Törvénykönyv szerint nincs
      műszaki szolgáltatási igazgató,
      gazdasági igazgató, 
      szennyvízkezelési ágazatvezető főmérnök, vízellátási ágazatvezető főmérnök
      672 000 -1 175 000 Ft/hó 25-30%   Munka Törvénykönyv szerint nincs
      üzemegység-vezető,
      üzemegység-vezető helyettes, ügyfélszolgálati irodavezető
      400 000 - 585 000 Ft/hó 20-25%   Munka Törvénykönyv szerint nincs
       

      Érvényesség: 2020. július 2-től
      2241 Éves munkaügyi jelentés
      (Archívum)
      2 A közfeladatot ellátó szervnél foglalkoztatottak létszámára és személyi juttatásaira vonatkozó összesített adatok, illetve összesítve a vezetők és vezető tisztségviselők illetménye, munkabére, és  rendszeres juttatásai, valamint költségtérítése, az egyéb alkalmazottaknak nyújtott juttatások fajtája és mértéke összesítve 2241 Éves munkaügyi jelentés
      2241 Éves munkaügyi jelentés
      2241 Éves munkaügyi jelentés
      2241 Éves munkaügyi jelentés
      2241 Éves munkaügyi jelentés
      2241 Éves munkaügyi jelentés
      Összesített adatok
      (Archívum)

      Összesített adatok


      Az Érd és Térsége Víziközmű Kft. átlagos állományi létszáma 2020. negyedik negyedévben 216 fő volt.
      Az Érd és Térsége Víziközmű Kft. munkavállalói részére 2020. IV. negyedévben kifizetett munkaviszonyból származó összes kereset  250.464 ezer Ft.

      A Társaság Vezetőinek, vezető tisztségviselőknek juttatott illetmény, költségtérítés megtekintéséhez kérjük, hogy kattintson ide.
      2 Összesített adatok

      Összesített adatok

      Az Érd és Térsége Víziközmű Kft. átlagos állományi létszáma:
       
      2014.október hó 231 fő
      2014.november hó 233 fő
      2014. december hó 232 fő

       
      Az Érd és Térsége Víziközmű Kft. munkavállalói részére 2014. X-XII. havi kifizetett munkaviszonyból származó összes kereset és egyéb munkajövedelem 241.883 ezer Ft.

       
      Összesített adatok

      Összesített adatok

      Az Érd és Térsége Víziközmű Kft. átlagos állományi létszáma:
       
      2015. január hó 228 fő
      2015. február hó 227 fő
      2015. március hó 228 fő
      2015. április hó 228 fő
      2015. május hó 229 fő
      2015. június hó 234 fő
       
      Az Érd és Térsége Víziközmű Kft. munkavállalói részére 2015. I-VI. havi kifizetett munkaviszonyból származó összes kereset és egyéb munkajövedelem 380.633 ezer Ft.


      A Társaság Vezetőinek, vezető tisztségviselőknek juttatott illetmény, költségtérítés megtekintéséhez kérjük, hogy kattintson ide.
      Összesített adatok

      Összesített adatok

      Az Érd és Térsége Víziközmű Kft. átlagos állományi létszáma:
       
      2015. október hó 233 fő
      2015. november hó 231 fő
      2015. december hó 233 fő
       
      Az Érd és Térsége Víziközmű Kft. munkavállalói részére 2015. X-XII. havi kifizetett munkaviszonyból származó összes kereset és egyéb munkajövedelem 214.328 ezer Ft.


      A Társaság Vezetőinek, vezető tisztségviselőknek juttatott illetmény, költségtérítés megtekintéséhez kérjük, hogy kattintson ide.
      Összesített adatok

      Összesített adatok

      Az Érd és Térsége Víziközmű Kft. átlagos állományi létszáma:
       
      2015. október hó 233 fő
      2015. november hó 231 fő
      2015. december hó 233 fő
      2016. január hó 233 fő
      2016. február hó 232 fő
      2016. március hó 230 fő
      2016. április hó 230 fő
      2016. május hó 228 fő
       
      Az Érd és Térsége Víziközmű Kft. munkavállalói részére 2016. I-V. havi kifizetett munkaviszonyból származó összes kereset és egyéb munkajövedelem 312.289 ezer Ft.


      A Társaság Vezetőinek, vezető tisztségviselőknek juttatott illetmény, költségtérítés megtekintéséhez kérjük, hogy kattintson ide.
      Összesített adatok

      Összesített adatok

      Az Érd és Térsége Víziközmű Kft. átlagos állományi létszáma:
       
      2016. június hó 228 fő
      2016. július hó 230 fő
      2016. augusztus hó 230 fő
      2016. szeptember hó 228 fő
      2016. október hó 232 fő
      2016. november hó 230 fő
      2016. december hó 230 fő
       
      Az Érd és Térsége Víziközmű Kft. munkavállalói részére 2016. VI-XII. havi kifizetett munkaviszonyból származó összes kereset és egyéb munkajövedelem 521.949 ezer Ft.

      A Társaság Vezetőinek, vezető tisztségviselőknek juttatott illetmény, költségtérítés megtekintéséhez kérjük, hogy kattintson ide.
      Összesített adatok

      Összesített adatok

      Az Érd és Térsége Víziközmű Kft. átlagos állományi létszáma:
       
      2017. január hó 229 fő
      2017. február hó 229 fő
      2017. március hó 231 fő
      2017. április hó 229 fő
      2017. május hó 229 fő
      2017. június hó 227 fő
       
      Az Érd és Térsége Víziközmű Kft. munkavállalói részére 2017. I-VI. havi kifizetett munkaviszonyból származó összes kereset és egyéb munkajövedelem 411.849 ezer Ft.

      A Társaság Vezetőinek, vezető tisztségviselőknek juttatott illetmény, költségtérítés megtekintéséhez kérjük, hogy kattintson ide.
      Összesített adatok

      Összesített adatok

      Az Érd és Térsége Víziközmű Kft. átlagos állományi létszáma:
       
      2017. július hó 226 fő
      2017. augusztus hó 227 fő
      2017. szeptember hó 226 fő
      2017. október hó 227 fő
      2017. november hó 226 fő
      2017. december hó 227 fő
       
      Az Érd és Térsége Víziközmű Kft. munkavállalói részére 2017. VII-XII. havi kifizetett munkaviszonyból származó összes kereset és egyéb munkajövedelem 432.217 ezer Ft.

      A Társaság Vezetőinek, vezető tisztségviselőknek juttatott illetmény, költségtérítés megtekintéséhez kérjük, hogy kattintson ide.
      Összesített adatok

      Összesített adatok

      Az Érd és Térsége Víziközmű Kft. átlagos állományi létszáma:
       
      2017. július hó 226 fő
      2017. augusztus hó 227 fő
      2017. szeptember hó 226 fő
      2017. október hó 227 fő
      2017. november hó 226 fő
      2017. december hó 227 fő
      2018. január hó 226 fő
      2018. február 224 fő
      2018. március 222 fő
      2018. április 220 fő
      2018. május 220 fő
       
      Az Érd és Térsége Víziközmű Kft. munkavállalói részére 2018. I-V. havi kifizetett munkaviszonyból származó összes kereset és egyéb munkajövedelem 381.556 ezer Ft.

      A Társaság Vezetőinek, vezető tisztségviselőknek juttatott illetmény, költségtérítés megtekintéséhez kérjük, hogy kattintson ide.
      Összesített adatok

      Összesített adatok

      Az Érd és Térsége Víziközmű Kft. átlagos állományi létszáma:
       
      2018. január 226 fő
      2018. február 224 fő
      2018. március 222 fő
      2018. április 220 fő
      2018. május 220 fő
      2018. június 222 fő
      2018. július 218 fő
      2018. augusztus 219 fő
      2018. szeptember 220 fő
       
      Az Érd és Térsége Víziközmű Kft. munkavállalói részére 2018. I-IX. havi kifizetett munkaviszonyból származó összes kereset és egyéb munkajövedelem 685.616 ezer Ft.

      A Társaság Vezetőinek, vezető tisztségviselőknek juttatott illetmény, költségtérítés megtekintéséhez kérjük, hogy kattintson ide.
      Összesített adatok

      Összesített adatok

      Az Érd és Térsége Víziközmű Kft. átlagos állományi létszáma:
       
      2018. július 218 fő
      2018. augusztus 219 fő
      2018. szeptember 220 fő
      2018. október 221 fő
      2018. november 221 fő
      2018. december 219 fő
       
      Az Érd és Térsége Víziközmű Kft. munkavállalói részére 2018. X-XII. havi kifizetett munkaviszonyból származó összes kereset és egyéb munkajövedelem 231.584 ezer Ft.

      A Társaság Vezetőinek, vezető tisztségviselőknek juttatott illetmény, költségtérítés megtekintéséhez kérjük, hogy kattintson ide.
      Összesített adatok

      Összesített adatok

      Az Érd és Térsége Víziközmű Kft. átlagos állományi létszáma 2019. első negyedévben 218 fő volt.
       
      Az Érd és Térsége Víziközmű Kft. munkavállalói részére 2019. I-III. havi kifizetett munkaviszonyból származó összes kereset és egyéb munkajövedelem 232.138 ezer Ft.

      A Társaság Vezetőinek, vezető tisztségviselőknek juttatott illetmény, költségtérítés megtekintéséhez kérjük, hogy kattintson ide.
      Összesített adatok

      Összesített adatok

      Az Érd és Térsége Víziközmű Kft. átlagos állományi létszáma 2019. második negyedévben 218 fő volt.
       
      Az Érd és Térsége Víziközmű Kft. munkavállalói részére 2019. IV-VI. havi kifizetett munkaviszonyból származó összes kereset és egyéb munkajövedelem  246.348 ezer Ft.

      A Társaság Vezetőinek, vezető tisztségviselőknek juttatott illetmény, költségtérítés megtekintéséhez kérjük, hogy kattintson ide.
      Összesített adatok

      Összesített adatok

      Az Érd és Térsége Víziközmű Kft. átlagos állományi létszáma 2019. haramdik negyedévben 215 fő volt.
       
      Az Érd és Térsége Víziközmű Kft. munkavállalói részére 2019. VII-XI. havi kifizetett munkaviszonyból származó összes kereset és egyéb munkajövedelem  234.677 ezer Ft.

      A Társaság Vezetőinek, vezető tisztségviselőknek juttatott illetmény, költségtérítés megtekintéséhez kérjük, hogy kattintson ide.
      Összesített adatok

      Összesített adatok

      Az Érd és Térsége Víziközmű Kft. átlagos állományi létszáma 2019. negyedik negyedévben 217 fő volt.
       
      Az Érd és Térsége Víziközmű Kft. munkavállalói részére 2019. IX-XII.. havi kifizetett munkaviszonyból származó összes kereset és egyéb munkajövedelem  303.648 ezer Ft.

      A Társaság Vezetőinek, vezető tisztségviselőknek juttatott illetmény, költségtérítés megtekintéséhez kérjük, hogy kattintson ide.
      Összesített adatok

      Összesített adatok

      Az Érd és Térsége Víziközmű Kft. átlagos állományi létszáma 2020. első negyedévben 213 fő volt.
      Az Érd és Térsége Víziközmű Kft. munkavállalói részére 2020. I. negyedévben kifizetett munkaviszonyból származó összes kereset  226.177 ezer Ft.

      Az Érd és Térsége Víziközmű Kft. átlagos állományi létszáma 2020. második negyedévben 213 fő volt.
      Az Érd és Térsége Víziközmű Kft. munkavállalói részére 2020. II. negyedévben kifizetett munkaviszonyból származó összes kereset  252.433 ezer Ft.

      A Társaság Vezetőinek, vezető tisztségviselőknek juttatott illetmény, költségtérítés megtekintéséhez kérjük, hogy kattintson ide.
      Összesített adatok

      Összesített adatok


      Az Érd és Térsége Víziközmű Kft. átlagos állományi létszáma 2020. harmadik negyedévben 223 fő volt.
      Az Érd és Térsége Víziközmű Kft. munkavállalói részére 2020. III. negyedévben kifizetett munkaviszonyból származó összes kereset  257.661 ezer Ft.

      A Társaság Vezetőinek, vezető tisztségviselőknek juttatott illetmény, költségtérítés megtekintéséhez kérjük, hogy kattintson ide.
      3.A közfeladatot ellátó szerv által nyújtott, az államháztartásról szóló törvény szerinti költségvetési támogatások kedvezményezettjeinek nevére, a támogatás céljára, összegére, továbbá a támogatási program megvalósítási helyére vonatkozó adatok, kivéve, ha a közzététel előtt a költségvetési támogatást visszavonják vagy arról a kedvezményezett lemond Nincs adat

      Az Érd és Térsége Víziközmű Kft. számára az adat nem értelmezhető.

      3 A közfeladatot ellátó szerv által nyújtott, az államháztartásról szóló törvény szerinti költségvetési támogatások kedvezményezettjeinek nevére, a támogatás céljára, összegére, továbbá a támogatási program megvalósítási helyére vonatkozó adatok, kivéve, ha a közzététel előtt a költségvetési támogatást visszavonják vagy arról a kedvezményezett lemond
      4.Az államháztartás pénzeszközei felhasználásával, az államháztartáshoz tartozó vagyonnal történő gazdálkodással összefüggő, ötmillió forintot elérő vagy azt meghaladó értékű árubeszerzésre, építési beruházásra, szolgáltatás megrendelésre, vagyonértékesítésre, vagyonhasznosításra, vagyon vagy vagyoni értékű jog átadására, valamint koncesszióba adásra vonatkozó szerződések megnevezése (típusa), tárgya, a szerződést kötő felek neve, a szerződés értéke, határozott időre kötött szerződés esetében annak időtartama, valamint az említett adatok változásai, a nemzetbiztonsági, illetve honvédelmi érdekkel közvetlenül összefüggő beszerzések adatai, és a minősített adatok kivételével A szerződés értéke alatt a szerződés tárgyáért kikötött - általános forgalmi adó nélkül számított - ellenszolgáltatást kell érteni, ingyenes ügylet esetén a vagyon piaci vagy könyv szerinti értéke közül a magasabb összeget kell figyelembe venni. Az időszakonként visszatérő - egy évnél hosszabb időtartamra kötött - szerződéseknél az érték kiszámításakor az ellenszolgáltatás egy évre számított összegét kell alapul venni. Az egy költségvetési évben ugyanazon szerződő féllel kötött azonos tárgyú szerződések értékét egybe kell számítani Szerződéslista
      (Archívum)
      4 Az államháztartás pénzeszközei felhasználásával, az államháztartáshoz tartozó vagyonnal történő gazdálkodással összefüggő, ötmillió forintot elérő vagy azt meghaladó értékű árubeszerzésre, építési beruházásra, szolgáltatás megrendelésre, vagyonértékesítésre, vagyonhasznosításra, vagyon vagy vagyoni értékű jog átadására, valamint koncesszióba adásra vonatkozó szerződések megnevezése (típusa), tárgya, a szerződést kötő felek neve, a szerződés értéke, határozott időre kötött szerződés esetében annak időtartama, valamint az említett adatok változásai, a nemzetbiztonsági, illetve honvédelmi érdekkel közvetlenül összefüggő beszerzések adatai, és a minősített adatok kivételével A szerződés értéke alatt a szerződés tárgyáért kikötött - általános forgalmi adó nélkül számított - ellenszolgáltatást kell érteni, ingyenes ügylet esetén a vagyon piaci vagy könyv szerinti értéke közül a magasabb összeget kell figyelembe venni. Az időszakonként visszatérő - egy évnél hosszabb időtartamra kötött - szerződéseknél az érték kiszámításakor az ellenszolgáltatás egy évre számított összegét kell alapul venni. Az egy költségvetési évben ugyanazon szerződő féllel kötött azonos tárgyú szerződések értékét egybe kell számítani Szerződéslista
      Szerződéslista
      Szerződéslista
      Szerződéslista
      Szerződéslista
      Szerződéslista
      Szerződéslista
      Szerződéslista
      Szerződéslista
      Szerződéslista
      Szerződéslista
      Szerződéslista
      Szerződéslista
      5.A koncesszióról szóló törvényben meghatározott nyilvános adatok (pályázati kiírások, pályázók adatai, az elbírálásról készített emlékeztetők, pályázat eredménye) Nincs adat

      Az Érd és Térsége Víziközmű Kft. számára az adat nem értelmezhető.

      5 A koncesszióról szóló törvényben meghatározott nyilvános adatok (pályázati kiírások, pályázók adatai, az elbírálásról készített emlékeztetők, pályázat eredménye)
      6.A közfeladatot ellátó szerv által nem alapfeladatai ellátására (így különösen egyesület támogatására, foglalkoztatottai szakmai és munkavállalói érdek- képviseleti szervei számára, foglalkoztatottjai, ellátottjai oktatási, kulturális, szociális és sporttevékenységet segítő szervezet támogatására, alapítványok által ellátott feladatokkal összefüggő kifizetésre) fordított, ötmillió forintot meghaladó kifizetések2018. évben 5 millió Ft összeget meghaladó támogatás nem történt.
      7.Az Európai Unió támogatásával megvalósuló fejlesztések leírása, az azokra vonatkozó szerződések Nincs adat

      Az Érd és Térsége Víziközmű Kft. számára az adat nem értelmezhető.

      7 Az Európai Unió támogatásával megvalósuló fejlesztések leírása, az azokra vonatkozó szerződések
      8.Közbeszerzési információk (éves terv, összegzés az ajánlatok elbírálásáról, a megkötött szerződésekről) közbeszerzési szerződéslista
      (Archívum)

      Közbeszerzési szerződéslista

      A szerződések adatai ide kattintva tekinthetőek meg.
      8 Közbeszerzési információk (éves terv, összegzés az ajánlatok elbírálásáról, a megkötött szerződésekről) Szerződések

      Szerződések

      Év Szerződő fél Szerződés típusa tárgya Szerződés nettó összege Szerződés telj. határideje Szerződés
      2012. FCSM Zrt. - Szegedi Vízmű Zrt.  -Salgótarjáni Csatornamű Kft. -Érd és Térsége Víziközmű Kft. - Érd és Térsége  Csatorna-szolgáltató Kft. -Nagykovácsi Víziközmű Kft. - Törsvíz Kft. - FCSM Mélyépítő Kft. Kötelező gépjármű felelősségbiztosítás és CASCO biztosítás 2013. 3 361 614 Ft 2013.12.31 Letölthető itt
       Generáli-Providencia Zrt.
      Érd és Térsége Regionális Víziközmű Kft. Villamosenergia adás-vételi szerződés Energiadíj egységára nettó 18,16 Ft/kWh 2013.12.31 Letölthető itt.
      E.ON Energiaszolgáltató Kft.
      2013. FCSM Zrt.- FCSM Mélyépítő Kft. -Érd és Térsége Víziközmű Kft. - Érd és Térsége Csatorna-szolgáltató Kft. - Szállítási keretszerződés irodai papíráruk szállítására 2 200 000 Ft 2015.02.11 Letölthető itt
      Papíron Kft.
      FCSM Zrt.- FCSM Mélyépítő Kft. -Érd és Térsége Víziközmű Kft. - Érd és Térsége Csatorna-szolgáltató Kft. - Szállítási keretszerződés irodaszerek szállítására 3 200 000 Ft 2015.02.11 Letölthető itt
      Paper-Form Kft.
      FCSM Zrt. - Szegedi Vízmű Zrt.  -"Érd és Térsége Víziközmű Kft. - Érd és Térsége Csatorna-szolgáltató Kft. - FCSM Mélyépítő Kft. - Szállítási szerződés MSZ EN 228, illetve a mindenkori szabvány szerinti normál gázolaj VTSZ_2710_19_41 tartályautós szállítására és biztosítására kártyás kiszolgálási rendszerben szerződés szerinti változó egységárakon 2014.12.31 Letölthető itt
      OMV Hungária Ásványolaj Kft.
      FCSM Zrt. - Szegedi Vízmű Zrt.  -"Érd és Térsége Víziközmű Kft. - Érd és Térsége Csatorna-szolgáltató Kft. - TÖRSVÍZ Kft. FCSM Mélyépítő Kft. -  Vagyon-, felelősség-, kötelező gépjármű felelősség-, casco- és csoportos személybiztosítás keretében biztosítható kockázatok fedezetére kötendő biztosítási szerződésekre vonatkozó teljes körű biztosítási menedzsment 1 677 000 Ft 2016.08.01 Letölthető itt
      GrECo JLT Hungary Biztosítási Alkusz 
      Érd és Térsége Regionális Víziközmű Kft - Villamosenergia adás-vételi szerződés Energiadíj egységára nettó 18,09 Ft/kWh 2014.12.31 Letölthető itt
      E.ON Energiaszolgáltató Kft.
      2014. Érd és Térsége Regionális Víziközmű Kft - Ivóvízmérők beszerzése 2014. évben szerződés szerinti áron 2014.12.31 Letölthető itt
      Arad Hungária Kft.
      Érd és Térsége Regionális Víziközmű Kft - Nyomtatványok és tonerek beszerzése 2014. évben szerződés szerinti árakon 2015.04. 23. Letölthető itt
      Print Time Kft.
      Érd és Térsége Regionális Víziközmű Kft - Vagyonbiztosítás/
      felelősségbiztosítás
      Vagyonbiztosítás
      2014.04.01-2015.03.31 687 000 Ft
      Felelősségbiztosítás 2014.04.01-2015.03.31 6.029.000
      2017.03.31  
       Generáli-Providencia Zrt.
      Érd és Térsége Regionális Víziközmű Kft - KGFB és Casco KGFB 1284 240 Ft
      Casco 1 760 634 Ft
      2014.12.31  
      Allianz Hungária Biztosító Zrt.
      Érd és Térsége Regionális Víziközmű Kft - védőruházat, munkaruházat bérlés szerződésben meghatározott áron
      24.853.747 Ft keretösszegig (36 hónapra)
      2017.09.11 Letölthető itt
      Markoó Kft.
      Érd és Térsége Regionális Víziközmű Kft - 3 db gépjármű leszállítása 19.350.000 Ft 2015.04.03 Letölthető itt.
      Autócentrum Szabó Kft.
      2015 Érd és Térsége Regionális Víziközmű Kft - másológépek bérlete maximális nettó szerződési érték
      14.037.048 Ft/12 hónap
      2015 április 27
      +
      1 év
      Letölthető itt.
      MOBIL COPY SERVICE
      2015 Érd és Térsége Regionális Víziközmű Kft - nyomtatványok, tonerek, irodai papíráruk szállítás szerződésben meghatározott keretösszeg
      14.684.640 Ft + 20 % opció
      2015. május 18.
      +
      1 év
      Letölthető itt.
      Print Time Kft.
       
      Év Szerződő fél Eljárás megindítására vonatkozó információk: A szerződés teljesítésszerű volt-e? A szerződés teljesítésének elismert időpontja A kifizetett ellenszolgáltatás értéke (nettó Ft)
      2012. FCSM Zrt. - Szegedi Vízmű Zrt.  -Salgótarjáni Csatornamű Kft. -Érd és Térsége Víziközmű Kft. - Érd és Térsége  Csatorna-szolgáltató Kft. -Nagykovácsi Víziközmű Kft. - Törsvíz Kft. - FCSM Mélyépítő Kft. - Az eljárást megindító felhívás a Közbeszerzési értesítő 2012/100. számában jelent meg KÉ-12857/2012 iktatószámon. A hirdetmény feladásának napja: 2012/08/30  Típusa: Nemzeti-Hirdetmény közzétételével induló tárgyalásos eljárás Igen 2013.12.31 3.361.614,-
       Generáli-Providencia Zrt.
      Érd és Térsége Regionális Víziközmű Kft - Az eljárást megindító felhívás az EU hivatalos lapjában 2012/S 164-272481 számon jelent meg, a hirdetmény feladásának napja: 2012/08/23. A hirdetmény a Közbeszerzési értesítő 2012/98. számában jelent meg KÉ-12896/2012 iktatószámon. Típusa: Közösségi-Nyílt eljárás Igen 2013.12.31 18,16 Ft/kWh
      E.ON Energiaszolgáltató Kft.
      2013. FCSM Zrt.- FCSM Mélyépítő Kft. -Érd és Térsége Víziközmű Kft. - Érd és Térsége Csatorna-szolgáltató Kft. - Az eljárást megindító felhívás a Közbeszerzési értesítő 2012/134. számában jelent meg KÉ-17860/2012 iktatószámon. A hirdetmény feladásának napja: 2012/11/15.  Típusa: Nemzeti-nyílt eljárás      
      Papíron Kft.
      FCSM Zrt.- FCSM Mélyépítő Kft. -Érd és Térsége Víziközmű Kft. - Érd és Térsége Csatorna-szolgáltató Kft. - Az eljárást megindító felhívás a Közbeszerzési értesítő 2012/134. számában jelent meg KÉ-17860/2012 iktatószámon. A hirdetmény feladásának napja: 2012/11/15.  Típusa: Nemzeti-nyílt eljárás      
      Paper-Form Kft.
      FCSM Zrt. - Szegedi Vízmű Zrt.  -"Érd és Térsége Víziközmű Kft. - Érd és Térsége Csatorna-szolgáltató Kft. - FCSM Mélyépítő Kft. - Az eljárást megindító felhívás 2013. január 25. napján lett kiküldve. Típusa: Nemzeti-Hirdetmény közzététele nélküli tárgyalásos eljárás.      
      OMV Hungária Ásványolaj Kft.
      FCSM Zrt. - Szegedi Vízmű Zrt.  -"Érd és Térsége Víziközmű Kft. - Érd és Térsége Csatorna-szolgáltató Kft. - TÖRSVÍZ Kft. FCSM Mélyépítő Kft. -  Az eljárást megindító felhívás 2013. május 29-én lett kiküldve. Típusa: Nemzeti-Hirdetmény közzététele nélküli tárgyalásos eljárás.      
      GrECo JLT Hungary Biztosítási Alkusz 
      Érd és Térsége Regionális Víziközmű Kft - Az eljárást megindító felhívás az EU hivatalos lapjában 2013/S 183-315487 számon jelent meg, a hirdetmény feladásának napja: 2013/09/18. A hirdetmény, a Közbeszerzési értesítő 2013/112. számában jelent meg KÉ-16230/2013 iktatószámon. Típusa: Közösségi-Nyílt eljárás      
      E.ON Energiaszolgáltató Kft.
      2014. Érd és Térsége Regionális Víziközmű Kft - A Kbt. 121. § (1) bekezdés b) pontja szerinti eljárás, KÉ-ben megjelent 2013.12.20-án 22818/2013 számon.      
      Arad Hungária Kft.
      Érd és Térsége Regionális Víziközmű Kft - A Kbt. 122/A. §-a szerinti eljárás, az eljárást megindító felhívás közvetlen megküldése: 2014.03.19.-én      
      Print Time Kft.
      Érd és Térsége Regionális Víziközmű Kft -        
       Generáli-Providencia Zrt.
      Érd és Térsége Regionális Víziközmű Kft -        
      Allianz Hungária Biztosító Zrt.
      Érd és Térsége Regionális Víziközmű Kft - A Kbt. 122/A. §-a szerinti eljárás, az eljárást megindító felhívás közvetlen megküldése: 2014.06.10.-én      
      Markoó Kft.
      Érd és Térsége Regionális Víziközmű Kft 2011. évi CVIII. törvény alapján hirdetmény nélküli közbeszerzési eljárás keretében 2014. október 1-jén megküldött ajánlattételi felhívás.      
      Autócentrum Szabó Kft.
      Szerződések

      Szerződések

      Év Szerződő fél Szerződés típusa tárgya Szerződés nettó összege Szerződés telj. határideje Szerződés
      2012. FCSM Zrt. - Szegedi Vízmű Zrt.  -Salgótarjáni Csatornamű Kft. -Érd és Térsége Víziközmű Kft. - Érd és Térsége  Csatorna-szolgáltató Kft. -Nagykovácsi Víziközmű Kft. - Törsvíz Kft. - FCSM Mélyépítő Kft. Kötelező gépjármű felelősségbiztosítás és CASCO biztosítás 2013. 3 361 614 Ft 2013.12.31 Letölthető itt
       Generáli-Providencia Zrt.
      Érd és Térsége Regionális Víziközmű Kft. Villamosenergia adás-vételi szerződés Energiadíj egységára nettó 18,16 Ft/kWh 2013.12.31 Letölthető itt.
      E.ON Energiaszolgáltató Kft.
      2013. FCSM Zrt.- FCSM Mélyépítő Kft. -Érd és Térsége Víziközmű Kft. - Érd és Térsége Csatorna-szolgáltató Kft. - Szállítási keretszerződés irodai papíráruk szállítására 2 200 000 Ft 2015.02.11 Letölthető itt
      Papíron Kft.
      FCSM Zrt.- FCSM Mélyépítő Kft. -Érd és Térsége Víziközmű Kft. - Érd és Térsége Csatorna-szolgáltató Kft. - Szállítási keretszerződés irodaszerek szállítására 3 200 000 Ft 2015.02.11 Letölthető itt
      Paper-Form Kft.
      FCSM Zrt. - Szegedi Vízmű Zrt.  -Érd és Térsége Víziközmű Kft. - Érd és Térsége Csatorna-szolgáltató Kft. - FCSM Mélyépítő Kft. - Szállítási szerződés MSZ EN 228, illetve a mindenkori szabvány szerinti normál gázolaj VTSZ_2710_19_41 tartályautós szállítására és biztosítására kártyás kiszolgálási rendszerben szerződés szerinti változó egységárakon 2014.12.31 Letölthető itt
      OMV Hungária Ásványolaj Kft.
      FCSM Zrt. - Szegedi Vízmű Zrt.  -Érd és Térsége Víziközmű Kft. - Érd és Térsége Csatorna-szolgáltató Kft. - TÖRSVÍZ Kft. FCSM Mélyépítő Kft. -  Vagyon-, felelősség-, kötelező gépjármű felelősség-, casco- és csoportos személybiztosítás keretében biztosítható kockázatok fedezetére kötendő biztosítási szerződésekre vonatkozó teljes körű biztosítási menedzsment 1 677 000 Ft 2016.08.01 Letölthető itt
      GrECo JLT Hungary Biztosítási Alkusz 
      Érd és Térsége Regionális Víziközmű Kft - Villamosenergia adás-vételi szerződés Energiadíj egységára nettó 18,09 Ft/kWh 2014.12.31 Letölthető itt
      E.ON Energiaszolgáltató Kft.
      2014. Érd és Térsége Regionális Víziközmű Kft - Ivóvízmérők beszerzése 2014. évben szerződés szerinti áron 2014.12.31 Letölthető itt
      Arad Hungária Kft.
      Érd és Térsége Regionális Víziközmű Kft - Nyomtatványok és tonerek beszerzése 2014. évben szerződés szerinti árakon 2015.04. 23. Letölthető itt
      Print Time Kft.
      Érd és Térsége Regionális Víziközmű Kft - Vagyonbiztosítás/
      felelősségbiztosítás
      Vagyonbiztosítás
      2014.04.01-2015.03.31 687 000 Ft
      Felelősségbiztosítás 2014.04.01-2015.03.31 6.029.000
      2017.03.31  
       Generáli-Providencia Zrt.
      Érd és Térsége Regionális Víziközmű Kft - KGFB és Casco KGFB 1284 240 Ft
      Casco 1 760 634 Ft
      2014.12.31  
      Allianz Hungária Biztosító Zrt.
      Érd és Térsége Regionális Víziközmű Kft - védőruházat, munkaruházat bérlés szerződésben meghatározott áron
      24.853.747 Ft keretösszegig (36 hónapra)
      2017.09.11 Letölthető itt
      Markoó Kft.
      Érd és Térsége Regionális Víziközmű Kft - 3 db gépjármű leszállítása 19.350.000 Ft 2015.04.03 Letölthető itt.
      Autócentrum Szabó Kft.
      2015 Érd és Térsége Regionális Víziközmű Kft - másológépek bérlete maximális nettó szerződési érték
      14.037.048 Ft/12 hónap
      2015 április 27
      +
      1 év
      Letölthető itt.
      MOBIL COPY SERVICE
      2015 Érd és Térsége Regionális Víziközmű Kft - nyomtatványok, tonerek, irodai papíráruk szállítás szerződésben meghatározott keretösszeg
      14.684.640 Ft + 20 % opció
      2015. május 18.
      +
      1 év
      Letölthető itt.
      Print Time Kft.
      2015 Érd és Térsége Regionális Víziközmű Kft - villamos energia adásvételi szerződés 16,44 Ft/kWh nettó egységár 2015. december 31. Letölthető itt.
      EON. Energiaszolgáltató Kft.
      2015. Érd és Térsége Regionális Víziközmű Kft - üzemanyag (normál gázolaj, 95-ös motorbenzin) Szerz. hatályba lépéskor érvényes ár Esz 95 benzin 329,69 Ft/l, Normál gázolaj 331,97 Ft/l 2015. december 31. Letölthető itt.
      MOL Magyar Olaj és Gázipari Nyrt.
      2015. Érd és Térsége Regionális Víziközmű Kft KGFB Casco biztosítás Induló gépkocsiállomány alapján KGFB 314.881 Ft+ 94.646 Ft baleseti adó, Casco 1.670.317 Ft 2015. december 31. Letölthető itt.
      Generali Biztosító Zrt.
       
      Év Szerződő fél Eljárás megindítására vonatkozó információk: A szerződés teljesítésszerű volt-e? A szerződés teljesítésének elismert időpontja A kifizetett ellenszolgáltatás értéke (nettó Ft)
      2012. FCSM Zrt. - Szegedi Vízmű Zrt.  -Salgótarjáni Csatornamű Kft. -Érd és Térsége Víziközmű Kft. - Érd és Térsége  Csatorna-szolgáltató Kft. -Nagykovácsi Víziközmű Kft. - Törsvíz Kft. - FCSM Mélyépítő Kft. - Az eljárást megindító felhívás a Közbeszerzési értesítő 2012/100. számában jelent meg KÉ-12857/2012 iktatószámon. A hirdetmény feladásának napja: 2012/08/30  Típusa: Nemzeti-Hirdetmény közzétételével induló tárgyalásos eljárás Igen 2013.12.31 3.361.614,-
       Generáli-Providencia Zrt.
      Érd és Térsége Regionális Víziközmű Kft - Az eljárást megindító felhívás az EU hivatalos lapjában 2012/S 164-272481 számon jelent meg, a hirdetmény feladásának napja: 2012/08/23. A hirdetmény a Közbeszerzési értesítő 2012/98. számában jelent meg KÉ-12896/2012 iktatószámon. Típusa: Közösségi-Nyílt eljárás Igen 2013.12.31 18,16 Ft/kWh
      E.ON Energiaszolgáltató Kft.
      2013. FCSM Zrt.- FCSM Mélyépítő Kft. -Érd és Térsége Víziközmű Kft. - Érd és Térsége Csatorna-szolgáltató Kft. - Az eljárást megindító felhívás a Közbeszerzési értesítő 2012/134. számában jelent meg KÉ-17860/2012 iktatószámon. A hirdetmény feladásának napja: 2012/11/15.  Típusa: Nemzeti-nyílt eljárás      
      Papíron Kft.
      FCSM Zrt.- FCSM Mélyépítő Kft. -Érd és Térsége Víziközmű Kft. - Érd és Térsége Csatorna-szolgáltató Kft. - Az eljárást megindító felhívás a Közbeszerzési értesítő 2012/134. számában jelent meg KÉ-17860/2012 iktatószámon. A hirdetmény feladásának napja: 2012/11/15.  Típusa: Nemzeti-nyílt eljárás      
      Paper-Form Kft.
      FCSM Zrt. - Szegedi Vízmű Zrt.  -Érd és Térsége Víziközmű Kft. - Érd és Térsége Csatorna-szolgáltató Kft. - FCSM Mélyépítő Kft. - Az eljárást megindító felhívás 2013. január 25. napján lett kiküldve. Típusa: Nemzeti-Hirdetmény közzététele nélküli tárgyalásos eljárás.      
      OMV Hungária Ásványolaj Kft.
      FCSM Zrt. - Szegedi Vízmű Zrt.  -Érd és Térsége Víziközmű Kft. - Érd és Térsége Csatorna-szolgáltató Kft. - TÖRSVÍZ Kft. FCSM Mélyépítő Kft. -  Az eljárást megindító felhívás 2013. május 29-én lett kiküldve. Típusa: Nemzeti-Hirdetmény közzététele nélküli tárgyalásos eljárás.      
      GrECo JLT Hungary Biztosítási Alkusz 
      Érd és Térsége Regionális Víziközmű Kft - Az eljárást megindító felhívás az EU hivatalos lapjában 2013/S 183-315487 számon jelent meg, a hirdetmény feladásának napja: 2013/09/18. A hirdetmény, a Közbeszerzési értesítő 2013/112. számában jelent meg KÉ-16230/2013 iktatószámon. Típusa: Közösségi-Nyílt eljárás      
      E.ON Energiaszolgáltató Kft.
      2014. Érd és Térsége Regionális Víziközmű Kft - A Kbt. 121. § (1) bekezdés b) pontja szerinti eljárás, KÉ-ben megjelent 2013.12.20-án 22818/2013 számon.      
      Arad Hungária Kft.
      Érd és Térsége Regionális Víziközmű Kft - A Kbt. 122/A. §-a szerinti eljárás, az eljárást megindító felhívás közvetlen megküldése: 2014.03.19.-én      
      Print Time Kft.
      Érd és Térsége Regionális Víziközmű Kft -        
       Generáli-Providencia Zrt.
      Érd és Térsége Regionális Víziközmű Kft -        
      Allianz Hungária Biztosító Zrt.
      Érd és Térsége Regionális Víziközmű Kft - A Kbt. 122/A. §-a szerinti eljárás, az eljárást megindító felhívás közvetlen megküldése: 2014.06.10.-én      
      Markoó Kft.
      Érd és Térsége Regionális Víziközmű Kft 2011. évi CVIII. törvény alapján hirdetmény nélküli közbeszerzési eljárás keretében 2014. október 1-jén megküldött ajánlattételi felhívás.      
      Autócentrum Szabó Kft.
      Közbeszerzési szerződéslista

      Közbeszerzési szerződéslista

      A szerződések adatai ide kattintva tekinthetőek meg.
      Közbeszerzési szerződéslista

      Közbeszerzési szerződéslista

      A szerződések adatai ide kattintva tekinthetőek meg.
      Közbeszerzési szerződéslista

      Közbeszerzési szerződéslista

      A szerződések adatai ide kattintva tekinthetőek meg.
      Közbeszerzési szerződéslista

      Közbeszerzési szerződéslista

      A szerződések adatai ide kattintva tekinthetőek meg.
      közbeszerzési szabályzat
      8
    • 4. melléklet a 24/2013. (V. 29.) NFM rendelethez A víziközmű-szolgáltató honlapján közzéteendő adatok köre
      Adatszolgáltatási elvárás Szolgáltatott adat
      1.A víziközmű-szolgáltató vonatkozásában feladatkörrel rendelkező fogyasztóvédelmi szervek és felhasználói érdekeket képviselő civil szervezetek elérhetőségét Felügyeleti szervek
      (Archívum)

      Felügyeleti szervek

      Az ÉRD és TÉRSÉGE Regionális Víziközmű Kt.-felügyeletét az alábbi szervek, hatóságok látják el.

      Magyar Energetikai és Közmű-szabályozási Hivatal
      Ügyfélszolgálat címe: 1054 Budapest, Bajcsy-Zsilinszky út 52.
      Levelezési címe: 1388 Budapest, Pf. 88.
      Központi telefonszám: +36-1 459-7777
      Központi fax-szám: +36-1 459-7766
      Központi e-mail cím: mekh@mekh.hu
      Honlap: http://www.mekh.hu

      Gazdasági Versenyhivatal
      1054 Budapest, Alkotmány utca 5.
      Telefonszám: +36 1 472-8900
      Faxszám: +36 1 472-8905
      E-mail cím: gvh@gvh.hu
      Honlap címe: http://www.gvh.hu/gvh/alpha

      Budaörsi Járásbíróság
      2040 Budaörs, Koszorú utca 2.
      Telefonszám:+36 23 420 336, +36 23 420 337
      Faxszám:+36 23 420 308
      E-mail cím: birosag@budaors.birosag.hu
      Honlap cím: http://www.birosag.hu/en/node/372
       
      Budapest Környéki Törvényszék
      1146 Budapest, Thököly út 97-101.
      Postacím: 1443 Budapest, Pf. 175.
      Központi telefonszám: +36 1 467 6200
      E-mail cím: birosag@budapestkornyekit.birosag.hu
      Honlap cím: http://www.birosag.hu/torvenyszekek/budapest-kornyeki-torvenyszek

      Közép-Duna-völgyi Környezetvédelmi, Természetvédelmi és Vízügyi Felügyelőség
      1072 Budapest, Nagydiófa u. 10-12.
      Postacím: 1447 Budapest, Pf.: 541.
      Telefon: +36 1 478 4400
      Faxszám: +36 1 478 4520
      E-mail cím: kozepdunavolgyi@zoldhatosag.hu
      Honlap címe: http://www.kdvktvf.zoldhatosag.hu 
       
      Országos Környezetvédelmi, Természetvédelmi és Vízügyi Főfelügyelőség
      1016 Budapest, Mészáros u. 58/a. fsz. 6.
      Postacím: 1539 Budapest, Pf.: 675
      Ügyfélszolgálat címe: 1016 Budapest, Mészáros u. 58/a. fsz. 6.
      Telefon: +36 1 224 9100
      Faxszám: +36 1 224 9163
      E-mail cím: zoldpont@oktvf.gov.hu
      Honlap címe: http://www.orszagoszoldhatosag.gov.hu
       
      Egyéb eljáró szervek
       
      Érdi Járási Hivatal
      2030 Érd, Budai út 10.
      Telefonszám: +36 23 522 375
      E-mail cím: jarasihivatal@erd.pmkh.gov.hu
      Honlap címe: http://www.jaras.info.hu/lap/erdi-jaras
       
      Budapest Főváros Kormányhivatala Népegészségügyi Szakigazgatási Szerve
      1138 Budapest, Váci út 174.
      Telefonszám: +36 1 465 3834, +36 30 941 7156
      E-mail cím: kozpontiugyelet@kmr.antsz.hu
      Honlap cím: http://efrira1.antsz.hu/pest/

      Diósd, Érd, Herceghalom, Pusztazámor, Sóskút, Tárnok, Törökbálint településeken:
      PMKH Érdi Járási Hivatal Járási Népegészségügyi Intézete, ÁNTSZ Budaörsi Kistérségi Népegészségügyi Intézete
      Érd, Felső utca 39.
      Telefonszám és fax: 06/23/354/765
      E-mail cím: szhbatta@kmr.antsz.hu

      Remeteszőlős településen:
      PMKH Szentendrei Járási Hivatal Népegészségügyi Intézete, ÁNTSZ Szentendrei, Pilisvörösvári Kistérségi Népegészségügyi Intézete
      2000 Szentendre, Városház tér 1.
      Telefonszám és fax: 06/26/310/159
      E-mail cím: szentendre@kmr.antsz.hu

      A település szerint illetékes Önkormányzat jegyzője
      Diósd Város Önkormányzat Polgármesteri Hivatala
      2049 Diósd, Szent István tér 1.
      Jegyző: Dr. Csizmadia Julianna
      Telefonszám: +36 23 545 550
      E-mail cím: onkormanyzat@diosd.hu
       
      Érd Megyei Jogú Város Polgármesteri Hivatala
      2030 Érd, Alsó utca 1.
      Jegyző: Mecsériné dr. Szilágyi Erzsébet
      Telefonszám: +36 23 522 300
      E-mail cím: onkormanyzat@erd.hu
       
      Herceghalom Község Önkormányzat Polgármesteri Hivatala
      2053 Herceghalom, Gesztenyés út 13.
      Jegyző: Dr. Szmodis Jenő
      Telefonszám: +36 23 530 560
      E-mail cím: polghiv@herceghalom.hu
       
      Pusztazámor Községi Önkormányzat Polgármesteri Hivatala
      2039 Pusztazámor, Munkácsy Mihály utca 1.
      Jegyző: Dr. Újházi Miklós
      Telefonszám: +36 23 347 421
      E-mail cím: titkarsag@pusztazamor.hu
       
      Remeteszőlős Község Önkormányzat Polgármesteri Hivatala
      2090 Remeteszőlős, Vénusz u. 8-10.
      Jegyző: Dr. Laukó Sándor
      Telefonszám: +36 26 355 293
      E-mail cím: polgarmester@remeteszolos.hu
       
      Sóskút Község Önkormányzat Polgármesteri Hivatala
      2038 Sóskút, Szabadság tér 1.
      Jegyző: Dr. Újházi Miklós
      Telefonszám: +36 23 560 560
      E-mail cím: soskut1@t-online.hu
       
      Tárnok Nagyközség Önkormányzatának Polgármesteri Hivatala
      2461 Tárnok, Dózsa György út 150.
      Jegyző: dr. Simon Mária
      Telefonszám: +36 23 387 019
      E-mail cím: polgarmester@tarnok.hu
       
      Törökbálint Nagyközség Polgármesteri Hivatala
      2045 Törökbálint, Munkácsy Mihály utca 79.
      Jegyző: Dr. Kailinger Ildikó
      Telefonszám: +36 23 335 021
      E-mail cím: hivatal@torokbalint.hu

      Fogyasztóvédelmi és érdekvédelmi szervek
       
      Érdi Járási Hivatal Közlekedési és Fogyasztóvédelmi Főosztály Fogyasztóvédelmi Osztály
      1141 Budapest, Komócsy u. 17-19.
      Postacím: 1399 Budapest, Pf. 661.
      Telefonszám: +36 1 460 2202
      E-mail: fogyved@pest.gov.hu
      Honlap cím: http://www.kormanyhivatal.hu

      Pest Megyei és Érd Megyei Jogú Városi Kereskedelmi és Iparkamara
      mellett működő Békéltető Testület

      (Pest Megyei Békéltető Testület)

      1055 Budapest, Balassi Bálint u. 25. IV.em.2. ajtó
      Postacím: 1364 Budapest, Pf. 81.
      Telefon: +36 1 792-7881
      E-mail: pmbekelteto@pmkik.hu
      Honlap cím:   http://www.panaszrendezes.hu/

      Országos Fogyasztóvédelmi Egyesület
      1068 Budapest, Városliget fasor 44.
      Telefon: +36 1 413 2126
      E-mail: ofe@ofe.hu
      Honlap cím: http://www.ofe.hu/inet/ofe/hu/index.html

      Lakásszövetkezetek és Társasházak Országos Szövetsége (LOSZ)
      1146 Budapest, Hermina út 57.
      Telefon: +36 1 331 1313
      Faxszám: +36 1 331 1396
      E-mail: losz@losz.hu
      Honlap cím: http://losz.hu/
      1 A víziközmű-szolgáltató vonatkozásában feladatkörrel rendelkező fogyasztóvédelmi szervek és felhasználói érdekeket képviselő civil szervezetek elérhetőségét Felügyeleti szervek

      Felügyeleti szervek

      Az ÉRD és TÉRSÉGE Regionális Víziközmű Kt.-felügyeletét az alábbi szervek, hatóságok látják el.

      Magyar Energetikai és Közmű-szabályozási Hivatal
      Ügyfélszolgálat címe: 1054 Budapest, Bajcsy-Zsilinszky út 52.
      Levelezési címe: 1388 Budapest, Pf. 88.
      Központi telefonszám: +36-1 459-7777
      Központi fax-szám: +36-1 459-7766
      Központi e-mail cím: mekh@mekh.hu
      Honlap címe: http://www.mekh.hu/

      Gazdasági Versenyhivatal
      1054 Budapest, Alkotmány utca 5.
      Telefonszám: +36 1 472-8900
      Faxszám: +36 1 472-8905
      E-mail cím: gvh@gvh.hu
      Honlap címe: http://www.gvh.hu/gvh/alpha

      Budaörsi Járásbíróság
      2040 Budaörs, Koszorú utca 2.
      Telefonszám:+36 23 420 336, +36 23 420 337
      Faxszám:+36 23 420 308
      E-mail cím: birosag@budaors.birosag.hu
      Honlap cím: http://www.birosag.hu/en/node/372
       
      Budapest Környéki Törvényszék
      1146 Budapest, Thököly út 97-101.
      Postacím: 1443 Budapest, Pf. 175.
      Központi telefonszám: +36 1 467 6200
      E-mail cím: birosag@budapestkornyekit.birosag.hu
      Honlap cím: http://www.birosag.hu/torvenyszekek/budapest-kornyeki-torvenyszek

      Közép-Duna-völgyi Környezetvédelmi, Természetvédelmi és Vízügyi Felügyelőség
      1072 Budapest, Nagydiófa u. 10-12.
      Postacím: 1447 Budapest, Pf.: 541.
      Telefon: +36 1 478 4400
      Faxszám: +36 1 478 4520
      E-mail cím: kozepdunavolgyi@zoldhatosag.hu
      Honlap címe: http://www.kdvktvf.zoldhatosag.hu 
       
      Országos Környezetvédelmi, Természetvédelmi és Vízügyi Főfelügyelőség
      1016 Budapest, Mészáros u. 58/a. fsz. 6.
      Postacím: 1539 Budapest, Pf.: 675
      Ügyfélszolgálat címe: 1016 Budapest, Mészáros u. 58/a. fsz. 6.
      Telefon: +36 1 224 9100
      Faxszám: +36 1 224 9163
      E-mail cím: zoldpont@oktvf.gov.hu
      Honlap címe: www.orszagoszoldhatosag.gov.hu
       
      Egyéb eljáró szervek
       
      Érdi Járási Hivatal
      2030 Érd, Budai út 10.
      Telefonszám: +36 23 522 375
      E-mail cím: jarasihivatal@erd.pmkh.gov.hu
      Honlap címe: http://www.jaras.info.hu/lap/erdi-jaras
       
      Budapest Főváros Kormányhivatala Népegészségügyi Szakigazgatási Szerve
      1138 Budapest, Váci út 174.
      Telefonszám: +36 1 465 3834, +36 30 941 7156
      E-mail cím: kozpontiugyelet@kmr.antsz.hu
      Honlap cím: http://efrira1.antsz.hu/pest/

      Diósd, Érd, Herceghalom, Pusztazámor, Sóskút, Tárnok, Törökbálint településeken:
      PMKH Érdi Járási Hivatal Járási Népegészségügyi Intézete, ÁNTSZ Budaörsi Kistérségi Népegészségügyi Intézete
      Érd, Felső utca 39.
      Telefonszám és fax: 06/23/354/765
      E-mail cím: szhbatta@kmr.antsz.hu

      Remeteszőlős településen:
      PMKH Szentendrei Járási Hivatal Népegészségügyi Intézete, ÁNTSZ Szentendrei, Pilisvörösvári Kistérségi Népegészségügyi Intézete
      2000 Szentendre, Városház tér 1.
      Telefonszám és fax: 06/26/310/159
      E-mail cím: szentendre@kmr.antsz.hu

      A település szerint illetékes Önkormányzat jegyzője
      Diósd Város Önkormányzat Polgármesteri Hivatala
      2049 Diósd, Szent István tér 1.
      Jegyző: Dr. Csizmadia Julianna
      Telefonszám: +36 23 545 550
      E-mail cím: onkormanyzat@diosd.hu
       
      Érd Megyei Jogú Város Polgármesteri Hivatala
      2030 Érd, Alsó utca 1.
      Jegyző: dr. Ferencz Dóra
      Telefonszám: +36 23 522 300
      E-mail cím: onkormanyzat@erd.hu
       
      Herceghalom Község Önkormányzat Polgármesteri Hivatala
      2053 Herceghalom, Gesztenyés út 13.
      Jegyző: Dr. Szmodis Jenő
      Telefonszám: +36 23 530 560
      E-mail cím: polghiv@herceghalom.hu
       
      Pusztazámor Községi Önkormányzat Polgármesteri Hivatala
      2039 Pusztazámor, Munkácsy Mihály utca 1.
      Jegyző: Dr. Újházi Miklós
      Telefonszám: +36 23 347 421
      E-mail cím: titkarsag@pusztazamor.hu
       
      Remeteszőlős Község Önkormányzat Polgármesteri Hivatala
      2090 Remeteszőlős, Vénusz u. 8-10.
      Jegyző: Dr. Laukó Sándor
      Telefonszám: +36 26 355 293
      E-mail cím: polgarmester@remeteszolos.hu
       
      Sóskút Község Önkormányzat Polgármesteri Hivatala
      2038 Sóskút, Szabadság tér 1.
      Jegyző: Dr. Újházi Miklós
      Telefonszám: +36 23 560 560
      E-mail cím: soskut1@t-online.hu
       
      Tárnok Nagyközség Önkormányzatának Polgármesteri Hivatala
      2461 Tárnok, Dózsa György út 150.
      Jegyző: dr. Simon Mária
      Telefonszám: +36 23 387 019
      E-mail cím: polgarmester@tarnok.hu
       
      Törökbálint Nagyközség Polgármesteri Hivatala
      2045 Törökbálint, Munkácsy Mihály utca 79.
      Jegyző: Dr. Kailinger Ildikó
      Telefonszám: +36 23 335 021
      E-mail cím: hivatal@torokbalint.hu

      Fogyasztóvédelmi és érdekvédelmi szervek
       
      Pest Megyei Kormányhivatal Fogyasztóvédelmi Felügyelősége
      1135 Budapest, Lehel utca 43-47.
      Postacím: 1365 Budapest, Pf.: 270.
      Telefonszám: +36 1 329-7017,  +36 1 236-3937 , +36 1 236-3900
      Faxszám: +36 1 236-3956
      E-mail: fogyved.pestmegye@nfh.hu
      ill. fogyved.pestmegye@pmkh.hu
      Honlap cím: NFH - Pest Megyei Kormányhivatal Fogyasztóvédelmi Felügyelőség

      Pest Megyei és Érd Megyei Jogú Városi Kereskedelmi és Iparkamara
      mellett működő Békéltető Testület

      (Pest Megyei Békéltető Testület)

      1119 Budapest, Etele út 59-61. II. em. 240
      Telefon: +36 1 269-0703
      E-mail: pmbekelteto@pmkik.hu
      Honlap cím:   http://www.panaszrendezes.hu/

      Országos Fogyasztóvédelmi Egyesület
      1068 Budapest, Városliget fasor 44.
      Telefon: +36 1 413 2126
      E-mail: ofe@ofe.hu
      Honlap cím: http://www.ofe.hu/inet/ofe/hu/index.html

      Lakásszövetkezetek és Társasházak Országos Szövetsége (LOSZ)
      1146 Budapest, Hermina út 57.
      Telefon: +36 1 331 1313
      Faxszám: +36 1 331 1396
      E-mail: losz@losz.hu
      Honlap cím: http://losz.hu/
      Felügyeleti szervek

      Felügyeleti szervek

      Az ÉRD és TÉRSÉGE Regionális Víziközmű Kt.-felügyeletét az alábbi szervek, hatóságok látják el.

      Magyar Energetikai és Közmű-szabályozási Hivatal
      Ügyfélszolgálat címe: 1054 Budapest, Bajcsy-Zsilinszky út 52.
      Levelezési címe: 1388 Budapest, Pf. 88.
      Központi telefonszám: +36-1 459-7777
      Központi fax-szám: +36-1 459-7766
      Központi e-mail cím: mekh@mekh.hu
      Honlap címe: http://www.mekh.hu/

      Gazdasági Versenyhivatal
      1054 Budapest, Alkotmány utca 5.
      Telefonszám: +36 1 472-8900
      Faxszám: +36 1 472-8905
      E-mail cím: gvh@gvh.hu
      Honlap címe: http://www.gvh.hu/gvh/alpha

      Budaörsi Járásbíróság
      2040 Budaörs, Koszorú utca 2.
      Telefonszám:+36 23 420 336, +36 23 420 337
      Faxszám:+36 23 420 308
      E-mail cím: birosag@budaors.birosag.hu
      Honlap cím: http://www.birosag.hu/en/node/372
       
      Budapest Környéki Törvényszék
      1146 Budapest, Thököly út 97-101.
      Postacím: 1443 Budapest, Pf. 175.
      Központi telefonszám: +36 1 467 6200
      E-mail cím: birosag@budapestkornyekit.birosag.hu
      Honlap cím: http://www.birosag.hu/torvenyszekek/budapest-kornyeki-torvenyszek

      Közép-Duna-völgyi Környezetvédelmi, Természetvédelmi és Vízügyi Felügyelőség
      1072 Budapest, Nagydiófa u. 10-12.
      Postacím: 1447 Budapest, Pf.: 541.
      Telefon: +36 1 478 4400
      Faxszám: +36 1 478 4520
      E-mail cím: kozepdunavolgyi@zoldhatosag.hu
      Honlap címe: http://www.kdvktvf.zoldhatosag.hu 
       
      Országos Környezetvédelmi, Természetvédelmi és Vízügyi Főfelügyelőség
      1016 Budapest, Mészáros u. 58/a. fsz. 6.
      Postacím: 1539 Budapest, Pf.: 675
      Ügyfélszolgálat címe: 1016 Budapest, Mészáros u. 58/a. fsz. 6.
      Telefon: +36 1 224 9100
      Faxszám: +36 1 224 9163
      E-mail cím: zoldpont@oktvf.gov.hu
      Honlap címe: www.orszagoszoldhatosag.gov.hu
       
      Egyéb eljáró szervek
       
      Érdi Járási Hivatal
      2030 Érd, Budai út 10.
      Telefonszám: +36 23 522 375
      E-mail cím: jarasihivatal@erd.pmkh.gov.hu
      Honlap címe: http://www.jaras.info.hu/lap/erdi-jaras
       
      Budapest Főváros Kormányhivatala Népegészségügyi Szakigazgatási Szerve
      1138 Budapest, Váci út 174.
      Telefonszám: +36 1 465 3834, +36 30 941 7156
      E-mail cím: kozpontiugyelet@kmr.antsz.hu
      Honlap cím: http://efrira1.antsz.hu/pest/

      Diósd, Érd, Herceghalom, Pusztazámor, Sóskút, Tárnok, Törökbálint településeken:
      PMKH Érdi Járási Hivatal Járási Népegészségügyi Intézete, ÁNTSZ Budaörsi Kistérségi Népegészségügyi Intézete
      Érd, Felső utca 39.
      Telefonszám és fax: 06/23/354/765
      E-mail cím: szhbatta@kmr.antsz.hu

      Remeteszőlős településen:
      PMKH Szentendrei Járási Hivatal Népegészségügyi Intézete, ÁNTSZ Szentendrei, Pilisvörösvári Kistérségi Népegészségügyi Intézete
      2000 Szentendre, Városház tér 1.
      Telefonszám és fax: 06/26/310/159
      E-mail cím: szentendre@kmr.antsz.hu

      A település szerint illetékes Önkormányzat jegyzője
      Diósd Város Önkormányzat Polgármesteri Hivatala
      2049 Diósd, Szent István tér 1.
      Jegyző: Dr. Csizmadia Julianna
      Telefonszám: +36 23 545 550
      E-mail cím: onkormanyzat@diosd.hu
       
      Érd Megyei Jogú Város Polgármesteri Hivatala
      2030 Érd, Alsó utca 1.
      Jegyző: Mecsériné dr. Szilágyi Erzsébet
      Telefonszám: +36 23 522 300
      E-mail cím: onkormanyzat@erd.hu
       
      Herceghalom Község Önkormányzat Polgármesteri Hivatala
      2053 Herceghalom, Gesztenyés út 13.
      Jegyző: Dr. Szmodis Jenő
      Telefonszám: +36 23 530 560
      E-mail cím: polghiv@herceghalom.hu
       
      Pusztazámor Községi Önkormányzat Polgármesteri Hivatala
      2039 Pusztazámor, Munkácsy Mihály utca 1.
      Jegyző: Dr. Újházi Miklós
      Telefonszám: +36 23 347 421
      E-mail cím: titkarsag@pusztazamor.hu
       
      Remeteszőlős Község Önkormányzat Polgármesteri Hivatala
      2090 Remeteszőlős, Vénusz u. 8-10.
      Jegyző: Dr. Laukó Sándor
      Telefonszám: +36 26 355 293
      E-mail cím: polgarmester@remeteszolos.hu
       
      Sóskút Község Önkormányzat Polgármesteri Hivatala
      2038 Sóskút, Szabadság tér 1.
      Jegyző: Dr. Újházi Miklós
      Telefonszám: +36 23 560 560
      E-mail cím: soskut1@t-online.hu
       
      Tárnok Nagyközség Önkormányzatának Polgármesteri Hivatala
      2461 Tárnok, Dózsa György út 150.
      Jegyző: dr. Simon Mária
      Telefonszám: +36 23 387 019
      E-mail cím: polgarmester@tarnok.hu
       
      Törökbálint Nagyközség Polgármesteri Hivatala
      2045 Törökbálint, Munkácsy Mihály utca 79.
      Jegyző: Dr. Kailinger Ildikó
      Telefonszám: +36 23 335 021
      E-mail cím: hivatal@torokbalint.hu

      Fogyasztóvédelmi és érdekvédelmi szervek
       
      Pest Megyei Kormányhivatal Fogyasztóvédelmi Felügyelősége
      1135 Budapest, Lehel utca 43-47.
      Postacím: 1365 Budapest, Pf.: 270.
      Telefonszám: +36 1 329-7017,  +36 1 236-3937 , +36 1 236-3900
      Faxszám: +36 1 236-3956
      E-mail: fogyved.pestmegye@nfh.hu
      ill. fogyved.pestmegye@pmkh.hu
      Honlap cím: NFH - Pest Megyei Kormányhivatal Fogyasztóvédelmi Felügyelőség

      Pest Megyei és Érd Megyei Jogú Városi Kereskedelmi és Iparkamara
      mellett működő Békéltető Testület

      (Pest Megyei Békéltető Testület)

      1119 Budapest, Etele út 59-61. II. em. 240
      Telefon: +36 1 269-0703
      E-mail: pmbekelteto@pmkik.hu
      Honlap cím:   http://www.panaszrendezes.hu/

      Országos Fogyasztóvédelmi Egyesület
      1068 Budapest, Városliget fasor 44.
      Telefon: +36 1 413 2126
      E-mail: ofe@ofe.hu
      Honlap cím: http://www.ofe.hu/inet/ofe/hu/index.html

      Lakásszövetkezetek és Társasházak Országos Szövetsége (LOSZ)
      1146 Budapest, Hermina út 57.
      Telefon: +36 1 331 1313
      Faxszám: +36 1 331 1396
      E-mail: losz@losz.hu
      Honlap cím: http://losz.hu/
      Felügyeleti szervek

      Felügyeleti szervek

      Az ÉRD és TÉRSÉGE Regionális Víziközmű Kt.-felügyeletét az alábbi szervek, hatóságok látják el.

      Magyar Energetikai és Közmű-szabályozási Hivatal
      Ügyfélszolgálat címe: 1054 Budapest, Bajcsy-Zsilinszky út 52.
      Levelezési címe: 1388 Budapest, Pf. 88.
      Központi telefonszám: +36-1 459-7777
      Központi fax-szám: +36-1 459-7766
      Központi e-mail cím: mekh@mekh.hu
      Honlap címe: http://www.mekh.hu/

      Gazdasági Versenyhivatal
      1054 Budapest, Alkotmány utca 5.
      Telefonszám: +36 1 472-8900
      Faxszám: +36 1 472-8905
      E-mail cím: gvh@gvh.hu
      Honlap címe: http://www.gvh.hu/gvh/alpha

      Budaörsi Járásbíróság
      2040 Budaörs, Koszorú utca 2.
      Telefonszám:+36 23 420 336, +36 23 420 337
      Faxszám:+36 23 420 308
      E-mail cím: birosag@budaors.birosag.hu
      Honlap cím: http://www.birosag.hu/en/node/372
       
      Budapest Környéki Törvényszék
      1146 Budapest, Thököly út 97-101.
      Postacím: 1443 Budapest, Pf. 175.
      Központi telefonszám: +36 1 467 6200
      E-mail cím: birosag@budapestkornyekit.birosag.hu
      Honlap cím: http://www.birosag.hu/torvenyszekek/budapest-kornyeki-torvenyszek

      Közép-Duna-völgyi Környezetvédelmi, Természetvédelmi és Vízügyi Felügyelőség
      1072 Budapest, Nagydiófa u. 10-12.
      Postacím: 1447 Budapest, Pf.: 541.
      Telefon: +36 1 478 4400
      Faxszám: +36 1 478 4520
      E-mail cím: kozepdunavolgyi@zoldhatosag.hu
      Honlap címe: http://www.kdvktvf.zoldhatosag.hu 
       
      Országos Környezetvédelmi, Természetvédelmi és Vízügyi Főfelügyelőség
      1016 Budapest, Mészáros u. 58/a. fsz. 6.
      Postacím: 1539 Budapest, Pf.: 675
      Ügyfélszolgálat címe: 1016 Budapest, Mészáros u. 58/a. fsz. 6.
      Telefon: +36 1 224 9100
      Faxszám: +36 1 224 9163
      E-mail cím: zoldpont@oktvf.gov.hu
      Honlap címe: www.orszagoszoldhatosag.gov.hu
       
      Egyéb eljáró szervek
       
      Érdi Járási Hivatal
      2030 Érd, Budai út 10.
      Telefonszám: +36 23 522 375
      E-mail cím: jarasihivatal@erd.pmkh.gov.hu
      Honlap címe: http://www.jaras.info.hu/lap/erdi-jaras
       
      Budapest Főváros Kormányhivatala Népegészségügyi Szakigazgatási Szerve
      1138 Budapest, Váci út 174.
      Telefonszám: +36 1 465 3834, +36 30 941 7156
      E-mail cím: kozpontiugyelet@kmr.antsz.hu
      Honlap cím: http://efrira1.antsz.hu/pest/

      Diósd, Érd, Herceghalom, Pusztazámor, Sóskút, Tárnok, Törökbálint településeken:
      PMKH Érdi Járási Hivatal Járási Népegészségügyi Intézete, ÁNTSZ Budaörsi Kistérségi Népegészségügyi Intézete
      Érd, Felső utca 39.
      Telefonszám és fax: 06/23/354/765
      E-mail cím: szhbatta@kmr.antsz.hu

      Remeteszőlős településen:
      PMKH Szentendrei Járási Hivatal Népegészségügyi Intézete, ÁNTSZ Szentendrei, Pilisvörösvári Kistérségi Népegészségügyi Intézete
      2000 Szentendre, Városház tér 1.
      Telefonszám és fax: 06/26/310/159
      E-mail cím: szentendre@kmr.antsz.hu

      A település szerint illetékes Önkormányzat jegyzője
      Diósd Város Önkormányzat Polgármesteri Hivatala
      2049 Diósd, Szent István tér 1.
      Jegyző: Dr. Csizmadia Julianna
      Telefonszám: +36 23 545 550
      E-mail cím: onkormanyzat@diosd.hu
       
      Érd Megyei Jogú Város Polgármesteri Hivatala
      2030 Érd, Alsó utca 1.
      Jegyző: Mecsériné dr. Szilágyi Erzsébet
      Telefonszám: +36 23 522 300
      E-mail cím: onkormanyzat@erd.hu
       
      Herceghalom Község Önkormányzat Polgármesteri Hivatala
      2053 Herceghalom, Gesztenyés út 13.
      Jegyző: Dr. Szmodis Jenő
      Telefonszám: +36 23 530 560
      E-mail cím: polghiv@herceghalom.hu
       
      Pusztazámor Községi Önkormányzat Polgármesteri Hivatala
      2039 Pusztazámor, Munkácsy Mihály utca 1.
      Jegyző: Dr. Újházi Miklós
      Telefonszám: +36 23 347 421
      E-mail cím: titkarsag@pusztazamor.hu
       
      Remeteszőlős Község Önkormányzat Polgármesteri Hivatala
      2090 Remeteszőlős, Vénusz u. 8-10.
      Jegyző: Dr. Laukó Sándor
      Telefonszám: +36 26 355 293
      E-mail cím: polgarmester@remeteszolos.hu
       
      Sóskút Község Önkormányzat Polgármesteri Hivatala
      2038 Sóskút, Szabadság tér 1.
      Jegyző: Dr. Újházi Miklós
      Telefonszám: +36 23 560 560
      E-mail cím: soskut1@t-online.hu
       
      Tárnok Nagyközség Önkormányzatának Polgármesteri Hivatala
      2461 Tárnok, Dózsa György út 150.
      Jegyző: dr. Simon Mária
      Telefonszám: +36 23 387 019
      E-mail cím: polgarmester@tarnok.hu
       
      Törökbálint Nagyközség Polgármesteri Hivatala
      2045 Törökbálint, Munkácsy Mihály utca 79.
      Jegyző: Dr. Kailinger Ildikó
      Telefonszám: +36 23 335 021
      E-mail cím: hivatal@torokbalint.hu

      Fogyasztóvédelmi és érdekvédelmi szervek
       
      Pest Megyei Kormányhivatal Érdi Járási Hivatal
      1135 Budapest, Lehel utca 43-47.
      Postacím: 1399 Budapest, Pf. 661.
      Telefonszám: +36 1 329-7017,  +36 1 236-3937 , +36 1 236-3900
      Faxszám: +36 1 236-3956
      E-mail: fogyved@pest.gov.hu
      Honlap cím: http://www.kormanyhivatal.hu

      Pest Megyei és Érd Megyei Jogú Városi Kereskedelmi és Iparkamara
      mellett működő Békéltető Testület

      (Pest Megyei Békéltető Testület)

      1119 Budapest, Etele út 59-61. II. em. 240.
      Postacím: 1364 Budapest, Pf. 81.
      Telefon: +36 1 269-0703
      E-mail: pmbekelteto@pmkik.hu
      Honlap cím:   http://www.panaszrendezes.hu/

      Országos Fogyasztóvédelmi Egyesület
      1068 Budapest, Városliget fasor 44.
      Telefon: +36 1 413 2126
      E-mail: ofe@ofe.hu
      Honlap cím: http://www.ofe.hu/inet/ofe/hu/index.html

      Lakásszövetkezetek és Társasházak Országos Szövetsége (LOSZ)
      1146 Budapest, Hermina út 57.
      Telefon: +36 1 331 1313
      Faxszám: +36 1 331 1396
      E-mail: losz@losz.hu
      Honlap cím: http://losz.hu/
      Felügyeleti szervek

      Felügyeleti szervek

      Az ÉRD és TÉRSÉGE Regionális Víziközmű Kt.-felügyeletét az alábbi szervek, hatóságok látják el.

      Magyar Energetikai és Közmű-szabályozási Hivatal
      Ügyfélszolgálat címe: 1054 Budapest, Bajcsy-Zsilinszky út 52.
      Levelezési címe: 1388 Budapest, Pf. 88.
      Központi telefonszám: +36-1 459-7777
      Központi fax-szám: +36-1 459-7766
      Központi e-mail cím: mekh@mekh.hu
      Honlap címe: http://www.mekh.hu/

      Gazdasági Versenyhivatal
      1054 Budapest, Alkotmány utca 5.
      Telefonszám: +36 1 472-8900
      Faxszám: +36 1 472-8905
      E-mail cím: gvh@gvh.hu
      Honlap címe: http://www.gvh.hu/gvh/alpha

      Budaörsi Járásbíróság
      2040 Budaörs, Koszorú utca 2.
      Telefonszám:+36 23 420 336, +36 23 420 337
      Faxszám:+36 23 420 308
      E-mail cím: birosag@budaors.birosag.hu
      Honlap cím: http://www.birosag.hu/en/node/372
       
      Budapest Környéki Törvényszék
      1146 Budapest, Thököly út 97-101.
      Postacím: 1443 Budapest, Pf. 175.
      Központi telefonszám: +36 1 467 6200
      E-mail cím: birosag@budapestkornyekit.birosag.hu
      Honlap cím: http://www.birosag.hu/torvenyszekek/budapest-kornyeki-torvenyszek

      Közép-Duna-völgyi Környezetvédelmi, Természetvédelmi és Vízügyi Felügyelőség
      1072 Budapest, Nagydiófa u. 10-12.
      Postacím: 1447 Budapest, Pf.: 541.
      Telefon: +36 1 478 4400
      Faxszám: +36 1 478 4520
      E-mail cím: kozepdunavolgyi@zoldhatosag.hu
      Honlap címe: http://www.kdvktvf.zoldhatosag.hu 
       
      Országos Környezetvédelmi, Természetvédelmi és Vízügyi Főfelügyelőség
      1016 Budapest, Mészáros u. 58/a. fsz. 6.
      Postacím: 1539 Budapest, Pf.: 675
      Ügyfélszolgálat címe: 1016 Budapest, Mészáros u. 58/a. fsz. 6.
      Telefon: +36 1 224 9100
      Faxszám: +36 1 224 9163
      E-mail cím: zoldpont@oktvf.gov.hu
      Honlap címe: www.orszagoszoldhatosag.gov.hu
       
      Egyéb eljáró szervek
       
      Érdi Járási Hivatal
      2030 Érd, Budai út 10.
      Telefonszám: +36 23 522 375
      E-mail cím: jarasihivatal@erd.pmkh.gov.hu
      Honlap címe: http://www.jaras.info.hu/lap/erdi-jaras
       
      Budapest Főváros Kormányhivatala Népegészségügyi Szakigazgatási Szerve
      1138 Budapest, Váci út 174.
      Telefonszám: +36 1 465 3834, +36 30 941 7156
      E-mail cím: kozpontiugyelet@kmr.antsz.hu
      Honlap cím: http://efrira1.antsz.hu/pest/

      Diósd, Érd, Herceghalom, Pusztazámor, Sóskút, Tárnok, Törökbálint településeken:
      PMKH Érdi Járási Hivatal Járási Népegészségügyi Intézete, ÁNTSZ Budaörsi Kistérségi Népegészségügyi Intézete
      Érd, Felső utca 39.
      Telefonszám és fax: 06/23/354/765
      E-mail cím: szhbatta@kmr.antsz.hu

      Remeteszőlős településen:
      PMKH Szentendrei Járási Hivatal Népegészségügyi Intézete, ÁNTSZ Szentendrei, Pilisvörösvári Kistérségi Népegészségügyi Intézete
      2000 Szentendre, Városház tér 1.
      Telefonszám és fax: 06/26/310/159
      E-mail cím: szentendre@kmr.antsz.hu

      A település szerint illetékes Önkormányzat jegyzője
      Diósd Város Önkormányzat Polgármesteri Hivatala
      2049 Diósd, Szent István tér 1.
      Jegyző: Dr. Csizmadia Julianna
      Telefonszám: +36 23 545 550
      E-mail cím: onkormanyzat@diosd.hu
       
      Érd Megyei Jogú Város Polgármesteri Hivatala
      2030 Érd, Alsó utca 1.
      Jegyző: Mecsériné dr. Szilágyi Erzsébet
      Telefonszám: +36 23 522 300
      E-mail cím: onkormanyzat@erd.hu
       
      Herceghalom Község Önkormányzat Polgármesteri Hivatala
      2053 Herceghalom, Gesztenyés út 13.
      Jegyző: Dr. Szmodis Jenő
      Telefonszám: +36 23 530 560
      E-mail cím: polghiv@herceghalom.hu
       
      Pusztazámor Községi Önkormányzat Polgármesteri Hivatala
      2039 Pusztazámor, Munkácsy Mihály utca 1.
      Jegyző: Dr. Újházi Miklós
      Telefonszám: +36 23 347 421
      E-mail cím: titkarsag@pusztazamor.hu
       
      Remeteszőlős Község Önkormányzat Polgármesteri Hivatala
      2090 Remeteszőlős, Vénusz u. 8-10.
      Jegyző: Dr. Laukó Sándor
      Telefonszám: +36 26 355 293
      E-mail cím: polgarmester@remeteszolos.hu
       
      Sóskút Község Önkormányzat Polgármesteri Hivatala
      2038 Sóskút, Szabadság tér 1.
      Jegyző: Dr. Újházi Miklós
      Telefonszám: +36 23 560 560
      E-mail cím: soskut1@t-online.hu
       
      Tárnok Nagyközség Önkormányzatának Polgármesteri Hivatala
      2461 Tárnok, Dózsa György út 150.
      Jegyző: dr. Simon Mária
      Telefonszám: +36 23 387 019
      E-mail cím: polgarmester@tarnok.hu
       
      Törökbálint Nagyközség Polgármesteri Hivatala
      2045 Törökbálint, Munkácsy Mihály utca 79.
      Jegyző: Dr. Kailinger Ildikó
      Telefonszám: +36 23 335 021
      E-mail cím: hivatal@torokbalint.hu

      Fogyasztóvédelmi és érdekvédelmi szervek
       
      Érdi Járási Hivatal Közlekedési és Fogyasztóvédelmi Főosztály Fogyasztóvédelmi Osztály
      1135 Budapest, Lehel utca 43-47.
      Postacím: 1399 Budapest, Pf. 661.
      Telefonszám: +36 1 329-7017,  +36 1 236-3937 , +36 1 236-3900
      Faxszám: +36 1 236-3956
      E-mail: fogyved@pest.gov.hu
      Honlap cím: http://www.kormanyhivatal.hu

      Pest Megyei és Érd Megyei Jogú Városi Kereskedelmi és Iparkamara
      mellett működő Békéltető Testület

      (Pest Megyei Békéltető Testület)

      1119 Budapest, Etele út 59-61. II. em. 240.
      Postacím: 1364 Budapest, Pf. 81.
      Telefon: +36 1 269-0703
      E-mail: pmbekelteto@pmkik.hu
      Honlap cím:   http://www.panaszrendezes.hu/

      Országos Fogyasztóvédelmi Egyesület
      1068 Budapest, Városliget fasor 44.
      Telefon: +36 1 413 2126
      E-mail: ofe@ofe.hu
      Honlap cím: http://www.ofe.hu/inet/ofe/hu/index.html

      Lakásszövetkezetek és Társasházak Országos Szövetsége (LOSZ)
      1146 Budapest, Hermina út 57.
      Telefon: +36 1 331 1313
      Faxszám: +36 1 331 1396
      E-mail: losz@losz.hu
      Honlap cím: http://losz.hu/
      Felügyeleti szervek

      Felügyeleti szervek

      Az ÉRD és TÉRSÉGE Regionális Víziközmű Kt.-felügyeletét az alábbi szervek, hatóságok látják el.

      Magyar Energetikai és Közmű-szabályozási Hivatal
      Ügyfélszolgálat címe: 1054 Budapest, Bajcsy-Zsilinszky út 52.
      Levelezési címe: 1388 Budapest, Pf. 88.
      Központi telefonszám: +36-1 459-7777
      Központi fax-szám: +36-1 459-7766
      Központi e-mail cím: mekh@mekh.hu
      Honlap: http://www.mekh.hu

      Gazdasági Versenyhivatal
      1054 Budapest, Alkotmány utca 5.
      Telefonszám: +36 1 472-8900
      Faxszám: +36 1 472-8905
      E-mail cím: gvh@gvh.hu
      Honlap címe: http://www.gvh.hu/gvh/alpha

      Budaörsi Járásbíróság
      2040 Budaörs, Koszorú utca 2.
      Telefonszám:+36 23 420 336, +36 23 420 337
      Faxszám:+36 23 420 308
      E-mail cím: birosag@budaors.birosag.hu
      Honlap cím: http://www.birosag.hu/en/node/372
       
      Budapest Környéki Törvényszék
      1146 Budapest, Thököly út 97-101.
      Postacím: 1443 Budapest, Pf. 175.
      Központi telefonszám: +36 1 467 6200
      E-mail cím: birosag@budapestkornyekit.birosag.hu
      Honlap cím: http://www.birosag.hu/torvenyszekek/budapest-kornyeki-torvenyszek

      Közép-Duna-völgyi Környezetvédelmi, Természetvédelmi és Vízügyi Felügyelőség
      1072 Budapest, Nagydiófa u. 10-12.
      Postacím: 1447 Budapest, Pf.: 541.
      Telefon: +36 1 478 4400
      Faxszám: +36 1 478 4520
      E-mail cím: kozepdunavolgyi@zoldhatosag.hu
      Honlap címe: http://www.kdvktvf.zoldhatosag.hu 
       
      Országos Környezetvédelmi, Természetvédelmi és Vízügyi Főfelügyelőség
      1016 Budapest, Mészáros u. 58/a. fsz. 6.
      Postacím: 1539 Budapest, Pf.: 675
      Ügyfélszolgálat címe: 1016 Budapest, Mészáros u. 58/a. fsz. 6.
      Telefon: +36 1 224 9100
      Faxszám: +36 1 224 9163
      E-mail cím: zoldpont@oktvf.gov.hu
      Honlap címe: http://www.orszagoszoldhatosag.gov.hu
       
      Egyéb eljáró szervek
       
      Érdi Járási Hivatal
      2030 Érd, Budai út 10.
      Telefonszám: +36 23 522 375
      E-mail cím: jarasihivatal@erd.pmkh.gov.hu
      Honlap címe: http://www.jaras.info.hu/lap/erdi-jaras
       
      Budapest Főváros Kormányhivatala Népegészségügyi Szakigazgatási Szerve
      1138 Budapest, Váci út 174.
      Telefonszám: +36 1 465 3834, +36 30 941 7156
      E-mail cím: kozpontiugyelet@kmr.antsz.hu
      Honlap cím: http://efrira1.antsz.hu/pest/

      Diósd, Érd, Herceghalom, Pusztazámor, Sóskút, Tárnok, Törökbálint településeken:
      PMKH Érdi Járási Hivatal Járási Népegészségügyi Intézete, ÁNTSZ Budaörsi Kistérségi Népegészségügyi Intézete
      Érd, Felső utca 39.
      Telefonszám és fax: 06/23/354/765
      E-mail cím: szhbatta@kmr.antsz.hu

      Remeteszőlős településen:
      PMKH Szentendrei Járási Hivatal Népegészségügyi Intézete, ÁNTSZ Szentendrei, Pilisvörösvári Kistérségi Népegészségügyi Intézete
      2000 Szentendre, Városház tér 1.
      Telefonszám és fax: 06/26/310/159
      E-mail cím: szentendre@kmr.antsz.hu

      A település szerint illetékes Önkormányzat jegyzője
      Diósd Város Önkormányzat Polgármesteri Hivatala
      2049 Diósd, Szent István tér 1.
      Jegyző: Dr. Csizmadia Julianna
      Telefonszám: +36 23 545 550
      E-mail cím: onkormanyzat@diosd.hu
       
      Érd Megyei Jogú Város Polgármesteri Hivatala
      2030 Érd, Alsó utca 1.
      Jegyző: Mecsériné dr. Szilágyi Erzsébet
      Telefonszám: +36 23 522 300
      E-mail cím: onkormanyzat@erd.hu
       
      Herceghalom Község Önkormányzat Polgármesteri Hivatala
      2053 Herceghalom, Gesztenyés út 13.
      Jegyző: Dr. Szmodis Jenő
      Telefonszám: +36 23 530 560
      E-mail cím: polghiv@herceghalom.hu
       
      Pusztazámor Községi Önkormányzat Polgármesteri Hivatala
      2039 Pusztazámor, Munkácsy Mihály utca 1.
      Jegyző: Dr. Újházi Miklós
      Telefonszám: +36 23 347 421
      E-mail cím: titkarsag@pusztazamor.hu
       
      Remeteszőlős Község Önkormányzat Polgármesteri Hivatala
      2090 Remeteszőlős, Vénusz u. 8-10.
      Jegyző: Dr. Laukó Sándor
      Telefonszám: +36 26 355 293
      E-mail cím: polgarmester@remeteszolos.hu
       
      Sóskút Község Önkormányzat Polgármesteri Hivatala
      2038 Sóskút, Szabadság tér 1.
      Jegyző: Dr. Újházi Miklós
      Telefonszám: +36 23 560 560
      E-mail cím: soskut1@t-online.hu
       
      Tárnok Nagyközség Önkormányzatának Polgármesteri Hivatala
      2461 Tárnok, Dózsa György út 150.
      Jegyző: dr. Simon Mária
      Telefonszám: +36 23 387 019
      E-mail cím: polgarmester@tarnok.hu
       
      Törökbálint Nagyközség Polgármesteri Hivatala
      2045 Törökbálint, Munkácsy Mihály utca 79.
      Jegyző: Dr. Kailinger Ildikó
      Telefonszám: +36 23 335 021
      E-mail cím: hivatal@torokbalint.hu

      Fogyasztóvédelmi és érdekvédelmi szervek
       
      Érdi Járási Hivatal Közlekedési és Fogyasztóvédelmi Főosztály Fogyasztóvédelmi Osztály
      1141 Budapest, Komócsy u. 17-19.
      Postacím: 1399 Budapest, Pf. 661.
      Telefonszám: +36 1 460 2202
      E-mail: fogyved@pest.gov.hu
      Honlap cím: http://www.kormanyhivatal.hu

      Pest Megyei és Érd Megyei Jogú Városi Kereskedelmi és Iparkamara
      mellett működő Békéltető Testület

      (Pest Megyei Békéltető Testület)

      1119 Budapest, Etele út 59-61. II. em. 240.
      Postacím: 1364 Budapest, Pf. 81.
      Telefon: +36 1 269-0703
      E-mail: pmbekelteto@pmkik.hu
      Honlap cím:   http://www.panaszrendezes.hu/

      Országos Fogyasztóvédelmi Egyesület
      1068 Budapest, Városliget fasor 44.
      Telefon: +36 1 413 2126
      E-mail: ofe@ofe.hu
      Honlap cím: http://www.ofe.hu/inet/ofe/hu/index.html

      Lakásszövetkezetek és Társasházak Országos Szövetsége (LOSZ)
      1146 Budapest, Hermina út 57.
      Telefon: +36 1 331 1313
      Faxszám: +36 1 331 1396
      E-mail: losz@losz.hu
      Honlap cím: http://losz.hu/
      2.A víziközmű-szolgáltató által ellátott települések listája A víziközmű-szolgáltató által ellátott települések listája

      A víziközmű-szolgáltató által ellátott települések listája

      Érd, Diósd, Tárnok, Sóskút
      Remeteszőlős, Pusztazámor, Herceghalom
      Törökbálint
      2 A víziközmű-szolgáltató által ellátott települések listája
      3.A víziközmű-szolgáltatónak az ellátásért felelőssel kötött megállapodásai Bérleti szerződések: Érd
      3 A víziközmű-szolgáltatónak az ellátásért felelőssel kötött megállapodásai
      Bérleti szerződések: Érd szerz. mell.
      3
      Bérleti szerződések: Diósd
      3
      Bérleti szerződések: Tárnok
      3
      Bérleti szerződések: Törökbálint
      3
      Bérleti szerződések: Pusztazámor
      3
      Bérleti szerződések: Sóskút
      3
      Bérleti szerződések: Herceghalom
      3
      Üzemeltetési szerződések: Érd
      3
      Üzemeltetési szerződések: Diósd
      3
      Üzemeltetési szerződések: Tárnok
      3
      Üzemeltetési szerződések: Törökbálint
      3
      Üzemeltetési szerződések: Pusztazámor
      3
      Üzemeltetési szerződések: Sóskút
      3
      Üzemeltetési szerződések: Herceghalom
      3
      Üzemeltetési szerződések: Remeteszőlős
      3
      Vagyonátadás szóló megállapodások 1 ütem: Diósd
      3
      Vagyonátadás szóló megállapodások 1. ütem: Érd
      3
      Vagyonátadás szóló megállapodások 1 ütem: Tárnok
      3
      Vagyonátadás szóló megállapodások 1 ütem: Törökbálint
      3
      Vagyonátadás szóló megállapodások 1 ütem: Pusztazámor
      3
      Vagyonátadás szóló megállapodások 1 ütem: Herceghalom
      3
      Vagyonátadásról szóló megállapodások 1 ütem: Sóskút
      3
      Vagyonátadásról szóló megállapodások 2 ütem: Érd
      3
      Vagyonátadásról szóló megállapodások 2 ütem: Diósd
      3
      Vagyonátadásról szóló megállapodások 2 ütem: Tárnok
      3
      Vagyonátadásról szóló megállapodások 2 ütem: Törökbálint
      3
      Vagyonátadásról szóló megállapodások 2 ütem: Pusztazámor
      3
      Vagyonátadásról szóló megállapodások 2 ütem: Remeteszőlős
      3
      Vagyonátadásról szóló megállapodások 2 ütem: Sóskút
      3
      Adás-vételi szerződések: Érd
      3
      Adás-vételi szerződések: Diósd
      3
      Adás-vételi szerződés Tárnok
      3
      Adás-vételi szerződések: Törökbálint
      3
      Adás-vételi szerződések: Pusztazámor
      3
      Adás-vételi szerződések: Remeteszőlős
      3
      Adás-vételi szerződések: Sóskút
      3
      Nemzeti Víziközmű Nyilvántartásba történő adatbejelentésről szóló megállapodások: Érd
      3
      Nemzeti Víziközmű Nyilvántartásba történő adatbejelentésről szóló megállapodások: Diósd
      3
      Nemzeti Víziközmű Nyilvántartásba történő adatbejelentésről szóló megállapodások: Tárnok
      3
      Nemzeti Víziközmű Nyilvántartásba történő adatbejelentésről szóló megállapodások: Törökbálint
      3
      Nemzeti Víziközmű Nyilvántartásba történő adatbejelentésről szóló megállapodások: Herceghalom
      3
      Nemzeti Víziközmű Nyilvántartásba történő adatbejelentésről szóló megállapodások: Remeteszőlős
      3
      4.A víziközmű-szolgáltató üzletszabályzata Üzletszabályzat
      (Archívum)
      4 A víziközmű-szolgáltató üzletszabályzata Üzletszabályzat
      Üzletszabályzat
      Üzletszabályzat
      Üzletszabályzat
      Üzletszabályzat
      5.A víziközmű-szolgáltató által szolgáltatott ivóvíz és kibocsátott tisztított szennyvíz vonatkozásában a víziközmű-szolgáltató számára előírt és megvizsgált vízminták laboreredményei (a mintavétel helyének és időpontjának megadásával együtt) a jogszabályban rögzített minőségi paraméterekkel vagy határértékkel összehasonlítható módon. A jogszabályban meghatározott határérték túllépése esetén információ a vízellátás korlátozásáról vagy betiltásáról, az átmeneti vízellátás módjáról és a vízminőség javítására meghozott intézkedésekről Ivóvíz minőségi adatok
      (Archívum)

      Vízkémiai adatok

      A vízvizsgálatokat "Az ivóvíz minõségi követelményeirõl" szóló módosított 201/2001. (X.25.) Kormányrendelet előírásai alapján végeztük el, amelyek megfelelnek az Európai Unió egységes irányelveinek.

      A 2020. II. félévi vízkémiai adatok megtekinthetők itt, valamint a vízmintavételi helyek itt elérhetőek.
      5 A víziközmű-szolgáltató által szolgáltatott ivóvíz és kibocsátott tisztított szennyvíz vonatkozásában a víziközmű-szolgáltató számára előírt és megvizsgált vízminták laboreredményei (a mintavétel helyének és időpontjának megadásával együtt) a jogszabályban rögzített minőségi paraméterekkel vagy határértékkel összehasonlítható módon. A jogszabályban meghatározott határérték túllépése esetén információ a vízellátás korlátozásáról vagy betiltásáról, az átmeneti vízellátás módjáról és a vízminőség javítására meghozott intézkedésekről Vízkémiai adatok

      Vízkémiai adatok

      A vízvizsgálatokat "Az ivóvíz minõségi követelményeirõl" szóló módosított 201/2001. (X.25.) Kormányrendelet elõírásai alapján végeztük el, amelyek megfelelnek az Európai Unió egységes irányelveinek. A lenti települési tábláknál részletesebb 2015. évi 1. félévi  vízkémiai adatok megtekinthetők itt.
      (Határérték túllépés esetén piros aláfestéssel kiemelés, és további információ megjelentetése itt.)
       
      Diósd címere

      DIÓSD

      Vízminõségi jellemzõ Egység Megengedett
      határérték
      Mért érték
      rendszeresen vizsgált vízkémiai jellenzõk
      Szín nincs szokatlan változás   szintelen
      Szag nincs szokatlan változás   szagtalan
      Vezetõképesség ¾S/cm 2500 450-816
      KOI ps mg/l 3,5 0,30-0,72
      Ammónium mg/l 0,2 0,03-1,38
      Nitrát mg/l 50 3-22
      Nitrit mg/l 0,1 0,03
      Klorid mg/l 100 9-35
      Szulfát mg/l 250 25-158
      Összes Keménység mgCaO/l >50-350> 20-222
      Vas mg/l 0,2 <0,05-0,17
      Mangán mg/l 0,05 <0,01-0,07
      Kötött aktív klór mg/l 0,3 <0,1
      idõszakosan vizsgált vízkémiai jellemzõk
      Antimon ¾g/l 5 0,31
      Szelén ¾g/l 10 0,58
      Arzén ¾g/l 10 1,81
      Bór ¾g/l 1000 11,9
      Kadminum ¾g/l 5 <0,01
      Króm ¾g/l 50 0,43
      Réz ¾g/l 2000 2,98
      Ólom ¾g/l 10 0,43
      Higany ¾g/l 1 0,01
      Nikkel ¾g/l 20 3,71
      Nátrium mg/l 200 12,3
      Cianid mg/l 0,05 <0,01
      Fluorid mg/l 1,5 0,13
      <: A mért érték kisebb mint a vizsgálati módszer megadott alsó méréshatára.
      Település Mintavételi hely címe
      Diósd Rákóczi u.19.
      Homokbánya u.
      Vadrózsa u.13.
      Szent István tér 1
      Fenyősor u. 
      Sashegyi u.21.
      Homokbánya u.
       
      Érd címere

      ÉRD

      Vízminõségi jellemzõ Egység Megengedett
      határérték
      Mért érték
      rendszeresen vizsgált vízkémiai jellenzõk
      Szín nincs szokatlan változás   szintelen
      Szag nincs szokatlan változás   szagtalan
      Vezetõképesség ¾S/cm 2500 436-610
      KOI ps mg/l 3,5 0,40-0,80
      Ammónium mg/l 0,2 0,03-0,17
      Nitrát mg/l 50 2-43
      Nitrit mg/l 0,1 <0,02
      Klorid mg/l 100 10-41
      Szulfát mg/l 250 43-148
      Összes Keménység mgCaO/l >50-350> 123-194
      Vas mg/l 0,2 0,05-4,1
      Mangán mg/l 0,05 0,01-0,03
      Kötött aktív klór mg/l 0,3 <0,1
      idõszakosan vizsgált vízkémiai jellemzõk
      Antimon ¾g/l 5 0,27-0,8
      Szelén ¾g/l 10 0,67-1,49
      Arzén ¾g/l 10 0,78-1,01
      Bór ¾g/l 1000 23,7-43,4
      Kadminum ¾g/l 5 0,02-0,13
      Króm ¾g/l 50 0,22-0,81
      Réz ¾g/l 2000 5,88-21,6
      Ólom ¾g/l 10 0,15-0,51
      Higany ¾g/l 1,0 <0,01
      Nikkel ¾g/l 20 1-3,07
      Nátrium mg/l 200 23,4-24,6
      Cianid mg/l 0,05 <0,01
      Fluorid mg/l 1,5 0,14-0,16
      <: A mért érték kisebb mint a vizsgálati módszer megadott alsó méréshatára.
      Település Mintavételi hely címe
      Érd Dunapart
      Topoly u.2.
      Iparos utca 2.
      Fehérvári u.
      Tárnoki u.
      Törökbálinti u.
      Edit u.
      Duna u.- Sárvíz u
      Burkoló u.
      Gyopár u.
      Velence u. 38.
      Topoly u.2.
      Iparos utca 2.
      Fehérvári u.
      Tárnoki u.
      Velence u. 38.
      Dunapart
      Iparos utca 2.
      Fehérvári u.
      Tárnoki u.
      Jegyző u.
      Törökbálinti u.
      Duna u.- Sárvíz u
      Burkoló u.
      Gyopár u.
       
      Herceghalom címere

      HERCEGHALOM

      Vízminõségi jellemzõ Egység Megengedett
      határérték
      Mért érték
      rendszeresen vizsgált vízkémiai jellenzõk
      Szín nincs szokatlan változás   szintelen
      Szag nincs szokatlan változás   szagtalan
      Vezetõképesség ¾S/cm 2500 712-740
      KOI ps mg/l 3,5 0,35-0,48
      Ammónium mg/l 0,2 <0,03-0,09
      Nitrát mg/l 50 1,2-1,8
      Nitrit mg/l 0,1 < 0,02
      Klorid mg/l 100 7-9
      Szulfát mg/l 250 49-55
      Összes Keménység mgCaO/l >50-350> 232-262
      Vas mg/l 0,2 <0,10
      Mangán mg/l 0,05 < 0,01-0,20
      Kötött aktív klór mg/l 0,33 <0,1-0,1
      idõszakosan vizsgált vízkémiai jellemzõk
      Antimon µg/l 5 0,15-0,35
      Szelén µg/l 10 1,09-1,81
      Arzén µg/l 10 0,77-0,9
      Bór ¾g/l 1000 16,7-20,9
      Kadminum ¾g/l 5,0 <0,01
      Króm ¾g/l 50 0,73-0,95
      Réz ¾g/l 2000 3,51-18
      Ólom ¾g/l 10 0,03-0,43
      Higany ¾g/l 1 <0,01
      Nikkel ¾g/l 20 2,49-7,23
      Nátrium mg/l 200 7,97-8,43
      Cianid mg/l 0,05 < 0,01
      Fluorid mg/l 1,5 0,13-0,14
      <: A mért érték kisebb mint a vizsgálati módszer megadott alsó méréshatára.
      Település Mintavételi hely címe
      Herceghalom Gesztenyés u.
      Gesztenyés u.13.
      Jókai u.
       
      Pusztazámor címere

      PUSZTAZÁMOR

      Vízminõségi jellemzõ Egység Megengedett
      határérték
      Mért érték
      rendszeresen vizsgált vízkémiai jellenzõk
      Szín nincs szokatlan változás   szintelen
      Szag nincs szokatlan változás   szagtalan
      Vezetõképesség ¾S/cm 2500 524-544
      KOI ps mg/l 3,5 0,4-0,42
      Ammónium mg/l 0,2 0,04-0,09
      Nitrát mg/l 50 19,7-22
      Nitrit mg/l 0,1 <0,02
      Klorid mg/l 100 12-14
      Szulfát mg/l 250 69-76
      Összes Keménység mgCaO/l >50-350> 149-153
      Vas mg/l 0,2 <0,08
      Mangán mg/l 0,05 <0,01
      Kötött aktív klór mg/l 0,3 <0,1
      idõszakosan vizsgált vízkémiai jellemzõk
      Antimon µg/l 5 0,09-0,35
      Szelén µg/l 10 0,71-0,92
      Arzén µg/l 10 0,85-0,91
      Bór ¾g/l 1000 49,8-58,2
      Kadminum ¾g/l 5 0,10-0,11
      Króm ¾g/l 50 0,26-0,51
      Réz ¾g/l 2000 12,4-20,8
      Ólom ¾g/l 10 0,68-1,65
      Higany ¾g/l 1 <0,01
      Nikkel ¾g/l 20 2,46-5,06
      Nátrium mg/l 200 19,5-21,2
      Cianid mg/l 0,05 < 0,01
      Fluorid mg/l 1,5 0,16-0,2
      <: A mért érték kisebb mint a vizsgálati módszer megadott alsó méréshatára.
      Település Mintavételi hely címe
      Pusztazámor Korin u.1/a.
      Munkácsi M.u.1.
       
      Remeteszõlõs címere

      REMETESZÕLÕS

      Vízminõségi jellemzõ Egység Megengedett
      határérték
      Mért érték
      rendszeresen vizsgált vízkémiai jellenzõk
      Szín nincs szokatlan változás   színtelen
      Szag nincs szokatlan változás   szagtalan
      Vezetõképesség ¾S/cm 2500 419-515
      KOI ps mg/l 3,5 0,6-0,69
      Ammónium mg/l 0,2 <0,03-0,04
      Nitrát mg/l 50 6-11,7
      Nitrit mg/l 0,1 < 0,02
      Klorid mg/l 100 22-29
      Szulfát mg/l 250 41-50
      Összes Keménység mgCaO/l >50-350> 123-149
      Vas mg/l 0,2 < 0,05
      Mangán mg/l 0,05 < 0,01
      Kötött aktív klór mg/l 0,3 < 0,1
      idõszakosan vizsgált vízkémiai jellemzõk
      Antimon µg/l 5 0,6
      Szelén µg/l 10 0,79
      Arzén µg/l 10 0,79
      Bór ¾g/l 1000 29,8
      Kadminum ¾g/l 5 0,13
      Króm ¾g/l 50 0,25
      Réz ¾g/l 2000 1,12
      Ólom ¾g/l 10 0,88
      Higany ¾g/l 1 <0,01
      Nikkel ¾g/l 20 1,12
      Nátrium mg/l 200 15,5
      Cianid mg/l 0,05 < 0,01
      Fluorid mg/l 1,5 0,13
      <: A mért érték kisebb mint a vizsgálati módszer megadott alsó méréshatára.
      Település Mintavételi hely címe
      Remeteszőlős Nagykovácsi u.3
      Vénusz u.
      Nagykovácsi u.3
       
      Sóskút címere

      SÓSKÚT

      Vízminõségi jellemzõ Egység Megengedett
      határérték
      Mért érték
      rendszeresen vizsgált vízkémiai jellenzõk
      Szín nincs szokatlan változás   szintelen
      Szag nincs szokatlan változás   szagtalan
      Vezetõképesség ¾S/cm 2500 493-576
      KOI ps mg/l 3,5 0,4-0,43
      Ammónium mg/l 0,2 0,03-0,1
      Nitrát mg/l 50 13-24
      Nitrit mg/l 0,1 <0,02
      Klorid mg/l 100 11-14
      Szulfát mg/l 250 58-87
      Összes Keménység mgCaO/l >50-350> 135-159
      Vas mg/l 0,2 < 0,05
      Mangán mg/l 0,05 < 0,01
      Kötött aktív klór mg/l 0,3 <0,1
      idõszakosan vizsgált vízkémiai jellemzõk
      Antimon µg/l 5 0,08
      Szelén µg/l 10 0,97
      Arzén µg/l 10 0,91
      Bór ¾g/l 1000 43,5
      Kadminum ¾g/l 5 0,07
      Króm ¾g/l 50 0,24
      Réz ¾g/l 2000 1,06
      Ólom ¾g/l 10 0,25
      Higany ¾g/l 1 <0,01
      Nikkel ¾g/l 20 2,35
      Nátrium mg/l 200 20,5
      Cianid mg/l 0,05 < 0,01
      Fluorid mg/l 1,5 0,18
      <: A mért érték kisebb mint a vizsgálati módszer megadott alsó méréshatára.
      Település Mintavételi hely címe
      Sóskút Szabadság tér 1
      Bajcsy Zs. U.61.
      Petőfi S.u.2.
      Tulipán u.
       
      Tárnok címere

      TÁRNOK

      Vízminõségi jellemzõ Egység Megengedett
      határérték
      Mért érték
      rendszeresen vizsgált vízkémiai jellenzõk
      Szín nincs szokatlan változás   színtelen
      Szag nincs szokatlan változás   szagtalan
      Vezetõképesség ¾S/cm 2500 495-697
      KOI ps mg/l 3,5 0,42-0,68
      Ammónium mg/l 0,2 0,03-0,11
      Nitrát mg/l 50 6,9-40
      Nitrit mg/l 0,1 < 0,07
      Klorid mg/l 100 9-28
      Szulfát mg/l 250 15-82
      Összes Keménység mgCaO/l >50-350> 141-163
      Vas mg/l 0,2 < 0,05
      Mangán mg/l 0,05 < 0,01
      idõszakosan vizsgált vízkémiai jellemzõk
      Antimon µg/l 10 0,13-0,56
      Szelén µg/l 10 0,76-0,82
      Arzén µg/l 10 0,75-0,93
      Bór ¾g/l 1000 45,3-49
      Kadminum ¾g/l 5 <0,1
      Króm ¾g/l 50 0,18-0,28
      Réz ¾g/l 2000 7,86-85,7
      Ólom ¾g/l 10 0,18-1,7
      Higany ¾g/l 1 <0,01
      Nikkel ¾g/l 20 1,13-1,6
      Nátrium mg/l 200 15,3-16,3
      Cianid mg/l 0,05 < 0,01
      Fluorid mg/l 1,5 0,17-0,18
      <: A mért érték kisebb mint a vizsgálati módszer megadott alsó méréshatára.
      Település Mintavételi hely címe
      Tárnok Dózsa Gy. u.150
      Templom u., II.ép.
      Rákóczi u.
      Templom u., II.ép.
      Dózsa Gy. u.
      Dózsa Gy. u.
      Dózsa Gy. u.150
      Rákóczi u.
       
      Törökbálint címere

      TÖRÖKBÁLINT

      Vízminõségi jellemzõ Egység Megengedett
      határérték
      Mért érték
      rendszeresen vizsgált vízkémiai jellenzõk
      Szín nincs szokatlan változás   szintelen
      Szag nincs szokatlan változás   szagtalan
      Vezetõképesség ¾S/cm 2500 440-787
      KOI ps mg/l 3,5 0,6-0,9
      Ammónium mg/l 0,2 0,03-0,06
      Nitrát mg/l 50 2,1-19,5
      Nitrit mg/l 0,1 < 0,02
      Klorid mg/l 100 17-35
      Szulfát mg/l 250 23-125
      Összes Keménység mgCaO/l >50-350> 140-220
      Vas mg/l 0,2 < 0,05-0,20
      Mangán mg/l 0,05 < 0,01-0,05
      Kötött aktív klór mg/l 0,3 <0,1
      idõszakosan vizsgált vízkémiai jellemzõk
      Antimon µg/l 10 0,41-0,60
      Szelén µg/l 10 0,42-0,89
      Arzén µg/l 10 0,82-1,81
      Bór ¾g/l 1000 254-53,2
      Kadminum ¾g/l 5 0,16
      Króm ¾g/l 50 0,19-0,37
      Réz ¾g/l 2000 4,73-37,1
      Ólom ¾g/l 10 0,1-2,98
      Higany ¾g/l 1 <0,01
      Nikkel ¾g/l 20 0,25-3,23
      Nátrium mg/l 200 16-67,2
      Cianid mg/l 0,05 < 0,01
      Fluorid mg/l 1,5 0,11-0,13
      <: A mért érték kisebb mint a vizsgálati módszer megadott alsó méréshatára.
      Település Mintavételi hely címe
      Törökbálint Munkácsi M.u.70
      Hegyalja u.- Tulipán u.II.ép.
      Kápolna u.
      Kazinczy u.
      Tópark
      Dózsa Gy.u.,
      Kazinczy u.
      Hegyalja u.- Tulipán u.
      Kápolna u.
      Munkácsi M.u.70
      Tópark
      Dózsa Gy.u.,
      Vízkémiai adatok

      Vízkémiai adatok

      A vízvizsgálatokat "Az ivóvíz minõségi követelményeirõl" szóló módosított 201/2001. (X.25.) Kormányrendelet elõírásai alapján végeztük el, amelyek megfelelnek az Európai Unió egységes irányelveinek. A lenti települési tábláknál részletesebb 2015. évi 2. félévi  vízkémiai adatok megtekinthetők itt.
      (Határérték túllépés esetén piros aláfestéssel kiemelés, és további információ megjelentetése itt.)
       
      Diósd címere

      DIÓSD

      Vízminõségi jellemzõ Egység Megengedett
      határérték
      Mért érték
      rendszeresen vizsgált vízkémiai jellenzõk
      Szín nincs szokatlan változás   szintelen
      Szag nincs szokatlan változás   szagtalan
      Vezetõképesség ¾S/cm 2500 450-816
      KOI ps mg/l 3,5 0,30-0,72
      Ammónium mg/l 0,2 0,03-1,38
      Nitrát mg/l 50 3-22
      Nitrit mg/l 0,1 0,03
      Klorid mg/l 100 9-35
      Szulfát mg/l 250 25-158
      Összes Keménység mgCaO/l >50-350> 20-222
      Vas mg/l 0,2 <0,05-0,17
      Mangán mg/l 0,05 <0,01-0,07
      Kötött aktív klór mg/l 0,3 <0,1
      idõszakosan vizsgált vízkémiai jellemzõk
      Antimon ¾g/l 5 0,31
      Szelén ¾g/l 10 0,58
      Arzén ¾g/l 10 1,81
      Bór ¾g/l 1000 11,9
      Kadminum ¾g/l 5 <0,01
      Króm ¾g/l 50 0,43
      Réz ¾g/l 2000 2,98
      Ólom ¾g/l 10 0,43
      Higany ¾g/l 1 0,01
      Nikkel ¾g/l 20 3,71
      Nátrium mg/l 200 12,3
      Cianid mg/l 0,05 <0,01
      Fluorid mg/l 1,5 0,13
      <: A mért érték kisebb mint a vizsgálati módszer megadott alsó méréshatára.
      Település Mintavételi hely címe
      Diósd Rákóczi u.19.
      Homokbánya u.
      Vadrózsa u.13.
      Szent István tér 1
      Fenyősor u. 
      Sashegyi u.21.
      Homokbánya u.
       
      Érd címere

      ÉRD

      Vízminõségi jellemzõ Egység Megengedett
      határérték
      Mért érték
      rendszeresen vizsgált vízkémiai jellenzõk
      Szín nincs szokatlan változás   szintelen
      Szag nincs szokatlan változás   szagtalan
      Vezetõképesség ¾S/cm 2500 436-610
      KOI ps mg/l 3,5 0,40-0,80
      Ammónium mg/l 0,2 0,03-0,17
      Nitrát mg/l 50 2-43
      Nitrit mg/l 0,1 <0,02
      Klorid mg/l 100 10-41
      Szulfát mg/l 250 43-148
      Összes Keménység mgCaO/l >50-350> 123-194
      Vas mg/l 0,2 0,05-4,1
      Mangán mg/l 0,05 0,01-0,03
      Kötött aktív klór mg/l 0,3 <0,1
      idõszakosan vizsgált vízkémiai jellemzõk
      Antimon ¾g/l 5 0,27-0,8
      Szelén ¾g/l 10 0,67-1,49
      Arzén ¾g/l 10 0,78-1,01
      Bór ¾g/l 1000 23,7-43,4
      Kadminum ¾g/l 5 0,02-0,13
      Króm ¾g/l 50 0,22-0,81
      Réz ¾g/l 2000 5,88-21,6
      Ólom ¾g/l 10 0,15-0,51
      Higany ¾g/l 1,0 <0,01
      Nikkel ¾g/l 20 1-3,07
      Nátrium mg/l 200 23,4-24,6
      Cianid mg/l 0,05 <0,01
      Fluorid mg/l 1,5 0,14-0,16
      <: A mért érték kisebb mint a vizsgálati módszer megadott alsó méréshatára.
      Település Mintavételi hely címe
      Érd Dunapart
      Topoly u.2.
      Iparos utca 2.
      Fehérvári u.
      Tárnoki u.
      Törökbálinti u.
      Edit u.
      Duna u.- Sárvíz u
      Burkoló u.
      Gyopár u.
      Velence u. 38.
      Topoly u.2.
      Iparos utca 2.
      Fehérvári u.
      Tárnoki u.
      Velence u. 38.
      Dunapart
      Iparos utca 2.
      Fehérvári u.
      Tárnoki u.
      Jegyző u.
      Törökbálinti u.
      Duna u.- Sárvíz u
      Burkoló u.
      Gyopár u.
       
      Herceghalom címere

      HERCEGHALOM

      Vízminõségi jellemzõ Egység Megengedett
      határérték
      Mért érték
      rendszeresen vizsgált vízkémiai jellenzõk
      Szín nincs szokatlan változás   szintelen
      Szag nincs szokatlan változás   szagtalan
      Vezetõképesség ¾S/cm 2500 712-740
      KOI ps mg/l 3,5 0,35-0,48
      Ammónium mg/l 0,2 <0,03-0,09
      Nitrát mg/l 50 1,2-1,8
      Nitrit mg/l 0,1 < 0,02
      Klorid mg/l 100 7-9
      Szulfát mg/l 250 49-55
      Összes Keménység mgCaO/l >50-350> 232-262
      Vas mg/l 0,2 <0,10
      Mangán mg/l 0,05 < 0,01-0,20
      Kötött aktív klór mg/l 0,33 <0,1-0,1
      idõszakosan vizsgált vízkémiai jellemzõk
      Antimon µg/l 5 0,15-0,35
      Szelén µg/l 10 1,09-1,81
      Arzén µg/l 10 0,77-0,9
      Bór ¾g/l 1000 16,7-20,9
      Kadminum ¾g/l 5,0 <0,01
      Króm ¾g/l 50 0,73-0,95
      Réz ¾g/l 2000 3,51-18
      Ólom ¾g/l 10 0,03-0,43
      Higany ¾g/l 1 <0,01
      Nikkel ¾g/l 20 2,49-7,23
      Nátrium mg/l 200 7,97-8,43
      Cianid mg/l 0,05 < 0,01
      Fluorid mg/l 1,5 0,13-0,14
      <: A mért érték kisebb mint a vizsgálati módszer megadott alsó méréshatára.
      Település Mintavételi hely címe
      Herceghalom Gesztenyés u.
      Gesztenyés u.13.
      Jókai u.
       
      Pusztazámor címere

      PUSZTAZÁMOR

      Vízminõségi jellemzõ Egység Megengedett
      határérték
      Mért érték
      rendszeresen vizsgált vízkémiai jellenzõk
      Szín nincs szokatlan változás   szintelen
      Szag nincs szokatlan változás   szagtalan
      Vezetõképesség ¾S/cm 2500 524-544
      KOI ps mg/l 3,5 0,4-0,42
      Ammónium mg/l 0,2 0,04-0,09
      Nitrát mg/l 50 19,7-22
      Nitrit mg/l 0,1 <0,02
      Klorid mg/l 100 12-14
      Szulfát mg/l 250 69-76
      Összes Keménység mgCaO/l >50-350> 149-153
      Vas mg/l 0,2 <0,08
      Mangán mg/l 0,05 <0,01
      Kötött aktív klór mg/l 0,3 <0,1
      idõszakosan vizsgált vízkémiai jellemzõk
      Antimon µg/l 5 0,09-0,35
      Szelén µg/l 10 0,71-0,92
      Arzén µg/l 10 0,85-0,91
      Bór ¾g/l 1000 49,8-58,2
      Kadminum ¾g/l 5 0,10-0,11
      Króm ¾g/l 50 0,26-0,51
      Réz ¾g/l 2000 12,4-20,8
      Ólom ¾g/l 10 0,68-1,65
      Higany ¾g/l 1 <0,01
      Nikkel ¾g/l 20 2,46-5,06
      Nátrium mg/l 200 19,5-21,2
      Cianid mg/l 0,05 < 0,01
      Fluorid mg/l 1,5 0,16-0,2
      <: A mért érték kisebb mint a vizsgálati módszer megadott alsó méréshatára.
      Település Mintavételi hely címe
      Pusztazámor Korin u.1/a.
      Munkácsi M.u.1.
       
      Remeteszõlõs címere

      REMETESZÕLÕS

      Vízminõségi jellemzõ Egység Megengedett
      határérték
      Mért érték
      rendszeresen vizsgált vízkémiai jellenzõk
      Szín nincs szokatlan változás   színtelen
      Szag nincs szokatlan változás   szagtalan
      Vezetõképesség ¾S/cm 2500 419-515
      KOI ps mg/l 3,5 0,6-0,69
      Ammónium mg/l 0,2 <0,03-0,04
      Nitrát mg/l 50 6-11,7
      Nitrit mg/l 0,1 < 0,02
      Klorid mg/l 100 22-29
      Szulfát mg/l 250 41-50
      Összes Keménység mgCaO/l >50-350> 123-149
      Vas mg/l 0,2 < 0,05
      Mangán mg/l 0,05 < 0,01
      Kötött aktív klór mg/l 0,3 < 0,1
      idõszakosan vizsgált vízkémiai jellemzõk
      Antimon µg/l 5 0,6
      Szelén µg/l 10 0,79
      Arzén µg/l 10 0,79
      Bór ¾g/l 1000 29,8
      Kadminum ¾g/l 5 0,13
      Króm ¾g/l 50 0,25
      Réz ¾g/l 2000 1,12
      Ólom ¾g/l 10 0,88
      Higany ¾g/l 1 <0,01
      Nikkel ¾g/l 20 1,12
      Nátrium mg/l 200 15,5
      Cianid mg/l 0,05 < 0,01
      Fluorid mg/l 1,5 0,13
      <: A mért érték kisebb mint a vizsgálati módszer megadott alsó méréshatára.
      Település Mintavételi hely címe
      Remeteszőlős Nagykovácsi u.3
      Vénusz u.
      Nagykovácsi u.3
       
      Sóskút címere

      SÓSKÚT

      Vízminõségi jellemzõ Egység Megengedett
      határérték
      Mért érték
      rendszeresen vizsgált vízkémiai jellenzõk
      Szín nincs szokatlan változás   szintelen
      Szag nincs szokatlan változás   szagtalan
      Vezetõképesség ¾S/cm 2500 493-576
      KOI ps mg/l 3,5 0,4-0,43
      Ammónium mg/l 0,2 0,03-0,1
      Nitrát mg/l 50 13-24
      Nitrit mg/l 0,1 <0,02
      Klorid mg/l 100 11-14
      Szulfát mg/l 250 58-87
      Összes Keménység mgCaO/l >50-350> 135-159
      Vas mg/l 0,2 < 0,05
      Mangán mg/l 0,05 < 0,01
      Kötött aktív klór mg/l 0,3 <0,1
      idõszakosan vizsgált vízkémiai jellemzõk
      Antimon µg/l 5 0,08
      Szelén µg/l 10 0,97
      Arzén µg/l 10 0,91
      Bór ¾g/l 1000 43,5
      Kadminum ¾g/l 5 0,07
      Króm ¾g/l 50 0,24
      Réz ¾g/l 2000 1,06
      Ólom ¾g/l 10 0,25
      Higany ¾g/l 1 <0,01
      Nikkel ¾g/l 20 2,35
      Nátrium mg/l 200 20,5
      Cianid mg/l 0,05 < 0,01
      Fluorid mg/l 1,5 0,18
      <: A mért érték kisebb mint a vizsgálati módszer megadott alsó méréshatára.
      Település Mintavételi hely címe
      Sóskút Szabadság tér 1
      Bajcsy Zs. U.61.
      Petőfi S.u.2.
      Tulipán u.
       
      Tárnok címere

      TÁRNOK

      Vízminõségi jellemzõ Egység Megengedett
      határérték
      Mért érték
      rendszeresen vizsgált vízkémiai jellenzõk
      Szín nincs szokatlan változás   színtelen
      Szag nincs szokatlan változás   szagtalan
      Vezetõképesség ¾S/cm 2500 495-697
      KOI ps mg/l 3,5 0,42-0,68
      Ammónium mg/l 0,2 0,03-0,11
      Nitrát mg/l 50 6,9-40
      Nitrit mg/l 0,1 < 0,07
      Klorid mg/l 100 9-28
      Szulfát mg/l 250 15-82
      Összes Keménység mgCaO/l >50-350> 141-163
      Vas mg/l 0,2 < 0,05
      Mangán mg/l 0,05 < 0,01
      idõszakosan vizsgált vízkémiai jellemzõk
      Antimon µg/l 10 0,13-0,56
      Szelén µg/l 10 0,76-0,82
      Arzén µg/l 10 0,75-0,93
      Bór ¾g/l 1000 45,3-49
      Kadminum ¾g/l 5 <0,1
      Króm ¾g/l 50 0,18-0,28
      Réz ¾g/l 2000 7,86-85,7
      Ólom ¾g/l 10 0,18-1,7
      Higany ¾g/l 1 <0,01
      Nikkel ¾g/l 20 1,13-1,6
      Nátrium mg/l 200 15,3-16,3
      Cianid mg/l 0,05 < 0,01
      Fluorid mg/l 1,5 0,17-0,18
      <: A mért érték kisebb mint a vizsgálati módszer megadott alsó méréshatára.
      Település Mintavételi hely címe
      Tárnok Dózsa Gy. u.150
      Templom u., II.ép.
      Rákóczi u.
      Templom u., II.ép.
      Dózsa Gy. u.
      Dózsa Gy. u.
      Dózsa Gy. u.150
      Rákóczi u.
       
      Törökbálint címere

      TÖRÖKBÁLINT

      Vízminõségi jellemzõ Egység Megengedett
      határérték
      Mért érték
      rendszeresen vizsgált vízkémiai jellenzõk
      Szín nincs szokatlan változás   szintelen
      Szag nincs szokatlan változás   szagtalan
      Vezetõképesség ¾S/cm 2500 440-787
      KOI ps mg/l 3,5 0,6-0,9
      Ammónium mg/l 0,2 0,03-0,06
      Nitrát mg/l 50 2,1-19,5
      Nitrit mg/l 0,1 < 0,02
      Klorid mg/l 100 17-35
      Szulfát mg/l 250 23-125
      Összes Keménység mgCaO/l >50-350> 140-220
      Vas mg/l 0,2 < 0,05-0,20
      Mangán mg/l 0,05 < 0,01-0,05
      Kötött aktív klór mg/l 0,3 <0,1
      idõszakosan vizsgált vízkémiai jellemzõk
      Antimon µg/l 10 0,41-0,60
      Szelén µg/l 10 0,42-0,89
      Arzén µg/l 10 0,82-1,81
      Bór ¾g/l 1000 254-53,2
      Kadminum ¾g/l 5 0,16
      Króm ¾g/l 50 0,19-0,37
      Réz ¾g/l 2000 4,73-37,1
      Ólom ¾g/l 10 0,1-2,98
      Higany ¾g/l 1 <0,01
      Nikkel ¾g/l 20 0,25-3,23
      Nátrium mg/l 200 16-67,2
      Cianid mg/l 0,05 < 0,01
      Fluorid mg/l 1,5 0,11-0,13
      <: A mért érték kisebb mint a vizsgálati módszer megadott alsó méréshatára.
      Település Mintavételi hely címe
      Törökbálint Munkácsi M.u.70
      Hegyalja u.- Tulipán u.II.ép.
      Kápolna u.
      Kazinczy u.
      Tópark
      Dózsa Gy.u.,
      Kazinczy u.
      Hegyalja u.- Tulipán u.
      Kápolna u.
      Munkácsi M.u.70
      Tópark
      Dózsa Gy.u.,
      Vízkémiai adatok

      Vízkémiai adatok

      A vízvizsgálatokat "Az ivóvíz minõségi követelményeirõl" szóló módosított 201/2001. (X.25.) Kormányrendelet elõírásai alapján végeztük el, amelyek megfelelnek az Európai Unió egységes irányelveinek. A lenti települési tábláknál részletesebb 2015. évi 2. félévi  vízkémiai adatok megtekinthetők itt. Jellemző Vízkémiai adatok 2015 2. félévi vizsgálatok alapján megtekinthetők itt.
      Jellemző Vízkémiai adatok 2015 2. félévi vizsgálatok alapján megtekinthetők itt, vízmintavételi helyek megtekinthetők itt.
      (Határérték túllépés esetén piros aláfestéssel kiemelés, és további információ megjelentetése itt.)
      Vízkémiai adatok

      Vízkémiai adatok

      A vízvizsgálatokat "Az ivóvíz minõségi követelményeirõl" szóló módosított 201/2001. (X.25.) Kormányrendelet elõírásai alapján végeztük el, amelyek megfelelnek az Európai Unió egységes irányelveinek.
      Jellemző Vízkémiai adatok 2015 2. félévi vizsgálatok alapján megtekinthetők itt, vízmintavételi helyek megtekinthetők itt.
      A lenti települési tábláknál részletesebb 2015. évi 2. félévi  vízkémiai adatok megtekinthetők itt.
       
      Vízkémiai adatok

      Vízkémiai adatok

      A vízvizsgálatokat "Az ivóvíz minõségi követelményeirõl" szóló módosított 201/2001. (X.25.) Kormányrendelet elõírásai alapján végeztük el, amelyek megfelelnek az Európai Unió egységes irányelveinek.
      Jellemző vízkémiai adatok 2016.évi vizsgálatok alapján megtekinthetők itt, vízmintavételi helyek megtekinthetők itt.
      A lenti települési tábláknál részletesebb 2015. évi 2. félévi  vízkémiai adatok megtekinthetők itt.
       
      Vízkémiai adatok

      Vízkémiai adatok

      A vízvizsgálatokat "Az ivóvíz minõségi követelményeirõl" szóló módosított 201/2001. (X.25.) Kormányrendelet előírásai alapján végeztük el, amelyek megfelelnek az Európai Unió egységes irányelveinek.

      A 2016.évi vízkémiai adatok megtekinthetők itt, valamint a vízmintavételi helyek itt elérhetőek.
      Vízkémiai adatok

      Vízkémiai adatok

      A vízvizsgálatokat "Az ivóvíz minõségi követelményeirõl" szóló módosított 201/2001. (X.25.) Kormányrendelet előírásai alapján végeztük el, amelyek megfelelnek az Európai Unió egységes irányelveinek.

      A 2017.évi vízkémiai adatok megtekinthetők itt, valamint a vízmintavételi helyek itt elérhetőek.
      Vízkémiai adatok

      Vízkémiai adatok

      A vízvizsgálatokat "Az ivóvíz minõségi követelményeirõl" szóló módosított 201/2001. (X.25.) Kormányrendelet előírásai alapján végeztük el, amelyek megfelelnek az Európai Unió egységes irányelveinek.

      A 2018. I. félévi vízkémiai adatok megtekinthetők itt, valamint a vízmintavételi helyek itt elérhetőek.
      Vízkémiai adatok

      Vízkémiai adatok

      A vízvizsgálatokat "Az ivóvíz minõségi követelményeirõl" szóló módosított 201/2001. (X.25.) Kormányrendelet előírásai alapján végeztük el, amelyek megfelelnek az Európai Unió egységes irányelveinek.

      A 2018. II. félévi vízkémiai adatok megtekinthetők itt, valamint a vízmintavételi helyek itt elérhetőek.
      Vízkémiai adatok

      Vízkémiai adatok

      A vízvizsgálatokat "Az ivóvíz minõségi követelményeirõl" szóló módosított 201/2001. (X.25.) Kormányrendelet előírásai alapján végeztük el, amelyek megfelelnek az Európai Unió egységes irányelveinek.

      A 2019. I. félévi vízkémiai adatok megtekinthetők itt, valamint a vízmintavételi helyek itt elérhetőek.
      Vízkémiai adatok

      Vízkémiai adatok

      A vízvizsgálatokat "Az ivóvíz minõségi követelményeirõl" szóló módosított 201/2001. (X.25.) Kormányrendelet előírásai alapján végeztük el, amelyek megfelelnek az Európai Unió egységes irányelveinek.

      A 2019. II. félévi vízkémiai adatok megtekinthetők itt, valamint a vízmintavételi helyek itt elérhetőek.
      Vízkémiai adatok

      Vízkémiai adatok

      A vízvizsgálatokat "Az ivóvíz minõségi követelményeirõl" szóló módosított 201/2001. (X.25.) Kormányrendelet előírásai alapján végeztük el, amelyek megfelelnek az Európai Unió egységes irányelveinek.

      A 2020. I. félévi vízkémiai adatok megtekinthetők itt, valamint a vízmintavételi helyek itt elérhetőek.
      Szennyvíz minőségi adatok
      (Archívum)

      Szennyvíz minőségi adatok

      Vizsgálatokat végezte:
      Érd és Térsége Víziközmű Kft.
      Környezetvédelmi laboratóriuma
      2049 Diósd, Rákóczi Ferenc u. 19.
      A NAH által NAH-1-1318/2016 számon akkreditált
      vizsgálólaboratórium.

      A legfrissebb vizsgálati eredmények megtekinthetők itt.

       


       
      5 Vizsgálatokat végezte: Érd é

      Vizsgálatokat végezte: Érd é

      Vizsgálatokat végezte:
      Érd és Térsége Víziközmű Kft.
      Környezetvédelmi laboratóriuma
      2049 Diósd, Rákózzi Ferenc u. 19.
      A NAT által NAT-1-1318/2012 számon akkreditált
      vizsgálólaboratórium.

       
       
      2014-2015 Önkonrtroll mérések pH Kémiai oxigénigény (KOIk) Biokémiai oxigénigény (BOI5) Ammónia-N Nitrit-N Nitrát-N Kjeldahl – N Összes szervetlen nitrogén Összes nitrogén ○ Összes  foszfor Hexánnal extrahálható anyagok (SZOE) összes lebegő anyag
          mg/l mg/l mg/l mg/l mg/l mg/l mg/l mg/l mg/l mg/l mg/l
      Törökbálint Téglagyár u. szennyvíztisztító telep 2015.06.18 befolyó 6,9 1310 755 61,7 <0,02 <0,5 77,8 62,2 78,3 13,4 25,5 366
      elfolyó 7,9 52,7 <10 3,23 0,47 3,65 6,35 7,35 10,5 0,26 <2,0 4
        hatérérték  - 125 25 10  -  -  -  - 35 2  - 35
      Pusztazámor, települési szennyvíztisztító telep 2015.06.16 befolyó 8,2 1240 479 111 <0,02 <0,5 135 112 136 14,5 15,8 426
      elfolyó 7,3 39,3 <10 0,88 0,32 4,21 2,12 5,41 6,65 2,85 <2,0 5
        hatérérték  - 200 50 5  -  -  -  - 25 5  - 75
      Herceghalom, települési szennyvíztisztító telep 2015.06.16 befolyó 7,6 1930 1220 85,5 <0,02 0,69 117 86,2 118 21,2 28,6 586
      elfolyó 7,9 52,7 <10 7,9 33,1 2,21 <1 2,31 3,23 0,25 <2,0 <4
        határérték  - 125 25 10  -  -  -  - 35 5 5 35

       
      Vizsgálatokat végezte: Érd é

      Vizsgálatokat végezte: Érd é

      Vizsgálatokat végezte:
      Érd és Térsége Víziközmű Kft.
      Környezetvédelmi laboratóriuma
      2049 Diósd, Rákózzi Ferenc u. 19.
      A NAT által NAT-1-1318/2012 számon akkreditált
      vizsgálólaboratórium.
       


       
      Vizsgálatokat végezte: Érd é

      Vizsgálatokat végezte: Érd é

      Vizsgálatokat végezte:
      Érd és Térsége Víziközmű Kft.
      Környezetvédelmi laboratóriuma
      2049 Diósd, Rákóczi Ferenc u. 19.
      A NAT által NAT-1-1318/2012 számon akkreditált
      vizsgálólaboratórium.

      A vizsgálati eredmények megtekinthetők itt.

       


       
      Vizsgálatokat végezte: Érd és Térsége Víziközmű Kft. laboratóriuma

      Vizsgálatokat végezte: Érd és Térsége Víziközmű Kft. laboratóriuma

      Vizsgálatokat végezte:
      Érd és Térsége Víziközmű Kft.
      Környezetvédelmi laboratóriuma
      2049 Diósd, Rákóczi Ferenc u. 19.
      A NAT által NAT-1-1318/2012 számon akkreditált
      vizsgálólaboratórium.

      A vizsgálati eredmények megtekinthetők itt.

       


       
      Szennyvíz minőségi adatok

      Szennyvíz minőségi adatok

      Vizsgálatokat végezte:
      Érd és Térsége Víziközmű Kft.
      Környezetvédelmi laboratóriuma
      2049 Diósd, Rákóczi Ferenc u. 19.
      A NAT által NAT-1-1318/2012 számon akkreditált
      vizsgálólaboratórium.

      A vizsgálati eredmények megtekinthetők itt.

       


       
      Szennyvíz minőségi adatok

      Szennyvíz minőségi adatok

      Vizsgálatokat végezte:
      Érd és Térsége Víziközmű Kft.
      Környezetvédelmi laboratóriuma
      2049 Diósd, Rákóczi Ferenc u. 19.
      A NAH által NAH-1-1318/2012 számon akkreditált
      vizsgálólaboratórium.

      A vizsgálati eredmények megtekinthetők itt.

       


       
      Szennyvíz minőségi adatok

      Szennyvíz minőségi adatok

      Vizsgálatokat végezte:
      Érd és Térsége Víziközmű Kft.
      Környezetvédelmi laboratóriuma
      2049 Diósd, Rákóczi Ferenc u. 19.
      A NAT által NAT-1-1318/2016 számon akkreditált
      vizsgálólaboratórium.

      A vizsgálati eredmények megtekinthetők itt.

       


       
      Szennyvíz minőségi adatok

      Szennyvíz minőségi adatok

      Vizsgálatokat végezte:
      Érd és Térsége Víziközmű Kft.
      Környezetvédelmi laboratóriuma
      2049 Diósd, Rákóczi Ferenc u. 19.
      A NAH által NAH-1-1318/2016 számon akkreditált
      vizsgálólaboratórium.

      A vizsgálati eredmények megtekinthetők itt.

       


       
      Szennyvíz minőségi adatok

      Szennyvíz minőségi adatok

      Vizsgálatokat végezte:
      Érd és Térsége Víziközmű Kft.
      Környezetvédelmi laboratóriuma
      2049 Diósd, Rákóczi Ferenc u. 19.
      A NAH által NAH-1-1318/2016 számon akkreditált
      vizsgálólaboratórium.

      A legfrissebb vizsgálati eredmények megtekinthetők itt.

       


       
      Szennyvíz minőségi adatok

      Szennyvíz minőségi adatok

      Vizsgálatokat végezte:
      Érd és Térsége Víziközmű Kft.
      Környezetvédelmi laboratóriuma
      2049 Diósd, Rákóczi Ferenc u. 19.
      A NAH által NAH-1-1318/2016 számon akkreditált
      vizsgálólaboratórium.

      A legfrissebb vizsgálati eredmények megtekinthetők itt.

       


       
      Szennyvíz minőségi adatok

      Szennyvíz minőségi adatok

      Vizsgálatokat végezte:
      Érd és Térsége Víziközmű Kft.
      Környezetvédelmi laboratóriuma
      2049 Diósd, Rákóczi Ferenc u. 19.
      A NAH által NAH-1-1318/2016 számon akkreditált
      vizsgálólaboratórium.

      A legfrissebb vizsgálati eredmények megtekinthetők itt.

       


       
      Szennyvíz minőségi adatok

      Szennyvíz minőségi adatok

      Vizsgálatokat végezte:
      Érd és Térsége Víziközmű Kft.
      Környezetvédelmi laboratóriuma
      2049 Diósd, Rákóczi Ferenc u. 19.
      A NAH által NAH-1-1318/2016 számon akkreditált
      vizsgálólaboratórium.

      A legfrissebb vizsgálati eredmények megtekinthetők itt.

       


       
      Szennyvíz minőségi adatok

      Szennyvíz minőségi adatok

      Vizsgálatokat végezte:
      Érd és Térsége Víziközmű Kft.
      Környezetvédelmi laboratóriuma
      2049 Diósd, Rákóczi Ferenc u. 19.
      A NAH által NAH-1-1318/2016 számon akkreditált
      vizsgálólaboratórium.

      A legfrissebb vizsgálati eredmények megtekinthetők itt.

       


       
      Szennyvíz minőségi adatok

      Szennyvíz minőségi adatok

      Vizsgálatokat végezte:
      Érd és Térsége Víziközmű Kft.
      Környezetvédelmi laboratóriuma
      2049 Diósd, Rákóczi Ferenc u. 19.
      A NAH által NAH-1-1318/2016 számon akkreditált
      vizsgálólaboratórium.

      A legfrissebb vizsgálati eredmények megtekinthetők itt.

       


       
      Szennyvíz minőségi adatok

      Szennyvíz minőségi adatok

      Vizsgálatokat végezte:
      Érd és Térsége Víziközmű Kft.
      Környezetvédelmi laboratóriuma
      2049 Diósd, Rákóczi Ferenc u. 19.
      A NAH által NAH-1-1318/2016 számon akkreditált
      vizsgálólaboratórium.

      A legfrissebb vizsgálati eredmények megtekinthetők itt.

       


       
      Szennyvíz minőségi adatok

      Szennyvíz minőségi adatok

      Vizsgálatokat végezte:
      Érd és Térsége Víziközmű Kft.
      Környezetvédelmi laboratóriuma
      2049 Diósd, Rákóczi Ferenc u. 19.
      A NAH által NAH-1-1318/2016 számon akkreditált
      vizsgálólaboratórium.

      A legfrissebb vizsgálati eredmények megtekinthetők itt.

       


       
      Szennyvíz minőségi adatok

      Szennyvíz minőségi adatok

      Vizsgálatokat végezte:
      Érd és Térsége Víziközmű Kft.
      Környezetvédelmi laboratóriuma
      2049 Diósd, Rákóczi Ferenc u. 19.
      A NAH által NAH-1-1318/2016 számon akkreditált
      vizsgálólaboratórium.

      A legfrissebb vizsgálati eredmények megtekinthetők itt.

       


       
      Szennyvíz minőségi adatok

      Szennyvíz minőségi adatok

      Vizsgálatokat végezte:
      Érd és Térsége Víziközmű Kft.
      Környezetvédelmi laboratóriuma
      2049 Diósd, Rákóczi Ferenc u. 19.
      A NAH által NAH-1-1318/2016 számon akkreditált
      vizsgálólaboratórium.

      A legfrissebb vizsgálati eredmények megtekinthetők itt.

       


       
      Szennyvíz minőségi adatok

      Szennyvíz minőségi adatok

      Vizsgálatokat végezte:
      Érd és Térsége Víziközmű Kft.
      Környezetvédelmi laboratóriuma
      2049 Diósd, Rákóczi Ferenc u. 19.
      A NAH által NAH-1-1318/2016 számon akkreditált
      vizsgálólaboratórium.

      A legfrissebb vizsgálati eredmények megtekinthetők itt.

       


       
      Szennyvíz minőségi adatok

      Szennyvíz minőségi adatok

      Vizsgálatokat végezte:
      Érd és Térsége Víziközmű Kft.
      Környezetvédelmi laboratóriuma
      2049 Diósd, Rákóczi Ferenc u. 19.
      A NAH által NAH-1-1318/2016 számon akkreditált
      vizsgálólaboratórium.

      A legfrissebb vizsgálati eredmények megtekinthetők itt.

       


       
      Szennyvíz minőségi adatok

      Szennyvíz minőségi adatok

      Vizsgálatokat végezte:
      Érd és Térsége Víziközmű Kft.
      Környezetvédelmi laboratóriuma
      2049 Diósd, Rákóczi Ferenc u. 19.
      A NAH által NAH-1-1318/2016 számon akkreditált
      vizsgálólaboratórium.

      A legfrissebb vizsgálati eredmények megtekinthetők itt.

       


       
      Szennyvíz minőségi adatok

      Szennyvíz minőségi adatok

      Vizsgálatokat végezte:
      Érd és Térsége Víziközmű Kft.
      Környezetvédelmi laboratóriuma
      2049 Diósd, Rákóczi Ferenc u. 19.
      A NAH által NAH-1-1318/2016 számon akkreditált
      vizsgálólaboratórium.

      A legfrissebb vizsgálati eredmények megtekinthetők itt.

       


       
      Szennyvíz minőségi adatok

      Szennyvíz minőségi adatok

      Vizsgálatokat végezte:
      Érd és Térsége Víziközmű Kft.
      Környezetvédelmi laboratóriuma
      2049 Diósd, Rákóczi Ferenc u. 19.
      A NAH által NAH-1-1318/2016 számon akkreditált
      vizsgálólaboratórium.

      A legfrissebb vizsgálati eredmények megtekinthetők itt.

       


       
      Szennyvíz minőségi adatok

      Szennyvíz minőségi adatok

      Vizsgálatokat végezte:
      Érd és Térsége Víziközmű Kft.
      Környezetvédelmi laboratóriuma
      2049 Diósd, Rákóczi Ferenc u. 19.
      A NAH által NAH-1-1318/2016 számon akkreditált
      vizsgálólaboratórium.

      A legfrissebb vizsgálati eredmények megtekinthetők itt.

       


       
      Szennyvíz minőségi adatok

      Szennyvíz minőségi adatok

      Vizsgálatokat végezte:
      Érd és Térsége Víziközmű Kft.
      Környezetvédelmi laboratóriuma
      2049 Diósd, Rákóczi Ferenc u. 19.
      A NAH által NAH-1-1318/2016 számon akkreditált
      vizsgálólaboratórium.

      A legfrissebb vizsgálati eredmények megtekinthetők itt.

       


       
      Szennyvíz minőségi adatok

      Szennyvíz minőségi adatok

      Vizsgálatokat végezte:
      Érd és Térsége Víziközmű Kft.
      Környezetvédelmi laboratóriuma
      2049 Diósd, Rákóczi Ferenc u. 19.
      A NAH által NAH-1-1318/2016 számon akkreditált
      vizsgálólaboratórium.

      A legfrissebb vizsgálati eredmények megtekinthetők itt.

       


       
      Szennyvíz minőségi adatok

      Szennyvíz minőségi adatok

      Vizsgálatokat végezte:
      Érd és Térsége Víziközmű Kft.
      Környezetvédelmi laboratóriuma
      2049 Diósd, Rákóczi Ferenc u. 19.
      A NAH által NAH-1-1318/2016 számon akkreditált
      vizsgálólaboratórium.

      A legfrissebb vizsgálati eredmények megtekinthetők itt.

       


       
      Szennyvíz minőségi adatok

      Szennyvíz minőségi adatok

      Vizsgálatokat végezte:
      Érd és Térsége Víziközmű Kft.
      Környezetvédelmi laboratóriuma
      2049 Diósd, Rákóczi Ferenc u. 19.
      A NAH által NAH-1-1318/2016 számon akkreditált
      vizsgálólaboratórium.

      A legfrissebb vizsgálati eredmények megtekinthetők itt.

       


       
      Szennyvíz minőségi adatok

      Szennyvíz minőségi adatok

      Vizsgálatokat végezte:
      Érd és Térsége Víziközmű Kft.
      Környezetvédelmi laboratóriuma
      2049 Diósd, Rákóczi Ferenc u. 19.
      A NAH által NAH-1-1318/2016 számon akkreditált
      vizsgálólaboratórium.

      A legfrissebb vizsgálati eredmények megtekinthetők itt.

       


       
      Szennyvíz minőségi adatok

      Szennyvíz minőségi adatok

      Vizsgálatokat végezte:
      Érd és Térsége Víziközmű Kft.
      Környezetvédelmi laboratóriuma
      2049 Diósd, Rákóczi Ferenc u. 19.
      A NAH által NAH-1-1318/2016 számon akkreditált
      vizsgálólaboratórium.

      A legfrissebb vizsgálati eredmények megtekinthetők itt.

       


       
      Szennyvíz minőségi adatok

      Szennyvíz minőségi adatok

      Vizsgálatokat végezte:
      Érd és Térsége Víziközmű Kft.
      Környezetvédelmi laboratóriuma
      2049 Diósd, Rákóczi Ferenc u. 19.
      A NAH által NAH-1-1318/2016 számon akkreditált
      vizsgálólaboratórium.

      A legfrissebb vizsgálati eredmények megtekinthetők itt.

       


       
      Szennyvíz minőségi adatok

      Szennyvíz minőségi adatok

      Vizsgálatokat végezte:
      Érd és Térsége Víziközmű Kft.
      Környezetvédelmi laboratóriuma
      2049 Diósd, Rákóczi Ferenc u. 19.
      A NAH által NAH-1-1318/2016 számon akkreditált
      vizsgálólaboratórium.

      A legfrissebb vizsgálati eredmények megtekinthetők itt.

       


       
      Szennyvíz minőségi adatok

      Szennyvíz minőségi adatok

      Vizsgálatokat végezte:
      Érd és Térsége Víziközmű Kft.
      Környezetvédelmi laboratóriuma
      2049 Diósd, Rákóczi Ferenc u. 19.
      A NAH által NAH-1-1318/2016 számon akkreditált
      vizsgálólaboratórium.

      A legfrissebb vizsgálati eredmények megtekinthetők itt.

       


       
      Szennyvíz minőségi adatok

      Szennyvíz minőségi adatok

      Vizsgálatokat végezte:
      Érd és Térsége Víziközmű Kft.
      Környezetvédelmi laboratóriuma
      2049 Diósd, Rákóczi Ferenc u. 19.
      A NAH által NAH-1-1318/2016 számon akkreditált
      vizsgálólaboratórium.

      A legfrissebb vizsgálati eredmények megtekinthetők itt.

       


       
      Szennyvíz minőségi adatok

      Szennyvíz minőségi adatok

      Vizsgálatokat végezte:
      Érd és Térsége Víziközmű Kft.
      Környezetvédelmi laboratóriuma
      2049 Diósd, Rákóczi Ferenc u. 19.
      A NAH által NAH-1-1318/2016 számon akkreditált
      vizsgálólaboratórium.

      A legfrissebb vizsgálati eredmények megtekinthetők itt.

       


       
      Szennyvíz minőségi adatok

      Szennyvíz minőségi adatok

      Vizsgálatokat végezte:
      Érd és Térsége Víziközmű Kft.
      Környezetvédelmi laboratóriuma
      2049 Diósd, Rákóczi Ferenc u. 19.
      A NAH által NAH-1-1318/2016 számon akkreditált
      vizsgálólaboratórium.

      A legfrissebb vizsgálati eredmények megtekinthetők itt.

       


       
      Szennyvíz minőségi adatok

      Szennyvíz minőségi adatok

      Vizsgálatokat végezte:
      Érd és Térsége Víziközmű Kft.
      Környezetvédelmi laboratóriuma
      2049 Diósd, Rákóczi Ferenc u. 19.
      A NAH által NAH-1-1318/2016 számon akkreditált
      vizsgálólaboratórium.

      A legfrissebb vizsgálati eredmények megtekinthetők itt.

       


       
      6.Műszaki adatok, így különösen:
      a) vízbázisok kapacitása (m3/nap),
      b) kitermelt víz mennyisége (m3/év),
      c) átvett víz mennyisége (m3/év),
      d) értékesített ivóvíz mennyisége (m3/év),
      f) szennyvíztisztító telepek száma (db),
      g) átemelők száma (db),
      h) szennyvíztisztító telepek névleges kapacitása (m3/d),
      i) víziközmű-hálózat hossza (km),
       j) meghibásodások száma (db/év).
      a) vízbázisok kapacitása (m3/nap),
      6 Műszaki adatok, így különösen:
      a) vízbázisok kapacitása (m3/nap),
      b) kitermelt víz mennyisége (m3/év),
      c) átvett víz mennyisége (m3/év),
      d) értékesített ivóvíz mennyisége (m3/év),
      f) szennyvíztisztító telepek száma (db),
      g) átemelők száma (db),
      h) szennyvíztisztító telepek névleges kapacitása (m3/d),
      i) víziközmű-hálózat hossza (km),
       j) meghibásodások száma (db/év).
      b-e) kitermelt, átvett, értékesített víz mennyisége, hálózati vízveszteség (m3/év)
      (Archívum)
      6 b-e) kitermelt, átvett, értékesített víz mennyisége, hálózati vízveszteség (m3/év)
      b-e) kitermelt, átvett, értékesített víz mennyisége, hálózati vízveszteség (m3/év)
      b-e) kitermelt, átvett, értékesített víz mennyisége, hálózati vízveszteség (m3/év)
      b-e) kitermelt, átvett, értékesített víz mennyisége, hálózati vízveszteség (m3/év)
      b-e) kitermelt, átvett, értékesített víz mennyisége, hálózati vízveszteség (m3/év)
      b-e) kitermelt, átvett, értékesített víz mennyisége, hálózati vízveszteség (m3/év)
      f-g) szennyvíztisztító telepek, átemelők száma (db)
      (Archívum)
      6 f-g) szennyvíztisztító telepek, átemelők száma (db)
      f-g) szennyvíztisztító telepek, átemelők száma (db)
      f-g) szennyvíztisztító telepek, átemelők száma (db)
      f-g) szennyvíztisztító telepek, átemelők száma (db)
      f-g) szennyvíztisztító telepek, átemelők száma (db)
      f-g) szennyvíztisztító telepek, átemelők száma (db)
      h) szennyvíztisztító telepek névleges kapacitása (m3/d)
      (Archívum)
      6 h) szennyvíztisztító telepek névleges kapacitása (m3/d)
      i.a) vízvezeték hossza (km),
      (Archívum)
      6 i.a) vízvezeték hossza (km),
      i.a) vízvezeték hossza (km),
      i.a) vízvezeték hossza (km),
      i.a) vízvezeték hossza (km),
      i.a) vízvezeték hossza (km),
      i.a) vízvezeték hossza (km),
      i.b) csatornavezeték hossza (km)
      (Archívum)
      6 i.b) csatornavezeték hossza (km)
      i.b) csatornavezeték hossza (km)
      i.b) csatornavezeték hossza (km)
      i.b) csatornavezeték hossza (km)
      i.b) csatornavezeték hossza (km)
      i.b) csatornavezeték hossza (km)
      i.b) csatornavezeték hossza (km)
      j.a) Ivóvízszolgáltatás üzemirányító rendszerének meghibásodásai
      (Archívum)
      6 j.a) Ivóvízszolgáltatás üzemirányító rendszerének meghibásodásai
      j.a) Ivóvízszolgáltatás üzemirányító rendszerének meghibásodásai
      j.a) Ivóvízszolgáltatás üzemirányító rendszerének meghibásodásai
      j.a) Ivóvízszolgáltatás üzemirányító rendszerének meghibásodásai
      j.a) Ivóvízszolgáltatás üzemirányító rendszerének meghibásodásai
      j.a) Ivóvízszolgáltatás üzemirányító rendszerének meghibásodásai
      j.b) vízágazat havi jelentés összesítő
      (Archívum)
      6 j.b) vízágazat havi jelentés összesítő
      j.b) vízágazat havi jelentés összesítő
      j.b) vízágazat havi jelentés összesítő
      j.b) vízágazat havi jelentés összesítő
      j.b) vízágazat havi jelentés összesítő
      j.b) vízágazat havi jelentés összesítő
      j.b) vízágazat havi jelentés összesítő
      j.c) szennyvízrendszereken előforduló meghibásodások
      (Archívum)
      6 j.c) szennyvízrendszereken előforduló meghibásodások
      j.c) szennyvízrendszereken előforduló meghibásodások
      j.d) szivattyúcserék
      j.c) szennyvízrendszereken előforduló meghibásodások
      j.c) szennyvízrendszereken előforduló meghibásodások
      j.c) szennyvízrendszereken előforduló meghibásodások
      j.c) szennyvízrendszereken előforduló meghibásodások
      7.Az ügyfélszolgálaton telefonon és elektronikusan elintézhető ügyek fajtái, az elintézés módja, az ügyleírások, a panaszkezelés menete, a hibabejelentés lehetőségei, és az ügyfélfogadási rend
       
      Hasznos információk ügyintézéssel kapcsolatosan
      (Archívum)

      Hasznos információk ügyintézéssel kapcsolatosan

       
      Ügyfélszolgálati oldalak

      1. Szerződéskötési folyamat, felhasználóváltással kapcsolatos tudnivalók
      2. A vízmérőről
      3. A fővízmérő és a mellékvízmérők mérési különbözete
      4. Számlázással kapcsolatos tudnivalók, díjszabás, számlareklamáció, hibás mérés
      5. Számlabefizetés
      6. Fizetéskönnyítési megoldások, védendő felhasználók
      7. Szolgáltatáskorlátozás, behajtás
      8. Műszaki ügyintézés, locsolási kedvezmény, a szolgáltatás megszüntetése
      9. Panaszkezelés, jogorvoslati lehetőségek

      Munkatársaink személyes és telefonos ügyfélszolgálatunkon állnak Felhasználóink rendelkezésére. Elérhetőségeink és ügyfélfogadási idő:
      http://www.erdivizmuvek.hu/ugyfelszolgalat/elerhetoseg_megkozelites/

      Személyes ügyintézéshez lehetősége van időpontot foglalásra:
      http://www.erdivizmuvek.hu/ugyfelszolgalat/idopont_foglalas/

      Amennyiben az ügyintézés során meghatalmazott jár el, úgy teljes bizonyító erejű magánokiratban foglalt meghatalmazás szükséges az ügyintézéshez.
      Meghatalmazás elérhető:
      http://www.erdivizmuvek.hu/ugyfelszolgalat/letoltheto_dokumentumok/

      Elektonikus ügyfélszolgálatunk itt érhető el: http://erdivizmuvek.hu/eugyfelszolgalat/

      Elektronikus ügyfélszolgálaton keresztül intézhető ügyek:
      • Személyes adatok megtekintése, módosításának kezdeményezése
      • Levelezési cím módosítása
      • Mérőállás bejelentés
      • Aktuális egyenleg lekérdezése, tartozásigazolás kérése
      • Vevői folyószámla kivonat megtekintése
      • Számlamásolatok (tájékoztatási célú számlaképek) megtekintése
      • Hiteles (eredetivel egyező) számlamásolatok postai úton történő megküldésének igénylése
      • Részletfizetés igénylése
      • Hibabejelentés
      • Szabad formátumú megkeresés
      Az egyes ügytípusokról alább nyújtunk részletes tájékoztatást.
       
      1. Szerződéskötési folyamat, felhasználóváltással kapcsolatos tudnivalók
       
      Az Érd és Térsége Víziközmű Kft. (továbbiakban: ÉTV Kft., szolgáltató, közszolgáltató, víziközmű-szolgáltató) a vonatkozó, hatályos jogszabályban meghatározott feltételek fennállása esetében a felhasználóval - felhasználási helyenként - közszolgáltatási szerződést köt. A közszolgáltatási szerződés - és annak melléklete, az Üzletszabályzat - célja a közműves ivóvízellátással és közműves szennyvízelvezetéssel és kezeléssel, mint közüzemi szolgáltatással kapcsolatos jogok és kötelezettségek Szolgáltatóra és Felhasználóra vonatkozó szabályainak rögzítése.

      Az ÉTV Kft. közszolgáltatási szerződésmintája és az Üzletszabályzat elérhető weboldalunkon:
      http://www.erdivizmuvek.hu/ugyfelszolgalat/letoltheto_dokumentumok/

      Gazdálkodó szervezet képviseletében a cégkivonatban szereplő képviselő járhat el. A képviselő teljes bizonyító erejű magánokiratba vagy közokiratba foglalt meghatalmazással más személyt is megbízhat a Szolgáltató előtti eljárással. A meghatalmazásban pontosan meg kell fogalmazni annak terjedelmét, pontosan milyen eljárásokban, nyilatkozattételben jogosult a meghatalmazott eljárni, illetőleg kifejezetten nyilatkozni kell a meghatalmazásban arról, hogy a képviselő eljárását a Társaság eljárásaként ismerik el. A meghatalmazáson túlmenően, a meghatalmazott személy személyi azonosítására alkalmas igazolványa bemutatása alapján kerülhet sor ügyintézésre.

      A hatályos jogszabályok szerint a felhasználó személyében bekövetkezett változást a korábbi és az új felhasználó köteles a vízmérőállás megjelölésével a változástól számított 30 napon belül a víziközmű-szolgáltatónak bejelenteni az üzletszabályzatban meghatározottak szerint. A bejelentés elmulasztása esetén a felhasználási helyen fennálló díjtartozás megfizetéséért és a víziközmű-szolgáltatót ért károkért a korábbi és az új felhasználó egyetemlegesen felel.
      A Felhasználóváltás bejelentésére (eladás, bérlet, stb.) Ügyfeleinknek több lehetőséget is biztosítunk:
      A beköltöző Felhasználó nélkül, csak az előző felhasználó bejelentése alapján az új Felhasználó részére nincs lehetőségünk elkészíteni a közszolgáltatási szerződést, a megadott információk alapján Társaságunk felszólítja szerződéskötési kötelezettségére az új tulajdonost.
      Az ingatlan birtokbaadásakor az itt (http://www.erdivizmuvek.hu/ugyfelszolgalat/letoltheto_dokumentumok/ ) elérhető birtokbaadási jegyzőkönyvet javasoljuk kitölteni a pontos elszámolás érdekében.  Ez alapján az előző felhasználónak záró számla készül, akinek ezt, és az esetleg még be nem fizetett számláit, egyéb tartozását ki kell egyenlítenie.

      Természetesen a birtokbaadási jegyzőkönyv nem feltétlenül szükséges a közszolgáltatási szerződés megkötéséhez. A birtokbaadási jegyzőkönyv becsatolásától kizárólag abban az esetben tudunk eltekinteni, ha a felhasználási helyen üzemelő fogyasztásmérő rendszeresen, a szolgáltató által leolvasásra került, és a felhasználó már korábban birtokba került az ingatlanon, és az előző Felhasználó nevére kibocsátott számlákat sajátjaként kezelte, megfizette - vagy a fennálló tartozás megfizetését a felhasználó vállalja.
       
      A víziközmű-szolgáltatásról szóló 2011. évi CCIX. törvény rendelkezései alapján a víziközmű-szolgáltatásba bekapcsolt ingatlan tekintetében a szolgáltató és a lakossági felhasználó között a közszolgáltatási szerződés a víziközmű-szolgáltatás igénybevételével is létrejön.

      A kiköltöző ügyfelünknek lehetősége van nullás igazolást igényelni, mellyel az új ügyfelünk felé igazolhatja, hogy az adott mérőállásig elszámolt Társaságunkkal és a díjak megfizetése is megtörtént.  Amennyiben rendelkeznek nullás igazolással, a Felhasználó változáshoz a vevőnek elegendő beküldenie (e-mailen, faxon, levélben) a szükséges dokumentumok másolatát, mely alapján elkészítjük, és postai úton megküldjük a közszolgáltatási szerződést. Ez esetben ingyenes válaszborítékot mellékelünk a szerződés visszaküldésének megkönnyítéséhez.
       
      A közszolgáltatási szerződéskötéshez szükséges dokumentumok listája a következő webhelyen érhető el:
      http://www.erdivizmuvek.hu/ugyfelszolgalat/letoltheto_dokumentumok/

      A felhasználási hely ellenőrzése

      A Szolgáltató Felhasználó-változás esetén, az új Felhasználóval való szerződéskötést megelőzően, annak feltételeként a bejelentéstől számított 30 napon belül, a felhasználási helyen ellenőrzést tart az alábbi esetekben:
      • - a felhasználási helyen a fogyasztásmérőn szereplő mérőállás, a birtokbaadási jegyzőkönyvön rögzített dátumhoz képest, attól visszamenőleg legalább 13 hónapja nem került a Szolgáltató által leolvasásra,
      • - a felhasználási helyen a birtokbaadási jegyzőkönyvben szereplő fogyasztásmérő gyári száma vagy plombazár száma eltér a Szolgáltató nyilvántartásában szereplő gyári számtól,
      • - a felhasználási helyen a birtokbaadási jegyzőkönyvben szereplő mérőállás alacsonyabb, mint a Szolgáltató rendelkezésére álló utolsó leolvasott mérőállás,
      • - a felhasználási helyen a birtokbaadási jegyzőkönyvben szereplő mérőállás alapján megállapítható, hogy a vízfogyasztás az utolsó szolgáltatói leolvasástól számított előző 12 hónap átlagfogyasztását kétszeresen meghaladja,
      • - a fogyasztásmérő hitelesítési ideje lejárt, a fogyasztásmérő, vagy a fogyasztásmérő leszerelését megakadályozó zár (plomba) sérült,
      • a felhasználási helyen az ivóvíz-szolgáltatás szünetel, vagy korlátozva van.
       
      Az ellenőrzés költségét a lakossági Felhasználók esetében a Szolgáltató, míg nem lakossági Felhasználók esetében az új Felhasználó viseli.
       
      A korábbi vagy az új Felhasználó a szerződés megkötése előtt akkor is kérheti az ellenőrzést, ha annak elvégzése a fentiek szerint nem kötelező. Ennek költségét az ellenőrzést kérő köteles viselni. A helyszíni ellenőrzés díja a Szolgáltató honlapján tekinthető meg.


      2. A vízmérőről
       
      A vízmérők tulajdonjogával, és hitelességével kapcsolatos tudnivalók

      A fővízmérő, (azaz a bekötési vízmérő) a szolgáltató tulajdona. Időszakos cseréje, hitelesítése, meghibásodás esetén javítása a szolgáltató feladata. A bekötési vízmérő hitelességi ideje a hatályos mérésügyi jogszabályok szerint a záróplombán lévő hitelességi dátumot követő
      •             - negyedik év utolsó napja (a 2011. évi vagy korábbi hitelesítésű mérők esetében),
      •             - nyolcadik év utolsó napja (a 2012. évi vagy későbbi hitelesítésű mérők esetében).

      A vízmérőcserének várható időpontjáról a Szolgáltató a lejáró fővízmérővel rendelkező Felhasználót írásban, postai úton értesíti. Ha a Felhasználó nem működik együtt a főmérő díjmentes cseréjében, a Szolgáltató a felhasználási helyen lévő szerződést felmondhatja, és a vízszolgáltatást korlátozhatja ill. felfüggesztheti.
       
      A mellékvízmérő a Felhasználó saját tulajdonát képezi, annak időszakos cseréjéről, hitelesítésről, meghibásodás esetén a javításáról Ügyfelünk köteles gondoskodni saját költségén. A mellékvízmérő hitelességi ideje a plombán lévő hitelességi dátumot követő nyolcadik év utolsó napja.

      Az ÉTV Kft. minden esetben, postai levélben értesíti a lejáró mellékvízmérővel rendelkező Felhasználóit a csere szükségességéről. Amennyiben a mérő újrahitelesítése elmarad, úgy a Szolgáltató a mellékvízmérőre megkötött szolgáltatási szerződést ún. (mellékszolgáltatási szerződést) megszünteti.

      A vízmérők leolvasása

      A fogyasztásmérő leolvasásának gyakoriságát a Szolgáltató jogosult megállapítani azzal, hogy legalább évente egy alkalommal, a Felhasználó kérésére negyedévente – a Felhasználó értesítése mellett – köteles a fogyasztásmérő leolvasására.
       
      Az ÉTV Kft. lakossági felhasználók esetében Érd egyes részein kéthavonta - Érd bizonyos részén, Diósd, Tárnok, Pusztazámor, Remeteszőlős, Herceghalom, Sóskút, és Törökbálint településen évente egyszeri alkalommal, nagyfogyasztóink esetében pedig havonkénti rendszerességgel olvassa a fogyasztásmérőket.
       
      A szolgáltató köteles legalább 5 napos időtartam megjelölésével a Felhasználót értesíteni az éves leolvasás várható idejéről a leolvasás előtti utolsó számlában, számla mellékletében vagy egyéb módon.

      Leolvasás sikertelensége esetén, a leolvasó értesítőt hagy a levélszekrényben vagy fellelhető módon a felhasználási helyen, amelyen fel kell tüntetni a második (ismételt) felkeresés időpontját, és az egyeztetésre alkalmas mobiltelefonszámot. A leolvasás biztosítására a Szolgáltató heti egy munkanapon este 20 óráig lehetőséget ad.

      A hatályos jogszabályok értelmében a Felhasználóinknak lehetősége van negyedévenkénti leolvasást kérni, melyet írásban kell a Szolgáltató felé kezdeményezni. A negyedéves leolvasást előzetes telefonos, vagy helyszíni értesítést követően, a naptári negyedévek első hónapjának (január, április, július és október) első napjaiban végzi el a Szolgáltató.

      A Felhasználó a leolvasás időpontjában külön értesítés nélkül is köteles a vízmérőhely szabad megközelítését és a vízmérő leolvasását biztosítani.
       
      Társaságunk felé a számlán feltüntetett elvárt diktálási időszakban lehetősége van Felhasználóinknak a vízmérőállást eljuttatni, amennyiben a felhasználási helyen évenkénti szolgáltatói leolvasás van.
       
      A vízmérőállás bediktálásakor kizárólag az egész köbmétereket szükséges bediktálnia.
        
      Amennyiben vitatja a vízmérőn mért mennyiséget
      A hitelesítés időpontjában minden mérőberendezés az előírásoknak megfelelő pontossággal mér. A hitelesség lejártának ideje nem feltétlenül jelenti azt, hogy a mérőberendezés nem jól mér. Amennyiben a fővízmérő által mért ivóvízmennyiséget vitatja, lehetősége van a felszerelt bekötési vízmérő Magyar Kereskedelmi Engedélyezési Hivatal (MKEH) mint mérésügyi hatóság által történő rendkívüli pontossági ellenőrzését kérni.

      A rendkívüli pontossági vizsgálat díját a kibocsátott szolgáltatói számla kiegyenlítésével a Felhasználó köteles megelőlegezni.
       
      Amennyiben a rendkívüli pontossági vizsgálaton a fogyasztásmérő „nem felelt meg” minősítést kapott, a kibocsátott számlák esetében számlakorrekcióra kerül sor az ÉTV Üzletszabályzatában leírtak szerint, továbbá a szerelési munkák és a vizsgálat költségei a fogyasztásmérő tulajdonosát terhelik. Amennyiben ez a Szolgáltató, akkor a Felhasználónak az általa előre megelőlegezett rendkívüli pontossági vizsgálat teljes összegét az ÉTV Kft. a vizsgálati jegyzőkönyv kézhezvételét követő 8 munkanapon belül visszautalja.
       
      Abban az esetben, ha a mérőeszköz a Szolgáltató kárára tévedett (a mérő az alsó hibahatárnál kevesebbet mért), a kiállított víz- ill. csatornadíj számlák módosítására nincsen lehetőség.
       
      Amennyiben a vízmérő „megfelelt” minősítést kapott, a vizsgálat költségét az ellenőrzést kezdeményező viseli, és a kiállított víz- ill. csatornadíj számlák módosítására nincsen lehetőség.
       
      Az ellenőrző vizsgálatra nem kerül sor, ha a fogyasztásmérő tulajdonosa – a másik fél részéről bejelentett kárigény tényének elismerésével együtt – más hiteles fogyasztásmérőt szerel fel.

      A vízmérők karbantartásáról, védelméről

      Vízelfolyásra utaló jelek, teendők
      Az ÉTV Kft. Üzletszabályzata szerint legalább 30 naponta egy alkalommal, egyszerű vizsgálattal a házi vízvezeték-hálózatot ellenőrizni kell. Amennyiben az ingatlanon minden vízvételezési hely (pl. vízcsapok, kerti csap, stb.) elzárását követően a vízmérő fogyasztást jelez (nincs nyugalmi állapotban), valahol a házi vezetékhálózatban vízelfolyás történik.
       
      Ezesetben kérjük, szakemberrel ellenőriztesse a házi ivóvízhálózatot. Amennyiben valóban meghibásodásról van szó, úgy kérjük gondoskodjon annak haladéktalan (de legfeljebb 30 napon belüli) elhárításáról, és az elfolyás tényét azonnal jelentse be Társaságunknak az akkor leolvasott vízmérőállással együtt.

      Amennyiben vízelfolyás tapasztalható, és az elfolyt ivóvíz nem került a közműves szennyvízcsatorna törzshálózatba, és a fenti felhasználási hely rendelkezik közműves csatornabekötéssel, a javítást követően lehetősége van Társaságunkhoz (Érd, Diósd és Tárnok településeken az Érd és Térsége Csatorna-szolgáltató (ÉTCS) Kft-hez) kérelemmel fordulni - a javításról készült számla benyújtásával egyidejűleg - a számlázott szennyvízdíj mérséklése érdekében.
      A hatályos jogszabályi előírások szerint a fogyasztási helyen nyilvántartott ügyfelünk köteles a víziközmű-szolgáltató számára a hiba keletkezésének helyét ellenőrizhető módon bemutatni és a javítást számlával igazolni.

      A vízmérők, és a vízmérőhely (akna) karbantartásáról

      Míg a téli hónapokban a fagy ellen kell megvédeni a vízmérőket, a tavaszi és az őszi hónapokban is érdemes rendszeresen a vízmérők állapotát ellenőrizni. Bár nem jellemző, de előfordulhat, hogy bizonyos vízmérő típusoknál, a jelentős külső és belső hőmérséklet különbözet, valamint a nedves levegő miatt, a számlapon akár belülről, akár kívülről pára keletkezik. Ha esetleg ilyen előfordulna Önnél is, javasoljuk, hogy száraz, napos időben nyissa ki az aknafedelet, és hagyja, hogy a hőmérséklet különbözet kiegyenlítődésével ez a jelenség megszűnjön. Természetesen a vízpára semmilyen műszaki hatással nincs a vízmérőre, annak működését, és pontos vízmennyiség mérését nem befolyásolja.
      Amennyiben a párásodás állandósul, kérje szakembereink segítségét, és Ügyfélszolgálatunk elérhetőségein jelezze a mérővel kapcsolatos problémát.

      Itt szeretnénk felhívni figyelmet, hogy a vízmérőakna szabályszerű állapotban tartása a Felhasználó jogszabályi kötelessége. Kérjük, a mérőaknában ne tartson egyéb, oda nem illő tárgyakat (növényeket, télálló zöldségeket, stb.), illetve rendszeresen gondoskodjon annak takarításáról, valamit a vízmérőhöz való szabad hozzáférés (létra, ill. hágcsó megléte) lehetőségéről.

      A vízmérő és a plombazár védelme

      A téli hideg komoly gondokat okozhat a felhasználási hely vízhálózatában, illetve a vízmérőben, ezért kérjük, gondoskodjon ezek fagy elleni védelméről. Az elfagyást leginkább a víztelenítéssel, valamint megfelelő szigeteléssel tudja megakadályozni. Fontos, hogy olyan szigetelőanyagot használjon, ami nedvesség hatására nem veszítni el szigetelőképességét (pl.: hungarocell). Érdemes magát a vízmérőt, illetve a vízmérő akna falait is szigetelni, valamint javasoljuk az akna fedlapját hőszigetelő anyaggal letakarni. Nem csak az időjárás változások által bekövetkezhető problémák elkerülésére kell figyelmet fordítani, ugyanis a vízmérők védelméről is a Felhasználó köteles gondoskodni. A fogyasztásmérők és a leszerelésüket megakadályozó zárak, plombák, záró elemek sértetlen megőrzéséért és védelméért a Felhasználó felelősséggel tartozik. Amennyiben számára felróható okból a vízmérő megrongálódik, vagy eltulajdonítják, a javítás, illetve a vízmérő pótlása, szerelése, továbbá hitelesítése költségeit a Szolgáltató részére megtéríteni köteles.
      Felhívjuk figyelmét, hogy amennyiben a Felhasználó a záró bélyeg vagy plomba hiányát nem jelenti be a Szolgáltató felé, abban az esetben a víziközmű-szolgáltató kártérítési igényt érvényesíthet, illetve a szabálytalan közműhasználatra utaló jel alapján jogosult az Üzletszabályzat szerinti pótlólagos számlakibocsátásra és jogosult a víziközmű-szolgáltatás korlátozására és felfüggesztésére, ha a hiteles mérés feltételei a helyszínen nem állíthatóak helyre.
       
      3. A fővízmérő és a mellékvízmérők mérési különbözete
       
      Társasházak vagy több lakásos ingatlanok esetében a lakóközösség és a szolgáltató közötti elszámolás alapja a bekötési vízmérő (fővízmérő), mely az ingatlan által felhasznált teljes vízmennyiséget méri. A fővízmérő a telek határától általában 1 méteres sávban kiépült fővízmérős aknában kerül elhelyezésre, az ezt követő, telken ill. házon belüli vezetékrendszer a lakóközösség, míg a lakásmellékmérő az adott lakástulajdonos tulajdonában van.

      1991 óta jogszabály teszi lehetővé, hogy a többlakásos házakban az egyes lakóknak a fogyasztását mellékvízmérőkkel mérjék meg. Az így megmért egyéni fogyasztásról a szolgáltató külön-külön számlát készít.

      Az ingatlanon fogyasztott víz mennyisége szempontjából alapesetben a bekötési vízmérő az irányadó. A bekötési vízmérő és az elkülönített vízhasználatokat mérő mellékvízmérők mérési különbözeteként megállapított vízfogyasztás után víziközmű szolgáltatási díjat a bekötési vízmérő szerinti felhasználó köteles a Szolgáltatónak megfizetni.
      A víziközmű-szolgáltató az elszámolás alapjául szolgáló fogyasztásmérőkön mért fogyasztásról nyilvántartást vezet. Amennyiben az elszámolás a főmérőn mért mennyisége alapján történik, úgy az ÉTV Kft. a bekötési vízmérő és a mellékvízmérők aktuális és az ezt megelőző állásáról, valamint a mérési különbözetről a szolgáltatói leolvasást követően kiállított számla mellékletében tájékoztatja a bekötési vízmérő felhasználóját.
       
      A bekötési vízmérő és az elkülönített vízhasználatokat mérő mellékvízmérők által mért mennyiség csak nagyon ritkán azonos, azaz mérési különbözet keletkezik.
      Fogyasztási különbözet esetén a bekötési vízmérő szerinti felhasználó köteles a Szolgáltatónak megfizetni a különbözeti ivóvíz mennyiség (és az arra eső csatornaszolgáltatási díj) ellenértékét.

      A fő- és mellékvízmérők közötti különbségek okozta probléma jelentősége miatt a kérdéssel több alkalommal foglalkozott, azt vizsgálta a Nemzeti Fogyasztóvédelmi Hatóság és a Magyar Kereskedelmi Engedélyezési Hivatal, mint mérésügyi hatóság is.

      A fő- és mellékvízmérő közötti különbséget az alábbiak okozhatják:
      • - A főmérőt követő hálózaton (lakóközösség tulajdonában lévő vezetékszakaszon) van méretlen fogyasztási hely (pl. kerti csap, közös helyiség, garázs stb.). Ilyen esetben az ezeken a helyeken vételezett víz mennyisége jelentkezik a főmérőn, de egyetlen mellékmérő sem méri.
      • - A főmérőt követő csővezetéken, de a mellékmérőket megelőző szakaszon szivárgás, csőtörés van. Ebben az esetben is a főmérőn átfolyik a víz, de egyetlen mellékmérő sem méri, így a főmérő számlájában ez a vízmennyiség jelentkezni fog. Figyelem! A csőtöréseknél a víz 90%-a nem jelenik meg a felszínen!
      • - A vízmérők leolvasása nem azonos időpontban történik.
      • - A mellékmérők sikertelen leolvasásakor egy becsült mérőállás alapján állapítja meg a Szolgáltató a fogyasztást, ami eltérhet a valóságostól.
      • - A leolvasott, vagy az ajtóra kiírt, illetve bediktált érték nem felel meg a valóságnak (szándékos vagy véletlen hiba).
      • - Valamelyik, esetleg több mellékmérő kevesebb, vagy több fogyasztást mér, mint ami valójában átfolyt rajta (szorul, megáll, gyorsul). Ebben az esetben is arról van szó, hogy a főmérőn átfolyt víz mennyisége nem teljes mértékben, vagy egyáltalán nem jelentkezik a mellékmérők összesítésében.
      • - Előfordulhat, hogy „esetleges műszaki beavatkozások” miatt valamelyik Felhasználónál a mellékmérő nem a valós fogyasztást mutatja. Ebben az esetben a főmérőn átfolyt víz mennyiségéből nem kerül levonásra ezen a mellékmérőn „méretlenül” átfolyt víz, így a főmérőre készült számlában fog megjelenni ez a fogyasztás.
      • - A mellékvízmérők által mért felhasználás közötti különbség adódhat a vízmérők (fő és mellék) mérési pontatlanságából, és a vízmérők különböző indulási érzékenységéből. A mellékmérők függőlegesen történő beépítéssel már nem olyan érzékenyek, lassabban indulnak. Függetlenül attól, hogy a főmérő és a lakásokba felszerelt mellékvízmérők mérési pontosság szempontjából nem azonos kategóriába vannak sorolva, a Magyar Kereskedelmi Engedélyezési Hivatal (MKEH) hiteles mérésre szolgáló eszköznek fogadja el a vízmérőket, amennyiben a megengedett hibahatáron belül mérnek.
      • - A fő- és mellékmérők működési elvüket tekintve alapvetően eltérőek.
      •  
      A felsorolt eltérési okok jelentkezhetnek külön-külön, de együttesen is.
       
      Amennyiben a fővízmérő és a mellékvízmérők közötti mérési különbözet tartós, ikerházaknál, vagy kisebb társasházaknál megoldásként javasoljuk a főmérősítés lehetőségét.
      Részletesebben erről a műszaki ügyintézés oldalon, az elkülönült vízhasználat mérése ikermérőkkel alfejezetben olvashat.

      Eljárás teljes körű mellékvízmérősítés esetén
       
      A víziközmű-szolgáltatásról szóló 2011. évi CCIX. törvény 52.§. (2a) bekezdése szerint a mellékszolgáltatási szerződéssel rendelkező elkülönített vízhasználók kérhetik, hogy a víziközmű-szolgáltatási díj elszámolásának alapja kizárólag a mellékvízmérőkön mért fogyasztás legyen.
      A kérelmező a teljes körű mellékvízmérősítés igénybevételével kapcsolatban személyesen az ügyfélszolgálati irodában, a telefonos ügyfélszolgálaton vagy az ÉTV Kft. honlapján (www.erdivizmuvek.hu) kaphat tájékoztatást.
      Az igénybejelentéshez kapcsolódó nyilatkozat-minta, képviselő személyére vonatkozó magánokirat-minta valamint a megállapodás-tervezet az ügyfélszolgálaton térítésmentesen hozzáférhetőek, vagy az ÉTV Kft. honlapjáról (www.erdivizmuvek.hu) letölthetőek.
       
      A kérelem benyújtásának előfeltételei:
      • - a bekötési vízmérő mellett az elkülönített vízhasználók elkülönített vízhasználati helye és más vízvételi helyek kizárólag hiteles, plombával vagy záróbélyeggel ellátott mellékvízmérőkkel és hatályos mellékszolgáltatási szerződéssel rendelkeznek, és
      • - a mellékvízmérőkön és a bekötési vízmérőn mért fogyasztási adatok, valamint a helyszíni ellenőrzés alapján a csatlakozó hálózati szakaszon a karbantartás elmaradására visszavezethető vízveszteség vagy az elszámolatlan vízvétel lehetősége kizárható.
      • - A benyújtandó kérelem tartalma:
      • - a kérelemmel érintett felhasználási hely (ingatlan) címe, helyrajzi száma,
      • - az adott bekötési vízmérőhöz tartozó, mellékszolgáltatási szerződéssel rendelkező elkülönített vízhasználók által aláírt teljes bizonyító erejű magánokirat, melyben közlik a víziközmű-szolgáltatóval a képviseletükben eljáró természetes személy esetén annak nevét, lakcímét, anyja nevét, születési helyét és idejét, jogi személy, jogi személyiséggel nem rendelkező szervezet esetén annak székhelyét, cégjegyzékszámát, adószámát, képviselőjének nevét, lakcímét, anyja nevét (továbbiakban: képviselő), ha az nem a bekötési vízmérő szerinti felhasználó vagy a bekötési vízmérő szerinti közös képviselő,
      • - a képviselő postai ill. telefonos valamint e-mail-es elérhetősége,
      • - a helyszíni ellenőrzés alapjául szolgáló, a csatlakozó hálózati szakasz megvalósulási állapotáról, jogosultsággal rendelkező tervező által készített és aláírásával ellátott, a kérelem benyújtását megelőző 90 napnál nem régebbi műszaki dokumentáció (állapotterv),
      • - megbízott képviselő által a teljes mellékmérősítés feltételeinek való megfelelésről kitöltött nyilatkozat,
      • - a mellékvízmérők és a bekötési vízmérő egyidejű leolvasásának időpontjára vonatkozó javaslat - az ÉTV Kft. gyakorlatával összhangban.
       
      A benyújtott kérelem elbírálása
      Az ÉTV Kft. a benyújtott kérelem tartalmi elemeit (a felhasználási hely adatai, kapcsolódó mellékszolgáltatási szerződések megléte) nyilvántartásával is összehasonlítva ellenőrzi, amennyiben szükséges azt kiegészítésre, hiánypótlásra visszaküldi.
       
      A szolgáltató ellenőrzi továbbá, hogy a bekötési vízmérő szerinti felhasználónak és az elkülönített felhasználóknak lejárt fizetési határidejű díjtartozása az érintett felhasználási helyeken van-e. Amennyiben a szolgáltató lejárt fizetési határidejű díjtartozást tart nyilván, az érintett felhasználási helyeken, úgy azok rendezéséig a közszolgáltatási szerződés tárgyi Megállapodással való módosítására (kiegészítésére) nem kerülhet sor.
       
      A fenti feltételek megfelelőssége esetén a kérelmező képviselővel 8 napon belül az ÉTV Kft. felveszi a kapcsolatot, időpont egyeztetése végett (telefonon, SMS-ben, vagy e-mailben). Sikertelen kapcsolatfelvétel esetén, postai úton írásban tájékoztatja az ÉTV Kft. a képviselőt az időpont egyeztetés lehetőségéről, a kérelem benyújtásától számított 15 napon belül.
       
      Amennyiben a fenti feltételek nem teljesülnek (hiányos, vagy nem megfelelő kérelem, vagy díjtartozás) úgy a kérelem benyújtásától számított 15 napon belül az ÉTV Kft. írásban tájékoztatja a kérelmező képviselőt a hiánypótlási kötelezettségről, díjtartozás rendezésnek szükségességéről.
       
      Az előre egyeztetett időpontban - a benyújtott tervdokumentáció alapján - a képviselő részvételével a szolgáltató helyszíni ellenőrzést végez. Adott évben, adott felhasználási hely tekintetében az első előre egyeztetett ellenőrzést és egy esetlegesen szükséges hibajavítási ellenőrzést díjmentesen, míg minden további, a kérelem elbírálhatóságához előírt ellenőrzést meghatározott díjazás ellenében végez el a szolgáltató. A mindenkor alkalmazott díjak az ÉTV Kft. honlapján (www.erdivizmuvek.hu) találhatók.
       
      Ennek során ellenőrzi:
      • - a bekötési vízmérő és mellékvízmérők közötti csatlakozó hálózat műszaki állapotát,
      • - a bekötési vízmérő mellett az elkülönített vízhasználati helyek és más vízvételi helyek teljes körű mérősítésének meglétét,
      • - az elkülönített felhasználási helyek összes vízvételi lehetőségének mellékmérővel történő mérését,
      • - a mellékvízmérők hitelességét és az azt igazoló plomba vagy bélyegzés sérülésmentes állapotát,
      • - szolgáltató által elhelyezett plombazár(ak) számát és állapotát,
      • - a vízmérők beszerelési állapotát (függőleges vagy vízszintes beépítés),
      • - a vízmérők egyszerű vizsgálattal történő működőképességét (nem álló mérő, befolyásolásra utaló jel nem látható, stb.),
      • - az adott mellékvízmérő felszereléséhez kiadott szolgáltatói hozzájárulásban foglaltaknak való megfelelőséget, 
      • - az elkülönített vízhasználók szolgáltatói nyilvántartásban szereplő adatait.
       
      Az elkülönített vízhasználóknak vagy képviselőjüknek minden elkülönített vízhasználati helyen egy időben (egy kiszállással) lehetővé kell tenniük az ellenőrzést a Szolgáltató számára.
      Amennyiben az előre egyeztetett időpontban a kérelmezők nem teszik lehetővé a teljes körű ellenőrzést, ennek ténye az ellenőrzési jegyzőkönyvben rögzítésre kerül. Az eljárás a képviselő által az ellenőrzésre írásban megadott új időpontig szünetel. Ha a képviselő 15 napon belül az ismételt kivizsgálásra új időpontot nem egyeztet, az ÉTV Kft. a kérelmet elutasítja.
      A helyszíni ellenőrzésről az ÉTV Kft. minden esetben jegyzőkönyvet vesz fel. Az ellenőrzés során feltárt nem megfelelőségi hiba esetén a javításról a lakóközösségnek saját költségén kell gondoskodnia, melyet követően a képviselő írásos jelzése alapján ismételt vizsgálat elvégzésére kerül sor, annak kézhezvételétől számított 15 napon belül. Eredményes helyszíni ellenőrzés esetén az ÉTV Kft. azonnal teljes körű leolvasást is végez.
       
      A megállapodás megkötése
      Az eredményes helyszíni ellenőrzést követő 15 napon belül az ÉTV Kft. köteles a háromoldalú Megállapodást (szolgáltató - bekötési vízmérő szerinti felhasználó - elkülönített vízhasználók képviselője) írásos, nyomtatott formában, a szükséges példányszámban (minimum 3 eredeti példány), aláírásával ellátva a képviselőnek
      •     - személyesen átadni,
      •     - vagy postai úton megküldeni.
       
      A szerződési ajánlatban foglaltak a szolgáltatót a Megállapodás átadását vagy kézbesítését követő 15 napig kötik. A Megállapodás ajánlati kötöttségi időben történő visszaküldése esetén a Megállapodás az ellenőrzés során leolvasott mérőállásokkal lép érvénybe, a már meglévő közszolgáltatási szerződés kiegészítő megállapodásaként.
       
      Amennyiben az ajánlati kötöttségi időn belül a Megállapodás nem kerül visszaküldésre, az nem jön létre.
       
      A Megállapodás megkötéséig a szolgáltató és az érintett elkülönített felhasználók között a már megkötött szerződések alapján történik az elszámolás. A Megállapodás megkötését követően, a helyszíni ellenőrzésen végzett teljes körű leolvasás alapján az ÉTV Kft. a bekötési vízmérőre és a mellékmérőkre elszámoló számlákat készít.
       
      A víziközmű-szolgáltatásról szóló 2011. évi CCIX. törvény 52. § (2a) bekezd. és a Víziközmű-szolgáltatásról szóló 2011. évi CCIX. törvény egyes rendelkezéseinek végrehajtásáról szóló 58/2013. (II.27) Kormányrendelet 62. § (5) bekezdésében meghatározott feltételeknek a megállapodás teljes tartalma alatt teljesülniük kell. Az ehhez szükséges intézkedéseket a felhasználó és a képviselő haladéktalanul megteszik (különösen az ún. más vízvételi helyek vízmérőinek hitelesítése és a vízmérők épségének megőrzése, minden további létesítendő vízvételi hely engedélyeztetése, ezekre mellékszolgáltatási szerződés megkötése, a bekötési vízmérőtől kezdődő csatlakozó és belső hálózati szakasz karbantartása).
       
      A feltételek teljesülésében bekövetkező bármely változást haladéktalanul be kell jelenteni a szolgáltató felé.
       
      Leolvasás, elszámolás, eltérések kezelése a Megállapodás időtartama alatt
      A szolgáltató a bekötési vízmérő és mellékvízmérők teljes körű leolvasását a közszolgáltatási és mellékszolgáltatási szerződések szerinti gyakorisággal végzi, a Megállapodásban rögzített rendszeres időpontokban. A leolvasás teljes körűsége biztosításáért a képviselő felel, a leolvasásra csak a képviselő vagy írásbeli meghatalmazottja jelenlétében kerülhet sor.
      A szolgáltatói leolvasások között, a számlákon feltüntetett diktálásra nyitva álló időpontokban érkező, a felhasználó/elkülönített vízhasználók által bediktált mérőállásokról a szolgáltató elszámoló számlát készít. Ennek hiányában részszámla készül az elmúlt 1 év átlagfogyasztási adatai alapján.
      A szolgáltatói leolvasások között a bekötési vízmérő illetve a mellékmérőkön mért összesített vízhasználat között mutatkozó különbözet, mint elfogadott mérési hiba +/- 5% mértékű.
      Ha a bekötési vízmérő, illetve elkülönített vízhasználatok összesített fogyasztásának különbözete meghaladja az elfogadott mérési hibát, a csatlakozó hálózati szakasz esetleges vízveszteségének és elszámolatlan vízvételeinek (a továbbiakban együtt: elszámolatlan vízvétel) felülvizsgálata érdekében az ÉTV Kft. a saját költségén, soron kívüli ellenőrzést végez.
      A vizsgálatra az elszámolatlan vízvételre utaló leolvasási adatok keletkezését követő 30 napon belül kell sort keríteni. Az ellenőrző vizsgálaton a lakóközösség Megállapodást aláíró képviselője és az elkülönített vízhasználók közösen biztosítják a bekötési vízmérő és a mellékvízmérők, valamint a csatlakozó hálózat egyidejű, részletes műszaki felülvizsgálatának lehetőségét.
       
      Amennyiben a leolvasási adatok keletkezésével (szolgáltatói leolvasással) egy időben ellenőrző vizsgálat is történik, - mely során a lakóközösség Megállapodást aláíró képviselője biztosítja a bekötési vízmérő és a mellékvízmérők, valamint a csatlakozó hálózat egyidejű, részletes műszaki felülvizsgálatának lehetőségét - úgy az ÉTV Kft. az ellenőrző vizsgálatot az elszámolatlan vízvételre utaló leolvasási adatok keletkezését követő 30 napon belül megtartandó helyszíni vizsgálatnak tekinti, ezért ismételt helyszíni vizsgálatot nem tart.
       
      Amennyiben az ellenőrző vizsgálaton a lakóközösség nem biztosítja a csatlakozó hálózat illetve a főmérő és az összes mellékmérő egyidejű leolvasását, ellenőrzését, úgy az ÉTV Kft. a rendelkezésére álló, a szolgáltató által leolvasott mérőállások alapján bocsátja ki a bekötési vízmérő számláját, valamint soron kívüli ellenőrzés, leolvasás költséget a lakóközösség (társasház) részére az ÉTV Kft. kiszámlázza. A mindenkor alkalmazott díjak az ÉTV Kft. honlapján (www.erdivizmuvek.hu) találhatók.
       
      A Megállapodásban rögzített elfogadott mérési hibahatárt meghaladó mérték esetén
      • - ha a kivizsgálás szabálytalanságot nem tár fel – a Megállapodásban rögzített, (+/-) 5 %-os elfogadott mérési hiba értéke feletti különbözetet a Szolgáltató jóváírja.
      • - ha az ellenőrzés során megállapításra kerül, hogy a csatlakozó, illetve házi ivóvíz hálózati szakaszon az elfogadott mérési hibát meghaladó vízfogyasztást elszámolatlan vízvétel okozta, az elszámolatlan vízvétel megszüntetéséig a bekötési vízmérő és a mellékvízmérők összesített teljes fogyasztási különbözetét az ÉTV Kft, az esedékes víziközmű-szolgáltatási számlában, egyenlő mértékben az érintett elkülönített vízhasználók részére (terhére vagy javára), valamint a soron kívüli ellenőrzés, leolvasás költséget a lakóközösség (társasház) részére kiszámlázza. Ebben az esetben a Szolgáltató az előző szolgáltatói leolvasás óta esedékes alapdíjakat a bekötési mérő vonatkozásában a főmérő szerinti felhasználó részére kiszámlázza.
       
      Az ÉTV Kft. az elfogadott mérési hibát meghaladó vízfogyasztás számlázását az elfogadott mérési hibahatáron belüli utolsó elszámolástól az elszámolatlan vízvétel megszűnéséig alkalmazhatja. Az elszámolatlan vízvétel megszüntetésének napját a lakóközösség Megállapodást aláíró képviselője 3 napon belül írásban köteles bejelenteni az ÉTV Kft. felé, aki emiatt saját költségén 5 munkanapon belül soron kívüli ellenőrzést és leolvasást végez.
       
      Felhasználói/elkülönített vízhasználói kötelességek a Megállapodás időtartama alatt
      •     - hiteles mellékvízmérő biztosítása,
      •     - a mellékvízmérő cseréjének elvégzése saját költségen,
      •     - a leolvasási gyakoriságnak megfelelő és rendkívüli leolvasások/ellenőrzések lehetőségének a biztosítása,
      •     - a szolgáltatási díj fizetési határidőre történő megfizetése,
      •     - a bekötési vízmérőt követő belső ivóvíz hálózati szakaszok és mellékvízmérők rendszeres ellenőrzése, karbantartása, a feltárt hibák javítása, a vezetékhálózatot érintő bármely műszaki beavatkozás bejelentése, az ellenőrzési lehetőség biztosítása,
      •     - a vízmérő, illetve a hitelesítő plomba megsérülése, meghibásodása esetén a szolgáltató értesítése és a javítás elvégzése,
      •     - az ellenőrzésre szolgáló szolgáltatói plombazár megsérülése esetén a szolgáltató azonnali értesítése, lehetővé téve a szolgáltató általi cserét,
      •     - a belső ivóvíz hálózatot érintő új felhasználási hely kialakítási igénye esetén annak engedélyezetése a szolgáltatóval,
      •     - az elszámolatlan vízvételezési lehetőségek kizárása,
      •     - lakossági és nem lakossági díjtarifát érintő változások azonnali bejelentése,
      •     - felhasználói és képviselet változások határidőben történő bejelentése,
      •     - az Üzletszabályzatban és a Megállapodásban foglalt egyéb kötelezettségek teljesítése.
       
      A Szolgáltató kötelessége a Megállapodás időtartama alatt
      •     - a mellékvízmérők hitelesítésének lejártáról érintettek értesítése írásban,
      •     - a mellékvízmérők cseréjének elvégzése az elkülönített vízhasználó esetleges megbízása alapján, az elkülönített vízhasználó költségére,
      •     - teljes körű leolvasás végzése a leolvasási gyakoriságnak megfelelően a Megállapodás szerint,
      •     - a bekötési vízmérő és a mellékvízmérők összesített fogyasztási különbözetének megállapítása, a különbözet külön szabályok szerinti elszámolása,
      •     - rendszeres rész-, ill. elszámoló számlázás,
      •     - a vezetékhálózatot érintő bármely műszaki beavatkozás bejelentését követően szükség szerint az esetleges ellenőrzés elvégzése,
      •     - lakossági és nem lakossági díjtarifát érintő változások átvezetése,
      •     - felhasználói és képviselet változások bejelentést követő átvezetése,
      •     - az Üzletszabályzatban és a Megállapodásban foglalt egyéb kötelezettségek teljesítése.
       
      A megállapodással rendelkező elkülönített vízhasználó fogyasztásának korlátozása, vagy előrefizetős vízmérő felszerelésével történő biztosítása
      Amennyiben a már megkötött Megállapodással rendelkező elkülönített vízhasználó
      •     - a mérésügyről szóló törvény végrehajtásra kiadott kormányrendeletben előírt határidőn belül a mellékvízmérő hitelesítésről ismételt felszólításra sem gondoskodott
      •     - három egymást követő alkalommal nem teszi lehetővé a Megállapodás szerinti időpontban a mellékvízmérő leolvasását, vagy
      •     - 60 napot meghaladó késedelembe esett,
      • az egyéb jogkövetkezmények viselése mellett tűrni köteles, hogy az ÉTV Kft. az adott felhasználási hely ivóvízfogyasztását korlátozza/felfüggessze, vagy előrefizetős ivóvízmérőt helyezzen el a mérési helyen.
       
      A megkötött megállapodás felmondásának okai:
      •     - a felek közös megegyezése,
      •     - szerződő felek bármelyikének jogszabálynak megfelelő rendes és rendkívüli felmondása,
      •     - közszolgáltatási és/vagy a mellékszolgáltatási szerződés megszűnése, határozott időre történő szerződéskötés esetén a határozott idő lejárta,
      •     - a felek közötti szerződésben rögzített egyéb megszűnési ok bekövetkezése.
      •  
      4. Számlázással kapcsolatos tudnivalók, díjszabás, számlareklamáció, hibás mérés
       
      Díjak
       
      2012. január 1-én hatályba lépett a víziközmű-szolgáltatásról szóló 2011. évi CCIX. törvény, mely a víziközmű szolgáltatások korábbi önkormányzati díjmegállapító jogkörét megszüntette. Az alaptevékenységek díja hatósági áras lett, a víziközmű-szolgáltatásért a felhasználóknak a víziközmű-szolgáltatásról szóló 2011. évi CCIX. törvény és a felhatalmazása alapján kiadott miniszteri rendelet szerint jóváhagyott díjat kell fizetnie.
      Szíves figyelmébe ajánljuk a weboldalunkon elhelyezett díj kalkulátorunkat, mely segítségével a számlája várható összegén felül a becsült díjcsökkentés mértékét is megtudhatja. A víz- és csatornadíjakat, továbbá díj kalkulátorunkat itt érheti el. További kérdése esetén kérjük, forduljon telefonos ügyfélszolgálatunkhoz.

      Rezsicsökkentés

      A rezsicsökkentések végrehajtásáról szóló 2013. évi LIV. törvény a 2013. július 1-től igénybevett szolgáltatások esetében a víziközmű-szolgáltatók által alkalmazott lakossági víz- és csatornaszolgáltatási díjak 10%-os csökkentését írta elő.
      A díjcsökkentés az ÁFÁ-t is tartalmazó egységárakra, azaz az alapdíjakra és a fogyasztással arányos díjakra (továbbá a vízterhelési díjra) egyaránt vonatkozik.

      Érintett felhasználói kör:
      •     - azon természetes személy lakossági felhasználók, akik nem folytatnak jövedelemszerző tevékenységet a felhasználási helyen, társasházak, lakásszövetkezetek, lakóközösségek,
      •     - bérlakás céljára hasznosított felhasználási helyek, ahol ugyan a Felhasználó nem lakossági felhasználó, de magánszemély bérlő használja a szolgáltatást.
      •  
      A rezsicsökkentések végrehajtásáról szóló 2013. évi LIV. törvény szerint a számla első oldalán színesben adunk összegszerű tájékoztatást a számlában számlázott fogyasztás után - a 2013. július 1-t követő elszámolási időszakra vonatkozóan a Felhasználó fizetési kötelezettségéről rezsicsökkentés nélkül. Továbbá a számlában feltűntetésre kerül az Ön megtakarítása Ft-ban a konkrét számlára vonatkozóan, és a 2013. július 1-ét követő időszakra vonatkozó göngyölt megtakarítás egyaránt.

      A fizetendő díj alapdíjból és fogyasztással arányos díjból áll.
      A víziközmű-szolgáltatásról szóló 2011. évi CCIX. törvény tartalmazza az alapdíjra és a fogyasztással arányos díjra vonatkozó rendelkezéseket.
      A rendelkezésre állási alapdíjat definíció szerint a lakossági és a közületi Felhasználók a szolgáltatási díj részeként lakásonként és elkülönített fogyasztási helyenként fizetik azért, hogy a fogyasztási helyenkénti átadási ponton a nap minden időszakában megfelelő minőségű, mennyiségű ivóvíz álljon a Felhasználó rendelkezésére. Tehát hiába nincs az adott fogyasztási helyen vízfogyasztás, a szolgáltatónak a víz vételezésének lehetőségét biztosítania kell. A szolgáltatás folyamatos biztosítása érdekében felmerült költségek forrása a fogyasztástól független alapdíj. Az alapdíj tartalmazza - a többi közműszolgáltatáshoz hasonlóan - az adott szolgáltatás, rendelkezésre állásának díját, és azt a célt szolgálja, hogy a fogyasztás mértékétől függetlenül felmerülő állandó költségek egy részét (közműrendszer fenntartása, hibaelhárítás, 24 órás ügyelet biztosítása, rendszeres vízminőség-ellenőrzés, stb.) arányosabban ossza szét a szolgáltatást folyamatosan vagy csak időszakosan igénybe vevő Felhasználók között.

      A fogyasztással arányos díjat, mint a számla másik összetevőjét - az eddig megszokott módon - az igénybevett szolgáltatás mennyisége után köbméterenként kell fizetni, amely a fogyasztás mértékével arányosan változó összeg.

      Információk a vízterhelési és talajterhelési díjról

      A 2004. január 1-jén életbe lépett 2003. évi LXXXIX. sz. törvénnyel levegő-, víz- és talajterhelési díj került bevezetésre. Ezeket összefoglaló néven környezetterhelési díjnak nevezik.

      Vízterhelési díj
      Hazánkban a teljes körű szennyvíztisztítás hiánya miatt továbbra is szennyező anyagok kerülnek élővizeinkbe. A folyamat megállítása érdekében a kormány megvizsgálta a terhelések további csökkenését célzó beruházások megvalósításának lehetőségét és döntött a vízterhelési díj fokozatos bevezetéséről. Ez a természetes környezet megóvását szorgalmazó intézkedés a "szennyező fizet" elv alapján arányos teherviselést jelent az állam és a környezethasználók között.

      A hatályos törvény értelmében a víziközmű szolgáltatók szedik be a vízterhelést előidéző Felhasználóktól a szolgáltatás árán felül, a vízdíjszámlában külön tételként megjelenő köbméterarányos díjat.

      Talajterhelési díj
      Hosszú évek óta a házi szennyvízszikkasztókon keresztül talajba szivárgó tisztítatlan szennyvíz környezetkárosító, szennyező hatású. A talajterhelési díjat azoknak kell fizetniük, akik előtt megvan a lehetőség arra, hogy a szennyvizüket a települési csatornahálózaton keresztül a tisztító telepre vezessék - azaz az ingatlanuk előtt megépült a csatorna -, de nem élnek vele.

      Talajterhelési díjat a helyi vízgazdálkodási hatósági jogkörbe tartozó szennyvízelhelyezés esetében a szolgáltatott víz mennyisége után kell fizetni, amelyet, csökkenteni kell az ivóvízvezeték meghibásodása következtében elszivárgott, illetve külön jogszabály szerint locsolási célú felhasználásra figyelembe vett vízmennyiséggel.
      A talajterhelési díjjal szeretnék a törvényalkotók ösztönözni a lakosságot a környezetkárosító szennyvízszikkasztás felszámolására, a csatornabekötések létesítésére.
      A talajterhelési díjat helyi adó formájában a helyi önkormányzatok szedik be a vízszolgáltatóktól kapott adatszolgáltatás alapján, ezért bővebb tájékoztatásért kérjük, szíveskedjék a település polgármesteri hivatalának adóirodájához fordulni.

      A számlázásunkról

      Társaságunk nagyságrendileg 45 ezer Ügyfelünknek bocsát ki számlát, lakossági Felhasználók részére jellemzően kéthavi rendszerességgel, nagyfogyasztók részére havonta. A számlázásra vonatkozóan Társaságunk Üzletszabályzatának Általános Szerződési Feltételek 8. pontjában tájékozódhat. Üzletszabályzatunkat itt tekintheti meg: http://www.erdivizmuvek.hu/uzletszabalyzat
       
      A Szolgáltató általi leolvasás várható és a bediktálás elvárt időpontja számláinkon minden esetben feltüntetésre kerül. Számlamagyarázatunk itt érhető el:
      http://erdivizmuvek.hu/hu/ugyfelszolgalat/szamlamagyarazat/

      Társaságunknál a következő módokon történhet a fogyasztásmérők leolvasása és a számlázás:
      •     - Szolgáltató által kéthavonta leolvasott, illetve Ügyfeleink által bediktált mérőállások alapján jellemzően kéthavonkénti számlázás lakossági ügyfeleink részére (csak Érd, Diósd és Tárnok településeken).
      •     - Évi egyszeri szolgáltatói leolvasás, a leolvasások között részszámlák készülnek az előző időszaki átlagfogyasztási adatok alapján - bediktált vízmérőállás alapján elszámoló számla készül. Lehetőség van negyedévente történő leolvasásra, mely a Felhasználó külön kérésére történik.  Amennyiben a fogyasztásmérő Szolgáltató általi leolvasása negyedévente történik, úgy ezek időpontja mindig a naptári negyedévek első hónapjainak (január, április, július, október) első hete.
      •     - Szolgáltató általi havi leolvasott mérőállások alapján havi számlázás (kizárólag nagyfogyasztók esetében).
      •  
      A mérőállások bediktálására az alábbi lehetőségeket biztosítjuk Önnek:
      •     - Automata mérőállás rögzítő rendszer segítségével telefonon a +36 23 521771-es számon,
      •     - Elektronikus ügyfélszolgálatunkon a www.erdivizmuvek.hu oldalon,

      Társasházi partnereinknek lehetőségük van a vízmérőállás bejelentést az ugyfelszolgalat@erdivizmuvek.hu e-mailcímünkre megküldeni.
       
      Hibás mérés

      Ha a fogyasztásmérő rendellenesen működik, nem mér, nem lehet leolvasni, vagy a hitelesítés ideje lejárt (a továbbiakban együtt: hibás mérés) a mérőeszköz adatai a számlázás alapjául nem szolgálhatnak.

      A hibás mérés időtartama:
      •     - ha a meghibásodás tényleges időpontja megállapítható, a meghibásodás időpontjától az új fogyasztásmérő felszerelésének időpontjáig terjedő időtartam,
      •     - ha a meghibásodás tényleges időpontja nem állapítható meg, a felek által közösen, becsléssel megállapított időtartam, vagy
      •     - megállapodás hiányában az utolsó mérőleolvasásától az új fogyasztásmérő felszerelésének időpontjáig eltelt időszak, de legfeljebb 12 hónap.
      •  
      A hibás méréssel érintett időszakban a számlázás alapjául szolgáló ivóvíz és szennyvíz mennyiségét az utolsó mérési hiba nélküli elszámolási időszak egy napra számított átlagfogyasztása és a hibás mérés alatt eltelt napok számának szorzataként kell meghatározni. Előzmény fogyasztási adatok hiánya esetén a Szolgáltató a Víziközmű-szolgáltatásról szóló 2011. évi CCIX. törvény egyes rendelkezéseinek végrehajtásáról szóló 58/2013. (II.27) Kormányrendelet 8. sz. melléklete által meghatározott fogyasztási adatokból indul ki.

      Az évenkénti leolvasás, részszámlázás tudnivalói
      Azokon a településeken ahol a Felhasználói igényeknek eleget téve az részszámlázás bevezetésre került, lakossági felhasználóinknak kéthavonta, vagy havi rendszerességgel kerül számla kibocsátásra. Ezeken a településeken évente egyszer történik a Szolgáltató általi vízmérő leolvasás, mely várható időpontja a számlán feltüntetésre kerül.
      Az elszámoló számlából az időközben kiállított részszámlák levonásra kerülnek.
       
      A Szolgáltató által történő évi egyszeri mérőállás leolvasások között Felhasználóink jellemzően kéthavonta részszámlát kapnak, melyben feltüntetett víz- (és csatorna) szolgáltatás mennyisége – alapesetben – az előző év 12 havi fogyasztási adatokból kalkulált kéthavi mennyiség. Amennyiben egy meghatározott időpontban (ennek elvárt időpontja a számlán feltüntetésre kerül) Ön a fogyasztásmérő állását Társaságunk felé eljuttatja (bediktálja), úgy minden esetben elszámoló számla kerül kiállításra.
       
      Tájékoztatjuk továbbá Önt, hogy 2014. évtől kezdődően, amennyiben az évi egyszeri, előre jelzett időszakban vízmérő-leolvasó munkatársunk többszöri felkeresés ellenére sem tudja a vízmérőt leolvasni, a részszámlát ugyancsak kiállítjuk és megküldjük, azonban azzal párhuzamosan felszólító levelet küldünk a Felhasználói szerződéses kötelezettség teljesítésére, és értesítjük a megismételt leolvasás várható időpontjáról.

      Amennyiben nem biztosítja vízmérő Szolgáltató általi leolvasását, úgy a közszolgáltatási szerződés felmondásra kerülhet, mely a víziközmű-szolgáltatás korlátozását/felfüggesztését vonhatja maga után!

      Számlabemutatási típusok
      Papír alapú számlánkat, és az ahhoz kapcsolódó számla magyarázatot itt (link) megtekintheti. Amennyiben további kérdése merülne fel, munkatársaink telefonos ügyfélszolgálatunkon készséggel állnak rendelkezésére. De kérdéseit felteheti írásban is akár az elektronikus ügyfélszolgálati rendszerünkön keresztül, akár az ugyfelszolgalat@erdivizmuvek.hu e-mail címünkre megküldve.
       
      Díjmentes e-számla szolgáltatásunkat a Díjnet e-számla szolgáltató rendszerének használatával veheti igénybe víz- és szennyvízelvezetési szolgáltatásban részesülő ügyfeleink (www.dijnet.hu).
      Az e-számla egy olyan, elektronikus formában kibocsátott számla, amelyen pontosan azok az adatok szerepelnek, mint az eddigi papír alapú, kinyomtatott számlán, és épp olyan hiteles is, ezt garantálja a jogszabály szerinti elektronikus aláírás és az időbélyegző.


      Az e-számla előnyei:
      •     - Számláit az interneten keresztül bármikor és bárhol megtekintheti, és gondoskodhat azok kifizetéséről.
      •     - A számlák a kiállításuk után azonnal az Ön rendelkezésére állnak, valamint a számlák érkezéséről e-mailben értesítést küldünk.
      •     - Nem kell a postán a csekkel sorban állnia, a számlákat és az igazolószelvényeket őriznie.
      •     - Korábbi számláit könnyen visszakeresheti, hiszen ezeket rendezett formában 18 hónapig az interneten elérhetővé tesszük.
      •     - Az adatkapcsolat biztonságos 128 bites SSL titkosítással védett környezetben történik.
      •     - Az elektronikus formában megjelenő számlák esetében nem csak a tárolás, a megőrzés, a visszakeresés lesz egyszerűbb, de a kevesebb papírfelhasználással környezetünket is óvjuk.
      •     - Az e-számla szolgáltatás ingyenes.
      •  
      A regisztráció menetéről és az e-számláról bővebben itt tájékozódhat.

      A hatályos jogszabályok szerint a számla eljuttatásáról oly módon kell gondoskodnunk, hogy a számla kiegyenlítésére Önnek a kézhezvételtől legalább 8 nap álljon rendelkezésére. A számla késedelmes kézhez vétele azonban nem mentesíti a Felhasználót a fizetési kötelezettsége alól.
      A kézbesítésre vonatkozó részletes tájékoztatást Társaságunk Üzletszabályzatának 4. pontja tartalmazza. Üzletszabályzatunkat itt tekintheti meg.
       
      Számla késedelmes kézhezvétele esetén
      Amennyiben aktuális számláját nem kapta kézhez, kérjük, azt jelezze telefonos ügyfélszolgálati munkatársainknak, elektronikus ügyfélszolgálati rendszerünkön keresztül, vagy elektronikus levél formájában az ugyfelszolgalat@erdivizmuvek.hu e-mail címünkre megküldve.
       
      Tájékoztatjuk, hogy ha önhibáján kívül eső okokból (pl. késedelmes kézbesítés esetén) késedelembe esne a számla befizetésével, úgy Társaságunk a számla rendezésére egy pótbefizetési határidő biztosítása mellett kamatmentes befizetési lehetőséget biztosít.

      Számlakifogás
      Felhasználó a számla kézhezvételét követően kifogással élhet az ÉTV Kft-nél. A kifogás bejelentésének a számla kiegyenlítésére akkor van halasztó hatálya, ha azt a felhasználó a fizetési határidő lejártát megelőzően közölte, és a számlán feltüntetett mennyiség alapján számított havi fogyasztás az előző 12 hónap havi átlagfogyasztásának 150 százalékát meghaladja.

      Az ÉTV Kft. köteles a számlakifogást kivizsgálni, és a kifogás közlésétől számított 15 napon belül álláspontjáról a felhasználót írásban értesíteni.
      Ha a számlakifogás benyújtása esetében a fenti, halasztó hatály feltételei nem teljesülnek, úgy a számlareklamáció benyújtásától függetlenül a Felhasználónak a megkifogásolt számlát a fizetési határidőn belül meg kell fizetnie.

      Ha a számlakifogás halasztó hatályúnak minősül, de a kifogást az ÉTV Kft. elutasítja, úgy az elutasítást követően az eredeti (megreklamált, de nem módosított) számlát a válaszlevelünk kézhezvételét követő 8 napon belül késedelmi kamat nélkül fizetheti meg a Felhasználó.
       
      Számlamásolatok díja
      Társaságunknál a számlamásolatok kiadása első ízben mindig díjmentes. Amennyiben rendkívüli iratmásolatra, továbbá nem formanyomtatványon kezelhető, az ügyfélszolgálati iroda által használt igazolásra van szüksége, úgy adatszolgáltatási díj fizetendő. Az aktuális díjakról kérjük, tájékozódjon telefonos ügyfélszolgálatunkon vagy weboldalunkon.
       
      Elektronikus ügyfélszolgálatunkon elérhető lehetőségek a számlázáshoz kapcsolódóan
      Regisztrált felhasználóként elektronikus ügyfélszolgálati rendszerünkön keresztül korábbi számláit is megtekintheti. Továbbá lehetősége van a fizetési mód (csekkes, egyéni átutalás, csoportos beszedés) megváltoztatására, így időt megtakarítva nem kell ügyfélszolgálati irodánkat felkeresnie.
       
      Amennyiben az Ön ingatlana olyan településen található, ahol évi egyszeri leolvasás és részszámlázás került bevezetésre, és a számlázott általány mennyiségét szeretné megnövelni, illetve csökkenteni, úgy erre – és rendkívüli elszámolásra is - lehetőséget biztosítunk.
       
      További kényelmi szolgáltatásunk, hogy regisztrált ügyfélként lehetősége van elektronikus ügyfélszolgálatukon keresztül változtatást kezdeményezni a számlázás módjára vonatkozóan.
      Abban az esetben, ha nem felel meg Önnek a számlázott átalány mennyiség, mivel a tényleges fogyasztás alapján szeretné, ha számláját elkészítenénk, úgy kezdeményezheti a diktálásra történő áttérést. A számlázási mód váltáskor minden esetben elszámoló számlát készít Társaságunk, így szükséges az aktuális vízmérőállás biztosítása is.
       
      A fent leírt lehetőségek igénybevételéhez kérjük, látogassa meg honlapunkat az alábbi elérhetőségen: www.erdivizmuvek.hu/eugyfelszolgalat/


      5. Számlabefizetés
       
      Számláink befizetésére azok keltétől számított 15 napon belül van lehetősége, késedelmi kamat felszámítása nélkül.
      A társaságunk által kibocsátott számlák kiegyenlítésére több lehetőséget biztosítunk:
       
      Csoportos beszedési megbízás
      A számlakifizetés legkényelmesebb módja, amikor Ügyfeleink megbízást adnak a számlavezető bankjuknak, hogy a Szolgáltató számláinak ellenértékét Társaságunk a bankszámláról rendszeresen leemelje. Csoportos beszedési megbízást a bankjánál adhat. Megjelölhető egy felső értékhatár is, ameddig a számlák kiegyenlítését Ön engedélyezi a bank számára.
       
      Amennyiben csoportos beszedési megbízással kívánja vízdíjszámláit kiegyenlíteni, kérjük a számlavezető pénzintézeténél a megbízásában az alábbi adatokat megadni szíveskedjék.
      Jogosult neve: Érd és Térsége Víziközmű Kft.
      Jogosult azonosítója: A10819067
      Fogyasztóazonosító: a számlán található 9 jegyű felhasználói azonosító szám
       
      A számlavezető pénzintézethez eljuttatandó formanyomtatványunkat itt érheti el:
      http://www.erdivizmuvek.hu/ugyfelszolgalat/letoltheto_dokumentumok/
       
      Banki eseti átutalás
      Lehetősége van eseti banki átutalással is rendezni a számla ellenértékét.
      Bankszámlaszámunk: 10102244-58172900-01000001 (Budapest Bank)
      Átutalásnál kérjük, minden esetben tüntesse fel a közleményben a 9 jegyű felhasználó azonosító számot illetve a számla sorszámát!
      Amennyiben átutalásában nem adja meg a számla sorszámát, úgy a beérkezett összeget a legrégebbi ki nem fizetett számlájának teljesítésére számoljuk el.
       
      iCsekk QR kódos befizetés
      iCsekk alkalmazással gyorsan és egyszerűen kifizetheti számláját! Ehhez töltse le Android, vagy iPhone készülékére az alkalmazást és regisztrálja bankkártyáját, majd olvassa be a számla végén található QR kódot!
      További információk: www.erdivizmuvek.hu/icsekk és www.icsekk.hu
       
      Bankkártyás számlakiegyenlítés a Díjnet Zrt rendszerén keresztül
      Amennyiben Ön az e-számla mellett döntött, a www.dijnet.hu weboldalra belépve számláit bankkártyával is könnyedén kiegyenlítheti.
      További információk: www.erdivizmuvek.hu/eszamla
       
      Készpénzes díjbeszedés a felhasználási helyen
      A fogyatékkal élő védendő felhasználók nyilvántartásában szereplő lakossági felhasználó kérelmezheti a számla ellenértékének a felhasználási helyen történő kiegyenlítését. Ennek időpontja kizárólag az ügyfélszolgálati iroda nyitva tartási idejében lehetséges, és a pontos időpontról előzetesen a Felhasználó és az ÉTV Kft. telefonos egyeztetést folytatnak le. A számla nem készpénzes fizetési móddal kerül kiállításra, a számla befizetését a helyszínen aláírt készpénz átvételi elismervény igazolja.
       
      Természetesen készpénzzel illetve bankkártyával is kiegyenlítheti számláját személyesen, Érd, Felső u. 2. szám alatti ügyfélszolgálati irodánkban, nyitvatartási időben.
       
      Kérjük, fordítson figyelmet a vízdíjszámla határidőben történő kiegyenlítésére!
      A fizetési határidőt a számla első oldalát helyzetük el, késedelmes befizetés esetén a szolgáltató jogosult a Ptk. szerinti késedelmi kamat felszámítására.
       
      A fizetési módot legegyszerűbben elektronikus ügyfélszolgálatunkon módosíthatja, ahol jelenlegi folyószámla egyenlegét is megtekintheti!
      További információk: www.erdivizmuvek.hu/eugyfelszolgalat/
       
      6. Fizetéskönnyítési megoldások, védendő felhasználók
       
      Fizetési halasztás
      Amennyiben számlája pénzügyi rendezése nehézséget okoz Önnek, lehetősége van arra, hogy fennálló díjtartozását fizetési határidőt követően teljesítse, amennyiben erre irányuló kérelmét Társaságunkhoz eljuttatja. Kérelme elbírálásra kerül, majd ennek eredményéről írásban értesítjük.

      Részletfizetés
      Amennyiben fizetési nehézségei miatt felhalmozott díjtartozásának, vagy nagyobb összegű számlájának kiegyenlítését egy összegben nem tudja vállalni, kérheti a díjhátraléka részletekben történő megfizetését. Kérelmének jóváhagyása esetén Társaságunk elkészíti a részletfizetési megállapodást, mely a mindkét fél által történő aláírást és a Szolgáltató példányának visszaérkezését követően lép érvénybe. Részletfizetés naptári évenként egyszer kérhető.
      Amennyiben bármely részlet határidőre történő befizetését elmulasztja, a fennmaradó tartozása azonnali egy összegben esedékessé válik a költségekkel és késedelmi kamatokkal együtt, illetve újabb részletfizetési kérelme automatikusan elutasításra kerül. A részletek fizetése mellett a mindenkor esedékes számlákat is ki kell egyenlítenie.

      Részletfizetési lehetőség iránti kérelmét személyesen, telefonos ügyfélszolgálatunkon vagy akár már elektronikus ügyfélszolgálatunkon keresztül is eljuttathatja hozzánk: www.erdivizmuvek.hu/eugyfelszolgalat/
       
      Igénybe vehető támogatások
      A helyi Önkormányzatoknál működő családsegítő szolgálatnál lehetősége van adósságkezelési támogatás igénybevételére (a támogatási forma településenként eltérhet). Az adósságkezelés célja, hogy az igénybevevőket segítse díjhátralékuk (lakhatási költségek körébe tartozó közüzemi díjtartozás) csökkentésében és - lehetőség szerint - azok megszűntetésében.
      Az adósság rendezéséhez többféle támogatás vehető igénybe melyeket a mindenkor hatályos helyi rendeletek szabályoznak. A támogatások igényléséhez mindig a családsegítő szolgálattal való szoros együttműködés szükséges.
       
      Fizetési kedvezmények szociálisan rászoruló védendő felhasználók esetében
      A szociálisan rászoruló védendő felhasználó 12 naptári hónapon belül egy alkalommal részletfizetési kedvezményt vagy fizetési haladékot kérhet. Erre a szociálisan rászoruló felhasználó figyelmét az ÉTV Kft. a fizetési felszólításban felhívja, egyúttal tájékoztatja a szociálisan rászorulót a részletfizetés, illetve a fizetési haladék leghosszabb igénybe vehető időtartamáról és a tervezett fizetési ütemezésről.
      Részletfizetési kedvezmény és fizetési haladék csak olyan szociálisan rászoruló felhasználót illet meg, aki vállalja, hogy a részletfizetés, fizetési haladék igénybevételének időtartama alatt igénybe vett víziközmű-szolgáltatás díját és a tartozás részösszegeit, illetve a tartozás halasztott összegét a víziközmű-szolgáltató által méltányosan megállapított, határidőben és ütemezésben kiegyenlíti.
      Az ÉTV Kft. a szociálisan rászoruló felhasználó fizetési kedvezményre vonatkozó kérelmét 15 napon belül megválaszolja.
      Amennyiben a szociálisan rászoruló Felhasználó a részletfizetési, illetve fizetési haladékra vonatkozó megállapodás feltételeit megszegi, a víziközmű-szolgáltató jogosult a részletfizetésre, illetve fizetési haladékra vonatkozó megállapodás azonnali hatályú felmondására. A részletfizetés, fizetési haladék időtartama alatt a kedvezménnyel érintett díjfizetési kötelezettség vonatkozásában a felhasználót kamat- és kötbérfizetési kötelezettség nem terheli.
      A részletfizetés időtartama az igénylést megelőző 12 hónapban számlázott csatornadíj használatból számított:
      • 1 havi átlagfogyasztás ellenértékét meg nem haladó tartozás esetén legalább két hónap,
      • 3 havi átlagfogyasztás ellenértékét meg nem haladó tartozás esetén legalább öt hónap,
      • 3 havi átlagfogyasztást meghaladó tartozás esetén legalább hat hónap.
      A fizetési haladék időtartama legfeljebb 60 nap, különös méltánylást érdemlő esetben 90 nap. A részletfizetés, fizetési haladék tekintetében a fentiektől - a szociálisan rászoruló felhasználó javára – az ÉTV Kft. eltérhet.

      Védendő Felhasználói kedvezmények
       
      A víziközmű-szolgáltatási jogszabályok a legnehezebb helyzetben lévő lakossági Felhasználókat védelem alá helyezik. Ez azt jelenti, hogy a védendő felhasználók jogosultak bizonyos kedvezményekre, szolgáltatásokra, melyek azonban a víz- és csatornaszolgáltatás díját nem érintik. A védendő felhasználók a kedvezményeket és szolgáltatásokat csak egy felhasználási helyen vehetik igénybe.
      A védendő felhasználók a védelemre jogosító, jogszabályban meghatározott tulajdonságuk alapján szociálisan rászoruló vagy fogyatékkal élő felhasználóként részesülhetnek a víziközmű-szolgáltató által nyújtott, jogszabályban részletesen meghatározott kedvezményben.
      Az igénybevételre vonatkozó részletes szabályokat a Víziközmű-szolgáltatásról szóló 2011. évi CCIX. törvény egyes rendelkezéseinek végrehajtásáról szóló 58/2013. (II.27) Kormányrendelet határozza meg.
      A védendő felhasználók nyilvántartásába történő felvételt Önnek kell kérnie a honlapunkon elérhető adatlap kitöltésével és a rászorultságot igazoló eredeti iratok bemutatásával az igazolás kiállításától számított 30 napon belül az ÉTV Kft. ügyfélszolgálati irodájában. A 30 nap elteltét követően új igazolást kell kérnie. A védendő felhasználói körbe tartozás igazolására az Ön kérelmére a jegyző igazolja, hogy életvitelszerűen tartózkodik a kérelemben megjelölt felhasználási helyen, a védendő felhasználói státuszra jogosító ellátást megállapító szerv, hogy a kérelem benyújtásakor Ön részesül az adott ellátásban.
       
      Szociálisan rászoruló védendő felhasználók
      Szociálisan rászoruló felhasználónak azt a természetes személyt kell tekinteni, aki, vagy akinek a háztartásában élő személy:
      a) a szociális igazgatásról és szociális ellátásokról szóló 1993. évi III. törvény (a továbbiakban: Szoctv.) 32/B. §-a szerinti időskorúak járadékában részesül,
      b) a Szoctv. 33. §-a szerinti aktív korúak ellátására jogosult,
      c) a Szoctv. 38. §-a szerinti lakásfenntartási támogatásban részesül,
      d) a Szoctv. 40–44. §-a szerinti ápolási díjban részesül,
      e) a gyermekek védelméről és a gyámügyi igazgatásról szóló 1997. évi XXXI. törvény (a továbbiakban: Gyvt.) 19. §-a szerinti rendszeres gyermekvédelmi kedvezményben részesül,
      f) a Gyvt. 25. §-a szerinti otthonteremtési támogatásban részesült, a támogatás megállapításától számított 3 éven keresztül,
      g) a Gyvt. 54. §-a szerinti nevelőszülő, aki saját háztartásában neveli a gondozásába helyezett átmeneti vagy tartós nevelésbe vett gyermeket, vagy
      h) a hitelszerződésből eredő kötelezettségeiknek eleget tenni nem tudó természetes személyek lakhatásának biztosításáról szóló törvény alapján a Nemzeti Eszközkezelővel bérleti jogviszonyban áll.
      Amennyiben Ön szociális helyzete alapján rászoruló Felhasználónak minősül, kedvezményként 12 naptári hónapon belül egy alkalommal részletfizetésre és fizetési halasztás igénybevételére jogosult.
      Részletfizetési kedvezmény és fizetési haladék Önt akkor illeti meg, ha vállalja, hogy a részletfizetés, fizetési haladék igénybevételének időtartama alatt igénybe vett víziközmű-szolgáltatás díját és a tartozás részösszegeit, illetve a tartozás halasztott összegét a vízközmű-szolgáltató által méltányosan megállapított, határidőben és ütemezésben kiegyenlíti.
      Ha a részletfizetési, illetve fizetési haladékra vonatkozó megállapodás feltételeit megszegi, a víziközmű-szolgáltató jogosult a részletfizetésre, illetve fizetési haladékra vonatkozó megállapodás azonnali hatályú felmondására. A részletfizetés, fizetési haladék időtartama alatt a kedvezménnyel érintett díjfizetési kötelezettség vonatkozásában kamat- és kötbérfizetési kötelezettség Önt nem terheli.
       
      A részletfizetés időtartama az igénylést megelőző 12 hónapban számlázott ivóvíz felhasználásból számított:
      - egy havi átlagfogyasztás ellenértékét meg nem haladó tartozás esetén legalább két hónap,
      - 3 havi átlagfogyasztás ellenértékét meg nem haladó tartozás esetén legalább öt hónap,
      - 3 havi átlagfogyasztást meghaladó tartozás esetén legalább hat hónap.
       
      A fizetési haladék időtartama legfeljebb 60 nap, különös méltánylást érdemlő esetben 90 nap.
      A részletfizetés, fizetési haladék tekintetében a fentiektől - a szociálisan rászoruló felhasználó javára – az ÉTV Kft. eltérhet.
       
      Fogyatékkal élő védendő felhasználók
      A fogyatékkal élő védendő felhasználót különösen a méréssel, a leolvasással, a számlázással és a díjfizetési módokkal kapcsolatosan igényeinek megfelelő, különleges bánásmódban kell részesíteni.
      A fogyatékkal élő lakossági felhasználó a védendő felhasználók nyilvántartásába történő felvételére való jogosultságát
      a) a Víziközmű-szolgáltatásról szóló 2011. évi CCIX. törvény egyes rendelkezéseinek végrehajtásáról szóló 58/2013. (II.27) Kormányrendelet 10. melléklet A) része szerinti, 30 napnál nem régebbi, kitöltött és aláírt nyomtatvány benyújtásával, és
      b) ha
      ba) vakok személyi járadékában részesül, a juttatást megállapító vagy folyósító szerv által kiadott, a jogosultság fennállását igazoló, 30 napnál nem régebbi határozat vagy igazolás eredeti példányának bemutatásával, vagy a Víziközmű-szolgáltatásról szóló 2011. évi CCIX. törvény egyes rendelkezéseinek végrehajtásáról szóló 58/2013. (II.27) Kormányrendelet 10. melléklet B) része szerinti, 30 napnál nem régebbi, kitöltött és aláírt nyomtatvány benyújtásával;
      bb) fogyatékossági támogatásban részesül, a juttatást megállapító vagy folyósító szerv által kiadott, a jogosultság fennállását igazoló, 30 napnál nem régebbi határozat vagy igazolás eredeti példányának bemutatásával, vagy a Víziközmű-szolgáltatásról szóló 2011. évi CCIX. törvény egyes rendelkezéseinek végrehajtásáról szóló 58/2013. (II.27) Kormányrendelet 10. melléklet B) és C) része szerinti, 30 napnál nem régebbi, kitöltött és aláírt nyomtatvány benyújtásával; vagy
      bc) a víziközmű-szolgáltatás megszüntetése, felfüggesztése a lakossági felhasználó vagy a vele közös háztartásban élő személy életét vagy egészségét közvetlenül veszélyezteti, a 10. melléklet C) része szerinti, 30 napnál nem régebbi, kitöltött és aláírt nyomtatvány benyújtásával igazolhatja.
       
      A fogyatékosság jellegét, amely a fogyatékkal élő felhasználót alkalmatlanná teszi a fogyasztásmérő leolvasására, a mérőállás közlésére, a számlaolvasásra, vagy a számla felhasználási helyen kívüli, készpénzes fizetéstől eltérő kiegyenlítésére, továbbá az fenti bekezdés b) pont bc) alpontjának esetleges fennállását a kezelőorvos, ennek hiányában a háziorvos igazolja a Víziközmű-szolgáltatásról szóló 2011. évi CCIX. törvény egyes rendelkezéseinek végrehajtásáról szóló 58/2013. (II.27) Kormányrendelet 10. melléklet C) része szerinti nyomtatvány kitöltésével. Ha a rehabilitációs szakigazgatási szerv, a Nemzeti Rehabilitációs és Szociális Hivatal szakvéleményezési hatásköre az érintettre kiterjed, a kezelőorvos és a háziorvos a Víziközmű-szolgáltatásról szóló 2011. évi CCIX. törvény egyes rendelkezéseinek végrehajtásáról szóló 58/2013. (II.27) Kormányrendelet 10. melléklet C) része szerinti nyomtatványt e szerv szakvéleménye alapján tölti ki.
      A víziközmű-szolgáltató a fogyatékkal élő felhasználót a rászorultság igazolását követő 8 napon belül nyilvántartásba veszi, és a nyilvántartásba vételről a felhasználót további 8 napon belül írásban tájékoztatja.
      A vakok személyi járadékában vagy fogyatékossági támogatásban részesülő személyt, mint fogyatékkal élő felhasználót nem kell személyes körülményeinek megfelelő, különleges bánásmódban részesíteni, ha vele együtt olyan nagykorú személy él, aki nem fogyatékkal élő felhasználó.
      Az fenti bekezdés b) pont bc) alpontja szerinti körbe tartozó, a felhasználóval egy háztartásban élő fogyatékkal élő személyre tekintettel, a fogyatékkal élőnek nem minősülő felhasználó is kérheti a fogyatékkal élő személyek nyilvántartásába történő felvételét, de ugyanazon fogyatékkal élő személyre tekintettel csak egy felhasználó egy felhasználási hely vonatkozásában szerepelhet a nyilvántartásban jogosultként.
       
      Az fenti bekezdés b) pont ba) és bb) alpontja szerinti körbe tartozó fogyatékkal élő felhasználót megillető különleges bánásmód:
      a) havi (időközi) mérőleolvasás a felhasználási helyen,
      b) készpénzben történő számlakiegyenlítés a felhasználási helyen,
      c) a számla értelmezéséhez az érintett víziközmű-szolgáltató üzletszabályzata szerint nyújtott egyedi segítség (helyszíni számlamagyarázat, számlafordíttatás),
      d) helyszíni (otthoni) ügyintézés lehetősége.
       
      Amennyiben a fogyatékkal élő védendő Felhasználó a Víziközmű-szolgáltatásról szóló 2011. évi CCIX. törvény egyes rendelkezéseinek végrehajtásáról szóló 58/2013. (II.27) Kormányrendelet 10. mellékletének benyújtásával, megfelelően kitöltött és aláírt formában igazolja, hogy a víziközmű-szolgáltatás megszüntetése, felfüggesztése a Felhasználó vagy a vele közös háztartásban élő személy életét vagy egészségét közvetlenül veszélyezteti, úgy díjtartozás esetén a Szolgáltató a közüzemi ivóvíz-szolgáltatás felfüggesztését vagy korlátozását a felhasználási helyen nem foganatosítja.
       
      A védendő felhasználók nyilvántartásba vételéhez szükséges adatlapok, ill. azok kitöltési útmutatója honlapunkról letölthetőek (http://erdivizmuvek.hu/ugyfelszolgalat/letoltheto_dokumentumok/) illetve ügyfélszolgálati irodáinkon vagy telefonos ügyfélszolgálatunkon keresztül is díjmentesen igényelhetőek.
       
       
      7. Szolgáltatáskorlátozás, behajtás

      Fizetési felszólítás, késedelmi kamat
      Amennyiben fizetési határidőn belül nem tesz eleget fizetési kötelezettségének, Társaságunk fizetési emlékeztetőt küld készpénzátutalási megbízással (postai sárga csekk), mely segítéségével a fennálló díjtartozását egy összegben rendezheti. A késedelmes napokra a 2013. évi V. törvény (Ptk.) szerinti késedelmi kamatot számítjuk a vízdíjszámlán feltüntetett fizetési határidőt követő első naptól kezdődően a tartozás kiegyenlítésének napjáig.
       
      Ivóvíz-szolgáltatás korlátozása vagy felfüggesztése
      A Szolgáltató élhet annak lehetőségével, hogy kétszeri igazolt felszólítást követően (tértivevényes levélben ivóvíz-szolgáltatáskorlátozás előtti fizetési felszólítás) a felhasználási helyen a vízszolgáltatást korlátozza vagy felfüggessze. Erre akkor kerülhet sor, ha a megküldött fizetési felszólításunk kézhezvételét követően sem rendezi díjtartozását, illetve nem élt a fizetéskönnyítési lehetőségekkel.
       
      Lakossági Felhasználók esetében a vonatkozó jogszabályok alapján díjtartozás miatt az előző pontban ismertetett lakossági eljárás eredménytelensége esetén az előre egyeztetett időpontban intézkedünk az ivóvíz-szolgáltatás korlátozásáról, a jogszabályi előírások megléte esetén felfüggesztés is történhet. Korlátozás ill. felfüggesztés esetén a közegészségügyi követelmények teljesítéséhez szükséges ivóvízellátást biztosítjuk, mely legalább 20 liter/fő/nap mennyiséget jelent.
      A fenti ivóvíz mennyiséget leggyakrabban csökkentett víznyomással (korlátozás esetén), illetve palackos vagy zacskós vízzel, ill. közkútról (felfüggesztés esetén) biztosítjuk.
      Nem lakossági Felhasználók esetében előre jelzett időpontban a közüzemi ivóvíz-szolgáltatást felfüggeszti és a közszolgáltatási szerződést felmondja.

      A befizetés megtörténtét igazoló bizonylatot legkésőbb az értesítésben szereplő szolgáltatáskorlátozás várható időpontját megelőző munkanapon délelőtt 10 óráig kell Társaságunk fax, vagy e-mail elérhetőségeire elküldenie. Amennyiben a befizetés tényét a személyes felkeresése alkalmával munkatársainknak igazolja, úgy a mindenkor érvényes díjszabás alapján kiszállási díj megfizetése is esedékessé válik.
       
      Amennyiben az ivóvíz-szolgáltatás korlátozásának bevezetése elkerülhetetlen, Ügyfelünk együttműködése esetén a korlátozás vízmérő aknában történik. Együttműködés hiányában közterületen végezzük el a munkálatokat a gerincvezetéken történő korlátozással/ leválasztással, ebben az esetben a helyreállítás költsége jelentősen magasabb. Amennyiben a munkálatok elvégzése során a szilárd burkolat bontása elengedhetetlen, a burkolat-helyreállítási díj megfizetése is esedékessé válik, mely tovább növeli a költségeket.
       
      Amennyiben a fogyatékkal élő védendő Felhasználó a Víziközmű-szolgáltatásról szóló 2011. évi CCIX. törvény egyes rendelkezéseinek végrehajtásáról szóló 58/2013. (II.27) Kormányrendelet 10. mellékletének benyújtásával, megfelelően kitöltött és aláírt formában igazolja, hogy a víziközmű-szolgáltatás megszüntetése, felfüggesztése a Felhasználó vagy a vele közös háztartásban élő személy életét vagy egészségét közvetlenül veszélyezteti, úgy díjtartozás esetén a Szolgáltató a közüzemi ivóvíz-szolgáltatás felfüggesztését vagy korlátozását a felhasználási helyen nem foganatosítja.
       
      A vízkorlátozással és annak helyreállításával kapcsolatosan felmerült költségeit az ÉTV Kft. a vonatkozó jogszabályok alapján a Felhasználóra hárítja. A szolgáltatás helyreállítása csak a tartozás maradéktalan megfizetése vagy egyedi elbírálás esetén a részletfizetési megállapodás megkötése után lehetséges.

      Mellékszolgáltatási szerződés felmondása
      Amennyiben Ön mellékvízmérővel rendelkezik, a megkötött mellékszolgáltatási szerződése a fizetési késedelem miatt kezdeményezett fizetési meghagyás kibocsátását követő 15 napos határidővel felmondásra kerül, amennyiben díjtartozása rendezése ügyében felszólításunk ellenére nem intézkedik. A mellékszolgáltatási szerződés felmondásáról Társaságunk a szerződés felmondásával egyidejűleg tájékoztatja a bekötési vízmérő szerinti Felhasználót, valamint a megbízott képviselőt. (Egy adott bekötési vízmérőhöz tartozó, mellékszolgáltatási szerződéssel rendelkező elkülönített vízhasználók által teljes bizonyító erejű magánokiratban meghatalmazott személy, aki képviseletükben eljár, ha az nem a bekötési vízmérő szerinti felhasználó.)
       
      A mellékszolgáltatási szerződés felmondását követően az Ön elkülönített felhasználói helyen működő mellékvízmérőjén mért fogyasztást figyelmen kívül hagyjuk, az elkülönült felhasználói helyre fizetendő alapdíjakat a bekötési vízmérőre kibocsátott számlában érvényesítjük.
      Amennyiben a díjtartozást a bekötési vízmérő szerinti Felhasználó/Lakóközösség sem rendezi ivó-vízszolgáltatás korlátozását a Szolgáltató a bekötési vízmérőnél elvégzi. 


      Jogi eljárás
      Amennyiben nem intézkedik a díjtartozás rendezése érdekében, követelésünket Társaságunk jogi képviselőjének átadjuk, hogy a kintlévőségünk mielőbbi megtérülése érdekében bírósági úton eljárjon. Jogi képviselő fizetési meghagyásos eljárást kezdeményez, majd ezt követően nem teljesítés esetén gondoskodik a végrehajtási eljárás megindításáról, amely végső esetben akár az ingatlan árverésen történő értékesítéséhez és egyéb szankciókhoz is vezethet.
       
      Amennyiben az előző pontban részletezett jogi eljárás megindítására sor kerül, további költségek merülnek fel, melynek megfizetése az adóst terhelik. Ilyenek pl.: a fizetési meghagyás megindításával összefüggő díj, jogtanácsosi munkadíj, végrehajtási eljárás megindításával kapcsolatban felmerült díj, végrehajtónak fizetendő díjak, költségek, jutalékok, adatszolgáltatások díjai.
       
      8. Műszaki ügyintézés, locsolási kedvezmény, a szolgáltatás megszüntetése
       
      Vízbekötés
      Bővebb információkért kérjük, olvassa el az ivóvízbekötéssel kapcsolatos tájékoztatónkat.
      Elérhetősége: http://www.erdivizmuvek.hu/ugyfelszolgalat/letoltheto_dokumentumok/
       
      Csatornabekötés
      Bővebb információkért kérjük, olvassa el a csatornarákötéssel kapcsolatos tájékoztatónkat.
      Elérhetősége: http://www.erdivizmuvek.hu/ugyfelszolgalat/letoltheto_dokumentumok/

      Nyári locsolási kedvezmény, locsolási célú vízmérő létesítése
      A vonatkozó jogszabályok szerint a szennyvízelvezetési helyről a szennyvízelvezető műbe kerülő szennyvíz mennyisége méréssel (szennyvízmennyiség mérő beépítésével) - mérés hiányában pedig az adott helyen fogyasztott vízmennyiség alapulvételével állapítható meg. Azaz amennyiben a szennyvízmennyiséget külön nem mérik, az elfogyasztott vízmennyiség alapján kell megfizetnie a szennyvízdíjat.
       
      Nem veszi figyelembe az ÉTV Kft. a szennyvíz mennyiségének meghatározásánál az elkülönített mérés hiányában, házikert öntözéséhez kizárólag május 1-jétől szeptember 30-ig terjedő időszakban felhasznált, az elszámolás alapjául szolgáló ivóvízfogyasztás 10 százalékát elérő vízmennyiséget, amennyiben azt a lakossági Felhasználó – az ellenőrzés lehetőségének előzetes értesítés mellőzésével történő felajánlásával – kéri. Az ÉTV Kft. e csatornadíj kedvezményt mennyiségi korrekció útján biztosítja.
      A jogszabályi környezet változása miatt a fenti kedvezményt 2016. évtől már igényelni kell, 2015. évben és az azt megelőző időszakban a kedvezményt igénylés nélkül biztosította az ÉTV Kft. minden lakossági Felhasználónak.
       
      Legkésőbb 2016. február 28-ig a már szerződött lakossági Felhasználók részére az ÉTV Kft. az elkülönített mérés nélküli, locsolási csatornadíj kedvezmény vonatkozásában igénylőlapot juttatott el postai úton. A locsolási csatornadíj kedvezményre jogosító igénylőlap Társaságunk részére történő visszaküldésének határideje 2016. április 15. volt, mely beérkezése esetén az ÉTV Kft. a kedvezményt 2016. május 1-től biztosítja.
       
      Amennyiben az igénylőlap 2016. április 15. után érkezett be az ÉTV Kft-hez, úgy az elkülönített mérés nélküli, locsolási csatornadíj kedvezményt a soron következő elszámolási periódusban biztosítjuk a Felhasználó részére, a korábbi periódusra elmaradt locsolási kedvezmény visszamenőlegesen nem érvényesíthető.
      Új felhasználó esetében az igénylési lehetőség a közszolgáltatási vagy mellékszolgáltatási szerződéskötéskor is lehetséges.
       
      Az elkülönült mérés nélküli, locsolási csatornadíj kedvezmény igénylésének feltételei:
      •     - Írásos igénylés beérkezése a Szolgáltatónak adott év április 15-ig azzal, hogy Felhasználó lehetőséget biztosít Szolgáltatónak, hogy     - az igénybevétel feltételeit előzetes értesítés nélkül ellenőrizze.
      •     - A Felhasználó víziközműből szolgáltatott ivóvizet használ locsolás céljára, és nincs külön mérője a locsolási víz elszámolására.
      •     - A felhasználási helyen hiteles bekötési vagy mellékvízmérő működik.
      •     - Igénylő rendelkezik az ÉTV Kft-vel kötött érvényes, közszolgáltatási vagy mellékszolgáltatási szerződéssel.
      •     - A Felhasználó házikerttel (az ingatlan egybefüggő, beépítetlen, legfeljebb 2000 négyzetméter alapterületű kerthasználatú területrésze, amelyen nem üzletszerű gazdálkodási tevékenység valósul meg) rendelkezik. Ennek tényét Felhasználó a nyilatkozatban aláírásával igazolja
       
      A kérelmet nem szükséges évente meghosszabbítani, a kedvezményt a közszolgáltatási vagy mellékszolgáltatási szerződés tartama alatt az ÉTV Kft. folyamatosan biztosítja.
       
      Felhasználói mérőállás diktálás hiányában a Szolgáltató arányosítással állapítja meg az fenti időpontokban a kedvezmény alapjául szolgáló kezdő és záró időpont mérőállásait, az arányosítással megállapított mérőállástól kerül a kedvezmény alkalmazásra az arányosítással megbecsült mérőállásig, soron kívüli szolgáltatói mérőleolvasást az ÉTV Kft. az elkülönített mérés nélküli, locsolási csatornadíj kedvezmény okán nem végez.
       
      A részletes tájékoztató és igénylőlap itt érhető el:
      http://www.erdivizmuvek.hu/ugyfelszolgalat/letoltheto_dokumentumok/
       
      További locsolási célú csatornadíj-kedvezmény igénybevételéhez a hatályos jogszabályok által szabályozott módon megtervezett és kivitelezett és a Szolgáltató által engedélyezett locsolási mellékvízmérő vagy locsolási ikermérő telepítése szükséges. (További információk a Műszaki ügyintézés részben találhatók.)
       
      A 10%-os mértékű locsolási csatornakedvezmény és a locsolási vízmérő által mért ivóvízmennyiség utáni csatorna-díjkedvezmény együttesen nem vehető igénybe.
       
      Bővebb információkért kérjük, olvassa el a locsolási célú vízmérőkkel kapcsolatos tájékoztatónkat.
      Elérhetősége: http://www.erdivizmuvek.hu/ugyfelszolgalat/letoltheto_dokumentumok/
       
      Több lakásos társasházak, lakóegységek fogyasztásának elkülönült mérése
      Elkülönült vízhasználat mérése elszámolási célú mellékmérő(k) létesítésével
      A mellékvízmérők a bekötési vízmérővel rendelkező ingatlan – általában társasház - lakásainak, elkülönített (egyedi) vízhasználatainak mérésére, elszámolására szolgál. Ebben az esetben a Társasház lakásainak (albetétjeinek) fogyasztásáról önálló számlát bocsát ki a Szolgáltató, az elfogyasztott vízmennyiséget a lakások mellékvízmérői külön-külön mérik.
       
      Bővebb tájékoztatásért kérjük, olvassa el a mellékmérősítéssel kapcsolatos tájékoztatónkat.
      Elérhetősége: http://www.erdivizmuvek.hu/ugyfelszolgalat/letoltheto_dokumentumok/

      Az elkülönült vízhasználat mérése ikermérőkkel
      Az ikermérő egy vagy több ingatlan különböző felhasználási helyei ivóvízhasználatának mérésére szolgál, az ivóvíz bekötővezeték végpontjára csillagpontosan kialakított - a jelenleg üzemelő fővízmérő mellett felszerelt - újabb bekötési vízmérő.
      A legfőbb különbség a mellékvízmérős elszámoláshoz viszonyítva az, hogy minden Felhasználó külön bekötési vízmérővel rendelkezik, így számlázásilag elkülönült módon történik meg a mért mennyiség elszámolása, ebből adódóan fővízmérő-mellékvízmérő mérési különbözet sem jelentkezik.

      Míg a mellékvízmérő tulajdonjoga a Felhasználóé - addig a fővízmérő tulajdonosa a Szolgáltató, így azok hitelesítését, cseréjét is a Szolgáltató végzi saját költségén.
      A főmérősítés megrendelése előtt mindenképpen szükséges egy helyszíni felmérés, amely alátámasztja azt, hogy műszakilag a bekötések kialakítása megfelelő az főmérősítéshez (főmérős akna mérete, állapota, a jelenlegi ivóvíz-hálózat állapota és kialakításának vizsgálata).
      További feltétel, hogy a jelenlegi szabályos fővízmérő akna mérete lehetővé tegye a főmérők egymás mellett történő elhelyezését, továbbá minden lakás külön-külön házi bekötővezeték csatlakozással rendelkezzen a főmérő aknában.
      A helyszíni felmérést Társaságunk végzi el, melynek díja előre fizetendő, az igénybejelentéshez szaktervező által elkészített tervdokumentáció benyújtása szükséges.
       
      Bővebb tájékoztatásért kérjük, keresse telefonos ügyfélszolgálatunkat vagy ügyfélszolgálati irodánkat.
       
      Szolgáltatás szüneteltetése
      A hatályos jogszabályok és Társaságunk Üzletszabályzata szerint a Felhasználó a Szolgáltatóhoz intézett írásbeli nyilatkozatával kezdeményezheti a víziközmű-szolgáltatás szüneteltetését, ha a felhasználási helyet átmenetileg nem használja.
      A szünetelés kérelmezett ideje legfeljebb 1 év lehet.
       
      A szennyvíz elvezetésére irányuló szolgáltatás szüneteltetését, illetve megszüntetését csak a Felhasználó által a népegészségügyi szakigazgatási szervtől beszerzett írásbeli hozzájárulás esetén hajtja végre a Szolgáltató.
      Ha a vízmérőn keresztül tűzivíz-hálózat ellátása is történik, akkor a szüneteltetéséhez a területileg illetékes katasztrófavédelmi kirendeltség írásos engedélye szükséges, a felhasználási hely és a vízmérő gyári számának megjelölésével, melyet a Felhasználónak kell beszereznie.
      A szüneteltetéssel kapcsolatosan a Szolgáltatónál felmerülő díjakat, költségeket a Felhasználó viseli.
       
      Szünetelésre az alábbi feltételek együttes fennállása esetén van lehetőség:
      a) a felhasználó írásban kéri a szüneteltetést és nyilatkozik, hogy a felhasználási helyen rendszeres emberi tartózkodás nincs,
      b) a felhasználó - amennyiben a felhasználási hely víziközmű-szolgáltatásba bekapcsolt ingatlan - nyilatkozik, hogy nem a víziközmű-rendszerből származó egyéb vizet a szennyvíz-törzshálózatba nem kíván vezetni,
      c) a szüneteltetés végrehajtásához a műszaki előfeltételek biztosítottak,
      d) a felhasználó a szünetelés foganatosításával együtt járó költségek előzetes megfizetéséről szóló igazolást, és a felhasználási hely tulajdonosának (amennyiben az nem azonos a felhasználóval) hozzájárulását csatolta.
       
      A Szolgáltató a szüneteltetett víziközmű-szolgáltatás idejére szolgáltatási díjat nem számol fel, így alapdíjat sem.
       
      Szolgáltatás megszüntetése
      A víziközmű-szolgáltatási szerződést közműves ivóvízellátás esetén a felhasználó 30 napos határidővel felmondhatja. Ha a szerződést az ingatlant egyéb jogcímen használó mondja fel, előzetesen a tulajdonos hozzájárulását is be kell szereznie. A víziközmű-szolgáltatási szerződés felmondása nem érintheti hátrányosan az ingatlanon más felhasználó által igénybe vett közműves ivóvíz-szolgáltatást.
       
      Az ivóvíz és/vagy szennyvíz bekötővezetéket Szolgáltató leválasztja a törzshálózatról, és a fogyasztásmérőt leszereli. Ebben az esetben a szolgáltatás újraindítása csak új bekötés létesítéseként végezhető. Tájékoztatjuk, hogy a hatályos jogszabályok szerint az ivóvíz-szolgáltatás megszüntetésével kapcsolatosan felmerült költségeket, továbbá a szilárd útburkolat felbontásával és helyreállításával kapcsolatos költségeket a Felhasználó előzetesen köteles megfizetni a Szolgáltatónak.
       
      Tájékoztatjuk, hogy a munkálatok elvégzéséhez a helyi polgármesteri hivataltól közterület bontási engedély is szükséges, a hivatal egyes esetekben szaktervező által készített forgalomtechnikai tervdokumentáció benyújtását is előírhatja.
       
      A fenti közútkezelői, illetve önkormányzati engedélyek, illetve hozzájárulás birtokában van lehetőség arra, hogy a szolgáltatás megszűntetését a tulajdonos vagy meghatalmazottja írásban kérje Ügyfélszolgálati irodánkban, a fenti összeg(ek) megelőlegezése mellett.
       
      Tájékoztatjuk, hogy az ivóvízbekötés megszüntetésének megrendelésekor a felhasználási helyhez tartozó vevői folyószámláján nem lehet díjtartozás.
      A bekötés megszüntetésekor munkatársaink a vízmérő állását is leolvassák, és az ezen mérőállás alapján záró számlát állítunk ki, mely rendezéséről a felhasználónak gondoskodnia kell.
       
      Egyéb forrásból származó víz, nem közműves ivóvíz (fúrt, ásott kút, csapadékvíz) bevezetése a közműves szennyvízhálózatba (telki vízmérő)
      Amennyiben az ingatlan egyéb vízforrással rendelkezik, és a keletkezett szennyvizeket részben/egészben a közműves szennyvízhálózatba kívánja vezetni, Társaságunkkal egyeztetett helyen, hiteles, ún. telki vízmérővel kell a vízmennyiséget megmérni, mely a csatornadíj számlázás alapját képezi. Ezen vízmérő a Felhasználó tulajdonát képezi, így a mérő beszerzésének, hitelesítésének, a terveztetés és kivitelezés költsége a Felhasználót terheli.
       
      Társaságunk szolgáltatási területén a csapadékvíz, talajvíz, rétegvíz bevezetése a szennyvízcsatornába TILOS!
       
      9. Panaszkezelés, jogorvoslati lehetőségek
       
      Társaságunk a mindenkor hatályos fogyasztóvédelmi és ágazati jogszabályok valamint Társaságunk Üzletszabályzata szerint végzi panaszkezelési tevékenységét.
      Ügyfélszolgálatunk a reklamációkra, panaszokra a hatályos fogyasztóvédelmi jogszabályok által előírt 15 napos határidőn belül, egyéb megkeresésekre 30 napon belül válaszol.
       
      Reklamációját, panaszát a következő módokon juttathatja el Társaságunkhoz:
      • - személyesen az Érd, Felső u. 2. alatti ügyfélszolgálati irodánkban,
      - telefonos ügyfélszolgálatunkon a +36 23 521 751-es telefonszámon,
      - elektronikus ügyfélszolgálatunkon a www.erdivizmuvek.hu webcímen,
      - e-mailben az ugyfelszolgalat@erdivizmuvek.hu címen,
      - telefaxon a +36 23 521 759-es faxszámon,
      - és postai úton a 2031 Érd, Pf. 55 levélcímen.
       
      A hatályos fogyasztóvédelmi jogszabályok szerint első ízben a kifogásával a Szolgáltatót igazolt módon meg kell keresnie.

      Amennyiben a reklamációjának Társaságunk által kivizsgálását követően Önhöz eljuttatott válaszunkban leírtakat nem fogadja el, vagy kifogása van a válasszal kapcsolatban, úgy az alábbi szervekhez fordulhat jogorvoslatért:

      - Érdi Járási Hivatal, Közlekedési és Fogyasztóvédelmi Főosztály Fogyasztóvédelmi Osztály. Címe: 1141 Budapest, Komócsy u. 17-19., Levelezési címe: 1399 Budapest, Pf. 661., Telefon: +36 1 460 2202, E-mail: fogyved@pest.gov.hu, Honlap: www.kormanyhivatal.hu
      - Magyar Energetikai és Közmű-szabályozási Hivatal. Ügyféliroda címe: 1054 Budapest, Bajcsy-Zsilinszky út 52., Levelezési címe: 1388 Budapest, Pf. 88. Telefon: +36 1 459 7777, Fax: +36 1 459 7766, E-mail: mekh@mekh.hu, Honlap: http://www.mekh.hu
      - Pest Megyei Békéltető Testület.  Címe: 1055 Budapest, Balassi Bálint u. 25. IV. em.2. ajtó, Telefon/Fax: +36 1 792-7881, Levelezési cím: 1364 Budapest, Pf.:81, E-mail: pmbekelteto@pmkik.hu, Honlap: http://www.panaszrendezes.hu
       
      Tájékoztatjuk, hogy társaságunk a jogvita rendezése érdekében békéltető testületi eljárást nem indít, de jogszabályi kötelezettségének megfelelően részt vesz a fogyasztók által kezdeményezett eljárásokban, az eljárás során született döntésnek azonban nem veti alá magát.
       
      Amennyiben az Ön lakóhelye vagy tartózkodási helye nem Pest megye területén található, abban az esetben az Önhöz legközelebb eső Békéltető Testület elérhetőségét az alábbi oldalon találja meg: http://www.bekeltetes.hu/index.php?id=testuletek

      Ügyfélszolgálati irodánkban vagy telefonos ügyfélszolgálatunkon előadott reklamációját vagy panaszát jegyzőkönyvben rögzítjük, mely jegyzőkönyvről lehetősége van a válaszunkkal együtt, vagy már a bejelentéskor azonnal másolati példányt kérnie.
       
      Telefonos ügyfélszolgálatunkkal lefolytatott telefonbeszélgetését rögzítjük, 5 évig megőrizzük és kérésére díjmentesen – elektronikus formátumban - rendelkezésére bocsátjuk.
      7 Az ügyfélszolgálaton telefonon és elektronikusan elintézhető ügyek fajtái, az elintézés módja, az ügyleírások, a panaszkezelés menete, a hibabejelentés lehetőségei, és az ügyfélfogadási rend
       
      Ügyfélszolgálati oldalak

      Ügyfélszolgálati oldalak

      1. Szerződéskötési folyamat, felhasználóváltással kapcsolatos tudnivalók
       
      Az Érd és Térsége Víziközmű Kft a vonatkozó, hatályos jogszabályban meghatározott feltételek fennállása esetében a felhasználóval - felhasználási helyenként - közszolgáltatási szerződést köt. A közszolgáltatási szerződés - és annak melléklete, az Üzletszabályzat - célja a közműves ivóvízellátással és közműves szennyvízelvezetéssel és kezeléssel, mint közüzemi szolgáltatással kapcsolatos jogok és kötelezettségek Szolgáltatóra és Felhasználóra vonatkozó szabályainak rögzítése.

      Az Érd és Térsége Víziközmű Kft közszolgáltatási szerződésmintája és az Üzletszabályzat elérhető weboldalunkon:
      http://www.erdivizmuvek.hu/ugyfelszolgalat/letoltheto_dokumentumok/


      Munkatársaink személyes és telefonos ügyfélszolgálatunkon állnak Felhasználóink rendelkezésére. Elérhetőségeink és ügyfélfogadási idő:
      http://www.erdivizmuvek.hu/ugyfelszolgalat/elerhetoseg_megkozelites/


      Személyes ügyintézéshez lehetősége van időpontot foglalásra:
      http://www.erdivizmuvek.hu/ugyfelszolgalat/idopont_foglalas/


      Amennyiben az ügyintézés során meghatalmazott jár el, úgy teljes bizonyító erejű magánokiratban foglalt meghatalmazás szükséges az ügyintézéshez.
      Meghatalmazás elérhető:
      http://www.erdivizmuvek.hu/hu/portlet/downloads/download?oid=18
       
      Gazdálkodó szervezet képviseletében a cégkivonatban szereplő képviselő járhat el. A képviselő teljes bizonyító erejű magánokiratba vagy közokiratba foglalt meghatalmazással más személyt is megbízhat a Szolgáltató előtti eljárással. A meghatalmazásban pontosan meg kell fogalmazni annak terjedelmét, pontosan milyen eljárásokban, nyilatkozattételben jogosult a meghatalmazott eljárni, illetőleg kifejezetten nyilatkozni kell a meghatalmazásban arról, hogy a képviselő eljárását a Társaság eljárásaként ismerik el. A meghatalmazáson túlmenően, a meghatalmazott személy személyi azonosítására alkalmas igazolványa bemutatása alapján kerülhet sor ügyintézésre.

      A hatályos jogszabályok szerint a felhasználó személyében bekövetkezett változást a korábbi és az új felhasználó köteles a vízmérőállás megjelölésével a változástól számított 30 napon belül a víziközmű-szolgáltatónak bejelenteni az üzletszabályzatban meghatározottak szerint. A bejelentés elmulasztása esetén a felhasználási helyen fennálló díjtartozás megfizetéséért és a víziközmű-szolgáltatót ért károkért a korábbi és az új felhasználó egyetemlegesen felel.
      A Felhasználóváltás bejelentésére (eladás, bérlet, stb.) Ügyfeleinknek több lehetőséget is biztosítunk: A beköltöző Felhasználó nélkül, csak az előző felhasználó bejelentése alapján az új Felhasználó részére nincs lehetőségünk elkészíteni a közszolgáltatási szerződést, a megadott információk alapján Társaságunk felszólítja szerződéskötési kötelezettségére az új tulajdonost.
      Az ingatlan birtokbaadásakor az itt (http://www.erdivizmuvek.hu/hu/portlet/downloads/download?oid=11) elérhető birtokbaadási jegyzőkönyvet javasoljuk kitölteni a pontos elszámolás érdekében.  Ez alapján az előző felhasználónak záró számla készül, akinek ezt, és az esetleg még be nem fizetett számláit, tartozásait ki kell egyenlítenie.

      Természetesen a birtokbaadási jegyzőkönyv nem feltétlenül szükséges a közszolgáltatási szerződés megkötéséhez. A birtokbaadási jegyzőkönyv becsatolásától kizárólag abban az esetben tudunk eltekinteni, ha a felhasználási helyen üzemelő fogyasztásmérő rendszeresen, a szolgáltató által leolvasásra került, és a felhasználó már korábban birtokba került az ingatlanon, és az előző Felhasználó nevére kibocsátott számlákat sajátjaként kezelte, megfizette - vagy a fennálló tartozás megfizetését a felhasználó vállalja.
      A víziközmű-szolgáltatásról szóló 2011. évi CCIX. törvény rendelkezései alapján a víziközmű-szolgáltatásba bekapcsolt ingatlan tekintetében a szolgáltató és a lakossági felhasználó között a közszolgáltatási szerződés a víziközmű-szolgáltatás igénybevételével is létrejön.
      Az kiköltöző ügyfelünknek lehetősége van nullás igazolást igényelni, mellyel az új ügyfelünk felé igazolhatja, hogy az adott mérőállásig elszámolt Társaságunkkal és a díjak megfizetése is megtörtént.  Amennyiben rendelkeznek nullás igazolással, a Felhasználó változáshoz a vevőnek elegendő beküldenie (e-mailen, faxon, levélben) a szükséges dokumentumok másolatát, mely alapján elkészítjük, és postai úton megküldjük a közszolgáltatási szerződést. Ez esetben ingyenes válaszborítékot mellékelünk a szerződés visszaküldésének megkönnyítéséhez.
       
      A közszolgáltatási szerződéskötéshez szükséges dokumentumok listája lakossági (magánszemély) felhasználó esetén:
      http://www.erdivizmuvek.hu/hu/portlet/downloads/download?oid=7

      A szerződéskötéshez szükséges dokumentumok listája nem lakossági felhasználó esetén: http://www.erdivizmuvek.hu/hu/portlet/downloads/download?oid=8

      A felhasználási hely ellenőrzése

      A Szolgáltató Felhasználó-változás esetén, az új Felhasználóval való szerződéskötést megelőzően, annak feltételeként a bejelentéstől számított 30 napon belül, a felhasználási helyen ellenőrzést tart az alábbi esetekben:
      • a felhasználási helyen a fogyasztásmérőn szereplő mérőállás, a birtokbaadási jegyzőkönyvön rögzített dátumhoz képest, attól visszamenőleg legalább 13 hónapja nem került a Szolgáltató által leolvasásra,
      • a felhasználási helyen a birtokbaadási jegyzőkönyvben szereplő fogyasztásmérő gyári száma vagy plombazár száma eltér a Szolgáltató nyilvántartásában szereplő gyári számtól,
      • a felhasználási helyen a birtokbaadási jegyzőkönyvben szereplő mérőállás alacsonyabb, mint a Szolgáltató rendelkezésére álló utolsó leolvasott mérőállás,
      • a felhasználási helyen a birtokbaadási jegyzőkönyvben szereplő mérőállás alapján megállapítható, hogy a vízfogyasztás az utolsó szolgáltatói leolvasástól számított előző 12 hónap átlagfogyasztását kétszeresen meghaladja,
      • a fogyasztásmérő hitelesítési ideje lejárt, a fogyasztásmérő, vagy a fogyasztásmérő leszerelését megakadályozó zár (plomba) sérült,
      • a felhasználási helyen az ivóvíz-szolgáltatás szünetel, vagy korlátozva van.
       
      Az ellenőrzés költségét a lakossági Felhasználók esetében a Szolgáltató, míg nem lakossági Felhasználók esetében az új Felhasználó viseli.
       
      A korábbi vagy az új Felhasználó a szerződés megkötése előtt akkor is kérheti az ellenőrzést, ha annak elvégzése a fentiek szerint nem kötelező. Ennek költségét az ellenőrzést kérő köteles viselni. A helyszíni ellenőrzés díja a Szolgáltató honlapján tekinthető meg.
       
      2. A vízmérőről

      A vízmérők tulajdonjogával, és hitelességével kapcsolatos tudnivalók
       
      A fővízmérő, (azaz a bekötési vízmérő) a szolgáltató tulajdona. Időszakos cseréje, hitelesítése, meghibásodás esetén javítása a szolgáltató feladata. A fővízmérő hitelességi ideje a hatályos mérésügyi jogszabályok szerint a záróplombán lévő hitelességi dátumot követő negyedik év utolsó napja.

      A vízmérőcserének várható időpontjáról a Szolgáltató a lejáró fővízmérővel rendelkező Felhasználót írásban, postai úton értesíti. Ha a Felhasználó nem működik együtt a főmérő díjmentes cseréjében, a Szolgáltató a felhasználási helyen lévő szerződést felmondhatja, és a vízszolgáltatást korlátozhatja.
       
      A mellékvízmérő a Felhasználó saját tulajdonát képezi, annak időszakos cseréjéről, hitelesítésről, meghibásodás esetén a javításáról Ügyfelünk köteles gondoskodni saját költségén. A mellékvízmérő hitelességi ideje a plombán lévő hitelességi dátumot követő nyolcadik év utolsó napja.

      Az Érd és Térsége Víziközmű Kft minden esetben, postai levélben értesíti a lejáró mellékvízmérővel rendelkező Felhasználóit a csere szükségességéről. Amennyiben a mérő hitelesítése elmarad, úgy a Szolgáltató a mellékvízmérőre megkötött szolgáltatási szerződést az Üzletszabályzat szerint felmondhatja.

      A vízmérők leolvasása

      A fogyasztásmérő leolvasásának gyakoriságát a Szolgáltató jogosult megállapítani azzal, hogy legalább évente egy alkalommal, a Felhasználó kérésére negyedévente – a Felhasználó értesítése mellett – köteles a fogyasztásmérő leolvasására.
       
      Az Érd és Térsége Víziközmű Kft lakossági felhasználók esetében Érd, Diósd, Tárnok településeken kéthavonta, Pusztazámor, Remeteszőlős, Herceghalom, Sóskút, és Törökbálint településen évente egyszeri alkalommal, nagyfogyasztó Felhasználók esetében havi rendszerességgel olvassa a vízmérőket.
       
      A szolgáltató köteles legalább 5 napos időtartam megjelölésével a Felhasználót értesíteni az éves leolvasás várható idejéről a leolvasás előtti utolsó számlában, számla mellékletében vagy egyéb módon.

      Leolvasás sikertelensége esetén, a leolvasó értesítőt hagy a levélszekrényben vagy fellelhető módon a felhasználási helyen, amelyen fel kell tüntetni a második (ismételt) felkeresés időpontját, és az egyeztetésre alkalmas mobiltelefonszámot. A leolvasás biztosítására a Szolgáltató munkanapokon este 20 óráig lehetőséget ad.

      A hatályos jogszabályok értelmében a Felhasználóinknak lehetősége van negyedévenkénti leolvasást kérnie, melyet írásban kell a Szolgáltató felé kezdeményeznie. A negyedéves leolvasást előzetes telefonos, vagy helyszíni értesítést követően, a naptári negyedévek első napjaiban végzi el a Szolgáltató.

      A Felhasználó a leolvasás időpontjában külön értesítés nélkül is köteles a vízmérőhely szabad megközelítését és a vízmérő leolvasását biztosítani.
       
      Társaságunk felé a számlán feltüntetett elvárt diktálási időszakban lehetősége van Felhasználóinknak a vízmérőállást eljuttatni, amennyiben a lakóhelyén évi egyszeri leolvasást vezetett be Társaságunk, és Ön a bediktálást választotta.
       
      A vízmérőállás bediktálásakor kizárólag az egész köbmétereket szükséges bediktálnia. Alább egy illusztrációt láthat a vízmérő helyes leolvasásához:
        
      Amennyiben vitatja a vízmérőn mért mennyiséget

      A hitelesítés időpontjában minden mérőberendezés az előírásoknak megfelelő pontossággal mér. A hitelesség lejártának ideje nem feltétlenül jelenti azt, hogy a mérőberendezés nem jól mér. Amennyiben a fővízmérő által mért ivóvízmennyiséget vitatja, lehetősége van a felszerelt bekötési vízmérő Magyar Kereskedelmi Engedélyezési Hivatal (MKEH) mint mérésügyi hatóság által történő rendkívüli pontossági ellenőrzését kérni.


      A rendkívüli pontossági vizsgálat díját a kibocsátott szolgáltatói számla kiegyenlítésével a Felhasználó köteles megelőlegezni.
       
      Amennyiben a rendkívüli pontossági vizsgálaton a fogyasztásmérő „nem felelt meg” minősítést kapott, a mérőeszköz adatai a számlázás alapjául nem szolgálhatnak.
      Ha a meghibásodás tényleges időpontja megállapítható, úgy a hibás mérés időtartama a meghibásodás időpontjától az új fogyasztásmérő felszerelésének időpontjáig terjedő időszak.
      Ha a meghibásodás tényleges időpontja nem állapítható meg, úgy a hibás mérés időtartama a Felhasználó és a Szolgáltató által közösen, becsléssel megállapított időtartam, vagy ennek hiányában az utolsó mérőleolvasástól a hibás mérőeszköz leszerelésének időpontjáig eltelt időszak, de legfeljebb 12 hónap.
      A szerelési munkák és a vizsgálat költségei a fogyasztásmérő tulajdonosát terhelik. Amennyiben ez a Szolgáltató, akkor a Felhasználónak az általa előre megelőlegezett rendkívüli pontossági vizsgálat teljes összegét az Érd és Térsége Víziközmű Kft. a vizsgálati jegyzőkönyv kézhezvételét követő 8 munkanapon belül visszautalja.
       
      Abban az esetben, ha a mérőeszköz a Szolgáltató kárára tévedett (a mérő az alsó hibahatárnál kevesebbet mért), a kiállított víz- ill. csatornadíj számlák módosítására nincsen lehetőség.
       
      Abban az esetben, ha a vízmérő a Felhasználó kárára tévedett, azaz a hibahatár feletti értéknél többet mért a tényleges fogyasztásnál, az Érd és Térsége Víziközmű Kft. a Felhasználó kérésére, módosított víz- ill. csatornadíj számlát bocsát ki a Víziközmű-szolgáltatásról szóló 2011. évi CCIX. törvény egyes rendelkezéseinek végrehajtásáról szóló 58/2013. (II.27) Kormányrendelet 67. § (1)-(4) bekezdéseiben foglaltak alapján. Ezen számla a legutolsó számlázási időszakra vonatkozik és a szóban forgó számlázási időszakot megelőző 12 hónap átlagfogyasztása figyelembevételével készül. Ha az átlagfogyasztás előzményadatok híján nem állapítható meg, akkor a Víziközmű-szolgáltatásról szóló 2011. évi CCIX. törvény egyes rendelkezéseinek végrehajtásáról szóló 58/2013. (II.27) Kormányrendelet 8. sz. melléklete szerinti átalánymennyiségek figyelembevételével határozza meg a Szolgáltató a fogyasztást.
       
      Amennyiben a vízmérő „megfelelt” minősítést kapott, a vizsgálat költségét az ellenőrzést kezdeményező viseli, és a kiállított víz- ill. csatornadíj számlák módosítására nincsen lehetőség.
       
      Az ellenőrző vizsgálatra nem kerül sor, ha a fogyasztásmérő tulajdonosa – a másik fél részéről bejelentett kárigény tényének elismerésével együtt – más hiteles fogyasztásmérőt szerel fel.

      A vízmérők karbantartásáról, védelméről

      Vízelfolyásra utaló jelek, teendők

      Javasoljuk Felhasználóinknak, hogy legalább havonta egy alkalommal, egyszerű vizsgálattal a házi vízvezeték-hálózatot ellenőrizni szíveskedjen. Amennyiben az ingatlanon minden vízvételezési hely (pl. vízcsapok, kerti csap, stb.) elzárását követően a vízmérő fogyasztást jelez (nincs nyugalmi állapotban), valahol a házi vezetékhálózatban vízelfolyás történik. Ebben az esetben kérjük, szakemberrel ellenőriztesse a házi ivóvízhálózatot - amennyiben valóban meghibásodásról van szó, gondoskodjon annak haladéktalan elhárításáról, majd az elfolyás tényét jelentse be Társaságunknak.

      Amennyiben vízelfolyás tapasztalható, és az elfolyt ivóvíz nem került a közműves szennyvízcsatorna hálózatba, és a fenti felhasználási hely rendelkezik közműves csatornabekötéssel, a javítást követően lehetősége van Társaságunkhoz (Érd, Diósd és Tárnok településeken az Érd és Térsége Csatorna-szolgáltató (ÉTCS) Kft-hez) kérelemmel fordulni - a javításról készült számla benyújtásával egyidejűleg - a számlázott szennyvízdíj mérséklése érdekében.
      A hatályos jogszabályi előírások szerint a fogyasztási helyen nyilvántartott ügyfelünk köteles a víziközmű-szolgáltató számára a hiba keletkezésének helyét ellenőrizhető módon bemutatni és a javítást számlával igazolni.

      A vízmérők, és a vízmérőhely (akna) karbantartásáról

      Míg a téli hónapokban a fagy ellen kell megvédeni a vízmérőket, a tavaszi és az őszi hónapokban is érdemes rendszeresen a vízmérők állapotát ellenőrizni. Bár nem jellemző, előfordulhat, hogy bizonyos vízmérő típusoknál, a jelentős külső és belső hőmérséklet különbözet, valamint a nedves levegő miatt, a számlapon akár belülről, akár kívülről pára keletkezik. Ha esetleg ilyen előfordulna Önnél is, javasoljuk, hogy száraz, napos időben nyissa ki az aknafedelet, és hagyja, hogy a hőmérséklet különbözet kiegyenlítődésével ez a jelenség megszűnjön. Természetesen a vízpára semmilyen műszaki hatással nincs a vízmérőre, annak működését, és pontos vízmennyiség mérését nem befolyásolja.
      Amennyiben a párásodás állandósul, kérje szakembereink segítségét, és Ügyfélszolgálatunk elérhetőségein jelezze a mérővel kapcsolatos problémát.

      Itt szeretnénk felhívni figyelmet, hogy a vízmérőakna szabályszerű állapotban tartása a Felhasználó jogszabályi kötelessége. Kérjük, a mérőaknában ne tartson egyéb, oda nem illő tárgyakat (növényeket, télálló zöldségeket, stb.), illetve rendszeresen gondoskodjon annak takarításáról, valamit a vízmérőhöz való szabad hozzáférés (létra, ill. hágcsó megléte) lehetőségéről.

      A vízmérő és a plombazár védelme

      A téli hideg komoly gondokat okozhat a felhasználási hely vízhálózatában, illetve a vízmérőben, ezért kérjük, gondoskodjon ezek fagy elleni védelméről. Az elfagyást leginkább a víztelenítéssel, valamint megfelelő szigeteléssel tudja megakadályozni. Fontos, hogy olyan szigetelőanyagot használjon, ami nedvesség hatására nem veszítni el szigetelőképességét (pl.: hungarocell). Érdemes magát a vízmérőt, illetve a vízmérő akna falait is szigetelni, valamint javasoljuk az akna fedlapját hőszigetelő anyaggal letakarni. Nem csak az időjárás változások által bekövetkezhető problémák elkerülésére kell figyelmet fordítani, ugyanis a vízmérők védelméről is a Felhasználó köteles gondoskodni. A fogyasztásmérők és a leszerelésüket megakadályozó zárak, plombák, záró elemek sértetlen megőrzéséért és védelméért a Felhasználó felelősséggel tartozik. Amennyiben számára felróható okból a vízmérő megrongálódik, vagy eltulajdonítják, a javítás, illetve a vízmérő pótlása, szerelése, továbbá hitelesítése költségeit a Szolgáltató részére megtéríteni köteles.
      Felhívjuk figyelmét, hogy amennyiben a Felhasználó a záró bélyeg vagy plomba hiányát nem jelenti be a Szolgáltató felé, abban az esetben a víziközmű-szolgáltató kártérítési igényt érvényesíthet, illetve a szabálytalan közműhasználatra utaló jel alapján jogosult az Üzletszabályzat szerinti pótlólagos számlakibocsátásra és jogosult a víziközmű-szolgáltatás korlátozására és felfüggesztésére, ha a hiteles mérés feltételei a helyszínen nem állíthatóak helyre.

       
      3. A fővízmérő és a mellékvízmérők mérési különbözete
       
      Társasházak vagy több lakásos ingatlanok esetében a lakóközösség és a szolgáltató közötti elszámolás alapja a bekötési vízmérő (fővízmérő), mely az ingatlan által felhasznált teljes vízmennyiséget méri. A fővízmérő a telek határától általában 1 méteres sávban kiépült fővízmérős aknában kerül elhelyezésre, az ezt követő, telken ill. házon belüli vezetékrendszer a lakóközösség, míg a lakásmellékmérő az adott lakástulajdonos tulajdonában van.

      1991 óta jogszabály teszi lehetővé, hogy a többlakásos házakban az egyes lakóknak a fogyasztását mellékvízmérőkkel mérjék meg. Az így megmért egyéni fogyasztásról a szolgáltató külön-külön számlát készít.

      Az ingatlanon fogyasztott víz mennyisége szempontjából alapesetben a bekötési vízmérő az irányadó. A bekötési vízmérő és az elkülönített vízhasználatokat mérő mellékvízmérők mérési különbözeteként megállapított vízfogyasztás után víziközmű szolgáltatási díjat a bekötési vízmérő szerinti felhasználó köteles a Szolgáltatónak megfizetni.
      A víziközmű-szolgáltató az elszámolás alapjául szolgáló fogyasztásmérőkön mért fogyasztásról nyilvántartást vezet. Amennyiben az elszámolás a főmérőn mért mennyisége alapján történik, úgy az Érd és Térsége Víziközmű Kft. a bekötési vízmérő és a mellékvízmérők aktuális és az ezt megelőző állásáról, valamint a mérési különbözetről a szolgáltatói leolvasást követően kiállított számla mellékletében tájékoztatja a bekötési vízmérő felhasználóját.
       
      A bekötési vízmérő és az elkülönített vízhasználatokat mérő mellékvízmérők által mért mennyiség csak nagyon ritkán azonos, azaz mérési különbözet keletkezik.
      Fogyasztási különbözet esetén a bekötési vízmérő szerinti felhasználó köteles a Szolgáltatónak megfizetni a különbözeti ivóvíz mennyiség (és az arra eső csatornaszolgáltatási díj) ellenértékét.

      A fő- és mellékvízmérők közötti különbségek okozta probléma jelentősége miatt a kérdéssel több alkalommal foglalkozott, azt vizsgálta a Nemzeti Fogyasztóvédelmi Hatóság és a Magyar Kereskedelmi Engedélyezési Hivatal, mint mérésügyi hatóság is.

      A fő- és mellékvízmérő közötti különbséget az alábbiak okozhatják:
      • A főmérőt követő hálózaton (lakóközösség tulajdonában lévő vezetékszakaszon) van méretlen fogyasztási hely (pl. kerti csap, közös helyiség, garázs stb.). Ilyen esetben az ezeken a helyeken vételezett víz mennyisége jelentkezik a főmérőn, de egyetlen mellékmérő sem méri.
      • A főmérőt követő csővezetéken, de a mellékmérőket megelőző szakaszon szivárgás, csőtörés van. Ebben az esetben is a főmérőn átfolyik a víz, de egyetlen mellékmérő sem méri, így a főmérő számlájában ez a vízmennyiség jelentkezni fog. Figyelem! A csőtöréseknél a víz 90%-a nem jelenik meg a felszínen!
      • A vízmérők leolvasása nem azonos időpontban történik.
      • A mellékmérők sikertelen leolvasásakor egy becsült mérőállás alapján állapítja meg a Szolgáltató a fogyasztást, ami eltérhet a valóságostól.
      • A leolvasott, vagy az ajtóra kiírt, illetve bediktált érték nem felel meg a valóságnak (szándékos vagy véletlen hiba).
      • Valamelyik, esetleg több mellékmérő kevesebb, vagy több fogyasztást mér, mint ami valójában átfolyt rajta (szorul, megáll, gyorsul). Ebben az esetben is arról van szó, hogy a főmérőn átfolyt víz mennyisége nem teljes mértékben, vagy egyáltalán nem jelentkezik a mellékmérők összesítésében.
      • Előfordulhat, hogy „esetleges műszaki beavatkozások” miatt valamelyik Felhasználónál a mellékmérő nem a valós fogyasztást mutatja. Ebben az esetben a főmérőn átfolyt víz mennyiségéből nem kerül levonásra ezen a mellékmérőn „méretlenül” átfolyt víz, így a főmérőre készült számlában fog megjelenni ez a fogyasztás.
      • A mellékvízmérők által mért felhasználás közötti különbség adódhat a vízmérők (fő és mellék) mérési pontatlanságából, és a vízmérők különböző indulási érzékenységéből. A mellékmérők függőlegesen történő beépítéssel már nem olyan érzékenyek, lassabban indulnak. Függetlenül attól, hogy a főmérő és a lakásokba felszerelt mellékvízmérők mérési pontosság szempontjából nem azonos kategóriába vannak sorolva, a Magyar Kereskedelmi Engedélyezési Hivatal (MKEH) hiteles mérésre szolgáló eszköznek fogadja el a vízmérőket, amennyiben a megengedett hibahatáron belül mérnek.
      • A fő- és mellékmérők működési elvüket tekintve alapvetően eltérőek.
      A felsorolt eltérési okok jelentkezhetnek külön-külön, de együttesen is.
       
      Amennyiben a fővízmérő és a mellékvízmérők közötti mérési különbözet tartós, ikerházaknál, vagy kisebb társasházaknál megoldásként javasoljuk a főmérősítés lehetőségét.
      Részletesebben erről a műszaki ügyintézés oldalon, az elkülönült vízhasználat mérése ikermérőkkel alfejezetben olvashat.

      Eljárás teljes körű mellékvízmérősítés esetén
       
      A víziközmű-szolgáltatásról szóló 2011. évi CCIX. törvény 52.§. (2a) bekezdése szerint a mellékszolgáltatási szerződéssel rendelkező elkülönített vízhasználók kérhetik, hogy a víziközmű-szolgáltatási díj elszámolásának alapja kizárólag a mellékvízmérőkön mért fogyasztás legyen.
      A kérelmező a teljes körű mellékvízmérősítés igénybevételével kapcsolatban személyesen az ügyfélszolgálati irodában, a telefonos ügyfélszolgálaton vagy az Érd és Térsége Víziközmű Kft honlapján (www.erdivizmuvek.hu) kaphat tájékoztatást.
      Az igénybejelentéshez kapcsolódó nyilatkozat-minta, képviselő személyére vonatkozó magánokirat-minta valamint a megállapodás-tervezet az ügyfélszolgálaton térítésmentesen hozzáférhetőek, vagy az Érd és Térsége Víziközmű Kft honlapjáról (www.erdivizmuvek.hu) letölthetőek.
       
      A kérelem benyújtásának előfeltételei:
      • a bekötési vízmérő mellett az elkülönített vízhasználók elkülönített vízhasználati helye és más vízvételi helyek kizárólag hiteles, plombával vagy záróbélyeggel ellátott mellékvízmérőkkel és hatályos mellékszolgáltatási szerződéssel rendelkeznek, és
      • a mellékvízmérőkön és a bekötési vízmérőn mért fogyasztási adatok, valamint a helyszíni ellenőrzés alapján a csatlakozó hálózati szakaszon a karbantartás elmaradására visszavezethető vízveszteség vagy az elszámolatlan vízvétel lehetősége kizárható.
      • A benyújtandó kérelem tartalma:
      • a kérelemmel érintett felhasználási hely (ingatlan) címe, helyrajzi száma,
      • az adott bekötési vízmérőhöz tartozó, mellékszolgáltatási szerződéssel rendelkező elkülönített vízhasználók által aláírt teljes bizonyító erejű magánokirat, melyben közlik a víziközmű-szolgáltatóval a képviseletükben eljáró természetes személy esetén annak nevét, lakcímét, anyja nevét, születési helyét és idejét, jogi személy, jogi személyiséggel nem rendelkező szervezet esetén annak székhelyét, cégjegyzékszámát, adószámát, képviselőjének nevét, lakcímét, anyja nevét (továbbiakban: képviselő), ha az nem a bekötési vízmérő szerinti felhasználó vagy a bekötési vízmérő szerinti közös képviselő,
      • a képviselő postai ill. telefonos valamint e-mail-es elérhetősége,
      • a helyszíni ellenőrzés alapjául szolgáló, a csatlakozó hálózati szakasz megvalósulási állapotáról, jogosultsággal rendelkező tervező által készített és aláírásával ellátott, a kérelem benyújtását megelőző 90 napnál nem régebbi műszaki dokumentáció (állapotterv),
      • megbízott képviselő által a teljes mellékmérősítés feltételeinek való megfelelésről kitöltött nyilatkozat,
      • a mellékvízmérők és a bekötési vízmérő egyidejű leolvasásának időpontjára vonatkozó javaslat - az Érd és Térsége Víziközmű Kft gyakorlatával összhangban.
       
      A benyújtott kérelem elbírálása
      Az Érd és Térsége Víziközmű Kft a benyújtott kérelem tartalmi elemeit (a felhasználási hely adatai, kapcsolódó mellékszolgáltatási szerződések megléte) nyilvántartásával is összehasonlítva ellenőrzi, amennyiben szükséges azt kiegészítésre, hiánypótlásra visszaküldi.
       
      A szolgáltató ellenőrzi továbbá, hogy a bekötési vízmérő szerinti felhasználónak és az elkülönített felhasználóknak lejárt fizetési határidejű díjtartozása az érintett felhasználási helyeken van-e. Amennyiben a szolgáltató lejárt fizetési határidejű díjtartozást tart nyilván, az érintett felhasználási helyeken, úgy azok rendezéséig a közszolgáltatási szerződés tárgyi Megállapodással való módosítására (kiegészítésére) nem kerülhet sor.
       
      A fenti feltételek megfelelőssége esetén a kérelmező képviselővel 8 napon belül az Érd és Térsége Víziközmű Kft felveszi a kapcsolatot, időpont egyeztetése végett (telefonon, SMS-ben, vagy e-mailben). Sikertelen kapcsolatfelvétel esetén, postai úton írásban tájékoztatja az Érd és Térsége Víziközmű Kft a képviselőt az időpont egyeztetés lehetőségéről, a kérelem benyújtásától számított 15 napon belül.
       
      Amennyiben a fenti feltételek nem teljesülnek (hiányos, vagy nem megfelelő kérelem, vagy díjtartozás) úgy a kérelem benyújtásától számított 15 napon belül az Érd és Térsége Víziközmű Kft írásban tájékoztatja a kérelmező képviselőt a hiánypótlási kötelezettségről, díjtartozás rendezésnek szükségességéről.
       
      Az előre egyeztetett időpontban - a benyújtott tervdokumentáció alapján - a képviselő részvételével a szolgáltató helyszíni ellenőrzést végez. Adott évben, adott felhasználási hely tekintetében az első előre egyeztetett ellenőrzést és egy esetlegesen szükséges hibajavítási ellenőrzést díjmentesen, míg minden további, a kérelem elbírálhatóságához előírt ellenőrzést meghatározott díjazás ellenében végez el a szolgáltató. A mindenkor alkalmazott díjak az Érd és Térsége Víziközmű Kft. honlapján (www.erdivizmuvek.hu) találhatók.
       
      Ennek során ellenőrzi:
      • a bekötési vízmérő és mellékvízmérők közötti csatlakozó hálózat műszaki állapotát,
      • a bekötési vízmérő mellett az elkülönített vízhasználati helyek és más vízvételi helyek teljes körű mérősítésének meglétét,
      • az elkülönített felhasználási helyek összes vízvételi lehetőségének mellékmérővel történő mérését,
      • a mellékvízmérők hitelességét és az azt igazoló plomba vagy bélyegzés sérülésmentes állapotát,
      • szolgáltató által elhelyezett plombazár(ak) számát és állapotát,
      • a vízmérők beszerelési állapotát (függőleges vagy vízszintes beépítés),
      • a vízmérők egyszerű vizsgálattal történő működőképességét (nem álló mérő, befolyásolásra utaló jel nem látható, stb.),
      • az adott mellékvízmérő felszereléséhez kiadott szolgáltatói hozzájárulásban foglaltaknak való megfelelőséget, 
      • az elkülönített vízhasználók szolgáltatói nyilvántartásban szereplő adatait.
       
      Az elkülönített vízhasználóknak vagy képviselőjüknek minden elkülönített vízhasználati helyen egy időben (egy kiszállással) lehetővé kell tenniük az ellenőrzést a Szolgáltató számára.
      Amennyiben az előre egyeztetett időpontban a kérelmezők nem teszik lehetővé a teljes körű ellenőrzést, ennek ténye az ellenőrzési jegyzőkönyvben rögzítésre kerül. Az eljárás a képviselő által az ellenőrzésre írásban megadott új időpontig szünetel. Ha a képviselő 15 napon belül az ismételt kivizsgálásra új időpontot nem egyeztet, az Érd és Térsége Víziközmű Kft a kérelmet elutasítja.
      A helyszíni ellenőrzésről az Érd és Térsége Víziközmű Kft minden esetben jegyzőkönyvet vesz fel. Az ellenőrzés során feltárt nem megfelelőségi hiba esetén a javításról a lakóközösségnek saját költségén kell gondoskodnia, melyet követően a képviselő írásos jelzése alapján ismételt vizsgálat elvégzésére kerül sor, annak kézhezvételétől számított 15 napon belül. Eredményes helyszíni ellenőrzés esetén az Érd és Térsége Víziközmű Kft azonnal teljes körű leolvasást is végez.
       
      A megállapodás megkötése
      Az eredményes helyszíni ellenőrzést követő 15 napon belül az Érd és Térsége Víziközmű Kft. köteles a háromoldalú Megállapodást (szolgáltató - bekötési vízmérő szerinti felhasználó - elkülönített vízhasználók képviselője) írásos, nyomtatott formában, a szükséges példányszámban (minimum 3 eredeti példány), aláírásával ellátva a képviselőnek
      • személyesen átadni,
      • vagy postai úton megküldeni.
       
      A szerződési ajánlatban foglaltak a szolgáltatót a Megállapodás átadását vagy kézbesítését követő 15 napig kötik. A Megállapodás ajánlati kötöttségi időben történő visszaküldése esetén a Megállapodás az ellenőrzés során leolvasott mérőállásokkal lép érvénybe, a már meglévő közszolgáltatási szerződés kiegészítő megállapodásaként.
       
      Amennyiben az ajánlati kötöttségi időn belül a Megállapodás nem kerül visszaküldésre, az nem jön létre.
       
      A Megállapodás megkötéséig a szolgáltató és az érintett elkülönített felhasználók között a már megkötött szerződések alapján történik az elszámolás. A Megállapodás megkötését követően, a helyszíni ellenőrzésen végzett teljes körű leolvasás alapján az Érd és Térsége Víziközmű Kft. a bekötési vízmérőre és a mellékmérőkre elszámoló számlákat készít.
       
      A víziközmű-szolgáltatásról szóló 2011. évi CCIX. törvény 52. § (2a) bekezd. és a Víziközmű-szolgáltatásról szóló 2011. évi CCIX. törvény egyes rendelkezéseinek végrehajtásáról szóló 58/2013. (II.27) Kormányrendelet 62. § (5) bekezdésében meghatározott feltételeknek a megállapodás teljes tartalma alatt teljesülniük kell. Az ehhez szükséges intézkedéseket a felhasználó és a képviselő haladéktalanul megteszik (különösen az ún. más vízvételi helyek vízmérőinek hitelesítése és a vízmérők épségének megőrzése, minden további létesítendő vízvételi hely engedélyeztetése, ezekre mellékszolgáltatási szerződés megkötése, a bekötési vízmérőtől kezdődő csatlakozó és belső hálózati szakasz karbantartása).
       
      A feltételek teljesülésében bekövetkező bármely változást haladéktalanul be kell jelenteni a szolgáltató felé.
       
      Leolvasás, elszámolás, eltérések kezelése a Megállapodás időtartama alatt
      A szolgáltató a bekötési vízmérő és mellékvízmérők teljes körű leolvasását a közszolgáltatási és mellékszolgáltatási szerződések szerinti gyakorisággal végzi, a Megállapodásban rögzített rendszeres időpontokban. A leolvasás teljes körűsége biztosításáért a képviselő felel, a leolvasásra csak a képviselő vagy írásbeli meghatalmazottja jelenlétében kerülhet sor.
      A szolgáltatói leolvasások között, a számlákon feltüntetett diktálásra nyitva álló időpontokban érkező, a felhasználó/elkülönített vízhasználók által bediktált mérőállásokról a szolgáltató elszámoló számlát készít. Ennek hiányában részszámla készül az elmúlt 1 év átlagfogyasztási adatai alapján.
      Az Érd és Térsége Víziközmű Kft a szolgáltatói leolvasások között a bekötési vízmérő illetve a mellékmérőkön mért összesített vízhasználat között mutatkozó különbözetet, mint elfogadott mérési hibát +/- 5% értékben határozza meg.
      Ha a bekötési vízmérő, illetve elkülönített vízhasználatok összesített fogyasztásának különbözete meghaladja az elfogadott mérési hibát, a csatlakozó hálózati szakasz esetleges vízveszteségének és elszámolatlan vízvételeinek (a továbbiakban együtt: elszámolatlan vízvétel) felülvizsgálata érdekében az Érd és Térsége Víziközmű Kft a saját költségén, soron kívüli ellenőrzést végez.
      A vizsgálatra az elszámolatlan vízvételre utaló leolvasási adatok keletkezését követő 30 napon belül kell sort keríteni. Az ellenőrző vizsgálaton a lakóközösség Megállapodást aláíró képviselője és az elkülönített vízhasználók közösen biztosítják a bekötési vízmérő és a mellékvízmérők, valamint a csatlakozó hálózat egyidejű, részletes műszaki felülvizsgálatának lehetőségét.
       
      Amennyiben a leolvasási adatok keletkezésével (szolgáltatói leolvasással) egy időben ellenőrző vizsgálat is történik, - mely során a lakóközösség Megállapodást aláíró képviselője biztosítja a bekötési vízmérő és a mellékvízmérők, valamint a csatlakozó hálózat egyidejű, részletes műszaki felülvizsgálatának lehetőségét - úgy az Érd és Térsége Víziközmű Kft az ellenőrző vizsgálatot az elszámolatlan vízvételre utaló leolvasási adatok keletkezését követő 30 napon belül megtartandó helyszíni vizsgálatnak tekinti, ezért ismételt helyszíni vizsgálatot nem tart.
       
      Amennyiben az ellenőrző vizsgálaton a lakóközösség nem biztosítja a csatlakozó hálózat illetve a főmérő és az összes mellékmérő egyidejű leolvasását, ellenőrzését, úgy az Érd és Térsége Víziközmű Kft a rendelkezésére álló, a szolgáltató által leolvasott mérőállások alapján bocsátja ki a bekötési vízmérő számláját, valamint soron kívüli ellenőrzés, leolvasás költséget a lakóközösség (társasház) részére az Érd és Térsége Víziközmű Kft. kiszámlázza. A mindenkor alkalmazott díjak az Érd és Térsége Víziközmű Kft. honlapján (www.erdivizmuvek.hu) találhatók.
       
      A Megállapodásban rögzített elfogadott mérési hibahatárt meghaladó mérték esetén
      • ha a kivizsgálás szabálytalanságot nem tár fel – a Megállapodásban rögzített, (+/-) 5 %-os elfogadott mérési hiba értéke feletti különbözetet a Szolgáltatónak jogában áll a bekötési mérő terhére vagy javára kiszámlázni.
      • ha az ellenőrzés során megállapításra kerül, hogy a csatlakozó, illetve házi ivóvíz hálózati szakaszon az elfogadott mérési hibát meghaladó vízfogyasztást elszámolatlan vízvétel okozta, az elszámolatlan vízvétel megszüntetéséig a bekötési vízmérő és a mellékvízmérők összesített teljes fogyasztási különbözetét az Érd és Térsége Víziközmű Kft, az esedékes víziközmű-szolgáltatási számlában, egyenlő mértékben az érintett elkülönített vízhasználók részére (terhére vagy javára), valamint a soron kívüli ellenőrzés, leolvasás költséget a lakóközösség (társasház) részére kiszámlázza. Ebben az esetben a Szolgáltató az előző szolgáltatói leolvasás óta esedékes alapdíjakat a bekötési mérő vonatkozásában a főmérő szerinti felhasználó részére kiszámlázza.
       
      Az Érd és Térsége Víziközmű Kft az elfogadott mérési hibát meghaladó vízfogyasztás számlázását az elfogadott mérési hibahatáron belüli utolsó elszámolástól az elszámolatlan vízvétel megszűnéséig alkalmazhatja. Az elszámolatlan vízvétel megszüntetésének napját a lakóközösség Megállapodást aláíró képviselője 3 napon belül írásban köteles bejelenteni az Érd és Térsége Víziközmű Kft felé, aki emiatt saját költségén 5 munkanapon belül soron kívüli ellenőrzést és leolvasást végez.
       
      Felhasználói/elkülönített vízhasználói kötelességek a Megállapodás időtartama alatt
      • hiteles mellékvízmérő biztosítása,
      • a mellékvízmérő cseréjének elvégzése saját költségen,
      • a leolvasási gyakoriságnak megfelelő és rendkívüli leolvasások/ellenőrzések lehetőségének a biztosítása,
      • a szolgáltatási díj fizetési határidőre történő megfizetése,
      • a bekötési vízmérőt követő belső ivóvíz hálózati szakaszok és mellékvízmérők rendszeres ellenőrzése, karbantartása, a feltárt hibák javítása, a vezetékhálózatot érintő bármely műszaki beavatkozás bejelentése, az ellenőrzési lehetőség biztosítása,
      • a vízmérő, illetve a hitelesítő plomba megsérülése, meghibásodása esetén a szolgáltató értesítése és a javítás elvégzése,
      • az ellenőrzésre szolgáló szolgáltatói plombazár megsérülése esetén a szolgáltató azonnali értesítése, lehetővé téve a szolgáltató általi cserét,
      • a belső ivóvíz hálózatot érintő új felhasználási hely kialakítási igénye esetén annak engedélyezetése a szolgáltatóval,
      • az elszámolatlan vízvételezési lehetőségek kizárása,
      • lakossági és nem lakossági díjtarifát érintő változások azonnali bejelentése,
      • felhasználói és képviselet változások határidőben történő bejelentése,
      • az Üzletszabályzatban és a Megállapodásban foglalt egyéb kötelezettségek teljesítése.
       
      A Szolgáltató kötelessége a Megállapodás időtartama alatt
      • a mellékvízmérők hitelesítésének lejártáról érintettek értesítése írásban,
      • a mellékvízmérők cseréjének elvégzése az elkülönített vízhasználó esetleges megbízása alapján, az elkülönített vízhasználó költségére,
      • teljes körű leolvasás végzése a leolvasási gyakoriságnak megfelelően a Megállapodás szerint,
      • a bekötési vízmérő és a mellékvízmérők összesített fogyasztási különbözetének megállapítása, a különbözet külön szabályok szerinti elszámolása,
      • rendszeres rész-, ill. elszámoló számlázás,
      • a vezetékhálózatot érintő bármely műszaki beavatkozás bejelentését követően szükség szerint az esetleges ellenőrzés elvégzése,
      • lakossági és nem lakossági díjtarifát érintő változások átvezetése,
      • felhasználói és képviselet változások bejelentést követő átvezetése,
      • az Üzletszabályzatban és a Megállapodásban foglalt egyéb kötelezettségek teljesítése.
       
      A megállapodással rendelkező elkülönített vízhasználó fogyasztásának korlátozása, vagy előrefizetős vízmérő felszerelésével történő biztosítása
      Amennyiben a már megkötött Megállapodással rendelkező elkülönített vízhasználó
      • a mérésügyről szóló törvény végrehajtásra kiadott kormányrendeletben előírt határidőn belül a mellékvízmérő hitelesítésről ismételt felszólításra sem gondoskodott
      • három egymást követő alkalommal nem teszi lehetővé a Megállapodás szerinti időpontban a mellékvízmérő leolvasását, vagy
      • 60 napot meghaladó késedelembe esett,
      az egyéb jogkövetkezmények viselése mellett tűrni köteles, hogy az Érd és Térsége Víziközmű Kft az adott felhasználási hely ivóvízfogyasztását korlátozza, vagy előrefizetős ivóvízmérőt helyezzen el a mérési helyen.
       
      A megkötött megállapodás felmondásának okai:
      • a felek közös megegyezése,
      • szerződő felek bármelyikének jogszabálynak megfelelő rendes és rendkívüli felmondása,
      • közszolgáltatási és/vagy a mellékszolgáltatási szerződés megszűnése, határozott időre történő szerződéskötés esetén a határozott idő lejárta,
      • a felek közötti szerződésben rögzített egyéb megszűnési ok bekövetkezése.
       
      4. Számlázással kapcsolatos tudnivalók
       
      Díjak
      2012. január 1-én hatályba lépett a  víziközmű-szolgáltatásról szóló 2011. évi CCIX. törvény, mely a víziközmű szolgáltatások korábbi önkormányzati díjmegállapító jogkörét megszüntette. Az alaptevékenységek díja hatósági áras lett, a víziközmű-szolgáltatásért a felhasználóknak a víziközmű-szolgáltatásról szóló 2011. évi CCIX. törvény és a felhatalmazása alapján kiadott miniszteri rendelet szerint jóváhagyott díjat kell fizetnie.
      Szíves figyelmébe ajánljuk a weboldalunkon elhelyezett díj kalkulátorunkat, mely segítségével a számlája várható összegén felül a becsült díjcsökkentés mértékét is megtudhatja. A víz- és csatornadíjakat, továbbá díj kalkulátorunkat itt érheti el. További kérdése esetén kérjük, forduljon telefonos ügyfélszolgálatunkhoz.

      Rezsicsökkentés
      A rezsicsökkentések végrehajtásáról szóló 2013. évi LIV. törvény a 2013. július 1-től igénybevett szolgáltatások esetében a víziközmű-szolgáltatók által alkalmazott lakossági víz- és csatornaszolgáltatási díjak 10%-os csökkentését írta elő.
      A díjcsökkentés az ÁFÁ-t is tartalmazó egységárakra, azaz az alapdíjakra és a fogyasztással arányos díjakra (továbbá a vízterhelési díjra) egyaránt vonatkozik.

      Érintett felhasználói kör:
      • azon természetes személy lakossági felhasználók, akik nem folytatnak jövedelemszerző tevékenységet a felhasználási helyen, társasházak, lakásszövetkezetek, lakóközösségek,
      • bérlakás céljára hasznosított felhasználási helyek, ahol ugyan a Felhasználó nem lakossági felhasználó, de magánszemély bérlő használja a szolgáltatást.
      A rezsicsökkentések végrehajtásáról szóló 2013. évi LIV. törvény szerint a számla első oldalán színesben adunk összegszerű tájékoztatást a számlában számlázott fogyasztás után - a 2013. július 1-t követő elszámolási időszakra vonatkozóan a Felhasználó fizetési kötelezettségéről rezsicsökkentés nélkül. Továbbá a számlában feltűntetésre kerül az Ön megtakarítása Ft-ban a konkrét számlára vonatkozóan, és a 2013. július 1-ét követő időszakra vonatkozó göngyölt megtakarítás egyaránt.

      A fizetendő díj alapdíjból és fogyasztással arányos díjból áll

      A víziközmű-szolgáltatásról szóló 2011. évi CCIX. törvény tartalmazza az alapdíjra és a fogyasztással arányos díjra vonatkozó rendelkezéseket.
      A rendelkezésre állási alapdíjat definíció szerint a lakossági és a közületi Felhasználók a szolgáltatási díj részeként lakásonként és elkülönített fogyasztási helyenként fizetik azért, hogy a fogyasztási helyenkénti átadási ponton a nap minden időszakában megfelelő minőségű, mennyiségű ivóvíz álljon a Felhasználó rendelkezésére. Tehát hiába nincs az adott fogyasztási helyen vízfogyasztás, a szolgáltatónak a víz vételezésének lehetőségét biztosítania kell. A szolgáltatás folyamatos biztosítása érdekében felmerült költségek forrása a fogyasztástól független alapdíj. Az alapdíj tartalmazza - a többi közműszolgáltatáshoz hasonlóan - az adott szolgáltatás, rendelkezésre állásának díját, és azt a célt szolgálja, hogy a fogyasztás mértékétől függetlenül felmerülő állandó költségek egy részét (közműrendszer fenntartása, hibaelhárítás, 24 órás ügyelet biztosítása, rendszeres vízminőség-ellenőrzés, stb.) arányosabban ossza szét a szolgáltatást folyamatosan vagy csak időszakosan igénybe vevő Felhasználók között.

      A fogyasztással arányos díjat, mint a számla másik összetevőjét - az eddig megszokott módon - az igénybevett szolgáltatás mennyisége után köbméterenként kell fizetni, amely a fogyasztás mértékével arányosan változó összeg.

      Információk a vízterhelési és talajterhelési díjról

      A 2004. január 1-jén életbe lépett 2003. évi LXXXIX. sz. törvénnyel levegő-, víz- és talajterhelési díj került bevezetésre. Ezeket összefoglaló néven környezetterhelési díjnak nevezik.

      Vízterhelési díj
      Hazánkban a teljes körű szennyvíztisztítás hiánya miatt továbbra is szennyező anyagok kerülnek élővizeinkbe. A folyamat megállítása érdekében a kormány megvizsgálta a terhelések további csökkenését célzó beruházások megvalósításának lehetőségét és döntött a vízterhelési díj fokozatos bevezetéséről. Ez a természetes környezet megóvását szorgalmazó intézkedés a "szennyező fizet" elv alapján arányos teherviselést jelent az állam és a környezethasználók között.

      A hatályos törvény értelmében a víziközmű szolgáltatók szedik be a vízterhelést előidéző Felhasználóktól a szolgáltatás árán felül, a vízdíjszámlában külön tételként megjelenő köbméterarányos díjat.

      Talajterhelési díj
      Hosszú évek óta a házi szennyvízszikkasztókon keresztül talajba szivárgó tisztítatlan szennyvíz környezetkárosító, szennyező hatású. A talajterhelési díjat azoknak kell fizetniük, akik előtt megvan a lehetőség arra, hogy a szennyvizüket a települési csatornahálózaton keresztül a tisztító telepre vezessék - azaz az ingatlanuk előtt megépült a csatorna -, de nem élnek vele.

      Talajterhelési díjat a helyi vízgazdálkodási hatósági jogkörbe tartozó szennyvízelhelyezés esetében a szolgáltatott víz mennyisége után kell fizetni, amelyet, csökkenteni kell az ivóvízvezeték meghibásodása következtében elszivárgott, illetve külön jogszabály szerint locsolási célú felhasználásra figyelembe vett vízmennyiséggel.
      A talajterhelési díjjal szeretnék a törvényalkotók ösztönözni a lakosságot a környezetkárosító szennyvízszikkasztás felszámolására, a csatornabekötések létesítésére.
      A talajterhelési díjat helyi adó formájában a helyi önkormányzatok szedik be a vízszolgáltatóktól kapott adatszolgáltatás alapján, ezért bővebb tájékoztatásért kérjük, szíveskedjék a település polgármesteri hivatalának adóirodájához fordulni.

      A számlázásunkról

      Társaságunk nagyságrendileg 45 ezer Ügyfelünknek bocsát ki számlát, lakossági Felhasználók részére jellemzően kéthavi rendszerességgel, nagyfogyasztók részére havonta. A számlázásra vonatkozóan Társaságunk Üzletszabályzatának Általános Szerződési Feltételek 8. pontjában tájékozódhat. Üzletszabályzatunkat itt tekintheti meg: http://www.erdivizmuvek.hu/uzletszabalyzat
       
      A Szolgáltató általi leolvasás várható és a bediktálás elvárt időpontja számláinkon minden esetben feltüntetésre kerül. Számlamagyarázatunk itt elérhető.

      Társaságunknál a következő módokon történhet a fogyasztásmérők leolvasása és a számlázás:
      • Szolgáltató által kéthavonta leolvasott, illetve Ügyfeleink által bediktált mérőállások alapján jellemzően kéthavonkénti számlázás lakossági ügyfeleink részére (csak Érd, Diósd és Tárnok településeken).
      • Évi egyszeri szolgáltatói leolvasás, a leolvasások között részszámlák készülnek az előző időszaki átlagfogyasztási adatok alapján - bediktált vízmérőállás alapján elszámoló számla készül. Lehetőség van negyedévente történő leolvasásra, mely a Felhasználó külön kérésére történik.  Amennyiben a fogyasztásmérő Szolgáltató általi leolvasása negyedévente történik, úgy ezek időpontja mindig a naptári negyedévek első hónapjainak (január, április, július, október) első hete.
      • Szolgáltató általi havi leolvasott mérőállások alapján havi számlázás (kizárólag nagyfogyasztók esetében).
      A mérőállások bediktálására az alábbi lehetőségeket biztosítjuk Önnek:
      • Automata mérőállás rögzítő rendszer segítségével telefonon a +36 23 521771-es számon,
      • Elektronikus ügyfélszolgálatunkon a www.erdivizmuvek.hu oldalon,
      • SMS-ben a +3620-3927022 telefonszámon.
      Az SMS diktálás elvárt formátuma: c:vizora_L/Kvízmérőazonosító_vízmérőállás. A _ jel szóközt jelent, L, ha lakossági Felhasználó, K, ha közületi Felhasználó. (Egy lakossági Felhasználó diktálása a következőképpen néz ki: c:vizora L0409123451 500).

      Társasházi partnereinknek lehetőségük van a vízmérőállás bejelentést az ugyfelszolgalat@erdivizmuvek.hu e-mailcímünkre megküldeni.
       
      Hibás mérés esetén történő számlázás
      Ha a fogyasztásmérő rendellenesen vagy hibásan működik, nem mér, nem lehet leolvasni, vagy a hitelesítés ideje lejárt (a továbbiakban együtt: hibás mérés) a mérőeszköz adatai a számlázás alapjául nem szolgálhatnak.
      A hibás mérés időtartama:
      • ha a meghibásodás tényleges időpontja megállapítható, a meghibásodás időpontjától az új fogyasztásmérő felszerelésének időpontjáig terjedő időtartam,
      • ha a meghibásodás tényleges időpontja nem állapítható meg, a felek által közösen, becsléssel megállapított időtartam, vagy
      • megállapodás hiányában az utolsó mérőleolvasásától a hibás mérés bejelentésének időpontjáig eltelt időszak, de legfeljebb 12 hónap.
      A hibás méréssel érintett időszakban az elfogyasztott víz mennyiségét a hibás mérés időtartamának kezdetét megelőző 12 hónap összes fogyasztásából egy napra számított átlagfogyasztás és a hibás mérés időtartama alatt eltelt napok száma szorzataként kell meghatározni. Előzmény fogyasztási adatok hiánya esetén a Szolgáltató a Víziközmű-szolgáltatásról szóló 2011. évi CCIX. törvény egyes rendelkezéseinek végrehajtásáról szóló 58/2013. (II.27) Kormányrendelet 8. sz. melléklete által meghatározott fogyasztási adatokból indul ki.
      Az átlagfogyasztás helyett a hibás mérést megelőző 12 hónapon belüli utolsó mérési hiba nélküli elszámolási időszak egy napra számított átlagfogyasztását veszi figyelembe a szolgáltató, ha az a felhasználó számára kedvezőbb.
       
      Az évenkénti leolvasás, részszámlázás tudnivalói

      Azokon a településeken ahol a Felhasználói igényeknek eleget téve az részszámlázás bevezetésre került, lakossági felhasználóinknak kéthavonta, vagy havi rendszerességgel kerül számla kibocsátásra. Ezeken a településeken évente egyszer történik a Szolgáltató általi vízmérő leolvasás, mely várható időpontja a számlán feltüntetésre kerül. Lásd számla magyarázatunkat: (link). 

      Az elszámoló számlából az időközben kiállított részszámlák levonásra kerülnek.
       
      A Szolgáltató által történő évi egyszeri mérőállás leolvasások között Felhasználóink jellemzően kéthavonta rész-számlát kapnak, melyben feltüntetett víz- (és csatorna) szolgáltatás mennyisége – alapesetben – az előző év 12 havi fogyasztási adatokból kalkulált kéthavi mennyiség.
      Amennyiben egy meghatározott időpontban (ennek elvárt időpontja a számlán feltüntetésre kerül) Ön a fogyasztásmérő állását Társaságunk felé eljuttatja (bediktálja), úgy minden esetben elszámoló számla kerül kiállításra.
       
      Tájékoztatjuk továbbá Önt, hogy 2014. évtől kezdődően, amennyiben az évi egyszeri, előre jelzett időszakban vízmérő-leolvasó munkatársunk többszöri felkeresés ellenére sem tudja a vízmérőt leolvasni, a részszámlát ugyancsak kiállítjuk és megküldjük, azonban azzal párhuzamosan felszólító levelet küldünk a Felhasználói szerződéses kötelezettség teljesítésére, és értesítjük a megismételt leolvasás várható időpontjáról.

      Amennyiben nem biztosítja vízmérő Szolgáltató általi leolvasását, úgy a közszolgáltatási szerződés felmondásra kerülhet, mely a víziközmű-szolgáltatás korlátozását vonhatja maga után!

      Kérjük, engedje meg, hogy felhívjuk szíves figyelmét - a későbbi viták elkerülése érdekében – a fenti elszámolási módozattal kapcsolatosan a következőkre:
      • az évi egyszeri mérőleolvasás miatt év közben rendszeresen ellenőriznie kell a vízmérő és a házi ivóvízhálózat állapotát, mivel a Felhasználó kezelésében álló vezetékszakaszon vízelfolyás alakulhat ki. Tekintettel arra, hogy általunk a megelőző 12 hónap fogyasztási adatai, ill. annak változása nem ellenőrizhető, a Szolgáltatónak sem a vízdíjból, sem a szennyvízdíjból nem áll módjában jóváírást eszközölni.
      • átlag ill. átalány mennyiség részszámlázása esetén, amennyiben annak mennyisége nem igazodott a fogyasztási szokásokhoz, az éves elszámoló számlában nagy összegű fizetendő díjkülönbözet alakulhat ki, melyre a Szolgáltató díjkedvezményt, méltányosságot nem tud biztosítani.
      • Felhasználói mérőállás bediktálása esetén nagyon pontosan szükséges a vízmérőállást leolvasni, mert tévesztés vagy elírás esetén a számla tartalmáért a Szolgáltató nem tud felelősséget vállalni.

      Fontos tudnivaló, hogy amennyiben a Felhasználó a Szolgáltató által előre jelzett időpontban mérőállást nem diktál, úgy a Szolgáltató a részszámlát automatikusan a megelőző elszámolási időszak átlagfogyasztási adatai alapján készíti el.

      Számlabemutatási típusok

      Papír alapú számlánkat, és az ahhoz kapcsolódó számla magyarázatot itt (link) megtekintheti. Amennyiben további kérdése merülne fel, munkatársaink telefonos ügyfélszolgálatunkon készséggel állnak rendelkezésére. De kérdéseit felteheti írásban is akár az elektronikus ügyfélszolgálati rendszerünkön keresztül, akár az ugyfelszolgalat@erdivizmuvek.hu e-mail címünkre megküldve.
      Díjmentes e-számla szolgáltatásunkat a Díjnet e-számla szolgáltató rendszerének használatával veheti igénybe víz- és szennyvízelvezetési szolgáltatásban részesülő ügyfeleink (www.dijnet.hu).
      Az e-számla egy olyan, elektronikus formában kibocsátott számla, amelyen pontosan azok az adatok szerepelnek, mint az eddigi papír alapú, kinyomtatott számlán, és épp olyan hiteles is, ezt garantálja a jogszabály szerinti elektronikus aláírás és az időbélyegző.


      Az e-számla előnyei:
      • Számláit az interneten keresztül bármikor és bárhol megtekintheti, és gondoskodhat azok kifizetéséről.
      • A számlák a kiállításuk után azonnal az Ön rendelkezésére állnak, valamint a számlák érkezéséről e-mailben értesítést küldünk.
      • Nem kell a postán a csekkel sorban állnia, a számlákat és az igazolószelvényeket őriznie.
      • Korábbi számláit könnyen visszakeresheti, hiszen ezeket rendezett formában 18 hónapig az interneten elérhetővé tesszük.
      • Az adatkapcsolat biztonságos 128 bites SSL titkosítással védett környezetben történik.
      • Az elektronikus formában megjelenő számlák esetében nem csak a tárolás, a megőrzés, a visszakeresés lesz egyszerűbb, de a kevesebb papírfelhasználással környezetünket is óvjuk.
      • Az e-számla szolgáltatás ingyenes.
      A regisztráció menetéről és az e-számláról bővebben itt tájékozódhat.
      A hatályos jogszabályok szerint a számla eljuttatásáról oly módon kell gondoskodnunk, hogy a számla kiegyenlítésére Önnek a kézhezvételtől legalább 8 nap álljon rendelkezésére. A számla késedelmes kézhez vétele azonban nem mentesíti a Felhasználót a fizetési kötelezettsége alól.
      A kézbesítésre vonatkozó részletes tájékoztatást Társaságunk Üzletszabályzatának 4. pontja tartalmazza. Üzletszabályzatunkat itt tekintheti meg.
       
      Számla késedelmes kézhezvétele esetén

      Amennyiben aktuális számláját nem kapta kézhez, kérjük, azt jelezze telefonos ügyfélszolgálati munkatársainknak, elektronikus ügyfélszolgálati rendszerünkön keresztül, vagy elektronikus levél formájában az ugyfelszolgalat@erdivizmuvek.hu e-mail címünkre megküldve.
       
      Tájékoztatjuk, hogy ha önhibáján kívül eső okokból (pl. késedelmes kézbesítés esetén) késedelembe esne a számla befizetésével, úgy Társaságunk a számla rendezésére egy pótbefizetési határidő biztosítása mellett kamatmentes befizetési lehetőséget biztosít.


      Számlamásolatok díja

      Társaságunknál a számlamásolatok kiadása első ízben mindig díjmentes. Amennyiben rendkívüli iratmásolatra, továbbá nem standard, az ügyfélszolgálati iroda által használt igazolásra van szüksége, adatszolgáltatási díj fizetendő. Az aktuális díjakról kérjük, tájékozódjon telefonos ügyfélszolgálatunkon keresztül.
       
      Elektronikus ügyfélszolgálatunkon elérhető lehetőségek a számlázáshoz kapcsolódóan

      Tájékoztatjuk, hogy regisztrált felhasználóként elektronikus ügyfélszolgálati rendszerünkön keresztül korábbi számláit is megtekintheti. Továbbá lehetősége van a fizetési mód (csekkes, egyéni átutalás, csoportos beszedés) megváltoztatására, így időt megspórolva nem kell ügyfélszolgálati irodánkat felkeresnie.
       
      Amennyiben az Ön ingatlana olyan településen található, ahol évi egyszeri leolvasás és részszámlázás került bevezetésre, és a számlázott általány mennyiségét szeretné megnövelni, illetve csökkenteni, úgy erre – és rendkívüli elszámolásra is - lehetőséget biztosítunk.
       
      További kényelmi szolgáltatásunk, hogy regisztrált ügyfélként lehetősége van elektronikus ügyfélszolgálatukon keresztül változtatást kezdeményezni a számlázás módjára vonatkozóan.
      Abban az esetben, ha nem felel meg Önnek a számlázott átalány mennyiség, mivel a tényleges fogyasztás alapján szeretné, ha számláját elkészítenénk, úgy kezdeményezheti a diktálásra történő áttérést. A számlázási mód váltáskor minden esetben elszámoló számlát készít Társaságunk, így szükséges egy aktuális vízmérőállás biztosítása is.
       
      A fent leírt lehetőségek igénybevételéhez kérjük, látogassa meg honlapunkat az alábbi elérhetőségen. www.erdivizmuvek.hu/eugyfelszolgalat/
       
       
      5. Számlabefizetés
       
      Számláink befizetésére azok keltétől számított 15 napon belül van lehetősége, késedelmi kamat felszámítása nélkül.
      A társaságunk által kibocsátott számlák kiegyenlítésére több lehetőséget biztosítunk:
       
      Csoportos beszedési megbízás
      A számlakifizetés legkényelmesebb módja, amikor Ügyfeleink megbízást adnak a számlavezető bankjuknak, hogy a Szolgáltató számláinak ellenértékét Társaságunk a bankszámláról rendszeresen leemelje. Csoportos beszedési megbízást a bankjánál adhat. Megjelölhető egy felső értékhatár is, ameddig a számlák kiegyenlítését Ön engedélyezi a bank számára.
       
      Amennyiben csoportos beszedési megbízással kívánja vízdíjszámláit kiegyenlíteni, kérjük a számlavezető pénzintézeténél a megbízásában az alábbi adatokat megadni szíveskedjék.
      Jogosult neve: Érd és Térsége Víziközmű Kft
      Jogosult azonosítója: A10819067
      Fogyasztóazonosító: a számlán található 9 jegyű felhasználói azonosító szám
       
      A számlavezető pénzintézethez eljuttatandó formanyomtatványunkat itt érheti el:
      http://www.erdivizmuvek.hu/hu/portlet/downloads/download?oid=44
       
      Banki eseti átutalás
      Lehetősége van eseti banki átutalással is rendezni a számla ellenértékét.
      Bankszámlaszámunk: 10102244-58172900-01000001 (Budapest Bank)
      Átutalásnál kérjük, minden esetben tüntesse fel a közleményben a 9 jegyű felhasználó azonosító számot illetve a számla sorszámát!
      Amennyiben átutalásában nem adja meg a számla sorszámát, úgy a beérkezett összeget a legrégebbi ki nem fizetett számlájának teljesítésére számoljuk el.
       
      iCsekk QR kódos befizetés
      iCsekk alkalmazással gyorsan és egyszerűen kifizetheti számláját! Ehhez töltse le Android, vagy iPhone készülékére az alkalmazást és regisztrálja bankkártyáját, majd olvassa be a számla végén található QR kódot!
      További információk: www.erdivizmuvek.hu/icsekk és www.icsekk.hu
       
      Bankkártyás számlakiegyenlítés a Díjnet Zrt rendszerén keresztül
      Amennyiben Ön az e-számla mellett döntött, a www.dijnet.hu weboldalra belépve számláit bankkártyával is könnyedén kiegyenlítheti.
      További információk: www.erdivizmuvek.hu/eszamla
       
      Készpénzes díjbeszedés a felhasználási helyen
      A fogyatékkal élő védendő felhasználók nyilvántartásában szereplő lakossági felhasználó kérelmezheti a számla ellenértékének a felhasználási helyen történő kiegyenlítését. Ennek időpontja kizárólag az ügyfélszolgálati iroda nyitva tartási idejében lehetséges, és a pontos időpontról előzetesen a Felhasználó és az Érd és Térsége Víziközmű Kft. telefonos egyeztetést folytatnak le. A számla nem készpénzes fizetési móddal kerül kiállításra, a számla befizetését a helyszínen aláírt készpénz átvételi elismervény igazolja.
       
      Természetesen készpénzzel illetve bankkártyával is kiegyenlítheti számláját személyesen, Érd, Felső u. 2. szám alatti ügyfélszolgálati irodánkban, nyitvatartási időben.
       
      Kérjük, fordítson figyelmet a vízdíjszámla határidőben történő kiegyenlítésére!
      A fizetési határidőt a számla első oldalát helyzetük el, késedelmes befizetés esetén a szolgáltató jogosult a Ptk. szerinti késedelmi kamat felszámítására.
       
      A fizetési módot legegyszerűbben elektronikus ügyfélszolgálatunkon módosíthatja, ahol jelenlegi folyószámla egyenlegét is megtekintheti!
      További információk: www.erdivizmuvek.hu/eugyfelszolgalat/
       
      6. Fizetéskönnyítési megoldások, védendő felhasználók
       
      Fizetési halasztás
      Amennyiben számlája pénzügyi rendezése nehézséget okoz Önnek, lehetősége van arra, hogy fennálló díjtartozását fizetési határidőt követően teljesítse, amennyiben erre irányuló kérelmét Társaságunkhoz eljuttatja. Kérelme elbírálásra kerül, majd ennek eredményéről írásban értesítjük.

      Részletfizetés
      Amennyiben fizetési nehézségei miatt felhalmozott díjtartozásának, vagy nagyobb összegű számlájának kiegyenlítését egy összegben nem tudja vállalni, kérheti a díjhátraléka részletekben történő megfizetését. Kérelmének jóváhagyása esetén Társaságunk elkészíti a részletfizetési megállapodást, mely a mindkét fél által történő aláírást és a Szolgáltató példányának visszaérkezését követően lép érvénybe. Részletfizetés naptári évenként egyszer kérhető.
      Amennyiben bármely részlet határidőre történő befizetését elmulasztja, a fennmaradó tartozása azonnali egy összegben esedékessé válik a költségekkel és késedelmi kamatokkal együtt, illetve újabb részletfizetési kérelme automatikusan elutasításra kerül. A részletek fizetése mellett a mindenkor esedékes számlákat is ki kell egyenlítenie.

      Részletfizetési lehetőség iránti kérelmét személyesen, telefonos ügyfélszolgálatunkon vagy akár már elektronikus ügyfélszolgálatunkon keresztül is eljuttathatja hozzánk: www.erdivizmuvek.hu/eugyfelszolgalat/
       
      Igénybe vehető támogatások
      A helyi Önkormányzatoknál működő családsegítő szolgálatnál lehetősége van adósságkezelési támogatás igénybevételére (a támogatási forma településenként eltérhet). Az adósságkezelés célja, hogy az igénybevevőket segítse díjhátralékuk (lakhatási költségek körébe tartozó közüzemi díjtartozás) csökkentésében és - lehetőség szerint - azok megszűntetésében.
      Az adósság rendezéséhez többféle támogatás vehető igénybe melyeket a mindenkor hatályos helyi rendeletek szabályoznak. A támogatások igényléséhez mindig a családsegítő szolgálattal való szoros együttműködés szükséges.
       
      Védendő Felhasználói kedvezmények
       
      A víziközmű-szolgáltatási jogszabályok a legnehezebb helyzetben lévő lakossági Felhasználókat védelem alá helyezik. Ez azt jelenti, hogy a védendő felhasználók jogosultak bizonyos kedvezményekre, szolgáltatásokra, melyek azonban a víz- és csatornaszolgáltatás díját nem érintik. A védendő felhasználók a kedvezményeket és szolgáltatásokat csak egy felhasználási helyen vehetik igénybe.
      A védendő felhasználók a védelemre jogosító, jogszabályban meghatározott tulajdonságuk alapján szociálisan rászoruló vagy fogyatékkal élő felhasználóként részesülhetnek a víziközmű-szolgáltató által nyújtott, jogszabályban részletesen meghatározott kedvezményben.
      Az igénybevételre vonatkozó részletes szabályokat a Víziközmű-szolgáltatásról szóló 2011. évi CCIX. törvény egyes rendelkezéseinek végrehajtásáról szóló 58/2013. (II.27) Kormányrendelet határozza meg.
      A védendő felhasználók nyilvántartásába történő felvételt Önnek kell kérnie a honlapunkon elérhető adatlap kitöltésével és a rászorultságot igazoló eredeti iratok bemutatásával az igazolás kiállításától számított 30 napon belül az Érd és Térsége Víziközmű Kft ügyfélszolgálati irodájában. A 30 nap elteltét követően új igazolást kell kérnie. A védendő felhasználói körbe tartozás igazolására az Ön kérelmére a jegyző igazolja, hogy életvitelszerűen tartózkodik a kérelemben megjelölt felhasználási helyen, a védendő felhasználói státuszra jogosító ellátást megállapító szerv, hogy a kérelem benyújtásakor Ön részesül az adott ellátásban.
       
      Szociálisan rászoruló védendő felhasználók
      Szociálisan rászoruló felhasználónak azt a természetes személyt kell tekinteni, aki, vagy akinek a háztartásában élő személy:
      a) a szociális igazgatásról és szociális ellátásokról szóló 1993. évi III. törvény (a továbbiakban: Szoctv.) 32/B. §-a szerinti időskorúak járadékában részesül,
      b) a Szoctv. 33. §-a szerinti aktív korúak ellátására jogosult,
      c) a Szoctv. 38. §-a szerinti lakásfenntartási támogatásban részesül,
      d) a Szoctv. 40–44. §-a szerinti ápolási díjban részesül,
      e) a gyermekek védelméről és a gyámügyi igazgatásról szóló 1997. évi XXXI. törvény (a továbbiakban: Gyvt.) 19. §-a szerinti rendszeres gyermekvédelmi kedvezményben részesül,
      f) a Gyvt. 25. §-a szerinti otthonteremtési támogatásban részesült, a támogatás megállapításától számított 3 éven keresztül,
      g) a Gyvt. 54. §-a szerinti nevelőszülő, aki saját háztartásában neveli a gondozásába helyezett átmeneti vagy tartós nevelésbe vett gyermeket, vagy
      h) a hitelszerződésből eredő kötelezettségeiknek eleget tenni nem tudó természetes személyek lakhatásának biztosításáról szóló törvény alapján a Nemzeti Eszközkezelővel bérleti jogviszonyban áll.
      Amennyiben Ön szociális helyzete alapján rászoruló Felhasználónak minősül, kedvezményként 12 naptári hónapon belül egy alkalommal részletfizetésre és fizetési halasztás igénybevételére jogosult.
      Részletfizetési kedvezmény és fizetési haladék Önt akkor illeti meg, ha vállalja, hogy a részletfizetés, fizetési haladék igénybevételének időtartama alatt igénybe vett víziközmű-szolgáltatás díját és a tartozás részösszegeit, illetve a tartozás halasztott összegét a vízközmű-szolgáltató által méltányosan megállapított, határidőben és ütemezésben kiegyenlíti.
      Ha a részletfizetési, illetve fizetési haladékra vonatkozó megállapodás feltételeit megszegi, a víziközmű-szolgáltató jogosult a részletfizetésre, illetve fizetési haladékra vonatkozó megállapodás azonnali hatályú felmondására. A részletfizetés, fizetési haladék időtartama alatt a kedvezménnyel érintett díjfizetési kötelezettség vonatkozásában kamat- és kötbérfizetési kötelezettség Önt nem terheli.
       
      A részletfizetés időtartama az igénylést megelőző 12 hónapban számlázott ivóvíz felhasználásból számított:
      - egy havi átlagfogyasztás ellenértékét meg nem haladó tartozás esetén legalább két hónap,
      - 3 havi átlagfogyasztás ellenértékét meg nem haladó tartozás esetén legalább öt hónap,
      - 3 havi átlagfogyasztást meghaladó tartozás esetén legalább hat hónap.
       
      A fizetési haladék időtartama legfeljebb 60 nap, különös méltánylást érdemlő esetben 90 nap.
      A részletfizetés, fizetési haladék tekintetében a fentiektől - a szociálisan rászoruló felhasználó javára – az Érd és Térsége Víziközmű Kft. eltérhet.
       
      Fogyatékkal élő védendő felhasználók
      A fogyatékkal élő védendő felhasználót különösen a méréssel, a leolvasással, a számlázással és a díjfizetési módokkal kapcsolatosan igényeinek megfelelő, különleges bánásmódban kell részesíteni.
      A fogyatékkal élő lakossági felhasználó a védendő felhasználók nyilvántartásába történő felvételére való jogosultságát
      a) a Víziközmű-szolgáltatásról szóló 2011. évi CCIX. törvény egyes rendelkezéseinek végrehajtásáról szóló 58/2013. (II.27) Kormányrendelet 10. melléklet A) része szerinti, 30 napnál nem régebbi, kitöltött és aláírt nyomtatvány benyújtásával, és
      b) ha
      ba) vakok személyi járadékában részesül, a juttatást megállapító vagy folyósító szerv által kiadott, a jogosultság fennállását igazoló, 30 napnál nem régebbi határozat vagy igazolás eredeti példányának bemutatásával, vagy a Víziközmű-szolgáltatásról szóló 2011. évi CCIX. törvény egyes rendelkezéseinek végrehajtásáról szóló 58/2013. (II.27) Kormányrendelet 10. melléklet B) része szerinti, 30 napnál nem régebbi, kitöltött és aláírt nyomtatvány benyújtásával;
      bb) fogyatékossági támogatásban részesül, a juttatást megállapító vagy folyósító szerv által kiadott, a jogosultság fennállását igazoló, 30 napnál nem régebbi határozat vagy igazolás eredeti példányának bemutatásával, vagy a Víziközmű-szolgáltatásról szóló 2011. évi CCIX. törvény egyes rendelkezéseinek végrehajtásáról szóló 58/2013. (II.27) Kormányrendelet 10. melléklet B) és C) része szerinti, 30 napnál nem régebbi, kitöltött és aláírt nyomtatvány benyújtásával; vagy
      bc) a víziközmű-szolgáltatás megszüntetése, felfüggesztése a lakossági felhasználó vagy a vele közös háztartásban élő személy életét vagy egészségét közvetlenül veszélyezteti, a 10. melléklet C) része szerinti, 30 napnál nem régebbi, kitöltött és aláírt nyomtatvány benyújtásával igazolhatja.
       
      A fogyatékosság jellegét, amely a fogyatékkal élő felhasználót alkalmatlanná teszi a fogyasztásmérő leolvasására, a mérőállás közlésére, a számlaolvasásra, vagy a számla felhasználási helyen kívüli, készpénzes fizetéstől eltérő kiegyenlítésére, továbbá az fenti bekezdés b) pont bc) alpontjának esetleges fennállását a kezelőorvos, ennek hiányában a háziorvos igazolja a Víziközmű-szolgáltatásról szóló 2011. évi CCIX. törvény egyes rendelkezéseinek végrehajtásáról szóló 58/2013. (II.27) Kormányrendelet 10. melléklet C) része szerinti nyomtatvány kitöltésével. Ha a rehabilitációs szakigazgatási szerv, a Nemzeti Rehabilitációs és Szociális Hivatal szakvéleményezési hatásköre az érintettre kiterjed, a kezelőorvos és a háziorvos a Víziközmű-szolgáltatásról szóló 2011. évi CCIX. törvény egyes rendelkezéseinek végrehajtásáról szóló 58/2013. (II.27) Kormányrendelet 10. melléklet C) része szerinti nyomtatványt e szerv szakvéleménye alapján tölti ki.
      A víziközmű-szolgáltató a fogyatékkal élő felhasználót a rászorultság igazolását követő 8 napon belül nyilvántartásba veszi, és a nyilvántartásba vételről a felhasználót további 8 napon belül írásban tájékoztatja.
      A vakok személyi járadékában vagy fogyatékossági támogatásban részesülő személyt, mint fogyatékkal élő felhasználót nem kell személyes körülményeinek megfelelő, különleges bánásmódban részesíteni, ha vele együtt olyan nagykorú személy él, aki nem fogyatékkal élő felhasználó.
      Az fenti bekezdés b) pont bc) alpontja szerinti körbe tartozó, a felhasználóval egy háztartásban élő fogyatékkal élő személyre tekintettel, a fogyatékkal élőnek nem minősülő felhasználó is kérheti a fogyatékkal élő személyek nyilvántartásába történő felvételét, de ugyanazon fogyatékkal élő személyre tekintettel csak egy felhasználó egy felhasználási hely vonatkozásában szerepelhet a nyilvántartásban jogosultként.
       
      Az fenti bekezdés b) pont ba) és bb) alpontja szerinti körbe tartozó fogyatékkal élő felhasználót megillető különleges bánásmód:
      a) havi (időközi) mérőleolvasás a felhasználási helyen,
      b) készpénzben történő számlakiegyenlítés a felhasználási helyen,
      c) a számla értelmezéséhez az érintett víziközmű-szolgáltató üzletszabályzata szerint nyújtott egyedi segítség (helyszíni számlamagyarázat, számlafordíttatás),
      d) helyszíni (otthoni) ügyintézés lehetősége.
       
      Amennyiben a fogyatékkal élő védendő Felhasználó a Víziközmű-szolgáltatásról szóló 2011. évi CCIX. törvény egyes rendelkezéseinek végrehajtásáról szóló 58/2013. (II.27) Kormányrendelet 10. mellékletének benyújtásával, megfelelően kitöltött és aláírt formában igazolja, hogy a víziközmű-szolgáltatás megszüntetése, felfüggesztése a Felhasználó vagy a vele közös háztartásban élő személy életét vagy egészségét közvetlenül veszélyezteti, úgy díjtartozás esetén a Szolgáltató a közüzemi ivóvíz-szolgáltatás felfüggesztését vagy korlátozását a felhasználási helyen nem foganatosítja.
       
      A védendő felhasználók nyilvántartásba vételéhez szükséges adatlapok, ill. azok kitöltési útmutatója honlapunkról letölthetőek (http://erdivizmuvek.hu/ugyfelszolgalat/letoltheto_dokumentumok/) illetve ügyfélszolgálati irodáinkon vagy telefonos ügyfélszolgálatunkon keresztül is díjmentesen igényelhetőek.
       
      7. Szolgáltatáskorlátozás, behajtás
       
      Fizetési felszólítás, késedelmi kamat
      Amennyiben fizetési határidőn belül nem tesz eleget fizetési kötelezettségének, Társaságunk fizetési felszólítást küld egy készpénzátutalási megbízással (postai sárga csekk), mely segítéségével a fennálló díjtartozását egy összegben rendezheti. A késedelmes napokra a 2013. évi V. törvény (Ptk.) szerinti késedelmi kamatot számítjuk a vízdíjszámlán feltüntetett fizetési határidőt követő első naptól kezdődően a tartozás kiegyenlítésének napjáig.
       
      Ivóvíz-szolgáltatás korlátozása vagy felfüggesztése
      A Szolgáltató élhet annak lehetőségével, hogy kétszeri igazolt felszólítást követően (tértivevényes levélben ivóvíz-szolgáltatáskorlátozás előtti fizetési felszólítás) a felhasználási helyen a vízszolgáltatást korlátozza vagy felfüggessze. Erre akkor kerülhet sor, ha a megküldött fizetési felszólításunk kézhezvételét követően sem rendezi díjtartozását, illetve nem élt a fizetéskönnyítési lehetőségekkel.
       
      Lakossági Felhasználók esetében a vonatkozó jogszabályok alapján díjtartozás miatt az előző pontban ismertetett lakossági eljárás eredménytelensége esetén az előre egyeztetett időpontban intézkedünk az ivóvíz-szolgáltatás korlátozásáról, a jogszabályi előírások megléte esetén felfüggesztés is történhet. Korlátozás ill. felfüggesztés esetén a közegészségügyi követelmények teljesítéséhez szükséges ivóvízellátást biztosítjuk, mely legalább 20 liter/fő/nap mennyiséget jelent.
      A fenti ivóvíz mennyiséget leggyakrabban csökkentett víznyomással (korlátozás esetén), illetve palackos vagy zacskós vízzel, ill. közkútról (felfüggesztés esetén) biztosítjuk.
      Nem lakossági Felhasználók esetében előre jelzett időpontban a közüzemi ivóvíz-szolgáltatást felfüggeszti és a közszolgáltatási szerződést felmondja.

      A befizetés megtörténtét igazoló bizonylatot legkésőbb az értesítésben szereplő szolgáltatáskorlátozás várható időpontját megelőző munkanapon délelőtt 10 óráig kell Társaságunk fax, vagy e-mail elérhetőségeire elküldenie. Amennyiben a befizetés tényét a személyes felkeresése alkalmával munkatársainknak igazolja, úgy a mindenkor érvényes díjszabás alapján kiszállási díj megfizetése is esedékessé válik.
       
      Amennyiben az ivóvíz-szolgáltatás korlátozásának bevezetése elkerülhetetlen, Ügyfelünk együttműködése esetén a korlátozás vízmérő aknában történik. Együttműködés hiányában közterületen végezzük el a munkálatokat a gerincvezetéken történő korlátozással/ leválasztással, ebben az esetben a helyreállítás költsége jelentősen magasabb. Amennyiben a munkálatok elvégzése során a szilárd burkolat bontása elengedhetetlen, a burkolat-helyreállítási díj megfizetése is esedékessé válik, mely tovább növeli a költségeket.
       
      Amennyiben a fogyatékkal élő védendő Felhasználó a Víziközmű-szolgáltatásról szóló 2011. évi CCIX. törvény egyes rendelkezéseinek végrehajtásáról szóló 58/2013. (II.27) Kormányrendelet 10. mellékletének benyújtásával, megfelelően kitöltött és aláírt formában igazolja, hogy a víziközmű-szolgáltatás megszüntetése, felfüggesztése a Felhasználó vagy a vele közös háztartásban élő személy életét vagy egészségét közvetlenül veszélyezteti, úgy díjtartozás esetén a Szolgáltató a közüzemi ivóvíz-szolgáltatás felfüggesztését vagy korlátozását a felhasználási helyen nem foganatosítja.
       
      A vízkorlátozással és annak helyreállításával kapcsolatosan felmerült költségeit az Érd és Térsége Víziközmű Kft. a vonatkozó jogszabályok alapján a Felhasználóra hárítja. A szolgáltatás helyreállítása csak a tartozás maradéktalan megfizetése vagy egyedi elbírálás esetén a részletfizetési megállapodás megkötése után lehetséges.
       
      Mellékszolgáltatási szerződés felmondása
      Amennyiben Ön mellékvízmérővel rendelkezik, a megkötött mellékszolgáltatási szerződése a fizetési késedelem miatt kezdeményezett fizetési meghagyás kibocsátását követő 15 napos határidővel felmondásra kerül, amennyiben díjtartozása rendezése ügyében felszólításunk ellenére nem intézkedik. A mellékszolgáltatási szerződés felmondásáról Társaságunk a szerződés felmondásával egyidejűleg tájékoztatja a bekötési vízmérő szerinti Felhasználót, valamint a megbízott képviselőt. (Egy adott bekötési vízmérőhöz tartozó, mellékszolgáltatási szerződéssel rendelkező elkülönített vízhasználók által teljes bizonyító erejű magánokiratban meghatalmazott személy, aki képviseletükben eljár, ha az nem a bekötési vízmérő szerinti felhasználó.)
       
      A mellékszolgáltatási szerződés felmondását követően az Ön elkülönített felhasználói helyen működő mellékvízmérőjén mért fogyasztást figyelmen kívül hagyjuk, az elkülönült felhasználói helyre fizetendő alapdíjakat a bekötési vízmérőre kibocsátott számlában érvényesítjük.
      Amennyiben a díjtartozást a bekötési vízmérő szerinti Felhasználó/Lakóközösség sem rendezi ivó-vízszolgáltatás korlátozását a Szolgáltató a bekötési vízmérőnél elvégzi. 


      Jogi eljárás
      Amennyiben nem intézkedik a díjtartozás rendezése érdekében, követelésünket Társaságunk jogi képviselőjének átadjuk, hogy a kintlévőségünk mielőbbi megtérülése érdekében bírósági úton eljárjon. Jogi képviselő fizetési meghagyásos eljárást kezdeményez, majd ezt követően nem teljesítés esetén gondoskodik a végrehajtási eljárás megindításáról, amely végső esetben akár az ingatlan árverésen történő értékesítéséhez és egyéb szankciókhoz is vezethet.
       
      Amennyiben az előző pontban részletezett jogi eljárás megindítására sor kerül, további költségek merülnek fel, melynek megfizetése az adóst terhelik. Ilyenek pl.: a fizetési meghagyás megindításával összefüggő díj, jogtanácsosi munkadíj, végrehajtási eljárás megindításával kapcsolatban felmerült díj, végrehajtónak fizetendő díjak, költségek, jutalékok, adatszolgáltatások díjai.

       
      8. Műszaki ügyintézés, locsolási kedvezmény
       
      Vízbekötés
      Bővebb információkért kérjük, olvassa el az ivóvízbekötéssel kapcsolatos tájékoztatónkat.
      Elérhetősége: http://www.erdivizmuvek.hu/hu/portlet/downloads/download?oid=19
       
      Csatornabekötés
      Bővebb információkért kérjük, olvassa el a csatornarákötéssel kapcsolatos tájékoztatónkat.
      Elérhetősége: http://www.erdivizmuvek.hu/hu/portlet/downloads/download?oid=20
       
      Nyári locsolási kedvezmény, locsolási célú vízmérő létesítése
      Nem vehető figyelembe a szennyvíz mennyiségének meghatározásánál elkülönített mérés hiányában, házikert öntözéséhez vagy haszonállat tartáshoz felhasznált, kizárólag május 1-jétől szeptember 30-ig terjedő időszakban az elszámolás alapjául szolgáló ivóvízfogyasztás 10 százalékát elérő vízmennyiség.
      Az Érd és Térsége Víziközmű Kft. a házikert öntözéséhez vagy haszonállat tartáshoz szükséges locsolási vízhasználatot elkülönített mérés nélkül, mennyiségi korrekció útján biztosítja, ha azt a Felhasználó – az ellenőrzés lehetőségének előzetes értesítés mellőzésével történő felajánlásával – kéri.

      További locsolási célú csatornadíj-kedvezmény igénybevételéhez a hatályos jogszabályok és Üzletszabályzatunk által szabályozott módon kivitelezett és a Szolgáltató által engedélyezett locsolási célú mellékvízmérő vagy locsolási iker(fő)mérő létesítése szükséges. Fontos, hogy a 10%-os mértékű locsolási csatornakedvezmény és a locsolási vízmérő által mért ivóvízmennyiség utáni csatorna-díjkedvezmény együttesen nem vehető igénybe.
       
      Bővebb információkért kérjük, olvassa el a locsolási célú vízmérőkkel kapcsolatos tájékoztatónkat.
      Elérhetősége: http://www.erdivizmuvek.hu/hu/portlet/downloads/download?oid=60
       
      Több lakásos társasházak, lakóegységek fogyasztásának elkülönült mérése


      Elkülönült vízhasználat mérése elszámolási célú mellékmérő(k) létesítésével
      A mellékvízmérők a bekötési vízmérővel rendelkező ingatlan – általában társasház - lakásainak, elkülönített (egyedi) vízhasználatainak mérésére, elszámolására szolgál. Ebben az esetben a Társasház lakásainak (albetétjeinek) fogyasztásáról önálló számlát bocsát ki a Szolgáltató, az elfogyasztott vízmennyiséget a lakások mellékvízmérői külön-külön mérik.
       
      Bővebb tájékoztatásért kérjük, olvassa el a mellékmérősítéssel kapcsolatos tájékoztatónkat.
      Elérhetősége: http://www.erdivizmuvek.hu/hu/portlet/downloads/download?oid=59
       
      Az elkülönült vízhasználat mérése ikermérőkkel
      Az ikermérő egy vagy több ingatlan különböző felhasználási helyei ivóvízhasználatának mérésére szolgál, az ivóvíz bekötővezeték végpontjára csillagpontosan kialakított - a jelenleg üzemelő fővízmérő mellett felszerelt - újabb bekötési vízmérő.
      A legfőbb különbség a mellékvízmérős elszámoláshoz viszonyítva az, hogy minden Felhasználó külön bekötési vízmérővel rendelkezik, így számlázásilag elkülönült módon történik meg a mért mennyiség elszámolása, ebből adódóan fővízmérő-mellékvízmérő mérési különbözet sem jelentkezik.

      Míg a mellékvízmérő tulajdonjoga a Felhasználóé - addig a fővízmérő tulajdonosa a Szolgáltató, így azok hitelesítését, cseréjét is a Szolgáltató végzi saját költségén.
      A főmérősítés megrendelése előtt mindenképpen szükséges egy helyszíni felmérés, amely alátámasztja azt, hogy műszakilag a bekötések kialakítása megfelelő az főmérősítéshez (főmérős akna mérete, állapota, a jelenlegi ivóvíz-hálózat állapota és kialakításának vizsgálata).
      További feltétel, hogy a jelenlegi szabályos fővízmérő akna mérete lehetővé tegye a főmérők egymás mellett történő elhelyezését, továbbá minden lakás külön-külön házi bekötővezeték csatlakozással rendelkezzen a főmérő aknában.
      A helyszíni felmérést Társaságunk végzi el, melynek díja előre fizetendő, az igénybejelentéshez szaktervező által elkészített tervdokumentáció benyújtása szükséges.
       
      Bővebb tájékoztatásért kérjük, keresse telefonos ügyfélszolgálatunkat vagy ügyfélszolgálati irodánkat.
       
      Szolgáltatás szüneteltetése
      A hatályos jogszabályok és Társaságunk Üzletszabályzata szerint a Felhasználó a Szolgáltatóhoz intézett írásbeli nyilatkozatával kezdeményezheti a víziközmű-szolgáltatás szüneteltetését, ha a felhasználási helyet átmenetileg nem használja.
      A szünetelés kérelmezett ideje legfeljebb 1 év lehet.
       
      A szennyvíz elvezetésére irányuló szolgáltatás szüneteltetését, illetve megszüntetését csak a Felhasználó által a népegészségügyi szakigazgatási szervtől beszerzett írásbeli hozzájárulás esetén hajtja végre a Szolgáltató.
      Ha a vízmérőn keresztül tűzivíz-hálózat ellátása is történik, akkor a szüneteltetéséhez a területileg illetékes katasztrófavédelmi kirendeltség írásos engedélye szükséges, a felhasználási hely és a vízmérő gyári számának megjelölésével, melyet a Felhasználónak kell beszereznie.
      A szüneteltetéssel kapcsolatosan a Szolgáltatónál felmerülő díjakat, költségeket a Felhasználó viseli.
       
      Szünetelésre az alábbi feltételek együttes fennállása esetén van lehetőség:
      a) a felhasználó írásban kéri a szüneteltetést és nyilatkozik, hogy a felhasználási helyen rendszeres emberi tartózkodás nincs,
      b) a felhasználó - amennyiben a felhasználási hely víziközmű-szolgáltatásba bekapcsolt ingatlan - nyilatkozik, hogy nem a víziközmű-rendszerből származó egyéb vizet a szennyvíz-törzshálózatba nem kíván vezetni,
      c) a szüneteltetés végrehajtásához a műszaki előfeltételek biztosítottak,
      d) a felhasználó a szünetelés foganatosításával együtt járó költségek előzetes megfizetéséről szóló igazolást, és a felhasználási hely tulajdonosának (amennyiben az nem azonos a felhasználóval) hozzájárulását csatolta.
       
      A Szolgáltató a szüneteltetett víziközmű-szolgáltatás idejére szolgáltatási díjat nem számol fel, így alapdíjat sem.
       
      Szolgáltatás megszüntetése
      A víziközmű-szolgáltatási szerződést közműves ivóvízellátás esetén a felhasználó 60 napos határidővel felmondhatja. Ha a szerződést az ingatlant egyéb jogcímen használó mondja fel, előzetesen a tulajdonos hozzájárulását is be kell szereznie. A víziközmű-szolgáltatási szerződés felmondása nem érintheti hátrányosan az ingatlanon más felhasználó által igénybe vett közműves ivóvíz-szolgáltatást.
       
      Az ivóvíz és/vagy szennyvíz bekötővezetéket Szolgáltató leválasztja a törzshálózatról, és a fogyasztásmérőt leszereli. Ebben az esetben a szolgáltatás újraindítása csak új bekötés létesítéseként végezhető. Tájékoztatjuk, hogy a hatályos jogszabályok szerint az ivóvíz-szolgáltatás megszüntetésével kapcsolatosan felmerült költségeket, továbbá a szilárd útburkolat felbontásával és helyreállításával kapcsolatos költségeket a Felhasználó előzetesen köteles megfizetni a Szolgáltatónak.
       
      Tájékoztatjuk, hogy a munkálatok elvégzéséhez a helyi polgármesteri hivataltól közterület bontási engedély is szükséges, a hivatal egyes esetekben szaktervező által készített forgalomtechnikai tervdokumentáció benyújtását is előírhatja.
       
      A fenti közútkezelői, illetve önkormányzati engedélyek, illetve hozzájárulás birtokában van lehetőség arra, hogy a szolgáltatás megszűntetését a tulajdonos vagy meghatalmazottja írásban kérje Ügyfélszolgálati irodánkban, a fenti összeg(ek) megelőlegezése mellett.
       
      Tájékoztatjuk, hogy az ivóvízbekötés megszüntetésének megrendelésekor a felhasználási helyhez tartozó vevői folyószámláján nem lehet díjtartozás.
      A bekötés megszüntetésekor munkatársaink a vízmérő állását is leolvassák, és az ezen mérőállás alapján záró számlát állítunk ki, mely rendezéséről a felhasználónak gondoskodnia kell.
       
      9. Panaszkezelés, jogorvoslati lehetőségek
      Társaságunk a mindenkor hatályos fogyasztóvédelmi és ágazati jogszabályok valamint Társaságunk Üzletszabályzata szerint végzi panaszkezelési tevékenységét.
      Ügyfélszolgálatunk a reklamációkra, panaszokra a hatályos fogyasztóvédelmi jogszabályok által előírt 15 napos határidőn belül, egyéb megkeresésekre 30 napon belül válaszol.
       
      Reklamációját, panaszát a következő módokon juttathatja el Társaságunkhoz:
      • személyesen az Érd, Felső u. 2. alatti ügyfélszolgálati irodánkban,
      • telefonos ügyfélszolgálatunkon a +36-23-521751-es telefonszámon,
      • elektronikus ügyfélszolgálatunkon a www.erdivizmuvek.hu webcímen,
      • e-mailben az ugyfelszolgalat@erdivizmuvek.hu címen,
      • telefaxon a +36-23-521-759-es faxszámon,
      • és postai úton a 2031 Érd, Pf. 55 levélcímen.
      A hatályos fogyasztóvédelmi jogszabályok szerint első ízben a kifogásával a Szolgáltatót igazolt módon meg kell keresnie. Amennyiben a reklamációjának Társaságunk által kivizsgálását követően Önhöz eljuttatott válaszunkban leírtakat nem fogadja el, vagy kifogása van a válasszal kapcsolatban, úgy az alábbi szervekhez fordulhat jogorvoslatért:
      • Magyar Energetikai és Közmű-szabályozási Hivatal. http://www.mekh.hu Ügyféliroda címe: 1054 Budapest, Bajcsy-Zsilinszky út 52., Levelezési címe: 1388 Budapest, Pf. 88. Telefon: +36 1 459-7777, Fax: +36 1 459-7766, E-mail: mekh@mekh.hu
      • Pest Megyei Kormányhivatal, Műszaki Engedélyezési és Fogyasztóvédelmi Főosztály, Fogyasztóvédelmi Osztály. Címe: 1135 Budapest, Lehel u. 43-47.,Telefon: +36 1 329-7017 és +36 1 236-3900, Fax: +36 1 236-3956, Levelezési cím: 1364 Budapest, Pf.: 270 E-mail: fogyved.pestmegye@pmkh.hu
      • Pest Megyei Békéltető Testület. http://www.panaszrendezes.hu Címe:1119 Budapest, Etele út 59-61. II. em. 240., Telefon/Fax: +36 1 269-0703, Levelezési cím: 1364 Budapest, Pf.:81, E-mail: pmbekelteto@pmkik.hu
       
      Társaságunk a fogyasztói jogvita rendezése érdekében igénybe veszi a békéltető testületi eljárást, de nem veti alá magát döntésének.
       
      Amennyiben az Ön lakóhelye vagy tartózkodási helye nem Pest megye területén található, abban az esetben az Önhöz legközelebb eső Békéltető Testület elérhetőségét az alábbi oldalon találja meg: http://www.bekeltetes.hu/index.php?id=testuletek
      Ügyfélszolgálati oldalak

      Ügyfélszolgálati oldalak

       
      1. Szerződéskötési folyamat, felhasználóváltással kapcsolatos tudnivalók
       
      Az Érd és Térsége Víziközmű Kft. (továbbiakban: ÉTV Kft., szolgáltató, közszolgáltató, víziközmű-szolgáltató) a vonatkozó, hatályos jogszabályban meghatározott feltételek fennállása esetében a felhasználóval - felhasználási helyenként - közszolgáltatási szerződést köt. A közszolgáltatási szerződés - és annak melléklete, az Üzletszabályzat - célja a közműves ivóvízellátással és közműves szennyvízelvezetéssel és kezeléssel, mint közüzemi szolgáltatással kapcsolatos jogok és kötelezettségek Szolgáltatóra és Felhasználóra vonatkozó szabályainak rögzítése.

      Az ÉTV Kft. közszolgáltatási szerződésmintája és az Üzletszabályzat elérhető weboldalunkon:
      http://www.erdivizmuvek.hu/ugyfelszolgalat/letoltheto_dokumentumok/


      Munkatársaink személyes és telefonos ügyfélszolgálatunkon állnak Felhasználóink rendelkezésére. Elérhetőségeink és ügyfélfogadási idő:
      http://www.erdivizmuvek.hu/ugyfelszolgalat/elerhetoseg_megkozelites/


      Személyes ügyintézéshez lehetősége van időpontot foglalásra:
      http://www.erdivizmuvek.hu/ugyfelszolgalat/idopont_foglalas/


      Amennyiben az ügyintézés során meghatalmazott jár el, úgy teljes bizonyító erejű magánokiratban foglalt meghatalmazás szükséges az ügyintézéshez.
      Meghatalmazás elérhető:
      http://www.erdivizmuvek.hu/hu/portlet/downloads/download?oid=18
       
      Gazdálkodó szervezet képviseletében a cégkivonatban szereplő képviselő járhat el. A képviselő teljes bizonyító erejű magánokiratba vagy közokiratba foglalt meghatalmazással más személyt is megbízhat a Szolgáltató előtti eljárással. A meghatalmazásban pontosan meg kell fogalmazni annak terjedelmét, pontosan milyen eljárásokban, nyilatkozattételben jogosult a meghatalmazott eljárni, illetőleg kifejezetten nyilatkozni kell a meghatalmazásban arról, hogy a képviselő eljárását a Társaság eljárásaként ismerik el. A meghatalmazáson túlmenően, a meghatalmazott személy személyi azonosítására alkalmas igazolványa bemutatása alapján kerülhet sor ügyintézésre.

      A hatályos jogszabályok szerint a felhasználó személyében bekövetkezett változást a korábbi és az új felhasználó köteles a vízmérőállás megjelölésével a változástól számított 30 napon belül a víziközmű-szolgáltatónak bejelenteni az üzletszabályzatban meghatározottak szerint. A bejelentés elmulasztása esetén a felhasználási helyen fennálló díjtartozás megfizetéséért és a víziközmű-szolgáltatót ért károkért a korábbi és az új felhasználó egyetemlegesen felel.
      A Felhasználóváltás bejelentésére (eladás, bérlet, stb.) Ügyfeleinknek több lehetőséget is biztosítunk:
      A beköltöző Felhasználó nélkül, csak az előző felhasználó bejelentése alapján az új Felhasználó részére nincs lehetőségünk elkészíteni a közszolgáltatási szerződést, a megadott információk alapján Társaságunk felszólítja szerződéskötési kötelezettségére az új tulajdonost.
      Az ingatlan birtokbaadásakor az itt (http://www.erdivizmuvek.hu/hu/portlet/downloads/download?oid=11) elérhető birtokbaadási jegyzőkönyvet javasoljuk kitölteni a pontos elszámolás érdekében.  Ez alapján az előző felhasználónak záró számla készül, akinek ezt, és az esetleg még be nem fizetett számláit, tartozásait ki kell egyenlítenie.

      Természetesen a birtokbaadási jegyzőkönyv nem feltétlenül szükséges a közszolgáltatási szerződés megkötéséhez. A birtokbaadási jegyzőkönyv becsatolásától kizárólag abban az esetben tudunk eltekinteni, ha a felhasználási helyen üzemelő fogyasztásmérő rendszeresen, a szolgáltató által leolvasásra került, és a felhasználó már korábban birtokba került az ingatlanon, és az előző Felhasználó nevére kibocsátott számlákat sajátjaként kezelte, megfizette - vagy a fennálló tartozás megfizetését a felhasználó vállalja.
      A víziközmű-szolgáltatásról szóló 2011. évi CCIX. törvény rendelkezései alapján a víziközmű-szolgáltatásba bekapcsolt ingatlan tekintetében a szolgáltató és a lakossági felhasználó között a közszolgáltatási szerződés a víziközmű-szolgáltatás igénybevételével is létrejön.
      Az kiköltöző ügyfelünknek lehetősége van nullás igazolást igényelni, mellyel az új ügyfelünk felé igazolhatja, hogy az adott mérőállásig elszámolt Társaságunkkal és a díjak megfizetése is megtörtént.  Amennyiben rendelkeznek nullás igazolással, a Felhasználó változáshoz a vevőnek elegendő beküldenie (e-mailen, faxon, levélben) a szükséges dokumentumok másolatát, mely alapján elkészítjük, és postai úton megküldjük a közszolgáltatási szerződést. Ez esetben ingyenes válaszborítékot mellékelünk a szerződés visszaküldésének megkönnyítéséhez.
       
      A közszolgáltatási szerződéskötéshez szükséges dokumentumok listája lakossági (magánszemély) felhasználó esetén:
      http://www.erdivizmuvek.hu/hu/portlet/downloads/download?oid=7

      A szerződéskötéshez szükséges dokumentumok listája nem lakossági felhasználó esetén: http://www.erdivizmuvek.hu/hu/portlet/downloads/download?oid=8

      A felhasználási hely ellenőrzése

      A Szolgáltató Felhasználó-változás esetén, az új Felhasználóval való szerződéskötést megelőzően, annak feltételeként a bejelentéstől számított 30 napon belül, a felhasználási helyen ellenőrzést tart az alábbi esetekben:
      • a felhasználási helyen a fogyasztásmérőn szereplő mérőállás, a birtokbaadási jegyzőkönyvön rögzített dátumhoz képest, attól visszamenőleg legalább 13 hónapja nem került a Szolgáltató által leolvasásra,
      • a felhasználási helyen a birtokbaadási jegyzőkönyvben szereplő fogyasztásmérő gyári száma vagy plombazár száma eltér a Szolgáltató nyilvántartásában szereplő gyári számtól,
      • a felhasználási helyen a birtokbaadási jegyzőkönyvben szereplő mérőállás alacsonyabb, mint a Szolgáltató rendelkezésére álló utolsó leolvasott mérőállás,
      • a felhasználási helyen a birtokbaadási jegyzőkönyvben szereplő mérőállás alapján megállapítható, hogy a vízfogyasztás az utolsó szolgáltatói leolvasástól számított előző 12 hónap átlagfogyasztását kétszeresen meghaladja,
      • a fogyasztásmérő hitelesítési ideje lejárt, a fogyasztásmérő, vagy a fogyasztásmérő leszerelését megakadályozó zár (plomba) sérült,
      • a felhasználási helyen az ivóvíz-szolgáltatás szünetel, vagy korlátozva van.
       
      Az ellenőrzés költségét a lakossági Felhasználók esetében a Szolgáltató, míg nem lakossági Felhasználók esetében az új Felhasználó viseli.
       
      A korábbi vagy az új Felhasználó a szerződés megkötése előtt akkor is kérheti az ellenőrzést, ha annak elvégzése a fentiek szerint nem kötelező. Ennek költségét az ellenőrzést kérő köteles viselni. A helyszíni ellenőrzés díja a Szolgáltató honlapján tekinthető meg.

      2. A vízmérőről
       
      A vízmérők tulajdonjogával, és hitelességével kapcsolatos tudnivalók

      A fővízmérő, (azaz a bekötési vízmérő) a szolgáltató tulajdona. Időszakos cseréje, hitelesítése, meghibásodás esetén javítása a szolgáltató feladata. A fővízmérő hitelességi ideje a hatályos mérésügyi jogszabályok szerint a záróplombán lévő hitelességi dátumot követő negyedik év utolsó napja.

      A vízmérőcserének várható időpontjáról a Szolgáltató a lejáró fővízmérővel rendelkező Felhasználót írásban, postai úton értesíti. Ha a Felhasználó nem működik együtt a főmérő díjmentes cseréjében, a Szolgáltató a felhasználási helyen lévő szerződést felmondhatja, és a vízszolgáltatást korlátozhatja.
       
      A mellékvízmérő a Felhasználó saját tulajdonát képezi, annak időszakos cseréjéről, hitelesítésről, meghibásodás esetén a javításáról Ügyfelünk köteles gondoskodni saját költségén. A mellékvízmérő hitelességi ideje a plombán lévő hitelességi dátumot követő nyolcadik év utolsó napja.

      Az ÉTV Kft. minden esetben, postai levélben értesíti a lejáró mellékvízmérővel rendelkező Felhasználóit a csere szükségességéről. Amennyiben a mérő újrahitelesítése elmarad, úgy a Szolgáltató a mellékvízmérőre megkötött szolgáltatási szerződést megszűnteti.

      A vízmérők leolvasása

      A fogyasztásmérő leolvasásának gyakoriságát a Szolgáltató jogosult megállapítani azzal, hogy legalább évente egy alkalommal, a Felhasználó kérésére negyedévente – a Felhasználó értesítése mellett – köteles a fogyasztásmérő leolvasására.
       
      Az ÉTV Kft. lakossági felhasználók esetében Érd, Diósd, Tárnok településeken kéthavonta, Pusztazámor, Remeteszőlős, Herceghalom, Sóskút, és Törökbálint településen évente egyszeri alkalommal, nagyfogyasztó Felhasználók esetében havi rendszerességgel olvassa a vízmérőket.
       
      A szolgáltató köteles legalább 5 napos időtartam megjelölésével a Felhasználót értesíteni az éves leolvasás várható idejéről a leolvasás előtti utolsó számlában, számla mellékletében vagy egyéb módon.

      Leolvasás sikertelensége esetén, a leolvasó értesítőt hagy a levélszekrényben vagy fellelhető módon a felhasználási helyen, amelyen fel kell tüntetni a második (ismételt) felkeresés időpontját, és az egyeztetésre alkalmas mobiltelefonszámot. A leolvasás biztosítására a Szolgáltató heti egy munkanapon este 20 óráig lehetőséget ad.

      A hatályos jogszabályok értelmében a Felhasználóinknak lehetősége van negyedévenkénti leolvasást kérnie, melyet írásban kell a Szolgáltató felé kezdeményeznie. A negyedéves leolvasást előzetes telefonos, vagy helyszíni értesítést követően, a naptári negyedévek első napjaiban végzi el a Szolgáltató.

      A Felhasználó a leolvasás időpontjában külön értesítés nélkül is köteles a vízmérőhely szabad megközelítését és a vízmérő leolvasását biztosítani.
       
      Társaságunk felé a számlán feltüntetett elvárt diktálási időszakban lehetősége van Felhasználóinknak a vízmérőállást eljuttatni, amennyiben a lakóhelyén évi egyszeri leolvasást vezetett be Társaságunk, és Ön a bediktálást választotta.
       
      A vízmérőállás bediktálásakor kizárólag az egész köbmétereket szükséges bediktálnia. Alább egy illusztrációt láthat a vízmérő helyes leolvasásához:
        
      Amennyiben vitatja a vízmérőn mért mennyiséget

      A hitelesítés időpontjában minden mérőberendezés az előírásoknak megfelelő pontossággal mér. A hitelesség lejártának ideje nem feltétlenül jelenti azt, hogy a mérőberendezés nem jól mér. Amennyiben a fővízmérő által mért ivóvízmennyiséget vitatja, lehetősége van a felszerelt bekötési vízmérő Magyar Kereskedelmi Engedélyezési Hivatal (MKEH) mint mérésügyi hatóság által történő rendkívüli pontossági ellenőrzését kérni.


      A rendkívüli pontossági vizsgálat díját a kibocsátott szolgáltatói számla kiegyenlítésével a Felhasználó köteles megelőlegezni.
       
      Amennyiben a rendkívüli pontossági vizsgálaton a fogyasztásmérő „nem felelt meg” minősítést kapott, a kibocsátott számlák esetében számlakorrekcióra kerül sor az ÉTV Üzletszabályzatában leírtak szerint, továbbá a szerelési munkák és a vizsgálat költségei a fogyasztásmérő tulajdonosát terhelik. Amennyiben ez a Szolgáltató, akkor a Felhasználónak az általa előre megelőlegezett rendkívüli pontossági vizsgálat teljes összegét az ÉTV Kft. a vizsgálati jegyzőkönyv kézhezvételét követő 8 munkanapon belül visszautalja.
       
      Abban az esetben, ha a mérőeszköz a Szolgáltató kárára tévedett (a mérő az alsó hibahatárnál kevesebbet mért), a kiállított víz- ill. csatornadíj számlák módosítására nincsen lehetőség.
       
       
      Amennyiben a vízmérő „megfelelt” minősítést kapott, a vizsgálat költségét az ellenőrzést kezdeményező viseli, és a kiállított víz- ill. csatornadíj számlák módosítására nincsen lehetőség.
       
      Az ellenőrző vizsgálatra nem kerül sor, ha a fogyasztásmérő tulajdonosa – a másik fél részéről bejelentett kárigény tényének elismerésével együtt – más hiteles fogyasztásmérőt szerel fel.

      A vízmérők karbantartásáról, védelméről

      Vízelfolyásra utaló jelek, teendők

      Az ÉTV Kft. Üzletszabályzata szerint legalább 30 naponta egy alkalommal, egyszerű vizsgálattal a házi vízvezeték-hálózatot ellenőrizni kell. Amennyiben az ingatlanon minden vízvételezési hely (pl. vízcsapok, kerti csap, stb.) elzárását követően a vízmérő fogyasztást jelez (nincs nyugalmi állapotban), valahol a házi vezetékhálózatban vízelfolyás történik. Ebben az esetben kérjük, szakemberrel ellenőriztesse a házi ivóvízhálózatot - amennyiben valóban meghibásodásról van szó, gondoskodjon annak haladéktalan elhárításáról, majd az elfolyás tényét jelentse be Társaságunknak az aktuális vízmérőállással.

      Amennyiben vízelfolyás tapasztalható, és az elfolyt ivóvíz nem került a közműves szennyvízcsatorna hálózatba, és a fenti felhasználási hely rendelkezik közműves csatornabekötéssel, a javítást követően lehetősége van Társaságunkhoz (Érd, Diósd és Tárnok településeken az Érd és Térsége Csatorna-szolgáltató (ÉTCS) Kft-hez) kérelemmel fordulni - a javításról készült számla benyújtásával egyidejűleg - a számlázott szennyvízdíj mérséklése érdekében.
      A hatályos jogszabályi előírások szerint a fogyasztási helyen nyilvántartott ügyfelünk köteles a víziközmű-szolgáltató számára a hiba keletkezésének helyét ellenőrizhető módon bemutatni és a javítást számlával igazolni.

      A vízmérők, és a vízmérőhely (akna) karbantartásáról

      Míg a téli hónapokban a fagy ellen kell megvédeni a vízmérőket, a tavaszi és az őszi hónapokban is érdemes rendszeresen a vízmérők állapotát ellenőrizni. Bár nem jellemző, előfordulhat, hogy bizonyos vízmérő típusoknál, a jelentős külső és belső hőmérséklet különbözet, valamint a nedves levegő miatt, a számlapon akár belülről, akár kívülről pára keletkezik. Ha esetleg ilyen előfordulna Önnél is, javasoljuk, hogy száraz, napos időben nyissa ki az aknafedelet, és hagyja, hogy a hőmérséklet különbözet kiegyenlítődésével ez a jelenség megszűnjön. Természetesen a vízpára semmilyen műszaki hatással nincs a vízmérőre, annak működését, és pontos vízmennyiség mérését nem befolyásolja.
      Amennyiben a párásodás állandósul, kérje szakembereink segítségét, és Ügyfélszolgálatunk elérhetőségein jelezze a mérővel kapcsolatos problémát.

      Itt szeretnénk felhívni figyelmet, hogy a vízmérőakna szabályszerű állapotban tartása a Felhasználó jogszabályi kötelessége. Kérjük, a mérőaknában ne tartson egyéb, oda nem illő tárgyakat (növényeket, télálló zöldségeket, stb.), illetve rendszeresen gondoskodjon annak takarításáról, valamit a vízmérőhöz való szabad hozzáférés (létra, ill. hágcsó megléte) lehetőségéről.

      A vízmérő és a plombazár védelme

      A téli hideg komoly gondokat okozhat a felhasználási hely vízhálózatában, illetve a vízmérőben, ezért kérjük, gondoskodjon ezek fagy elleni védelméről. Az elfagyást leginkább a víztelenítéssel, valamint megfelelő szigeteléssel tudja megakadályozni. Fontos, hogy olyan szigetelőanyagot használjon, ami nedvesség hatására nem veszítni el szigetelőképességét (pl.: hungarocell). Érdemes magát a vízmérőt, illetve a vízmérő akna falait is szigetelni, valamint javasoljuk az akna fedlapját hőszigetelő anyaggal letakarni. Nem csak az időjárás változások által bekövetkezhető problémák elkerülésére kell figyelmet fordítani, ugyanis a vízmérők védelméről is a Felhasználó köteles gondoskodni. A fogyasztásmérők és a leszerelésüket megakadályozó zárak, plombák, záró elemek sértetlen megőrzéséért és védelméért a Felhasználó felelősséggel tartozik. Amennyiben számára felróható okból a vízmérő megrongálódik, vagy eltulajdonítják, a javítás, illetve a vízmérő pótlása, szerelése, továbbá hitelesítése költségeit a Szolgáltató részére megtéríteni köteles.
      Felhívjuk figyelmét, hogy amennyiben a Felhasználó a záró bélyeg vagy plomba hiányát nem jelenti be a Szolgáltató felé, abban az esetben a víziközmű-szolgáltató kártérítési igényt érvényesíthet, illetve a szabálytalan közműhasználatra utaló jel alapján jogosult az Üzletszabályzat szerinti pótlólagos számlakibocsátásra és jogosult a víziközmű-szolgáltatás korlátozására és felfüggesztésére, ha a hiteles mérés feltételei a helyszínen nem állíthatóak helyre.
       
      3. A fővízmérő és a mellékvízmérők mérési különbözete
       
      Társasházak vagy több lakásos ingatlanok esetében a lakóközösség és a szolgáltató közötti elszámolás alapja a bekötési vízmérő (fővízmérő), mely az ingatlan által felhasznált teljes vízmennyiséget méri. A fővízmérő a telek határától általában 1 méteres sávban kiépült fővízmérős aknában kerül elhelyezésre, az ezt követő, telken ill. házon belüli vezetékrendszer a lakóközösség, míg a lakásmellékmérő az adott lakástulajdonos tulajdonában van.

      1991 óta jogszabály teszi lehetővé, hogy a többlakásos házakban az egyes lakóknak a fogyasztását mellékvízmérőkkel mérjék meg. Az így megmért egyéni fogyasztásról a szolgáltató külön-külön számlát készít.

      Az ingatlanon fogyasztott víz mennyisége szempontjából alapesetben a bekötési vízmérő az irányadó. A bekötési vízmérő és az elkülönített vízhasználatokat mérő mellékvízmérők mérési különbözeteként megállapított vízfogyasztás után víziközmű szolgáltatási díjat a bekötési vízmérő szerinti felhasználó köteles a Szolgáltatónak megfizetni.
      A víziközmű-szolgáltató az elszámolás alapjául szolgáló fogyasztásmérőkön mért fogyasztásról nyilvántartást vezet. Amennyiben az elszámolás a főmérőn mért mennyisége alapján történik, úgy az ÉTV Kft. a bekötési vízmérő és a mellékvízmérők aktuális és az ezt megelőző állásáról, valamint a mérési különbözetről a szolgáltatói leolvasást követően kiállított számla mellékletében tájékoztatja a bekötési vízmérő felhasználóját.
       
      A bekötési vízmérő és az elkülönített vízhasználatokat mérő mellékvízmérők által mért mennyiség csak nagyon ritkán azonos, azaz mérési különbözet keletkezik.
      Fogyasztási különbözet esetén a bekötési vízmérő szerinti felhasználó köteles a Szolgáltatónak megfizetni a különbözeti ivóvíz mennyiség (és az arra eső csatornaszolgáltatási díj) ellenértékét.

      A fő- és mellékvízmérők közötti különbségek okozta probléma jelentősége miatt a kérdéssel több alkalommal foglalkozott, azt vizsgálta a Nemzeti Fogyasztóvédelmi Hatóság és a Magyar Kereskedelmi Engedélyezési Hivatal, mint mérésügyi hatóság is.

      A fő- és mellékvízmérő közötti különbséget az alábbiak okozhatják:
      • A főmérőt követő hálózaton (lakóközösség tulajdonában lévő vezetékszakaszon) van méretlen fogyasztási hely (pl. kerti csap, közös helyiség, garázs stb.). Ilyen esetben az ezeken a helyeken vételezett víz mennyisége jelentkezik a főmérőn, de egyetlen mellékmérő sem méri.
      • A főmérőt követő csővezetéken, de a mellékmérőket megelőző szakaszon szivárgás, csőtörés van. Ebben az esetben is a főmérőn átfolyik a víz, de egyetlen mellékmérő sem méri, így a főmérő számlájában ez a vízmennyiség jelentkezni fog. Figyelem! A csőtöréseknél a víz 90%-a nem jelenik meg a felszínen!
      • A vízmérők leolvasása nem azonos időpontban történik.
      • A mellékmérők sikertelen leolvasásakor egy becsült mérőállás alapján állapítja meg a Szolgáltató a fogyasztást, ami eltérhet a valóságostól.
      • A leolvasott, vagy az ajtóra kiírt, illetve bediktált érték nem felel meg a valóságnak (szándékos vagy véletlen hiba).
      • Valamelyik, esetleg több mellékmérő kevesebb, vagy több fogyasztást mér, mint ami valójában átfolyt rajta (szorul, megáll, gyorsul). Ebben az esetben is arról van szó, hogy a főmérőn átfolyt víz mennyisége nem teljes mértékben, vagy egyáltalán nem jelentkezik a mellékmérők összesítésében.
      • Előfordulhat, hogy „esetleges műszaki beavatkozások” miatt valamelyik Felhasználónál a mellékmérő nem a valós fogyasztást mutatja. Ebben az esetben a főmérőn átfolyt víz mennyiségéből nem kerül levonásra ezen a mellékmérőn „méretlenül” átfolyt víz, így a főmérőre készült számlában fog megjelenni ez a fogyasztás.
      • A mellékvízmérők által mért felhasználás közötti különbség adódhat a vízmérők (fő és mellék) mérési pontatlanságából, és a vízmérők különböző indulási érzékenységéből. A mellékmérők függőlegesen történő beépítéssel már nem olyan érzékenyek, lassabban indulnak. Függetlenül attól, hogy a főmérő és a lakásokba felszerelt mellékvízmérők mérési pontosság szempontjából nem azonos kategóriába vannak sorolva, a Magyar Kereskedelmi Engedélyezési Hivatal (MKEH) hiteles mérésre szolgáló eszköznek fogadja el a vízmérőket, amennyiben a megengedett hibahatáron belül mérnek.
      • A fő- és mellékmérők működési elvüket tekintve alapvetően eltérőek.
      A felsorolt eltérési okok jelentkezhetnek külön-külön, de együttesen is.
       
      Amennyiben a fővízmérő és a mellékvízmérők közötti mérési különbözet tartós, ikerházaknál, vagy kisebb társasházaknál megoldásként javasoljuk a főmérősítés lehetőségét.
      Részletesebben erről a műszaki ügyintézés oldalon, az elkülönült vízhasználat mérése ikermérőkkel alfejezetben olvashat.

      Eljárás teljes körű mellékvízmérősítés esetén
       
      A víziközmű-szolgáltatásról szóló 2011. évi CCIX. törvény 52.§. (2a) bekezdése szerint a mellékszolgáltatási szerződéssel rendelkező elkülönített vízhasználók kérhetik, hogy a víziközmű-szolgáltatási díj elszámolásának alapja kizárólag a mellékvízmérőkön mért fogyasztás legyen.
      A kérelmező a teljes körű mellékvízmérősítés igénybevételével kapcsolatban személyesen az ügyfélszolgálati irodában, a telefonos ügyfélszolgálaton vagy az ÉTV Kft. honlapján (www.erdivizmuvek.hu) kaphat tájékoztatást.
      Az igénybejelentéshez kapcsolódó nyilatkozat-minta, képviselő személyére vonatkozó magánokirat-minta valamint a megállapodás-tervezet az ügyfélszolgálaton térítésmentesen hozzáférhetőek, vagy az ÉTV Kft. honlapjáról (www.erdivizmuvek.hu) letölthetőek.
       
      A kérelem benyújtásának előfeltételei:
      • a bekötési vízmérő mellett az elkülönített vízhasználók elkülönített vízhasználati helye és más vízvételi helyek kizárólag hiteles, plombával vagy záróbélyeggel ellátott mellékvízmérőkkel és hatályos mellékszolgáltatási szerződéssel rendelkeznek, és
      • a mellékvízmérőkön és a bekötési vízmérőn mért fogyasztási adatok, valamint a helyszíni ellenőrzés alapján a csatlakozó hálózati szakaszon a karbantartás elmaradására visszavezethető vízveszteség vagy az elszámolatlan vízvétel lehetősége kizárható.
      • A benyújtandó kérelem tartalma:
      • a kérelemmel érintett felhasználási hely (ingatlan) címe, helyrajzi száma,
      • az adott bekötési vízmérőhöz tartozó, mellékszolgáltatási szerződéssel rendelkező elkülönített vízhasználók által aláírt teljes bizonyító erejű magánokirat, melyben közlik a víziközmű-szolgáltatóval a képviseletükben eljáró természetes személy esetén annak nevét, lakcímét, anyja nevét, születési helyét és idejét, jogi személy, jogi személyiséggel nem rendelkező szervezet esetén annak székhelyét, cégjegyzékszámát, adószámát, képviselőjének nevét, lakcímét, anyja nevét (továbbiakban: képviselő), ha az nem a bekötési vízmérő szerinti felhasználó vagy a bekötési vízmérő szerinti közös képviselő,
      • a képviselő postai ill. telefonos valamint e-mail-es elérhetősége,
      • a helyszíni ellenőrzés alapjául szolgáló, a csatlakozó hálózati szakasz megvalósulási állapotáról, jogosultsággal rendelkező tervező által készített és aláírásával ellátott, a kérelem benyújtását megelőző 90 napnál nem régebbi műszaki dokumentáció (állapotterv),
      • megbízott képviselő által a teljes mellékmérősítés feltételeinek való megfelelésről kitöltött nyilatkozat,
      • a mellékvízmérők és a bekötési vízmérő egyidejű leolvasásának időpontjára vonatkozó javaslat - az ÉTV Kft. gyakorlatával összhangban.
       
      A benyújtott kérelem elbírálása
      Az ÉTV Kft. a benyújtott kérelem tartalmi elemeit (a felhasználási hely adatai, kapcsolódó mellékszolgáltatási szerződések megléte) nyilvántartásával is összehasonlítva ellenőrzi, amennyiben szükséges azt kiegészítésre, hiánypótlásra visszaküldi.
       
      A szolgáltató ellenőrzi továbbá, hogy a bekötési vízmérő szerinti felhasználónak és az elkülönített felhasználóknak lejárt fizetési határidejű díjtartozása az érintett felhasználási helyeken van-e. Amennyiben a szolgáltató lejárt fizetési határidejű díjtartozást tart nyilván, az érintett felhasználási helyeken, úgy azok rendezéséig a közszolgáltatási szerződés tárgyi Megállapodással való módosítására (kiegészítésére) nem kerülhet sor.
       
      A fenti feltételek megfelelőssége esetén a kérelmező képviselővel 8 napon belül az ÉTV Kft. felveszi a kapcsolatot, időpont egyeztetése végett (telefonon, SMS-ben, vagy e-mailben). Sikertelen kapcsolatfelvétel esetén, postai úton írásban tájékoztatja az ÉTV Kft. a képviselőt az időpont egyeztetés lehetőségéről, a kérelem benyújtásától számított 15 napon belül.
       
      Amennyiben a fenti feltételek nem teljesülnek (hiányos, vagy nem megfelelő kérelem, vagy díjtartozás) úgy a kérelem benyújtásától számított 15 napon belül az ÉTV Kft. írásban tájékoztatja a kérelmező képviselőt a hiánypótlási kötelezettségről, díjtartozás rendezésnek szükségességéről.
       
      Az előre egyeztetett időpontban - a benyújtott tervdokumentáció alapján - a képviselő részvételével a szolgáltató helyszíni ellenőrzést végez. Adott évben, adott felhasználási hely tekintetében az első előre egyeztetett ellenőrzést és egy esetlegesen szükséges hibajavítási ellenőrzést díjmentesen, míg minden további, a kérelem elbírálhatóságához előírt ellenőrzést meghatározott díjazás ellenében végez el a szolgáltató. A mindenkor alkalmazott díjak az ÉTV Kft. honlapján (www.erdivizmuvek.hu) találhatók.
       
      Ennek során ellenőrzi:
      • a bekötési vízmérő és mellékvízmérők közötti csatlakozó hálózat műszaki állapotát,
      • a bekötési vízmérő mellett az elkülönített vízhasználati helyek és más vízvételi helyek teljes körű mérősítésének meglétét,
      • az elkülönített felhasználási helyek összes vízvételi lehetőségének mellékmérővel történő mérését,
      • a mellékvízmérők hitelességét és az azt igazoló plomba vagy bélyegzés sérülésmentes állapotát,
      • szolgáltató által elhelyezett plombazár(ak) számát és állapotát,
      • a vízmérők beszerelési állapotát (függőleges vagy vízszintes beépítés),
      • a vízmérők egyszerű vizsgálattal történő működőképességét (nem álló mérő, befolyásolásra utaló jel nem látható, stb.),
      • az adott mellékvízmérő felszereléséhez kiadott szolgáltatói hozzájárulásban foglaltaknak való megfelelőséget, 
      • az elkülönített vízhasználók szolgáltatói nyilvántartásban szereplő adatait.
       
      Az elkülönített vízhasználóknak vagy képviselőjüknek minden elkülönített vízhasználati helyen egy időben (egy kiszállással) lehetővé kell tenniük az ellenőrzést a Szolgáltató számára.
      Amennyiben az előre egyeztetett időpontban a kérelmezők nem teszik lehetővé a teljes körű ellenőrzést, ennek ténye az ellenőrzési jegyzőkönyvben rögzítésre kerül. Az eljárás a képviselő által az ellenőrzésre írásban megadott új időpontig szünetel. Ha a képviselő 15 napon belül az ismételt kivizsgálásra új időpontot nem egyeztet, az ÉTV Kft. a kérelmet elutasítja.
      A helyszíni ellenőrzésről az ÉTV Kft. minden esetben jegyzőkönyvet vesz fel. Az ellenőrzés során feltárt nem megfelelőségi hiba esetén a javításról a lakóközösségnek saját költségén kell gondoskodnia, melyet követően a képviselő írásos jelzése alapján ismételt vizsgálat elvégzésére kerül sor, annak kézhezvételétől számított 15 napon belül. Eredményes helyszíni ellenőrzés esetén az ÉTV Kft. azonnal teljes körű leolvasást is végez.
       
      A megállapodás megkötése
      Az eredményes helyszíni ellenőrzést követő 15 napon belül az ÉTV Kft. köteles a háromoldalú Megállapodást (szolgáltató - bekötési vízmérő szerinti felhasználó - elkülönített vízhasználók képviselője) írásos, nyomtatott formában, a szükséges példányszámban (minimum 3 eredeti példány), aláírásával ellátva a képviselőnek
      • személyesen átadni,
      • vagy postai úton megküldeni.
       
      A szerződési ajánlatban foglaltak a szolgáltatót a Megállapodás átadását vagy kézbesítését követő 15 napig kötik. A Megállapodás ajánlati kötöttségi időben történő visszaküldése esetén a Megállapodás az ellenőrzés során leolvasott mérőállásokkal lép érvénybe, a már meglévő közszolgáltatási szerződés kiegészítő megállapodásaként.
       
      Amennyiben az ajánlati kötöttségi időn belül a Megállapodás nem kerül visszaküldésre, az nem jön létre.
       
      A Megállapodás megkötéséig a szolgáltató és az érintett elkülönített felhasználók között a már megkötött szerződések alapján történik az elszámolás. A Megállapodás megkötését követően, a helyszíni ellenőrzésen végzett teljes körű leolvasás alapján az ÉTV Kft. a bekötési vízmérőre és a mellékmérőkre elszámoló számlákat készít.
       
      A víziközmű-szolgáltatásról szóló 2011. évi CCIX. törvény 52. § (2a) bekezd. és a Víziközmű-szolgáltatásról szóló 2011. évi CCIX. törvény egyes rendelkezéseinek végrehajtásáról szóló 58/2013. (II.27) Kormányrendelet 62. § (5) bekezdésében meghatározott feltételeknek a megállapodás teljes tartalma alatt teljesülniük kell. Az ehhez szükséges intézkedéseket a felhasználó és a képviselő haladéktalanul megteszik (különösen az ún. más vízvételi helyek vízmérőinek hitelesítése és a vízmérők épségének megőrzése, minden további létesítendő vízvételi hely engedélyeztetése, ezekre mellékszolgáltatási szerződés megkötése, a bekötési vízmérőtől kezdődő csatlakozó és belső hálózati szakasz karbantartása).
       
      A feltételek teljesülésében bekövetkező bármely változást haladéktalanul be kell jelenteni a szolgáltató felé.
       
      Leolvasás, elszámolás, eltérések kezelése a Megállapodás időtartama alatt
      A szolgáltató a bekötési vízmérő és mellékvízmérők teljes körű leolvasását a közszolgáltatási és mellékszolgáltatási szerződések szerinti gyakorisággal végzi, a Megállapodásban rögzített rendszeres időpontokban. A leolvasás teljes körűsége biztosításáért a képviselő felel, a leolvasásra csak a képviselő vagy írásbeli meghatalmazottja jelenlétében kerülhet sor.
      A szolgáltatói leolvasások között, a számlákon feltüntetett diktálásra nyitva álló időpontokban érkező, a felhasználó/elkülönített vízhasználók által bediktált mérőállásokról a szolgáltató elszámoló számlát készít. Ennek hiányában részszámla készül az elmúlt 1 év átlagfogyasztási adatai alapján.
      A szolgáltatói leolvasások között a bekötési vízmérő illetve a mellékmérőkön mért összesített vízhasználat között mutatkozó különbözet, mint elfogadott mérési hiba +/- 5% mértékű.
      Ha a bekötési vízmérő, illetve elkülönített vízhasználatok összesített fogyasztásának különbözete meghaladja az elfogadott mérési hibát, a csatlakozó hálózati szakasz esetleges vízveszteségének és elszámolatlan vízvételeinek (a továbbiakban együtt: elszámolatlan vízvétel) felülvizsgálata érdekében az ÉTV Kft. a saját költségén, soron kívüli ellenőrzést végez.
      A vizsgálatra az elszámolatlan vízvételre utaló leolvasási adatok keletkezését követő 30 napon belül kell sort keríteni. Az ellenőrző vizsgálaton a lakóközösség Megállapodást aláíró képviselője és az elkülönített vízhasználók közösen biztosítják a bekötési vízmérő és a mellékvízmérők, valamint a csatlakozó hálózat egyidejű, részletes műszaki felülvizsgálatának lehetőségét.
       
      Amennyiben a leolvasási adatok keletkezésével (szolgáltatói leolvasással) egy időben ellenőrző vizsgálat is történik, - mely során a lakóközösség Megállapodást aláíró képviselője biztosítja a bekötési vízmérő és a mellékvízmérők, valamint a csatlakozó hálózat egyidejű, részletes műszaki felülvizsgálatának lehetőségét - úgy az ÉTV Kft. az ellenőrző vizsgálatot az elszámolatlan vízvételre utaló leolvasási adatok keletkezését követő 30 napon belül megtartandó helyszíni vizsgálatnak tekinti, ezért ismételt helyszíni vizsgálatot nem tart.
       
      Amennyiben az ellenőrző vizsgálaton a lakóközösség nem biztosítja a csatlakozó hálózat illetve a főmérő és az összes mellékmérő egyidejű leolvasását, ellenőrzését, úgy az ÉTV Kft. a rendelkezésére álló, a szolgáltató által leolvasott mérőállások alapján bocsátja ki a bekötési vízmérő számláját, valamint soron kívüli ellenőrzés, leolvasás költséget a lakóközösség (társasház) részére az ÉTV Kft. kiszámlázza. A mindenkor alkalmazott díjak az ÉTV Kft. honlapján (www.erdivizmuvek.hu) találhatók.
       
      A Megállapodásban rögzített elfogadott mérési hibahatárt meghaladó mérték esetén
      • ha a kivizsgálás szabálytalanságot nem tár fel – a Megállapodásban rögzített, (+/-) 5 %-os elfogadott mérési hiba értéke feletti különbözetet a Szolgáltatónak jogában áll a bekötési mérő terhére vagy javára kiszámlázni.
      • ha az ellenőrzés során megállapításra kerül, hogy a csatlakozó, illetve házi ivóvíz hálózati szakaszon az elfogadott mérési hibát meghaladó vízfogyasztást elszámolatlan vízvétel okozta, az elszámolatlan vízvétel megszüntetéséig a bekötési vízmérő és a mellékvízmérők összesített teljes fogyasztási különbözetét az ÉTV Kft, az esedékes víziközmű-szolgáltatási számlában, egyenlő mértékben az érintett elkülönített vízhasználók részére (terhére vagy javára), valamint a soron kívüli ellenőrzés, leolvasás költséget a lakóközösség (társasház) részére kiszámlázza. Ebben az esetben a Szolgáltató az előző szolgáltatói leolvasás óta esedékes alapdíjakat a bekötési mérő vonatkozásában a főmérő szerinti felhasználó részére kiszámlázza.
       
      Az ÉTV Kft. az elfogadott mérési hibát meghaladó vízfogyasztás számlázását az elfogadott mérési hibahatáron belüli utolsó elszámolástól az elszámolatlan vízvétel megszűnéséig alkalmazhatja. Az elszámolatlan vízvétel megszüntetésének napját a lakóközösség Megállapodást aláíró képviselője 3 napon belül írásban köteles bejelenteni az ÉTV Kft. felé, aki emiatt saját költségén 5 munkanapon belül soron kívüli ellenőrzést és leolvasást végez.
       
      Felhasználói/elkülönített vízhasználói kötelességek a Megállapodás időtartama alatt
      • hiteles mellékvízmérő biztosítása,
      • a mellékvízmérő cseréjének elvégzése saját költségen,
      • a leolvasási gyakoriságnak megfelelő és rendkívüli leolvasások/ellenőrzések lehetőségének a biztosítása,
      • a szolgáltatási díj fizetési határidőre történő megfizetése,
      • a bekötési vízmérőt követő belső ivóvíz hálózati szakaszok és mellékvízmérők rendszeres ellenőrzése, karbantartása, a feltárt hibák javítása, a vezetékhálózatot érintő bármely műszaki beavatkozás bejelentése, az ellenőrzési lehetőség biztosítása,
      • a vízmérő, illetve a hitelesítő plomba megsérülése, meghibásodása esetén a szolgáltató értesítése és a javítás elvégzése,
      • az ellenőrzésre szolgáló szolgáltatói plombazár megsérülése esetén a szolgáltató azonnali értesítése, lehetővé téve a szolgáltató általi cserét,
      • a belső ivóvíz hálózatot érintő új felhasználási hely kialakítási igénye esetén annak engedélyezetése a szolgáltatóval,
      • az elszámolatlan vízvételezési lehetőségek kizárása,
      • lakossági és nem lakossági díjtarifát érintő változások azonnali bejelentése,
      • felhasználói és képviselet változások határidőben történő bejelentése,
      • az Üzletszabályzatban és a Megállapodásban foglalt egyéb kötelezettségek teljesítése.
       
      A Szolgáltató kötelessége a Megállapodás időtartama alatt
      • a mellékvízmérők hitelesítésének lejártáról érintettek értesítése írásban,
      • a mellékvízmérők cseréjének elvégzése az elkülönített vízhasználó esetleges megbízása alapján, az elkülönített vízhasználó költségére,
      • teljes körű leolvasás végzése a leolvasási gyakoriságnak megfelelően a Megállapodás szerint,
      • a bekötési vízmérő és a mellékvízmérők összesített fogyasztási különbözetének megállapítása, a különbözet külön szabályok szerinti elszámolása,
      • rendszeres rész-, ill. elszámoló számlázás,
      • a vezetékhálózatot érintő bármely műszaki beavatkozás bejelentését követően szükség szerint az esetleges ellenőrzés elvégzése,
      • lakossági és nem lakossági díjtarifát érintő változások átvezetése,
      • felhasználói és képviselet változások bejelentést követő átvezetése,
      • az Üzletszabályzatban és a Megállapodásban foglalt egyéb kötelezettségek teljesítése.
       
      A megállapodással rendelkező elkülönített vízhasználó fogyasztásának korlátozása, vagy előrefizetős vízmérő felszerelésével történő biztosítása
      Amennyiben a már megkötött Megállapodással rendelkező elkülönített vízhasználó
      • a mérésügyről szóló törvény végrehajtásra kiadott kormányrendeletben előírt határidőn belül a mellékvízmérő hitelesítésről ismételt felszólításra sem gondoskodott
      • három egymást követő alkalommal nem teszi lehetővé a Megállapodás szerinti időpontban a mellékvízmérő leolvasását, vagy
      • 60 napot meghaladó késedelembe esett,
      az egyéb jogkövetkezmények viselése mellett tűrni köteles, hogy az ÉTV Kft. az adott felhasználási hely ivóvízfogyasztását korlátozza, vagy előrefizetős ivóvízmérőt helyezzen el a mérési helyen.
       
      A megkötött megállapodás felmondásának okai:
      • a felek közös megegyezése,
      • szerződő felek bármelyikének jogszabálynak megfelelő rendes és rendkívüli felmondása,
      • közszolgáltatási és/vagy a mellékszolgáltatási szerződés megszűnése, határozott időre történő szerződéskötés esetén a határozott idő lejárta,
      • a felek közötti szerződésben rögzített egyéb megszűnési ok bekövetkezése.
      •  
      4. Számlázással kapcsolatos tudnivalók, díjszabás, számlareklamáció, hibás mérés
       
      Díjak
      2012. január 1-én hatályba lépett a víziközmű-szolgáltatásról szóló 2011. évi CCIX. törvény, mely a víziközmű szolgáltatások korábbi önkormányzati díjmegállapító jogkörét megszüntette. Az alaptevékenységek díja hatósági áras lett, a víziközmű-szolgáltatásért a felhasználóknak a víziközmű-szolgáltatásról szóló 2011. évi CCIX. törvény és a felhatalmazása alapján kiadott miniszteri rendelet szerint jóváhagyott díjat kell fizetnie.
      Szíves figyelmébe ajánljuk a weboldalunkon elhelyezett díj kalkulátorunkat, mely segítségével a számlája várható összegén felül a becsült díjcsökkentés mértékét is megtudhatja. A víz- és csatornadíjakat, továbbá díj kalkulátorunkat itt érheti el. További kérdése esetén kérjük, forduljon telefonos ügyfélszolgálatunkhoz.

      Rezsicsökkentés
      A rezsicsökkentések végrehajtásáról szóló 2013. évi LIV. törvény a 2013. július 1-től igénybevett szolgáltatások esetében a víziközmű-szolgáltatók által alkalmazott lakossági víz- és csatornaszolgáltatási díjak 10%-os csökkentését írta elő.
      A díjcsökkentés az ÁFÁ-t is tartalmazó egységárakra, azaz az alapdíjakra és a fogyasztással arányos díjakra (továbbá a vízterhelési díjra) egyaránt vonatkozik.

      Érintett felhasználói kör:
      • azon természetes személy lakossági felhasználók, akik nem folytatnak jövedelemszerző tevékenységet a felhasználási helyen, társasházak, lakásszövetkezetek, lakóközösségek,
      • bérlakás céljára hasznosított felhasználási helyek, ahol ugyan a Felhasználó nem lakossági felhasználó, de magánszemély bérlő használja a szolgáltatást.
      A rezsicsökkentések végrehajtásáról szóló 2013. évi LIV. törvény szerint a számla első oldalán színesben adunk összegszerű tájékoztatást a számlában számlázott fogyasztás után - a 2013. július 1-t követő elszámolási időszakra vonatkozóan a Felhasználó fizetési kötelezettségéről rezsicsökkentés nélkül. Továbbá a számlában feltűntetésre kerül az Ön megtakarítása Ft-ban a konkrét számlára vonatkozóan, és a 2013. július 1-ét követő időszakra vonatkozó göngyölt megtakarítás egyaránt.

      A fizetendő díj alapdíjból és fogyasztással arányos díjból áll.
      A víziközmű-szolgáltatásról szóló 2011. évi CCIX. törvény tartalmazza az alapdíjra és a fogyasztással arányos díjra vonatkozó rendelkezéseket.
      A rendelkezésre állási alapdíjat definíció szerint a lakossági és a közületi Felhasználók a szolgáltatási díj részeként lakásonként és elkülönített fogyasztási helyenként fizetik azért, hogy a fogyasztási helyenkénti átadási ponton a nap minden időszakában megfelelő minőségű, mennyiségű ivóvíz álljon a Felhasználó rendelkezésére. Tehát hiába nincs az adott fogyasztási helyen vízfogyasztás, a szolgáltatónak a víz vételezésének lehetőségét biztosítania kell. A szolgáltatás folyamatos biztosítása érdekében felmerült költségek forrása a fogyasztástól független alapdíj. Az alapdíj tartalmazza - a többi közműszolgáltatáshoz hasonlóan - az adott szolgáltatás, rendelkezésre állásának díját, és azt a célt szolgálja, hogy a fogyasztás mértékétől függetlenül felmerülő állandó költségek egy részét (közműrendszer fenntartása, hibaelhárítás, 24 órás ügyelet biztosítása, rendszeres vízminőség-ellenőrzés, stb.) arányosabban ossza szét a szolgáltatást folyamatosan vagy csak időszakosan igénybe vevő Felhasználók között.

      A fogyasztással arányos díjat, mint a számla másik összetevőjét - az eddig megszokott módon - az igénybevett szolgáltatás mennyisége után köbméterenként kell fizetni, amely a fogyasztás mértékével arányosan változó összeg.

      Információk a vízterhelési és talajterhelési díjról

      A 2004. január 1-jén életbe lépett 2003. évi LXXXIX. sz. törvénnyel levegő-, víz- és talajterhelési díj került bevezetésre. Ezeket összefoglaló néven környezetterhelési díjnak nevezik.

      Vízterhelési díj
      Hazánkban a teljes körű szennyvíztisztítás hiánya miatt továbbra is szennyező anyagok kerülnek élővizeinkbe. A folyamat megállítása érdekében a kormány megvizsgálta a terhelések további csökkenését célzó beruházások megvalósításának lehetőségét és döntött a vízterhelési díj fokozatos bevezetéséről. Ez a természetes környezet megóvását szorgalmazó intézkedés a "szennyező fizet" elv alapján arányos teherviselést jelent az állam és a környezethasználók között.

      A hatályos törvény értelmében a víziközmű szolgáltatók szedik be a vízterhelést előidéző Felhasználóktól a szolgáltatás árán felül, a vízdíjszámlában külön tételként megjelenő köbméterarányos díjat.

      Talajterhelési díj
      Hosszú évek óta a házi szennyvízszikkasztókon keresztül talajba szivárgó tisztítatlan szennyvíz környezetkárosító, szennyező hatású. A talajterhelési díjat azoknak kell fizetniük, akik előtt megvan a lehetőség arra, hogy a szennyvizüket a települési csatornahálózaton keresztül a tisztító telepre vezessék - azaz az ingatlanuk előtt megépült a csatorna -, de nem élnek vele.

      Talajterhelési díjat a helyi vízgazdálkodási hatósági jogkörbe tartozó szennyvízelhelyezés esetében a szolgáltatott víz mennyisége után kell fizetni, amelyet, csökkenteni kell az ivóvízvezeték meghibásodása következtében elszivárgott, illetve külön jogszabály szerint locsolási célú felhasználásra figyelembe vett vízmennyiséggel.
      A talajterhelési díjjal szeretnék a törvényalkotók ösztönözni a lakosságot a környezetkárosító szennyvízszikkasztás felszámolására, a csatornabekötések létesítésére.
      A talajterhelési díjat helyi adó formájában a helyi önkormányzatok szedik be a vízszolgáltatóktól kapott adatszolgáltatás alapján, ezért bővebb tájékoztatásért kérjük, szíveskedjék a település polgármesteri hivatalának adóirodájához fordulni.

      A számlázásunkról

      Társaságunk nagyságrendileg 45 ezer Ügyfelünknek bocsát ki számlát, lakossági Felhasználók részére jellemzően kéthavi rendszerességgel, nagyfogyasztók részére havonta. A számlázásra vonatkozóan Társaságunk Üzletszabályzatának Általános Szerződési Feltételek 8. pontjában tájékozódhat. Üzletszabályzatunkat itt tekintheti meg: http://www.erdivizmuvek.hu/uzletszabalyzat
       
      A Szolgáltató általi leolvasás várható és a bediktálás elvárt időpontja számláinkon minden esetben feltüntetésre kerül. Számlamagyarázatunk itt elérhető.

      Társaságunknál a következő módokon történhet a fogyasztásmérők leolvasása és a számlázás:
      • Szolgáltató által kéthavonta leolvasott, illetve Ügyfeleink által bediktált mérőállások alapján jellemzően kéthavonkénti számlázás lakossági ügyfeleink részére (csak Érd, Diósd és Tárnok településeken).
      • Évi egyszeri szolgáltatói leolvasás, a leolvasások között részszámlák készülnek az előző időszaki átlagfogyasztási adatok alapján - bediktált vízmérőállás alapján elszámoló számla készül. Lehetőség van negyedévente történő leolvasásra, mely a Felhasználó külön kérésére történik.  Amennyiben a fogyasztásmérő Szolgáltató általi leolvasása negyedévente történik, úgy ezek időpontja mindig a naptári negyedévek első hónapjainak (január, április, július, október) első hete.
      • Szolgáltató általi havi leolvasott mérőállások alapján havi számlázás (kizárólag nagyfogyasztók esetében).
      A mérőállások bediktálására az alábbi lehetőségeket biztosítjuk Önnek:
      • Automata mérőállás rögzítő rendszer segítségével telefonon a +36 23 521771-es számon,
      • Elektronikus ügyfélszolgálatunkon a www.erdivizmuvek.hu oldalon,
      • SMS-ben a +3620-3927022 telefonszámon.
      Az SMS diktálás elvárt formátuma: c:vizora_L/Kvízmérőazonosító_vízmérőállás. A _ jel szóközt jelent, L, ha lakossági Felhasználó, K, ha közületi Felhasználó. (Egy lakossági Felhasználó diktálása a következőképpen néz ki: c:vizora L0409123451 500).

      Társasházi partnereinknek lehetőségük van a vízmérőállás bejelentést az ugyfelszolgalat@erdivizmuvek.hu e-mailcímünkre megküldeni.
       
      Hibás mérés
      Ha a fogyasztásmérő rendellenesen működik, nem mér, nem lehet leolvasni, vagy a hitelesítés ideje lejárt (a továbbiakban együtt: hibás mérés) a mérőeszköz adatai a számlázás alapjául nem szolgálhatnak.
      A hibás mérés időtartama:
      • ha a meghibásodás tényleges időpontja megállapítható, a meghibásodás időpontjától az új fogyasztásmérő felszerelésének időpontjáig terjedő időtartam,
      • ha a meghibásodás tényleges időpontja nem állapítható meg, a felek által közösen, becsléssel megállapított időtartam, vagy
      • megállapodás hiányában az utolsó mérőleolvasásától az új fogyasztásmérő felszerelésének időpontjáig eltelt időszak, de legfeljebb 12 hónap.
      A hibás méréssel érintett időszakban a számlázás alapjául szolgáló ivóvíz és szennyvíz mennyiségét az utolsó mérési hiba nélküli elszámolási időszak egy napra számított átlagfogyasztása és a hibás mérés alatt eltelt napok számának szorzataként kell meghatározni. Előzmény fogyasztási adatok hiánya esetén a Szolgáltató a Víziközmű-szolgáltatásról szóló 2011. évi CCIX. törvény egyes rendelkezéseinek végrehajtásáról szóló 58/2013. (II.27) Kormányrendelet 8. sz. melléklete által meghatározott fogyasztási adatokból indul ki.
      Az évenkénti leolvasás, részszámlázás tudnivalói

      Azokon a településeken ahol a Felhasználói igényeknek eleget téve az részszámlázás bevezetésre került, lakossági felhasználóinknak kéthavonta, vagy havi rendszerességgel kerül számla kibocsátásra. Ezeken a településeken évente egyszer történik a Szolgáltató általi vízmérő leolvasás, mely várható időpontja a számlán feltüntetésre kerül. Lásd számla magyarázatunkat: (link). 

      Az elszámoló számlából az időközben kiállított részszámlák levonásra kerülnek.
       
      A Szolgáltató által történő évi egyszeri mérőállás leolvasások között Felhasználóink jellemzően kéthavonta rész-számlát kapnak, melyben feltüntetett víz- (és csatorna) szolgáltatás mennyisége – alapesetben – az előző év 12 havi fogyasztási adatokból kalkulált kéthavi mennyiség. Amennyiben egy meghatározott időpontban (ennek elvárt időpontja a számlán feltüntetésre kerül) Ön a fogyasztásmérő állását Társaságunk felé eljuttatja (bediktálja), úgy minden esetben elszámoló számla kerül kiállításra.
       
      Tájékoztatjuk továbbá Önt, hogy 2014. évtől kezdődően, amennyiben az évi egyszeri, előre jelzett időszakban vízmérő-leolvasó munkatársunk többszöri felkeresés ellenére sem tudja a vízmérőt leolvasni, a részszámlát ugyancsak kiállítjuk és megküldjük, azonban azzal párhuzamosan felszólító levelet küldünk a Felhasználói szerződéses kötelezettség teljesítésére, és értesítjük a megismételt leolvasás várható időpontjáról.

      Amennyiben nem biztosítja vízmérő Szolgáltató általi leolvasását, úgy a közszolgáltatási szerződés felmondásra kerülhet, mely a víziközmű-szolgáltatás korlátozását vonhatja maga után!

      Kérjük, engedje meg, hogy felhívjuk szíves figyelmét - a későbbi viták elkerülése érdekében – a fenti elszámolási módozattal kapcsolatosan a következőkre:
      • az évi egyszeri mérőleolvasás miatt év közben rendszeresen ellenőriznie kell a vízmérő és a házi ivóvízhálózat állapotát, mivel a Felhasználó kezelésében álló vezetékszakaszon vízelfolyás alakulhat ki. Tekintettel arra, hogy általunk a megelőző 12 hónap fogyasztási adatai, ill. annak változása nem ellenőrizhető, a Szolgáltatónak sem a vízdíjból, sem a szennyvízdíjból nem áll módjában jóváírást eszközölni.
      • átlag ill. átalány mennyiség részszámlázása esetén, amennyiben annak mennyisége nem igazodott a fogyasztási szokásokhoz, az éves elszámoló számlában nagy összegű fizetendő díjkülönbözet alakulhat ki, melyre a Szolgáltató díjkedvezményt, méltányosságot nem tud biztosítani.
      • Felhasználói mérőállás bediktálása esetén nagyon pontosan szükséges a vízmérőállást leolvasni, mert tévesztés vagy elírás esetén a számla tartalmáért a Szolgáltató nem tud felelősséget vállalni.

      Fontos tudnivaló, hogy amennyiben a Felhasználó a Szolgáltató által előre jelzett időpontban mérőállást nem diktál, úgy a Szolgáltató a részszámlát automatikusan a megelőző elszámolási időszak átlagfogyasztási adatai alapján készíti el.

      Számlabemutatási típusok

      Papír alapú számlánkat, és az ahhoz kapcsolódó számla magyarázatot itt (link) megtekintheti. Amennyiben további kérdése merülne fel, munkatársaink telefonos ügyfélszolgálatunkon készséggel állnak rendelkezésére. De kérdéseit felteheti írásban is akár az elektronikus ügyfélszolgálati rendszerünkön keresztül, akár az ugyfelszolgalat@erdivizmuvek.hu e-mail címünkre megküldve.
       
      Díjmentes e-számla szolgáltatásunkat a Díjnet e-számla szolgáltató rendszerének használatával veheti igénybe víz- és szennyvízelvezetési szolgáltatásban részesülő ügyfeleink (www.dijnet.hu).
      Az e-számla egy olyan, elektronikus formában kibocsátott számla, amelyen pontosan azok az adatok szerepelnek, mint az eddigi papír alapú, kinyomtatott számlán, és épp olyan hiteles is, ezt garantálja a jogszabály szerinti elektronikus aláírás és az időbélyegző.


      Az e-számla előnyei:
      • Számláit az interneten keresztül bármikor és bárhol megtekintheti, és gondoskodhat azok kifizetéséről.
      • A számlák a kiállításuk után azonnal az Ön rendelkezésére állnak, valamint a számlák érkezéséről e-mailben értesítést küldünk.
      • Nem kell a postán a csekkel sorban állnia, a számlákat és az igazolószelvényeket őriznie.
      • Korábbi számláit könnyen visszakeresheti, hiszen ezeket rendezett formában 18 hónapig az interneten elérhetővé tesszük.
      • Az adatkapcsolat biztonságos 128 bites SSL titkosítással védett környezetben történik.
      • Az elektronikus formában megjelenő számlák esetében nem csak a tárolás, a megőrzés, a visszakeresés lesz egyszerűbb, de a kevesebb papírfelhasználással környezetünket is óvjuk.
      • Az e-számla szolgáltatás ingyenes.
      A regisztráció menetéről és az e-számláról bővebben itt tájékozódhat.
      A hatályos jogszabályok szerint a számla eljuttatásáról oly módon kell gondoskodnunk, hogy a számla kiegyenlítésére Önnek a kézhezvételtől legalább 8 nap álljon rendelkezésére. A számla késedelmes kézhez vétele azonban nem mentesíti a Felhasználót a fizetési kötelezettsége alól.
      A kézbesítésre vonatkozó részletes tájékoztatást Társaságunk Üzletszabályzatának 4. pontja tartalmazza. Üzletszabályzatunkat itt tekintheti meg.
       
      Számla késedelmes kézhezvétele esetén

      Amennyiben aktuális számláját nem kapta kézhez, kérjük, azt jelezze telefonos ügyfélszolgálati munkatársainknak, elektronikus ügyfélszolgálati rendszerünkön keresztül, vagy elektronikus levél formájában az ugyfelszolgalat@erdivizmuvek.hu e-mail címünkre megküldve.
       
      Tájékoztatjuk, hogy ha önhibáján kívül eső okokból (pl. késedelmes kézbesítés esetén) késedelembe esne a számla befizetésével, úgy Társaságunk a számla rendezésére egy pótbefizetési határidő biztosítása mellett kamatmentes befizetési lehetőséget biztosít.


      Számlakifogás
      Felhasználó a számla kézhezvételét követően kifogással élhet az ÉTV Kft-nél, amelynek a számla kiegyenlítésére vonatkozó kötelezettségre nincsen halasztó hatálya, kivéve, ha lakossági felhasználónak kibocsátott számláról van szó, továbbá a számlán feltüntetett mennyiség alapján a kifogásolt számlában feltűntetett havi fogyasztás az előző 12 hónap havi átlagfogyasztásának kétszeresét meghaladja, valamint a reklamáció közlésére még a fizetési határidő lejártát megelőzően került sor.
      Az ÉTV Kft. köteles a számlakifogást kivizsgálni, és a kifogás közlésétől számított 15 napon belül álláspontjáról a felhasználót írásban értesíteni.
      Ha a számlakifogás benyújtása esetében a fenti, halasztó hatály feltételei nem teljesülnek, úgy a számlareklamáció benyújtásától függetlenül a Felhasználónak a megkifogásolt számlát a fizetési határidőn belül meg kell fizetnie.
      Ha a számlakifogás halasztó hatályúnak minősül, de a kifogást az ÉTV Kft. elutasítja, úgy az elutasítást követően az eredeti (megreklamált, de nem módosított) számlát a válaszlevelünk kézhezvételét követő 8 napon belül késedelmi kamat nélkül fizetheti meg a Felhasználó.
       
       
      Számlamásolatok díja

      Társaságunknál a számlamásolatok kiadása első ízben mindig díjmentes. Amennyiben rendkívüli iratmásolatra, továbbá nem formanyomtatványon kezelhető, az ügyfélszolgálati iroda által használt igazolásra van szüksége, úgy adatszolgáltatási díj fizetendő. Az aktuális díjakról kérjük, tájékozódjon telefonos ügyfélszolgálatunkon vagy weboldalunkon.
      Elektronikus ügyfélszolgálatunkon elérhető lehetőségek a számlázáshoz kapcsolódóan

      Regisztrált felhasználóként elektronikus ügyfélszolgálati rendszerünkön keresztül korábbi számláit is megtekintheti. Továbbá lehetősége van a fizetési mód (csekkes, egyéni átutalás, csoportos beszedés) megváltoztatására, így időt megtakarítva nem kell ügyfélszolgálati irodánkat felkeresnie.
       
      Amennyiben az Ön ingatlana olyan településen található, ahol évi egyszeri leolvasás és részszámlázás került bevezetésre, és a számlázott általány mennyiségét szeretné megnövelni, illetve csökkenteni, úgy erre – és rendkívüli elszámolásra is - lehetőséget biztosítunk.
       
      További kényelmi szolgáltatásunk, hogy regisztrált ügyfélként lehetősége van elektronikus ügyfélszolgálatukon keresztül változtatást kezdeményezni a számlázás módjára vonatkozóan.
      Abban az esetben, ha nem felel meg Önnek a számlázott átalány mennyiség, mivel a tényleges fogyasztás alapján szeretné, ha számláját elkészítenénk, úgy kezdeményezheti a diktálásra történő áttérést. A számlázási mód váltáskor minden esetben elszámoló számlát készít Társaságunk, így szükséges egy aktuális vízmérőállás biztosítása is.
       
      A fent leírt lehetőségek igénybevételéhez kérjük, látogassa meg honlapunkat az alábbi elérhetőségen. www.erdivizmuvek.hu/eugyfelszolgalat/

      5. Számlabefizetés

      Számláink befizetésére azok keltétől számított 15 napon belül van lehetősége, késedelmi kamat felszámítása nélkül.
      A társaságunk által kibocsátott számlák kiegyenlítésére több lehetőséget biztosítunk:
       
      Csoportos beszedési megbízás
      A számlakifizetés legkényelmesebb módja, amikor Ügyfeleink megbízást adnak a számlavezető bankjuknak, hogy a Szolgáltató számláinak ellenértékét Társaságunk a bankszámláról rendszeresen leemelje. Csoportos beszedési megbízást a bankjánál adhat. Megjelölhető egy felső értékhatár is, ameddig a számlák kiegyenlítését Ön engedélyezi a bank számára.
       
      Amennyiben csoportos beszedési megbízással kívánja vízdíjszámláit kiegyenlíteni, kérjük a számlavezető pénzintézeténél a megbízásában az alábbi adatokat megadni szíveskedjék.
      Jogosult neve: Érd és Térsége Víziközmű Kft.
      Jogosult azonosítója: A10819067
      Fogyasztóazonosító: a számlán található 9 jegyű felhasználói azonosító szám
       
      A számlavezető pénzintézethez eljuttatandó formanyomtatványunkat itt érheti el:
      http://www.erdivizmuvek.hu/hu/portlet/downloads/download?oid=44
       
      Banki eseti átutalás
      Lehetősége van eseti banki átutalással is rendezni a számla ellenértékét.
      Bankszámlaszámunk: 10102244-58172900-01000001 (Budapest Bank)
      Átutalásnál kérjük, minden esetben tüntesse fel a közleményben a 9 jegyű felhasználó azonosító számot illetve a számla sorszámát!
      Amennyiben átutalásában nem adja meg a számla sorszámát, úgy a beérkezett összeget a legrégebbi ki nem fizetett számlájának teljesítésére számoljuk el.
       
      iCsekk QR kódos befizetés
      iCsekk alkalmazással gyorsan és egyszerűen kifizetheti számláját! Ehhez töltse le Android, vagy iPhone készülékére az alkalmazást és regisztrálja bankkártyáját, majd olvassa be a számla végén található QR kódot!
      További információk: www.erdivizmuvek.hu/icsekk és www.icsekk.hu
       
      Bankkártyás számlakiegyenlítés a Díjnet Zrt rendszerén keresztül
      Amennyiben Ön az e-számla mellett döntött, a www.dijnet.hu weboldalra belépve számláit bankkártyával is könnyedén kiegyenlítheti.
      További információk: www.erdivizmuvek.hu/eszamla
       
      Készpénzes díjbeszedés a felhasználási helyen
      A fogyatékkal élő védendő felhasználók nyilvántartásában szereplő lakossági felhasználó kérelmezheti a számla ellenértékének a felhasználási helyen történő kiegyenlítését. Ennek időpontja kizárólag az ügyfélszolgálati iroda nyitva tartási idejében lehetséges, és a pontos időpontról előzetesen a Felhasználó és az ÉTV Kft. telefonos egyeztetést folytatnak le. A számla nem készpénzes fizetési móddal kerül kiállításra, a számla befizetését a helyszínen aláírt készpénz átvételi elismervény igazolja.
       
      Természetesen készpénzzel illetve bankkártyával is kiegyenlítheti számláját személyesen, Érd, Felső u. 2. szám alatti ügyfélszolgálati irodánkban, nyitvatartási időben.
       
      Kérjük, fordítson figyelmet a vízdíjszámla határidőben történő kiegyenlítésére!
      A fizetési határidőt a számla első oldalát helyzetük el, késedelmes befizetés esetén a szolgáltató jogosult a Ptk. szerinti késedelmi kamat felszámítására.
       
      A fizetési módot legegyszerűbben elektronikus ügyfélszolgálatunkon módosíthatja, ahol jelenlegi folyószámla egyenlegét is megtekintheti!
      További információk: www.erdivizmuvek.hu/eugyfelszolgalat/
       
      6. Fizetéskönnyítési megoldások, védendő felhasználók
       
      Fizetési halasztás
      Amennyiben számlája pénzügyi rendezése nehézséget okoz Önnek, lehetősége van arra, hogy fennálló díjtartozását fizetési határidőt követően teljesítse, amennyiben erre irányuló kérelmét Társaságunkhoz eljuttatja. Kérelme elbírálásra kerül, majd ennek eredményéről írásban értesítjük.

      Részletfizetés
      Amennyiben fizetési nehézségei miatt felhalmozott díjtartozásának, vagy nagyobb összegű számlájának kiegyenlítését egy összegben nem tudja vállalni, kérheti a díjhátraléka részletekben történő megfizetését. Kérelmének jóváhagyása esetén Társaságunk elkészíti a részletfizetési megállapodást, mely a mindkét fél által történő aláírást és a Szolgáltató példányának visszaérkezését követően lép érvénybe. Részletfizetés naptári évenként egyszer kérhető.
      Amennyiben bármely részlet határidőre történő befizetését elmulasztja, a fennmaradó tartozása azonnali egy összegben esedékessé válik a költségekkel és késedelmi kamatokkal együtt, illetve újabb részletfizetési kérelme automatikusan elutasításra kerül. A részletek fizetése mellett a mindenkor esedékes számlákat is ki kell egyenlítenie.

      Részletfizetési lehetőség iránti kérelmét személyesen, telefonos ügyfélszolgálatunkon vagy akár már elektronikus ügyfélszolgálatunkon keresztül is eljuttathatja hozzánk: www.erdivizmuvek.hu/eugyfelszolgalat/
       
      Igénybe vehető támogatások
      A helyi Önkormányzatoknál működő családsegítő szolgálatnál lehetősége van adósságkezelési támogatás igénybevételére (a támogatási forma településenként eltérhet). Az adósságkezelés célja, hogy az igénybevevőket segítse díjhátralékuk (lakhatási költségek körébe tartozó közüzemi díjtartozás) csökkentésében és - lehetőség szerint - azok megszűntetésében.
      Az adósság rendezéséhez többféle támogatás vehető igénybe melyeket a mindenkor hatályos helyi rendeletek szabályoznak. A támogatások igényléséhez mindig a családsegítő szolgálattal való szoros együttműködés szükséges.
       
      Fizetési kedvezmények szociálisan rászoruló védendő felhasználók esetében
      A szociálisan rászoruló védendő felhasználó 12 naptári hónapon belül egy alkalommal részletfizetési kedvezményt vagy fizetési haladékot kérhet. Erre a szociálisan rászoruló felhasználó figyelmét az ÉTV Kft. a fizetési felszólításban felhívja, egyúttal tájékoztatja a szociálisan rászorulót a részletfizetés, illetve a fizetési haladék leghosszabb igénybe vehető időtartamáról és a tervezett fizetési ütemezésről.
      Részletfizetési kedvezmény és fizetési haladék csak olyan szociálisan rászoruló felhasználót illet meg, aki vállalja, hogy a részletfizetés, fizetési haladék igénybevételének időtartama alatt igénybe vett víziközmű-szolgáltatás díját és a tartozás részösszegeit, illetve a tartozás halasztott összegét a víziközmű-szolgáltató által méltányosan megállapított, határidőben és ütemezésben kiegyenlíti.
      Az ÉTV Kft. a szociálisan rászoruló felhasználó fizetési kedvezményre vonatkozó kérelmét 15 napon belül megválaszolja.
      Amennyiben a szociálisan rászoruló Felhasználó a részletfizetési, illetve fizetési haladékra vonatkozó megállapodás feltételeit megszegi, a víziközmű-szolgáltató jogosult a részletfizetésre, illetve fizetési haladékra vonatkozó megállapodás azonnali hatályú felmondására. A részletfizetés, fizetési haladék időtartama alatt a kedvezménnyel érintett díjfizetési kötelezettség vonatkozásában a felhasználót kamat- és kötbérfizetési kötelezettség nem terheli.
      A részletfizetés időtartama az igénylést megelőző 12 hónapban számlázott csatornadíj használatból számított:
      • 1 havi átlagfogyasztás ellenértékét meg nem haladó tartozás esetén legalább két hónap,
      • 3 havi átlagfogyasztás ellenértékét meg nem haladó tartozás esetén legalább öt hónap,
      • 3 havi átlagfogyasztást meghaladó tartozás esetén legalább hat hónap.
      A fizetési haladék időtartama legfeljebb 60 nap, különös méltánylást érdemlő esetben 90 nap. A részletfizetés, fizetési haladék tekintetében a fentiektől - a szociálisan rászoruló felhasználó javára – az ÉTV Kft. eltérhet.
       
       
      Védendő Felhasználói kedvezmények
       
      A víziközmű-szolgáltatási jogszabályok a legnehezebb helyzetben lévő lakossági Felhasználókat védelem alá helyezik. Ez azt jelenti, hogy a védendő felhasználók jogosultak bizonyos kedvezményekre, szolgáltatásokra, melyek azonban a víz- és csatornaszolgáltatás díját nem érintik. A védendő felhasználók a kedvezményeket és szolgáltatásokat csak egy felhasználási helyen vehetik igénybe.
      A védendő felhasználók a védelemre jogosító, jogszabályban meghatározott tulajdonságuk alapján szociálisan rászoruló vagy fogyatékkal élő felhasználóként részesülhetnek a víziközmű-szolgáltató által nyújtott, jogszabályban részletesen meghatározott kedvezményben.
      Az igénybevételre vonatkozó részletes szabályokat a Víziközmű-szolgáltatásról szóló 2011. évi CCIX. törvény egyes rendelkezéseinek végrehajtásáról szóló 58/2013. (II.27) Kormányrendelet határozza meg.
      A védendő felhasználók nyilvántartásába történő felvételt Önnek kell kérnie a honlapunkon elérhető adatlap kitöltésével és a rászorultságot igazoló eredeti iratok bemutatásával az igazolás kiállításától számított 30 napon belül az ÉTV Kft. ügyfélszolgálati irodájában. A 30 nap elteltét követően új igazolást kell kérnie. A védendő felhasználói körbe tartozás igazolására az Ön kérelmére a jegyző igazolja, hogy életvitelszerűen tartózkodik a kérelemben megjelölt felhasználási helyen, a védendő felhasználói státuszra jogosító ellátást megállapító szerv, hogy a kérelem benyújtásakor Ön részesül az adott ellátásban.
       
      Szociálisan rászoruló védendő felhasználók
      Szociálisan rászoruló felhasználónak azt a természetes személyt kell tekinteni, aki, vagy akinek a háztartásában élő személy:
      a) a szociális igazgatásról és szociális ellátásokról szóló 1993. évi III. törvény (a továbbiakban: Szoctv.) 32/B. §-a szerinti időskorúak járadékában részesül,
      b) a Szoctv. 33. §-a szerinti aktív korúak ellátására jogosult,
      c) a Szoctv. 38. §-a szerinti lakásfenntartási támogatásban részesül,
      d) a Szoctv. 40–44. §-a szerinti ápolási díjban részesül,
      e) a gyermekek védelméről és a gyámügyi igazgatásról szóló 1997. évi XXXI. törvény (a továbbiakban: Gyvt.) 19. §-a szerinti rendszeres gyermekvédelmi kedvezményben részesül,
      f) a Gyvt. 25. §-a szerinti otthonteremtési támogatásban részesült, a támogatás megállapításától számított 3 éven keresztül,
      g) a Gyvt. 54. §-a szerinti nevelőszülő, aki saját háztartásában neveli a gondozásába helyezett átmeneti vagy tartós nevelésbe vett gyermeket, vagy
      h) a hitelszerződésből eredő kötelezettségeiknek eleget tenni nem tudó természetes személyek lakhatásának biztosításáról szóló törvény alapján a Nemzeti Eszközkezelővel bérleti jogviszonyban áll.
      Amennyiben Ön szociális helyzete alapján rászoruló Felhasználónak minősül, kedvezményként 12 naptári hónapon belül egy alkalommal részletfizetésre és fizetési halasztás igénybevételére jogosult.
      Részletfizetési kedvezmény és fizetési haladék Önt akkor illeti meg, ha vállalja, hogy a részletfizetés, fizetési haladék igénybevételének időtartama alatt igénybe vett víziközmű-szolgáltatás díját és a tartozás részösszegeit, illetve a tartozás halasztott összegét a vízközmű-szolgáltató által méltányosan megállapított, határidőben és ütemezésben kiegyenlíti.
      Ha a részletfizetési, illetve fizetési haladékra vonatkozó megállapodás feltételeit megszegi, a víziközmű-szolgáltató jogosult a részletfizetésre, illetve fizetési haladékra vonatkozó megállapodás azonnali hatályú felmondására. A részletfizetés, fizetési haladék időtartama alatt a kedvezménnyel érintett díjfizetési kötelezettség vonatkozásában kamat- és kötbérfizetési kötelezettség Önt nem terheli.
       
      A részletfizetés időtartama az igénylést megelőző 12 hónapban számlázott ivóvíz felhasználásból számított:
      - egy havi átlagfogyasztás ellenértékét meg nem haladó tartozás esetén legalább két hónap,
      - 3 havi átlagfogyasztás ellenértékét meg nem haladó tartozás esetén legalább öt hónap,
      - 3 havi átlagfogyasztást meghaladó tartozás esetén legalább hat hónap.
       
      A fizetési haladék időtartama legfeljebb 60 nap, különös méltánylást érdemlő esetben 90 nap.
      A részletfizetés, fizetési haladék tekintetében a fentiektől - a szociálisan rászoruló felhasználó javára – az ÉTV Kft. eltérhet.
       
      Fogyatékkal élő védendő felhasználók
      A fogyatékkal élő védendő felhasználót különösen a méréssel, a leolvasással, a számlázással és a díjfizetési módokkal kapcsolatosan igényeinek megfelelő, különleges bánásmódban kell részesíteni.
      A fogyatékkal élő lakossági felhasználó a védendő felhasználók nyilvántartásába történő felvételére való jogosultságát
      a) a Víziközmű-szolgáltatásról szóló 2011. évi CCIX. törvény egyes rendelkezéseinek végrehajtásáról szóló 58/2013. (II.27) Kormányrendelet 10. melléklet A) része szerinti, 30 napnál nem régebbi, kitöltött és aláírt nyomtatvány benyújtásával, és
      b) ha
      ba) vakok személyi járadékában részesül, a juttatást megállapító vagy folyósító szerv által kiadott, a jogosultság fennállását igazoló, 30 napnál nem régebbi határozat vagy igazolás eredeti példányának bemutatásával, vagy a Víziközmű-szolgáltatásról szóló 2011. évi CCIX. törvény egyes rendelkezéseinek végrehajtásáról szóló 58/2013. (II.27) Kormányrendelet 10. melléklet B) része szerinti, 30 napnál nem régebbi, kitöltött és aláírt nyomtatvány benyújtásával;
      bb) fogyatékossági támogatásban részesül, a juttatást megállapító vagy folyósító szerv által kiadott, a jogosultság fennállását igazoló, 30 napnál nem régebbi határozat vagy igazolás eredeti példányának bemutatásával, vagy a Víziközmű-szolgáltatásról szóló 2011. évi CCIX. törvény egyes rendelkezéseinek végrehajtásáról szóló 58/2013. (II.27) Kormányrendelet 10. melléklet B) és C) része szerinti, 30 napnál nem régebbi, kitöltött és aláírt nyomtatvány benyújtásával; vagy
      bc) a víziközmű-szolgáltatás megszüntetése, felfüggesztése a lakossági felhasználó vagy a vele közös háztartásban élő személy életét vagy egészségét közvetlenül veszélyezteti, a 10. melléklet C) része szerinti, 30 napnál nem régebbi, kitöltött és aláírt nyomtatvány benyújtásával igazolhatja.
       
      A fogyatékosság jellegét, amely a fogyatékkal élő felhasználót alkalmatlanná teszi a fogyasztásmérő leolvasására, a mérőállás közlésére, a számlaolvasásra, vagy a számla felhasználási helyen kívüli, készpénzes fizetéstől eltérő kiegyenlítésére, továbbá az fenti bekezdés b) pont bc) alpontjának esetleges fennállását a kezelőorvos, ennek hiányában a háziorvos igazolja a Víziközmű-szolgáltatásról szóló 2011. évi CCIX. törvény egyes rendelkezéseinek végrehajtásáról szóló 58/2013. (II.27) Kormányrendelet 10. melléklet C) része szerinti nyomtatvány kitöltésével. Ha a rehabilitációs szakigazgatási szerv, a Nemzeti Rehabilitációs és Szociális Hivatal szakvéleményezési hatásköre az érintettre kiterjed, a kezelőorvos és a háziorvos a Víziközmű-szolgáltatásról szóló 2011. évi CCIX. törvény egyes rendelkezéseinek végrehajtásáról szóló 58/2013. (II.27) Kormányrendelet 10. melléklet C) része szerinti nyomtatványt e szerv szakvéleménye alapján tölti ki.
      A víziközmű-szolgáltató a fogyatékkal élő felhasználót a rászorultság igazolását követő 8 napon belül nyilvántartásba veszi, és a nyilvántartásba vételről a felhasználót további 8 napon belül írásban tájékoztatja.
      A vakok személyi járadékában vagy fogyatékossági támogatásban részesülő személyt, mint fogyatékkal élő felhasználót nem kell személyes körülményeinek megfelelő, különleges bánásmódban részesíteni, ha vele együtt olyan nagykorú személy él, aki nem fogyatékkal élő felhasználó.
      Az fenti bekezdés b) pont bc) alpontja szerinti körbe tartozó, a felhasználóval egy háztartásban élő fogyatékkal élő személyre tekintettel, a fogyatékkal élőnek nem minősülő felhasználó is kérheti a fogyatékkal élő személyek nyilvántartásába történő felvételét, de ugyanazon fogyatékkal élő személyre tekintettel csak egy felhasználó egy felhasználási hely vonatkozásában szerepelhet a nyilvántartásban jogosultként.
       
      Az fenti bekezdés b) pont ba) és bb) alpontja szerinti körbe tartozó fogyatékkal élő felhasználót megillető különleges bánásmód:
      a) havi (időközi) mérőleolvasás a felhasználási helyen,
      b) készpénzben történő számlakiegyenlítés a felhasználási helyen,
      c) a számla értelmezéséhez az érintett víziközmű-szolgáltató üzletszabályzata szerint nyújtott egyedi segítség (helyszíni számlamagyarázat, számlafordíttatás),
      d) helyszíni (otthoni) ügyintézés lehetősége.
       
      Amennyiben a fogyatékkal élő védendő Felhasználó a Víziközmű-szolgáltatásról szóló 2011. évi CCIX. törvény egyes rendelkezéseinek végrehajtásáról szóló 58/2013. (II.27) Kormányrendelet 10. mellékletének benyújtásával, megfelelően kitöltött és aláírt formában igazolja, hogy a víziközmű-szolgáltatás megszüntetése, felfüggesztése a Felhasználó vagy a vele közös háztartásban élő személy életét vagy egészségét közvetlenül veszélyezteti, úgy díjtartozás esetén a Szolgáltató a közüzemi ivóvíz-szolgáltatás felfüggesztését vagy korlátozását a felhasználási helyen nem foganatosítja.
       
      A védendő felhasználók nyilvántartásba vételéhez szükséges adatlapok, ill. azok kitöltési útmutatója honlapunkról letölthetőek (http://erdivizmuvek.hu/ugyfelszolgalat/letoltheto_dokumentumok/) illetve ügyfélszolgálati irodáinkon vagy telefonos ügyfélszolgálatunkon keresztül is díjmentesen igényelhetőek.
       
       
      7. Szolgáltatáskorlátozás, behajtás

      Fizetési felszólítás, késedelmi kamat
      Amennyiben fizetési határidőn belül nem tesz eleget fizetési kötelezettségének, Társaságunk fizetési felszólítást küld egy készpénzátutalási megbízással (postai sárga csekk), mely segítéségével a fennálló díjtartozását egy összegben rendezheti. A késedelmes napokra a 2013. évi V. törvény (Ptk.) szerinti késedelmi kamatot számítjuk a vízdíjszámlán feltüntetett fizetési határidőt követő első naptól kezdődően a tartozás kiegyenlítésének napjáig.
       
      Ivóvíz-szolgáltatás korlátozása vagy felfüggesztése
      A Szolgáltató élhet annak lehetőségével, hogy kétszeri igazolt felszólítást követően (tértivevényes levélben ivóvíz-szolgáltatáskorlátozás előtti fizetési felszólítás) a felhasználási helyen a vízszolgáltatást korlátozza vagy felfüggessze. Erre akkor kerülhet sor, ha a megküldött fizetési felszólításunk kézhezvételét követően sem rendezi díjtartozását, illetve nem élt a fizetéskönnyítési lehetőségekkel.
       
      Lakossági Felhasználók esetében a vonatkozó jogszabályok alapján díjtartozás miatt az előző pontban ismertetett lakossági eljárás eredménytelensége esetén az előre egyeztetett időpontban intézkedünk az ivóvíz-szolgáltatás korlátozásáról, a jogszabályi előírások megléte esetén felfüggesztés is történhet. Korlátozás ill. felfüggesztés esetén a közegészségügyi követelmények teljesítéséhez szükséges ivóvízellátást biztosítjuk, mely legalább 20 liter/fő/nap mennyiséget jelent.
      A fenti ivóvíz mennyiséget leggyakrabban csökkentett víznyomással (korlátozás esetén), illetve palackos vagy zacskós vízzel, ill. közkútról (felfüggesztés esetén) biztosítjuk.
      Nem lakossági Felhasználók esetében előre jelzett időpontban a közüzemi ivóvíz-szolgáltatást felfüggeszti és a közszolgáltatási szerződést felmondja.

      A befizetés megtörténtét igazoló bizonylatot legkésőbb az értesítésben szereplő szolgáltatáskorlátozás várható időpontját megelőző munkanapon délelőtt 10 óráig kell Társaságunk fax, vagy e-mail elérhetőségeire elküldenie. Amennyiben a befizetés tényét a személyes felkeresése alkalmával munkatársainknak igazolja, úgy a mindenkor érvényes díjszabás alapján kiszállási díj megfizetése is esedékessé válik.
       
      Amennyiben az ivóvíz-szolgáltatás korlátozásának bevezetése elkerülhetetlen, Ügyfelünk együttműködése esetén a korlátozás vízmérő aknában történik. Együttműködés hiányában közterületen végezzük el a munkálatokat a gerincvezetéken történő korlátozással/ leválasztással, ebben az esetben a helyreállítás költsége jelentősen magasabb. Amennyiben a munkálatok elvégzése során a szilárd burkolat bontása elengedhetetlen, a burkolat-helyreállítási díj megfizetése is esedékessé válik, mely tovább növeli a költségeket.
       
      Amennyiben a fogyatékkal élő védendő Felhasználó a Víziközmű-szolgáltatásról szóló 2011. évi CCIX. törvény egyes rendelkezéseinek végrehajtásáról szóló 58/2013. (II.27) Kormányrendelet 10. mellékletének benyújtásával, megfelelően kitöltött és aláírt formában igazolja, hogy a víziközmű-szolgáltatás megszüntetése, felfüggesztése a Felhasználó vagy a vele közös háztartásban élő személy életét vagy egészségét közvetlenül veszélyezteti, úgy díjtartozás esetén a Szolgáltató a közüzemi ivóvíz-szolgáltatás felfüggesztését vagy korlátozását a felhasználási helyen nem foganatosítja.
       
      A vízkorlátozással és annak helyreállításával kapcsolatosan felmerült költségeit az ÉTV Kft. a vonatkozó jogszabályok alapján a Felhasználóra hárítja. A szolgáltatás helyreállítása csak a tartozás maradéktalan megfizetése vagy egyedi elbírálás esetén a részletfizetési megállapodás megkötése után lehetséges.

      Mellékszolgáltatási szerződés felmondása
      Amennyiben Ön mellékvízmérővel rendelkezik, a megkötött mellékszolgáltatási szerződése a fizetési késedelem miatt kezdeményezett fizetési meghagyás kibocsátását követő 15 napos határidővel felmondásra kerül, amennyiben díjtartozása rendezése ügyében felszólításunk ellenére nem intézkedik. A mellékszolgáltatási szerződés felmondásáról Társaságunk a szerződés felmondásával egyidejűleg tájékoztatja a bekötési vízmérő szerinti Felhasználót, valamint a megbízott képviselőt. (Egy adott bekötési vízmérőhöz tartozó, mellékszolgáltatási szerződéssel rendelkező elkülönített vízhasználók által teljes bizonyító erejű magánokiratban meghatalmazott személy, aki képviseletükben eljár, ha az nem a bekötési vízmérő szerinti felhasználó.)
       
      A mellékszolgáltatási szerződés felmondását követően az Ön elkülönített felhasználói helyen működő mellékvízmérőjén mért fogyasztást figyelmen kívül hagyjuk, az elkülönült felhasználói helyre fizetendő alapdíjakat a bekötési vízmérőre kibocsátott számlában érvényesítjük.
      Amennyiben a díjtartozást a bekötési vízmérő szerinti Felhasználó/Lakóközösség sem rendezi ivó-vízszolgáltatás korlátozását a Szolgáltató a bekötési vízmérőnél elvégzi. 


      Jogi eljárás
      Amennyiben nem intézkedik a díjtartozás rendezése érdekében, követelésünket Társaságunk jogi képviselőjének átadjuk, hogy a kintlévőségünk mielőbbi megtérülése érdekében bírósági úton eljárjon. Jogi képviselő fizetési meghagyásos eljárást kezdeményez, majd ezt követően nem teljesítés esetén gondoskodik a végrehajtási eljárás megindításáról, amely végső esetben akár az ingatlan árverésen történő értékesítéséhez és egyéb szankciókhoz is vezethet.
       
      Amennyiben az előző pontban részletezett jogi eljárás megindítására sor kerül, további költségek merülnek fel, melynek megfizetése az adóst terhelik. Ilyenek pl.: a fizetési meghagyás megindításával összefüggő díj, jogtanácsosi munkadíj, végrehajtási eljárás megindításával kapcsolatban felmerült díj, végrehajtónak fizetendő díjak, költségek, jutalékok, adatszolgáltatások díjai.
       
       
      8. Műszaki ügyintézés, locsolási kedvezmény, a szolgáltatás megszüntetése
       
      Vízbekötés
      Bővebb információkért kérjük, olvassa el az ivóvízbekötéssel kapcsolatos tájékoztatónkat.
      Elérhetősége: http://www.erdivizmuvek.hu/hu/portlet/downloads/download?oid=19
       
      Csatornabekötés
      Bővebb információkért kérjük, olvassa el a csatornarákötéssel kapcsolatos tájékoztatónkat.
      Elérhetősége: http://www.erdivizmuvek.hu/hu/portlet/downloads/download?oid=20
       
      Nyári locsolási kedvezmény, locsolási célú vízmérő létesítése
      A vonatkozó jogszabályok szerint a szennyvízelvezetési helyről a szennyvízelvezető műbe kerülő szennyvíz mennyisége méréssel (szennyvízmennyiség mérő beépítésével) - mérés hiányában pedig az adott helyen fogyasztott vízmennyiség alapulvételével állapítható meg. Azaz amennyiben a szennyvízmennyiséget külön nem mérik, az elfogyasztott vízmennyiség alapján kell megfizetnie a szennyvízdíjat.
       
      Nem veszi figyelembe az ÉTV Kft. a szennyvíz mennyiségének meghatározásánál az elkülönített mérés hiányában, házikert öntözéséhez kizárólag május 1-jétől szeptember 30-ig terjedő időszakban felhasznált, az elszámolás alapjául szolgáló ivóvízfogyasztás 10 százalékát elérő vízmennyiséget, amennyiben azt a lakossági Felhasználó – az ellenőrzés lehetőségének előzetes értesítés mellőzésével történő felajánlásával – kéri. Az ÉTV Kft. e csatornadíj kedvezményt mennyiségi korrekció útján biztosítja.
      A jogszabályi környezet változása miatt a fenti kedvezményt 2016. évtől már igényelni kell, 2015. évben és az azt megelőző időszakban a kedvezményt igénylés nélkül biztosította az ÉTV Kft. minden lakossági Felhasználónak.
       
      Legkésőbb 2016. február 28-ig a már szerződött lakossági Felhasználók részére az ÉTV Kft. az elkülönített mérés nélküli, locsolási csatornadíj kedvezmény vonatkozásában igénylőlapot juttat el postai úton. A locsolási csatornadíj kedvezményre jogosító igénylőlap Társaságunk részére történő visszaküldésének határideje 2016. április 15, mely beérkezése esetén az ÉTV Kft. a kedvezményt 2016. május 1-től biztosítja.
       
      Amennyiben az igénylőlap 2016. április 15. után érkezik be az ÉTV Kft-hez, úgy az elkülönített mérés nélküli, locsolási csatornadíj kedvezményt a soron következő elszámolási periódusban biztosítjuk a Felhasználó részére, a korábbi periódusra elmaradt locsolási kedvezmény visszamenőlegesen nem érvényesíthető.
      Új felhasználó esetében az igénylési lehetőség a közszolgáltatási vagy mellékszolgáltatási szerződéskötéskor is lehetséges.
       
      Az elkülönült mérés nélküli, locsolási csatornadíj kedvezmény igénylésének feltételei:
      • Írásos igénylés beérkezése a Szolgáltatónak adott év április 15-ig azzal, hogy Felhasználó lehetőséget biztosít Szolgáltatónak, hogy az igénybevétel feltételeit előzetes értesítés nélkül ellenőrizze.
      • A Felhasználó egyéb, helyi vízvételi lehetőséggel nem rendelkezik (víziközműből szolgáltatott ivóvizet használ locsolás céljára), és nincs külön mérője a locsolási víz elszámolására.
      • A felhasználási helyen hiteles bekötési vagy mellékvízmérő működik.
      • Igénylő rendelkezik az ÉTV Kft-vel kötött érvényes, közszolgáltatási vagy mellékszolgáltatási szerződéssel, illetve nem áll fent teljes körű mellékmérősítés.
      • Felhasználó legfeljebb 2.000 m2-es házikerttel rendelkezik. Ennek tényét Felhasználó a nyilatkozatban aláírásával igazolja.
       
      A kérelmet nem szükséges évente meghosszabbítani, a kedvezményt a közszolgáltatási vagy mellékszolgáltatási szerződés tartama alatt az ÉTV Kft. folyamatosan biztosítja.
       
      Felhasználói mérőállás diktálás hiányában a Szolgáltató arányosítással állapítja meg az fenti időpontokban a kedvezmény alapjául szolgáló kezdő és záró időpont mérőállásait, az arányosítással megállapított mérőállástól kerül a kedvezmény alkalmazásra az arányosítással megbecsült mérőállásig, soron kívüli szolgáltatói mérőleolvasást az ÉTV Kft. az elkülönített mérés nélküli, locsolási csatornadíj kedvezmény okán nem végez.
       
      A részletes tájékoztató és igénylőlap itt érhető el:
      http://erdivizmuvek.hu/hu/portlet/downloads/download?oid=150
       
      További locsolási célú csatornadíj-kedvezmény igénybevételéhez a hatályos jogszabályok által szabályozott módon megtervezett és kivitelezett és a Szolgáltató által engedélyezett locsolási mellékvízmérő vagy locsolási iker(fő)mérő telepítése szükséges.
      A 10%-os mértékű locsolási csatornakedvezmény és a locsolási vízmérő által mért ivóvízmennyiség utáni csatorna-díjkedvezmény együttesen nem vehető igénybe.
       
      Bővebb információkért kérjük, olvassa el a locsolási célú vízmérőkkel kapcsolatos tájékoztatónkat.
      Elérhetősége: http://www.erdivizmuvek.hu/hu/portlet/downloads/download?oid=60
       
      Több lakásos társasházak, lakóegységek fogyasztásának elkülönült mérése
      Elkülönült vízhasználat mérése elszámolási célú mellékmérő(k) létesítésével
      A mellékvízmérők a bekötési vízmérővel rendelkező ingatlan – általában társasház - lakásainak, elkülönített (egyedi) vízhasználatainak mérésére, elszámolására szolgál. Ebben az esetben a Társasház lakásainak (albetétjeinek) fogyasztásáról önálló számlát bocsát ki a Szolgáltató, az elfogyasztott vízmennyiséget a lakások mellékvízmérői külön-külön mérik.
       
      Bővebb tájékoztatásért kérjük, olvassa el a mellékmérősítéssel kapcsolatos tájékoztatónkat.
      Elérhetősége: http://www.erdivizmuvek.hu/hu/portlet/downloads/download?oid=59
       
      Az elkülönült vízhasználat mérése ikermérőkkel
      Az ikermérő egy vagy több ingatlan különböző felhasználási helyei ivóvízhasználatának mérésére szolgál, az ivóvíz bekötővezeték végpontjára csillagpontosan kialakított - a jelenleg üzemelő fővízmérő mellett felszerelt - újabb bekötési vízmérő.
      A legfőbb különbség a mellékvízmérős elszámoláshoz viszonyítva az, hogy minden Felhasználó külön bekötési vízmérővel rendelkezik, így számlázásilag elkülönült módon történik meg a mért mennyiség elszámolása, ebből adódóan fővízmérő-mellékvízmérő mérési különbözet sem jelentkezik.

      Míg a mellékvízmérő tulajdonjoga a Felhasználóé - addig a fővízmérő tulajdonosa a Szolgáltató, így azok hitelesítését, cseréjét is a Szolgáltató végzi saját költségén.
      A főmérősítés megrendelése előtt mindenképpen szükséges egy helyszíni felmérés, amely alátámasztja azt, hogy műszakilag a bekötések kialakítása megfelelő az főmérősítéshez (főmérős akna mérete, állapota, a jelenlegi ivóvíz-hálózat állapota és kialakításának vizsgálata).
      További feltétel, hogy a jelenlegi szabályos fővízmérő akna mérete lehetővé tegye a főmérők egymás mellett történő elhelyezését, továbbá minden lakás külön-külön házi bekötővezeték csatlakozással rendelkezzen a főmérő aknában.
      A helyszíni felmérést Társaságunk végzi el, melynek díja előre fizetendő, az igénybejelentéshez szaktervező által elkészített tervdokumentáció benyújtása szükséges.
       
      Bővebb tájékoztatásért kérjük, keresse telefonos ügyfélszolgálatunkat vagy ügyfélszolgálati irodánkat.
       
      Szolgáltatás szüneteltetése
      A hatályos jogszabályok és Társaságunk Üzletszabályzata szerint a Felhasználó a Szolgáltatóhoz intézett írásbeli nyilatkozatával kezdeményezheti a víziközmű-szolgáltatás szüneteltetését, ha a felhasználási helyet átmenetileg nem használja.
      A szünetelés kérelmezett ideje legfeljebb 1 év lehet.
       
      A szennyvíz elvezetésére irányuló szolgáltatás szüneteltetését, illetve megszüntetését csak a Felhasználó által a népegészségügyi szakigazgatási szervtől beszerzett írásbeli hozzájárulás esetén hajtja végre a Szolgáltató.
      Ha a vízmérőn keresztül tűzivíz-hálózat ellátása is történik, akkor a szüneteltetéséhez a területileg illetékes katasztrófavédelmi kirendeltség írásos engedélye szükséges, a felhasználási hely és a vízmérő gyári számának megjelölésével, melyet a Felhasználónak kell beszereznie.
      A szüneteltetéssel kapcsolatosan a Szolgáltatónál felmerülő díjakat, költségeket a Felhasználó viseli.
       
      Szünetelésre az alábbi feltételek együttes fennállása esetén van lehetőség:
      a) a felhasználó írásban kéri a szüneteltetést és nyilatkozik, hogy a felhasználási helyen rendszeres emberi tartózkodás nincs,
      b) a felhasználó - amennyiben a felhasználási hely víziközmű-szolgáltatásba bekapcsolt ingatlan - nyilatkozik, hogy nem a víziközmű-rendszerből származó egyéb vizet a szennyvíz-törzshálózatba nem kíván vezetni,
      c) a szüneteltetés végrehajtásához a műszaki előfeltételek biztosítottak,
      d) a felhasználó a szünetelés foganatosításával együtt járó költségek előzetes megfizetéséről szóló igazolást, és a felhasználási hely tulajdonosának (amennyiben az nem azonos a felhasználóval) hozzájárulását csatolta.
       
      A Szolgáltató a szüneteltetett víziközmű-szolgáltatás idejére szolgáltatási díjat nem számol fel, így alapdíjat sem.
       
      Szolgáltatás megszüntetése
      A víziközmű-szolgáltatási szerződést közműves ivóvízellátás esetén a felhasználó 60 napos határidővel felmondhatja. Ha a szerződést az ingatlant egyéb jogcímen használó mondja fel, előzetesen a tulajdonos hozzájárulását is be kell szereznie. A víziközmű-szolgáltatási szerződés felmondása nem érintheti hátrányosan az ingatlanon más felhasználó által igénybe vett közműves ivóvíz-szolgáltatást.
       
      Az ivóvíz és/vagy szennyvíz bekötővezetéket Szolgáltató leválasztja a törzshálózatról, és a fogyasztásmérőt leszereli. Ebben az esetben a szolgáltatás újraindítása csak új bekötés létesítéseként végezhető. Tájékoztatjuk, hogy a hatályos jogszabályok szerint az ivóvíz-szolgáltatás megszüntetésével kapcsolatosan felmerült költségeket, továbbá a szilárd útburkolat felbontásával és helyreállításával kapcsolatos költségeket a Felhasználó előzetesen köteles megfizetni a Szolgáltatónak.
       
      Tájékoztatjuk, hogy a munkálatok elvégzéséhez a helyi polgármesteri hivataltól közterület bontási engedély is szükséges, a hivatal egyes esetekben szaktervező által készített forgalomtechnikai tervdokumentáció benyújtását is előírhatja.
       
      A fenti közútkezelői, illetve önkormányzati engedélyek, illetve hozzájárulás birtokában van lehetőség arra, hogy a szolgáltatás megszűntetését a tulajdonos vagy meghatalmazottja írásban kérje Ügyfélszolgálati irodánkban, a fenti összeg(ek) megelőlegezése mellett.
       
      Tájékoztatjuk, hogy az ivóvízbekötés megszüntetésének megrendelésekor a felhasználási helyhez tartozó vevői folyószámláján nem lehet díjtartozás.
      A bekötés megszüntetésekor munkatársaink a vízmérő állását is leolvassák, és az ezen mérőállás alapján záró számlát állítunk ki, mely rendezéséről a felhasználónak gondoskodnia kell.
       
      Egyéb forrásból származó víz, nem közműves ivóvíz (fúrt, ásott kút, csapadékvíz) bevezetése a közműves szennyvízhálózatba (telki vízmérő)
      Amennyiben az ingatlan egyéb vízforrással rendelkezik, és a keletkezett szennyvizeket részben/egészben a közműves szennyvízhálózatba kívánja vezetni, Társaságunkkal egyeztetett helyen, hiteles, ún. telki vízmérővel kell a vízmennyiséget megmérni, mely a csatornadíj számlázás alapját képezi. Ezen vízmérő a Felhasználó tulajdonát képezi, így a mérő beszerzésének, hitelesítésének, a terveztetés és kivitelezés költsége a Felhasználót terheli.
       
      Társaságunk szolgáltatási területén a csapadékvíz, talajvíz, rétegvíz bevezetése a szennyvízcsatornába TILOS!
       
       
      9. Panaszkezelés, jogorvoslati lehetőségek
       
      Társaságunk a mindenkor hatályos fogyasztóvédelmi és ágazati jogszabályok valamint Társaságunk Üzletszabályzata szerint végzi panaszkezelési tevékenységét.
      Ügyfélszolgálatunk a reklamációkra, panaszokra a hatályos fogyasztóvédelmi jogszabályok által előírt 15 napos határidőn belül, egyéb megkeresésekre 30 napon belül válaszol.
       
      Reklamációját, panaszát a következő módokon juttathatja el Társaságunkhoz:
      • személyesen az Érd, Felső u. 2. alatti ügyfélszolgálati irodánkban,
      • telefonos ügyfélszolgálatunkon a +36 23 521751-es telefonszámon,
      • elektronikus ügyfélszolgálatunkon a www.erdivizmuvek.hu webcímen,
      • e-mailben az ugyfelszolgalat@erdivizmuvek.hu címen,
      • telefaxon a +36 23 521759-es faxszámon,
      • és postai úton a 2031 Érd, Pf. 55 levélcímen.
      A hatályos fogyasztóvédelmi jogszabályok szerint első ízben a kifogásával a Szolgáltatót igazolt módon meg kell keresnie. Amennyiben a reklamációjának Társaságunk által kivizsgálását követően Önhöz eljuttatott válaszunkban leírtakat nem fogadja el, vagy kifogása van a válasszal kapcsolatban, úgy az alábbi szervekhez fordulhat jogorvoslatért:
      • Magyar Energetikai és Közmű-szabályozási Hivatal. http://www.mekh.hu Ügyféliroda címe: 1054 Budapest, Bajcsy-Zsilinszky út 52., Levelezési címe: 1388 Budapest, Pf. 88. Telefon: +36 1 459-7777, Fax: +36 1 459-7766, E-mail: mekh@mekh.hu
      • Pest Megyei Kormányhivatal, Műszaki Engedélyezési és Fogyasztóvédelmi Főosztály, Fogyasztóvédelmi Osztály. Címe: 1135 Budapest, Lehel u. 43-47.,Telefon: +36 1 329-7017 és +36 1 236-3900, Fax: +36 1 236-3956, Levelezési cím: 1364 Budapest, Pf.: 270 E-mail: fogyved.pestmegye@pmkh.hu
      • Pest Megyei Békéltető Testület. http://www.panaszrendezes.hu Címe:1119 Budapest, Etele út 59-61. II. em. 240., Telefon/Fax: +36 1 269-0703, Levelezési cím: 1364 Budapest, Pf.:81, E-mail: pmbekelteto@pmkik.hu
       
      Társaságunk a fogyasztói jogvita rendezése érdekében igénybe veszi a békéltető testületi eljárást, de nem veti alá magát döntésének.
       
      Amennyiben az Ön lakóhelye vagy tartózkodási helye nem Pest megye területén található, abban az esetben az Önhöz legközelebb eső Békéltető Testület elérhetőségét az alábbi oldalon találja meg: http://www.bekeltetes.hu/index.php?id=testuletek
       
       
      Ügyfélszolgálati oldalak

      Ügyfélszolgálati oldalak

       
      1. Szerződéskötési folyamat, felhasználóváltással kapcsolatos tudnivalók
       
      Az Érd és Térsége Víziközmű Kft. (továbbiakban: ÉTV Kft., szolgáltató, közszolgáltató, víziközmű-szolgáltató) a vonatkozó, hatályos jogszabályban meghatározott feltételek fennállása esetében a felhasználóval - felhasználási helyenként - közszolgáltatási szerződést köt. A közszolgáltatási szerződés - és annak melléklete, az Üzletszabályzat - célja a közműves ivóvízellátással és közműves szennyvízelvezetéssel és kezeléssel, mint közüzemi szolgáltatással kapcsolatos jogok és kötelezettségek Szolgáltatóra és Felhasználóra vonatkozó szabályainak rögzítése.

      Az ÉTV Kft. közszolgáltatási szerződésmintája és az Üzletszabályzat elérhető weboldalunkon:
      http://www.erdivizmuvek.hu/ugyfelszolgalat/letoltheto_dokumentumok/


      Munkatársaink személyes és telefonos ügyfélszolgálatunkon állnak Felhasználóink rendelkezésére. Elérhetőségeink és ügyfélfogadási idő:
      http://www.erdivizmuvek.hu/ugyfelszolgalat/elerhetoseg_megkozelites/


      Személyes ügyintézéshez lehetősége van időpontot foglalásra:
      http://www.erdivizmuvek.hu/ugyfelszolgalat/idopont_foglalas/


      Amennyiben az ügyintézés során meghatalmazott jár el, úgy teljes bizonyító erejű magánokiratban foglalt meghatalmazás szükséges az ügyintézéshez.
      Meghatalmazás elérhető:
      http://www.erdivizmuvek.hu/hu/portlet/downloads/download?oid=18
       
      Gazdálkodó szervezet képviseletében a cégkivonatban szereplő képviselő járhat el. A képviselő teljes bizonyító erejű magánokiratba vagy közokiratba foglalt meghatalmazással más személyt is megbízhat a Szolgáltató előtti eljárással. A meghatalmazásban pontosan meg kell fogalmazni annak terjedelmét, pontosan milyen eljárásokban, nyilatkozattételben jogosult a meghatalmazott eljárni, illetőleg kifejezetten nyilatkozni kell a meghatalmazásban arról, hogy a képviselő eljárását a Társaság eljárásaként ismerik el. A meghatalmazáson túlmenően, a meghatalmazott személy személyi azonosítására alkalmas igazolványa bemutatása alapján kerülhet sor ügyintézésre.

      A hatályos jogszabályok szerint a felhasználó személyében bekövetkezett változást a korábbi és az új felhasználó köteles a vízmérőállás megjelölésével a változástól számított 30 napon belül a víziközmű-szolgáltatónak bejelenteni az üzletszabályzatban meghatározottak szerint. A bejelentés elmulasztása esetén a felhasználási helyen fennálló díjtartozás megfizetéséért és a víziközmű-szolgáltatót ért károkért a korábbi és az új felhasználó egyetemlegesen felel.
      A Felhasználóváltás bejelentésére (eladás, bérlet, stb.) Ügyfeleinknek több lehetőséget is biztosítunk:
      A beköltöző Felhasználó nélkül, csak az előző felhasználó bejelentése alapján az új Felhasználó részére nincs lehetőségünk elkészíteni a közszolgáltatási szerződést, a megadott információk alapján Társaságunk felszólítja szerződéskötési kötelezettségére az új tulajdonost.
      Az ingatlan birtokbaadásakor az itt (http://www.erdivizmuvek.hu/hu/portlet/downloads/download?oid=11) elérhető birtokbaadási jegyzőkönyvet javasoljuk kitölteni a pontos elszámolás érdekében.  Ez alapján az előző felhasználónak záró számla készül, akinek ezt, és az esetleg még be nem fizetett számláit, tartozásait ki kell egyenlítenie.

      Természetesen a birtokbaadási jegyzőkönyv nem feltétlenül szükséges a közszolgáltatási szerződés megkötéséhez. A birtokbaadási jegyzőkönyv becsatolásától kizárólag abban az esetben tudunk eltekinteni, ha a felhasználási helyen üzemelő fogyasztásmérő rendszeresen, a szolgáltató által leolvasásra került, és a felhasználó már korábban birtokba került az ingatlanon, és az előző Felhasználó nevére kibocsátott számlákat sajátjaként kezelte, megfizette - vagy a fennálló tartozás megfizetését a felhasználó vállalja.
      A víziközmű-szolgáltatásról szóló 2011. évi CCIX. törvény rendelkezései alapján a víziközmű-szolgáltatásba bekapcsolt ingatlan tekintetében a szolgáltató és a lakossági felhasználó között a közszolgáltatási szerződés a víziközmű-szolgáltatás igénybevételével is létrejön.
      Az kiköltöző ügyfelünknek lehetősége van nullás igazolást igényelni, mellyel az új ügyfelünk felé igazolhatja, hogy az adott mérőállásig elszámolt Társaságunkkal és a díjak megfizetése is megtörtént.  Amennyiben rendelkeznek nullás igazolással, a Felhasználó változáshoz a vevőnek elegendő beküldenie (e-mailen, faxon, levélben) a szükséges dokumentumok másolatát, mely alapján elkészítjük, és postai úton megküldjük a közszolgáltatási szerződést. Ez esetben ingyenes válaszborítékot mellékelünk a szerződés visszaküldésének megkönnyítéséhez.
       
      A közszolgáltatási szerződéskötéshez szükséges dokumentumok listája lakossági (magánszemély) felhasználó esetén:
      http://www.erdivizmuvek.hu/hu/portlet/downloads/download?oid=7

      A szerződéskötéshez szükséges dokumentumok listája nem lakossági felhasználó esetén: http://www.erdivizmuvek.hu/hu/portlet/downloads/download?oid=8

      A felhasználási hely ellenőrzése

      A Szolgáltató Felhasználó-változás esetén, az új Felhasználóval való szerződéskötést megelőzően, annak feltételeként a bejelentéstől számított 30 napon belül, a felhasználási helyen ellenőrzést tart az alábbi esetekben:
      • a felhasználási helyen a fogyasztásmérőn szereplő mérőállás, a birtokbaadási jegyzőkönyvön rögzített dátumhoz képest, attól visszamenőleg legalább 13 hónapja nem került a Szolgáltató által leolvasásra,
      • a felhasználási helyen a birtokbaadási jegyzőkönyvben szereplő fogyasztásmérő gyári száma vagy plombazár száma eltér a Szolgáltató nyilvántartásában szereplő gyári számtól,
      • a felhasználási helyen a birtokbaadási jegyzőkönyvben szereplő mérőállás alacsonyabb, mint a Szolgáltató rendelkezésére álló utolsó leolvasott mérőállás,
      • a felhasználási helyen a birtokbaadási jegyzőkönyvben szereplő mérőállás alapján megállapítható, hogy a vízfogyasztás az utolsó szolgáltatói leolvasástól számított előző 12 hónap átlagfogyasztását kétszeresen meghaladja,
      • a fogyasztásmérő hitelesítési ideje lejárt, a fogyasztásmérő, vagy a fogyasztásmérő leszerelését megakadályozó zár (plomba) sérült,
      • a felhasználási helyen az ivóvíz-szolgáltatás szünetel, vagy korlátozva van.
       
      Az ellenőrzés költségét a lakossági Felhasználók esetében a Szolgáltató, míg nem lakossági Felhasználók esetében az új Felhasználó viseli.
       
      A korábbi vagy az új Felhasználó a szerződés megkötése előtt akkor is kérheti az ellenőrzést, ha annak elvégzése a fentiek szerint nem kötelező. Ennek költségét az ellenőrzést kérő köteles viselni. A helyszíni ellenőrzés díja a Szolgáltató honlapján tekinthető meg.

      2. A vízmérőről
       
      A vízmérők tulajdonjogával, és hitelességével kapcsolatos tudnivalók

      A fővízmérő, (azaz a bekötési vízmérő) a szolgáltató tulajdona. Időszakos cseréje, hitelesítése, meghibásodás esetén javítása a szolgáltató feladata. A fővízmérő hitelességi ideje a hatályos mérésügyi jogszabályok szerint a záróplombán lévő hitelességi dátumot követő negyedik év utolsó napja.

      A vízmérőcserének várható időpontjáról a Szolgáltató a lejáró fővízmérővel rendelkező Felhasználót írásban, postai úton értesíti. Ha a Felhasználó nem működik együtt a főmérő díjmentes cseréjében, a Szolgáltató a felhasználási helyen lévő szerződést felmondhatja, és a vízszolgáltatást korlátozhatja.
       
      A mellékvízmérő a Felhasználó saját tulajdonát képezi, annak időszakos cseréjéről, hitelesítésről, meghibásodás esetén a javításáról Ügyfelünk köteles gondoskodni saját költségén. A mellékvízmérő hitelességi ideje a plombán lévő hitelességi dátumot követő nyolcadik év utolsó napja.

      Az ÉTV Kft. minden esetben, postai levélben értesíti a lejáró mellékvízmérővel rendelkező Felhasználóit a csere szükségességéről. Amennyiben a mérő újrahitelesítése elmarad, úgy a Szolgáltató a mellékvízmérőre megkötött szolgáltatási szerződést megszűnteti.

      A vízmérők leolvasása

      A fogyasztásmérő leolvasásának gyakoriságát a Szolgáltató jogosult megállapítani azzal, hogy legalább évente egy alkalommal, a Felhasználó kérésére negyedévente – a Felhasználó értesítése mellett – köteles a fogyasztásmérő leolvasására.
       
      Az ÉTV Kft. lakossági felhasználók esetében Érd, Diósd, Tárnok településeken kéthavonta, Pusztazámor, Remeteszőlős, Herceghalom, Sóskút, és Törökbálint településen évente egyszeri alkalommal, nagyfogyasztó Felhasználók esetében havi rendszerességgel olvassa a vízmérőket.
       
      A szolgáltató köteles legalább 5 napos időtartam megjelölésével a Felhasználót értesíteni az éves leolvasás várható idejéről a leolvasás előtti utolsó számlában, számla mellékletében vagy egyéb módon.

      Leolvasás sikertelensége esetén, a leolvasó értesítőt hagy a levélszekrényben vagy fellelhető módon a felhasználási helyen, amelyen fel kell tüntetni a második (ismételt) felkeresés időpontját, és az egyeztetésre alkalmas mobiltelefonszámot. A leolvasás biztosítására a Szolgáltató heti egy munkanapon este 20 óráig lehetőséget ad.

      A hatályos jogszabályok értelmében a Felhasználóinknak lehetősége van negyedévenkénti leolvasást kérnie, melyet írásban kell a Szolgáltató felé kezdeményeznie. A negyedéves leolvasást előzetes telefonos, vagy helyszíni értesítést követően, a naptári negyedévek első napjaiban végzi el a Szolgáltató.

      A Felhasználó a leolvasás időpontjában külön értesítés nélkül is köteles a vízmérőhely szabad megközelítését és a vízmérő leolvasását biztosítani.
       
      Társaságunk felé a számlán feltüntetett elvárt diktálási időszakban lehetősége van Felhasználóinknak a vízmérőállást eljuttatni, amennyiben a lakóhelyén évi egyszeri leolvasást vezetett be Társaságunk, és Ön a bediktálást választotta.
       
      A vízmérőállás bediktálásakor kizárólag az egész köbmétereket szükséges bediktálnia. Alább egy illusztrációt láthat a vízmérő helyes leolvasásához:
        
      Amennyiben vitatja a vízmérőn mért mennyiséget

      A hitelesítés időpontjában minden mérőberendezés az előírásoknak megfelelő pontossággal mér. A hitelesség lejártának ideje nem feltétlenül jelenti azt, hogy a mérőberendezés nem jól mér. Amennyiben a fővízmérő által mért ivóvízmennyiséget vitatja, lehetősége van a felszerelt bekötési vízmérő Magyar Kereskedelmi Engedélyezési Hivatal (MKEH) mint mérésügyi hatóság által történő rendkívüli pontossági ellenőrzését kérni.


      A rendkívüli pontossági vizsgálat díját a kibocsátott szolgáltatói számla kiegyenlítésével a Felhasználó köteles megelőlegezni.
       
      Amennyiben a rendkívüli pontossági vizsgálaton a fogyasztásmérő „nem felelt meg” minősítést kapott, a kibocsátott számlák esetében számlakorrekcióra kerül sor az ÉTV Üzletszabályzatában leírtak szerint, továbbá a szerelési munkák és a vizsgálat költségei a fogyasztásmérő tulajdonosát terhelik. Amennyiben ez a Szolgáltató, akkor a Felhasználónak az általa előre megelőlegezett rendkívüli pontossági vizsgálat teljes összegét az ÉTV Kft. a vizsgálati jegyzőkönyv kézhezvételét követő 8 munkanapon belül visszautalja.
       
      Abban az esetben, ha a mérőeszköz a Szolgáltató kárára tévedett (a mérő az alsó hibahatárnál kevesebbet mért), a kiállított víz- ill. csatornadíj számlák módosítására nincsen lehetőség.
       
       
      Amennyiben a vízmérő „megfelelt” minősítést kapott, a vizsgálat költségét az ellenőrzést kezdeményező viseli, és a kiállított víz- ill. csatornadíj számlák módosítására nincsen lehetőség.
       
      Az ellenőrző vizsgálatra nem kerül sor, ha a fogyasztásmérő tulajdonosa – a másik fél részéről bejelentett kárigény tényének elismerésével együtt – más hiteles fogyasztásmérőt szerel fel.

      A vízmérők karbantartásáról, védelméről

      Vízelfolyásra utaló jelek, teendők

      Az ÉTV Kft. Üzletszabályzata szerint legalább 30 naponta egy alkalommal, egyszerű vizsgálattal a házi vízvezeték-hálózatot ellenőrizni kell. Amennyiben az ingatlanon minden vízvételezési hely (pl. vízcsapok, kerti csap, stb.) elzárását követően a vízmérő fogyasztást jelez (nincs nyugalmi állapotban), valahol a házi vezetékhálózatban vízelfolyás történik. Ebben az esetben kérjük, szakemberrel ellenőriztesse a házi ivóvízhálózatot - amennyiben valóban meghibásodásról van szó, gondoskodjon annak haladéktalan elhárításáról, majd az elfolyás tényét jelentse be Társaságunknak az aktuális vízmérőállással.

      Amennyiben vízelfolyás tapasztalható, és az elfolyt ivóvíz nem került a közműves szennyvízcsatorna hálózatba, és a fenti felhasználási hely rendelkezik közműves csatornabekötéssel, a javítást követően lehetősége van Társaságunkhoz (Érd, Diósd és Tárnok településeken az Érd és Térsége Csatorna-szolgáltató (ÉTCS) Kft-hez) kérelemmel fordulni - a javításról készült számla benyújtásával egyidejűleg - a számlázott szennyvízdíj mérséklése érdekében.
      A hatályos jogszabályi előírások szerint a fogyasztási helyen nyilvántartott ügyfelünk köteles a víziközmű-szolgáltató számára a hiba keletkezésének helyét ellenőrizhető módon bemutatni és a javítást számlával igazolni.

      A vízmérők, és a vízmérőhely (akna) karbantartásáról

      Míg a téli hónapokban a fagy ellen kell megvédeni a vízmérőket, a tavaszi és az őszi hónapokban is érdemes rendszeresen a vízmérők állapotát ellenőrizni. Bár nem jellemző, előfordulhat, hogy bizonyos vízmérő típusoknál, a jelentős külső és belső hőmérséklet különbözet, valamint a nedves levegő miatt, a számlapon akár belülről, akár kívülről pára keletkezik. Ha esetleg ilyen előfordulna Önnél is, javasoljuk, hogy száraz, napos időben nyissa ki az aknafedelet, és hagyja, hogy a hőmérséklet különbözet kiegyenlítődésével ez a jelenség megszűnjön. Természetesen a vízpára semmilyen műszaki hatással nincs a vízmérőre, annak működését, és pontos vízmennyiség mérését nem befolyásolja.
      Amennyiben a párásodás állandósul, kérje szakembereink segítségét, és Ügyfélszolgálatunk elérhetőségein jelezze a mérővel kapcsolatos problémát.

      Itt szeretnénk felhívni figyelmet, hogy a vízmérőakna szabályszerű állapotban tartása a Felhasználó jogszabályi kötelessége. Kérjük, a mérőaknában ne tartson egyéb, oda nem illő tárgyakat (növényeket, télálló zöldségeket, stb.), illetve rendszeresen gondoskodjon annak takarításáról, valamit a vízmérőhöz való szabad hozzáférés (létra, ill. hágcsó megléte) lehetőségéről.

      A vízmérő és a plombazár védelme

      A téli hideg komoly gondokat okozhat a felhasználási hely vízhálózatában, illetve a vízmérőben, ezért kérjük, gondoskodjon ezek fagy elleni védelméről. Az elfagyást leginkább a víztelenítéssel, valamint megfelelő szigeteléssel tudja megakadályozni. Fontos, hogy olyan szigetelőanyagot használjon, ami nedvesség hatására nem veszítni el szigetelőképességét (pl.: hungarocell). Érdemes magát a vízmérőt, illetve a vízmérő akna falait is szigetelni, valamint javasoljuk az akna fedlapját hőszigetelő anyaggal letakarni. Nem csak az időjárás változások által bekövetkezhető problémák elkerülésére kell figyelmet fordítani, ugyanis a vízmérők védelméről is a Felhasználó köteles gondoskodni. A fogyasztásmérők és a leszerelésüket megakadályozó zárak, plombák, záró elemek sértetlen megőrzéséért és védelméért a Felhasználó felelősséggel tartozik. Amennyiben számára felróható okból a vízmérő megrongálódik, vagy eltulajdonítják, a javítás, illetve a vízmérő pótlása, szerelése, továbbá hitelesítése költségeit a Szolgáltató részére megtéríteni köteles.
      Felhívjuk figyelmét, hogy amennyiben a Felhasználó a záró bélyeg vagy plomba hiányát nem jelenti be a Szolgáltató felé, abban az esetben a víziközmű-szolgáltató kártérítési igényt érvényesíthet, illetve a szabálytalan közműhasználatra utaló jel alapján jogosult az Üzletszabályzat szerinti pótlólagos számlakibocsátásra és jogosult a víziközmű-szolgáltatás korlátozására és felfüggesztésére, ha a hiteles mérés feltételei a helyszínen nem állíthatóak helyre.
       
      3. A fővízmérő és a mellékvízmérők mérési különbözete
       
      Társasházak vagy több lakásos ingatlanok esetében a lakóközösség és a szolgáltató közötti elszámolás alapja a bekötési vízmérő (fővízmérő), mely az ingatlan által felhasznált teljes vízmennyiséget méri. A fővízmérő a telek határától általában 1 méteres sávban kiépült fővízmérős aknában kerül elhelyezésre, az ezt követő, telken ill. házon belüli vezetékrendszer a lakóközösség, míg a lakásmellékmérő az adott lakástulajdonos tulajdonában van.

      1991 óta jogszabály teszi lehetővé, hogy a többlakásos házakban az egyes lakóknak a fogyasztását mellékvízmérőkkel mérjék meg. Az így megmért egyéni fogyasztásról a szolgáltató külön-külön számlát készít.

      Az ingatlanon fogyasztott víz mennyisége szempontjából alapesetben a bekötési vízmérő az irányadó. A bekötési vízmérő és az elkülönített vízhasználatokat mérő mellékvízmérők mérési különbözeteként megállapított vízfogyasztás után víziközmű szolgáltatási díjat a bekötési vízmérő szerinti felhasználó köteles a Szolgáltatónak megfizetni.
      A víziközmű-szolgáltató az elszámolás alapjául szolgáló fogyasztásmérőkön mért fogyasztásról nyilvántartást vezet. Amennyiben az elszámolás a főmérőn mért mennyisége alapján történik, úgy az ÉTV Kft. a bekötési vízmérő és a mellékvízmérők aktuális és az ezt megelőző állásáról, valamint a mérési különbözetről a szolgáltatói leolvasást követően kiállított számla mellékletében tájékoztatja a bekötési vízmérő felhasználóját.
       
      A bekötési vízmérő és az elkülönített vízhasználatokat mérő mellékvízmérők által mért mennyiség csak nagyon ritkán azonos, azaz mérési különbözet keletkezik.
      Fogyasztási különbözet esetén a bekötési vízmérő szerinti felhasználó köteles a Szolgáltatónak megfizetni a különbözeti ivóvíz mennyiség (és az arra eső csatornaszolgáltatási díj) ellenértékét.

      A fő- és mellékvízmérők közötti különbségek okozta probléma jelentősége miatt a kérdéssel több alkalommal foglalkozott, azt vizsgálta a Nemzeti Fogyasztóvédelmi Hatóság és a Magyar Kereskedelmi Engedélyezési Hivatal, mint mérésügyi hatóság is.

      A fő- és mellékvízmérő közötti különbséget az alábbiak okozhatják:
      • A főmérőt követő hálózaton (lakóközösség tulajdonában lévő vezetékszakaszon) van méretlen fogyasztási hely (pl. kerti csap, közös helyiség, garázs stb.). Ilyen esetben az ezeken a helyeken vételezett víz mennyisége jelentkezik a főmérőn, de egyetlen mellékmérő sem méri.
      • A főmérőt követő csővezetéken, de a mellékmérőket megelőző szakaszon szivárgás, csőtörés van. Ebben az esetben is a főmérőn átfolyik a víz, de egyetlen mellékmérő sem méri, így a főmérő számlájában ez a vízmennyiség jelentkezni fog. Figyelem! A csőtöréseknél a víz 90%-a nem jelenik meg a felszínen!
      • A vízmérők leolvasása nem azonos időpontban történik.
      • A mellékmérők sikertelen leolvasásakor egy becsült mérőállás alapján állapítja meg a Szolgáltató a fogyasztást, ami eltérhet a valóságostól.
      • A leolvasott, vagy az ajtóra kiírt, illetve bediktált érték nem felel meg a valóságnak (szándékos vagy véletlen hiba).
      • Valamelyik, esetleg több mellékmérő kevesebb, vagy több fogyasztást mér, mint ami valójában átfolyt rajta (szorul, megáll, gyorsul). Ebben az esetben is arról van szó, hogy a főmérőn átfolyt víz mennyisége nem teljes mértékben, vagy egyáltalán nem jelentkezik a mellékmérők összesítésében.
      • Előfordulhat, hogy „esetleges műszaki beavatkozások” miatt valamelyik Felhasználónál a mellékmérő nem a valós fogyasztást mutatja. Ebben az esetben a főmérőn átfolyt víz mennyiségéből nem kerül levonásra ezen a mellékmérőn „méretlenül” átfolyt víz, így a főmérőre készült számlában fog megjelenni ez a fogyasztás.
      • A mellékvízmérők által mért felhasználás közötti különbség adódhat a vízmérők (fő és mellék) mérési pontatlanságából, és a vízmérők különböző indulási érzékenységéből. A mellékmérők függőlegesen történő beépítéssel már nem olyan érzékenyek, lassabban indulnak. Függetlenül attól, hogy a főmérő és a lakásokba felszerelt mellékvízmérők mérési pontosság szempontjából nem azonos kategóriába vannak sorolva, a Magyar Kereskedelmi Engedélyezési Hivatal (MKEH) hiteles mérésre szolgáló eszköznek fogadja el a vízmérőket, amennyiben a megengedett hibahatáron belül mérnek.
      • A fő- és mellékmérők működési elvüket tekintve alapvetően eltérőek.
      A felsorolt eltérési okok jelentkezhetnek külön-külön, de együttesen is.
       
      Amennyiben a fővízmérő és a mellékvízmérők közötti mérési különbözet tartós, ikerházaknál, vagy kisebb társasházaknál megoldásként javasoljuk a főmérősítés lehetőségét.
      Részletesebben erről a műszaki ügyintézés oldalon, az elkülönült vízhasználat mérése ikermérőkkel alfejezetben olvashat.

      Eljárás teljes körű mellékvízmérősítés esetén
       
      A víziközmű-szolgáltatásról szóló 2011. évi CCIX. törvény 52.§. (2a) bekezdése szerint a mellékszolgáltatási szerződéssel rendelkező elkülönített vízhasználók kérhetik, hogy a víziközmű-szolgáltatási díj elszámolásának alapja kizárólag a mellékvízmérőkön mért fogyasztás legyen.
      A kérelmező a teljes körű mellékvízmérősítés igénybevételével kapcsolatban személyesen az ügyfélszolgálati irodában, a telefonos ügyfélszolgálaton vagy az ÉTV Kft. honlapján (www.erdivizmuvek.hu) kaphat tájékoztatást.
      Az igénybejelentéshez kapcsolódó nyilatkozat-minta, képviselő személyére vonatkozó magánokirat-minta valamint a megállapodás-tervezet az ügyfélszolgálaton térítésmentesen hozzáférhetőek, vagy az ÉTV Kft. honlapjáról (www.erdivizmuvek.hu) letölthetőek.
       
      A kérelem benyújtásának előfeltételei:
      • a bekötési vízmérő mellett az elkülönített vízhasználók elkülönített vízhasználati helye és más vízvételi helyek kizárólag hiteles, plombával vagy záróbélyeggel ellátott mellékvízmérőkkel és hatályos mellékszolgáltatási szerződéssel rendelkeznek, és
      • a mellékvízmérőkön és a bekötési vízmérőn mért fogyasztási adatok, valamint a helyszíni ellenőrzés alapján a csatlakozó hálózati szakaszon a karbantartás elmaradására visszavezethető vízveszteség vagy az elszámolatlan vízvétel lehetősége kizárható.
      • A benyújtandó kérelem tartalma:
      • a kérelemmel érintett felhasználási hely (ingatlan) címe, helyrajzi száma,
      • az adott bekötési vízmérőhöz tartozó, mellékszolgáltatási szerződéssel rendelkező elkülönített vízhasználók által aláírt teljes bizonyító erejű magánokirat, melyben közlik a víziközmű-szolgáltatóval a képviseletükben eljáró természetes személy esetén annak nevét, lakcímét, anyja nevét, születési helyét és idejét, jogi személy, jogi személyiséggel nem rendelkező szervezet esetén annak székhelyét, cégjegyzékszámát, adószámát, képviselőjének nevét, lakcímét, anyja nevét (továbbiakban: képviselő), ha az nem a bekötési vízmérő szerinti felhasználó vagy a bekötési vízmérő szerinti közös képviselő,
      • a képviselő postai ill. telefonos valamint e-mail-es elérhetősége,
      • a helyszíni ellenőrzés alapjául szolgáló, a csatlakozó hálózati szakasz megvalósulási állapotáról, jogosultsággal rendelkező tervező által készített és aláírásával ellátott, a kérelem benyújtását megelőző 90 napnál nem régebbi műszaki dokumentáció (állapotterv),
      • megbízott képviselő által a teljes mellékmérősítés feltételeinek való megfelelésről kitöltött nyilatkozat,
      • a mellékvízmérők és a bekötési vízmérő egyidejű leolvasásának időpontjára vonatkozó javaslat - az ÉTV Kft. gyakorlatával összhangban.
       
      A benyújtott kérelem elbírálása
      Az ÉTV Kft. a benyújtott kérelem tartalmi elemeit (a felhasználási hely adatai, kapcsolódó mellékszolgáltatási szerződések megléte) nyilvántartásával is összehasonlítva ellenőrzi, amennyiben szükséges azt kiegészítésre, hiánypótlásra visszaküldi.
       
      A szolgáltató ellenőrzi továbbá, hogy a bekötési vízmérő szerinti felhasználónak és az elkülönített felhasználóknak lejárt fizetési határidejű díjtartozása az érintett felhasználási helyeken van-e. Amennyiben a szolgáltató lejárt fizetési határidejű díjtartozást tart nyilván, az érintett felhasználási helyeken, úgy azok rendezéséig a közszolgáltatási szerződés tárgyi Megállapodással való módosítására (kiegészítésére) nem kerülhet sor.
       
      A fenti feltételek megfelelőssége esetén a kérelmező képviselővel 8 napon belül az ÉTV Kft. felveszi a kapcsolatot, időpont egyeztetése végett (telefonon, SMS-ben, vagy e-mailben). Sikertelen kapcsolatfelvétel esetén, postai úton írásban tájékoztatja az ÉTV Kft. a képviselőt az időpont egyeztetés lehetőségéről, a kérelem benyújtásától számított 15 napon belül.
       
      Amennyiben a fenti feltételek nem teljesülnek (hiányos, vagy nem megfelelő kérelem, vagy díjtartozás) úgy a kérelem benyújtásától számított 15 napon belül az ÉTV Kft. írásban tájékoztatja a kérelmező képviselőt a hiánypótlási kötelezettségről, díjtartozás rendezésnek szükségességéről.
       
      Az előre egyeztetett időpontban - a benyújtott tervdokumentáció alapján - a képviselő részvételével a szolgáltató helyszíni ellenőrzést végez. Adott évben, adott felhasználási hely tekintetében az első előre egyeztetett ellenőrzést és egy esetlegesen szükséges hibajavítási ellenőrzést díjmentesen, míg minden további, a kérelem elbírálhatóságához előírt ellenőrzést meghatározott díjazás ellenében végez el a szolgáltató. A mindenkor alkalmazott díjak az ÉTV Kft. honlapján (www.erdivizmuvek.hu) találhatók.
       
      Ennek során ellenőrzi:
      • a bekötési vízmérő és mellékvízmérők közötti csatlakozó hálózat műszaki állapotát,
      • a bekötési vízmérő mellett az elkülönített vízhasználati helyek és más vízvételi helyek teljes körű mérősítésének meglétét,
      • az elkülönített felhasználási helyek összes vízvételi lehetőségének mellékmérővel történő mérését,
      • a mellékvízmérők hitelességét és az azt igazoló plomba vagy bélyegzés sérülésmentes állapotát,
      • szolgáltató által elhelyezett plombazár(ak) számát és állapotát,
      • a vízmérők beszerelési állapotát (függőleges vagy vízszintes beépítés),
      • a vízmérők egyszerű vizsgálattal történő működőképességét (nem álló mérő, befolyásolásra utaló jel nem látható, stb.),
      • az adott mellékvízmérő felszereléséhez kiadott szolgáltatói hozzájárulásban foglaltaknak való megfelelőséget, 
      • az elkülönített vízhasználók szolgáltatói nyilvántartásban szereplő adatait.
       
      Az elkülönített vízhasználóknak vagy képviselőjüknek minden elkülönített vízhasználati helyen egy időben (egy kiszállással) lehetővé kell tenniük az ellenőrzést a Szolgáltató számára.
      Amennyiben az előre egyeztetett időpontban a kérelmezők nem teszik lehetővé a teljes körű ellenőrzést, ennek ténye az ellenőrzési jegyzőkönyvben rögzítésre kerül. Az eljárás a képviselő által az ellenőrzésre írásban megadott új időpontig szünetel. Ha a képviselő 15 napon belül az ismételt kivizsgálásra új időpontot nem egyeztet, az ÉTV Kft. a kérelmet elutasítja.
      A helyszíni ellenőrzésről az ÉTV Kft. minden esetben jegyzőkönyvet vesz fel. Az ellenőrzés során feltárt nem megfelelőségi hiba esetén a javításról a lakóközösségnek saját költségén kell gondoskodnia, melyet követően a képviselő írásos jelzése alapján ismételt vizsgálat elvégzésére kerül sor, annak kézhezvételétől számított 15 napon belül. Eredményes helyszíni ellenőrzés esetén az ÉTV Kft. azonnal teljes körű leolvasást is végez.
       
      A megállapodás megkötése
      Az eredményes helyszíni ellenőrzést követő 15 napon belül az ÉTV Kft. köteles a háromoldalú Megállapodást (szolgáltató - bekötési vízmérő szerinti felhasználó - elkülönített vízhasználók képviselője) írásos, nyomtatott formában, a szükséges példányszámban (minimum 3 eredeti példány), aláírásával ellátva a képviselőnek
      • személyesen átadni,
      • vagy postai úton megküldeni.
       
      A szerződési ajánlatban foglaltak a szolgáltatót a Megállapodás átadását vagy kézbesítését követő 15 napig kötik. A Megállapodás ajánlati kötöttségi időben történő visszaküldése esetén a Megállapodás az ellenőrzés során leolvasott mérőállásokkal lép érvénybe, a már meglévő közszolgáltatási szerződés kiegészítő megállapodásaként.
       
      Amennyiben az ajánlati kötöttségi időn belül a Megállapodás nem kerül visszaküldésre, az nem jön létre.
       
      A Megállapodás megkötéséig a szolgáltató és az érintett elkülönített felhasználók között a már megkötött szerződések alapján történik az elszámolás. A Megállapodás megkötését követően, a helyszíni ellenőrzésen végzett teljes körű leolvasás alapján az ÉTV Kft. a bekötési vízmérőre és a mellékmérőkre elszámoló számlákat készít.
       
      A víziközmű-szolgáltatásról szóló 2011. évi CCIX. törvény 52. § (2a) bekezd. és a Víziközmű-szolgáltatásról szóló 2011. évi CCIX. törvény egyes rendelkezéseinek végrehajtásáról szóló 58/2013. (II.27) Kormányrendelet 62. § (5) bekezdésében meghatározott feltételeknek a megállapodás teljes tartalma alatt teljesülniük kell. Az ehhez szükséges intézkedéseket a felhasználó és a képviselő haladéktalanul megteszik (különösen az ún. más vízvételi helyek vízmérőinek hitelesítése és a vízmérők épségének megőrzése, minden további létesítendő vízvételi hely engedélyeztetése, ezekre mellékszolgáltatási szerződés megkötése, a bekötési vízmérőtől kezdődő csatlakozó és belső hálózati szakasz karbantartása).
       
      A feltételek teljesülésében bekövetkező bármely változást haladéktalanul be kell jelenteni a szolgáltató felé.
       
      Leolvasás, elszámolás, eltérések kezelése a Megállapodás időtartama alatt
      A szolgáltató a bekötési vízmérő és mellékvízmérők teljes körű leolvasását a közszolgáltatási és mellékszolgáltatási szerződések szerinti gyakorisággal végzi, a Megállapodásban rögzített rendszeres időpontokban. A leolvasás teljes körűsége biztosításáért a képviselő felel, a leolvasásra csak a képviselő vagy írásbeli meghatalmazottja jelenlétében kerülhet sor.
      A szolgáltatói leolvasások között, a számlákon feltüntetett diktálásra nyitva álló időpontokban érkező, a felhasználó/elkülönített vízhasználók által bediktált mérőállásokról a szolgáltató elszámoló számlát készít. Ennek hiányában részszámla készül az elmúlt 1 év átlagfogyasztási adatai alapján.
      A szolgáltatói leolvasások között a bekötési vízmérő illetve a mellékmérőkön mért összesített vízhasználat között mutatkozó különbözet, mint elfogadott mérési hiba +/- 5% mértékű.
      Ha a bekötési vízmérő, illetve elkülönített vízhasználatok összesített fogyasztásának különbözete meghaladja az elfogadott mérési hibát, a csatlakozó hálózati szakasz esetleges vízveszteségének és elszámolatlan vízvételeinek (a továbbiakban együtt: elszámolatlan vízvétel) felülvizsgálata érdekében az ÉTV Kft. a saját költségén, soron kívüli ellenőrzést végez.
      A vizsgálatra az elszámolatlan vízvételre utaló leolvasási adatok keletkezését követő 30 napon belül kell sort keríteni. Az ellenőrző vizsgálaton a lakóközösség Megállapodást aláíró képviselője és az elkülönített vízhasználók közösen biztosítják a bekötési vízmérő és a mellékvízmérők, valamint a csatlakozó hálózat egyidejű, részletes műszaki felülvizsgálatának lehetőségét.
       
      Amennyiben a leolvasási adatok keletkezésével (szolgáltatói leolvasással) egy időben ellenőrző vizsgálat is történik, - mely során a lakóközösség Megállapodást aláíró képviselője biztosítja a bekötési vízmérő és a mellékvízmérők, valamint a csatlakozó hálózat egyidejű, részletes műszaki felülvizsgálatának lehetőségét - úgy az ÉTV Kft. az ellenőrző vizsgálatot az elszámolatlan vízvételre utaló leolvasási adatok keletkezését követő 30 napon belül megtartandó helyszíni vizsgálatnak tekinti, ezért ismételt helyszíni vizsgálatot nem tart.
       
      Amennyiben az ellenőrző vizsgálaton a lakóközösség nem biztosítja a csatlakozó hálózat illetve a főmérő és az összes mellékmérő egyidejű leolvasását, ellenőrzését, úgy az ÉTV Kft. a rendelkezésére álló, a szolgáltató által leolvasott mérőállások alapján bocsátja ki a bekötési vízmérő számláját, valamint soron kívüli ellenőrzés, leolvasás költséget a lakóközösség (társasház) részére az ÉTV Kft. kiszámlázza. A mindenkor alkalmazott díjak az ÉTV Kft. honlapján (www.erdivizmuvek.hu) találhatók.
       
      A Megállapodásban rögzített elfogadott mérési hibahatárt meghaladó mérték esetén
      • ha a kivizsgálás szabálytalanságot nem tár fel – a Megállapodásban rögzített, (+/-) 5 %-os elfogadott mérési hiba értéke feletti különbözetet a Szolgáltatónak jogában áll a bekötési mérő terhére vagy javára kiszámlázni.
      • ha az ellenőrzés során megállapításra kerül, hogy a csatlakozó, illetve házi ivóvíz hálózati szakaszon az elfogadott mérési hibát meghaladó vízfogyasztást elszámolatlan vízvétel okozta, az elszámolatlan vízvétel megszüntetéséig a bekötési vízmérő és a mellékvízmérők összesített teljes fogyasztási különbözetét az ÉTV Kft, az esedékes víziközmű-szolgáltatási számlában, egyenlő mértékben az érintett elkülönített vízhasználók részére (terhére vagy javára), valamint a soron kívüli ellenőrzés, leolvasás költséget a lakóközösség (társasház) részére kiszámlázza. Ebben az esetben a Szolgáltató az előző szolgáltatói leolvasás óta esedékes alapdíjakat a bekötési mérő vonatkozásában a főmérő szerinti felhasználó részére kiszámlázza.
       
      Az ÉTV Kft. az elfogadott mérési hibát meghaladó vízfogyasztás számlázását az elfogadott mérési hibahatáron belüli utolsó elszámolástól az elszámolatlan vízvétel megszűnéséig alkalmazhatja. Az elszámolatlan vízvétel megszüntetésének napját a lakóközösség Megállapodást aláíró képviselője 3 napon belül írásban köteles bejelenteni az ÉTV Kft. felé, aki emiatt saját költségén 5 munkanapon belül soron kívüli ellenőrzést és leolvasást végez.
       
      Felhasználói/elkülönített vízhasználói kötelességek a Megállapodás időtartama alatt
      • hiteles mellékvízmérő biztosítása,
      • a mellékvízmérő cseréjének elvégzése saját költségen,
      • a leolvasási gyakoriságnak megfelelő és rendkívüli leolvasások/ellenőrzések lehetőségének a biztosítása,
      • a szolgáltatási díj fizetési határidőre történő megfizetése,
      • a bekötési vízmérőt követő belső ivóvíz hálózati szakaszok és mellékvízmérők rendszeres ellenőrzése, karbantartása, a feltárt hibák javítása, a vezetékhálózatot érintő bármely műszaki beavatkozás bejelentése, az ellenőrzési lehetőség biztosítása,
      • a vízmérő, illetve a hitelesítő plomba megsérülése, meghibásodása esetén a szolgáltató értesítése és a javítás elvégzése,
      • az ellenőrzésre szolgáló szolgáltatói plombazár megsérülése esetén a szolgáltató azonnali értesítése, lehetővé téve a szolgáltató általi cserét,
      • a belső ivóvíz hálózatot érintő új felhasználási hely kialakítási igénye esetén annak engedélyezetése a szolgáltatóval,
      • az elszámolatlan vízvételezési lehetőségek kizárása,
      • lakossági és nem lakossági díjtarifát érintő változások azonnali bejelentése,
      • felhasználói és képviselet változások határidőben történő bejelentése,
      • az Üzletszabályzatban és a Megállapodásban foglalt egyéb kötelezettségek teljesítése.
       
      A Szolgáltató kötelessége a Megállapodás időtartama alatt
      • a mellékvízmérők hitelesítésének lejártáról érintettek értesítése írásban,
      • a mellékvízmérők cseréjének elvégzése az elkülönített vízhasználó esetleges megbízása alapján, az elkülönített vízhasználó költségére,
      • teljes körű leolvasás végzése a leolvasási gyakoriságnak megfelelően a Megállapodás szerint,
      • a bekötési vízmérő és a mellékvízmérők összesített fogyasztási különbözetének megállapítása, a különbözet külön szabályok szerinti elszámolása,
      • rendszeres rész-, ill. elszámoló számlázás,
      • a vezetékhálózatot érintő bármely műszaki beavatkozás bejelentését követően szükség szerint az esetleges ellenőrzés elvégzése,
      • lakossági és nem lakossági díjtarifát érintő változások átvezetése,
      • felhasználói és képviselet változások bejelentést követő átvezetése,
      • az Üzletszabályzatban és a Megállapodásban foglalt egyéb kötelezettségek teljesítése.
       
      A megállapodással rendelkező elkülönített vízhasználó fogyasztásának korlátozása, vagy előrefizetős vízmérő felszerelésével történő biztosítása
      Amennyiben a már megkötött Megállapodással rendelkező elkülönített vízhasználó
      • a mérésügyről szóló törvény végrehajtásra kiadott kormányrendeletben előírt határidőn belül a mellékvízmérő hitelesítésről ismételt felszólításra sem gondoskodott
      • három egymást követő alkalommal nem teszi lehetővé a Megállapodás szerinti időpontban a mellékvízmérő leolvasását, vagy
      • 60 napot meghaladó késedelembe esett,
      az egyéb jogkövetkezmények viselése mellett tűrni köteles, hogy az ÉTV Kft. az adott felhasználási hely ivóvízfogyasztását korlátozza, vagy előrefizetős ivóvízmérőt helyezzen el a mérési helyen.
       
      A megkötött megállapodás felmondásának okai:
      • a felek közös megegyezése,
      • szerződő felek bármelyikének jogszabálynak megfelelő rendes és rendkívüli felmondása,
      • közszolgáltatási és/vagy a mellékszolgáltatási szerződés megszűnése, határozott időre történő szerződéskötés esetén a határozott idő lejárta,
      • a felek közötti szerződésben rögzített egyéb megszűnési ok bekövetkezése.
      •  
      4. Számlázással kapcsolatos tudnivalók, díjszabás, számlareklamáció, hibás mérés
       
      Díjak
      2012. január 1-én hatályba lépett a víziközmű-szolgáltatásról szóló 2011. évi CCIX. törvény, mely a víziközmű szolgáltatások korábbi önkormányzati díjmegállapító jogkörét megszüntette. Az alaptevékenységek díja hatósági áras lett, a víziközmű-szolgáltatásért a felhasználóknak a víziközmű-szolgáltatásról szóló 2011. évi CCIX. törvény és a felhatalmazása alapján kiadott miniszteri rendelet szerint jóváhagyott díjat kell fizetnie.
      Szíves figyelmébe ajánljuk a weboldalunkon elhelyezett díj kalkulátorunkat, mely segítségével a számlája várható összegén felül a becsült díjcsökkentés mértékét is megtudhatja. A víz- és csatornadíjakat, továbbá díj kalkulátorunkat itt érheti el. További kérdése esetén kérjük, forduljon telefonos ügyfélszolgálatunkhoz.

      Rezsicsökkentés
      A rezsicsökkentések végrehajtásáról szóló 2013. évi LIV. törvény a 2013. július 1-től igénybevett szolgáltatások esetében a víziközmű-szolgáltatók által alkalmazott lakossági víz- és csatornaszolgáltatási díjak 10%-os csökkentését írta elő.
      A díjcsökkentés az ÁFÁ-t is tartalmazó egységárakra, azaz az alapdíjakra és a fogyasztással arányos díjakra (továbbá a vízterhelési díjra) egyaránt vonatkozik.

      Érintett felhasználói kör:
      • azon természetes személy lakossági felhasználók, akik nem folytatnak jövedelemszerző tevékenységet a felhasználási helyen, társasházak, lakásszövetkezetek, lakóközösségek,
      • bérlakás céljára hasznosított felhasználási helyek, ahol ugyan a Felhasználó nem lakossági felhasználó, de magánszemély bérlő használja a szolgáltatást.
      A rezsicsökkentések végrehajtásáról szóló 2013. évi LIV. törvény szerint a számla első oldalán színesben adunk összegszerű tájékoztatást a számlában számlázott fogyasztás után - a 2013. július 1-t követő elszámolási időszakra vonatkozóan a Felhasználó fizetési kötelezettségéről rezsicsökkentés nélkül. Továbbá a számlában feltűntetésre kerül az Ön megtakarítása Ft-ban a konkrét számlára vonatkozóan, és a 2013. július 1-ét követő időszakra vonatkozó göngyölt megtakarítás egyaránt.

      A fizetendő díj alapdíjból és fogyasztással arányos díjból áll.
      A víziközmű-szolgáltatásról szóló 2011. évi CCIX. törvény tartalmazza az alapdíjra és a fogyasztással arányos díjra vonatkozó rendelkezéseket.
      A rendelkezésre állási alapdíjat definíció szerint a lakossági és a közületi Felhasználók a szolgáltatási díj részeként lakásonként és elkülönített fogyasztási helyenként fizetik azért, hogy a fogyasztási helyenkénti átadási ponton a nap minden időszakában megfelelő minőségű, mennyiségű ivóvíz álljon a Felhasználó rendelkezésére. Tehát hiába nincs az adott fogyasztási helyen vízfogyasztás, a szolgáltatónak a víz vételezésének lehetőségét biztosítania kell. A szolgáltatás folyamatos biztosítása érdekében felmerült költségek forrása a fogyasztástól független alapdíj. Az alapdíj tartalmazza - a többi közműszolgáltatáshoz hasonlóan - az adott szolgáltatás, rendelkezésre állásának díját, és azt a célt szolgálja, hogy a fogyasztás mértékétől függetlenül felmerülő állandó költségek egy részét (közműrendszer fenntartása, hibaelhárítás, 24 órás ügyelet biztosítása, rendszeres vízminőség-ellenőrzés, stb.) arányosabban ossza szét a szolgáltatást folyamatosan vagy csak időszakosan igénybe vevő Felhasználók között.

      A fogyasztással arányos díjat, mint a számla másik összetevőjét - az eddig megszokott módon - az igénybevett szolgáltatás mennyisége után köbméterenként kell fizetni, amely a fogyasztás mértékével arányosan változó összeg.

      Információk a vízterhelési és talajterhelési díjról

      A 2004. január 1-jén életbe lépett 2003. évi LXXXIX. sz. törvénnyel levegő-, víz- és talajterhelési díj került bevezetésre. Ezeket összefoglaló néven környezetterhelési díjnak nevezik.

      Vízterhelési díj
      Hazánkban a teljes körű szennyvíztisztítás hiánya miatt továbbra is szennyező anyagok kerülnek élővizeinkbe. A folyamat megállítása érdekében a kormány megvizsgálta a terhelések további csökkenését célzó beruházások megvalósításának lehetőségét és döntött a vízterhelési díj fokozatos bevezetéséről. Ez a természetes környezet megóvását szorgalmazó intézkedés a "szennyező fizet" elv alapján arányos teherviselést jelent az állam és a környezethasználók között.

      A hatályos törvény értelmében a víziközmű szolgáltatók szedik be a vízterhelést előidéző Felhasználóktól a szolgáltatás árán felül, a vízdíjszámlában külön tételként megjelenő köbméterarányos díjat.

      Talajterhelési díj
      Hosszú évek óta a házi szennyvízszikkasztókon keresztül talajba szivárgó tisztítatlan szennyvíz környezetkárosító, szennyező hatású. A talajterhelési díjat azoknak kell fizetniük, akik előtt megvan a lehetőség arra, hogy a szennyvizüket a települési csatornahálózaton keresztül a tisztító telepre vezessék - azaz az ingatlanuk előtt megépült a csatorna -, de nem élnek vele.

      Talajterhelési díjat a helyi vízgazdálkodási hatósági jogkörbe tartozó szennyvízelhelyezés esetében a szolgáltatott víz mennyisége után kell fizetni, amelyet, csökkenteni kell az ivóvízvezeték meghibásodása következtében elszivárgott, illetve külön jogszabály szerint locsolási célú felhasználásra figyelembe vett vízmennyiséggel.
      A talajterhelési díjjal szeretnék a törvényalkotók ösztönözni a lakosságot a környezetkárosító szennyvízszikkasztás felszámolására, a csatornabekötések létesítésére.
      A talajterhelési díjat helyi adó formájában a helyi önkormányzatok szedik be a vízszolgáltatóktól kapott adatszolgáltatás alapján, ezért bővebb tájékoztatásért kérjük, szíveskedjék a település polgármesteri hivatalának adóirodájához fordulni.

      A számlázásunkról

      Társaságunk nagyságrendileg 45 ezer Ügyfelünknek bocsát ki számlát, lakossági Felhasználók részére jellemzően kéthavi rendszerességgel, nagyfogyasztók részére havonta. A számlázásra vonatkozóan Társaságunk Üzletszabályzatának Általános Szerződési Feltételek 8. pontjában tájékozódhat. Üzletszabályzatunkat itt tekintheti meg: http://www.erdivizmuvek.hu/uzletszabalyzat
       
      A Szolgáltató általi leolvasás várható és a bediktálás elvárt időpontja számláinkon minden esetben feltüntetésre kerül. Számlamagyarázatunk itt elérhető.

      Társaságunknál a következő módokon történhet a fogyasztásmérők leolvasása és a számlázás:
      • Szolgáltató által kéthavonta leolvasott, illetve Ügyfeleink által bediktált mérőállások alapján jellemzően kéthavonkénti számlázás lakossági ügyfeleink részére (csak Érd, Diósd és Tárnok településeken).
      • Évi egyszeri szolgáltatói leolvasás, a leolvasások között részszámlák készülnek az előző időszaki átlagfogyasztási adatok alapján - bediktált vízmérőállás alapján elszámoló számla készül. Lehetőség van negyedévente történő leolvasásra, mely a Felhasználó külön kérésére történik.  Amennyiben a fogyasztásmérő Szolgáltató általi leolvasása negyedévente történik, úgy ezek időpontja mindig a naptári negyedévek első hónapjainak (január, április, július, október) első hete.
      • Szolgáltató általi havi leolvasott mérőállások alapján havi számlázás (kizárólag nagyfogyasztók esetében).
      A mérőállások bediktálására az alábbi lehetőségeket biztosítjuk Önnek:
      • Automata mérőállás rögzítő rendszer segítségével telefonon a +36 23 521771-es számon,
      • Elektronikus ügyfélszolgálatunkon a www.erdivizmuvek.hu oldalon,
      • SMS-ben a +3620-3927022 telefonszámon.
      Az SMS diktálás elvárt formátuma: c:vizora_L/Kvízmérőazonosító_vízmérőállás. A _ jel szóközt jelent, L, ha lakossági Felhasználó, K, ha közületi Felhasználó. (Egy lakossági Felhasználó diktálása a következőképpen néz ki: c:vizora L0409123451 500).

      Társasházi partnereinknek lehetőségük van a vízmérőállás bejelentést az ugyfelszolgalat@erdivizmuvek.hu e-mailcímünkre megküldeni.
       
      Hibás mérés
      Ha a fogyasztásmérő rendellenesen működik, nem mér, nem lehet leolvasni, vagy a hitelesítés ideje lejárt (a továbbiakban együtt: hibás mérés) a mérőeszköz adatai a számlázás alapjául nem szolgálhatnak.
      A hibás mérés időtartama:
      • ha a meghibásodás tényleges időpontja megállapítható, a meghibásodás időpontjától az új fogyasztásmérő felszerelésének időpontjáig terjedő időtartam,
      • ha a meghibásodás tényleges időpontja nem állapítható meg, a felek által közösen, becsléssel megállapított időtartam, vagy
      • megállapodás hiányában az utolsó mérőleolvasásától az új fogyasztásmérő felszerelésének időpontjáig eltelt időszak, de legfeljebb 12 hónap.
      A hibás méréssel érintett időszakban a számlázás alapjául szolgáló ivóvíz és szennyvíz mennyiségét az utolsó mérési hiba nélküli elszámolási időszak egy napra számított átlagfogyasztása és a hibás mérés alatt eltelt napok számának szorzataként kell meghatározni. Előzmény fogyasztási adatok hiánya esetén a Szolgáltató a Víziközmű-szolgáltatásról szóló 2011. évi CCIX. törvény egyes rendelkezéseinek végrehajtásáról szóló 58/2013. (II.27) Kormányrendelet 8. sz. melléklete által meghatározott fogyasztási adatokból indul ki.
      Az évenkénti leolvasás, részszámlázás tudnivalói

      Azokon a településeken ahol a Felhasználói igényeknek eleget téve az részszámlázás bevezetésre került, lakossági felhasználóinknak kéthavonta, vagy havi rendszerességgel kerül számla kibocsátásra. Ezeken a településeken évente egyszer történik a Szolgáltató általi vízmérő leolvasás, mely várható időpontja a számlán feltüntetésre kerül. Lásd számla magyarázatunkat: (link). 

      Az elszámoló számlából az időközben kiállított részszámlák levonásra kerülnek.
       
      A Szolgáltató által történő évi egyszeri mérőállás leolvasások között Felhasználóink jellemzően kéthavonta rész-számlát kapnak, melyben feltüntetett víz- (és csatorna) szolgáltatás mennyisége – alapesetben – az előző év 12 havi fogyasztási adatokból kalkulált kéthavi mennyiség. Amennyiben egy meghatározott időpontban (ennek elvárt időpontja a számlán feltüntetésre kerül) Ön a fogyasztásmérő állását Társaságunk felé eljuttatja (bediktálja), úgy minden esetben elszámoló számla kerül kiállításra.
       
      Tájékoztatjuk továbbá Önt, hogy 2014. évtől kezdődően, amennyiben az évi egyszeri, előre jelzett időszakban vízmérő-leolvasó munkatársunk többszöri felkeresés ellenére sem tudja a vízmérőt leolvasni, a részszámlát ugyancsak kiállítjuk és megküldjük, azonban azzal párhuzamosan felszólító levelet küldünk a Felhasználói szerződéses kötelezettség teljesítésére, és értesítjük a megismételt leolvasás várható időpontjáról.

      Amennyiben nem biztosítja vízmérő Szolgáltató általi leolvasását, úgy a közszolgáltatási szerződés felmondásra kerülhet, mely a víziközmű-szolgáltatás korlátozását vonhatja maga után!

      Kérjük, engedje meg, hogy felhívjuk szíves figyelmét - a későbbi viták elkerülése érdekében – a fenti elszámolási módozattal kapcsolatosan a következőkre:
      • az évi egyszeri mérőleolvasás miatt év közben rendszeresen ellenőriznie kell a vízmérő és a házi ivóvízhálózat állapotát, mivel a Felhasználó kezelésében álló vezetékszakaszon vízelfolyás alakulhat ki. Tekintettel arra, hogy általunk a megelőző 12 hónap fogyasztási adatai, ill. annak változása nem ellenőrizhető, a Szolgáltatónak sem a vízdíjból, sem a szennyvízdíjból nem áll módjában jóváírást eszközölni.
      • átlag ill. átalány mennyiség részszámlázása esetén, amennyiben annak mennyisége nem igazodott a fogyasztási szokásokhoz, az éves elszámoló számlában nagy összegű fizetendő díjkülönbözet alakulhat ki, melyre a Szolgáltató díjkedvezményt, méltányosságot nem tud biztosítani.
      • Felhasználói mérőállás bediktálása esetén nagyon pontosan szükséges a vízmérőállást leolvasni, mert tévesztés vagy elírás esetén a számla tartalmáért a Szolgáltató nem tud felelősséget vállalni.

      Fontos tudnivaló, hogy amennyiben a Felhasználó a Szolgáltató által előre jelzett időpontban mérőállást nem diktál, úgy a Szolgáltató a részszámlát automatikusan a megelőző elszámolási időszak átlagfogyasztási adatai alapján készíti el.

      Számlabemutatási típusok

      Papír alapú számlánkat, és az ahhoz kapcsolódó számla magyarázatot itt (link) megtekintheti. Amennyiben további kérdése merülne fel, munkatársaink telefonos ügyfélszolgálatunkon készséggel állnak rendelkezésére. De kérdéseit felteheti írásban is akár az elektronikus ügyfélszolgálati rendszerünkön keresztül, akár az ugyfelszolgalat@erdivizmuvek.hu e-mail címünkre megküldve.
       
      Díjmentes e-számla szolgáltatásunkat a Díjnet e-számla szolgáltató rendszerének használatával veheti igénybe víz- és szennyvízelvezetési szolgáltatásban részesülő ügyfeleink (www.dijnet.hu).
      Az e-számla egy olyan, elektronikus formában kibocsátott számla, amelyen pontosan azok az adatok szerepelnek, mint az eddigi papír alapú, kinyomtatott számlán, és épp olyan hiteles is, ezt garantálja a jogszabály szerinti elektronikus aláírás és az időbélyegző.


      Az e-számla előnyei:
      • Számláit az interneten keresztül bármikor és bárhol megtekintheti, és gondoskodhat azok kifizetéséről.
      • A számlák a kiállításuk után azonnal az Ön rendelkezésére állnak, valamint a számlák érkezéséről e-mailben értesítést küldünk.
      • Nem kell a postán a csekkel sorban állnia, a számlákat és az igazolószelvényeket őriznie.
      • Korábbi számláit könnyen visszakeresheti, hiszen ezeket rendezett formában 18 hónapig az interneten elérhetővé tesszük.
      • Az adatkapcsolat biztonságos 128 bites SSL titkosítással védett környezetben történik.
      • Az elektronikus formában megjelenő számlák esetében nem csak a tárolás, a megőrzés, a visszakeresés lesz egyszerűbb, de a kevesebb papírfelhasználással környezetünket is óvjuk.
      • Az e-számla szolgáltatás ingyenes.
      A regisztráció menetéről és az e-számláról bővebben itt tájékozódhat.
      A hatályos jogszabályok szerint a számla eljuttatásáról oly módon kell gondoskodnunk, hogy a számla kiegyenlítésére Önnek a kézhezvételtől legalább 8 nap álljon rendelkezésére. A számla késedelmes kézhez vétele azonban nem mentesíti a Felhasználót a fizetési kötelezettsége alól.
      A kézbesítésre vonatkozó részletes tájékoztatást Társaságunk Üzletszabályzatának 4. pontja tartalmazza. Üzletszabályzatunkat itt tekintheti meg.
       
      Számla késedelmes kézhezvétele esetén

      Amennyiben aktuális számláját nem kapta kézhez, kérjük, azt jelezze telefonos ügyfélszolgálati munkatársainknak, elektronikus ügyfélszolgálati rendszerünkön keresztül, vagy elektronikus levél formájában az ugyfelszolgalat@erdivizmuvek.hu e-mail címünkre megküldve.
       
      Tájékoztatjuk, hogy ha önhibáján kívül eső okokból (pl. késedelmes kézbesítés esetén) késedelembe esne a számla befizetésével, úgy Társaságunk a számla rendezésére egy pótbefizetési határidő biztosítása mellett kamatmentes befizetési lehetőséget biztosít.


      Számlakifogás
      Felhasználó a számla kézhezvételét követően kifogással élhet az ÉTV Kft-nél, amelynek a számla kiegyenlítésére vonatkozó kötelezettségre nincsen halasztó hatálya, kivéve, ha lakossági felhasználónak kibocsátott számláról van szó, továbbá a számlán feltüntetett mennyiség alapján a kifogásolt számlában feltűntetett havi fogyasztás az előző 12 hónap havi átlagfogyasztásának kétszeresét meghaladja, valamint a reklamáció közlésére még a fizetési határidő lejártát megelőzően került sor.
      Az ÉTV Kft. köteles a számlakifogást kivizsgálni, és a kifogás közlésétől számított 15 napon belül álláspontjáról a felhasználót írásban értesíteni.
      Ha a számlakifogás benyújtása esetében a fenti, halasztó hatály feltételei nem teljesülnek, úgy a számlareklamáció benyújtásától függetlenül a Felhasználónak a megkifogásolt számlát a fizetési határidőn belül meg kell fizetnie.
      Ha a számlakifogás halasztó hatályúnak minősül, de a kifogást az ÉTV Kft. elutasítja, úgy az elutasítást követően az eredeti (megreklamált, de nem módosított) számlát a válaszlevelünk kézhezvételét követő 8 napon belül késedelmi kamat nélkül fizetheti meg a Felhasználó.
       
       
      Számlamásolatok díja

      Társaságunknál a számlamásolatok kiadása első ízben mindig díjmentes. Amennyiben rendkívüli iratmásolatra, továbbá nem formanyomtatványon kezelhető, az ügyfélszolgálati iroda által használt igazolásra van szüksége, úgy adatszolgáltatási díj fizetendő. Az aktuális díjakról kérjük, tájékozódjon telefonos ügyfélszolgálatunkon vagy weboldalunkon.
      Elektronikus ügyfélszolgálatunkon elérhető lehetőségek a számlázáshoz kapcsolódóan

      Regisztrált felhasználóként elektronikus ügyfélszolgálati rendszerünkön keresztül korábbi számláit is megtekintheti. Továbbá lehetősége van a fizetési mód (csekkes, egyéni átutalás, csoportos beszedés) megváltoztatására, így időt megtakarítva nem kell ügyfélszolgálati irodánkat felkeresnie.
       
      Amennyiben az Ön ingatlana olyan településen található, ahol évi egyszeri leolvasás és részszámlázás került bevezetésre, és a számlázott általány mennyiségét szeretné megnövelni, illetve csökkenteni, úgy erre – és rendkívüli elszámolásra is - lehetőséget biztosítunk.
       
      További kényelmi szolgáltatásunk, hogy regisztrált ügyfélként lehetősége van elektronikus ügyfélszolgálatukon keresztül változtatást kezdeményezni a számlázás módjára vonatkozóan.
      Abban az esetben, ha nem felel meg Önnek a számlázott átalány mennyiség, mivel a tényleges fogyasztás alapján szeretné, ha számláját elkészítenénk, úgy kezdeményezheti a diktálásra történő áttérést. A számlázási mód váltáskor minden esetben elszámoló számlát készít Társaságunk, így szükséges egy aktuális vízmérőállás biztosítása is.
       
      A fent leírt lehetőségek igénybevételéhez kérjük, látogassa meg honlapunkat az alábbi elérhetőségen. www.erdivizmuvek.hu/eugyfelszolgalat/

      5. Számlabefizetés

      Számláink befizetésére azok keltétől számított 15 napon belül van lehetősége, késedelmi kamat felszámítása nélkül.
      A társaságunk által kibocsátott számlák kiegyenlítésére több lehetőséget biztosítunk:
       
      Csoportos beszedési megbízás
      A számlakifizetés legkényelmesebb módja, amikor Ügyfeleink megbízást adnak a számlavezető bankjuknak, hogy a Szolgáltató számláinak ellenértékét Társaságunk a bankszámláról rendszeresen leemelje. Csoportos beszedési megbízást a bankjánál adhat. Megjelölhető egy felső értékhatár is, ameddig a számlák kiegyenlítését Ön engedélyezi a bank számára.
       
      Amennyiben csoportos beszedési megbízással kívánja vízdíjszámláit kiegyenlíteni, kérjük a számlavezető pénzintézeténél a megbízásában az alábbi adatokat megadni szíveskedjék.
      Jogosult neve: Érd és Térsége Víziközmű Kft.
      Jogosult azonosítója: A10819067
      Fogyasztóazonosító: a számlán található 9 jegyű felhasználói azonosító szám
       
      A számlavezető pénzintézethez eljuttatandó formanyomtatványunkat itt érheti el:
      http://www.erdivizmuvek.hu/hu/portlet/downloads/download?oid=44
       
      Banki eseti átutalás
      Lehetősége van eseti banki átutalással is rendezni a számla ellenértékét.
      Bankszámlaszámunk: 10102244-58172900-01000001 (Budapest Bank)
      Átutalásnál kérjük, minden esetben tüntesse fel a közleményben a 9 jegyű felhasználó azonosító számot illetve a számla sorszámát!
      Amennyiben átutalásában nem adja meg a számla sorszámát, úgy a beérkezett összeget a legrégebbi ki nem fizetett számlájának teljesítésére számoljuk el.
       
      iCsekk QR kódos befizetés
      iCsekk alkalmazással gyorsan és egyszerűen kifizetheti számláját! Ehhez töltse le Android, vagy iPhone készülékére az alkalmazást és regisztrálja bankkártyáját, majd olvassa be a számla végén található QR kódot!
      További információk: www.erdivizmuvek.hu/icsekk és www.icsekk.hu
       
      Bankkártyás számlakiegyenlítés a Díjnet Zrt rendszerén keresztül
      Amennyiben Ön az e-számla mellett döntött, a www.dijnet.hu weboldalra belépve számláit bankkártyával is könnyedén kiegyenlítheti.
      További információk: www.erdivizmuvek.hu/eszamla
       
      Készpénzes díjbeszedés a felhasználási helyen
      A fogyatékkal élő védendő felhasználók nyilvántartásában szereplő lakossági felhasználó kérelmezheti a számla ellenértékének a felhasználási helyen történő kiegyenlítését. Ennek időpontja kizárólag az ügyfélszolgálati iroda nyitva tartási idejében lehetséges, és a pontos időpontról előzetesen a Felhasználó és az ÉTV Kft. telefonos egyeztetést folytatnak le. A számla nem készpénzes fizetési móddal kerül kiállításra, a számla befizetését a helyszínen aláírt készpénz átvételi elismervény igazolja.
       
      Természetesen készpénzzel illetve bankkártyával is kiegyenlítheti számláját személyesen, Érd, Felső u. 2. szám alatti ügyfélszolgálati irodánkban, nyitvatartási időben.
       
      Kérjük, fordítson figyelmet a vízdíjszámla határidőben történő kiegyenlítésére!
      A fizetési határidőt a számla első oldalát helyzetük el, késedelmes befizetés esetén a szolgáltató jogosult a Ptk. szerinti késedelmi kamat felszámítására.
       
      A fizetési módot legegyszerűbben elektronikus ügyfélszolgálatunkon módosíthatja, ahol jelenlegi folyószámla egyenlegét is megtekintheti!
      További információk: www.erdivizmuvek.hu/eugyfelszolgalat/
       
      6. Fizetéskönnyítési megoldások, védendő felhasználók
       
      Fizetési halasztás
      Amennyiben számlája pénzügyi rendezése nehézséget okoz Önnek, lehetősége van arra, hogy fennálló díjtartozását fizetési határidőt követően teljesítse, amennyiben erre irányuló kérelmét Társaságunkhoz eljuttatja. Kérelme elbírálásra kerül, majd ennek eredményéről írásban értesítjük.

      Részletfizetés
      Amennyiben fizetési nehézségei miatt felhalmozott díjtartozásának, vagy nagyobb összegű számlájának kiegyenlítését egy összegben nem tudja vállalni, kérheti a díjhátraléka részletekben történő megfizetését. Kérelmének jóváhagyása esetén Társaságunk elkészíti a részletfizetési megállapodást, mely a mindkét fél által történő aláírást és a Szolgáltató példányának visszaérkezését követően lép érvénybe. Részletfizetés naptári évenként egyszer kérhető.
      Amennyiben bármely részlet határidőre történő befizetését elmulasztja, a fennmaradó tartozása azonnali egy összegben esedékessé válik a költségekkel és késedelmi kamatokkal együtt, illetve újabb részletfizetési kérelme automatikusan elutasításra kerül. A részletek fizetése mellett a mindenkor esedékes számlákat is ki kell egyenlítenie.

      Részletfizetési lehetőség iránti kérelmét személyesen, telefonos ügyfélszolgálatunkon vagy akár már elektronikus ügyfélszolgálatunkon keresztül is eljuttathatja hozzánk: www.erdivizmuvek.hu/eugyfelszolgalat/
       
      Igénybe vehető támogatások
      A helyi Önkormányzatoknál működő családsegítő szolgálatnál lehetősége van adósságkezelési támogatás igénybevételére (a támogatási forma településenként eltérhet). Az adósságkezelés célja, hogy az igénybevevőket segítse díjhátralékuk (lakhatási költségek körébe tartozó közüzemi díjtartozás) csökkentésében és - lehetőség szerint - azok megszűntetésében.
      Az adósság rendezéséhez többféle támogatás vehető igénybe melyeket a mindenkor hatályos helyi rendeletek szabályoznak. A támogatások igényléséhez mindig a családsegítő szolgálattal való szoros együttműködés szükséges.
       
      Fizetési kedvezmények szociálisan rászoruló védendő felhasználók esetében
      A szociálisan rászoruló védendő felhasználó 12 naptári hónapon belül egy alkalommal részletfizetési kedvezményt vagy fizetési haladékot kérhet. Erre a szociálisan rászoruló felhasználó figyelmét az ÉTV Kft. a fizetési felszólításban felhívja, egyúttal tájékoztatja a szociálisan rászorulót a részletfizetés, illetve a fizetési haladék leghosszabb igénybe vehető időtartamáról és a tervezett fizetési ütemezésről.
      Részletfizetési kedvezmény és fizetési haladék csak olyan szociálisan rászoruló felhasználót illet meg, aki vállalja, hogy a részletfizetés, fizetési haladék igénybevételének időtartama alatt igénybe vett víziközmű-szolgáltatás díját és a tartozás részösszegeit, illetve a tartozás halasztott összegét a víziközmű-szolgáltató által méltányosan megállapított, határidőben és ütemezésben kiegyenlíti.
      Az ÉTV Kft. a szociálisan rászoruló felhasználó fizetési kedvezményre vonatkozó kérelmét 15 napon belül megválaszolja.
      Amennyiben a szociálisan rászoruló Felhasználó a részletfizetési, illetve fizetési haladékra vonatkozó megállapodás feltételeit megszegi, a víziközmű-szolgáltató jogosult a részletfizetésre, illetve fizetési haladékra vonatkozó megállapodás azonnali hatályú felmondására. A részletfizetés, fizetési haladék időtartama alatt a kedvezménnyel érintett díjfizetési kötelezettség vonatkozásában a felhasználót kamat- és kötbérfizetési kötelezettség nem terheli.
      A részletfizetés időtartama az igénylést megelőző 12 hónapban számlázott csatornadíj használatból számított:
      • 1 havi átlagfogyasztás ellenértékét meg nem haladó tartozás esetén legalább két hónap,
      • 3 havi átlagfogyasztás ellenértékét meg nem haladó tartozás esetén legalább öt hónap,
      • 3 havi átlagfogyasztást meghaladó tartozás esetén legalább hat hónap.
      A fizetési haladék időtartama legfeljebb 60 nap, különös méltánylást érdemlő esetben 90 nap. A részletfizetés, fizetési haladék tekintetében a fentiektől - a szociálisan rászoruló felhasználó javára – az ÉTV Kft. eltérhet.
       
       
      Védendő Felhasználói kedvezmények
       
      A víziközmű-szolgáltatási jogszabályok a legnehezebb helyzetben lévő lakossági Felhasználókat védelem alá helyezik. Ez azt jelenti, hogy a védendő felhasználók jogosultak bizonyos kedvezményekre, szolgáltatásokra, melyek azonban a víz- és csatornaszolgáltatás díját nem érintik. A védendő felhasználók a kedvezményeket és szolgáltatásokat csak egy felhasználási helyen vehetik igénybe.
      A védendő felhasználók a védelemre jogosító, jogszabályban meghatározott tulajdonságuk alapján szociálisan rászoruló vagy fogyatékkal élő felhasználóként részesülhetnek a víziközmű-szolgáltató által nyújtott, jogszabályban részletesen meghatározott kedvezményben.
      Az igénybevételre vonatkozó részletes szabályokat a Víziközmű-szolgáltatásról szóló 2011. évi CCIX. törvény egyes rendelkezéseinek végrehajtásáról szóló 58/2013. (II.27) Kormányrendelet határozza meg.
      A védendő felhasználók nyilvántartásába történő felvételt Önnek kell kérnie a honlapunkon elérhető adatlap kitöltésével és a rászorultságot igazoló eredeti iratok bemutatásával az igazolás kiállításától számított 30 napon belül az ÉTV Kft. ügyfélszolgálati irodájában. A 30 nap elteltét követően új igazolást kell kérnie. A védendő felhasználói körbe tartozás igazolására az Ön kérelmére a jegyző igazolja, hogy életvitelszerűen tartózkodik a kérelemben megjelölt felhasználási helyen, a védendő felhasználói státuszra jogosító ellátást megállapító szerv, hogy a kérelem benyújtásakor Ön részesül az adott ellátásban.
       
      Szociálisan rászoruló védendő felhasználók
      Szociálisan rászoruló felhasználónak azt a természetes személyt kell tekinteni, aki, vagy akinek a háztartásában élő személy:
      a) a szociális igazgatásról és szociális ellátásokról szóló 1993. évi III. törvény (a továbbiakban: Szoctv.) 32/B. §-a szerinti időskorúak járadékában részesül,
      b) a Szoctv. 33. §-a szerinti aktív korúak ellátására jogosult,
      c) a Szoctv. 38. §-a szerinti lakásfenntartási támogatásban részesül,
      d) a Szoctv. 40–44. §-a szerinti ápolási díjban részesül,
      e) a gyermekek védelméről és a gyámügyi igazgatásról szóló 1997. évi XXXI. törvény (a továbbiakban: Gyvt.) 19. §-a szerinti rendszeres gyermekvédelmi kedvezményben részesül,
      f) a Gyvt. 25. §-a szerinti otthonteremtési támogatásban részesült, a támogatás megállapításától számított 3 éven keresztül,
      g) a Gyvt. 54. §-a szerinti nevelőszülő, aki saját háztartásában neveli a gondozásába helyezett átmeneti vagy tartós nevelésbe vett gyermeket, vagy
      h) a hitelszerződésből eredő kötelezettségeiknek eleget tenni nem tudó természetes személyek lakhatásának biztosításáról szóló törvény alapján a Nemzeti Eszközkezelővel bérleti jogviszonyban áll.
      Amennyiben Ön szociális helyzete alapján rászoruló Felhasználónak minősül, kedvezményként 12 naptári hónapon belül egy alkalommal részletfizetésre és fizetési halasztás igénybevételére jogosult.
      Részletfizetési kedvezmény és fizetési haladék Önt akkor illeti meg, ha vállalja, hogy a részletfizetés, fizetési haladék igénybevételének időtartama alatt igénybe vett víziközmű-szolgáltatás díját és a tartozás részösszegeit, illetve a tartozás halasztott összegét a vízközmű-szolgáltató által méltányosan megállapított, határidőben és ütemezésben kiegyenlíti.
      Ha a részletfizetési, illetve fizetési haladékra vonatkozó megállapodás feltételeit megszegi, a víziközmű-szolgáltató jogosult a részletfizetésre, illetve fizetési haladékra vonatkozó megállapodás azonnali hatályú felmondására. A részletfizetés, fizetési haladék időtartama alatt a kedvezménnyel érintett díjfizetési kötelezettség vonatkozásában kamat- és kötbérfizetési kötelezettség Önt nem terheli.
       
      A részletfizetés időtartama az igénylést megelőző 12 hónapban számlázott ivóvíz felhasználásból számított:
      - egy havi átlagfogyasztás ellenértékét meg nem haladó tartozás esetén legalább két hónap,
      - 3 havi átlagfogyasztás ellenértékét meg nem haladó tartozás esetén legalább öt hónap,
      - 3 havi átlagfogyasztást meghaladó tartozás esetén legalább hat hónap.
       
      A fizetési haladék időtartama legfeljebb 60 nap, különös méltánylást érdemlő esetben 90 nap.
      A részletfizetés, fizetési haladék tekintetében a fentiektől - a szociálisan rászoruló felhasználó javára – az ÉTV Kft. eltérhet.
       
      Fogyatékkal élő védendő felhasználók
      A fogyatékkal élő védendő felhasználót különösen a méréssel, a leolvasással, a számlázással és a díjfizetési módokkal kapcsolatosan igényeinek megfelelő, különleges bánásmódban kell részesíteni.
      A fogyatékkal élő lakossági felhasználó a védendő felhasználók nyilvántartásába történő felvételére való jogosultságát
      a) a Víziközmű-szolgáltatásról szóló 2011. évi CCIX. törvény egyes rendelkezéseinek végrehajtásáról szóló 58/2013. (II.27) Kormányrendelet 10. melléklet A) része szerinti, 30 napnál nem régebbi, kitöltött és aláírt nyomtatvány benyújtásával, és
      b) ha
      ba) vakok személyi járadékában részesül, a juttatást megállapító vagy folyósító szerv által kiadott, a jogosultság fennállását igazoló, 30 napnál nem régebbi határozat vagy igazolás eredeti példányának bemutatásával, vagy a Víziközmű-szolgáltatásról szóló 2011. évi CCIX. törvény egyes rendelkezéseinek végrehajtásáról szóló 58/2013. (II.27) Kormányrendelet 10. melléklet B) része szerinti, 30 napnál nem régebbi, kitöltött és aláírt nyomtatvány benyújtásával;
      bb) fogyatékossági támogatásban részesül, a juttatást megállapító vagy folyósító szerv által kiadott, a jogosultság fennállását igazoló, 30 napnál nem régebbi határozat vagy igazolás eredeti példányának bemutatásával, vagy a Víziközmű-szolgáltatásról szóló 2011. évi CCIX. törvény egyes rendelkezéseinek végrehajtásáról szóló 58/2013. (II.27) Kormányrendelet 10. melléklet B) és C) része szerinti, 30 napnál nem régebbi, kitöltött és aláírt nyomtatvány benyújtásával; vagy
      bc) a víziközmű-szolgáltatás megszüntetése, felfüggesztése a lakossági felhasználó vagy a vele közös háztartásban élő személy életét vagy egészségét közvetlenül veszélyezteti, a 10. melléklet C) része szerinti, 30 napnál nem régebbi, kitöltött és aláírt nyomtatvány benyújtásával igazolhatja.
       
      A fogyatékosság jellegét, amely a fogyatékkal élő felhasználót alkalmatlanná teszi a fogyasztásmérő leolvasására, a mérőállás közlésére, a számlaolvasásra, vagy a számla felhasználási helyen kívüli, készpénzes fizetéstől eltérő kiegyenlítésére, továbbá az fenti bekezdés b) pont bc) alpontjának esetleges fennállását a kezelőorvos, ennek hiányában a háziorvos igazolja a Víziközmű-szolgáltatásról szóló 2011. évi CCIX. törvény egyes rendelkezéseinek végrehajtásáról szóló 58/2013. (II.27) Kormányrendelet 10. melléklet C) része szerinti nyomtatvány kitöltésével. Ha a rehabilitációs szakigazgatási szerv, a Nemzeti Rehabilitációs és Szociális Hivatal szakvéleményezési hatásköre az érintettre kiterjed, a kezelőorvos és a háziorvos a Víziközmű-szolgáltatásról szóló 2011. évi CCIX. törvény egyes rendelkezéseinek végrehajtásáról szóló 58/2013. (II.27) Kormányrendelet 10. melléklet C) része szerinti nyomtatványt e szerv szakvéleménye alapján tölti ki.
      A víziközmű-szolgáltató a fogyatékkal élő felhasználót a rászorultság igazolását követő 8 napon belül nyilvántartásba veszi, és a nyilvántartásba vételről a felhasználót további 8 napon belül írásban tájékoztatja.
      A vakok személyi járadékában vagy fogyatékossági támogatásban részesülő személyt, mint fogyatékkal élő felhasználót nem kell személyes körülményeinek megfelelő, különleges bánásmódban részesíteni, ha vele együtt olyan nagykorú személy él, aki nem fogyatékkal élő felhasználó.
      Az fenti bekezdés b) pont bc) alpontja szerinti körbe tartozó, a felhasználóval egy háztartásban élő fogyatékkal élő személyre tekintettel, a fogyatékkal élőnek nem minősülő felhasználó is kérheti a fogyatékkal élő személyek nyilvántartásába történő felvételét, de ugyanazon fogyatékkal élő személyre tekintettel csak egy felhasználó egy felhasználási hely vonatkozásában szerepelhet a nyilvántartásban jogosultként.
       
      Az fenti bekezdés b) pont ba) és bb) alpontja szerinti körbe tartozó fogyatékkal élő felhasználót megillető különleges bánásmód:
      a) havi (időközi) mérőleolvasás a felhasználási helyen,
      b) készpénzben történő számlakiegyenlítés a felhasználási helyen,
      c) a számla értelmezéséhez az érintett víziközmű-szolgáltató üzletszabályzata szerint nyújtott egyedi segítség (helyszíni számlamagyarázat, számlafordíttatás),
      d) helyszíni (otthoni) ügyintézés lehetősége.
       
      Amennyiben a fogyatékkal élő védendő Felhasználó a Víziközmű-szolgáltatásról szóló 2011. évi CCIX. törvény egyes rendelkezéseinek végrehajtásáról szóló 58/2013. (II.27) Kormányrendelet 10. mellékletének benyújtásával, megfelelően kitöltött és aláírt formában igazolja, hogy a víziközmű-szolgáltatás megszüntetése, felfüggesztése a Felhasználó vagy a vele közös háztartásban élő személy életét vagy egészségét közvetlenül veszélyezteti, úgy díjtartozás esetén a Szolgáltató a közüzemi ivóvíz-szolgáltatás felfüggesztését vagy korlátozását a felhasználási helyen nem foganatosítja.
       
      A védendő felhasználók nyilvántartásba vételéhez szükséges adatlapok, ill. azok kitöltési útmutatója honlapunkról letölthetőek (http://erdivizmuvek.hu/ugyfelszolgalat/letoltheto_dokumentumok/) illetve ügyfélszolgálati irodáinkon vagy telefonos ügyfélszolgálatunkon keresztül is díjmentesen igényelhetőek.
       
       
      7. Szolgáltatáskorlátozás, behajtás

      Fizetési felszólítás, késedelmi kamat
      Amennyiben fizetési határidőn belül nem tesz eleget fizetési kötelezettségének, Társaságunk fizetési felszólítást küld egy készpénzátutalási megbízással (postai sárga csekk), mely segítéségével a fennálló díjtartozását egy összegben rendezheti. A késedelmes napokra a 2013. évi V. törvény (Ptk.) szerinti késedelmi kamatot számítjuk a vízdíjszámlán feltüntetett fizetési határidőt követő első naptól kezdődően a tartozás kiegyenlítésének napjáig.
       
      Ivóvíz-szolgáltatás korlátozása vagy felfüggesztése
      A Szolgáltató élhet annak lehetőségével, hogy kétszeri igazolt felszólítást követően (tértivevényes levélben ivóvíz-szolgáltatáskorlátozás előtti fizetési felszólítás) a felhasználási helyen a vízszolgáltatást korlátozza vagy felfüggessze. Erre akkor kerülhet sor, ha a megküldött fizetési felszólításunk kézhezvételét követően sem rendezi díjtartozását, illetve nem élt a fizetéskönnyítési lehetőségekkel.
       
      Lakossági Felhasználók esetében a vonatkozó jogszabályok alapján díjtartozás miatt az előző pontban ismertetett lakossági eljárás eredménytelensége esetén az előre egyeztetett időpontban intézkedünk az ivóvíz-szolgáltatás korlátozásáról, a jogszabályi előírások megléte esetén felfüggesztés is történhet. Korlátozás ill. felfüggesztés esetén a közegészségügyi követelmények teljesítéséhez szükséges ivóvízellátást biztosítjuk, mely legalább 20 liter/fő/nap mennyiséget jelent.
      A fenti ivóvíz mennyiséget leggyakrabban csökkentett víznyomással (korlátozás esetén), illetve palackos vagy zacskós vízzel, ill. közkútról (felfüggesztés esetén) biztosítjuk.
      Nem lakossági Felhasználók esetében előre jelzett időpontban a közüzemi ivóvíz-szolgáltatást felfüggeszti és a közszolgáltatási szerződést felmondja.

      A befizetés megtörténtét igazoló bizonylatot legkésőbb az értesítésben szereplő szolgáltatáskorlátozás várható időpontját megelőző munkanapon délelőtt 10 óráig kell Társaságunk fax, vagy e-mail elérhetőségeire elküldenie. Amennyiben a befizetés tényét a személyes felkeresése alkalmával munkatársainknak igazolja, úgy a mindenkor érvényes díjszabás alapján kiszállási díj megfizetése is esedékessé válik.
       
      Amennyiben az ivóvíz-szolgáltatás korlátozásának bevezetése elkerülhetetlen, Ügyfelünk együttműködése esetén a korlátozás vízmérő aknában történik. Együttműködés hiányában közterületen végezzük el a munkálatokat a gerincvezetéken történő korlátozással/ leválasztással, ebben az esetben a helyreállítás költsége jelentősen magasabb. Amennyiben a munkálatok elvégzése során a szilárd burkolat bontása elengedhetetlen, a burkolat-helyreállítási díj megfizetése is esedékessé válik, mely tovább növeli a költségeket.
       
      Amennyiben a fogyatékkal élő védendő Felhasználó a Víziközmű-szolgáltatásról szóló 2011. évi CCIX. törvény egyes rendelkezéseinek végrehajtásáról szóló 58/2013. (II.27) Kormányrendelet 10. mellékletének benyújtásával, megfelelően kitöltött és aláírt formában igazolja, hogy a víziközmű-szolgáltatás megszüntetése, felfüggesztése a Felhasználó vagy a vele közös háztartásban élő személy életét vagy egészségét közvetlenül veszélyezteti, úgy díjtartozás esetén a Szolgáltató a közüzemi ivóvíz-szolgáltatás felfüggesztését vagy korlátozását a felhasználási helyen nem foganatosítja.
       
      A vízkorlátozással és annak helyreállításával kapcsolatosan felmerült költségeit az ÉTV Kft. a vonatkozó jogszabályok alapján a Felhasználóra hárítja. A szolgáltatás helyreállítása csak a tartozás maradéktalan megfizetése vagy egyedi elbírálás esetén a részletfizetési megállapodás megkötése után lehetséges.

      Mellékszolgáltatási szerződés felmondása
      Amennyiben Ön mellékvízmérővel rendelkezik, a megkötött mellékszolgáltatási szerződése a fizetési késedelem miatt kezdeményezett fizetési meghagyás kibocsátását követő 15 napos határidővel felmondásra kerül, amennyiben díjtartozása rendezése ügyében felszólításunk ellenére nem intézkedik. A mellékszolgáltatási szerződés felmondásáról Társaságunk a szerződés felmondásával egyidejűleg tájékoztatja a bekötési vízmérő szerinti Felhasználót, valamint a megbízott képviselőt. (Egy adott bekötési vízmérőhöz tartozó, mellékszolgáltatási szerződéssel rendelkező elkülönített vízhasználók által teljes bizonyító erejű magánokiratban meghatalmazott személy, aki képviseletükben eljár, ha az nem a bekötési vízmérő szerinti felhasználó.)
       
      A mellékszolgáltatási szerződés felmondását követően az Ön elkülönített felhasználói helyen működő mellékvízmérőjén mért fogyasztást figyelmen kívül hagyjuk, az elkülönült felhasználói helyre fizetendő alapdíjakat a bekötési vízmérőre kibocsátott számlában érvényesítjük.
      Amennyiben a díjtartozást a bekötési vízmérő szerinti Felhasználó/Lakóközösség sem rendezi ivó-vízszolgáltatás korlátozását a Szolgáltató a bekötési vízmérőnél elvégzi. 


      Jogi eljárás
      Amennyiben nem intézkedik a díjtartozás rendezése érdekében, követelésünket Társaságunk jogi képviselőjének átadjuk, hogy a kintlévőségünk mielőbbi megtérülése érdekében bírósági úton eljárjon. Jogi képviselő fizetési meghagyásos eljárást kezdeményez, majd ezt követően nem teljesítés esetén gondoskodik a végrehajtási eljárás megindításáról, amely végső esetben akár az ingatlan árverésen történő értékesítéséhez és egyéb szankciókhoz is vezethet.
       
      Amennyiben az előző pontban részletezett jogi eljárás megindítására sor kerül, további költségek merülnek fel, melynek megfizetése az adóst terhelik. Ilyenek pl.: a fizetési meghagyás megindításával összefüggő díj, jogtanácsosi munkadíj, végrehajtási eljárás megindításával kapcsolatban felmerült díj, végrehajtónak fizetendő díjak, költségek, jutalékok, adatszolgáltatások díjai.
       
       
      8. Műszaki ügyintézés, locsolási kedvezmény, a szolgáltatás megszüntetése
       
      Vízbekötés
      Bővebb információkért kérjük, olvassa el az ivóvízbekötéssel kapcsolatos tájékoztatónkat.
      Elérhetősége: http://www.erdivizmuvek.hu/hu/portlet/downloads/download?oid=19
       
      Csatornabekötés
      Bővebb információkért kérjük, olvassa el a csatornarákötéssel kapcsolatos tájékoztatónkat.
      Elérhetősége: http://www.erdivizmuvek.hu/hu/portlet/downloads/download?oid=20
       
      Nyári locsolási kedvezmény, locsolási célú vízmérő létesítése
      A vonatkozó jogszabályok szerint a szennyvízelvezetési helyről a szennyvízelvezető műbe kerülő szennyvíz mennyisége méréssel (szennyvízmennyiség mérő beépítésével) - mérés hiányában pedig az adott helyen fogyasztott vízmennyiség alapulvételével állapítható meg. Azaz amennyiben a szennyvízmennyiséget külön nem mérik, az elfogyasztott vízmennyiség alapján kell megfizetnie a szennyvízdíjat.
       
      Nem veszi figyelembe az ÉTV Kft. a szennyvíz mennyiségének meghatározásánál az elkülönített mérés hiányában, házikert öntözéséhez kizárólag május 1-jétől szeptember 30-ig terjedő időszakban felhasznált, az elszámolás alapjául szolgáló ivóvízfogyasztás 10 százalékát elérő vízmennyiséget, amennyiben azt a lakossági Felhasználó – az ellenőrzés lehetőségének előzetes értesítés mellőzésével történő felajánlásával – kéri. Az ÉTV Kft. e csatornadíj kedvezményt mennyiségi korrekció útján biztosítja.
      A jogszabályi környezet változása miatt a fenti kedvezményt 2016. évtől már igényelni kell, 2015. évben és az azt megelőző időszakban a kedvezményt igénylés nélkül biztosította az ÉTV Kft. minden lakossági Felhasználónak.
       
      Legkésőbb 2016. február 28-ig a már szerződött lakossági Felhasználók részére az ÉTV Kft. az elkülönített mérés nélküli, locsolási csatornadíj kedvezmény vonatkozásában igénylőlapot juttat el postai úton. A locsolási csatornadíj kedvezményre jogosító igénylőlap Társaságunk részére történő visszaküldésének határideje 2016. április 15, mely beérkezése esetén az ÉTV Kft. a kedvezményt 2016. május 1-től biztosítja.
       
      Amennyiben az igénylőlap 2016. április 15. után érkezik be az ÉTV Kft-hez, úgy az elkülönített mérés nélküli, locsolási csatornadíj kedvezményt a soron következő elszámolási periódusban biztosítjuk a Felhasználó részére, a korábbi periódusra elmaradt locsolási kedvezmény visszamenőlegesen nem érvényesíthető.
      Új felhasználó esetében az igénylési lehetőség a közszolgáltatási vagy mellékszolgáltatási szerződéskötéskor is lehetséges.
       
      Az elkülönült mérés nélküli, locsolási csatornadíj kedvezmény igénylésének feltételei:
      • Írásos igénylés beérkezése a Szolgáltatónak adott év április 15-ig azzal, hogy Felhasználó lehetőséget biztosít Szolgáltatónak, hogy az igénybevétel feltételeit előzetes értesítés nélkül ellenőrizze.
      • A Felhasználó egyéb, helyi vízvételi lehetőséggel nem rendelkezik (víziközműből szolgáltatott ivóvizet használ locsolás céljára), és nincs külön mérője a locsolási víz elszámolására.
      • A felhasználási helyen hiteles bekötési vagy mellékvízmérő működik.
      • Igénylő rendelkezik az ÉTV Kft-vel kötött érvényes, közszolgáltatási vagy mellékszolgáltatási szerződéssel, illetve nem áll fent teljes körű mellékmérősítés.
      • Felhasználó legfeljebb 2.000 m2-es házikerttel rendelkezik. Ennek tényét Felhasználó a nyilatkozatban aláírásával igazolja.
       
      A kérelmet nem szükséges évente meghosszabbítani, a kedvezményt a közszolgáltatási vagy mellékszolgáltatási szerződés tartama alatt az ÉTV Kft. folyamatosan biztosítja.
       
      Felhasználói mérőállás diktálás hiányában a Szolgáltató arányosítással állapítja meg az fenti időpontokban a kedvezmény alapjául szolgáló kezdő és záró időpont mérőállásait, az arányosítással megállapított mérőállástól kerül a kedvezmény alkalmazásra az arányosítással megbecsült mérőállásig, soron kívüli szolgáltatói mérőleolvasást az ÉTV Kft. az elkülönített mérés nélküli, locsolási csatornadíj kedvezmény okán nem végez.
       
      A részletes tájékoztató és igénylőlap itt érhető el:
      http://erdivizmuvek.hu/hu/portlet/downloads/download?oid=150
       
      További locsolási célú csatornadíj-kedvezmény igénybevételéhez a hatályos jogszabályok által szabályozott módon megtervezett és kivitelezett és a Szolgáltató által engedélyezett locsolási mellékvízmérő vagy locsolási iker(fő)mérő telepítése szükséges.
      A 10%-os mértékű locsolási csatornakedvezmény és a locsolási vízmérő által mért ivóvízmennyiség utáni csatorna-díjkedvezmény együttesen nem vehető igénybe.
       
      Bővebb információkért kérjük, olvassa el a locsolási célú vízmérőkkel kapcsolatos tájékoztatónkat.
      Elérhetősége: http://www.erdivizmuvek.hu/hu/portlet/downloads/download?oid=60
       
      Több lakásos társasházak, lakóegységek fogyasztásának elkülönült mérése
      Elkülönült vízhasználat mérése elszámolási célú mellékmérő(k) létesítésével
      A mellékvízmérők a bekötési vízmérővel rendelkező ingatlan – általában társasház - lakásainak, elkülönített (egyedi) vízhasználatainak mérésére, elszámolására szolgál. Ebben az esetben a Társasház lakásainak (albetétjeinek) fogyasztásáról önálló számlát bocsát ki a Szolgáltató, az elfogyasztott vízmennyiséget a lakások mellékvízmérői külön-külön mérik.
       
      Bővebb tájékoztatásért kérjük, olvassa el a mellékmérősítéssel kapcsolatos tájékoztatónkat.
      Elérhetősége: http://www.erdivizmuvek.hu/hu/portlet/downloads/download?oid=59
       
      Az elkülönült vízhasználat mérése ikermérőkkel
      Az ikermérő egy vagy több ingatlan különböző felhasználási helyei ivóvízhasználatának mérésére szolgál, az ivóvíz bekötővezeték végpontjára csillagpontosan kialakított - a jelenleg üzemelő fővízmérő mellett felszerelt - újabb bekötési vízmérő.
      A legfőbb különbség a mellékvízmérős elszámoláshoz viszonyítva az, hogy minden Felhasználó külön bekötési vízmérővel rendelkezik, így számlázásilag elkülönült módon történik meg a mért mennyiség elszámolása, ebből adódóan fővízmérő-mellékvízmérő mérési különbözet sem jelentkezik.

      Míg a mellékvízmérő tulajdonjoga a Felhasználóé - addig a fővízmérő tulajdonosa a Szolgáltató, így azok hitelesítését, cseréjét is a Szolgáltató végzi saját költségén.
      A főmérősítés megrendelése előtt mindenképpen szükséges egy helyszíni felmérés, amely alátámasztja azt, hogy műszakilag a bekötések kialakítása megfelelő az főmérősítéshez (főmérős akna mérete, állapota, a jelenlegi ivóvíz-hálózat állapota és kialakításának vizsgálata).
      További feltétel, hogy a jelenlegi szabályos fővízmérő akna mérete lehetővé tegye a főmérők egymás mellett történő elhelyezését, továbbá minden lakás külön-külön házi bekötővezeték csatlakozással rendelkezzen a főmérő aknában.
      A helyszíni felmérést Társaságunk végzi el, melynek díja előre fizetendő, az igénybejelentéshez szaktervező által elkészített tervdokumentáció benyújtása szükséges.
       
      Bővebb tájékoztatásért kérjük, keresse telefonos ügyfélszolgálatunkat vagy ügyfélszolgálati irodánkat.
       
      Szolgáltatás szüneteltetése
      A hatályos jogszabályok és Társaságunk Üzletszabályzata szerint a Felhasználó a Szolgáltatóhoz intézett írásbeli nyilatkozatával kezdeményezheti a víziközmű-szolgáltatás szüneteltetését, ha a felhasználási helyet átmenetileg nem használja.
      A szünetelés kérelmezett ideje legfeljebb 1 év lehet.
       
      A szennyvíz elvezetésére irányuló szolgáltatás szüneteltetését, illetve megszüntetését csak a Felhasználó által a népegészségügyi szakigazgatási szervtől beszerzett írásbeli hozzájárulás esetén hajtja végre a Szolgáltató.
      Ha a vízmérőn keresztül tűzivíz-hálózat ellátása is történik, akkor a szüneteltetéséhez a területileg illetékes katasztrófavédelmi kirendeltség írásos engedélye szükséges, a felhasználási hely és a vízmérő gyári számának megjelölésével, melyet a Felhasználónak kell beszereznie.
      A szüneteltetéssel kapcsolatosan a Szolgáltatónál felmerülő díjakat, költségeket a Felhasználó viseli.
       
      Szünetelésre az alábbi feltételek együttes fennállása esetén van lehetőség:
      a) a felhasználó írásban kéri a szüneteltetést és nyilatkozik, hogy a felhasználási helyen rendszeres emberi tartózkodás nincs,
      b) a felhasználó - amennyiben a felhasználási hely víziközmű-szolgáltatásba bekapcsolt ingatlan - nyilatkozik, hogy nem a víziközmű-rendszerből származó egyéb vizet a szennyvíz-törzshálózatba nem kíván vezetni,
      c) a szüneteltetés végrehajtásához a műszaki előfeltételek biztosítottak,
      d) a felhasználó a szünetelés foganatosításával együtt járó költségek előzetes megfizetéséről szóló igazolást, és a felhasználási hely tulajdonosának (amennyiben az nem azonos a felhasználóval) hozzájárulását csatolta.
       
      A Szolgáltató a szüneteltetett víziközmű-szolgáltatás idejére szolgáltatási díjat nem számol fel, így alapdíjat sem.
       
      Szolgáltatás megszüntetése
      A víziközmű-szolgáltatási szerződést közműves ivóvízellátás esetén a felhasználó 60 napos határidővel felmondhatja. Ha a szerződést az ingatlant egyéb jogcímen használó mondja fel, előzetesen a tulajdonos hozzájárulását is be kell szereznie. A víziközmű-szolgáltatási szerződés felmondása nem érintheti hátrányosan az ingatlanon más felhasználó által igénybe vett közműves ivóvíz-szolgáltatást.
       
      Az ivóvíz és/vagy szennyvíz bekötővezetéket Szolgáltató leválasztja a törzshálózatról, és a fogyasztásmérőt leszereli. Ebben az esetben a szolgáltatás újraindítása csak új bekötés létesítéseként végezhető. Tájékoztatjuk, hogy a hatályos jogszabályok szerint az ivóvíz-szolgáltatás megszüntetésével kapcsolatosan felmerült költségeket, továbbá a szilárd útburkolat felbontásával és helyreállításával kapcsolatos költségeket a Felhasználó előzetesen köteles megfizetni a Szolgáltatónak.
       
      Tájékoztatjuk, hogy a munkálatok elvégzéséhez a helyi polgármesteri hivataltól közterület bontási engedély is szükséges, a hivatal egyes esetekben szaktervező által készített forgalomtechnikai tervdokumentáció benyújtását is előírhatja.
       
      A fenti közútkezelői, illetve önkormányzati engedélyek, illetve hozzájárulás birtokában van lehetőség arra, hogy a szolgáltatás megszűntetését a tulajdonos vagy meghatalmazottja írásban kérje Ügyfélszolgálati irodánkban, a fenti összeg(ek) megelőlegezése mellett.
       
      Tájékoztatjuk, hogy az ivóvízbekötés megszüntetésének megrendelésekor a felhasználási helyhez tartozó vevői folyószámláján nem lehet díjtartozás.
      A bekötés megszüntetésekor munkatársaink a vízmérő állását is leolvassák, és az ezen mérőállás alapján záró számlát állítunk ki, mely rendezéséről a felhasználónak gondoskodnia kell.
       
      Egyéb forrásból származó víz, nem közműves ivóvíz (fúrt, ásott kút, csapadékvíz) bevezetése a közműves szennyvízhálózatba (telki vízmérő)
      Amennyiben az ingatlan egyéb vízforrással rendelkezik, és a keletkezett szennyvizeket részben/egészben a közműves szennyvízhálózatba kívánja vezetni, Társaságunkkal egyeztetett helyen, hiteles, ún. telki vízmérővel kell a vízmennyiséget megmérni, mely a csatornadíj számlázás alapját képezi. Ezen vízmérő a Felhasználó tulajdonát képezi, így a mérő beszerzésének, hitelesítésének, a terveztetés és kivitelezés költsége a Felhasználót terheli.
       
      Társaságunk szolgáltatási területén a csapadékvíz, talajvíz, rétegvíz bevezetése a szennyvízcsatornába TILOS!
       
       
      9. Panaszkezelés, jogorvoslati lehetőségek
       
      Társaságunk a mindenkor hatályos fogyasztóvédelmi és ágazati jogszabályok valamint Társaságunk Üzletszabályzata szerint végzi panaszkezelési tevékenységét.
      Ügyfélszolgálatunk a reklamációkra, panaszokra a hatályos fogyasztóvédelmi jogszabályok által előírt 15 napos határidőn belül, egyéb megkeresésekre 30 napon belül válaszol.
       
      Reklamációját, panaszát a következő módokon juttathatja el Társaságunkhoz:
      • személyesen az Érd, Felső u. 2. alatti ügyfélszolgálati irodánkban,
      • telefonos ügyfélszolgálatunkon a +36 23 521751-es telefonszámon,
      • elektronikus ügyfélszolgálatunkon a www.erdivizmuvek.hu webcímen,
      • e-mailben az ugyfelszolgalat@erdivizmuvek.hu címen,
      • telefaxon a +36 23 521759-es faxszámon,
      • és postai úton a 2031 Érd, Pf. 55 levélcímen.
      A hatályos fogyasztóvédelmi jogszabályok szerint első ízben a kifogásával a Szolgáltatót igazolt módon meg kell keresnie. Amennyiben a reklamációjának Társaságunk által kivizsgálását követően Önhöz eljuttatott válaszunkban leírtakat nem fogadja el, vagy kifogása van a válasszal kapcsolatban, úgy az alábbi szervekhez fordulhat jogorvoslatért:
      • Magyar Energetikai és Közmű-szabályozási Hivatal. http://www.mekh.hu Ügyféliroda címe: 1054 Budapest, Bajcsy-Zsilinszky út 52., Levelezési címe: 1388 Budapest, Pf. 88. Telefon: +36 1 459-7777, Fax: +36 1 459-7766, E-mail: mekh@mekh.hu
      • Pest Megyei Kormányhivatal, Műszaki Engedélyezési és Fogyasztóvédelmi Főosztály, Fogyasztóvédelmi Osztály. Címe: 1135 Budapest, Lehel u. 43-47.,Telefon: +36 1 329-7017 és +36 1 236-3900, Fax: +36 1 236-3956, Levelezési cím: 1364 Budapest, Pf.: 270 E-mail: fogyved.pestmegye@pmkh.hu
      • Pest Megyei Békéltető Testület. http://www.panaszrendezes.hu Címe:1119 Budapest, Etele út 59-61. II. em. 240., Telefon/Fax: +36 1 269-0703, Levelezési cím: 1364 Budapest, Pf.:81, E-mail: pmbekelteto@pmkik.hu
       
      Társaságunk a fogyasztói jogvita rendezése érdekében igénybe veszi a békéltető testületi eljárást, de nem veti alá magát döntésének.
       
      Amennyiben az Ön lakóhelye vagy tartózkodási helye nem Pest megye területén található, abban az esetben az Önhöz legközelebb eső Békéltető Testület elérhetőségét az alábbi oldalon találja meg: http://www.bekeltetes.hu/index.php?id=testuletek
       
       
      Ügyfélszolgálati oldalak

      Ügyfélszolgálati oldalak

       
      1. Szerződéskötési folyamat, felhasználóváltással kapcsolatos tudnivalók
       
      Az Érd és Térsége Víziközmű Kft. (továbbiakban: ÉTV Kft., szolgáltató, közszolgáltató, víziközmű-szolgáltató) a vonatkozó, hatályos jogszabályban meghatározott feltételek fennállása esetében a felhasználóval - felhasználási helyenként - közszolgáltatási szerződést köt. A közszolgáltatási szerződés - és annak melléklete, az Üzletszabályzat - célja a közműves ivóvízellátással és közműves szennyvízelvezetéssel és kezeléssel, mint közüzemi szolgáltatással kapcsolatos jogok és kötelezettségek Szolgáltatóra és Felhasználóra vonatkozó szabályainak rögzítése.

      Az ÉTV Kft. közszolgáltatási szerződésmintája és az Üzletszabályzat elérhető weboldalunkon:
      http://www.erdivizmuvek.hu/ugyfelszolgalat/letoltheto_dokumentumok/


      Munkatársaink személyes és telefonos ügyfélszolgálatunkon állnak Felhasználóink rendelkezésére. Elérhetőségeink és ügyfélfogadási idő:
      http://www.erdivizmuvek.hu/ugyfelszolgalat/elerhetoseg_megkozelites/


      Személyes ügyintézéshez lehetősége van időpontot foglalásra:
      http://www.erdivizmuvek.hu/ugyfelszolgalat/idopont_foglalas/


      Amennyiben az ügyintézés során meghatalmazott jár el, úgy teljes bizonyító erejű magánokiratban foglalt meghatalmazás szükséges az ügyintézéshez.
      Meghatalmazás elérhető:
      http://www.erdivizmuvek.hu/hu/portlet/downloads/download?oid=18
       
      Gazdálkodó szervezet képviseletében a cégkivonatban szereplő képviselő járhat el. A képviselő teljes bizonyító erejű magánokiratba vagy közokiratba foglalt meghatalmazással más személyt is megbízhat a Szolgáltató előtti eljárással. A meghatalmazásban pontosan meg kell fogalmazni annak terjedelmét, pontosan milyen eljárásokban, nyilatkozattételben jogosult a meghatalmazott eljárni, illetőleg kifejezetten nyilatkozni kell a meghatalmazásban arról, hogy a képviselő eljárását a Társaság eljárásaként ismerik el. A meghatalmazáson túlmenően, a meghatalmazott személy személyi azonosítására alkalmas igazolványa bemutatása alapján kerülhet sor ügyintézésre.

      A hatályos jogszabályok szerint a felhasználó személyében bekövetkezett változást a korábbi és az új felhasználó köteles a vízmérőállás megjelölésével a változástól számított 30 napon belül a víziközmű-szolgáltatónak bejelenteni az üzletszabályzatban meghatározottak szerint. A bejelentés elmulasztása esetén a felhasználási helyen fennálló díjtartozás megfizetéséért és a víziközmű-szolgáltatót ért károkért a korábbi és az új felhasználó egyetemlegesen felel.
      A Felhasználóváltás bejelentésére (eladás, bérlet, stb.) Ügyfeleinknek több lehetőséget is biztosítunk:
      A beköltöző Felhasználó nélkül, csak az előző felhasználó bejelentése alapján az új Felhasználó részére nincs lehetőségünk elkészíteni a közszolgáltatási szerződést, a megadott információk alapján Társaságunk felszólítja szerződéskötési kötelezettségére az új tulajdonost.
      Az ingatlan birtokbaadásakor az itt (http://www.erdivizmuvek.hu/hu/portlet/downloads/download?oid=11) elérhető birtokbaadási jegyzőkönyvet javasoljuk kitölteni a pontos elszámolás érdekében.  Ez alapján az előző felhasználónak záró számla készül, akinek ezt, és az esetleg még be nem fizetett számláit, tartozásait ki kell egyenlítenie.

      Természetesen a birtokbaadási jegyzőkönyv nem feltétlenül szükséges a közszolgáltatási szerződés megkötéséhez. A birtokbaadási jegyzőkönyv becsatolásától kizárólag abban az esetben tudunk eltekinteni, ha a felhasználási helyen üzemelő fogyasztásmérő rendszeresen, a szolgáltató által leolvasásra került, és a felhasználó már korábban birtokba került az ingatlanon, és az előző Felhasználó nevére kibocsátott számlákat sajátjaként kezelte, megfizette - vagy a fennálló tartozás megfizetését a felhasználó vállalja.
      A víziközmű-szolgáltatásról szóló 2011. évi CCIX. törvény rendelkezései alapján a víziközmű-szolgáltatásba bekapcsolt ingatlan tekintetében a szolgáltató és a lakossági felhasználó között a közszolgáltatási szerződés a víziközmű-szolgáltatás igénybevételével is létrejön.
      Az kiköltöző ügyfelünknek lehetősége van nullás igazolást igényelni, mellyel az új ügyfelünk felé igazolhatja, hogy az adott mérőállásig elszámolt Társaságunkkal és a díjak megfizetése is megtörtént.  Amennyiben rendelkeznek nullás igazolással, a Felhasználó változáshoz a vevőnek elegendő beküldenie (e-mailen, faxon, levélben) a szükséges dokumentumok másolatát, mely alapján elkészítjük, és postai úton megküldjük a közszolgáltatási szerződést. Ez esetben ingyenes válaszborítékot mellékelünk a szerződés visszaküldésének megkönnyítéséhez.
       
      A közszolgáltatási szerződéskötéshez szükséges dokumentumok listája lakossági (magánszemély) felhasználó esetén:
      http://www.erdivizmuvek.hu/hu/portlet/downloads/download?oid=7

      A szerződéskötéshez szükséges dokumentumok listája nem lakossági felhasználó esetén: http://www.erdivizmuvek.hu/hu/portlet/downloads/download?oid=8

      A felhasználási hely ellenőrzése

      A Szolgáltató Felhasználó-változás esetén, az új Felhasználóval való szerződéskötést megelőzően, annak feltételeként a bejelentéstől számított 30 napon belül, a felhasználási helyen ellenőrzést tart az alábbi esetekben:
      • a felhasználási helyen a fogyasztásmérőn szereplő mérőállás, a birtokbaadási jegyzőkönyvön rögzített dátumhoz képest, attól visszamenőleg legalább 13 hónapja nem került a Szolgáltató által leolvasásra,
      • a felhasználási helyen a birtokbaadási jegyzőkönyvben szereplő fogyasztásmérő gyári száma vagy plombazár száma eltér a Szolgáltató nyilvántartásában szereplő gyári számtól,
      • a felhasználási helyen a birtokbaadási jegyzőkönyvben szereplő mérőállás alacsonyabb, mint a Szolgáltató rendelkezésére álló utolsó leolvasott mérőállás,
      • a felhasználási helyen a birtokbaadási jegyzőkönyvben szereplő mérőállás alapján megállapítható, hogy a vízfogyasztás az utolsó szolgáltatói leolvasástól számított előző 12 hónap átlagfogyasztását kétszeresen meghaladja,
      • a fogyasztásmérő hitelesítési ideje lejárt, a fogyasztásmérő, vagy a fogyasztásmérő leszerelését megakadályozó zár (plomba) sérült,
      • a felhasználási helyen az ivóvíz-szolgáltatás szünetel, vagy korlátozva van.
       
      Az ellenőrzés költségét a lakossági Felhasználók esetében a Szolgáltató, míg nem lakossági Felhasználók esetében az új Felhasználó viseli.
       
      A korábbi vagy az új Felhasználó a szerződés megkötése előtt akkor is kérheti az ellenőrzést, ha annak elvégzése a fentiek szerint nem kötelező. Ennek költségét az ellenőrzést kérő köteles viselni. A helyszíni ellenőrzés díja a Szolgáltató honlapján tekinthető meg.

      2. A vízmérőről
       
      A vízmérők tulajdonjogával, és hitelességével kapcsolatos tudnivalók

      A fővízmérő, (azaz a bekötési vízmérő) a szolgáltató tulajdona. Időszakos cseréje, hitelesítése, meghibásodás esetén javítása a szolgáltató feladata. A fővízmérő hitelességi ideje a hatályos mérésügyi jogszabályok szerint a záróplombán lévő hitelességi dátumot követő negyedik év utolsó napja.

      A vízmérőcserének várható időpontjáról a Szolgáltató a lejáró fővízmérővel rendelkező Felhasználót írásban, postai úton értesíti. Ha a Felhasználó nem működik együtt a főmérő díjmentes cseréjében, a Szolgáltató a felhasználási helyen lévő szerződést felmondhatja, és a vízszolgáltatást korlátozhatja.
       
      A mellékvízmérő a Felhasználó saját tulajdonát képezi, annak időszakos cseréjéről, hitelesítésről, meghibásodás esetén a javításáról Ügyfelünk köteles gondoskodni saját költségén. A mellékvízmérő hitelességi ideje a plombán lévő hitelességi dátumot követő nyolcadik év utolsó napja.

      Az ÉTV Kft. minden esetben, postai levélben értesíti a lejáró mellékvízmérővel rendelkező Felhasználóit a csere szükségességéről. Amennyiben a mérő újrahitelesítése elmarad, úgy a Szolgáltató a mellékvízmérőre megkötött szolgáltatási szerződést megszűnteti.

      A vízmérők leolvasása

      A fogyasztásmérő leolvasásának gyakoriságát a Szolgáltató jogosult megállapítani azzal, hogy legalább évente egy alkalommal, a Felhasználó kérésére negyedévente – a Felhasználó értesítése mellett – köteles a fogyasztásmérő leolvasására.
       
      Az ÉTV Kft. lakossági felhasználók esetében Érd, Diósd, Tárnok településeken kéthavonta, Pusztazámor, Remeteszőlős, Herceghalom, Sóskút, és Törökbálint településen évente egyszeri alkalommal, nagyfogyasztó Felhasználók esetében havi rendszerességgel olvassa a vízmérőket.
       
      A szolgáltató köteles legalább 5 napos időtartam megjelölésével a Felhasználót értesíteni az éves leolvasás várható idejéről a leolvasás előtti utolsó számlában, számla mellékletében vagy egyéb módon.

      Leolvasás sikertelensége esetén, a leolvasó értesítőt hagy a levélszekrényben vagy fellelhető módon a felhasználási helyen, amelyen fel kell tüntetni a második (ismételt) felkeresés időpontját, és az egyeztetésre alkalmas mobiltelefonszámot. A leolvasás biztosítására a Szolgáltató heti egy munkanapon este 20 óráig lehetőséget ad.

      A hatályos jogszabályok értelmében a Felhasználóinknak lehetősége van negyedévenkénti leolvasást kérnie, melyet írásban kell a Szolgáltató felé kezdeményeznie. A negyedéves leolvasást előzetes telefonos, vagy helyszíni értesítést követően, a naptári negyedévek első napjaiban végzi el a Szolgáltató.

      A Felhasználó a leolvasás időpontjában külön értesítés nélkül is köteles a vízmérőhely szabad megközelítését és a vízmérő leolvasását biztosítani.
       
      Társaságunk felé a számlán feltüntetett elvárt diktálási időszakban lehetősége van Felhasználóinknak a vízmérőállást eljuttatni, amennyiben a lakóhelyén évi egyszeri leolvasást vezetett be Társaságunk, és Ön a bediktálást választotta.
       
      A vízmérőállás bediktálásakor kizárólag az egész köbmétereket szükséges bediktálnia. Alább egy illusztrációt láthat a vízmérő helyes leolvasásához:
        
      Amennyiben vitatja a vízmérőn mért mennyiséget

      A hitelesítés időpontjában minden mérőberendezés az előírásoknak megfelelő pontossággal mér. A hitelesség lejártának ideje nem feltétlenül jelenti azt, hogy a mérőberendezés nem jól mér. Amennyiben a fővízmérő által mért ivóvízmennyiséget vitatja, lehetősége van a felszerelt bekötési vízmérő Magyar Kereskedelmi Engedélyezési Hivatal (MKEH) mint mérésügyi hatóság által történő rendkívüli pontossági ellenőrzését kérni.


      A rendkívüli pontossági vizsgálat díját a kibocsátott szolgáltatói számla kiegyenlítésével a Felhasználó köteles megelőlegezni.
       
      Amennyiben a rendkívüli pontossági vizsgálaton a fogyasztásmérő „nem felelt meg” minősítést kapott, a kibocsátott számlák esetében számlakorrekcióra kerül sor az ÉTV Üzletszabályzatában leírtak szerint, továbbá a szerelési munkák és a vizsgálat költségei a fogyasztásmérő tulajdonosát terhelik. Amennyiben ez a Szolgáltató, akkor a Felhasználónak az általa előre megelőlegezett rendkívüli pontossági vizsgálat teljes összegét az ÉTV Kft. a vizsgálati jegyzőkönyv kézhezvételét követő 8 munkanapon belül visszautalja.
       
      Abban az esetben, ha a mérőeszköz a Szolgáltató kárára tévedett (a mérő az alsó hibahatárnál kevesebbet mért), a kiállított víz- ill. csatornadíj számlák módosítására nincsen lehetőség.
       
       
      Amennyiben a vízmérő „megfelelt” minősítést kapott, a vizsgálat költségét az ellenőrzést kezdeményező viseli, és a kiállított víz- ill. csatornadíj számlák módosítására nincsen lehetőség.
       
      Az ellenőrző vizsgálatra nem kerül sor, ha a fogyasztásmérő tulajdonosa – a másik fél részéről bejelentett kárigény tényének elismerésével együtt – más hiteles fogyasztásmérőt szerel fel.

      A vízmérők karbantartásáról, védelméről

      Vízelfolyásra utaló jelek, teendők

      Az ÉTV Kft. Üzletszabályzata szerint legalább 30 naponta egy alkalommal, egyszerű vizsgálattal a házi vízvezeték-hálózatot ellenőrizni kell. Amennyiben az ingatlanon minden vízvételezési hely (pl. vízcsapok, kerti csap, stb.) elzárását követően a vízmérő fogyasztást jelez (nincs nyugalmi állapotban), valahol a házi vezetékhálózatban vízelfolyás történik. Ebben az esetben kérjük, szakemberrel ellenőriztesse a házi ivóvízhálózatot - amennyiben valóban meghibásodásról van szó, gondoskodjon annak haladéktalan elhárításáról, majd az elfolyás tényét jelentse be Társaságunknak az aktuális vízmérőállással.

      Amennyiben vízelfolyás tapasztalható, és az elfolyt ivóvíz nem került a közműves szennyvízcsatorna hálózatba, és a fenti felhasználási hely rendelkezik közműves csatornabekötéssel, a javítást követően lehetősége van Társaságunkhoz (Érd, Diósd és Tárnok településeken az Érd és Térsége Csatorna-szolgáltató (ÉTCS) Kft-hez) kérelemmel fordulni - a javításról készült számla benyújtásával egyidejűleg - a számlázott szennyvízdíj mérséklése érdekében.
      A hatályos jogszabályi előírások szerint a fogyasztási helyen nyilvántartott ügyfelünk köteles a víziközmű-szolgáltató számára a hiba keletkezésének helyét ellenőrizhető módon bemutatni és a javítást számlával igazolni.

      A vízmérők, és a vízmérőhely (akna) karbantartásáról

      Míg a téli hónapokban a fagy ellen kell megvédeni a vízmérőket, a tavaszi és az őszi hónapokban is érdemes rendszeresen a vízmérők állapotát ellenőrizni. Bár nem jellemző, előfordulhat, hogy bizonyos vízmérő típusoknál, a jelentős külső és belső hőmérséklet különbözet, valamint a nedves levegő miatt, a számlapon akár belülről, akár kívülről pára keletkezik. Ha esetleg ilyen előfordulna Önnél is, javasoljuk, hogy száraz, napos időben nyissa ki az aknafedelet, és hagyja, hogy a hőmérséklet különbözet kiegyenlítődésével ez a jelenség megszűnjön. Természetesen a vízpára semmilyen műszaki hatással nincs a vízmérőre, annak működését, és pontos vízmennyiség mérését nem befolyásolja.
      Amennyiben a párásodás állandósul, kérje szakembereink segítségét, és Ügyfélszolgálatunk elérhetőségein jelezze a mérővel kapcsolatos problémát.

      Itt szeretnénk felhívni figyelmet, hogy a vízmérőakna szabályszerű állapotban tartása a Felhasználó jogszabályi kötelessége. Kérjük, a mérőaknában ne tartson egyéb, oda nem illő tárgyakat (növényeket, télálló zöldségeket, stb.), illetve rendszeresen gondoskodjon annak takarításáról, valamit a vízmérőhöz való szabad hozzáférés (létra, ill. hágcsó megléte) lehetőségéről.

      A vízmérő és a plombazár védelme

      A téli hideg komoly gondokat okozhat a felhasználási hely vízhálózatában, illetve a vízmérőben, ezért kérjük, gondoskodjon ezek fagy elleni védelméről. Az elfagyást leginkább a víztelenítéssel, valamint megfelelő szigeteléssel tudja megakadályozni. Fontos, hogy olyan szigetelőanyagot használjon, ami nedvesség hatására nem veszítni el szigetelőképességét (pl.: hungarocell). Érdemes magát a vízmérőt, illetve a vízmérő akna falait is szigetelni, valamint javasoljuk az akna fedlapját hőszigetelő anyaggal letakarni. Nem csak az időjárás változások által bekövetkezhető problémák elkerülésére kell figyelmet fordítani, ugyanis a vízmérők védelméről is a Felhasználó köteles gondoskodni. A fogyasztásmérők és a leszerelésüket megakadályozó zárak, plombák, záró elemek sértetlen megőrzéséért és védelméért a Felhasználó felelősséggel tartozik. Amennyiben számára felróható okból a vízmérő megrongálódik, vagy eltulajdonítják, a javítás, illetve a vízmérő pótlása, szerelése, továbbá hitelesítése költségeit a Szolgáltató részére megtéríteni köteles.
      Felhívjuk figyelmét, hogy amennyiben a Felhasználó a záró bélyeg vagy plomba hiányát nem jelenti be a Szolgáltató felé, abban az esetben a víziközmű-szolgáltató kártérítési igényt érvényesíthet, illetve a szabálytalan közműhasználatra utaló jel alapján jogosult az Üzletszabályzat szerinti pótlólagos számlakibocsátásra és jogosult a víziközmű-szolgáltatás korlátozására és felfüggesztésére, ha a hiteles mérés feltételei a helyszínen nem állíthatóak helyre.
       
      3. A fővízmérő és a mellékvízmérők mérési különbözete
       
      Társasházak vagy több lakásos ingatlanok esetében a lakóközösség és a szolgáltató közötti elszámolás alapja a bekötési vízmérő (fővízmérő), mely az ingatlan által felhasznált teljes vízmennyiséget méri. A fővízmérő a telek határától általában 1 méteres sávban kiépült fővízmérős aknában kerül elhelyezésre, az ezt követő, telken ill. házon belüli vezetékrendszer a lakóközösség, míg a lakásmellékmérő az adott lakástulajdonos tulajdonában van.

      1991 óta jogszabály teszi lehetővé, hogy a többlakásos házakban az egyes lakóknak a fogyasztását mellékvízmérőkkel mérjék meg. Az így megmért egyéni fogyasztásról a szolgáltató külön-külön számlát készít.

      Az ingatlanon fogyasztott víz mennyisége szempontjából alapesetben a bekötési vízmérő az irányadó. A bekötési vízmérő és az elkülönített vízhasználatokat mérő mellékvízmérők mérési különbözeteként megállapított vízfogyasztás után víziközmű szolgáltatási díjat a bekötési vízmérő szerinti felhasználó köteles a Szolgáltatónak megfizetni.
      A víziközmű-szolgáltató az elszámolás alapjául szolgáló fogyasztásmérőkön mért fogyasztásról nyilvántartást vezet. Amennyiben az elszámolás a főmérőn mért mennyisége alapján történik, úgy az ÉTV Kft. a bekötési vízmérő és a mellékvízmérők aktuális és az ezt megelőző állásáról, valamint a mérési különbözetről a szolgáltatói leolvasást követően kiállított számla mellékletében tájékoztatja a bekötési vízmérő felhasználóját.
       
      A bekötési vízmérő és az elkülönített vízhasználatokat mérő mellékvízmérők által mért mennyiség csak nagyon ritkán azonos, azaz mérési különbözet keletkezik.
      Fogyasztási különbözet esetén a bekötési vízmérő szerinti felhasználó köteles a Szolgáltatónak megfizetni a különbözeti ivóvíz mennyiség (és az arra eső csatornaszolgáltatási díj) ellenértékét.

      A fő- és mellékvízmérők közötti különbségek okozta probléma jelentősége miatt a kérdéssel több alkalommal foglalkozott, azt vizsgálta a Nemzeti Fogyasztóvédelmi Hatóság és a Magyar Kereskedelmi Engedélyezési Hivatal, mint mérésügyi hatóság is.

      A fő- és mellékvízmérő közötti különbséget az alábbiak okozhatják:
      • A főmérőt követő hálózaton (lakóközösség tulajdonában lévő vezetékszakaszon) van méretlen fogyasztási hely (pl. kerti csap, közös helyiség, garázs stb.). Ilyen esetben az ezeken a helyeken vételezett víz mennyisége jelentkezik a főmérőn, de egyetlen mellékmérő sem méri.
      • A főmérőt követő csővezetéken, de a mellékmérőket megelőző szakaszon szivárgás, csőtörés van. Ebben az esetben is a főmérőn átfolyik a víz, de egyetlen mellékmérő sem méri, így a főmérő számlájában ez a vízmennyiség jelentkezni fog. Figyelem! A csőtöréseknél a víz 90%-a nem jelenik meg a felszínen!
      • A vízmérők leolvasása nem azonos időpontban történik.
      • A mellékmérők sikertelen leolvasásakor egy becsült mérőállás alapján állapítja meg a Szolgáltató a fogyasztást, ami eltérhet a valóságostól.
      • A leolvasott, vagy az ajtóra kiírt, illetve bediktált érték nem felel meg a valóságnak (szándékos vagy véletlen hiba).
      • Valamelyik, esetleg több mellékmérő kevesebb, vagy több fogyasztást mér, mint ami valójában átfolyt rajta (szorul, megáll, gyorsul). Ebben az esetben is arról van szó, hogy a főmérőn átfolyt víz mennyisége nem teljes mértékben, vagy egyáltalán nem jelentkezik a mellékmérők összesítésében.
      • Előfordulhat, hogy „esetleges műszaki beavatkozások” miatt valamelyik Felhasználónál a mellékmérő nem a valós fogyasztást mutatja. Ebben az esetben a főmérőn átfolyt víz mennyiségéből nem kerül levonásra ezen a mellékmérőn „méretlenül” átfolyt víz, így a főmérőre készült számlában fog megjelenni ez a fogyasztás.
      • A mellékvízmérők által mért felhasználás közötti különbség adódhat a vízmérők (fő és mellék) mérési pontatlanságából, és a vízmérők különböző indulási érzékenységéből. A mellékmérők függőlegesen történő beépítéssel már nem olyan érzékenyek, lassabban indulnak. Függetlenül attól, hogy a főmérő és a lakásokba felszerelt mellékvízmérők mérési pontosság szempontjából nem azonos kategóriába vannak sorolva, a Magyar Kereskedelmi Engedélyezési Hivatal (MKEH) hiteles mérésre szolgáló eszköznek fogadja el a vízmérőket, amennyiben a megengedett hibahatáron belül mérnek.
      • A fő- és mellékmérők működési elvüket tekintve alapvetően eltérőek.
      A felsorolt eltérési okok jelentkezhetnek külön-külön, de együttesen is.
       
      Amennyiben a fővízmérő és a mellékvízmérők közötti mérési különbözet tartós, ikerházaknál, vagy kisebb társasházaknál megoldásként javasoljuk a főmérősítés lehetőségét.
      Részletesebben erről a műszaki ügyintézés oldalon, az elkülönült vízhasználat mérése ikermérőkkel alfejezetben olvashat.

      Eljárás teljes körű mellékvízmérősítés esetén
       
      A víziközmű-szolgáltatásról szóló 2011. évi CCIX. törvény 52.§. (2a) bekezdése szerint a mellékszolgáltatási szerződéssel rendelkező elkülönített vízhasználók kérhetik, hogy a víziközmű-szolgáltatási díj elszámolásának alapja kizárólag a mellékvízmérőkön mért fogyasztás legyen.
      A kérelmező a teljes körű mellékvízmérősítés igénybevételével kapcsolatban személyesen az ügyfélszolgálati irodában, a telefonos ügyfélszolgálaton vagy az ÉTV Kft. honlapján (www.erdivizmuvek.hu) kaphat tájékoztatást.
      Az igénybejelentéshez kapcsolódó nyilatkozat-minta, képviselő személyére vonatkozó magánokirat-minta valamint a megállapodás-tervezet az ügyfélszolgálaton térítésmentesen hozzáférhetőek, vagy az ÉTV Kft. honlapjáról (www.erdivizmuvek.hu) letölthetőek.
       
      A kérelem benyújtásának előfeltételei:
      • a bekötési vízmérő mellett az elkülönített vízhasználók elkülönített vízhasználati helye és más vízvételi helyek kizárólag hiteles, plombával vagy záróbélyeggel ellátott mellékvízmérőkkel és hatályos mellékszolgáltatási szerződéssel rendelkeznek, és
      • a mellékvízmérőkön és a bekötési vízmérőn mért fogyasztási adatok, valamint a helyszíni ellenőrzés alapján a csatlakozó hálózati szakaszon a karbantartás elmaradására visszavezethető vízveszteség vagy az elszámolatlan vízvétel lehetősége kizárható.
      • A benyújtandó kérelem tartalma:
      • a kérelemmel érintett felhasználási hely (ingatlan) címe, helyrajzi száma,
      • az adott bekötési vízmérőhöz tartozó, mellékszolgáltatási szerződéssel rendelkező elkülönített vízhasználók által aláírt teljes bizonyító erejű magánokirat, melyben közlik a víziközmű-szolgáltatóval a képviseletükben eljáró természetes személy esetén annak nevét, lakcímét, anyja nevét, születési helyét és idejét, jogi személy, jogi személyiséggel nem rendelkező szervezet esetén annak székhelyét, cégjegyzékszámát, adószámát, képviselőjének nevét, lakcímét, anyja nevét (továbbiakban: képviselő), ha az nem a bekötési vízmérő szerinti felhasználó vagy a bekötési vízmérő szerinti közös képviselő,
      • a képviselő postai ill. telefonos valamint e-mail-es elérhetősége,
      • a helyszíni ellenőrzés alapjául szolgáló, a csatlakozó hálózati szakasz megvalósulási állapotáról, jogosultsággal rendelkező tervező által készített és aláírásával ellátott, a kérelem benyújtását megelőző 90 napnál nem régebbi műszaki dokumentáció (állapotterv),
      • megbízott képviselő által a teljes mellékmérősítés feltételeinek való megfelelésről kitöltött nyilatkozat,
      • a mellékvízmérők és a bekötési vízmérő egyidejű leolvasásának időpontjára vonatkozó javaslat - az ÉTV Kft. gyakorlatával összhangban.
       
      A benyújtott kérelem elbírálása
      Az ÉTV Kft. a benyújtott kérelem tartalmi elemeit (a felhasználási hely adatai, kapcsolódó mellékszolgáltatási szerződések megléte) nyilvántartásával is összehasonlítva ellenőrzi, amennyiben szükséges azt kiegészítésre, hiánypótlásra visszaküldi.
       
      A szolgáltató ellenőrzi továbbá, hogy a bekötési vízmérő szerinti felhasználónak és az elkülönített felhasználóknak lejárt fizetési határidejű díjtartozása az érintett felhasználási helyeken van-e. Amennyiben a szolgáltató lejárt fizetési határidejű díjtartozást tart nyilván, az érintett felhasználási helyeken, úgy azok rendezéséig a közszolgáltatási szerződés tárgyi Megállapodással való módosítására (kiegészítésére) nem kerülhet sor.
       
      A fenti feltételek megfelelőssége esetén a kérelmező képviselővel 8 napon belül az ÉTV Kft. felveszi a kapcsolatot, időpont egyeztetése végett (telefonon, SMS-ben, vagy e-mailben). Sikertelen kapcsolatfelvétel esetén, postai úton írásban tájékoztatja az ÉTV Kft. a képviselőt az időpont egyeztetés lehetőségéről, a kérelem benyújtásától számított 15 napon belül.
       
      Amennyiben a fenti feltételek nem teljesülnek (hiányos, vagy nem megfelelő kérelem, vagy díjtartozás) úgy a kérelem benyújtásától számított 15 napon belül az ÉTV Kft. írásban tájékoztatja a kérelmező képviselőt a hiánypótlási kötelezettségről, díjtartozás rendezésnek szükségességéről.
       
      Az előre egyeztetett időpontban - a benyújtott tervdokumentáció alapján - a képviselő részvételével a szolgáltató helyszíni ellenőrzést végez. Adott évben, adott felhasználási hely tekintetében az első előre egyeztetett ellenőrzést és egy esetlegesen szükséges hibajavítási ellenőrzést díjmentesen, míg minden további, a kérelem elbírálhatóságához előírt ellenőrzést meghatározott díjazás ellenében végez el a szolgáltató. A mindenkor alkalmazott díjak az ÉTV Kft. honlapján (www.erdivizmuvek.hu) találhatók.
       
      Ennek során ellenőrzi:
      • a bekötési vízmérő és mellékvízmérők közötti csatlakozó hálózat műszaki állapotát,
      • a bekötési vízmérő mellett az elkülönített vízhasználati helyek és más vízvételi helyek teljes körű mérősítésének meglétét,
      • az elkülönített felhasználási helyek összes vízvételi lehetőségének mellékmérővel történő mérését,
      • a mellékvízmérők hitelességét és az azt igazoló plomba vagy bélyegzés sérülésmentes állapotát,
      • szolgáltató által elhelyezett plombazár(ak) számát és állapotát,
      • a vízmérők beszerelési állapotát (függőleges vagy vízszintes beépítés),
      • a vízmérők egyszerű vizsgálattal történő működőképességét (nem álló mérő, befolyásolásra utaló jel nem látható, stb.),
      • az adott mellékvízmérő felszereléséhez kiadott szolgáltatói hozzájárulásban foglaltaknak való megfelelőséget, 
      • az elkülönített vízhasználók szolgáltatói nyilvántartásban szereplő adatait.
       
      Az elkülönített vízhasználóknak vagy képviselőjüknek minden elkülönített vízhasználati helyen egy időben (egy kiszállással) lehetővé kell tenniük az ellenőrzést a Szolgáltató számára.
      Amennyiben az előre egyeztetett időpontban a kérelmezők nem teszik lehetővé a teljes körű ellenőrzést, ennek ténye az ellenőrzési jegyzőkönyvben rögzítésre kerül. Az eljárás a képviselő által az ellenőrzésre írásban megadott új időpontig szünetel. Ha a képviselő 15 napon belül az ismételt kivizsgálásra új időpontot nem egyeztet, az ÉTV Kft. a kérelmet elutasítja.
      A helyszíni ellenőrzésről az ÉTV Kft. minden esetben jegyzőkönyvet vesz fel. Az ellenőrzés során feltárt nem megfelelőségi hiba esetén a javításról a lakóközösségnek saját költségén kell gondoskodnia, melyet követően a képviselő írásos jelzése alapján ismételt vizsgálat elvégzésére kerül sor, annak kézhezvételétől számított 15 napon belül. Eredményes helyszíni ellenőrzés esetén az ÉTV Kft. azonnal teljes körű leolvasást is végez.
       
      A megállapodás megkötése
      Az eredményes helyszíni ellenőrzést követő 15 napon belül az ÉTV Kft. köteles a háromoldalú Megállapodást (szolgáltató - bekötési vízmérő szerinti felhasználó - elkülönített vízhasználók képviselője) írásos, nyomtatott formában, a szükséges példányszámban (minimum 3 eredeti példány), aláírásával ellátva a képviselőnek
      • személyesen átadni,
      • vagy postai úton megküldeni.
       
      A szerződési ajánlatban foglaltak a szolgáltatót a Megállapodás átadását vagy kézbesítését követő 15 napig kötik. A Megállapodás ajánlati kötöttségi időben történő visszaküldése esetén a Megállapodás az ellenőrzés során leolvasott mérőállásokkal lép érvénybe, a már meglévő közszolgáltatási szerződés kiegészítő megállapodásaként.
       
      Amennyiben az ajánlati kötöttségi időn belül a Megállapodás nem kerül visszaküldésre, az nem jön létre.
       
      A Megállapodás megkötéséig a szolgáltató és az érintett elkülönített felhasználók között a már megkötött szerződések alapján történik az elszámolás. A Megállapodás megkötését követően, a helyszíni ellenőrzésen végzett teljes körű leolvasás alapján az ÉTV Kft. a bekötési vízmérőre és a mellékmérőkre elszámoló számlákat készít.
       
      A víziközmű-szolgáltatásról szóló 2011. évi CCIX. törvény 52. § (2a) bekezd. és a Víziközmű-szolgáltatásról szóló 2011. évi CCIX. törvény egyes rendelkezéseinek végrehajtásáról szóló 58/2013. (II.27) Kormányrendelet 62. § (5) bekezdésében meghatározott feltételeknek a megállapodás teljes tartalma alatt teljesülniük kell. Az ehhez szükséges intézkedéseket a felhasználó és a képviselő haladéktalanul megteszik (különösen az ún. más vízvételi helyek vízmérőinek hitelesítése és a vízmérők épségének megőrzése, minden további létesítendő vízvételi hely engedélyeztetése, ezekre mellékszolgáltatási szerződés megkötése, a bekötési vízmérőtől kezdődő csatlakozó és belső hálózati szakasz karbantartása).
       
      A feltételek teljesülésében bekövetkező bármely változást haladéktalanul be kell jelenteni a szolgáltató felé.
       
      Leolvasás, elszámolás, eltérések kezelése a Megállapodás időtartama alatt
      A szolgáltató a bekötési vízmérő és mellékvízmérők teljes körű leolvasását a közszolgáltatási és mellékszolgáltatási szerződések szerinti gyakorisággal végzi, a Megállapodásban rögzített rendszeres időpontokban. A leolvasás teljes körűsége biztosításáért a képviselő felel, a leolvasásra csak a képviselő vagy írásbeli meghatalmazottja jelenlétében kerülhet sor.
      A szolgáltatói leolvasások között, a számlákon feltüntetett diktálásra nyitva álló időpontokban érkező, a felhasználó/elkülönített vízhasználók által bediktált mérőállásokról a szolgáltató elszámoló számlát készít. Ennek hiányában részszámla készül az elmúlt 1 év átlagfogyasztási adatai alapján.
      A szolgáltatói leolvasások között a bekötési vízmérő illetve a mellékmérőkön mért összesített vízhasználat között mutatkozó különbözet, mint elfogadott mérési hiba +/- 5% mértékű.
      Ha a bekötési vízmérő, illetve elkülönített vízhasználatok összesített fogyasztásának különbözete meghaladja az elfogadott mérési hibát, a csatlakozó hálózati szakasz esetleges vízveszteségének és elszámolatlan vízvételeinek (a továbbiakban együtt: elszámolatlan vízvétel) felülvizsgálata érdekében az ÉTV Kft. a saját költségén, soron kívüli ellenőrzést végez.
      A vizsgálatra az elszámolatlan vízvételre utaló leolvasási adatok keletkezését követő 30 napon belül kell sort keríteni. Az ellenőrző vizsgálaton a lakóközösség Megállapodást aláíró képviselője és az elkülönített vízhasználók közösen biztosítják a bekötési vízmérő és a mellékvízmérők, valamint a csatlakozó hálózat egyidejű, részletes műszaki felülvizsgálatának lehetőségét.
       
      Amennyiben a leolvasási adatok keletkezésével (szolgáltatói leolvasással) egy időben ellenőrző vizsgálat is történik, - mely során a lakóközösség Megállapodást aláíró képviselője biztosítja a bekötési vízmérő és a mellékvízmérők, valamint a csatlakozó hálózat egyidejű, részletes műszaki felülvizsgálatának lehetőségét - úgy az ÉTV Kft. az ellenőrző vizsgálatot az elszámolatlan vízvételre utaló leolvasási adatok keletkezését követő 30 napon belül megtartandó helyszíni vizsgálatnak tekinti, ezért ismételt helyszíni vizsgálatot nem tart.
       
      Amennyiben az ellenőrző vizsgálaton a lakóközösség nem biztosítja a csatlakozó hálózat illetve a főmérő és az összes mellékmérő egyidejű leolvasását, ellenőrzését, úgy az ÉTV Kft. a rendelkezésére álló, a szolgáltató által leolvasott mérőállások alapján bocsátja ki a bekötési vízmérő számláját, valamint soron kívüli ellenőrzés, leolvasás költséget a lakóközösség (társasház) részére az ÉTV Kft. kiszámlázza. A mindenkor alkalmazott díjak az ÉTV Kft. honlapján (www.erdivizmuvek.hu) találhatók.
       
      A Megállapodásban rögzített elfogadott mérési hibahatárt meghaladó mérték esetén
      • ha a kivizsgálás szabálytalanságot nem tár fel – a Megállapodásban rögzített, (+/-) 5 %-os elfogadott mérési hiba értéke feletti különbözetet a Szolgáltatónak jogában áll a bekötési mérő terhére vagy javára kiszámlázni.
      • ha az ellenőrzés során megállapításra kerül, hogy a csatlakozó, illetve házi ivóvíz hálózati szakaszon az elfogadott mérési hibát meghaladó vízfogyasztást elszámolatlan vízvétel okozta, az elszámolatlan vízvétel megszüntetéséig a bekötési vízmérő és a mellékvízmérők összesített teljes fogyasztási különbözetét az ÉTV Kft, az esedékes víziközmű-szolgáltatási számlában, egyenlő mértékben az érintett elkülönített vízhasználók részére (terhére vagy javára), valamint a soron kívüli ellenőrzés, leolvasás költséget a lakóközösség (társasház) részére kiszámlázza. Ebben az esetben a Szolgáltató az előző szolgáltatói leolvasás óta esedékes alapdíjakat a bekötési mérő vonatkozásában a főmérő szerinti felhasználó részére kiszámlázza.
       
      Az ÉTV Kft. az elfogadott mérési hibát meghaladó vízfogyasztás számlázását az elfogadott mérési hibahatáron belüli utolsó elszámolástól az elszámolatlan vízvétel megszűnéséig alkalmazhatja. Az elszámolatlan vízvétel megszüntetésének napját a lakóközösség Megállapodást aláíró képviselője 3 napon belül írásban köteles bejelenteni az ÉTV Kft. felé, aki emiatt saját költségén 5 munkanapon belül soron kívüli ellenőrzést és leolvasást végez.
       
      Felhasználói/elkülönített vízhasználói kötelességek a Megállapodás időtartama alatt
      • hiteles mellékvízmérő biztosítása,
      • a mellékvízmérő cseréjének elvégzése saját költségen,
      • a leolvasási gyakoriságnak megfelelő és rendkívüli leolvasások/ellenőrzések lehetőségének a biztosítása,
      • a szolgáltatási díj fizetési határidőre történő megfizetése,
      • a bekötési vízmérőt követő belső ivóvíz hálózati szakaszok és mellékvízmérők rendszeres ellenőrzése, karbantartása, a feltárt hibák javítása, a vezetékhálózatot érintő bármely műszaki beavatkozás bejelentése, az ellenőrzési lehetőség biztosítása,
      • a vízmérő, illetve a hitelesítő plomba megsérülése, meghibásodása esetén a szolgáltató értesítése és a javítás elvégzése,
      • az ellenőrzésre szolgáló szolgáltatói plombazár megsérülése esetén a szolgáltató azonnali értesítése, lehetővé téve a szolgáltató általi cserét,
      • a belső ivóvíz hálózatot érintő új felhasználási hely kialakítási igénye esetén annak engedélyezetése a szolgáltatóval,
      • az elszámolatlan vízvételezési lehetőségek kizárása,
      • lakossági és nem lakossági díjtarifát érintő változások azonnali bejelentése,
      • felhasználói és képviselet változások határidőben történő bejelentése,
      • az Üzletszabályzatban és a Megállapodásban foglalt egyéb kötelezettségek teljesítése.
       
      A Szolgáltató kötelessége a Megállapodás időtartama alatt
      • a mellékvízmérők hitelesítésének lejártáról érintettek értesítése írásban,
      • a mellékvízmérők cseréjének elvégzése az elkülönített vízhasználó esetleges megbízása alapján, az elkülönített vízhasználó költségére,
      • teljes körű leolvasás végzése a leolvasási gyakoriságnak megfelelően a Megállapodás szerint,
      • a bekötési vízmérő és a mellékvízmérők összesített fogyasztási különbözetének megállapítása, a különbözet külön szabályok szerinti elszámolása,
      • rendszeres rész-, ill. elszámoló számlázás,
      • a vezetékhálózatot érintő bármely műszaki beavatkozás bejelentését követően szükség szerint az esetleges ellenőrzés elvégzése,
      • lakossági és nem lakossági díjtarifát érintő változások átvezetése,
      • felhasználói és képviselet változások bejelentést követő átvezetése,
      • az Üzletszabályzatban és a Megállapodásban foglalt egyéb kötelezettségek teljesítése.
       
      A megállapodással rendelkező elkülönített vízhasználó fogyasztásának korlátozása, vagy előrefizetős vízmérő felszerelésével történő biztosítása
      Amennyiben a már megkötött Megállapodással rendelkező elkülönített vízhasználó
      • a mérésügyről szóló törvény végrehajtásra kiadott kormányrendeletben előírt határidőn belül a mellékvízmérő hitelesítésről ismételt felszólításra sem gondoskodott
      • három egymást követő alkalommal nem teszi lehetővé a Megállapodás szerinti időpontban a mellékvízmérő leolvasását, vagy
      • 60 napot meghaladó késedelembe esett,
      az egyéb jogkövetkezmények viselése mellett tűrni köteles, hogy az ÉTV Kft. az adott felhasználási hely ivóvízfogyasztását korlátozza, vagy előrefizetős ivóvízmérőt helyezzen el a mérési helyen.
       
      A megkötött megállapodás felmondásának okai:
      • a felek közös megegyezése,
      • szerződő felek bármelyikének jogszabálynak megfelelő rendes és rendkívüli felmondása,
      • közszolgáltatási és/vagy a mellékszolgáltatási szerződés megszűnése, határozott időre történő szerződéskötés esetén a határozott idő lejárta,
      • a felek közötti szerződésben rögzített egyéb megszűnési ok bekövetkezése.
      •  
      4. Számlázással kapcsolatos tudnivalók, díjszabás, számlareklamáció, hibás mérés
       
      Díjak
      2012. január 1-én hatályba lépett a víziközmű-szolgáltatásról szóló 2011. évi CCIX. törvény, mely a víziközmű szolgáltatások korábbi önkormányzati díjmegállapító jogkörét megszüntette. Az alaptevékenységek díja hatósági áras lett, a víziközmű-szolgáltatásért a felhasználóknak a víziközmű-szolgáltatásról szóló 2011. évi CCIX. törvény és a felhatalmazása alapján kiadott miniszteri rendelet szerint jóváhagyott díjat kell fizetnie.
      Szíves figyelmébe ajánljuk a weboldalunkon elhelyezett díj kalkulátorunkat, mely segítségével a számlája várható összegén felül a becsült díjcsökkentés mértékét is megtudhatja. A víz- és csatornadíjakat, továbbá díj kalkulátorunkat itt érheti el. További kérdése esetén kérjük, forduljon telefonos ügyfélszolgálatunkhoz.

      Rezsicsökkentés
      A rezsicsökkentések végrehajtásáról szóló 2013. évi LIV. törvény a 2013. július 1-től igénybevett szolgáltatások esetében a víziközmű-szolgáltatók által alkalmazott lakossági víz- és csatornaszolgáltatási díjak 10%-os csökkentését írta elő.
      A díjcsökkentés az ÁFÁ-t is tartalmazó egységárakra, azaz az alapdíjakra és a fogyasztással arányos díjakra (továbbá a vízterhelési díjra) egyaránt vonatkozik.

      Érintett felhasználói kör:
      • azon természetes személy lakossági felhasználók, akik nem folytatnak jövedelemszerző tevékenységet a felhasználási helyen, társasházak, lakásszövetkezetek, lakóközösségek,
      • bérlakás céljára hasznosított felhasználási helyek, ahol ugyan a Felhasználó nem lakossági felhasználó, de magánszemély bérlő használja a szolgáltatást.
      A rezsicsökkentések végrehajtásáról szóló 2013. évi LIV. törvény szerint a számla első oldalán színesben adunk összegszerű tájékoztatást a számlában számlázott fogyasztás után - a 2013. július 1-t követő elszámolási időszakra vonatkozóan a Felhasználó fizetési kötelezettségéről rezsicsökkentés nélkül. Továbbá a számlában feltűntetésre kerül az Ön megtakarítása Ft-ban a konkrét számlára vonatkozóan, és a 2013. július 1-ét követő időszakra vonatkozó göngyölt megtakarítás egyaránt.

      A fizetendő díj alapdíjból és fogyasztással arányos díjból áll.
      A víziközmű-szolgáltatásról szóló 2011. évi CCIX. törvény tartalmazza az alapdíjra és a fogyasztással arányos díjra vonatkozó rendelkezéseket.
      A rendelkezésre állási alapdíjat definíció szerint a lakossági és a közületi Felhasználók a szolgáltatási díj részeként lakásonként és elkülönített fogyasztási helyenként fizetik azért, hogy a fogyasztási helyenkénti átadási ponton a nap minden időszakában megfelelő minőségű, mennyiségű ivóvíz álljon a Felhasználó rendelkezésére. Tehát hiába nincs az adott fogyasztási helyen vízfogyasztás, a szolgáltatónak a víz vételezésének lehetőségét biztosítania kell. A szolgáltatás folyamatos biztosítása érdekében felmerült költségek forrása a fogyasztástól független alapdíj. Az alapdíj tartalmazza - a többi közműszolgáltatáshoz hasonlóan - az adott szolgáltatás, rendelkezésre állásának díját, és azt a célt szolgálja, hogy a fogyasztás mértékétől függetlenül felmerülő állandó költségek egy részét (közműrendszer fenntartása, hibaelhárítás, 24 órás ügyelet biztosítása, rendszeres vízminőség-ellenőrzés, stb.) arányosabban ossza szét a szolgáltatást folyamatosan vagy csak időszakosan igénybe vevő Felhasználók között.

      A fogyasztással arányos díjat, mint a számla másik összetevőjét - az eddig megszokott módon - az igénybevett szolgáltatás mennyisége után köbméterenként kell fizetni, amely a fogyasztás mértékével arányosan változó összeg.

      Információk a vízterhelési és talajterhelési díjról

      A 2004. január 1-jén életbe lépett 2003. évi LXXXIX. sz. törvénnyel levegő-, víz- és talajterhelési díj került bevezetésre. Ezeket összefoglaló néven környezetterhelési díjnak nevezik.

      Vízterhelési díj
      Hazánkban a teljes körű szennyvíztisztítás hiánya miatt továbbra is szennyező anyagok kerülnek élővizeinkbe. A folyamat megállítása érdekében a kormány megvizsgálta a terhelések további csökkenését célzó beruházások megvalósításának lehetőségét és döntött a vízterhelési díj fokozatos bevezetéséről. Ez a természetes környezet megóvását szorgalmazó intézkedés a "szennyező fizet" elv alapján arányos teherviselést jelent az állam és a környezethasználók között.

      A hatályos törvény értelmében a víziközmű szolgáltatók szedik be a vízterhelést előidéző Felhasználóktól a szolgáltatás árán felül, a vízdíjszámlában külön tételként megjelenő köbméterarányos díjat.

      Talajterhelési díj
      Hosszú évek óta a házi szennyvízszikkasztókon keresztül talajba szivárgó tisztítatlan szennyvíz környezetkárosító, szennyező hatású. A talajterhelési díjat azoknak kell fizetniük, akik előtt megvan a lehetőség arra, hogy a szennyvizüket a települési csatornahálózaton keresztül a tisztító telepre vezessék - azaz az ingatlanuk előtt megépült a csatorna -, de nem élnek vele.

      Talajterhelési díjat a helyi vízgazdálkodási hatósági jogkörbe tartozó szennyvízelhelyezés esetében a szolgáltatott víz mennyisége után kell fizetni, amelyet, csökkenteni kell az ivóvízvezeték meghibásodása következtében elszivárgott, illetve külön jogszabály szerint locsolási célú felhasználásra figyelembe vett vízmennyiséggel.
      A talajterhelési díjjal szeretnék a törvényalkotók ösztönözni a lakosságot a környezetkárosító szennyvízszikkasztás felszámolására, a csatornabekötések létesítésére.
      A talajterhelési díjat helyi adó formájában a helyi önkormányzatok szedik be a vízszolgáltatóktól kapott adatszolgáltatás alapján, ezért bővebb tájékoztatásért kérjük, szíveskedjék a település polgármesteri hivatalának adóirodájához fordulni.

      A számlázásunkról

      Társaságunk nagyságrendileg 45 ezer Ügyfelünknek bocsát ki számlát, lakossági Felhasználók részére jellemzően kéthavi rendszerességgel, nagyfogyasztók részére havonta. A számlázásra vonatkozóan Társaságunk Üzletszabályzatának Általános Szerződési Feltételek 8. pontjában tájékozódhat. Üzletszabályzatunkat itt tekintheti meg: http://www.erdivizmuvek.hu/uzletszabalyzat
       
      A Szolgáltató általi leolvasás várható és a bediktálás elvárt időpontja számláinkon minden esetben feltüntetésre kerül. Számlamagyarázatunk itt elérhető.

      Társaságunknál a következő módokon történhet a fogyasztásmérők leolvasása és a számlázás:
      • Szolgáltató által kéthavonta leolvasott, illetve Ügyfeleink által bediktált mérőállások alapján jellemzően kéthavonkénti számlázás lakossági ügyfeleink részére (csak Érd, Diósd és Tárnok településeken).
      • Évi egyszeri szolgáltatói leolvasás, a leolvasások között részszámlák készülnek az előző időszaki átlagfogyasztási adatok alapján - bediktált vízmérőállás alapján elszámoló számla készül. Lehetőség van negyedévente történő leolvasásra, mely a Felhasználó külön kérésére történik.  Amennyiben a fogyasztásmérő Szolgáltató általi leolvasása negyedévente történik, úgy ezek időpontja mindig a naptári negyedévek első hónapjainak (január, április, július, október) első hete.
      • Szolgáltató általi havi leolvasott mérőállások alapján havi számlázás (kizárólag nagyfogyasztók esetében).
      A mérőállások bediktálására az alábbi lehetőségeket biztosítjuk Önnek:
      • Automata mérőállás rögzítő rendszer segítségével telefonon a +36 23 521771-es számon,
      • Elektronikus ügyfélszolgálatunkon a www.erdivizmuvek.hu oldalon,
      • SMS-ben a +3620-3927022 telefonszámon.
      Az SMS diktálás elvárt formátuma: c:vizora_L/Kvízmérőazonosító_vízmérőállás. A _ jel szóközt jelent, L, ha lakossági Felhasználó, K, ha közületi Felhasználó. (Egy lakossági Felhasználó diktálása a következőképpen néz ki: c:vizora L0409123451 500).

      Társasházi partnereinknek lehetőségük van a vízmérőállás bejelentést az ugyfelszolgalat@erdivizmuvek.hu e-mailcímünkre megküldeni.
       
      Hibás mérés
      Ha a fogyasztásmérő rendellenesen működik, nem mér, nem lehet leolvasni, vagy a hitelesítés ideje lejárt (a továbbiakban együtt: hibás mérés) a mérőeszköz adatai a számlázás alapjául nem szolgálhatnak.
      A hibás mérés időtartama:
      • ha a meghibásodás tényleges időpontja megállapítható, a meghibásodás időpontjától az új fogyasztásmérő felszerelésének időpontjáig terjedő időtartam,
      • ha a meghibásodás tényleges időpontja nem állapítható meg, a felek által közösen, becsléssel megállapított időtartam, vagy
      • megállapodás hiányában az utolsó mérőleolvasásától az új fogyasztásmérő felszerelésének időpontjáig eltelt időszak, de legfeljebb 12 hónap.
      A hibás méréssel érintett időszakban a számlázás alapjául szolgáló ivóvíz és szennyvíz mennyiségét az utolsó mérési hiba nélküli elszámolási időszak egy napra számított átlagfogyasztása és a hibás mérés alatt eltelt napok számának szorzataként kell meghatározni. Előzmény fogyasztási adatok hiánya esetén a Szolgáltató a Víziközmű-szolgáltatásról szóló 2011. évi CCIX. törvény egyes rendelkezéseinek végrehajtásáról szóló 58/2013. (II.27) Kormányrendelet 8. sz. melléklete által meghatározott fogyasztási adatokból indul ki.
      Az évenkénti leolvasás, részszámlázás tudnivalói

      Azokon a településeken ahol a Felhasználói igényeknek eleget téve az részszámlázás bevezetésre került, lakossági felhasználóinknak kéthavonta, vagy havi rendszerességgel kerül számla kibocsátásra. Ezeken a településeken évente egyszer történik a Szolgáltató általi vízmérő leolvasás, mely várható időpontja a számlán feltüntetésre kerül. Lásd számla magyarázatunkat: (link). 

      Az elszámoló számlából az időközben kiállított részszámlák levonásra kerülnek.
       
      A Szolgáltató által történő évi egyszeri mérőállás leolvasások között Felhasználóink jellemzően kéthavonta rész-számlát kapnak, melyben feltüntetett víz- (és csatorna) szolgáltatás mennyisége – alapesetben – az előző év 12 havi fogyasztási adatokból kalkulált kéthavi mennyiség. Amennyiben egy meghatározott időpontban (ennek elvárt időpontja a számlán feltüntetésre kerül) Ön a fogyasztásmérő állását Társaságunk felé eljuttatja (bediktálja), úgy minden esetben elszámoló számla kerül kiállításra.
       
      Tájékoztatjuk továbbá Önt, hogy 2014. évtől kezdődően, amennyiben az évi egyszeri, előre jelzett időszakban vízmérő-leolvasó munkatársunk többszöri felkeresés ellenére sem tudja a vízmérőt leolvasni, a részszámlát ugyancsak kiállítjuk és megküldjük, azonban azzal párhuzamosan felszólító levelet küldünk a Felhasználói szerződéses kötelezettség teljesítésére, és értesítjük a megismételt leolvasás várható időpontjáról.

      Amennyiben nem biztosítja vízmérő Szolgáltató általi leolvasását, úgy a közszolgáltatási szerződés felmondásra kerülhet, mely a víziközmű-szolgáltatás korlátozását vonhatja maga után!

      Kérjük, engedje meg, hogy felhívjuk szíves figyelmét - a későbbi viták elkerülése érdekében – a fenti elszámolási módozattal kapcsolatosan a következőkre:
      • az évi egyszeri mérőleolvasás miatt év közben rendszeresen ellenőriznie kell a vízmérő és a házi ivóvízhálózat állapotát, mivel a Felhasználó kezelésében álló vezetékszakaszon vízelfolyás alakulhat ki. Tekintettel arra, hogy általunk a megelőző 12 hónap fogyasztási adatai, ill. annak változása nem ellenőrizhető, a Szolgáltatónak sem a vízdíjból, sem a szennyvízdíjból nem áll módjában jóváírást eszközölni.
      • átlag ill. átalány mennyiség részszámlázása esetén, amennyiben annak mennyisége nem igazodott a fogyasztási szokásokhoz, az éves elszámoló számlában nagy összegű fizetendő díjkülönbözet alakulhat ki, melyre a Szolgáltató díjkedvezményt, méltányosságot nem tud biztosítani.
      • Felhasználói mérőállás bediktálása esetén nagyon pontosan szükséges a vízmérőállást leolvasni, mert tévesztés vagy elírás esetén a számla tartalmáért a Szolgáltató nem tud felelősséget vállalni.

      Fontos tudnivaló, hogy amennyiben a Felhasználó a Szolgáltató által előre jelzett időpontban mérőállást nem diktál, úgy a Szolgáltató a részszámlát automatikusan a megelőző elszámolási időszak átlagfogyasztási adatai alapján készíti el.

      Számlabemutatási típusok

      Papír alapú számlánkat, és az ahhoz kapcsolódó számla magyarázatot itt (link) megtekintheti. Amennyiben további kérdése merülne fel, munkatársaink telefonos ügyfélszolgálatunkon készséggel állnak rendelkezésére. De kérdéseit felteheti írásban is akár az elektronikus ügyfélszolgálati rendszerünkön keresztül, akár az ugyfelszolgalat@erdivizmuvek.hu e-mail címünkre megküldve.
       
      Díjmentes e-számla szolgáltatásunkat a Díjnet e-számla szolgáltató rendszerének használatával veheti igénybe víz- és szennyvízelvezetési szolgáltatásban részesülő ügyfeleink (www.dijnet.hu).
      Az e-számla egy olyan, elektronikus formában kibocsátott számla, amelyen pontosan azok az adatok szerepelnek, mint az eddigi papír alapú, kinyomtatott számlán, és épp olyan hiteles is, ezt garantálja a jogszabály szerinti elektronikus aláírás és az időbélyegző.


      Az e-számla előnyei:
      • Számláit az interneten keresztül bármikor és bárhol megtekintheti, és gondoskodhat azok kifizetéséről.
      • A számlák a kiállításuk után azonnal az Ön rendelkezésére állnak, valamint a számlák érkezéséről e-mailben értesítést küldünk.
      • Nem kell a postán a csekkel sorban állnia, a számlákat és az igazolószelvényeket őriznie.
      • Korábbi számláit könnyen visszakeresheti, hiszen ezeket rendezett formában 18 hónapig az interneten elérhetővé tesszük.
      • Az adatkapcsolat biztonságos 128 bites SSL titkosítással védett környezetben történik.
      • Az elektronikus formában megjelenő számlák esetében nem csak a tárolás, a megőrzés, a visszakeresés lesz egyszerűbb, de a kevesebb papírfelhasználással környezetünket is óvjuk.
      • Az e-számla szolgáltatás ingyenes.
      A regisztráció menetéről és az e-számláról bővebben itt tájékozódhat.
      A hatályos jogszabályok szerint a számla eljuttatásáról oly módon kell gondoskodnunk, hogy a számla kiegyenlítésére Önnek a kézhezvételtől legalább 8 nap álljon rendelkezésére. A számla késedelmes kézhez vétele azonban nem mentesíti a Felhasználót a fizetési kötelezettsége alól.
      A kézbesítésre vonatkozó részletes tájékoztatást Társaságunk Üzletszabályzatának 4. pontja tartalmazza. Üzletszabályzatunkat itt tekintheti meg.
       
      Számla késedelmes kézhezvétele esetén

      Amennyiben aktuális számláját nem kapta kézhez, kérjük, azt jelezze telefonos ügyfélszolgálati munkatársainknak, elektronikus ügyfélszolgálati rendszerünkön keresztül, vagy elektronikus levél formájában az ugyfelszolgalat@erdivizmuvek.hu e-mail címünkre megküldve.
       
      Tájékoztatjuk, hogy ha önhibáján kívül eső okokból (pl. késedelmes kézbesítés esetén) késedelembe esne a számla befizetésével, úgy Társaságunk a számla rendezésére egy pótbefizetési határidő biztosítása mellett kamatmentes befizetési lehetőséget biztosít.


      Számlakifogás
      Felhasználó a számla kézhezvételét követően kifogással élhet az ÉTV Kft-nél, amelynek a számla kiegyenlítésére vonatkozó kötelezettségre nincsen halasztó hatálya, kivéve, ha lakossági felhasználónak kibocsátott számláról van szó, továbbá a számlán feltüntetett mennyiség alapján a kifogásolt számlában feltűntetett havi fogyasztás az előző 12 hónap havi átlagfogyasztásának kétszeresét meghaladja, valamint a reklamáció közlésére még a fizetési határidő lejártát megelőzően került sor.
      Az ÉTV Kft. köteles a számlakifogást kivizsgálni, és a kifogás közlésétől számított 15 napon belül álláspontjáról a felhasználót írásban értesíteni.
      Ha a számlakifogás benyújtása esetében a fenti, halasztó hatály feltételei nem teljesülnek, úgy a számlareklamáció benyújtásától függetlenül a Felhasználónak a megkifogásolt számlát a fizetési határidőn belül meg kell fizetnie.
      Ha a számlakifogás halasztó hatályúnak minősül, de a kifogást az ÉTV Kft. elutasítja, úgy az elutasítást követően az eredeti (megreklamált, de nem módosított) számlát a válaszlevelünk kézhezvételét követő 8 napon belül késedelmi kamat nélkül fizetheti meg a Felhasználó.
       
       
      Számlamásolatok díja

      Társaságunknál a számlamásolatok kiadása első ízben mindig díjmentes. Amennyiben rendkívüli iratmásolatra, továbbá nem formanyomtatványon kezelhető, az ügyfélszolgálati iroda által használt igazolásra van szüksége, úgy adatszolgáltatási díj fizetendő. Az aktuális díjakról kérjük, tájékozódjon telefonos ügyfélszolgálatunkon vagy weboldalunkon.
      Elektronikus ügyfélszolgálatunkon elérhető lehetőségek a számlázáshoz kapcsolódóan

      Regisztrált felhasználóként elektronikus ügyfélszolgálati rendszerünkön keresztül korábbi számláit is megtekintheti. Továbbá lehetősége van a fizetési mód (csekkes, egyéni átutalás, csoportos beszedés) megváltoztatására, így időt megtakarítva nem kell ügyfélszolgálati irodánkat felkeresnie.
       
      Amennyiben az Ön ingatlana olyan településen található, ahol évi egyszeri leolvasás és részszámlázás került bevezetésre, és a számlázott általány mennyiségét szeretné megnövelni, illetve csökkenteni, úgy erre – és rendkívüli elszámolásra is - lehetőséget biztosítunk.
       
      További kényelmi szolgáltatásunk, hogy regisztrált ügyfélként lehetősége van elektronikus ügyfélszolgálatukon keresztül változtatást kezdeményezni a számlázás módjára vonatkozóan.
      Abban az esetben, ha nem felel meg Önnek a számlázott átalány mennyiség, mivel a tényleges fogyasztás alapján szeretné, ha számláját elkészítenénk, úgy kezdeményezheti a diktálásra történő áttérést. A számlázási mód váltáskor minden esetben elszámoló számlát készít Társaságunk, így szükséges egy aktuális vízmérőállás biztosítása is.
       
      A fent leírt lehetőségek igénybevételéhez kérjük, látogassa meg honlapunkat az alábbi elérhetőségen. www.erdivizmuvek.hu/eugyfelszolgalat/

      5. Számlabefizetés

      Számláink befizetésére azok keltétől számított 15 napon belül van lehetősége, késedelmi kamat felszámítása nélkül.
      A társaságunk által kibocsátott számlák kiegyenlítésére több lehetőséget biztosítunk:
       
      Csoportos beszedési megbízás
      A számlakifizetés legkényelmesebb módja, amikor Ügyfeleink megbízást adnak a számlavezető bankjuknak, hogy a Szolgáltató számláinak ellenértékét Társaságunk a bankszámláról rendszeresen leemelje. Csoportos beszedési megbízást a bankjánál adhat. Megjelölhető egy felső értékhatár is, ameddig a számlák kiegyenlítését Ön engedélyezi a bank számára.
       
      Amennyiben csoportos beszedési megbízással kívánja vízdíjszámláit kiegyenlíteni, kérjük a számlavezető pénzintézeténél a megbízásában az alábbi adatokat megadni szíveskedjék.
      Jogosult neve: Érd és Térsége Víziközmű Kft.
      Jogosult azonosítója: A10819067
      Fogyasztóazonosító: a számlán található 9 jegyű felhasználói azonosító szám
       
      A számlavezető pénzintézethez eljuttatandó formanyomtatványunkat itt érheti el:
      http://www.erdivizmuvek.hu/hu/portlet/downloads/download?oid=44
       
      Banki eseti átutalás
      Lehetősége van eseti banki átutalással is rendezni a számla ellenértékét.
      Bankszámlaszámunk: 10102244-58172900-01000001 (Budapest Bank)
      Átutalásnál kérjük, minden esetben tüntesse fel a közleményben a 9 jegyű felhasználó azonosító számot illetve a számla sorszámát!
      Amennyiben átutalásában nem adja meg a számla sorszámát, úgy a beérkezett összeget a legrégebbi ki nem fizetett számlájának teljesítésére számoljuk el.
       
      iCsekk QR kódos befizetés
      iCsekk alkalmazással gyorsan és egyszerűen kifizetheti számláját! Ehhez töltse le Android, vagy iPhone készülékére az alkalmazást és regisztrálja bankkártyáját, majd olvassa be a számla végén található QR kódot!
      További információk: www.erdivizmuvek.hu/icsekk és www.icsekk.hu
       
      Bankkártyás számlakiegyenlítés a Díjnet Zrt rendszerén keresztül
      Amennyiben Ön az e-számla mellett döntött, a www.dijnet.hu weboldalra belépve számláit bankkártyával is könnyedén kiegyenlítheti.
      További információk: www.erdivizmuvek.hu/eszamla
       
      Készpénzes díjbeszedés a felhasználási helyen
      A fogyatékkal élő védendő felhasználók nyilvántartásában szereplő lakossági felhasználó kérelmezheti a számla ellenértékének a felhasználási helyen történő kiegyenlítését. Ennek időpontja kizárólag az ügyfélszolgálati iroda nyitva tartási idejében lehetséges, és a pontos időpontról előzetesen a Felhasználó és az ÉTV Kft. telefonos egyeztetést folytatnak le. A számla nem készpénzes fizetési móddal kerül kiállításra, a számla befizetését a helyszínen aláírt készpénz átvételi elismervény igazolja.
       
      Természetesen készpénzzel illetve bankkártyával is kiegyenlítheti számláját személyesen, Érd, Felső u. 2. szám alatti ügyfélszolgálati irodánkban, nyitvatartási időben.
       
      Kérjük, fordítson figyelmet a vízdíjszámla határidőben történő kiegyenlítésére!
      A fizetési határidőt a számla első oldalát helyzetük el, késedelmes befizetés esetén a szolgáltató jogosult a Ptk. szerinti késedelmi kamat felszámítására.
       
      A fizetési módot legegyszerűbben elektronikus ügyfélszolgálatunkon módosíthatja, ahol jelenlegi folyószámla egyenlegét is megtekintheti!
      További információk: www.erdivizmuvek.hu/eugyfelszolgalat/
       
      6. Fizetéskönnyítési megoldások, védendő felhasználók
       
      Fizetési halasztás
      Amennyiben számlája pénzügyi rendezése nehézséget okoz Önnek, lehetősége van arra, hogy fennálló díjtartozását fizetési határidőt követően teljesítse, amennyiben erre irányuló kérelmét Társaságunkhoz eljuttatja. Kérelme elbírálásra kerül, majd ennek eredményéről írásban értesítjük.

      Részletfizetés
      Amennyiben fizetési nehézségei miatt felhalmozott díjtartozásának, vagy nagyobb összegű számlájának kiegyenlítését egy összegben nem tudja vállalni, kérheti a díjhátraléka részletekben történő megfizetését. Kérelmének jóváhagyása esetén Társaságunk elkészíti a részletfizetési megállapodást, mely a mindkét fél által történő aláírást és a Szolgáltató példányának visszaérkezését követően lép érvénybe. Részletfizetés naptári évenként egyszer kérhető.
      Amennyiben bármely részlet határidőre történő befizetését elmulasztja, a fennmaradó tartozása azonnali egy összegben esedékessé válik a költségekkel és késedelmi kamatokkal együtt, illetve újabb részletfizetési kérelme automatikusan elutasításra kerül. A részletek fizetése mellett a mindenkor esedékes számlákat is ki kell egyenlítenie.

      Részletfizetési lehetőség iránti kérelmét személyesen, telefonos ügyfélszolgálatunkon vagy akár már elektronikus ügyfélszolgálatunkon keresztül is eljuttathatja hozzánk: www.erdivizmuvek.hu/eugyfelszolgalat/
       
      Igénybe vehető támogatások
      A helyi Önkormányzatoknál működő családsegítő szolgálatnál lehetősége van adósságkezelési támogatás igénybevételére (a támogatási forma településenként eltérhet). Az adósságkezelés célja, hogy az igénybevevőket segítse díjhátralékuk (lakhatási költségek körébe tartozó közüzemi díjtartozás) csökkentésében és - lehetőség szerint - azok megszűntetésében.
      Az adósság rendezéséhez többféle támogatás vehető igénybe melyeket a mindenkor hatályos helyi rendeletek szabályoznak. A támogatások igényléséhez mindig a családsegítő szolgálattal való szoros együttműködés szükséges.
       
      Fizetési kedvezmények szociálisan rászoruló védendő felhasználók esetében
      A szociálisan rászoruló védendő felhasználó 12 naptári hónapon belül egy alkalommal részletfizetési kedvezményt vagy fizetési haladékot kérhet. Erre a szociálisan rászoruló felhasználó figyelmét az ÉTV Kft. a fizetési felszólításban felhívja, egyúttal tájékoztatja a szociálisan rászorulót a részletfizetés, illetve a fizetési haladék leghosszabb igénybe vehető időtartamáról és a tervezett fizetési ütemezésről.
      Részletfizetési kedvezmény és fizetési haladék csak olyan szociálisan rászoruló felhasználót illet meg, aki vállalja, hogy a részletfizetés, fizetési haladék igénybevételének időtartama alatt igénybe vett víziközmű-szolgáltatás díját és a tartozás részösszegeit, illetve a tartozás halasztott összegét a víziközmű-szolgáltató által méltányosan megállapított, határidőben és ütemezésben kiegyenlíti.
      Az ÉTV Kft. a szociálisan rászoruló felhasználó fizetési kedvezményre vonatkozó kérelmét 15 napon belül megválaszolja.
      Amennyiben a szociálisan rászoruló Felhasználó a részletfizetési, illetve fizetési haladékra vonatkozó megállapodás feltételeit megszegi, a víziközmű-szolgáltató jogosult a részletfizetésre, illetve fizetési haladékra vonatkozó megállapodás azonnali hatályú felmondására. A részletfizetés, fizetési haladék időtartama alatt a kedvezménnyel érintett díjfizetési kötelezettség vonatkozásában a felhasználót kamat- és kötbérfizetési kötelezettség nem terheli.
      A részletfizetés időtartama az igénylést megelőző 12 hónapban számlázott csatornadíj használatból számított:
      • 1 havi átlagfogyasztás ellenértékét meg nem haladó tartozás esetén legalább két hónap,
      • 3 havi átlagfogyasztás ellenértékét meg nem haladó tartozás esetén legalább öt hónap,
      • 3 havi átlagfogyasztást meghaladó tartozás esetén legalább hat hónap.
      A fizetési haladék időtartama legfeljebb 60 nap, különös méltánylást érdemlő esetben 90 nap. A részletfizetés, fizetési haladék tekintetében a fentiektől - a szociálisan rászoruló felhasználó javára – az ÉTV Kft. eltérhet.
       
       
      Védendő Felhasználói kedvezmények
       
      A víziközmű-szolgáltatási jogszabályok a legnehezebb helyzetben lévő lakossági Felhasználókat védelem alá helyezik. Ez azt jelenti, hogy a védendő felhasználók jogosultak bizonyos kedvezményekre, szolgáltatásokra, melyek azonban a víz- és csatornaszolgáltatás díját nem érintik. A védendő felhasználók a kedvezményeket és szolgáltatásokat csak egy felhasználási helyen vehetik igénybe.
      A védendő felhasználók a védelemre jogosító, jogszabályban meghatározott tulajdonságuk alapján szociálisan rászoruló vagy fogyatékkal élő felhasználóként részesülhetnek a víziközmű-szolgáltató által nyújtott, jogszabályban részletesen meghatározott kedvezményben.
      Az igénybevételre vonatkozó részletes szabályokat a Víziközmű-szolgáltatásról szóló 2011. évi CCIX. törvény egyes rendelkezéseinek végrehajtásáról szóló 58/2013. (II.27) Kormányrendelet határozza meg.
      A védendő felhasználók nyilvántartásába történő felvételt Önnek kell kérnie a honlapunkon elérhető adatlap kitöltésével és a rászorultságot igazoló eredeti iratok bemutatásával az igazolás kiállításától számított 30 napon belül az ÉTV Kft. ügyfélszolgálati irodájában. A 30 nap elteltét követően új igazolást kell kérnie. A védendő felhasználói körbe tartozás igazolására az Ön kérelmére a jegyző igazolja, hogy életvitelszerűen tartózkodik a kérelemben megjelölt felhasználási helyen, a védendő felhasználói státuszra jogosító ellátást megállapító szerv, hogy a kérelem benyújtásakor Ön részesül az adott ellátásban.
       
      Szociálisan rászoruló védendő felhasználók
      Szociálisan rászoruló felhasználónak azt a természetes személyt kell tekinteni, aki, vagy akinek a háztartásában élő személy:
      a) a szociális igazgatásról és szociális ellátásokról szóló 1993. évi III. törvény (a továbbiakban: Szoctv.) 32/B. §-a szerinti időskorúak járadékában részesül,
      b) a Szoctv. 33. §-a szerinti aktív korúak ellátására jogosult,
      c) a Szoctv. 38. §-a szerinti lakásfenntartási támogatásban részesül,
      d) a Szoctv. 40–44. §-a szerinti ápolási díjban részesül,
      e) a gyermekek védelméről és a gyámügyi igazgatásról szóló 1997. évi XXXI. törvény (a továbbiakban: Gyvt.) 19. §-a szerinti rendszeres gyermekvédelmi kedvezményben részesül,
      f) a Gyvt. 25. §-a szerinti otthonteremtési támogatásban részesült, a támogatás megállapításától számított 3 éven keresztül,
      g) a Gyvt. 54. §-a szerinti nevelőszülő, aki saját háztartásában neveli a gondozásába helyezett átmeneti vagy tartós nevelésbe vett gyermeket, vagy
      h) a hitelszerződésből eredő kötelezettségeiknek eleget tenni nem tudó természetes személyek lakhatásának biztosításáról szóló törvény alapján a Nemzeti Eszközkezelővel bérleti jogviszonyban áll.
      Amennyiben Ön szociális helyzete alapján rászoruló Felhasználónak minősül, kedvezményként 12 naptári hónapon belül egy alkalommal részletfizetésre és fizetési halasztás igénybevételére jogosult.
      Részletfizetési kedvezmény és fizetési haladék Önt akkor illeti meg, ha vállalja, hogy a részletfizetés, fizetési haladék igénybevételének időtartama alatt igénybe vett víziközmű-szolgáltatás díját és a tartozás részösszegeit, illetve a tartozás halasztott összegét a vízközmű-szolgáltató által méltányosan megállapított, határidőben és ütemezésben kiegyenlíti.
      Ha a részletfizetési, illetve fizetési haladékra vonatkozó megállapodás feltételeit megszegi, a víziközmű-szolgáltató jogosult a részletfizetésre, illetve fizetési haladékra vonatkozó megállapodás azonnali hatályú felmondására. A részletfizetés, fizetési haladék időtartama alatt a kedvezménnyel érintett díjfizetési kötelezettség vonatkozásában kamat- és kötbérfizetési kötelezettség Önt nem terheli.
       
      A részletfizetés időtartama az igénylést megelőző 12 hónapban számlázott ivóvíz felhasználásból számított:
      - egy havi átlagfogyasztás ellenértékét meg nem haladó tartozás esetén legalább két hónap,
      - 3 havi átlagfogyasztás ellenértékét meg nem haladó tartozás esetén legalább öt hónap,
      - 3 havi átlagfogyasztást meghaladó tartozás esetén legalább hat hónap.
       
      A fizetési haladék időtartama legfeljebb 60 nap, különös méltánylást érdemlő esetben 90 nap.
      A részletfizetés, fizetési haladék tekintetében a fentiektől - a szociálisan rászoruló felhasználó javára – az ÉTV Kft. eltérhet.
       
      Fogyatékkal élő védendő felhasználók
      A fogyatékkal élő védendő felhasználót különösen a méréssel, a leolvasással, a számlázással és a díjfizetési módokkal kapcsolatosan igényeinek megfelelő, különleges bánásmódban kell részesíteni.
      A fogyatékkal élő lakossági felhasználó a védendő felhasználók nyilvántartásába történő felvételére való jogosultságát
      a) a Víziközmű-szolgáltatásról szóló 2011. évi CCIX. törvény egyes rendelkezéseinek végrehajtásáról szóló 58/2013. (II.27) Kormányrendelet 10. melléklet A) része szerinti, 30 napnál nem régebbi, kitöltött és aláírt nyomtatvány benyújtásával, és
      b) ha
      ba) vakok személyi járadékában részesül, a juttatást megállapító vagy folyósító szerv által kiadott, a jogosultság fennállását igazoló, 30 napnál nem régebbi határozat vagy igazolás eredeti példányának bemutatásával, vagy a Víziközmű-szolgáltatásról szóló 2011. évi CCIX. törvény egyes rendelkezéseinek végrehajtásáról szóló 58/2013. (II.27) Kormányrendelet 10. melléklet B) része szerinti, 30 napnál nem régebbi, kitöltött és aláírt nyomtatvány benyújtásával;
      bb) fogyatékossági támogatásban részesül, a juttatást megállapító vagy folyósító szerv által kiadott, a jogosultság fennállását igazoló, 30 napnál nem régebbi határozat vagy igazolás eredeti példányának bemutatásával, vagy a Víziközmű-szolgáltatásról szóló 2011. évi CCIX. törvény egyes rendelkezéseinek végrehajtásáról szóló 58/2013. (II.27) Kormányrendelet 10. melléklet B) és C) része szerinti, 30 napnál nem régebbi, kitöltött és aláírt nyomtatvány benyújtásával; vagy
      bc) a víziközmű-szolgáltatás megszüntetése, felfüggesztése a lakossági felhasználó vagy a vele közös háztartásban élő személy életét vagy egészségét közvetlenül veszélyezteti, a 10. melléklet C) része szerinti, 30 napnál nem régebbi, kitöltött és aláírt nyomtatvány benyújtásával igazolhatja.
       
      A fogyatékosság jellegét, amely a fogyatékkal élő felhasználót alkalmatlanná teszi a fogyasztásmérő leolvasására, a mérőállás közlésére, a számlaolvasásra, vagy a számla felhasználási helyen kívüli, készpénzes fizetéstől eltérő kiegyenlítésére, továbbá az fenti bekezdés b) pont bc) alpontjának esetleges fennállását a kezelőorvos, ennek hiányában a háziorvos igazolja a Víziközmű-szolgáltatásról szóló 2011. évi CCIX. törvény egyes rendelkezéseinek végrehajtásáról szóló 58/2013. (II.27) Kormányrendelet 10. melléklet C) része szerinti nyomtatvány kitöltésével. Ha a rehabilitációs szakigazgatási szerv, a Nemzeti Rehabilitációs és Szociális Hivatal szakvéleményezési hatásköre az érintettre kiterjed, a kezelőorvos és a háziorvos a Víziközmű-szolgáltatásról szóló 2011. évi CCIX. törvény egyes rendelkezéseinek végrehajtásáról szóló 58/2013. (II.27) Kormányrendelet 10. melléklet C) része szerinti nyomtatványt e szerv szakvéleménye alapján tölti ki.
      A víziközmű-szolgáltató a fogyatékkal élő felhasználót a rászorultság igazolását követő 8 napon belül nyilvántartásba veszi, és a nyilvántartásba vételről a felhasználót további 8 napon belül írásban tájékoztatja.
      A vakok személyi járadékában vagy fogyatékossági támogatásban részesülő személyt, mint fogyatékkal élő felhasználót nem kell személyes körülményeinek megfelelő, különleges bánásmódban részesíteni, ha vele együtt olyan nagykorú személy él, aki nem fogyatékkal élő felhasználó.
      Az fenti bekezdés b) pont bc) alpontja szerinti körbe tartozó, a felhasználóval egy háztartásban élő fogyatékkal élő személyre tekintettel, a fogyatékkal élőnek nem minősülő felhasználó is kérheti a fogyatékkal élő személyek nyilvántartásába történő felvételét, de ugyanazon fogyatékkal élő személyre tekintettel csak egy felhasználó egy felhasználási hely vonatkozásában szerepelhet a nyilvántartásban jogosultként.
       
      Az fenti bekezdés b) pont ba) és bb) alpontja szerinti körbe tartozó fogyatékkal élő felhasználót megillető különleges bánásmód:
      a) havi (időközi) mérőleolvasás a felhasználási helyen,
      b) készpénzben történő számlakiegyenlítés a felhasználási helyen,
      c) a számla értelmezéséhez az érintett víziközmű-szolgáltató üzletszabályzata szerint nyújtott egyedi segítség (helyszíni számlamagyarázat, számlafordíttatás),
      d) helyszíni (otthoni) ügyintézés lehetősége.
       
      Amennyiben a fogyatékkal élő védendő Felhasználó a Víziközmű-szolgáltatásról szóló 2011. évi CCIX. törvény egyes rendelkezéseinek végrehajtásáról szóló 58/2013. (II.27) Kormányrendelet 10. mellékletének benyújtásával, megfelelően kitöltött és aláírt formában igazolja, hogy a víziközmű-szolgáltatás megszüntetése, felfüggesztése a Felhasználó vagy a vele közös háztartásban élő személy életét vagy egészségét közvetlenül veszélyezteti, úgy díjtartozás esetén a Szolgáltató a közüzemi ivóvíz-szolgáltatás felfüggesztését vagy korlátozását a felhasználási helyen nem foganatosítja.
       
      A védendő felhasználók nyilvántartásba vételéhez szükséges adatlapok, ill. azok kitöltési útmutatója honlapunkról letölthetőek (http://erdivizmuvek.hu/ugyfelszolgalat/letoltheto_dokumentumok/) illetve ügyfélszolgálati irodáinkon vagy telefonos ügyfélszolgálatunkon keresztül is díjmentesen igényelhetőek.
       
       
      7. Szolgáltatáskorlátozás, behajtás

      Fizetési felszólítás, késedelmi kamat
      Amennyiben fizetési határidőn belül nem tesz eleget fizetési kötelezettségének, Társaságunk fizetési felszólítást küld egy készpénzátutalási megbízással (postai sárga csekk), mely segítéségével a fennálló díjtartozását egy összegben rendezheti. A késedelmes napokra a 2013. évi V. törvény (Ptk.) szerinti késedelmi kamatot számítjuk a vízdíjszámlán feltüntetett fizetési határidőt követő első naptól kezdődően a tartozás kiegyenlítésének napjáig.
       
      Ivóvíz-szolgáltatás korlátozása vagy felfüggesztése
      A Szolgáltató élhet annak lehetőségével, hogy kétszeri igazolt felszólítást követően (tértivevényes levélben ivóvíz-szolgáltatáskorlátozás előtti fizetési felszólítás) a felhasználási helyen a vízszolgáltatást korlátozza vagy felfüggessze. Erre akkor kerülhet sor, ha a megküldött fizetési felszólításunk kézhezvételét követően sem rendezi díjtartozását, illetve nem élt a fizetéskönnyítési lehetőségekkel.
       
      Lakossági Felhasználók esetében a vonatkozó jogszabályok alapján díjtartozás miatt az előző pontban ismertetett lakossági eljárás eredménytelensége esetén az előre egyeztetett időpontban intézkedünk az ivóvíz-szolgáltatás korlátozásáról, a jogszabályi előírások megléte esetén felfüggesztés is történhet. Korlátozás ill. felfüggesztés esetén a közegészségügyi követelmények teljesítéséhez szükséges ivóvízellátást biztosítjuk, mely legalább 20 liter/fő/nap mennyiséget jelent.
      A fenti ivóvíz mennyiséget leggyakrabban csökkentett víznyomással (korlátozás esetén), illetve palackos vagy zacskós vízzel, ill. közkútról (felfüggesztés esetén) biztosítjuk.
      Nem lakossági Felhasználók esetében előre jelzett időpontban a közüzemi ivóvíz-szolgáltatást felfüggeszti és a közszolgáltatási szerződést felmondja.

      A befizetés megtörténtét igazoló bizonylatot legkésőbb az értesítésben szereplő szolgáltatáskorlátozás várható időpontját megelőző munkanapon délelőtt 10 óráig kell Társaságunk fax, vagy e-mail elérhetőségeire elküldenie. Amennyiben a befizetés tényét a személyes felkeresése alkalmával munkatársainknak igazolja, úgy a mindenkor érvényes díjszabás alapján kiszállási díj megfizetése is esedékessé válik.
       
      Amennyiben az ivóvíz-szolgáltatás korlátozásának bevezetése elkerülhetetlen, Ügyfelünk együttműködése esetén a korlátozás vízmérő aknában történik. Együttműködés hiányában közterületen végezzük el a munkálatokat a gerincvezetéken történő korlátozással/ leválasztással, ebben az esetben a helyreállítás költsége jelentősen magasabb. Amennyiben a munkálatok elvégzése során a szilárd burkolat bontása elengedhetetlen, a burkolat-helyreállítási díj megfizetése is esedékessé válik, mely tovább növeli a költségeket.
       
      Amennyiben a fogyatékkal élő védendő Felhasználó a Víziközmű-szolgáltatásról szóló 2011. évi CCIX. törvény egyes rendelkezéseinek végrehajtásáról szóló 58/2013. (II.27) Kormányrendelet 10. mellékletének benyújtásával, megfelelően kitöltött és aláírt formában igazolja, hogy a víziközmű-szolgáltatás megszüntetése, felfüggesztése a Felhasználó vagy a vele közös háztartásban élő személy életét vagy egészségét közvetlenül veszélyezteti, úgy díjtartozás esetén a Szolgáltató a közüzemi ivóvíz-szolgáltatás felfüggesztését vagy korlátozását a felhasználási helyen nem foganatosítja.
       
      A vízkorlátozással és annak helyreállításával kapcsolatosan felmerült költségeit az ÉTV Kft. a vonatkozó jogszabályok alapján a Felhasználóra hárítja. A szolgáltatás helyreállítása csak a tartozás maradéktalan megfizetése vagy egyedi elbírálás esetén a részletfizetési megállapodás megkötése után lehetséges.

      Mellékszolgáltatási szerződés felmondása
      Amennyiben Ön mellékvízmérővel rendelkezik, a megkötött mellékszolgáltatási szerződése a fizetési késedelem miatt kezdeményezett fizetési meghagyás kibocsátását követő 15 napos határidővel felmondásra kerül, amennyiben díjtartozása rendezése ügyében felszólításunk ellenére nem intézkedik. A mellékszolgáltatási szerződés felmondásáról Társaságunk a szerződés felmondásával egyidejűleg tájékoztatja a bekötési vízmérő szerinti Felhasználót, valamint a megbízott képviselőt. (Egy adott bekötési vízmérőhöz tartozó, mellékszolgáltatási szerződéssel rendelkező elkülönített vízhasználók által teljes bizonyító erejű magánokiratban meghatalmazott személy, aki képviseletükben eljár, ha az nem a bekötési vízmérő szerinti felhasználó.)
       
      A mellékszolgáltatási szerződés felmondását követően az Ön elkülönített felhasználói helyen működő mellékvízmérőjén mért fogyasztást figyelmen kívül hagyjuk, az elkülönült felhasználói helyre fizetendő alapdíjakat a bekötési vízmérőre kibocsátott számlában érvényesítjük.
      Amennyiben a díjtartozást a bekötési vízmérő szerinti Felhasználó/Lakóközösség sem rendezi ivó-vízszolgáltatás korlátozását a Szolgáltató a bekötési vízmérőnél elvégzi. 


      Jogi eljárás
      Amennyiben nem intézkedik a díjtartozás rendezése érdekében, követelésünket Társaságunk jogi képviselőjének átadjuk, hogy a kintlévőségünk mielőbbi megtérülése érdekében bírósági úton eljárjon. Jogi képviselő fizetési meghagyásos eljárást kezdeményez, majd ezt követően nem teljesítés esetén gondoskodik a végrehajtási eljárás megindításáról, amely végső esetben akár az ingatlan árverésen történő értékesítéséhez és egyéb szankciókhoz is vezethet.
       
      Amennyiben az előző pontban részletezett jogi eljárás megindítására sor kerül, további költségek merülnek fel, melynek megfizetése az adóst terhelik. Ilyenek pl.: a fizetési meghagyás megindításával összefüggő díj, jogtanácsosi munkadíj, végrehajtási eljárás megindításával kapcsolatban felmerült díj, végrehajtónak fizetendő díjak, költségek, jutalékok, adatszolgáltatások díjai.
       
       
      8. Műszaki ügyintézés, locsolási kedvezmény, a szolgáltatás megszüntetése
       
      Vízbekötés
      Bővebb információkért kérjük, olvassa el az ivóvízbekötéssel kapcsolatos tájékoztatónkat.
      Elérhetősége: http://www.erdivizmuvek.hu/hu/portlet/downloads/download?oid=19
       
      Csatornabekötés
      Bővebb információkért kérjük, olvassa el a csatornarákötéssel kapcsolatos tájékoztatónkat.
      Elérhetősége: http://www.erdivizmuvek.hu/hu/portlet/downloads/download?oid=20
       
      Nyári locsolási kedvezmény, locsolási célú vízmérő létesítése
      A vonatkozó jogszabályok szerint a szennyvízelvezetési helyről a szennyvízelvezető műbe kerülő szennyvíz mennyisége méréssel (szennyvízmennyiség mérő beépítésével) - mérés hiányában pedig az adott helyen fogyasztott vízmennyiség alapulvételével állapítható meg. Azaz amennyiben a szennyvízmennyiséget külön nem mérik, az elfogyasztott vízmennyiség alapján kell megfizetnie a szennyvízdíjat.
       
      Nem veszi figyelembe az ÉTV Kft. a szennyvíz mennyiségének meghatározásánál az elkülönített mérés hiányában, házikert öntözéséhez kizárólag május 1-jétől szeptember 30-ig terjedő időszakban felhasznált, az elszámolás alapjául szolgáló ivóvízfogyasztás 10 százalékát elérő vízmennyiséget, amennyiben azt a lakossági Felhasználó – az ellenőrzés lehetőségének előzetes értesítés mellőzésével történő felajánlásával – kéri. Az ÉTV Kft. e csatornadíj kedvezményt mennyiségi korrekció útján biztosítja.
      A jogszabályi környezet változása miatt a fenti kedvezményt 2016. évtől már igényelni kell, 2015. évben és az azt megelőző időszakban a kedvezményt igénylés nélkül biztosította az ÉTV Kft. minden lakossági Felhasználónak.
       
      Legkésőbb 2016. február 28-ig a már szerződött lakossági Felhasználók részére az ÉTV Kft. az elkülönített mérés nélküli, locsolási csatornadíj kedvezmény vonatkozásában igénylőlapot juttat el postai úton. A locsolási csatornadíj kedvezményre jogosító igénylőlap Társaságunk részére történő visszaküldésének határideje 2016. április 15, mely beérkezése esetén az ÉTV Kft. a kedvezményt 2016. május 1-től biztosítja.
       
      Amennyiben az igénylőlap 2016. április 15. után érkezik be az ÉTV Kft-hez, úgy az elkülönített mérés nélküli, locsolási csatornadíj kedvezményt a soron következő elszámolási periódusban biztosítjuk a Felhasználó részére, a korábbi periódusra elmaradt locsolási kedvezmény visszamenőlegesen nem érvényesíthető.
      Új felhasználó esetében az igénylési lehetőség a közszolgáltatási vagy mellékszolgáltatási szerződéskötéskor is lehetséges.
       
      Az elkülönült mérés nélküli, locsolási csatornadíj kedvezmény igénylésének feltételei:
      • Írásos igénylés beérkezése a Szolgáltatónak adott év április 15-ig azzal, hogy Felhasználó lehetőséget biztosít Szolgáltatónak, hogy az igénybevétel feltételeit előzetes értesítés nélkül ellenőrizze.
      • A Felhasználó egyéb, helyi vízvételi lehetőséggel nem rendelkezik (víziközműből szolgáltatott ivóvizet használ locsolás céljára), és nincs külön mérője a locsolási víz elszámolására.
      • A felhasználási helyen hiteles bekötési vagy mellékvízmérő működik.
      • Igénylő rendelkezik az ÉTV Kft-vel kötött érvényes, közszolgáltatási vagy mellékszolgáltatási szerződéssel, illetve nem áll fent teljes körű mellékmérősítés.
      • Felhasználó legfeljebb 2.000 m2-es házikerttel rendelkezik. Ennek tényét Felhasználó a nyilatkozatban aláírásával igazolja.
       
      A kérelmet nem szükséges évente meghosszabbítani, a kedvezményt a közszolgáltatási vagy mellékszolgáltatási szerződés tartama alatt az ÉTV Kft. folyamatosan biztosítja.
       
      Felhasználói mérőállás diktálás hiányában a Szolgáltató arányosítással állapítja meg az fenti időpontokban a kedvezmény alapjául szolgáló kezdő és záró időpont mérőállásait, az arányosítással megállapított mérőállástól kerül a kedvezmény alkalmazásra az arányosítással megbecsült mérőállásig, soron kívüli szolgáltatói mérőleolvasást az ÉTV Kft. az elkülönített mérés nélküli, locsolási csatornadíj kedvezmény okán nem végez.
       
      A részletes tájékoztató és igénylőlap itt érhető el:
      http://erdivizmuvek.hu/hu/portlet/downloads/download?oid=150
       
      További locsolási célú csatornadíj-kedvezmény igénybevételéhez a hatályos jogszabályok által szabályozott módon megtervezett és kivitelezett és a Szolgáltató által engedélyezett locsolási mellékvízmérő vagy locsolási iker(fő)mérő telepítése szükséges.
      A 10%-os mértékű locsolási csatornakedvezmény és a locsolási vízmérő által mért ivóvízmennyiség utáni csatorna-díjkedvezmény együttesen nem vehető igénybe.
       
      Bővebb információkért kérjük, olvassa el a locsolási célú vízmérőkkel kapcsolatos tájékoztatónkat.
      Elérhetősége: http://www.erdivizmuvek.hu/hu/portlet/downloads/download?oid=60
       
      Több lakásos társasházak, lakóegységek fogyasztásának elkülönült mérése
      Elkülönült vízhasználat mérése elszámolási célú mellékmérő(k) létesítésével
      A mellékvízmérők a bekötési vízmérővel rendelkező ingatlan – általában társasház - lakásainak, elkülönített (egyedi) vízhasználatainak mérésére, elszámolására szolgál. Ebben az esetben a Társasház lakásainak (albetétjeinek) fogyasztásáról önálló számlát bocsát ki a Szolgáltató, az elfogyasztott vízmennyiséget a lakások mellékvízmérői külön-külön mérik.
       
      Bővebb tájékoztatásért kérjük, olvassa el a mellékmérősítéssel kapcsolatos tájékoztatónkat.
      Elérhetősége: http://www.erdivizmuvek.hu/hu/portlet/downloads/download?oid=59
       
      Az elkülönült vízhasználat mérése ikermérőkkel
      Az ikermérő egy vagy több ingatlan különböző felhasználási helyei ivóvízhasználatának mérésére szolgál, az ivóvíz bekötővezeték végpontjára csillagpontosan kialakított - a jelenleg üzemelő fővízmérő mellett felszerelt - újabb bekötési vízmérő.
      A legfőbb különbség a mellékvízmérős elszámoláshoz viszonyítva az, hogy minden Felhasználó külön bekötési vízmérővel rendelkezik, így számlázásilag elkülönült módon történik meg a mért mennyiség elszámolása, ebből adódóan fővízmérő-mellékvízmérő mérési különbözet sem jelentkezik.

      Míg a mellékvízmérő tulajdonjoga a Felhasználóé - addig a fővízmérő tulajdonosa a Szolgáltató, így azok hitelesítését, cseréjét is a Szolgáltató végzi saját költségén.
      A főmérősítés megrendelése előtt mindenképpen szükséges egy helyszíni felmérés, amely alátámasztja azt, hogy műszakilag a bekötések kialakítása megfelelő az főmérősítéshez (főmérős akna mérete, állapota, a jelenlegi ivóvíz-hálózat állapota és kialakításának vizsgálata).
      További feltétel, hogy a jelenlegi szabályos fővízmérő akna mérete lehetővé tegye a főmérők egymás mellett történő elhelyezését, továbbá minden lakás külön-külön házi bekötővezeték csatlakozással rendelkezzen a főmérő aknában.
      A helyszíni felmérést Társaságunk végzi el, melynek díja előre fizetendő, az igénybejelentéshez szaktervező által elkészített tervdokumentáció benyújtása szükséges.
       
      Bővebb tájékoztatásért kérjük, keresse telefonos ügyfélszolgálatunkat vagy ügyfélszolgálati irodánkat.
       
      Szolgáltatás szüneteltetése
      A hatályos jogszabályok és Társaságunk Üzletszabályzata szerint a Felhasználó a Szolgáltatóhoz intézett írásbeli nyilatkozatával kezdeményezheti a víziközmű-szolgáltatás szüneteltetését, ha a felhasználási helyet átmenetileg nem használja.
      A szünetelés kérelmezett ideje legfeljebb 1 év lehet.
       
      A szennyvíz elvezetésére irányuló szolgáltatás szüneteltetését, illetve megszüntetését csak a Felhasználó által a népegészségügyi szakigazgatási szervtől beszerzett írásbeli hozzájárulás esetén hajtja végre a Szolgáltató.
      Ha a vízmérőn keresztül tűzivíz-hálózat ellátása is történik, akkor a szüneteltetéséhez a területileg illetékes katasztrófavédelmi kirendeltség írásos engedélye szükséges, a felhasználási hely és a vízmérő gyári számának megjelölésével, melyet a Felhasználónak kell beszereznie.
      A szüneteltetéssel kapcsolatosan a Szolgáltatónál felmerülő díjakat, költségeket a Felhasználó viseli.
       
      Szünetelésre az alábbi feltételek együttes fennállása esetén van lehetőség:
      a) a felhasználó írásban kéri a szüneteltetést és nyilatkozik, hogy a felhasználási helyen rendszeres emberi tartózkodás nincs,
      b) a felhasználó - amennyiben a felhasználási hely víziközmű-szolgáltatásba bekapcsolt ingatlan - nyilatkozik, hogy nem a víziközmű-rendszerből származó egyéb vizet a szennyvíz-törzshálózatba nem kíván vezetni,
      c) a szüneteltetés végrehajtásához a műszaki előfeltételek biztosítottak,
      d) a felhasználó a szünetelés foganatosításával együtt járó költségek előzetes megfizetéséről szóló igazolást, és a felhasználási hely tulajdonosának (amennyiben az nem azonos a felhasználóval) hozzájárulását csatolta.
       
      A Szolgáltató a szüneteltetett víziközmű-szolgáltatás idejére szolgáltatási díjat nem számol fel, így alapdíjat sem.
       
      Szolgáltatás megszüntetése
      A víziközmű-szolgáltatási szerződést közműves ivóvízellátás esetén a felhasználó 60 napos határidővel felmondhatja. Ha a szerződést az ingatlant egyéb jogcímen használó mondja fel, előzetesen a tulajdonos hozzájárulását is be kell szereznie. A víziközmű-szolgáltatási szerződés felmondása nem érintheti hátrányosan az ingatlanon más felhasználó által igénybe vett közműves ivóvíz-szolgáltatást.
       
      Az ivóvíz és/vagy szennyvíz bekötővezetéket Szolgáltató leválasztja a törzshálózatról, és a fogyasztásmérőt leszereli. Ebben az esetben a szolgáltatás újraindítása csak új bekötés létesítéseként végezhető. Tájékoztatjuk, hogy a hatályos jogszabályok szerint az ivóvíz-szolgáltatás megszüntetésével kapcsolatosan felmerült költségeket, továbbá a szilárd útburkolat felbontásával és helyreállításával kapcsolatos költségeket a Felhasználó előzetesen köteles megfizetni a Szolgáltatónak.
       
      Tájékoztatjuk, hogy a munkálatok elvégzéséhez a helyi polgármesteri hivataltól közterület bontási engedély is szükséges, a hivatal egyes esetekben szaktervező által készített forgalomtechnikai tervdokumentáció benyújtását is előírhatja.
       
      A fenti közútkezelői, illetve önkormányzati engedélyek, illetve hozzájárulás birtokában van lehetőség arra, hogy a szolgáltatás megszűntetését a tulajdonos vagy meghatalmazottja írásban kérje Ügyfélszolgálati irodánkban, a fenti összeg(ek) megelőlegezése mellett.
       
      Tájékoztatjuk, hogy az ivóvízbekötés megszüntetésének megrendelésekor a felhasználási helyhez tartozó vevői folyószámláján nem lehet díjtartozás.
      A bekötés megszüntetésekor munkatársaink a vízmérő állását is leolvassák, és az ezen mérőállás alapján záró számlát állítunk ki, mely rendezéséről a felhasználónak gondoskodnia kell.
       
      Egyéb forrásból származó víz, nem közműves ivóvíz (fúrt, ásott kút, csapadékvíz) bevezetése a közműves szennyvízhálózatba (telki vízmérő)
      Amennyiben az ingatlan egyéb vízforrással rendelkezik, és a keletkezett szennyvizeket részben/egészben a közműves szennyvízhálózatba kívánja vezetni, Társaságunkkal egyeztetett helyen, hiteles, ún. telki vízmérővel kell a vízmennyiséget megmérni, mely a csatornadíj számlázás alapját képezi. Ezen vízmérő a Felhasználó tulajdonát képezi, így a mérő beszerzésének, hitelesítésének, a terveztetés és kivitelezés költsége a Felhasználót terheli.
       
      Társaságunk szolgáltatási területén a csapadékvíz, talajvíz, rétegvíz bevezetése a szennyvízcsatornába TILOS!
       
       
      9. Panaszkezelés, jogorvoslati lehetőségek
       
      Társaságunk a mindenkor hatályos fogyasztóvédelmi és ágazati jogszabályok valamint Társaságunk Üzletszabályzata szerint végzi panaszkezelési tevékenységét.
      Ügyfélszolgálatunk a reklamációkra, panaszokra a hatályos fogyasztóvédelmi jogszabályok által előírt 15 napos határidőn belül, egyéb megkeresésekre 30 napon belül válaszol.
       
      Reklamációját, panaszát a következő módokon juttathatja el Társaságunkhoz:
      • személyesen az Érd, Felső u. 2. alatti ügyfélszolgálati irodánkban,
      • telefonos ügyfélszolgálatunkon a +36 23 521751-es telefonszámon,
      • elektronikus ügyfélszolgálatunkon a www.erdivizmuvek.hu webcímen,
      • e-mailben az ugyfelszolgalat@erdivizmuvek.hu címen,
      • telefaxon a +36 23 521759-es faxszámon,
      • és postai úton a 2031 Érd, Pf. 55 levélcímen.
      A hatályos fogyasztóvédelmi jogszabályok szerint első ízben a kifogásával a Szolgáltatót igazolt módon meg kell keresnie. Amennyiben a reklamációjának Társaságunk által kivizsgálását követően Önhöz eljuttatott válaszunkban leírtakat nem fogadja el, vagy kifogása van a válasszal kapcsolatban, úgy az alábbi szervekhez fordulhat jogorvoslatért:
      • Magyar Energetikai és Közmű-szabályozási Hivatal. http://www.mekh.hu Ügyféliroda címe: 1054 Budapest, Bajcsy-Zsilinszky út 52., Levelezési címe: 1388 Budapest, Pf. 88. Telefon: +36 1 459-7777, Fax: +36 1 459-7766, E-mail: mekh@mekh.hu
      • Pest Megyei Kormányhivatal, Műszaki Engedélyezési és Fogyasztóvédelmi Főosztály, Fogyasztóvédelmi Osztály. Címe: 1135 Budapest, Lehel u. 43-47.,Telefon: +36 1 329-7017 és +36 1 236-3900, Fax: +36 1 236-3956, Levelezési cím: 1364 Budapest, Pf.: 270 E-mail: fogyved.pestmegye@pmkh.hu
      • Pest Megyei Békéltető Testület. http://www.panaszrendezes.hu Címe:1119 Budapest, Etele út 59-61. II. em. 240., Telefon/Fax: +36 1 269-0703, Levelezési cím: 1364 Budapest, Pf.:81, E-mail: pmbekelteto@pmkik.hu
       
      Társaságunk a fogyasztói jogvita rendezése érdekében igénybe veszi a békéltető testületi eljárást, de nem veti alá magát döntésének.
       
      Amennyiben az Ön lakóhelye vagy tartózkodási helye nem Pest megye területén található, abban az esetben az Önhöz legközelebb eső Békéltető Testület elérhetőségét az alábbi oldalon találja meg: http://www.bekeltetes.hu/index.php?id=testuletek
       
       
      Ügyfélszolgálati oldalak

      Ügyfélszolgálati oldalak

       
      1. Szerződéskötési folyamat, felhasználóváltással kapcsolatos tudnivalók
       
      Az Érd és Térsége Víziközmű Kft. (továbbiakban: ÉTV Kft., szolgáltató, közszolgáltató, víziközmű-szolgáltató) a vonatkozó, hatályos jogszabályban meghatározott feltételek fennállása esetében a felhasználóval - felhasználási helyenként - közszolgáltatási szerződést köt. A közszolgáltatási szerződés - és annak melléklete, az Üzletszabályzat - célja a közműves ivóvízellátással és közműves szennyvízelvezetéssel és kezeléssel, mint közüzemi szolgáltatással kapcsolatos jogok és kötelezettségek Szolgáltatóra és Felhasználóra vonatkozó szabályainak rögzítése.

      Az ÉTV Kft. közszolgáltatási szerződésmintája és az Üzletszabályzat elérhető weboldalunkon:
      http://www.erdivizmuvek.hu/ugyfelszolgalat/letoltheto_dokumentumok/


      Munkatársaink személyes és telefonos ügyfélszolgálatunkon állnak Felhasználóink rendelkezésére. Elérhetőségeink és ügyfélfogadási idő:
      http://www.erdivizmuvek.hu/ugyfelszolgalat/elerhetoseg_megkozelites/


      Személyes ügyintézéshez lehetősége van időpontot foglalásra:
      http://www.erdivizmuvek.hu/ugyfelszolgalat/idopont_foglalas/


      Amennyiben az ügyintézés során meghatalmazott jár el, úgy teljes bizonyító erejű magánokiratban foglalt meghatalmazás szükséges az ügyintézéshez.
      Meghatalmazás elérhető:
      http://www.erdivizmuvek.hu/hu/portlet/downloads/download?oid=18
       
      Gazdálkodó szervezet képviseletében a cégkivonatban szereplő képviselő járhat el. A képviselő teljes bizonyító erejű magánokiratba vagy közokiratba foglalt meghatalmazással más személyt is megbízhat a Szolgáltató előtti eljárással. A meghatalmazásban pontosan meg kell fogalmazni annak terjedelmét, pontosan milyen eljárásokban, nyilatkozattételben jogosult a meghatalmazott eljárni, illetőleg kifejezetten nyilatkozni kell a meghatalmazásban arról, hogy a képviselő eljárását a Társaság eljárásaként ismerik el. A meghatalmazáson túlmenően, a meghatalmazott személy személyi azonosítására alkalmas igazolványa bemutatása alapján kerülhet sor ügyintézésre.

      A hatályos jogszabályok szerint a felhasználó személyében bekövetkezett változást a korábbi és az új felhasználó köteles a vízmérőállás megjelölésével a változástól számított 30 napon belül a víziközmű-szolgáltatónak bejelenteni az üzletszabályzatban meghatározottak szerint. A bejelentés elmulasztása esetén a felhasználási helyen fennálló díjtartozás megfizetéséért és a víziközmű-szolgáltatót ért károkért a korábbi és az új felhasználó egyetemlegesen felel.
      A Felhasználóváltás bejelentésére (eladás, bérlet, stb.) Ügyfeleinknek több lehetőséget is biztosítunk:
      A beköltöző Felhasználó nélkül, csak az előző felhasználó bejelentése alapján az új Felhasználó részére nincs lehetőségünk elkészíteni a közszolgáltatási szerződést, a megadott információk alapján Társaságunk felszólítja szerződéskötési kötelezettségére az új tulajdonost.
      Az ingatlan birtokbaadásakor az itt (http://www.erdivizmuvek.hu/hu/portlet/downloads/download?oid=11) elérhető birtokbaadási jegyzőkönyvet javasoljuk kitölteni a pontos elszámolás érdekében.  Ez alapján az előző felhasználónak záró számla készül, akinek ezt, és az esetleg még be nem fizetett számláit, tartozásait ki kell egyenlítenie.

      Természetesen a birtokbaadási jegyzőkönyv nem feltétlenül szükséges a közszolgáltatási szerződés megkötéséhez. A birtokbaadási jegyzőkönyv becsatolásától kizárólag abban az esetben tudunk eltekinteni, ha a felhasználási helyen üzemelő fogyasztásmérő rendszeresen, a szolgáltató által leolvasásra került, és a felhasználó már korábban birtokba került az ingatlanon, és az előző Felhasználó nevére kibocsátott számlákat sajátjaként kezelte, megfizette - vagy a fennálló tartozás megfizetését a felhasználó vállalja.
      A víziközmű-szolgáltatásról szóló 2011. évi CCIX. törvény rendelkezései alapján a víziközmű-szolgáltatásba bekapcsolt ingatlan tekintetében a szolgáltató és a lakossági felhasználó között a közszolgáltatási szerződés a víziközmű-szolgáltatás igénybevételével is létrejön.
      Az kiköltöző ügyfelünknek lehetősége van nullás igazolást igényelni, mellyel az új ügyfelünk felé igazolhatja, hogy az adott mérőállásig elszámolt Társaságunkkal és a díjak megfizetése is megtörtént.  Amennyiben rendelkeznek nullás igazolással, a Felhasználó változáshoz a vevőnek elegendő beküldenie (e-mailen, faxon, levélben) a szükséges dokumentumok másolatát, mely alapján elkészítjük, és postai úton megküldjük a közszolgáltatási szerződést. Ez esetben ingyenes válaszborítékot mellékelünk a szerződés visszaküldésének megkönnyítéséhez.
       
      A közszolgáltatási szerződéskötéshez szükséges dokumentumok listája lakossági (magánszemély) felhasználó esetén:
      http://www.erdivizmuvek.hu/hu/portlet/downloads/download?oid=7

      A szerződéskötéshez szükséges dokumentumok listája nem lakossági felhasználó esetén: http://www.erdivizmuvek.hu/hu/portlet/downloads/download?oid=8

      A felhasználási hely ellenőrzése

      A Szolgáltató Felhasználó-változás esetén, az új Felhasználóval való szerződéskötést megelőzően, annak feltételeként a bejelentéstől számított 30 napon belül, a felhasználási helyen ellenőrzést tart az alábbi esetekben:
      • a felhasználási helyen a fogyasztásmérőn szereplő mérőállás, a birtokbaadási jegyzőkönyvön rögzített dátumhoz képest, attól visszamenőleg legalább 13 hónapja nem került a Szolgáltató által leolvasásra,
      • a felhasználási helyen a birtokbaadási jegyzőkönyvben szereplő fogyasztásmérő gyári száma vagy plombazár száma eltér a Szolgáltató nyilvántartásában szereplő gyári számtól,
      • a felhasználási helyen a birtokbaadási jegyzőkönyvben szereplő mérőállás alacsonyabb, mint a Szolgáltató rendelkezésére álló utolsó leolvasott mérőállás,
      • a felhasználási helyen a birtokbaadási jegyzőkönyvben szereplő mérőállás alapján megállapítható, hogy a vízfogyasztás az utolsó szolgáltatói leolvasástól számított előző 12 hónap átlagfogyasztását kétszeresen meghaladja,
      • a fogyasztásmérő hitelesítési ideje lejárt, a fogyasztásmérő, vagy a fogyasztásmérő leszerelését megakadályozó zár (plomba) sérült,
      • a felhasználási helyen az ivóvíz-szolgáltatás szünetel, vagy korlátozva van.
       
      Az ellenőrzés költségét a lakossági Felhasználók esetében a Szolgáltató, míg nem lakossági Felhasználók esetében az új Felhasználó viseli.
       
      A korábbi vagy az új Felhasználó a szerződés megkötése előtt akkor is kérheti az ellenőrzést, ha annak elvégzése a fentiek szerint nem kötelező. Ennek költségét az ellenőrzést kérő köteles viselni. A helyszíni ellenőrzés díja a Szolgáltató honlapján tekinthető meg.

      2. A vízmérőről
       
      A vízmérők tulajdonjogával, és hitelességével kapcsolatos tudnivalók

      A fővízmérő, (azaz a bekötési vízmérő) a szolgáltató tulajdona. Időszakos cseréje, hitelesítése, meghibásodás esetén javítása a szolgáltató feladata. A fővízmérő hitelességi ideje a hatályos mérésügyi jogszabályok szerint a záróplombán lévő hitelességi dátumot követő negyedik év utolsó napja.

      A vízmérőcserének várható időpontjáról a Szolgáltató a lejáró fővízmérővel rendelkező Felhasználót írásban, postai úton értesíti. Ha a Felhasználó nem működik együtt a főmérő díjmentes cseréjében, a Szolgáltató a felhasználási helyen lévő szerződést felmondhatja, és a vízszolgáltatást korlátozhatja.
       
      A mellékvízmérő a Felhasználó saját tulajdonát képezi, annak időszakos cseréjéről, hitelesítésről, meghibásodás esetén a javításáról Ügyfelünk köteles gondoskodni saját költségén. A mellékvízmérő hitelességi ideje a plombán lévő hitelességi dátumot követő nyolcadik év utolsó napja.

      Az ÉTV Kft. minden esetben, postai levélben értesíti a lejáró mellékvízmérővel rendelkező Felhasználóit a csere szükségességéről. Amennyiben a mérő újrahitelesítése elmarad, úgy a Szolgáltató a mellékvízmérőre megkötött szolgáltatási szerződést megszűnteti.

      A vízmérők leolvasása

      A fogyasztásmérő leolvasásának gyakoriságát a Szolgáltató jogosult megállapítani azzal, hogy legalább évente egy alkalommal, a Felhasználó kérésére negyedévente – a Felhasználó értesítése mellett – köteles a fogyasztásmérő leolvasására.
       
      Az ÉTV Kft. lakossági felhasználók esetében Érd, Diósd, Tárnok településeken kéthavonta, Pusztazámor, Remeteszőlős, Herceghalom, Sóskút, és Törökbálint településen évente egyszeri alkalommal, nagyfogyasztó Felhasználók esetében havi rendszerességgel olvassa a vízmérőket.
       
      A szolgáltató köteles legalább 5 napos időtartam megjelölésével a Felhasználót értesíteni az éves leolvasás várható idejéről a leolvasás előtti utolsó számlában, számla mellékletében vagy egyéb módon.

      Leolvasás sikertelensége esetén, a leolvasó értesítőt hagy a levélszekrényben vagy fellelhető módon a felhasználási helyen, amelyen fel kell tüntetni a második (ismételt) felkeresés időpontját, és az egyeztetésre alkalmas mobiltelefonszámot. A leolvasás biztosítására a Szolgáltató heti egy munkanapon este 20 óráig lehetőséget ad.

      A hatályos jogszabályok értelmében a Felhasználóinknak lehetősége van negyedévenkénti leolvasást kérnie, melyet írásban kell a Szolgáltató felé kezdeményeznie. A negyedéves leolvasást előzetes telefonos, vagy helyszíni értesítést követően, a naptári negyedévek első napjaiban végzi el a Szolgáltató.

      A Felhasználó a leolvasás időpontjában külön értesítés nélkül is köteles a vízmérőhely szabad megközelítését és a vízmérő leolvasását biztosítani.
       
      Társaságunk felé a számlán feltüntetett elvárt diktálási időszakban lehetősége van Felhasználóinknak a vízmérőállást eljuttatni, amennyiben a lakóhelyén évi egyszeri leolvasást vezetett be Társaságunk, és Ön a bediktálást választotta.
       
      A vízmérőállás bediktálásakor kizárólag az egész köbmétereket szükséges bediktálnia. Alább egy illusztrációt láthat a vízmérő helyes leolvasásához:
        
      Amennyiben vitatja a vízmérőn mért mennyiséget

      A hitelesítés időpontjában minden mérőberendezés az előírásoknak megfelelő pontossággal mér. A hitelesség lejártának ideje nem feltétlenül jelenti azt, hogy a mérőberendezés nem jól mér. Amennyiben a fővízmérő által mért ivóvízmennyiséget vitatja, lehetősége van a felszerelt bekötési vízmérő Magyar Kereskedelmi Engedélyezési Hivatal (MKEH) mint mérésügyi hatóság által történő rendkívüli pontossági ellenőrzését kérni.


      A rendkívüli pontossági vizsgálat díját a kibocsátott szolgáltatói számla kiegyenlítésével a Felhasználó köteles megelőlegezni.
       
      Amennyiben a rendkívüli pontossági vizsgálaton a fogyasztásmérő „nem felelt meg” minősítést kapott, a kibocsátott számlák esetében számlakorrekcióra kerül sor az ÉTV Üzletszabályzatában leírtak szerint, továbbá a szerelési munkák és a vizsgálat költségei a fogyasztásmérő tulajdonosát terhelik. Amennyiben ez a Szolgáltató, akkor a Felhasználónak az általa előre megelőlegezett rendkívüli pontossági vizsgálat teljes összegét az ÉTV Kft. a vizsgálati jegyzőkönyv kézhezvételét követő 8 munkanapon belül visszautalja.
       
      Abban az esetben, ha a mérőeszköz a Szolgáltató kárára tévedett (a mérő az alsó hibahatárnál kevesebbet mért), a kiállított víz- ill. csatornadíj számlák módosítására nincsen lehetőség.
       
       
      Amennyiben a vízmérő „megfelelt” minősítést kapott, a vizsgálat költségét az ellenőrzést kezdeményező viseli, és a kiállított víz- ill. csatornadíj számlák módosítására nincsen lehetőség.
       
      Az ellenőrző vizsgálatra nem kerül sor, ha a fogyasztásmérő tulajdonosa – a másik fél részéről bejelentett kárigény tényének elismerésével együtt – más hiteles fogyasztásmérőt szerel fel.

      A vízmérők karbantartásáról, védelméről

      Vízelfolyásra utaló jelek, teendők

      Az ÉTV Kft. Üzletszabályzata szerint legalább 30 naponta egy alkalommal, egyszerű vizsgálattal a házi vízvezeték-hálózatot ellenőrizni kell. Amennyiben az ingatlanon minden vízvételezési hely (pl. vízcsapok, kerti csap, stb.) elzárását követően a vízmérő fogyasztást jelez (nincs nyugalmi állapotban), valahol a házi vezetékhálózatban vízelfolyás történik. Ebben az esetben kérjük, szakemberrel ellenőriztesse a házi ivóvízhálózatot - amennyiben valóban meghibásodásról van szó, gondoskodjon annak haladéktalan elhárításáról, majd az elfolyás tényét jelentse be Társaságunknak az aktuális vízmérőállással.

      Amennyiben vízelfolyás tapasztalható, és az elfolyt ivóvíz nem került a közműves szennyvízcsatorna hálózatba, és a fenti felhasználási hely rendelkezik közműves csatornabekötéssel, a javítást követően lehetősége van Társaságunkhoz (Érd, Diósd és Tárnok településeken az Érd és Térsége Csatorna-szolgáltató (ÉTCS) Kft-hez) kérelemmel fordulni - a javításról készült számla benyújtásával egyidejűleg - a számlázott szennyvízdíj mérséklése érdekében.
      A hatályos jogszabályi előírások szerint a fogyasztási helyen nyilvántartott ügyfelünk köteles a víziközmű-szolgáltató számára a hiba keletkezésének helyét ellenőrizhető módon bemutatni és a javítást számlával igazolni.

      A vízmérők, és a vízmérőhely (akna) karbantartásáról

      Míg a téli hónapokban a fagy ellen kell megvédeni a vízmérőket, a tavaszi és az őszi hónapokban is érdemes rendszeresen a vízmérők állapotát ellenőrizni. Bár nem jellemző, előfordulhat, hogy bizonyos vízmérő típusoknál, a jelentős külső és belső hőmérséklet különbözet, valamint a nedves levegő miatt, a számlapon akár belülről, akár kívülről pára keletkezik. Ha esetleg ilyen előfordulna Önnél is, javasoljuk, hogy száraz, napos időben nyissa ki az aknafedelet, és hagyja, hogy a hőmérséklet különbözet kiegyenlítődésével ez a jelenség megszűnjön. Természetesen a vízpára semmilyen műszaki hatással nincs a vízmérőre, annak működését, és pontos vízmennyiség mérését nem befolyásolja.
      Amennyiben a párásodás állandósul, kérje szakembereink segítségét, és Ügyfélszolgálatunk elérhetőségein jelezze a mérővel kapcsolatos problémát.

      Itt szeretnénk felhívni figyelmet, hogy a vízmérőakna szabályszerű állapotban tartása a Felhasználó jogszabályi kötelessége. Kérjük, a mérőaknában ne tartson egyéb, oda nem illő tárgyakat (növényeket, télálló zöldségeket, stb.), illetve rendszeresen gondoskodjon annak takarításáról, valamit a vízmérőhöz való szabad hozzáférés (létra, ill. hágcsó megléte) lehetőségéről.

      A vízmérő és a plombazár védelme

      A téli hideg komoly gondokat okozhat a felhasználási hely vízhálózatában, illetve a vízmérőben, ezért kérjük, gondoskodjon ezek fagy elleni védelméről. Az elfagyást leginkább a víztelenítéssel, valamint megfelelő szigeteléssel tudja megakadályozni. Fontos, hogy olyan szigetelőanyagot használjon, ami nedvesség hatására nem veszítni el szigetelőképességét (pl.: hungarocell). Érdemes magát a vízmérőt, illetve a vízmérő akna falait is szigetelni, valamint javasoljuk az akna fedlapját hőszigetelő anyaggal letakarni. Nem csak az időjárás változások által bekövetkezhető problémák elkerülésére kell figyelmet fordítani, ugyanis a vízmérők védelméről is a Felhasználó köteles gondoskodni. A fogyasztásmérők és a leszerelésüket megakadályozó zárak, plombák, záró elemek sértetlen megőrzéséért és védelméért a Felhasználó felelősséggel tartozik. Amennyiben számára felróható okból a vízmérő megrongálódik, vagy eltulajdonítják, a javítás, illetve a vízmérő pótlása, szerelése, továbbá hitelesítése költségeit a Szolgáltató részére megtéríteni köteles.
      Felhívjuk figyelmét, hogy amennyiben a Felhasználó a záró bélyeg vagy plomba hiányát nem jelenti be a Szolgáltató felé, abban az esetben a víziközmű-szolgáltató kártérítési igényt érvényesíthet, illetve a szabálytalan közműhasználatra utaló jel alapján jogosult az Üzletszabályzat szerinti pótlólagos számlakibocsátásra és jogosult a víziközmű-szolgáltatás korlátozására és felfüggesztésére, ha a hiteles mérés feltételei a helyszínen nem állíthatóak helyre.
       
      3. A fővízmérő és a mellékvízmérők mérési különbözete
       
      Társasházak vagy több lakásos ingatlanok esetében a lakóközösség és a szolgáltató közötti elszámolás alapja a bekötési vízmérő (fővízmérő), mely az ingatlan által felhasznált teljes vízmennyiséget méri. A fővízmérő a telek határától általában 1 méteres sávban kiépült fővízmérős aknában kerül elhelyezésre, az ezt követő, telken ill. házon belüli vezetékrendszer a lakóközösség, míg a lakásmellékmérő az adott lakástulajdonos tulajdonában van.

      1991 óta jogszabály teszi lehetővé, hogy a többlakásos házakban az egyes lakóknak a fogyasztását mellékvízmérőkkel mérjék meg. Az így megmért egyéni fogyasztásról a szolgáltató külön-külön számlát készít.

      Az ingatlanon fogyasztott víz mennyisége szempontjából alapesetben a bekötési vízmérő az irányadó. A bekötési vízmérő és az elkülönített vízhasználatokat mérő mellékvízmérők mérési különbözeteként megállapított vízfogyasztás után víziközmű szolgáltatási díjat a bekötési vízmérő szerinti felhasználó köteles a Szolgáltatónak megfizetni.
      A víziközmű-szolgáltató az elszámolás alapjául szolgáló fogyasztásmérőkön mért fogyasztásról nyilvántartást vezet. Amennyiben az elszámolás a főmérőn mért mennyisége alapján történik, úgy az ÉTV Kft. a bekötési vízmérő és a mellékvízmérők aktuális és az ezt megelőző állásáról, valamint a mérési különbözetről a szolgáltatói leolvasást követően kiállított számla mellékletében tájékoztatja a bekötési vízmérő felhasználóját.
       
      A bekötési vízmérő és az elkülönített vízhasználatokat mérő mellékvízmérők által mért mennyiség csak nagyon ritkán azonos, azaz mérési különbözet keletkezik.
      Fogyasztási különbözet esetén a bekötési vízmérő szerinti felhasználó köteles a Szolgáltatónak megfizetni a különbözeti ivóvíz mennyiség (és az arra eső csatornaszolgáltatási díj) ellenértékét.

      A fő- és mellékvízmérők közötti különbségek okozta probléma jelentősége miatt a kérdéssel több alkalommal foglalkozott, azt vizsgálta a Nemzeti Fogyasztóvédelmi Hatóság és a Magyar Kereskedelmi Engedélyezési Hivatal, mint mérésügyi hatóság is.

      A fő- és mellékvízmérő közötti különbséget az alábbiak okozhatják:
      • A főmérőt követő hálózaton (lakóközösség tulajdonában lévő vezetékszakaszon) van méretlen fogyasztási hely (pl. kerti csap, közös helyiség, garázs stb.). Ilyen esetben az ezeken a helyeken vételezett víz mennyisége jelentkezik a főmérőn, de egyetlen mellékmérő sem méri.
      • A főmérőt követő csővezetéken, de a mellékmérőket megelőző szakaszon szivárgás, csőtörés van. Ebben az esetben is a főmérőn átfolyik a víz, de egyetlen mellékmérő sem méri, így a főmérő számlájában ez a vízmennyiség jelentkezni fog. Figyelem! A csőtöréseknél a víz 90%-a nem jelenik meg a felszínen!
      • A vízmérők leolvasása nem azonos időpontban történik.
      • A mellékmérők sikertelen leolvasásakor egy becsült mérőállás alapján állapítja meg a Szolgáltató a fogyasztást, ami eltérhet a valóságostól.
      • A leolvasott, vagy az ajtóra kiírt, illetve bediktált érték nem felel meg a valóságnak (szándékos vagy véletlen hiba).
      • Valamelyik, esetleg több mellékmérő kevesebb, vagy több fogyasztást mér, mint ami valójában átfolyt rajta (szorul, megáll, gyorsul). Ebben az esetben is arról van szó, hogy a főmérőn átfolyt víz mennyisége nem teljes mértékben, vagy egyáltalán nem jelentkezik a mellékmérők összesítésében.
      • Előfordulhat, hogy „esetleges műszaki beavatkozások” miatt valamelyik Felhasználónál a mellékmérő nem a valós fogyasztást mutatja. Ebben az esetben a főmérőn átfolyt víz mennyiségéből nem kerül levonásra ezen a mellékmérőn „méretlenül” átfolyt víz, így a főmérőre készült számlában fog megjelenni ez a fogyasztás.
      • A mellékvízmérők által mért felhasználás közötti különbség adódhat a vízmérők (fő és mellék) mérési pontatlanságából, és a vízmérők különböző indulási érzékenységéből. A mellékmérők függőlegesen történő beépítéssel már nem olyan érzékenyek, lassabban indulnak. Függetlenül attól, hogy a főmérő és a lakásokba felszerelt mellékvízmérők mérési pontosság szempontjából nem azonos kategóriába vannak sorolva, a Magyar Kereskedelmi Engedélyezési Hivatal (MKEH) hiteles mérésre szolgáló eszköznek fogadja el a vízmérőket, amennyiben a megengedett hibahatáron belül mérnek.
      • A fő- és mellékmérők működési elvüket tekintve alapvetően eltérőek.
      A felsorolt eltérési okok jelentkezhetnek külön-külön, de együttesen is.
       
      Amennyiben a fővízmérő és a mellékvízmérők közötti mérési különbözet tartós, ikerházaknál, vagy kisebb társasházaknál megoldásként javasoljuk a főmérősítés lehetőségét.
      Részletesebben erről a műszaki ügyintézés oldalon, az elkülönült vízhasználat mérése ikermérőkkel alfejezetben olvashat.

      Eljárás teljes körű mellékvízmérősítés esetén
       
      A víziközmű-szolgáltatásról szóló 2011. évi CCIX. törvény 52.§. (2a) bekezdése szerint a mellékszolgáltatási szerződéssel rendelkező elkülönített vízhasználók kérhetik, hogy a víziközmű-szolgáltatási díj elszámolásának alapja kizárólag a mellékvízmérőkön mért fogyasztás legyen.
      A kérelmező a teljes körű mellékvízmérősítés igénybevételével kapcsolatban személyesen az ügyfélszolgálati irodában, a telefonos ügyfélszolgálaton vagy az ÉTV Kft. honlapján (www.erdivizmuvek.hu) kaphat tájékoztatást.
      Az igénybejelentéshez kapcsolódó nyilatkozat-minta, képviselő személyére vonatkozó magánokirat-minta valamint a megállapodás-tervezet az ügyfélszolgálaton térítésmentesen hozzáférhetőek, vagy az ÉTV Kft. honlapjáról (www.erdivizmuvek.hu) letölthetőek.
       
      A kérelem benyújtásának előfeltételei:
      • a bekötési vízmérő mellett az elkülönített vízhasználók elkülönített vízhasználati helye és más vízvételi helyek kizárólag hiteles, plombával vagy záróbélyeggel ellátott mellékvízmérőkkel és hatályos mellékszolgáltatási szerződéssel rendelkeznek, és
      • a mellékvízmérőkön és a bekötési vízmérőn mért fogyasztási adatok, valamint a helyszíni ellenőrzés alapján a csatlakozó hálózati szakaszon a karbantartás elmaradására visszavezethető vízveszteség vagy az elszámolatlan vízvétel lehetősége kizárható.
      • A benyújtandó kérelem tartalma:
      • a kérelemmel érintett felhasználási hely (ingatlan) címe, helyrajzi száma,
      • az adott bekötési vízmérőhöz tartozó, mellékszolgáltatási szerződéssel rendelkező elkülönített vízhasználók által aláírt teljes bizonyító erejű magánokirat, melyben közlik a víziközmű-szolgáltatóval a képviseletükben eljáró természetes személy esetén annak nevét, lakcímét, anyja nevét, születési helyét és idejét, jogi személy, jogi személyiséggel nem rendelkező szervezet esetén annak székhelyét, cégjegyzékszámát, adószámát, képviselőjének nevét, lakcímét, anyja nevét (továbbiakban: képviselő), ha az nem a bekötési vízmérő szerinti felhasználó vagy a bekötési vízmérő szerinti közös képviselő,
      • a képviselő postai ill. telefonos valamint e-mail-es elérhetősége,
      • a helyszíni ellenőrzés alapjául szolgáló, a csatlakozó hálózati szakasz megvalósulási állapotáról, jogosultsággal rendelkező tervező által készített és aláírásával ellátott, a kérelem benyújtását megelőző 90 napnál nem régebbi műszaki dokumentáció (állapotterv),
      • megbízott képviselő által a teljes mellékmérősítés feltételeinek való megfelelésről kitöltött nyilatkozat,
      • a mellékvízmérők és a bekötési vízmérő egyidejű leolvasásának időpontjára vonatkozó javaslat - az ÉTV Kft. gyakorlatával összhangban.
       
      A benyújtott kérelem elbírálása
      Az ÉTV Kft. a benyújtott kérelem tartalmi elemeit (a felhasználási hely adatai, kapcsolódó mellékszolgáltatási szerződések megléte) nyilvántartásával is összehasonlítva ellenőrzi, amennyiben szükséges azt kiegészítésre, hiánypótlásra visszaküldi.
       
      A szolgáltató ellenőrzi továbbá, hogy a bekötési vízmérő szerinti felhasználónak és az elkülönített felhasználóknak lejárt fizetési határidejű díjtartozása az érintett felhasználási helyeken van-e. Amennyiben a szolgáltató lejárt fizetési határidejű díjtartozást tart nyilván, az érintett felhasználási helyeken, úgy azok rendezéséig a közszolgáltatási szerződés tárgyi Megállapodással való módosítására (kiegészítésére) nem kerülhet sor.
       
      A fenti feltételek megfelelőssége esetén a kérelmező képviselővel 8 napon belül az ÉTV Kft. felveszi a kapcsolatot, időpont egyeztetése végett (telefonon, SMS-ben, vagy e-mailben). Sikertelen kapcsolatfelvétel esetén, postai úton írásban tájékoztatja az ÉTV Kft. a képviselőt az időpont egyeztetés lehetőségéről, a kérelem benyújtásától számított 15 napon belül.
       
      Amennyiben a fenti feltételek nem teljesülnek (hiányos, vagy nem megfelelő kérelem, vagy díjtartozás) úgy a kérelem benyújtásától számított 15 napon belül az ÉTV Kft. írásban tájékoztatja a kérelmező képviselőt a hiánypótlási kötelezettségről, díjtartozás rendezésnek szükségességéről.
       
      Az előre egyeztetett időpontban - a benyújtott tervdokumentáció alapján - a képviselő részvételével a szolgáltató helyszíni ellenőrzést végez. Adott évben, adott felhasználási hely tekintetében az első előre egyeztetett ellenőrzést és egy esetlegesen szükséges hibajavítási ellenőrzést díjmentesen, míg minden további, a kérelem elbírálhatóságához előírt ellenőrzést meghatározott díjazás ellenében végez el a szolgáltató. A mindenkor alkalmazott díjak az ÉTV Kft. honlapján (www.erdivizmuvek.hu) találhatók.
       
      Ennek során ellenőrzi:
      • a bekötési vízmérő és mellékvízmérők közötti csatlakozó hálózat műszaki állapotát,
      • a bekötési vízmérő mellett az elkülönített vízhasználati helyek és más vízvételi helyek teljes körű mérősítésének meglétét,
      • az elkülönített felhasználási helyek összes vízvételi lehetőségének mellékmérővel történő mérését,
      • a mellékvízmérők hitelességét és az azt igazoló plomba vagy bélyegzés sérülésmentes állapotát,
      • szolgáltató által elhelyezett plombazár(ak) számát és állapotát,
      • a vízmérők beszerelési állapotát (függőleges vagy vízszintes beépítés),
      • a vízmérők egyszerű vizsgálattal történő működőképességét (nem álló mérő, befolyásolásra utaló jel nem látható, stb.),
      • az adott mellékvízmérő felszereléséhez kiadott szolgáltatói hozzájárulásban foglaltaknak való megfelelőséget, 
      • az elkülönített vízhasználók szolgáltatói nyilvántartásban szereplő adatait.
       
      Az elkülönített vízhasználóknak vagy képviselőjüknek minden elkülönített vízhasználati helyen egy időben (egy kiszállással) lehetővé kell tenniük az ellenőrzést a Szolgáltató számára.
      Amennyiben az előre egyeztetett időpontban a kérelmezők nem teszik lehetővé a teljes körű ellenőrzést, ennek ténye az ellenőrzési jegyzőkönyvben rögzítésre kerül. Az eljárás a képviselő által az ellenőrzésre írásban megadott új időpontig szünetel. Ha a képviselő 15 napon belül az ismételt kivizsgálásra új időpontot nem egyeztet, az ÉTV Kft. a kérelmet elutasítja.
      A helyszíni ellenőrzésről az ÉTV Kft. minden esetben jegyzőkönyvet vesz fel. Az ellenőrzés során feltárt nem megfelelőségi hiba esetén a javításról a lakóközösségnek saját költségén kell gondoskodnia, melyet követően a képviselő írásos jelzése alapján ismételt vizsgálat elvégzésére kerül sor, annak kézhezvételétől számított 15 napon belül. Eredményes helyszíni ellenőrzés esetén az ÉTV Kft. azonnal teljes körű leolvasást is végez.
       
      A megállapodás megkötése
      Az eredményes helyszíni ellenőrzést követő 15 napon belül az ÉTV Kft. köteles a háromoldalú Megállapodást (szolgáltató - bekötési vízmérő szerinti felhasználó - elkülönített vízhasználók képviselője) írásos, nyomtatott formában, a szükséges példányszámban (minimum 3 eredeti példány), aláírásával ellátva a képviselőnek
      • személyesen átadni,
      • vagy postai úton megküldeni.
       
      A szerződési ajánlatban foglaltak a szolgáltatót a Megállapodás átadását vagy kézbesítését követő 15 napig kötik. A Megállapodás ajánlati kötöttségi időben történő visszaküldése esetén a Megállapodás az ellenőrzés során leolvasott mérőállásokkal lép érvénybe, a már meglévő közszolgáltatási szerződés kiegészítő megállapodásaként.
       
      Amennyiben az ajánlati kötöttségi időn belül a Megállapodás nem kerül visszaküldésre, az nem jön létre.
       
      A Megállapodás megkötéséig a szolgáltató és az érintett elkülönített felhasználók között a már megkötött szerződések alapján történik az elszámolás. A Megállapodás megkötését követően, a helyszíni ellenőrzésen végzett teljes körű leolvasás alapján az ÉTV Kft. a bekötési vízmérőre és a mellékmérőkre elszámoló számlákat készít.
       
      A víziközmű-szolgáltatásról szóló 2011. évi CCIX. törvény 52. § (2a) bekezd. és a Víziközmű-szolgáltatásról szóló 2011. évi CCIX. törvény egyes rendelkezéseinek végrehajtásáról szóló 58/2013. (II.27) Kormányrendelet 62. § (5) bekezdésében meghatározott feltételeknek a megállapodás teljes tartalma alatt teljesülniük kell. Az ehhez szükséges intézkedéseket a felhasználó és a képviselő haladéktalanul megteszik (különösen az ún. más vízvételi helyek vízmérőinek hitelesítése és a vízmérők épségének megőrzése, minden további létesítendő vízvételi hely engedélyeztetése, ezekre mellékszolgáltatási szerződés megkötése, a bekötési vízmérőtől kezdődő csatlakozó és belső hálózati szakasz karbantartása).
       
      A feltételek teljesülésében bekövetkező bármely változást haladéktalanul be kell jelenteni a szolgáltató felé.
       
      Leolvasás, elszámolás, eltérések kezelése a Megállapodás időtartama alatt
      A szolgáltató a bekötési vízmérő és mellékvízmérők teljes körű leolvasását a közszolgáltatási és mellékszolgáltatási szerződések szerinti gyakorisággal végzi, a Megállapodásban rögzített rendszeres időpontokban. A leolvasás teljes körűsége biztosításáért a képviselő felel, a leolvasásra csak a képviselő vagy írásbeli meghatalmazottja jelenlétében kerülhet sor.
      A szolgáltatói leolvasások között, a számlákon feltüntetett diktálásra nyitva álló időpontokban érkező, a felhasználó/elkülönített vízhasználók által bediktált mérőállásokról a szolgáltató elszámoló számlát készít. Ennek hiányában részszámla készül az elmúlt 1 év átlagfogyasztási adatai alapján.
      A szolgáltatói leolvasások között a bekötési vízmérő illetve a mellékmérőkön mért összesített vízhasználat között mutatkozó különbözet, mint elfogadott mérési hiba +/- 5% mértékű.
      Ha a bekötési vízmérő, illetve elkülönített vízhasználatok összesített fogyasztásának különbözete meghaladja az elfogadott mérési hibát, a csatlakozó hálózati szakasz esetleges vízveszteségének és elszámolatlan vízvételeinek (a továbbiakban együtt: elszámolatlan vízvétel) felülvizsgálata érdekében az ÉTV Kft. a saját költségén, soron kívüli ellenőrzést végez.
      A vizsgálatra az elszámolatlan vízvételre utaló leolvasási adatok keletkezését követő 30 napon belül kell sort keríteni. Az ellenőrző vizsgálaton a lakóközösség Megállapodást aláíró képviselője és az elkülönített vízhasználók közösen biztosítják a bekötési vízmérő és a mellékvízmérők, valamint a csatlakozó hálózat egyidejű, részletes műszaki felülvizsgálatának lehetőségét.
       
      Amennyiben a leolvasási adatok keletkezésével (szolgáltatói leolvasással) egy időben ellenőrző vizsgálat is történik, - mely során a lakóközösség Megállapodást aláíró képviselője biztosítja a bekötési vízmérő és a mellékvízmérők, valamint a csatlakozó hálózat egyidejű, részletes műszaki felülvizsgálatának lehetőségét - úgy az ÉTV Kft. az ellenőrző vizsgálatot az elszámolatlan vízvételre utaló leolvasási adatok keletkezését követő 30 napon belül megtartandó helyszíni vizsgálatnak tekinti, ezért ismételt helyszíni vizsgálatot nem tart.
       
      Amennyiben az ellenőrző vizsgálaton a lakóközösség nem biztosítja a csatlakozó hálózat illetve a főmérő és az összes mellékmérő egyidejű leolvasását, ellenőrzését, úgy az ÉTV Kft. a rendelkezésére álló, a szolgáltató által leolvasott mérőállások alapján bocsátja ki a bekötési vízmérő számláját, valamint soron kívüli ellenőrzés, leolvasás költséget a lakóközösség (társasház) részére az ÉTV Kft. kiszámlázza. A mindenkor alkalmazott díjak az ÉTV Kft. honlapján (www.erdivizmuvek.hu) találhatók.
       
      A Megállapodásban rögzített elfogadott mérési hibahatárt meghaladó mérték esetén
      • ha a kivizsgálás szabálytalanságot nem tár fel – a Megállapodásban rögzített, (+/-) 5 %-os elfogadott mérési hiba értéke feletti különbözetet a Szolgáltatónak jogában áll a bekötési mérő terhére vagy javára kiszámlázni.
      • ha az ellenőrzés során megállapításra kerül, hogy a csatlakozó, illetve házi ivóvíz hálózati szakaszon az elfogadott mérési hibát meghaladó vízfogyasztást elszámolatlan vízvétel okozta, az elszámolatlan vízvétel megszüntetéséig a bekötési vízmérő és a mellékvízmérők összesített teljes fogyasztási különbözetét az ÉTV Kft, az esedékes víziközmű-szolgáltatási számlában, egyenlő mértékben az érintett elkülönített vízhasználók részére (terhére vagy javára), valamint a soron kívüli ellenőrzés, leolvasás költséget a lakóközösség (társasház) részére kiszámlázza. Ebben az esetben a Szolgáltató az előző szolgáltatói leolvasás óta esedékes alapdíjakat a bekötési mérő vonatkozásában a főmérő szerinti felhasználó részére kiszámlázza.
       
      Az ÉTV Kft. az elfogadott mérési hibát meghaladó vízfogyasztás számlázását az elfogadott mérési hibahatáron belüli utolsó elszámolástól az elszámolatlan vízvétel megszűnéséig alkalmazhatja. Az elszámolatlan vízvétel megszüntetésének napját a lakóközösség Megállapodást aláíró képviselője 3 napon belül írásban köteles bejelenteni az ÉTV Kft. felé, aki emiatt saját költségén 5 munkanapon belül soron kívüli ellenőrzést és leolvasást végez.
       
      Felhasználói/elkülönített vízhasználói kötelességek a Megállapodás időtartama alatt
      • hiteles mellékvízmérő biztosítása,
      • a mellékvízmérő cseréjének elvégzése saját költségen,
      • a leolvasási gyakoriságnak megfelelő és rendkívüli leolvasások/ellenőrzések lehetőségének a biztosítása,
      • a szolgáltatási díj fizetési határidőre történő megfizetése,
      • a bekötési vízmérőt követő belső ivóvíz hálózati szakaszok és mellékvízmérők rendszeres ellenőrzése, karbantartása, a feltárt hibák javítása, a vezetékhálózatot érintő bármely műszaki beavatkozás bejelentése, az ellenőrzési lehetőség biztosítása,
      • a vízmérő, illetve a hitelesítő plomba megsérülése, meghibásodása esetén a szolgáltató értesítése és a javítás elvégzése,
      • az ellenőrzésre szolgáló szolgáltatói plombazár megsérülése esetén a szolgáltató azonnali értesítése, lehetővé téve a szolgáltató általi cserét,
      • a belső ivóvíz hálózatot érintő új felhasználási hely kialakítási igénye esetén annak engedélyezetése a szolgáltatóval,
      • az elszámolatlan vízvételezési lehetőségek kizárása,
      • lakossági és nem lakossági díjtarifát érintő változások azonnali bejelentése,
      • felhasználói és képviselet változások határidőben történő bejelentése,
      • az Üzletszabályzatban és a Megállapodásban foglalt egyéb kötelezettségek teljesítése.
       
      A Szolgáltató kötelessége a Megállapodás időtartama alatt
      • a mellékvízmérők hitelesítésének lejártáról érintettek értesítése írásban,
      • a mellékvízmérők cseréjének elvégzése az elkülönített vízhasználó esetleges megbízása alapján, az elkülönített vízhasználó költségére,
      • teljes körű leolvasás végzése a leolvasási gyakoriságnak megfelelően a Megállapodás szerint,
      • a bekötési vízmérő és a mellékvízmérők összesített fogyasztási különbözetének megállapítása, a különbözet külön szabályok szerinti elszámolása,
      • rendszeres rész-, ill. elszámoló számlázás,
      • a vezetékhálózatot érintő bármely műszaki beavatkozás bejelentését követően szükség szerint az esetleges ellenőrzés elvégzése,
      • lakossági és nem lakossági díjtarifát érintő változások átvezetése,
      • felhasználói és képviselet változások bejelentést követő átvezetése,
      • az Üzletszabályzatban és a Megállapodásban foglalt egyéb kötelezettségek teljesítése.
       
      A megállapodással rendelkező elkülönített vízhasználó fogyasztásának korlátozása, vagy előrefizetős vízmérő felszerelésével történő biztosítása
      Amennyiben a már megkötött Megállapodással rendelkező elkülönített vízhasználó
      • a mérésügyről szóló törvény végrehajtásra kiadott kormányrendeletben előírt határidőn belül a mellékvízmérő hitelesítésről ismételt felszólításra sem gondoskodott
      • három egymást követő alkalommal nem teszi lehetővé a Megállapodás szerinti időpontban a mellékvízmérő leolvasását, vagy
      • 60 napot meghaladó késedelembe esett,
      az egyéb jogkövetkezmények viselése mellett tűrni köteles, hogy az ÉTV Kft. az adott felhasználási hely ivóvízfogyasztását korlátozza, vagy előrefizetős ivóvízmérőt helyezzen el a mérési helyen.
       
      A megkötött megállapodás felmondásának okai:
      • a felek közös megegyezése,
      • szerződő felek bármelyikének jogszabálynak megfelelő rendes és rendkívüli felmondása,
      • közszolgáltatási és/vagy a mellékszolgáltatási szerződés megszűnése, határozott időre történő szerződéskötés esetén a határozott idő lejárta,
      • a felek közötti szerződésben rögzített egyéb megszűnési ok bekövetkezése.
      •  
      4. Számlázással kapcsolatos tudnivalók, díjszabás, számlareklamáció, hibás mérés
       
      Díjak
      2012. január 1-én hatályba lépett a víziközmű-szolgáltatásról szóló 2011. évi CCIX. törvény, mely a víziközmű szolgáltatások korábbi önkormányzati díjmegállapító jogkörét megszüntette. Az alaptevékenységek díja hatósági áras lett, a víziközmű-szolgáltatásért a felhasználóknak a víziközmű-szolgáltatásról szóló 2011. évi CCIX. törvény és a felhatalmazása alapján kiadott miniszteri rendelet szerint jóváhagyott díjat kell fizetnie.
      Szíves figyelmébe ajánljuk a weboldalunkon elhelyezett díj kalkulátorunkat, mely segítségével a számlája várható összegén felül a becsült díjcsökkentés mértékét is megtudhatja. A víz- és csatornadíjakat, továbbá díj kalkulátorunkat itt érheti el. További kérdése esetén kérjük, forduljon telefonos ügyfélszolgálatunkhoz.

      Rezsicsökkentés
      A rezsicsökkentések végrehajtásáról szóló 2013. évi LIV. törvény a 2013. július 1-től igénybevett szolgáltatások esetében a víziközmű-szolgáltatók által alkalmazott lakossági víz- és csatornaszolgáltatási díjak 10%-os csökkentését írta elő.
      A díjcsökkentés az ÁFÁ-t is tartalmazó egységárakra, azaz az alapdíjakra és a fogyasztással arányos díjakra (továbbá a vízterhelési díjra) egyaránt vonatkozik.

      Érintett felhasználói kör:
      • azon természetes személy lakossági felhasználók, akik nem folytatnak jövedelemszerző tevékenységet a felhasználási helyen, társasházak, lakásszövetkezetek, lakóközösségek,
      • bérlakás céljára hasznosított felhasználási helyek, ahol ugyan a Felhasználó nem lakossági felhasználó, de magánszemély bérlő használja a szolgáltatást.
      A rezsicsökkentések végrehajtásáról szóló 2013. évi LIV. törvény szerint a számla első oldalán színesben adunk összegszerű tájékoztatást a számlában számlázott fogyasztás után - a 2013. július 1-t követő elszámolási időszakra vonatkozóan a Felhasználó fizetési kötelezettségéről rezsicsökkentés nélkül. Továbbá a számlában feltűntetésre kerül az Ön megtakarítása Ft-ban a konkrét számlára vonatkozóan, és a 2013. július 1-ét követő időszakra vonatkozó göngyölt megtakarítás egyaránt.

      A fizetendő díj alapdíjból és fogyasztással arányos díjból áll.
      A víziközmű-szolgáltatásról szóló 2011. évi CCIX. törvény tartalmazza az alapdíjra és a fogyasztással arányos díjra vonatkozó rendelkezéseket.
      A rendelkezésre állási alapdíjat definíció szerint a lakossági és a közületi Felhasználók a szolgáltatási díj részeként lakásonként és elkülönített fogyasztási helyenként fizetik azért, hogy a fogyasztási helyenkénti átadási ponton a nap minden időszakában megfelelő minőségű, mennyiségű ivóvíz álljon a Felhasználó rendelkezésére. Tehát hiába nincs az adott fogyasztási helyen vízfogyasztás, a szolgáltatónak a víz vételezésének lehetőségét biztosítania kell. A szolgáltatás folyamatos biztosítása érdekében felmerült költségek forrása a fogyasztástól független alapdíj. Az alapdíj tartalmazza - a többi közműszolgáltatáshoz hasonlóan - az adott szolgáltatás, rendelkezésre állásának díját, és azt a célt szolgálja, hogy a fogyasztás mértékétől függetlenül felmerülő állandó költségek egy részét (közműrendszer fenntartása, hibaelhárítás, 24 órás ügyelet biztosítása, rendszeres vízminőség-ellenőrzés, stb.) arányosabban ossza szét a szolgáltatást folyamatosan vagy csak időszakosan igénybe vevő Felhasználók között.

      A fogyasztással arányos díjat, mint a számla másik összetevőjét - az eddig megszokott módon - az igénybevett szolgáltatás mennyisége után köbméterenként kell fizetni, amely a fogyasztás mértékével arányosan változó összeg.

      Információk a vízterhelési és talajterhelési díjról

      A 2004. január 1-jén életbe lépett 2003. évi LXXXIX. sz. törvénnyel levegő-, víz- és talajterhelési díj került bevezetésre. Ezeket összefoglaló néven környezetterhelési díjnak nevezik.

      Vízterhelési díj
      Hazánkban a teljes körű szennyvíztisztítás hiánya miatt továbbra is szennyező anyagok kerülnek élővizeinkbe. A folyamat megállítása érdekében a kormány megvizsgálta a terhelések további csökkenését célzó beruházások megvalósításának lehetőségét és döntött a vízterhelési díj fokozatos bevezetéséről. Ez a természetes környezet megóvását szorgalmazó intézkedés a "szennyező fizet" elv alapján arányos teherviselést jelent az állam és a környezethasználók között.

      A hatályos törvény értelmében a víziközmű szolgáltatók szedik be a vízterhelést előidéző Felhasználóktól a szolgáltatás árán felül, a vízdíjszámlában külön tételként megjelenő köbméterarányos díjat.

      Talajterhelési díj
      Hosszú évek óta a házi szennyvízszikkasztókon keresztül talajba szivárgó tisztítatlan szennyvíz környezetkárosító, szennyező hatású. A talajterhelési díjat azoknak kell fizetniük, akik előtt megvan a lehetőség arra, hogy a szennyvizüket a települési csatornahálózaton keresztül a tisztító telepre vezessék - azaz az ingatlanuk előtt megépült a csatorna -, de nem élnek vele.

      Talajterhelési díjat a helyi vízgazdálkodási hatósági jogkörbe tartozó szennyvízelhelyezés esetében a szolgáltatott víz mennyisége után kell fizetni, amelyet, csökkenteni kell az ivóvízvezeték meghibásodása következtében elszivárgott, illetve külön jogszabály szerint locsolási célú felhasználásra figyelembe vett vízmennyiséggel.
      A talajterhelési díjjal szeretnék a törvényalkotók ösztönözni a lakosságot a környezetkárosító szennyvízszikkasztás felszámolására, a csatornabekötések létesítésére.
      A talajterhelési díjat helyi adó formájában a helyi önkormányzatok szedik be a vízszolgáltatóktól kapott adatszolgáltatás alapján, ezért bővebb tájékoztatásért kérjük, szíveskedjék a település polgármesteri hivatalának adóirodájához fordulni.

      A számlázásunkról

      Társaságunk nagyságrendileg 45 ezer Ügyfelünknek bocsát ki számlát, lakossági Felhasználók részére jellemzően kéthavi rendszerességgel, nagyfogyasztók részére havonta. A számlázásra vonatkozóan Társaságunk Üzletszabályzatának Általános Szerződési Feltételek 8. pontjában tájékozódhat. Üzletszabályzatunkat itt tekintheti meg: http://www.erdivizmuvek.hu/uzletszabalyzat
       
      A Szolgáltató általi leolvasás várható és a bediktálás elvárt időpontja számláinkon minden esetben feltüntetésre kerül. Számlamagyarázatunk itt elérhető.

      Társaságunknál a következő módokon történhet a fogyasztásmérők leolvasása és a számlázás:
      • Szolgáltató által kéthavonta leolvasott, illetve Ügyfeleink által bediktált mérőállások alapján jellemzően kéthavonkénti számlázás lakossági ügyfeleink részére (csak Érd, Diósd és Tárnok településeken).
      • Évi egyszeri szolgáltatói leolvasás, a leolvasások között részszámlák készülnek az előző időszaki átlagfogyasztási adatok alapján - bediktált vízmérőállás alapján elszámoló számla készül. Lehetőség van negyedévente történő leolvasásra, mely a Felhasználó külön kérésére történik.  Amennyiben a fogyasztásmérő Szolgáltató általi leolvasása negyedévente történik, úgy ezek időpontja mindig a naptári negyedévek első hónapjainak (január, április, július, október) első hete.
      • Szolgáltató általi havi leolvasott mérőállások alapján havi számlázás (kizárólag nagyfogyasztók esetében).
      A mérőállások bediktálására az alábbi lehetőségeket biztosítjuk Önnek:
      • Automata mérőállás rögzítő rendszer segítségével telefonon a +36 23 521771-es számon,
      • Elektronikus ügyfélszolgálatunkon a www.erdivizmuvek.hu oldalon,
      • SMS-ben a +3620-3927022 telefonszámon.
      Az SMS diktálás elvárt formátuma: c:vizora_L/Kvízmérőazonosító_vízmérőállás. A _ jel szóközt jelent, L, ha lakossági Felhasználó, K, ha közületi Felhasználó. (Egy lakossági Felhasználó diktálása a következőképpen néz ki: c:vizora L0409123451 500).

      Társasházi partnereinknek lehetőségük van a vízmérőállás bejelentést az ugyfelszolgalat@erdivizmuvek.hu e-mailcímünkre megküldeni.
       
      Hibás mérés
      Ha a fogyasztásmérő rendellenesen működik, nem mér, nem lehet leolvasni, vagy a hitelesítés ideje lejárt (a továbbiakban együtt: hibás mérés) a mérőeszköz adatai a számlázás alapjául nem szolgálhatnak.
      A hibás mérés időtartama:
      • ha a meghibásodás tényleges időpontja megállapítható, a meghibásodás időpontjától az új fogyasztásmérő felszerelésének időpontjáig terjedő időtartam,
      • ha a meghibásodás tényleges időpontja nem állapítható meg, a felek által közösen, becsléssel megállapított időtartam, vagy
      • megállapodás hiányában az utolsó mérőleolvasásától az új fogyasztásmérő felszerelésének időpontjáig eltelt időszak, de legfeljebb 12 hónap.
      A hibás méréssel érintett időszakban a számlázás alapjául szolgáló ivóvíz és szennyvíz mennyiségét az utolsó mérési hiba nélküli elszámolási időszak egy napra számított átlagfogyasztása és a hibás mérés alatt eltelt napok számának szorzataként kell meghatározni. Előzmény fogyasztási adatok hiánya esetén a Szolgáltató a Víziközmű-szolgáltatásról szóló 2011. évi CCIX. törvény egyes rendelkezéseinek végrehajtásáról szóló 58/2013. (II.27) Kormányrendelet 8. sz. melléklete által meghatározott fogyasztási adatokból indul ki.
      Az évenkénti leolvasás, részszámlázás tudnivalói

      Azokon a településeken ahol a Felhasználói igényeknek eleget téve az részszámlázás bevezetésre került, lakossági felhasználóinknak kéthavonta, vagy havi rendszerességgel kerül számla kibocsátásra. Ezeken a településeken évente egyszer történik a Szolgáltató általi vízmérő leolvasás, mely várható időpontja a számlán feltüntetésre kerül. Lásd számla magyarázatunkat: (link). 

      Az elszámoló számlából az időközben kiállított részszámlák levonásra kerülnek.
       
      A Szolgáltató által történő évi egyszeri mérőállás leolvasások között Felhasználóink jellemzően kéthavonta rész-számlát kapnak, melyben feltüntetett víz- (és csatorna) szolgáltatás mennyisége – alapesetben – az előző év 12 havi fogyasztási adatokból kalkulált kéthavi mennyiség. Amennyiben egy meghatározott időpontban (ennek elvárt időpontja a számlán feltüntetésre kerül) Ön a fogyasztásmérő állását Társaságunk felé eljuttatja (bediktálja), úgy minden esetben elszámoló számla kerül kiállításra.
       
      Tájékoztatjuk továbbá Önt, hogy 2014. évtől kezdődően, amennyiben az évi egyszeri, előre jelzett időszakban vízmérő-leolvasó munkatársunk többszöri felkeresés ellenére sem tudja a vízmérőt leolvasni, a részszámlát ugyancsak kiállítjuk és megküldjük, azonban azzal párhuzamosan felszólító levelet küldünk a Felhasználói szerződéses kötelezettség teljesítésére, és értesítjük a megismételt leolvasás várható időpontjáról.

      Amennyiben nem biztosítja vízmérő Szolgáltató általi leolvasását, úgy a közszolgáltatási szerződés felmondásra kerülhet, mely a víziközmű-szolgáltatás korlátozását vonhatja maga után!

      Kérjük, engedje meg, hogy felhívjuk szíves figyelmét - a későbbi viták elkerülése érdekében – a fenti elszámolási módozattal kapcsolatosan a következőkre:
      • az évi egyszeri mérőleolvasás miatt év közben rendszeresen ellenőriznie kell a vízmérő és a házi ivóvízhálózat állapotát, mivel a Felhasználó kezelésében álló vezetékszakaszon vízelfolyás alakulhat ki. Tekintettel arra, hogy általunk a megelőző 12 hónap fogyasztási adatai, ill. annak változása nem ellenőrizhető, a Szolgáltatónak sem a vízdíjból, sem a szennyvízdíjból nem áll módjában jóváírást eszközölni.
      • átlag ill. átalány mennyiség részszámlázása esetén, amennyiben annak mennyisége nem igazodott a fogyasztási szokásokhoz, az éves elszámoló számlában nagy összegű fizetendő díjkülönbözet alakulhat ki, melyre a Szolgáltató díjkedvezményt, méltányosságot nem tud biztosítani.
      • Felhasználói mérőállás bediktálása esetén nagyon pontosan szükséges a vízmérőállást leolvasni, mert tévesztés vagy elírás esetén a számla tartalmáért a Szolgáltató nem tud felelősséget vállalni.

      Fontos tudnivaló, hogy amennyiben a Felhasználó a Szolgáltató által előre jelzett időpontban mérőállást nem diktál, úgy a Szolgáltató a részszámlát automatikusan a megelőző elszámolási időszak átlagfogyasztási adatai alapján készíti el.

      Számlabemutatási típusok

      Papír alapú számlánkat, és az ahhoz kapcsolódó számla magyarázatot itt (link) megtekintheti. Amennyiben további kérdése merülne fel, munkatársaink telefonos ügyfélszolgálatunkon készséggel állnak rendelkezésére. De kérdéseit felteheti írásban is akár az elektronikus ügyfélszolgálati rendszerünkön keresztül, akár az ugyfelszolgalat@erdivizmuvek.hu e-mail címünkre megküldve.
       
      Díjmentes e-számla szolgáltatásunkat a Díjnet e-számla szolgáltató rendszerének használatával veheti igénybe víz- és szennyvízelvezetési szolgáltatásban részesülő ügyfeleink (www.dijnet.hu).
      Az e-számla egy olyan, elektronikus formában kibocsátott számla, amelyen pontosan azok az adatok szerepelnek, mint az eddigi papír alapú, kinyomtatott számlán, és épp olyan hiteles is, ezt garantálja a jogszabály szerinti elektronikus aláírás és az időbélyegző.


      Az e-számla előnyei:
      • Számláit az interneten keresztül bármikor és bárhol megtekintheti, és gondoskodhat azok kifizetéséről.
      • A számlák a kiállításuk után azonnal az Ön rendelkezésére állnak, valamint a számlák érkezéséről e-mailben értesítést küldünk.
      • Nem kell a postán a csekkel sorban állnia, a számlákat és az igazolószelvényeket őriznie.
      • Korábbi számláit könnyen visszakeresheti, hiszen ezeket rendezett formában 18 hónapig az interneten elérhetővé tesszük.
      • Az adatkapcsolat biztonságos 128 bites SSL titkosítással védett környezetben történik.
      • Az elektronikus formában megjelenő számlák esetében nem csak a tárolás, a megőrzés, a visszakeresés lesz egyszerűbb, de a kevesebb papírfelhasználással környezetünket is óvjuk.
      • Az e-számla szolgáltatás ingyenes.
      A regisztráció menetéről és az e-számláról bővebben itt tájékozódhat.
      A hatályos jogszabályok szerint a számla eljuttatásáról oly módon kell gondoskodnunk, hogy a számla kiegyenlítésére Önnek a kézhezvételtől legalább 8 nap álljon rendelkezésére. A számla késedelmes kézhez vétele azonban nem mentesíti a Felhasználót a fizetési kötelezettsége alól.
      A kézbesítésre vonatkozó részletes tájékoztatást Társaságunk Üzletszabályzatának 4. pontja tartalmazza. Üzletszabályzatunkat itt tekintheti meg.
       
      Számla késedelmes kézhezvétele esetén

      Amennyiben aktuális számláját nem kapta kézhez, kérjük, azt jelezze telefonos ügyfélszolgálati munkatársainknak, elektronikus ügyfélszolgálati rendszerünkön keresztül, vagy elektronikus levél formájában az ugyfelszolgalat@erdivizmuvek.hu e-mail címünkre megküldve.
       
      Tájékoztatjuk, hogy ha önhibáján kívül eső okokból (pl. késedelmes kézbesítés esetén) késedelembe esne a számla befizetésével, úgy Társaságunk a számla rendezésére egy pótbefizetési határidő biztosítása mellett kamatmentes befizetési lehetőséget biztosít.


      Számlakifogás
      Felhasználó a számla kézhezvételét követően kifogással élhet az ÉTV Kft-nél, amelynek a számla kiegyenlítésére vonatkozó kötelezettségre nincsen halasztó hatálya, kivéve, ha lakossági felhasználónak kibocsátott számláról van szó, továbbá a számlán feltüntetett mennyiség alapján a kifogásolt számlában feltűntetett havi fogyasztás az előző 12 hónap havi átlagfogyasztásának kétszeresét meghaladja, valamint a reklamáció közlésére még a fizetési határidő lejártát megelőzően került sor.
      Az ÉTV Kft. köteles a számlakifogást kivizsgálni, és a kifogás közlésétől számított 15 napon belül álláspontjáról a felhasználót írásban értesíteni.
      Ha a számlakifogás benyújtása esetében a fenti, halasztó hatály feltételei nem teljesülnek, úgy a számlareklamáció benyújtásától függetlenül a Felhasználónak a megkifogásolt számlát a fizetési határidőn belül meg kell fizetnie.
      Ha a számlakifogás halasztó hatályúnak minősül, de a kifogást az ÉTV Kft. elutasítja, úgy az elutasítást követően az eredeti (megreklamált, de nem módosított) számlát a válaszlevelünk kézhezvételét követő 8 napon belül késedelmi kamat nélkül fizetheti meg a Felhasználó.
       
       
      Számlamásolatok díja

      Társaságunknál a számlamásolatok kiadása első ízben mindig díjmentes. Amennyiben rendkívüli iratmásolatra, továbbá nem formanyomtatványon kezelhető, az ügyfélszolgálati iroda által használt igazolásra van szüksége, úgy adatszolgáltatási díj fizetendő. Az aktuális díjakról kérjük, tájékozódjon telefonos ügyfélszolgálatunkon vagy weboldalunkon.
      Elektronikus ügyfélszolgálatunkon elérhető lehetőségek a számlázáshoz kapcsolódóan

      Regisztrált felhasználóként elektronikus ügyfélszolgálati rendszerünkön keresztül korábbi számláit is megtekintheti. Továbbá lehetősége van a fizetési mód (csekkes, egyéni átutalás, csoportos beszedés) megváltoztatására, így időt megtakarítva nem kell ügyfélszolgálati irodánkat felkeresnie.
       
      Amennyiben az Ön ingatlana olyan településen található, ahol évi egyszeri leolvasás és részszámlázás került bevezetésre, és a számlázott általány mennyiségét szeretné megnövelni, illetve csökkenteni, úgy erre – és rendkívüli elszámolásra is - lehetőséget biztosítunk.
       
      További kényelmi szolgáltatásunk, hogy regisztrált ügyfélként lehetősége van elektronikus ügyfélszolgálatukon keresztül változtatást kezdeményezni a számlázás módjára vonatkozóan.
      Abban az esetben, ha nem felel meg Önnek a számlázott átalány mennyiség, mivel a tényleges fogyasztás alapján szeretné, ha számláját elkészítenénk, úgy kezdeményezheti a diktálásra történő áttérést. A számlázási mód váltáskor minden esetben elszámoló számlát készít Társaságunk, így szükséges egy aktuális vízmérőállás biztosítása is.
       
      A fent leírt lehetőségek igénybevételéhez kérjük, látogassa meg honlapunkat az alábbi elérhetőségen. www.erdivizmuvek.hu/eugyfelszolgalat/

      5. Számlabefizetés

      Számláink befizetésére azok keltétől számított 15 napon belül van lehetősége, késedelmi kamat felszámítása nélkül.
      A társaságunk által kibocsátott számlák kiegyenlítésére több lehetőséget biztosítunk:
       
      Csoportos beszedési megbízás
      A számlakifizetés legkényelmesebb módja, amikor Ügyfeleink megbízást adnak a számlavezető bankjuknak, hogy a Szolgáltató számláinak ellenértékét Társaságunk a bankszámláról rendszeresen leemelje. Csoportos beszedési megbízást a bankjánál adhat. Megjelölhető egy felső értékhatár is, ameddig a számlák kiegyenlítését Ön engedélyezi a bank számára.
       
      Amennyiben csoportos beszedési megbízással kívánja vízdíjszámláit kiegyenlíteni, kérjük a számlavezető pénzintézeténél a megbízásában az alábbi adatokat megadni szíveskedjék.
      Jogosult neve: Érd és Térsége Víziközmű Kft.
      Jogosult azonosítója: A10819067
      Fogyasztóazonosító: a számlán található 9 jegyű felhasználói azonosító szám
       
      A számlavezető pénzintézethez eljuttatandó formanyomtatványunkat itt érheti el:
      http://www.erdivizmuvek.hu/hu/portlet/downloads/download?oid=44
       
      Banki eseti átutalás
      Lehetősége van eseti banki átutalással is rendezni a számla ellenértékét.
      Bankszámlaszámunk: 10102244-58172900-01000001 (Budapest Bank)
      Átutalásnál kérjük, minden esetben tüntesse fel a közleményben a 9 jegyű felhasználó azonosító számot illetve a számla sorszámát!
      Amennyiben átutalásában nem adja meg a számla sorszámát, úgy a beérkezett összeget a legrégebbi ki nem fizetett számlájának teljesítésére számoljuk el.
       
      iCsekk QR kódos befizetés
      iCsekk alkalmazással gyorsan és egyszerűen kifizetheti számláját! Ehhez töltse le Android, vagy iPhone készülékére az alkalmazást és regisztrálja bankkártyáját, majd olvassa be a számla végén található QR kódot!
      További információk: www.erdivizmuvek.hu/icsekk és www.icsekk.hu
       
      Bankkártyás számlakiegyenlítés a Díjnet Zrt rendszerén keresztül
      Amennyiben Ön az e-számla mellett döntött, a www.dijnet.hu weboldalra belépve számláit bankkártyával is könnyedén kiegyenlítheti.
      További információk: www.erdivizmuvek.hu/eszamla
       
      Készpénzes díjbeszedés a felhasználási helyen
      A fogyatékkal élő védendő felhasználók nyilvántartásában szereplő lakossági felhasználó kérelmezheti a számla ellenértékének a felhasználási helyen történő kiegyenlítését. Ennek időpontja kizárólag az ügyfélszolgálati iroda nyitva tartási idejében lehetséges, és a pontos időpontról előzetesen a Felhasználó és az ÉTV Kft. telefonos egyeztetést folytatnak le. A számla nem készpénzes fizetési móddal kerül kiállításra, a számla befizetését a helyszínen aláírt készpénz átvételi elismervény igazolja.
       
      Természetesen készpénzzel illetve bankkártyával is kiegyenlítheti számláját személyesen, Érd, Felső u. 2. szám alatti ügyfélszolgálati irodánkban, nyitvatartási időben.
       
      Kérjük, fordítson figyelmet a vízdíjszámla határidőben történő kiegyenlítésére!
      A fizetési határidőt a számla első oldalát helyzetük el, késedelmes befizetés esetén a szolgáltató jogosult a Ptk. szerinti késedelmi kamat felszámítására.
       
      A fizetési módot legegyszerűbben elektronikus ügyfélszolgálatunkon módosíthatja, ahol jelenlegi folyószámla egyenlegét is megtekintheti!
      További információk: www.erdivizmuvek.hu/eugyfelszolgalat/
       
      6. Fizetéskönnyítési megoldások, védendő felhasználók
       
      Fizetési halasztás
      Amennyiben számlája pénzügyi rendezése nehézséget okoz Önnek, lehetősége van arra, hogy fennálló díjtartozását fizetési határidőt követően teljesítse, amennyiben erre irányuló kérelmét Társaságunkhoz eljuttatja. Kérelme elbírálásra kerül, majd ennek eredményéről írásban értesítjük.

      Részletfizetés
      Amennyiben fizetési nehézségei miatt felhalmozott díjtartozásának, vagy nagyobb összegű számlájának kiegyenlítését egy összegben nem tudja vállalni, kérheti a díjhátraléka részletekben történő megfizetését. Kérelmének jóváhagyása esetén Társaságunk elkészíti a részletfizetési megállapodást, mely a mindkét fél által történő aláírást és a Szolgáltató példányának visszaérkezését követően lép érvénybe. Részletfizetés naptári évenként egyszer kérhető.
      Amennyiben bármely részlet határidőre történő befizetését elmulasztja, a fennmaradó tartozása azonnali egy összegben esedékessé válik a költségekkel és késedelmi kamatokkal együtt, illetve újabb részletfizetési kérelme automatikusan elutasításra kerül. A részletek fizetése mellett a mindenkor esedékes számlákat is ki kell egyenlítenie.

      Részletfizetési lehetőség iránti kérelmét személyesen, telefonos ügyfélszolgálatunkon vagy akár már elektronikus ügyfélszolgálatunkon keresztül is eljuttathatja hozzánk: www.erdivizmuvek.hu/eugyfelszolgalat/
       
      Igénybe vehető támogatások
      A helyi Önkormányzatoknál működő családsegítő szolgálatnál lehetősége van adósságkezelési támogatás igénybevételére (a támogatási forma településenként eltérhet). Az adósságkezelés célja, hogy az igénybevevőket segítse díjhátralékuk (lakhatási költségek körébe tartozó közüzemi díjtartozás) csökkentésében és - lehetőség szerint - azok megszűntetésében.
      Az adósság rendezéséhez többféle támogatás vehető igénybe melyeket a mindenkor hatályos helyi rendeletek szabályoznak. A támogatások igényléséhez mindig a családsegítő szolgálattal való szoros együttműködés szükséges.
       
      Fizetési kedvezmények szociálisan rászoruló védendő felhasználók esetében
      A szociálisan rászoruló védendő felhasználó 12 naptári hónapon belül egy alkalommal részletfizetési kedvezményt vagy fizetési haladékot kérhet. Erre a szociálisan rászoruló felhasználó figyelmét az ÉTV Kft. a fizetési felszólításban felhívja, egyúttal tájékoztatja a szociálisan rászorulót a részletfizetés, illetve a fizetési haladék leghosszabb igénybe vehető időtartamáról és a tervezett fizetési ütemezésről.
      Részletfizetési kedvezmény és fizetési haladék csak olyan szociálisan rászoruló felhasználót illet meg, aki vállalja, hogy a részletfizetés, fizetési haladék igénybevételének időtartama alatt igénybe vett víziközmű-szolgáltatás díját és a tartozás részösszegeit, illetve a tartozás halasztott összegét a víziközmű-szolgáltató által méltányosan megállapított, határidőben és ütemezésben kiegyenlíti.
      Az ÉTV Kft. a szociálisan rászoruló felhasználó fizetési kedvezményre vonatkozó kérelmét 15 napon belül megválaszolja.
      Amennyiben a szociálisan rászoruló Felhasználó a részletfizetési, illetve fizetési haladékra vonatkozó megállapodás feltételeit megszegi, a víziközmű-szolgáltató jogosult a részletfizetésre, illetve fizetési haladékra vonatkozó megállapodás azonnali hatályú felmondására. A részletfizetés, fizetési haladék időtartama alatt a kedvezménnyel érintett díjfizetési kötelezettség vonatkozásában a felhasználót kamat- és kötbérfizetési kötelezettség nem terheli.
      A részletfizetés időtartama az igénylést megelőző 12 hónapban számlázott csatornadíj használatból számított:
      • 1 havi átlagfogyasztás ellenértékét meg nem haladó tartozás esetén legalább két hónap,
      • 3 havi átlagfogyasztás ellenértékét meg nem haladó tartozás esetén legalább öt hónap,
      • 3 havi átlagfogyasztást meghaladó tartozás esetén legalább hat hónap.
      A fizetési haladék időtartama legfeljebb 60 nap, különös méltánylást érdemlő esetben 90 nap. A részletfizetés, fizetési haladék tekintetében a fentiektől - a szociálisan rászoruló felhasználó javára – az ÉTV Kft. eltérhet.
       
       
      Védendő Felhasználói kedvezmények
       
      A víziközmű-szolgáltatási jogszabályok a legnehezebb helyzetben lévő lakossági Felhasználókat védelem alá helyezik. Ez azt jelenti, hogy a védendő felhasználók jogosultak bizonyos kedvezményekre, szolgáltatásokra, melyek azonban a víz- és csatornaszolgáltatás díját nem érintik. A védendő felhasználók a kedvezményeket és szolgáltatásokat csak egy felhasználási helyen vehetik igénybe.
      A védendő felhasználók a védelemre jogosító, jogszabályban meghatározott tulajdonságuk alapján szociálisan rászoruló vagy fogyatékkal élő felhasználóként részesülhetnek a víziközmű-szolgáltató által nyújtott, jogszabályban részletesen meghatározott kedvezményben.
      Az igénybevételre vonatkozó részletes szabályokat a Víziközmű-szolgáltatásról szóló 2011. évi CCIX. törvény egyes rendelkezéseinek végrehajtásáról szóló 58/2013. (II.27) Kormányrendelet határozza meg.
      A védendő felhasználók nyilvántartásába történő felvételt Önnek kell kérnie a honlapunkon elérhető adatlap kitöltésével és a rászorultságot igazoló eredeti iratok bemutatásával az igazolás kiállításától számított 30 napon belül az ÉTV Kft. ügyfélszolgálati irodájában. A 30 nap elteltét követően új igazolást kell kérnie. A védendő felhasználói körbe tartozás igazolására az Ön kérelmére a jegyző igazolja, hogy életvitelszerűen tartózkodik a kérelemben megjelölt felhasználási helyen, a védendő felhasználói státuszra jogosító ellátást megállapító szerv, hogy a kérelem benyújtásakor Ön részesül az adott ellátásban.
       
      Szociálisan rászoruló védendő felhasználók
      Szociálisan rászoruló felhasználónak azt a természetes személyt kell tekinteni, aki, vagy akinek a háztartásában élő személy:
      a) a szociális igazgatásról és szociális ellátásokról szóló 1993. évi III. törvény (a továbbiakban: Szoctv.) 32/B. §-a szerinti időskorúak járadékában részesül,
      b) a Szoctv. 33. §-a szerinti aktív korúak ellátására jogosult,
      c) a Szoctv. 38. §-a szerinti lakásfenntartási támogatásban részesül,
      d) a Szoctv. 40–44. §-a szerinti ápolási díjban részesül,
      e) a gyermekek védelméről és a gyámügyi igazgatásról szóló 1997. évi XXXI. törvény (a továbbiakban: Gyvt.) 19. §-a szerinti rendszeres gyermekvédelmi kedvezményben részesül,
      f) a Gyvt. 25. §-a szerinti otthonteremtési támogatásban részesült, a támogatás megállapításától számított 3 éven keresztül,
      g) a Gyvt. 54. §-a szerinti nevelőszülő, aki saját háztartásában neveli a gondozásába helyezett átmeneti vagy tartós nevelésbe vett gyermeket, vagy
      h) a hitelszerződésből eredő kötelezettségeiknek eleget tenni nem tudó természetes személyek lakhatásának biztosításáról szóló törvény alapján a Nemzeti Eszközkezelővel bérleti jogviszonyban áll.
      Amennyiben Ön szociális helyzete alapján rászoruló Felhasználónak minősül, kedvezményként 12 naptári hónapon belül egy alkalommal részletfizetésre és fizetési halasztás igénybevételére jogosult.
      Részletfizetési kedvezmény és fizetési haladék Önt akkor illeti meg, ha vállalja, hogy a részletfizetés, fizetési haladék igénybevételének időtartama alatt igénybe vett víziközmű-szolgáltatás díját és a tartozás részösszegeit, illetve a tartozás halasztott összegét a vízközmű-szolgáltató által méltányosan megállapított, határidőben és ütemezésben kiegyenlíti.
      Ha a részletfizetési, illetve fizetési haladékra vonatkozó megállapodás feltételeit megszegi, a víziközmű-szolgáltató jogosult a részletfizetésre, illetve fizetési haladékra vonatkozó megállapodás azonnali hatályú felmondására. A részletfizetés, fizetési haladék időtartama alatt a kedvezménnyel érintett díjfizetési kötelezettség vonatkozásában kamat- és kötbérfizetési kötelezettség Önt nem terheli.
       
      A részletfizetés időtartama az igénylést megelőző 12 hónapban számlázott ivóvíz felhasználásból számított:
      - egy havi átlagfogyasztás ellenértékét meg nem haladó tartozás esetén legalább két hónap,
      - 3 havi átlagfogyasztás ellenértékét meg nem haladó tartozás esetén legalább öt hónap,
      - 3 havi átlagfogyasztást meghaladó tartozás esetén legalább hat hónap.
       
      A fizetési haladék időtartama legfeljebb 60 nap, különös méltánylást érdemlő esetben 90 nap.
      A részletfizetés, fizetési haladék tekintetében a fentiektől - a szociálisan rászoruló felhasználó javára – az ÉTV Kft. eltérhet.
       
      Fogyatékkal élő védendő felhasználók
      A fogyatékkal élő védendő felhasználót különösen a méréssel, a leolvasással, a számlázással és a díjfizetési módokkal kapcsolatosan igényeinek megfelelő, különleges bánásmódban kell részesíteni.
      A fogyatékkal élő lakossági felhasználó a védendő felhasználók nyilvántartásába történő felvételére való jogosultságát
      a) a Víziközmű-szolgáltatásról szóló 2011. évi CCIX. törvény egyes rendelkezéseinek végrehajtásáról szóló 58/2013. (II.27) Kormányrendelet 10. melléklet A) része szerinti, 30 napnál nem régebbi, kitöltött és aláírt nyomtatvány benyújtásával, és
      b) ha
      ba) vakok személyi járadékában részesül, a juttatást megállapító vagy folyósító szerv által kiadott, a jogosultság fennállását igazoló, 30 napnál nem régebbi határozat vagy igazolás eredeti példányának bemutatásával, vagy a Víziközmű-szolgáltatásról szóló 2011. évi CCIX. törvény egyes rendelkezéseinek végrehajtásáról szóló 58/2013. (II.27) Kormányrendelet 10. melléklet B) része szerinti, 30 napnál nem régebbi, kitöltött és aláírt nyomtatvány benyújtásával;
      bb) fogyatékossági támogatásban részesül, a juttatást megállapító vagy folyósító szerv által kiadott, a jogosultság fennállását igazoló, 30 napnál nem régebbi határozat vagy igazolás eredeti példányának bemutatásával, vagy a Víziközmű-szolgáltatásról szóló 2011. évi CCIX. törvény egyes rendelkezéseinek végrehajtásáról szóló 58/2013. (II.27) Kormányrendelet 10. melléklet B) és C) része szerinti, 30 napnál nem régebbi, kitöltött és aláírt nyomtatvány benyújtásával; vagy
      bc) a víziközmű-szolgáltatás megszüntetése, felfüggesztése a lakossági felhasználó vagy a vele közös háztartásban élő személy életét vagy egészségét közvetlenül veszélyezteti, a 10. melléklet C) része szerinti, 30 napnál nem régebbi, kitöltött és aláírt nyomtatvány benyújtásával igazolhatja.
       
      A fogyatékosság jellegét, amely a fogyatékkal élő felhasználót alkalmatlanná teszi a fogyasztásmérő leolvasására, a mérőállás közlésére, a számlaolvasásra, vagy a számla felhasználási helyen kívüli, készpénzes fizetéstől eltérő kiegyenlítésére, továbbá az fenti bekezdés b) pont bc) alpontjának esetleges fennállását a kezelőorvos, ennek hiányában a háziorvos igazolja a Víziközmű-szolgáltatásról szóló 2011. évi CCIX. törvény egyes rendelkezéseinek végrehajtásáról szóló 58/2013. (II.27) Kormányrendelet 10. melléklet C) része szerinti nyomtatvány kitöltésével. Ha a rehabilitációs szakigazgatási szerv, a Nemzeti Rehabilitációs és Szociális Hivatal szakvéleményezési hatásköre az érintettre kiterjed, a kezelőorvos és a háziorvos a Víziközmű-szolgáltatásról szóló 2011. évi CCIX. törvény egyes rendelkezéseinek végrehajtásáról szóló 58/2013. (II.27) Kormányrendelet 10. melléklet C) része szerinti nyomtatványt e szerv szakvéleménye alapján tölti ki.
      A víziközmű-szolgáltató a fogyatékkal élő felhasználót a rászorultság igazolását követő 8 napon belül nyilvántartásba veszi, és a nyilvántartásba vételről a felhasználót további 8 napon belül írásban tájékoztatja.
      A vakok személyi járadékában vagy fogyatékossági támogatásban részesülő személyt, mint fogyatékkal élő felhasználót nem kell személyes körülményeinek megfelelő, különleges bánásmódban részesíteni, ha vele együtt olyan nagykorú személy él, aki nem fogyatékkal élő felhasználó.
      Az fenti bekezdés b) pont bc) alpontja szerinti körbe tartozó, a felhasználóval egy háztartásban élő fogyatékkal élő személyre tekintettel, a fogyatékkal élőnek nem minősülő felhasználó is kérheti a fogyatékkal élő személyek nyilvántartásába történő felvételét, de ugyanazon fogyatékkal élő személyre tekintettel csak egy felhasználó egy felhasználási hely vonatkozásában szerepelhet a nyilvántartásban jogosultként.
       
      Az fenti bekezdés b) pont ba) és bb) alpontja szerinti körbe tartozó fogyatékkal élő felhasználót megillető különleges bánásmód:
      a) havi (időközi) mérőleolvasás a felhasználási helyen,
      b) készpénzben történő számlakiegyenlítés a felhasználási helyen,
      c) a számla értelmezéséhez az érintett víziközmű-szolgáltató üzletszabályzata szerint nyújtott egyedi segítség (helyszíni számlamagyarázat, számlafordíttatás),
      d) helyszíni (otthoni) ügyintézés lehetősége.
       
      Amennyiben a fogyatékkal élő védendő Felhasználó a Víziközmű-szolgáltatásról szóló 2011. évi CCIX. törvény egyes rendelkezéseinek végrehajtásáról szóló 58/2013. (II.27) Kormányrendelet 10. mellékletének benyújtásával, megfelelően kitöltött és aláírt formában igazolja, hogy a víziközmű-szolgáltatás megszüntetése, felfüggesztése a Felhasználó vagy a vele közös háztartásban élő személy életét vagy egészségét közvetlenül veszélyezteti, úgy díjtartozás esetén a Szolgáltató a közüzemi ivóvíz-szolgáltatás felfüggesztését vagy korlátozását a felhasználási helyen nem foganatosítja.
       
      A védendő felhasználók nyilvántartásba vételéhez szükséges adatlapok, ill. azok kitöltési útmutatója honlapunkról letölthetőek (http://erdivizmuvek.hu/ugyfelszolgalat/letoltheto_dokumentumok/) illetve ügyfélszolgálati irodáinkon vagy telefonos ügyfélszolgálatunkon keresztül is díjmentesen igényelhetőek.
       
       
      7. Szolgáltatáskorlátozás, behajtás

      Fizetési felszólítás, késedelmi kamat
      Amennyiben fizetési határidőn belül nem tesz eleget fizetési kötelezettségének, Társaságunk fizetési felszólítást küld egy készpénzátutalási megbízással (postai sárga csekk), mely segítéségével a fennálló díjtartozását egy összegben rendezheti. A késedelmes napokra a 2013. évi V. törvény (Ptk.) szerinti késedelmi kamatot számítjuk a vízdíjszámlán feltüntetett fizetési határidőt követő első naptól kezdődően a tartozás kiegyenlítésének napjáig.
       
      Ivóvíz-szolgáltatás korlátozása vagy felfüggesztése
      A Szolgáltató élhet annak lehetőségével, hogy kétszeri igazolt felszólítást követően (tértivevényes levélben ivóvíz-szolgáltatáskorlátozás előtti fizetési felszólítás) a felhasználási helyen a vízszolgáltatást korlátozza vagy felfüggessze. Erre akkor kerülhet sor, ha a megküldött fizetési felszólításunk kézhezvételét követően sem rendezi díjtartozását, illetve nem élt a fizetéskönnyítési lehetőségekkel.
       
      Lakossági Felhasználók esetében a vonatkozó jogszabályok alapján díjtartozás miatt az előző pontban ismertetett lakossági eljárás eredménytelensége esetén az előre egyeztetett időpontban intézkedünk az ivóvíz-szolgáltatás korlátozásáról, a jogszabályi előírások megléte esetén felfüggesztés is történhet. Korlátozás ill. felfüggesztés esetén a közegészségügyi követelmények teljesítéséhez szükséges ivóvízellátást biztosítjuk, mely legalább 20 liter/fő/nap mennyiséget jelent.
      A fenti ivóvíz mennyiséget leggyakrabban csökkentett víznyomással (korlátozás esetén), illetve palackos vagy zacskós vízzel, ill. közkútról (felfüggesztés esetén) biztosítjuk.
      Nem lakossági Felhasználók esetében előre jelzett időpontban a közüzemi ivóvíz-szolgáltatást felfüggeszti és a közszolgáltatási szerződést felmondja.

      A befizetés megtörténtét igazoló bizonylatot legkésőbb az értesítésben szereplő szolgáltatáskorlátozás várható időpontját megelőző munkanapon délelőtt 10 óráig kell Társaságunk fax, vagy e-mail elérhetőségeire elküldenie. Amennyiben a befizetés tényét a személyes felkeresése alkalmával munkatársainknak igazolja, úgy a mindenkor érvényes díjszabás alapján kiszállási díj megfizetése is esedékessé válik.
       
      Amennyiben az ivóvíz-szolgáltatás korlátozásának bevezetése elkerülhetetlen, Ügyfelünk együttműködése esetén a korlátozás vízmérő aknában történik. Együttműködés hiányában közterületen végezzük el a munkálatokat a gerincvezetéken történő korlátozással/ leválasztással, ebben az esetben a helyreállítás költsége jelentősen magasabb. Amennyiben a munkálatok elvégzése során a szilárd burkolat bontása elengedhetetlen, a burkolat-helyreállítási díj megfizetése is esedékessé válik, mely tovább növeli a költségeket.
       
      Amennyiben a fogyatékkal élő védendő Felhasználó a Víziközmű-szolgáltatásról szóló 2011. évi CCIX. törvény egyes rendelkezéseinek végrehajtásáról szóló 58/2013. (II.27) Kormányrendelet 10. mellékletének benyújtásával, megfelelően kitöltött és aláírt formában igazolja, hogy a víziközmű-szolgáltatás megszüntetése, felfüggesztése a Felhasználó vagy a vele közös háztartásban élő személy életét vagy egészségét közvetlenül veszélyezteti, úgy díjtartozás esetén a Szolgáltató a közüzemi ivóvíz-szolgáltatás felfüggesztését vagy korlátozását a felhasználási helyen nem foganatosítja.
       
      A vízkorlátozással és annak helyreállításával kapcsolatosan felmerült költségeit az ÉTV Kft. a vonatkozó jogszabályok alapján a Felhasználóra hárítja. A szolgáltatás helyreállítása csak a tartozás maradéktalan megfizetése vagy egyedi elbírálás esetén a részletfizetési megállapodás megkötése után lehetséges.

      Mellékszolgáltatási szerződés felmondása
      Amennyiben Ön mellékvízmérővel rendelkezik, a megkötött mellékszolgáltatási szerződése a fizetési késedelem miatt kezdeményezett fizetési meghagyás kibocsátását követő 15 napos határidővel felmondásra kerül, amennyiben díjtartozása rendezése ügyében felszólításunk ellenére nem intézkedik. A mellékszolgáltatási szerződés felmondásáról Társaságunk a szerződés felmondásával egyidejűleg tájékoztatja a bekötési vízmérő szerinti Felhasználót, valamint a megbízott képviselőt. (Egy adott bekötési vízmérőhöz tartozó, mellékszolgáltatási szerződéssel rendelkező elkülönített vízhasználók által teljes bizonyító erejű magánokiratban meghatalmazott személy, aki képviseletükben eljár, ha az nem a bekötési vízmérő szerinti felhasználó.)
       
      A mellékszolgáltatási szerződés felmondását követően az Ön elkülönített felhasználói helyen működő mellékvízmérőjén mért fogyasztást figyelmen kívül hagyjuk, az elkülönült felhasználói helyre fizetendő alapdíjakat a bekötési vízmérőre kibocsátott számlában érvényesítjük.
      Amennyiben a díjtartozást a bekötési vízmérő szerinti Felhasználó/Lakóközösség sem rendezi ivó-vízszolgáltatás korlátozását a Szolgáltató a bekötési vízmérőnél elvégzi. 


      Jogi eljárás
      Amennyiben nem intézkedik a díjtartozás rendezése érdekében, követelésünket Társaságunk jogi képviselőjének átadjuk, hogy a kintlévőségünk mielőbbi megtérülése érdekében bírósági úton eljárjon. Jogi képviselő fizetési meghagyásos eljárást kezdeményez, majd ezt követően nem teljesítés esetén gondoskodik a végrehajtási eljárás megindításáról, amely végső esetben akár az ingatlan árverésen történő értékesítéséhez és egyéb szankciókhoz is vezethet.
       
      Amennyiben az előző pontban részletezett jogi eljárás megindítására sor kerül, további költségek merülnek fel, melynek megfizetése az adóst terhelik. Ilyenek pl.: a fizetési meghagyás megindításával összefüggő díj, jogtanácsosi munkadíj, végrehajtási eljárás megindításával kapcsolatban felmerült díj, végrehajtónak fizetendő díjak, költségek, jutalékok, adatszolgáltatások díjai.
       
       
      8. Műszaki ügyintézés, locsolási kedvezmény, a szolgáltatás megszüntetése
       
      Vízbekötés
      Bővebb információkért kérjük, olvassa el az ivóvízbekötéssel kapcsolatos tájékoztatónkat.
      Elérhetősége: http://www.erdivizmuvek.hu/hu/portlet/downloads/download?oid=19
       
      Csatornabekötés
      Bővebb információkért kérjük, olvassa el a csatornarákötéssel kapcsolatos tájékoztatónkat.
      Elérhetősége: http://www.erdivizmuvek.hu/hu/portlet/downloads/download?oid=20
       
      Nyári locsolási kedvezmény, locsolási célú vízmérő létesítése
      A vonatkozó jogszabályok szerint a szennyvízelvezetési helyről a szennyvízelvezető műbe kerülő szennyvíz mennyisége méréssel (szennyvízmennyiség mérő beépítésével) - mérés hiányában pedig az adott helyen fogyasztott vízmennyiség alapulvételével állapítható meg. Azaz amennyiben a szennyvízmennyiséget külön nem mérik, az elfogyasztott vízmennyiség alapján kell megfizetnie a szennyvízdíjat.
       
      Nem veszi figyelembe az ÉTV Kft. a szennyvíz mennyiségének meghatározásánál az elkülönített mérés hiányában, házikert öntözéséhez kizárólag május 1-jétől szeptember 30-ig terjedő időszakban felhasznált, az elszámolás alapjául szolgáló ivóvízfogyasztás 10 százalékát elérő vízmennyiséget, amennyiben azt a lakossági Felhasználó – az ellenőrzés lehetőségének előzetes értesítés mellőzésével történő felajánlásával – kéri. Az ÉTV Kft. e csatornadíj kedvezményt mennyiségi korrekció útján biztosítja.
      A jogszabályi környezet változása miatt a fenti kedvezményt 2016. évtől már igényelni kell, 2015. évben és az azt megelőző időszakban a kedvezményt igénylés nélkül biztosította az ÉTV Kft. minden lakossági Felhasználónak.
       
      Legkésőbb 2016. február 28-ig a már szerződött lakossági Felhasználók részére az ÉTV Kft. az elkülönített mérés nélküli, locsolási csatornadíj kedvezmény vonatkozásában igénylőlapot juttat el postai úton. A locsolási csatornadíj kedvezményre jogosító igénylőlap Társaságunk részére történő visszaküldésének határideje 2016. április 15, mely beérkezése esetén az ÉTV Kft. a kedvezményt 2016. május 1-től biztosítja.
       
      Amennyiben az igénylőlap 2016. április 15. után érkezik be az ÉTV Kft-hez, úgy az elkülönített mérés nélküli, locsolási csatornadíj kedvezményt a soron következő elszámolási periódusban biztosítjuk a Felhasználó részére, a korábbi periódusra elmaradt locsolási kedvezmény visszamenőlegesen nem érvényesíthető.
      Új felhasználó esetében az igénylési lehetőség a közszolgáltatási vagy mellékszolgáltatási szerződéskötéskor is lehetséges.
       
      Az elkülönült mérés nélküli, locsolási csatornadíj kedvezmény igénylésének feltételei:
      • Írásos igénylés beérkezése a Szolgáltatónak adott év április 15-ig azzal, hogy Felhasználó lehetőséget biztosít Szolgáltatónak, hogy az igénybevétel feltételeit előzetes értesítés nélkül ellenőrizze.
      • A Felhasználó egyéb, helyi vízvételi lehetőséggel nem rendelkezik (víziközműből szolgáltatott ivóvizet használ locsolás céljára), és nincs külön mérője a locsolási víz elszámolására.
      • A felhasználási helyen hiteles bekötési vagy mellékvízmérő működik.
      • Igénylő rendelkezik az ÉTV Kft-vel kötött érvényes, közszolgáltatási vagy mellékszolgáltatási szerződéssel, illetve nem áll fent teljes körű mellékmérősítés.
      • Felhasználó legfeljebb 2.000 m2-es házikerttel rendelkezik. Ennek tényét Felhasználó a nyilatkozatban aláírásával igazolja.
       
      A kérelmet nem szükséges évente meghosszabbítani, a kedvezményt a közszolgáltatási vagy mellékszolgáltatási szerződés tartama alatt az ÉTV Kft. folyamatosan biztosítja.
       
      Felhasználói mérőállás diktálás hiányában a Szolgáltató arányosítással állapítja meg az fenti időpontokban a kedvezmény alapjául szolgáló kezdő és záró időpont mérőállásait, az arányosítással megállapított mérőállástól kerül a kedvezmény alkalmazásra az arányosítással megbecsült mérőállásig, soron kívüli szolgáltatói mérőleolvasást az ÉTV Kft. az elkülönített mérés nélküli, locsolási csatornadíj kedvezmény okán nem végez.
       
      A részletes tájékoztató és igénylőlap itt érhető el:
      http://erdivizmuvek.hu/hu/portlet/downloads/download?oid=150
       
      További locsolási célú csatornadíj-kedvezmény igénybevételéhez a hatályos jogszabályok által szabályozott módon megtervezett és kivitelezett és a Szolgáltató által engedélyezett locsolási mellékvízmérő vagy locsolási iker(fő)mérő telepítése szükséges.
      A 10%-os mértékű locsolási csatornakedvezmény és a locsolási vízmérő által mért ivóvízmennyiség utáni csatorna-díjkedvezmény együttesen nem vehető igénybe.
       
      Bővebb információkért kérjük, olvassa el a locsolási célú vízmérőkkel kapcsolatos tájékoztatónkat.
      Elérhetősége: http://www.erdivizmuvek.hu/hu/portlet/downloads/download?oid=60
       
      Több lakásos társasházak, lakóegységek fogyasztásának elkülönült mérése
      Elkülönült vízhasználat mérése elszámolási célú mellékmérő(k) létesítésével
      A mellékvízmérők a bekötési vízmérővel rendelkező ingatlan – általában társasház - lakásainak, elkülönített (egyedi) vízhasználatainak mérésére, elszámolására szolgál. Ebben az esetben a Társasház lakásainak (albetétjeinek) fogyasztásáról önálló számlát bocsát ki a Szolgáltató, az elfogyasztott vízmennyiséget a lakások mellékvízmérői külön-külön mérik.
       
      Bővebb tájékoztatásért kérjük, olvassa el a mellékmérősítéssel kapcsolatos tájékoztatónkat.
      Elérhetősége: http://www.erdivizmuvek.hu/hu/portlet/downloads/download?oid=59
       
      Az elkülönült vízhasználat mérése ikermérőkkel
      Az ikermérő egy vagy több ingatlan különböző felhasználási helyei ivóvízhasználatának mérésére szolgál, az ivóvíz bekötővezeték végpontjára csillagpontosan kialakított - a jelenleg üzemelő fővízmérő mellett felszerelt - újabb bekötési vízmérő.
      A legfőbb különbség a mellékvízmérős elszámoláshoz viszonyítva az, hogy minden Felhasználó külön bekötési vízmérővel rendelkezik, így számlázásilag elkülönült módon történik meg a mért mennyiség elszámolása, ebből adódóan fővízmérő-mellékvízmérő mérési különbözet sem jelentkezik.

      Míg a mellékvízmérő tulajdonjoga a Felhasználóé - addig a fővízmérő tulajdonosa a Szolgáltató, így azok hitelesítését, cseréjét is a Szolgáltató végzi saját költségén.
      A főmérősítés megrendelése előtt mindenképpen szükséges egy helyszíni felmérés, amely alátámasztja azt, hogy műszakilag a bekötések kialakítása megfelelő az főmérősítéshez (főmérős akna mérete, állapota, a jelenlegi ivóvíz-hálózat állapota és kialakításának vizsgálata).
      További feltétel, hogy a jelenlegi szabályos fővízmérő akna mérete lehetővé tegye a főmérők egymás mellett történő elhelyezését, továbbá minden lakás külön-külön házi bekötővezeték csatlakozással rendelkezzen a főmérő aknában.
      A helyszíni felmérést Társaságunk végzi el, melynek díja előre fizetendő, az igénybejelentéshez szaktervező által elkészített tervdokumentáció benyújtása szükséges.
       
      Bővebb tájékoztatásért kérjük, keresse telefonos ügyfélszolgálatunkat vagy ügyfélszolgálati irodánkat.
       
      Szolgáltatás szüneteltetése
      A hatályos jogszabályok és Társaságunk Üzletszabályzata szerint a Felhasználó a Szolgáltatóhoz intézett írásbeli nyilatkozatával kezdeményezheti a víziközmű-szolgáltatás szüneteltetését, ha a felhasználási helyet átmenetileg nem használja.
      A szünetelés kérelmezett ideje legfeljebb 1 év lehet.
       
      A szennyvíz elvezetésére irányuló szolgáltatás szüneteltetését, illetve megszüntetését csak a Felhasználó által a népegészségügyi szakigazgatási szervtől beszerzett írásbeli hozzájárulás esetén hajtja végre a Szolgáltató.
      Ha a vízmérőn keresztül tűzivíz-hálózat ellátása is történik, akkor a szüneteltetéséhez a területileg illetékes katasztrófavédelmi kirendeltség írásos engedélye szükséges, a felhasználási hely és a vízmérő gyári számának megjelölésével, melyet a Felhasználónak kell beszereznie.
      A szüneteltetéssel kapcsolatosan a Szolgáltatónál felmerülő díjakat, költségeket a Felhasználó viseli.
       
      Szünetelésre az alábbi feltételek együttes fennállása esetén van lehetőség:
      a) a felhasználó írásban kéri a szüneteltetést és nyilatkozik, hogy a felhasználási helyen rendszeres emberi tartózkodás nincs,
      b) a felhasználó - amennyiben a felhasználási hely víziközmű-szolgáltatásba bekapcsolt ingatlan - nyilatkozik, hogy nem a víziközmű-rendszerből származó egyéb vizet a szennyvíz-törzshálózatba nem kíván vezetni,
      c) a szüneteltetés végrehajtásához a műszaki előfeltételek biztosítottak,
      d) a felhasználó a szünetelés foganatosításával együtt járó költségek előzetes megfizetéséről szóló igazolást, és a felhasználási hely tulajdonosának (amennyiben az nem azonos a felhasználóval) hozzájárulását csatolta.
       
      A Szolgáltató a szüneteltetett víziközmű-szolgáltatás idejére szolgáltatási díjat nem számol fel, így alapdíjat sem.
       
      Szolgáltatás megszüntetése
      A víziközmű-szolgáltatási szerződést közműves ivóvízellátás esetén a felhasználó 60 napos határidővel felmondhatja. Ha a szerződést az ingatlant egyéb jogcímen használó mondja fel, előzetesen a tulajdonos hozzájárulását is be kell szereznie. A víziközmű-szolgáltatási szerződés felmondása nem érintheti hátrányosan az ingatlanon más felhasználó által igénybe vett közműves ivóvíz-szolgáltatást.
       
      Az ivóvíz és/vagy szennyvíz bekötővezetéket Szolgáltató leválasztja a törzshálózatról, és a fogyasztásmérőt leszereli. Ebben az esetben a szolgáltatás újraindítása csak új bekötés létesítéseként végezhető. Tájékoztatjuk, hogy a hatályos jogszabályok szerint az ivóvíz-szolgáltatás megszüntetésével kapcsolatosan felmerült költségeket, továbbá a szilárd útburkolat felbontásával és helyreállításával kapcsolatos költségeket a Felhasználó előzetesen köteles megfizetni a Szolgáltatónak.
       
      Tájékoztatjuk, hogy a munkálatok elvégzéséhez a helyi polgármesteri hivataltól közterület bontási engedély is szükséges, a hivatal egyes esetekben szaktervező által készített forgalomtechnikai tervdokumentáció benyújtását is előírhatja.
       
      A fenti közútkezelői, illetve önkormányzati engedélyek, illetve hozzájárulás birtokában van lehetőség arra, hogy a szolgáltatás megszűntetését a tulajdonos vagy meghatalmazottja írásban kérje Ügyfélszolgálati irodánkban, a fenti összeg(ek) megelőlegezése mellett.
       
      Tájékoztatjuk, hogy az ivóvízbekötés megszüntetésének megrendelésekor a felhasználási helyhez tartozó vevői folyószámláján nem lehet díjtartozás.
      A bekötés megszüntetésekor munkatársaink a vízmérő állását is leolvassák, és az ezen mérőállás alapján záró számlát állítunk ki, mely rendezéséről a felhasználónak gondoskodnia kell.
       
      Egyéb forrásból származó víz, nem közműves ivóvíz (fúrt, ásott kút, csapadékvíz) bevezetése a közműves szennyvízhálózatba (telki vízmérő)
      Amennyiben az ingatlan egyéb vízforrással rendelkezik, és a keletkezett szennyvizeket részben/egészben a közműves szennyvízhálózatba kívánja vezetni, Társaságunkkal egyeztetett helyen, hiteles, ún. telki vízmérővel kell a vízmennyiséget megmérni, mely a csatornadíj számlázás alapját képezi. Ezen vízmérő a Felhasználó tulajdonát képezi, így a mérő beszerzésének, hitelesítésének, a terveztetés és kivitelezés költsége a Felhasználót terheli.
       
      Társaságunk szolgáltatási területén a csapadékvíz, talajvíz, rétegvíz bevezetése a szennyvízcsatornába TILOS!
       
       
      9. Panaszkezelés, jogorvoslati lehetőségek
       
      Társaságunk a mindenkor hatályos fogyasztóvédelmi és ágazati jogszabályok valamint Társaságunk Üzletszabályzata szerint végzi panaszkezelési tevékenységét.
      Ügyfélszolgálatunk a reklamációkra, panaszokra a hatályos fogyasztóvédelmi jogszabályok által előírt 15 napos határidőn belül, egyéb megkeresésekre 30 napon belül válaszol.
       
      Reklamációját, panaszát a következő módokon juttathatja el Társaságunkhoz:
      • - személyesen az Érd, Felső u. 2. alatti ügyfélszolgálati irodánkban,
      - telefonos ügyfélszolgálatunkon a +36 23 521 751-es telefonszámon,
      - elektronikus ügyfélszolgálatunkon a www.erdivizmuvek.hu webcímen,
      - e-mailben az ugyfelszolgalat@erdivizmuvek.hu címen,
      - telefaxon a +36 23 521 759-es faxszámon,
      - és postai úton a 2031 Érd, Pf. 55 levélcímen.
       
      A hatályos fogyasztóvédelmi jogszabályok szerint első ízben a kifogásával a Szolgáltatót igazolt módon meg kell keresnie.

      Amennyiben a reklamációjának Társaságunk által kivizsgálását követően Önhöz eljuttatott válaszunkban leírtakat nem fogadja el, vagy kifogása van a válasszal kapcsolatban, úgy az alábbi szervekhez fordulhat jogorvoslatért:

      - Pest Megyei Kormányhivatal, Műszaki Engedélyezési és Fogyasztóvédelmi Főosztály, Fogyasztóvédelmi Osztály. Cím: 1135 Budapest, Lehel u. 43-47., Telefon: +36 1 236 3937, Fax: +36 1 236 3956, Levelezési cím: 1339 Budapest, Pf.: 661. E-mail: fogyved@pest.gov.hu, Honlap: http://fogyasztovedelem.kormany.hu
      • - Magyar Energetikai és Közmű-szabályozási Hivatal. Ügyféliroda címe: 1054 Budapest, Bajcsy-Zsilinszky út 52., Levelezési címe: 1388 Budapest, Pf. 88. Telefon: +36 1 459 7777, Fax: +36 1 459 7766, E-mail: mekh@mekh.hu, Honlap: http://www.mekh.hu
      - Pest Megyei Békéltető Testület.  Címe: 1119 Budapest, Etele út 59-61. II. em. 240., Telefon/Fax: +36 1 269 0703, Levelezési cím: 1364 Budapest, Pf.:81, E-mail: pmbekelteto@pmkik.hu, Honlap: http://www.panaszrendezes.hu
       
      Társaságunk a fogyasztói jogvita rendezése érdekében igénybe veszi a békéltető testületi eljárást, de nem veti alá magát döntésének.
       
      Amennyiben az Ön lakóhelye vagy tartózkodási helye nem Pest megye területén található, abban az esetben az Önhöz legközelebb eső Békéltető Testület elérhetőségét az alábbi oldalon találja meg: http://www.bekeltetes.hu/index.php?id=testuletek

      Ügyfélszolgálati irodánkban vagy telefonos ügyfélszolgálatunkon előadott reklamációját vagy panaszát jegyzőkönyvben rögzítjük, mely jegyzőkönyvről lehetősége van a válaszunkkal együtt, vagy már a bejelentéskor azonnal másolati példányt kérnie.
       
      Telefonos ügyfélszolgálatunkkal lefolytatott telefonbeszélgetését rögzítjük, 5 évig megőrizzük és kérésére díjmentesen – elektronikus formátumban - rendelkezésére bocsátjuk.
       
      Ügyfélszolgálati oldalak

      Ügyfélszolgálati oldalak

       
      1. Szerződéskötési folyamat, felhasználóváltással kapcsolatos tudnivalók
       
      Az Érd és Térsége Víziközmű Kft. (továbbiakban: ÉTV Kft., szolgáltató, közszolgáltató, víziközmű-szolgáltató) a vonatkozó, hatályos jogszabályban meghatározott feltételek fennállása esetében a felhasználóval - felhasználási helyenként - közszolgáltatási szerződést köt. A közszolgáltatási szerződés - és annak melléklete, az Üzletszabályzat - célja a közműves ivóvízellátással és közműves szennyvízelvezetéssel és kezeléssel, mint közüzemi szolgáltatással kapcsolatos jogok és kötelezettségek Szolgáltatóra és Felhasználóra vonatkozó szabályainak rögzítése.

      Az ÉTV Kft. közszolgáltatási szerződésmintája és az Üzletszabályzat elérhető weboldalunkon:
      http://www.erdivizmuvek.hu/ugyfelszolgalat/letoltheto_dokumentumok/


      Munkatársaink személyes és telefonos ügyfélszolgálatunkon állnak Felhasználóink rendelkezésére. Elérhetőségeink és ügyfélfogadási idő:
      http://www.erdivizmuvek.hu/ugyfelszolgalat/elerhetoseg_megkozelites/


      Személyes ügyintézéshez lehetősége van időpontot foglalásra:
      http://www.erdivizmuvek.hu/ugyfelszolgalat/idopont_foglalas/


      Amennyiben az ügyintézés során meghatalmazott jár el, úgy teljes bizonyító erejű magánokiratban foglalt meghatalmazás szükséges az ügyintézéshez.
      Meghatalmazás elérhető:
      http://www.erdivizmuvek.hu/hu/portlet/downloads/download?oid=18
       
      Gazdálkodó szervezet képviseletében a cégkivonatban szereplő képviselő járhat el. A képviselő teljes bizonyító erejű magánokiratba vagy közokiratba foglalt meghatalmazással más személyt is megbízhat a Szolgáltató előtti eljárással. A meghatalmazásban pontosan meg kell fogalmazni annak terjedelmét, pontosan milyen eljárásokban, nyilatkozattételben jogosult a meghatalmazott eljárni, illetőleg kifejezetten nyilatkozni kell a meghatalmazásban arról, hogy a képviselő eljárását a Társaság eljárásaként ismerik el. A meghatalmazáson túlmenően, a meghatalmazott személy személyi azonosítására alkalmas igazolványa bemutatása alapján kerülhet sor ügyintézésre.

      A hatályos jogszabályok szerint a felhasználó személyében bekövetkezett változást a korábbi és az új felhasználó köteles a vízmérőállás megjelölésével a változástól számított 30 napon belül a víziközmű-szolgáltatónak bejelenteni az üzletszabályzatban meghatározottak szerint. A bejelentés elmulasztása esetén a felhasználási helyen fennálló díjtartozás megfizetéséért és a víziközmű-szolgáltatót ért károkért a korábbi és az új felhasználó egyetemlegesen felel.
      A Felhasználóváltás bejelentésére (eladás, bérlet, stb.) Ügyfeleinknek több lehetőséget is biztosítunk:
      A beköltöző Felhasználó nélkül, csak az előző felhasználó bejelentése alapján az új Felhasználó részére nincs lehetőségünk elkészíteni a közszolgáltatási szerződést, a megadott információk alapján Társaságunk felszólítja szerződéskötési kötelezettségére az új tulajdonost.
      Az ingatlan birtokbaadásakor az itt (http://www.erdivizmuvek.hu/hu/portlet/downloads/download?oid=11) elérhető birtokbaadási jegyzőkönyvet javasoljuk kitölteni a pontos elszámolás érdekében.  Ez alapján az előző felhasználónak záró számla készül, akinek ezt, és az esetleg még be nem fizetett számláit, tartozásait ki kell egyenlítenie.

      Természetesen a birtokbaadási jegyzőkönyv nem feltétlenül szükséges a közszolgáltatási szerződés megkötéséhez. A birtokbaadási jegyzőkönyv becsatolásától kizárólag abban az esetben tudunk eltekinteni, ha a felhasználási helyen üzemelő fogyasztásmérő rendszeresen, a szolgáltató által leolvasásra került, és a felhasználó már korábban birtokba került az ingatlanon, és az előző Felhasználó nevére kibocsátott számlákat sajátjaként kezelte, megfizette - vagy a fennálló tartozás megfizetését a felhasználó vállalja.
      A víziközmű-szolgáltatásról szóló 2011. évi CCIX. törvény rendelkezései alapján a víziközmű-szolgáltatásba bekapcsolt ingatlan tekintetében a szolgáltató és a lakossági felhasználó között a közszolgáltatási szerződés a víziközmű-szolgáltatás igénybevételével is létrejön.
      Az kiköltöző ügyfelünknek lehetősége van nullás igazolást igényelni, mellyel az új ügyfelünk felé igazolhatja, hogy az adott mérőállásig elszámolt Társaságunkkal és a díjak megfizetése is megtörtént.  Amennyiben rendelkeznek nullás igazolással, a Felhasználó változáshoz a vevőnek elegendő beküldenie (e-mailen, faxon, levélben) a szükséges dokumentumok másolatát, mely alapján elkészítjük, és postai úton megküldjük a közszolgáltatási szerződést. Ez esetben ingyenes válaszborítékot mellékelünk a szerződés visszaküldésének megkönnyítéséhez.
       
      A közszolgáltatási szerződéskötéshez szükséges dokumentumok listája lakossági (magánszemély) felhasználó esetén:
      http://www.erdivizmuvek.hu/hu/portlet/downloads/download?oid=7

      A szerződéskötéshez szükséges dokumentumok listája nem lakossági felhasználó esetén: http://www.erdivizmuvek.hu/hu/portlet/downloads/download?oid=8

      A felhasználási hely ellenőrzése

      A Szolgáltató Felhasználó-változás esetén, az új Felhasználóval való szerződéskötést megelőzően, annak feltételeként a bejelentéstől számított 30 napon belül, a felhasználási helyen ellenőrzést tart az alábbi esetekben:
      • a felhasználási helyen a fogyasztásmérőn szereplő mérőállás, a birtokbaadási jegyzőkönyvön rögzített dátumhoz képest, attól visszamenőleg legalább 13 hónapja nem került a Szolgáltató által leolvasásra,
      • a felhasználási helyen a birtokbaadási jegyzőkönyvben szereplő fogyasztásmérő gyári száma vagy plombazár száma eltér a Szolgáltató nyilvántartásában szereplő gyári számtól,
      • a felhasználási helyen a birtokbaadási jegyzőkönyvben szereplő mérőállás alacsonyabb, mint a Szolgáltató rendelkezésére álló utolsó leolvasott mérőállás,
      • a felhasználási helyen a birtokbaadási jegyzőkönyvben szereplő mérőállás alapján megállapítható, hogy a vízfogyasztás az utolsó szolgáltatói leolvasástól számított előző 12 hónap átlagfogyasztását kétszeresen meghaladja,
      • a fogyasztásmérő hitelesítési ideje lejárt, a fogyasztásmérő, vagy a fogyasztásmérő leszerelését megakadályozó zár (plomba) sérült,
      • a felhasználási helyen az ivóvíz-szolgáltatás szünetel, vagy korlátozva van.
       
      Az ellenőrzés költségét a lakossági Felhasználók esetében a Szolgáltató, míg nem lakossági Felhasználók esetében az új Felhasználó viseli.
       
      A korábbi vagy az új Felhasználó a szerződés megkötése előtt akkor is kérheti az ellenőrzést, ha annak elvégzése a fentiek szerint nem kötelező. Ennek költségét az ellenőrzést kérő köteles viselni. A helyszíni ellenőrzés díja a Szolgáltató honlapján tekinthető meg.

      2. A vízmérőről
       
      A vízmérők tulajdonjogával, és hitelességével kapcsolatos tudnivalók

      A fővízmérő, (azaz a bekötési vízmérő) a szolgáltató tulajdona. Időszakos cseréje, hitelesítése, meghibásodás esetén javítása a szolgáltató feladata. A fővízmérő hitelességi ideje a hatályos mérésügyi jogszabályok szerint a záróplombán lévő hitelességi dátumot követő negyedik év utolsó napja.

      A vízmérőcserének várható időpontjáról a Szolgáltató a lejáró fővízmérővel rendelkező Felhasználót írásban, postai úton értesíti. Ha a Felhasználó nem működik együtt a főmérő díjmentes cseréjében, a Szolgáltató a felhasználási helyen lévő szerződést felmondhatja, és a vízszolgáltatást korlátozhatja.
       
      A mellékvízmérő a Felhasználó saját tulajdonát képezi, annak időszakos cseréjéről, hitelesítésről, meghibásodás esetén a javításáról Ügyfelünk köteles gondoskodni saját költségén. A mellékvízmérő hitelességi ideje a plombán lévő hitelességi dátumot követő nyolcadik év utolsó napja.

      Az ÉTV Kft. minden esetben, postai levélben értesíti a lejáró mellékvízmérővel rendelkező Felhasználóit a csere szükségességéről. Amennyiben a mérő újrahitelesítése elmarad, úgy a Szolgáltató a mellékvízmérőre megkötött szolgáltatási szerződést megszűnteti.

      A vízmérők leolvasása

      A fogyasztásmérő leolvasásának gyakoriságát a Szolgáltató jogosult megállapítani azzal, hogy legalább évente egy alkalommal, a Felhasználó kérésére negyedévente – a Felhasználó értesítése mellett – köteles a fogyasztásmérő leolvasására.
       
      Az ÉTV Kft. lakossági felhasználók esetében Érd, Diósd, Tárnok településeken kéthavonta, Pusztazámor, Remeteszőlős, Herceghalom, Sóskút, és Törökbálint településen évente egyszeri alkalommal, nagyfogyasztó Felhasználók esetében havi rendszerességgel olvassa a vízmérőket.
       
      A szolgáltató köteles legalább 5 napos időtartam megjelölésével a Felhasználót értesíteni az éves leolvasás várható idejéről a leolvasás előtti utolsó számlában, számla mellékletében vagy egyéb módon.

      Leolvasás sikertelensége esetén, a leolvasó értesítőt hagy a levélszekrényben vagy fellelhető módon a felhasználási helyen, amelyen fel kell tüntetni a második (ismételt) felkeresés időpontját, és az egyeztetésre alkalmas mobiltelefonszámot. A leolvasás biztosítására a Szolgáltató heti egy munkanapon este 20 óráig lehetőséget ad.

      A hatályos jogszabályok értelmében a Felhasználóinknak lehetősége van negyedévenkénti leolvasást kérnie, melyet írásban kell a Szolgáltató felé kezdeményeznie. A negyedéves leolvasást előzetes telefonos, vagy helyszíni értesítést követően, a naptári negyedévek első napjaiban végzi el a Szolgáltató.

      A Felhasználó a leolvasás időpontjában külön értesítés nélkül is köteles a vízmérőhely szabad megközelítését és a vízmérő leolvasását biztosítani.
       
      Társaságunk felé a számlán feltüntetett elvárt diktálási időszakban lehetősége van Felhasználóinknak a vízmérőállást eljuttatni, amennyiben a lakóhelyén évi egyszeri leolvasást vezetett be Társaságunk, és Ön a bediktálást választotta.
       
      A vízmérőállás bediktálásakor kizárólag az egész köbmétereket szükséges bediktálnia. Alább egy illusztrációt láthat a vízmérő helyes leolvasásához:
        
      Amennyiben vitatja a vízmérőn mért mennyiséget

      A hitelesítés időpontjában minden mérőberendezés az előírásoknak megfelelő pontossággal mér. A hitelesség lejártának ideje nem feltétlenül jelenti azt, hogy a mérőberendezés nem jól mér. Amennyiben a fővízmérő által mért ivóvízmennyiséget vitatja, lehetősége van a felszerelt bekötési vízmérő Magyar Kereskedelmi Engedélyezési Hivatal (MKEH) mint mérésügyi hatóság által történő rendkívüli pontossági ellenőrzését kérni.


      A rendkívüli pontossági vizsgálat díját a kibocsátott szolgáltatói számla kiegyenlítésével a Felhasználó köteles megelőlegezni.
       
      Amennyiben a rendkívüli pontossági vizsgálaton a fogyasztásmérő „nem felelt meg” minősítést kapott, a kibocsátott számlák esetében számlakorrekcióra kerül sor az ÉTV Üzletszabályzatában leírtak szerint, továbbá a szerelési munkák és a vizsgálat költségei a fogyasztásmérő tulajdonosát terhelik. Amennyiben ez a Szolgáltató, akkor a Felhasználónak az általa előre megelőlegezett rendkívüli pontossági vizsgálat teljes összegét az ÉTV Kft. a vizsgálati jegyzőkönyv kézhezvételét követő 8 munkanapon belül visszautalja.
       
      Abban az esetben, ha a mérőeszköz a Szolgáltató kárára tévedett (a mérő az alsó hibahatárnál kevesebbet mért), a kiállított víz- ill. csatornadíj számlák módosítására nincsen lehetőség.
       
       
      Amennyiben a vízmérő „megfelelt” minősítést kapott, a vizsgálat költségét az ellenőrzést kezdeményező viseli, és a kiállított víz- ill. csatornadíj számlák módosítására nincsen lehetőség.
       
      Az ellenőrző vizsgálatra nem kerül sor, ha a fogyasztásmérő tulajdonosa – a másik fél részéről bejelentett kárigény tényének elismerésével együtt – más hiteles fogyasztásmérőt szerel fel.

      A vízmérők karbantartásáról, védelméről

      Vízelfolyásra utaló jelek, teendők

      Az ÉTV Kft. Üzletszabályzata szerint legalább 30 naponta egy alkalommal, egyszerű vizsgálattal a házi vízvezeték-hálózatot ellenőrizni kell. Amennyiben az ingatlanon minden vízvételezési hely (pl. vízcsapok, kerti csap, stb.) elzárását követően a vízmérő fogyasztást jelez (nincs nyugalmi állapotban), valahol a házi vezetékhálózatban vízelfolyás történik. Ebben az esetben kérjük, szakemberrel ellenőriztesse a házi ivóvízhálózatot - amennyiben valóban meghibásodásról van szó, gondoskodjon annak haladéktalan elhárításáról, majd az elfolyás tényét jelentse be Társaságunknak az aktuális vízmérőállással.

      Amennyiben vízelfolyás tapasztalható, és az elfolyt ivóvíz nem került a közműves szennyvízcsatorna hálózatba, és a fenti felhasználási hely rendelkezik közműves csatornabekötéssel, a javítást követően lehetősége van Társaságunkhoz (Érd, Diósd és Tárnok településeken az Érd és Térsége Csatorna-szolgáltató (ÉTCS) Kft-hez) kérelemmel fordulni - a javításról készült számla benyújtásával egyidejűleg - a számlázott szennyvízdíj mérséklése érdekében.
      A hatályos jogszabályi előírások szerint a fogyasztási helyen nyilvántartott ügyfelünk köteles a víziközmű-szolgáltató számára a hiba keletkezésének helyét ellenőrizhető módon bemutatni és a javítást számlával igazolni.

      A vízmérők, és a vízmérőhely (akna) karbantartásáról

      Míg a téli hónapokban a fagy ellen kell megvédeni a vízmérőket, a tavaszi és az őszi hónapokban is érdemes rendszeresen a vízmérők állapotát ellenőrizni. Bár nem jellemző, előfordulhat, hogy bizonyos vízmérő típusoknál, a jelentős külső és belső hőmérséklet különbözet, valamint a nedves levegő miatt, a számlapon akár belülről, akár kívülről pára keletkezik. Ha esetleg ilyen előfordulna Önnél is, javasoljuk, hogy száraz, napos időben nyissa ki az aknafedelet, és hagyja, hogy a hőmérséklet különbözet kiegyenlítődésével ez a jelenség megszűnjön. Természetesen a vízpára semmilyen műszaki hatással nincs a vízmérőre, annak működését, és pontos vízmennyiség mérését nem befolyásolja.
      Amennyiben a párásodás állandósul, kérje szakembereink segítségét, és Ügyfélszolgálatunk elérhetőségein jelezze a mérővel kapcsolatos problémát.

      Itt szeretnénk felhívni figyelmet, hogy a vízmérőakna szabályszerű állapotban tartása a Felhasználó jogszabályi kötelessége. Kérjük, a mérőaknában ne tartson egyéb, oda nem illő tárgyakat (növényeket, télálló zöldségeket, stb.), illetve rendszeresen gondoskodjon annak takarításáról, valamit a vízmérőhöz való szabad hozzáférés (létra, ill. hágcsó megléte) lehetőségéről.

      A vízmérő és a plombazár védelme

      A téli hideg komoly gondokat okozhat a felhasználási hely vízhálózatában, illetve a vízmérőben, ezért kérjük, gondoskodjon ezek fagy elleni védelméről. Az elfagyást leginkább a víztelenítéssel, valamint megfelelő szigeteléssel tudja megakadályozni. Fontos, hogy olyan szigetelőanyagot használjon, ami nedvesség hatására nem veszítni el szigetelőképességét (pl.: hungarocell). Érdemes magát a vízmérőt, illetve a vízmérő akna falait is szigetelni, valamint javasoljuk az akna fedlapját hőszigetelő anyaggal letakarni. Nem csak az időjárás változások által bekövetkezhető problémák elkerülésére kell figyelmet fordítani, ugyanis a vízmérők védelméről is a Felhasználó köteles gondoskodni. A fogyasztásmérők és a leszerelésüket megakadályozó zárak, plombák, záró elemek sértetlen megőrzéséért és védelméért a Felhasználó felelősséggel tartozik. Amennyiben számára felróható okból a vízmérő megrongálódik, vagy eltulajdonítják, a javítás, illetve a vízmérő pótlása, szerelése, továbbá hitelesítése költségeit a Szolgáltató részére megtéríteni köteles.
      Felhívjuk figyelmét, hogy amennyiben a Felhasználó a záró bélyeg vagy plomba hiányát nem jelenti be a Szolgáltató felé, abban az esetben a víziközmű-szolgáltató kártérítési igényt érvényesíthet, illetve a szabálytalan közműhasználatra utaló jel alapján jogosult az Üzletszabályzat szerinti pótlólagos számlakibocsátásra és jogosult a víziközmű-szolgáltatás korlátozására és felfüggesztésére, ha a hiteles mérés feltételei a helyszínen nem állíthatóak helyre.
       
      3. A fővízmérő és a mellékvízmérők mérési különbözete
       
      Társasházak vagy több lakásos ingatlanok esetében a lakóközösség és a szolgáltató közötti elszámolás alapja a bekötési vízmérő (fővízmérő), mely az ingatlan által felhasznált teljes vízmennyiséget méri. A fővízmérő a telek határától általában 1 méteres sávban kiépült fővízmérős aknában kerül elhelyezésre, az ezt követő, telken ill. házon belüli vezetékrendszer a lakóközösség, míg a lakásmellékmérő az adott lakástulajdonos tulajdonában van.

      1991 óta jogszabály teszi lehetővé, hogy a többlakásos házakban az egyes lakóknak a fogyasztását mellékvízmérőkkel mérjék meg. Az így megmért egyéni fogyasztásról a szolgáltató külön-külön számlát készít.

      Az ingatlanon fogyasztott víz mennyisége szempontjából alapesetben a bekötési vízmérő az irányadó. A bekötési vízmérő és az elkülönített vízhasználatokat mérő mellékvízmérők mérési különbözeteként megállapított vízfogyasztás után víziközmű szolgáltatási díjat a bekötési vízmérő szerinti felhasználó köteles a Szolgáltatónak megfizetni.
      A víziközmű-szolgáltató az elszámolás alapjául szolgáló fogyasztásmérőkön mért fogyasztásról nyilvántartást vezet. Amennyiben az elszámolás a főmérőn mért mennyisége alapján történik, úgy az ÉTV Kft. a bekötési vízmérő és a mellékvízmérők aktuális és az ezt megelőző állásáról, valamint a mérési különbözetről a szolgáltatói leolvasást követően kiállított számla mellékletében tájékoztatja a bekötési vízmérő felhasználóját.
       
      A bekötési vízmérő és az elkülönített vízhasználatokat mérő mellékvízmérők által mért mennyiség csak nagyon ritkán azonos, azaz mérési különbözet keletkezik.
      Fogyasztási különbözet esetén a bekötési vízmérő szerinti felhasználó köteles a Szolgáltatónak megfizetni a különbözeti ivóvíz mennyiség (és az arra eső csatornaszolgáltatási díj) ellenértékét.

      A fő- és mellékvízmérők közötti különbségek okozta probléma jelentősége miatt a kérdéssel több alkalommal foglalkozott, azt vizsgálta a Nemzeti Fogyasztóvédelmi Hatóság és a Magyar Kereskedelmi Engedélyezési Hivatal, mint mérésügyi hatóság is.

      A fő- és mellékvízmérő közötti különbséget az alábbiak okozhatják:
      • A főmérőt követő hálózaton (lakóközösség tulajdonában lévő vezetékszakaszon) van méretlen fogyasztási hely (pl. kerti csap, közös helyiség, garázs stb.). Ilyen esetben az ezeken a helyeken vételezett víz mennyisége jelentkezik a főmérőn, de egyetlen mellékmérő sem méri.
      • A főmérőt követő csővezetéken, de a mellékmérőket megelőző szakaszon szivárgás, csőtörés van. Ebben az esetben is a főmérőn átfolyik a víz, de egyetlen mellékmérő sem méri, így a főmérő számlájában ez a vízmennyiség jelentkezni fog. Figyelem! A csőtöréseknél a víz 90%-a nem jelenik meg a felszínen!
      • A vízmérők leolvasása nem azonos időpontban történik.
      • A mellékmérők sikertelen leolvasásakor egy becsült mérőállás alapján állapítja meg a Szolgáltató a fogyasztást, ami eltérhet a valóságostól.
      • A leolvasott, vagy az ajtóra kiírt, illetve bediktált érték nem felel meg a valóságnak (szándékos vagy véletlen hiba).
      • Valamelyik, esetleg több mellékmérő kevesebb, vagy több fogyasztást mér, mint ami valójában átfolyt rajta (szorul, megáll, gyorsul). Ebben az esetben is arról van szó, hogy a főmérőn átfolyt víz mennyisége nem teljes mértékben, vagy egyáltalán nem jelentkezik a mellékmérők összesítésében.
      • Előfordulhat, hogy „esetleges műszaki beavatkozások” miatt valamelyik Felhasználónál a mellékmérő nem a valós fogyasztást mutatja. Ebben az esetben a főmérőn átfolyt víz mennyiségéből nem kerül levonásra ezen a mellékmérőn „méretlenül” átfolyt víz, így a főmérőre készült számlában fog megjelenni ez a fogyasztás.
      • A mellékvízmérők által mért felhasználás közötti különbség adódhat a vízmérők (fő és mellék) mérési pontatlanságából, és a vízmérők különböző indulási érzékenységéből. A mellékmérők függőlegesen történő beépítéssel már nem olyan érzékenyek, lassabban indulnak. Függetlenül attól, hogy a főmérő és a lakásokba felszerelt mellékvízmérők mérési pontosság szempontjából nem azonos kategóriába vannak sorolva, a Magyar Kereskedelmi Engedélyezési Hivatal (MKEH) hiteles mérésre szolgáló eszköznek fogadja el a vízmérőket, amennyiben a megengedett hibahatáron belül mérnek.
      • A fő- és mellékmérők működési elvüket tekintve alapvetően eltérőek.
      A felsorolt eltérési okok jelentkezhetnek külön-külön, de együttesen is.
       
      Amennyiben a fővízmérő és a mellékvízmérők közötti mérési különbözet tartós, ikerházaknál, vagy kisebb társasházaknál megoldásként javasoljuk a főmérősítés lehetőségét.
      Részletesebben erről a műszaki ügyintézés oldalon, az elkülönült vízhasználat mérése ikermérőkkel alfejezetben olvashat.

      Eljárás teljes körű mellékvízmérősítés esetén
       
      A víziközmű-szolgáltatásról szóló 2011. évi CCIX. törvény 52.§. (2a) bekezdése szerint a mellékszolgáltatási szerződéssel rendelkező elkülönített vízhasználók kérhetik, hogy a víziközmű-szolgáltatási díj elszámolásának alapja kizárólag a mellékvízmérőkön mért fogyasztás legyen.
      A kérelmező a teljes körű mellékvízmérősítés igénybevételével kapcsolatban személyesen az ügyfélszolgálati irodában, a telefonos ügyfélszolgálaton vagy az ÉTV Kft. honlapján (www.erdivizmuvek.hu) kaphat tájékoztatást.
      Az igénybejelentéshez kapcsolódó nyilatkozat-minta, képviselő személyére vonatkozó magánokirat-minta valamint a megállapodás-tervezet az ügyfélszolgálaton térítésmentesen hozzáférhetőek, vagy az ÉTV Kft. honlapjáról (www.erdivizmuvek.hu) letölthetőek.
       
      A kérelem benyújtásának előfeltételei:
      • a bekötési vízmérő mellett az elkülönített vízhasználók elkülönített vízhasználati helye és más vízvételi helyek kizárólag hiteles, plombával vagy záróbélyeggel ellátott mellékvízmérőkkel és hatályos mellékszolgáltatási szerződéssel rendelkeznek, és
      • a mellékvízmérőkön és a bekötési vízmérőn mért fogyasztási adatok, valamint a helyszíni ellenőrzés alapján a csatlakozó hálózati szakaszon a karbantartás elmaradására visszavezethető vízveszteség vagy az elszámolatlan vízvétel lehetősége kizárható.
      • A benyújtandó kérelem tartalma:
      • a kérelemmel érintett felhasználási hely (ingatlan) címe, helyrajzi száma,
      • az adott bekötési vízmérőhöz tartozó, mellékszolgáltatási szerződéssel rendelkező elkülönített vízhasználók által aláírt teljes bizonyító erejű magánokirat, melyben közlik a víziközmű-szolgáltatóval a képviseletükben eljáró természetes személy esetén annak nevét, lakcímét, anyja nevét, születési helyét és idejét, jogi személy, jogi személyiséggel nem rendelkező szervezet esetén annak székhelyét, cégjegyzékszámát, adószámát, képviselőjének nevét, lakcímét, anyja nevét (továbbiakban: képviselő), ha az nem a bekötési vízmérő szerinti felhasználó vagy a bekötési vízmérő szerinti közös képviselő,
      • a képviselő postai ill. telefonos valamint e-mail-es elérhetősége,
      • a helyszíni ellenőrzés alapjául szolgáló, a csatlakozó hálózati szakasz megvalósulási állapotáról, jogosultsággal rendelkező tervező által készített és aláírásával ellátott, a kérelem benyújtását megelőző 90 napnál nem régebbi műszaki dokumentáció (állapotterv),
      • megbízott képviselő által a teljes mellékmérősítés feltételeinek való megfelelésről kitöltött nyilatkozat,
      • a mellékvízmérők és a bekötési vízmérő egyidejű leolvasásának időpontjára vonatkozó javaslat - az ÉTV Kft. gyakorlatával összhangban.
       
      A benyújtott kérelem elbírálása
      Az ÉTV Kft. a benyújtott kérelem tartalmi elemeit (a felhasználási hely adatai, kapcsolódó mellékszolgáltatási szerződések megléte) nyilvántartásával is összehasonlítva ellenőrzi, amennyiben szükséges azt kiegészítésre, hiánypótlásra visszaküldi.
       
      A szolgáltató ellenőrzi továbbá, hogy a bekötési vízmérő szerinti felhasználónak és az elkülönített felhasználóknak lejárt fizetési határidejű díjtartozása az érintett felhasználási helyeken van-e. Amennyiben a szolgáltató lejárt fizetési határidejű díjtartozást tart nyilván, az érintett felhasználási helyeken, úgy azok rendezéséig a közszolgáltatási szerződés tárgyi Megállapodással való módosítására (kiegészítésére) nem kerülhet sor.
       
      A fenti feltételek megfelelőssége esetén a kérelmező képviselővel 8 napon belül az ÉTV Kft. felveszi a kapcsolatot, időpont egyeztetése végett (telefonon, SMS-ben, vagy e-mailben). Sikertelen kapcsolatfelvétel esetén, postai úton írásban tájékoztatja az ÉTV Kft. a képviselőt az időpont egyeztetés lehetőségéről, a kérelem benyújtásától számított 15 napon belül.
       
      Amennyiben a fenti feltételek nem teljesülnek (hiányos, vagy nem megfelelő kérelem, vagy díjtartozás) úgy a kérelem benyújtásától számított 15 napon belül az ÉTV Kft. írásban tájékoztatja a kérelmező képviselőt a hiánypótlási kötelezettségről, díjtartozás rendezésnek szükségességéről.
       
      Az előre egyeztetett időpontban - a benyújtott tervdokumentáció alapján - a képviselő részvételével a szolgáltató helyszíni ellenőrzést végez. Adott évben, adott felhasználási hely tekintetében az első előre egyeztetett ellenőrzést és egy esetlegesen szükséges hibajavítási ellenőrzést díjmentesen, míg minden további, a kérelem elbírálhatóságához előírt ellenőrzést meghatározott díjazás ellenében végez el a szolgáltató. A mindenkor alkalmazott díjak az ÉTV Kft. honlapján (www.erdivizmuvek.hu) találhatók.
       
      Ennek során ellenőrzi:
      • a bekötési vízmérő és mellékvízmérők közötti csatlakozó hálózat műszaki állapotát,
      • a bekötési vízmérő mellett az elkülönített vízhasználati helyek és más vízvételi helyek teljes körű mérősítésének meglétét,
      • az elkülönített felhasználási helyek összes vízvételi lehetőségének mellékmérővel történő mérését,
      • a mellékvízmérők hitelességét és az azt igazoló plomba vagy bélyegzés sérülésmentes állapotát,
      • szolgáltató által elhelyezett plombazár(ak) számát és állapotát,
      • a vízmérők beszerelési állapotát (függőleges vagy vízszintes beépítés),
      • a vízmérők egyszerű vizsgálattal történő működőképességét (nem álló mérő, befolyásolásra utaló jel nem látható, stb.),
      • az adott mellékvízmérő felszereléséhez kiadott szolgáltatói hozzájárulásban foglaltaknak való megfelelőséget, 
      • az elkülönített vízhasználók szolgáltatói nyilvántartásban szereplő adatait.
       
      Az elkülönített vízhasználóknak vagy képviselőjüknek minden elkülönített vízhasználati helyen egy időben (egy kiszállással) lehetővé kell tenniük az ellenőrzést a Szolgáltató számára.
      Amennyiben az előre egyeztetett időpontban a kérelmezők nem teszik lehetővé a teljes körű ellenőrzést, ennek ténye az ellenőrzési jegyzőkönyvben rögzítésre kerül. Az eljárás a képviselő által az ellenőrzésre írásban megadott új időpontig szünetel. Ha a képviselő 15 napon belül az ismételt kivizsgálásra új időpontot nem egyeztet, az ÉTV Kft. a kérelmet elutasítja.
      A helyszíni ellenőrzésről az ÉTV Kft. minden esetben jegyzőkönyvet vesz fel. Az ellenőrzés során feltárt nem megfelelőségi hiba esetén a javításról a lakóközösségnek saját költségén kell gondoskodnia, melyet követően a képviselő írásos jelzése alapján ismételt vizsgálat elvégzésére kerül sor, annak kézhezvételétől számított 15 napon belül. Eredményes helyszíni ellenőrzés esetén az ÉTV Kft. azonnal teljes körű leolvasást is végez.
       
      A megállapodás megkötése
      Az eredményes helyszíni ellenőrzést követő 15 napon belül az ÉTV Kft. köteles a háromoldalú Megállapodást (szolgáltató - bekötési vízmérő szerinti felhasználó - elkülönített vízhasználók képviselője) írásos, nyomtatott formában, a szükséges példányszámban (minimum 3 eredeti példány), aláírásával ellátva a képviselőnek
      • személyesen átadni,
      • vagy postai úton megküldeni.
       
      A szerződési ajánlatban foglaltak a szolgáltatót a Megállapodás átadását vagy kézbesítését követő 15 napig kötik. A Megállapodás ajánlati kötöttségi időben történő visszaküldése esetén a Megállapodás az ellenőrzés során leolvasott mérőállásokkal lép érvénybe, a már meglévő közszolgáltatási szerződés kiegészítő megállapodásaként.
       
      Amennyiben az ajánlati kötöttségi időn belül a Megállapodás nem kerül visszaküldésre, az nem jön létre.
       
      A Megállapodás megkötéséig a szolgáltató és az érintett elkülönített felhasználók között a már megkötött szerződések alapján történik az elszámolás. A Megállapodás megkötését követően, a helyszíni ellenőrzésen végzett teljes körű leolvasás alapján az ÉTV Kft. a bekötési vízmérőre és a mellékmérőkre elszámoló számlákat készít.
       
      A víziközmű-szolgáltatásról szóló 2011. évi CCIX. törvény 52. § (2a) bekezd. és a Víziközmű-szolgáltatásról szóló 2011. évi CCIX. törvény egyes rendelkezéseinek végrehajtásáról szóló 58/2013. (II.27) Kormányrendelet 62. § (5) bekezdésében meghatározott feltételeknek a megállapodás teljes tartalma alatt teljesülniük kell. Az ehhez szükséges intézkedéseket a felhasználó és a képviselő haladéktalanul megteszik (különösen az ún. más vízvételi helyek vízmérőinek hitelesítése és a vízmérők épségének megőrzése, minden további létesítendő vízvételi hely engedélyeztetése, ezekre mellékszolgáltatási szerződés megkötése, a bekötési vízmérőtől kezdődő csatlakozó és belső hálózati szakasz karbantartása).
       
      A feltételek teljesülésében bekövetkező bármely változást haladéktalanul be kell jelenteni a szolgáltató felé.
       
      Leolvasás, elszámolás, eltérések kezelése a Megállapodás időtartama alatt
      A szolgáltató a bekötési vízmérő és mellékvízmérők teljes körű leolvasását a közszolgáltatási és mellékszolgáltatási szerződések szerinti gyakorisággal végzi, a Megállapodásban rögzített rendszeres időpontokban. A leolvasás teljes körűsége biztosításáért a képviselő felel, a leolvasásra csak a képviselő vagy írásbeli meghatalmazottja jelenlétében kerülhet sor.
      A szolgáltatói leolvasások között, a számlákon feltüntetett diktálásra nyitva álló időpontokban érkező, a felhasználó/elkülönített vízhasználók által bediktált mérőállásokról a szolgáltató elszámoló számlát készít. Ennek hiányában részszámla készül az elmúlt 1 év átlagfogyasztási adatai alapján.
      A szolgáltatói leolvasások között a bekötési vízmérő illetve a mellékmérőkön mért összesített vízhasználat között mutatkozó különbözet, mint elfogadott mérési hiba +/- 5% mértékű.
      Ha a bekötési vízmérő, illetve elkülönített vízhasználatok összesített fogyasztásának különbözete meghaladja az elfogadott mérési hibát, a csatlakozó hálózati szakasz esetleges vízveszteségének és elszámolatlan vízvételeinek (a továbbiakban együtt: elszámolatlan vízvétel) felülvizsgálata érdekében az ÉTV Kft. a saját költségén, soron kívüli ellenőrzést végez.
      A vizsgálatra az elszámolatlan vízvételre utaló leolvasási adatok keletkezését követő 30 napon belül kell sort keríteni. Az ellenőrző vizsgálaton a lakóközösség Megállapodást aláíró képviselője és az elkülönített vízhasználók közösen biztosítják a bekötési vízmérő és a mellékvízmérők, valamint a csatlakozó hálózat egyidejű, részletes műszaki felülvizsgálatának lehetőségét.
       
      Amennyiben a leolvasási adatok keletkezésével (szolgáltatói leolvasással) egy időben ellenőrző vizsgálat is történik, - mely során a lakóközösség Megállapodást aláíró képviselője biztosítja a bekötési vízmérő és a mellékvízmérők, valamint a csatlakozó hálózat egyidejű, részletes műszaki felülvizsgálatának lehetőségét - úgy az ÉTV Kft. az ellenőrző vizsgálatot az elszámolatlan vízvételre utaló leolvasási adatok keletkezését követő 30 napon belül megtartandó helyszíni vizsgálatnak tekinti, ezért ismételt helyszíni vizsgálatot nem tart.
       
      Amennyiben az ellenőrző vizsgálaton a lakóközösség nem biztosítja a csatlakozó hálózat illetve a főmérő és az összes mellékmérő egyidejű leolvasását, ellenőrzését, úgy az ÉTV Kft. a rendelkezésére álló, a szolgáltató által leolvasott mérőállások alapján bocsátja ki a bekötési vízmérő számláját, valamint soron kívüli ellenőrzés, leolvasás költséget a lakóközösség (társasház) részére az ÉTV Kft. kiszámlázza. A mindenkor alkalmazott díjak az ÉTV Kft. honlapján (www.erdivizmuvek.hu) találhatók.
       
      A Megállapodásban rögzített elfogadott mérési hibahatárt meghaladó mérték esetén
      • ha a kivizsgálás szabálytalanságot nem tár fel – a Megállapodásban rögzített, (+/-) 5 %-os elfogadott mérési hiba értéke feletti különbözetet a Szolgáltatónak jogában áll a bekötési mérő terhére vagy javára kiszámlázni.
      • ha az ellenőrzés során megállapításra kerül, hogy a csatlakozó, illetve házi ivóvíz hálózati szakaszon az elfogadott mérési hibát meghaladó vízfogyasztást elszámolatlan vízvétel okozta, az elszámolatlan vízvétel megszüntetéséig a bekötési vízmérő és a mellékvízmérők összesített teljes fogyasztási különbözetét az ÉTV Kft, az esedékes víziközmű-szolgáltatási számlában, egyenlő mértékben az érintett elkülönített vízhasználók részére (terhére vagy javára), valamint a soron kívüli ellenőrzés, leolvasás költséget a lakóközösség (társasház) részére kiszámlázza. Ebben az esetben a Szolgáltató az előző szolgáltatói leolvasás óta esedékes alapdíjakat a bekötési mérő vonatkozásában a főmérő szerinti felhasználó részére kiszámlázza.
       
      Az ÉTV Kft. az elfogadott mérési hibát meghaladó vízfogyasztás számlázását az elfogadott mérési hibahatáron belüli utolsó elszámolástól az elszámolatlan vízvétel megszűnéséig alkalmazhatja. Az elszámolatlan vízvétel megszüntetésének napját a lakóközösség Megállapodást aláíró képviselője 3 napon belül írásban köteles bejelenteni az ÉTV Kft. felé, aki emiatt saját költségén 5 munkanapon belül soron kívüli ellenőrzést és leolvasást végez.
       
      Felhasználói/elkülönített vízhasználói kötelességek a Megállapodás időtartama alatt
      • hiteles mellékvízmérő biztosítása,
      • a mellékvízmérő cseréjének elvégzése saját költségen,
      • a leolvasási gyakoriságnak megfelelő és rendkívüli leolvasások/ellenőrzések lehetőségének a biztosítása,
      • a szolgáltatási díj fizetési határidőre történő megfizetése,
      • a bekötési vízmérőt követő belső ivóvíz hálózati szakaszok és mellékvízmérők rendszeres ellenőrzése, karbantartása, a feltárt hibák javítása, a vezetékhálózatot érintő bármely műszaki beavatkozás bejelentése, az ellenőrzési lehetőség biztosítása,
      • a vízmérő, illetve a hitelesítő plomba megsérülése, meghibásodása esetén a szolgáltató értesítése és a javítás elvégzése,
      • az ellenőrzésre szolgáló szolgáltatói plombazár megsérülése esetén a szolgáltató azonnali értesítése, lehetővé téve a szolgáltató általi cserét,
      • a belső ivóvíz hálózatot érintő új felhasználási hely kialakítási igénye esetén annak engedélyezetése a szolgáltatóval,
      • az elszámolatlan vízvételezési lehetőségek kizárása,
      • lakossági és nem lakossági díjtarifát érintő változások azonnali bejelentése,
      • felhasználói és képviselet változások határidőben történő bejelentése,
      • az Üzletszabályzatban és a Megállapodásban foglalt egyéb kötelezettségek teljesítése.
       
      A Szolgáltató kötelessége a Megállapodás időtartama alatt
      • a mellékvízmérők hitelesítésének lejártáról érintettek értesítése írásban,
      • a mellékvízmérők cseréjének elvégzése az elkülönített vízhasználó esetleges megbízása alapján, az elkülönített vízhasználó költségére,
      • teljes körű leolvasás végzése a leolvasási gyakoriságnak megfelelően a Megállapodás szerint,
      • a bekötési vízmérő és a mellékvízmérők összesített fogyasztási különbözetének megállapítása, a különbözet külön szabályok szerinti elszámolása,
      • rendszeres rész-, ill. elszámoló számlázás,
      • a vezetékhálózatot érintő bármely műszaki beavatkozás bejelentését követően szükség szerint az esetleges ellenőrzés elvégzése,
      • lakossági és nem lakossági díjtarifát érintő változások átvezetése,
      • felhasználói és képviselet változások bejelentést követő átvezetése,
      • az Üzletszabályzatban és a Megállapodásban foglalt egyéb kötelezettségek teljesítése.
       
      A megállapodással rendelkező elkülönített vízhasználó fogyasztásának korlátozása, vagy előrefizetős vízmérő felszerelésével történő biztosítása
      Amennyiben a már megkötött Megállapodással rendelkező elkülönített vízhasználó
      • a mérésügyről szóló törvény végrehajtásra kiadott kormányrendeletben előírt határidőn belül a mellékvízmérő hitelesítésről ismételt felszólításra sem gondoskodott
      • három egymást követő alkalommal nem teszi lehetővé a Megállapodás szerinti időpontban a mellékvízmérő leolvasását, vagy
      • 60 napot meghaladó késedelembe esett,
      az egyéb jogkövetkezmények viselése mellett tűrni köteles, hogy az ÉTV Kft. az adott felhasználási hely ivóvízfogyasztását korlátozza, vagy előrefizetős ivóvízmérőt helyezzen el a mérési helyen.
       
      A megkötött megállapodás felmondásának okai:
      • a felek közös megegyezése,
      • szerződő felek bármelyikének jogszabálynak megfelelő rendes és rendkívüli felmondása,
      • közszolgáltatási és/vagy a mellékszolgáltatási szerződés megszűnése, határozott időre történő szerződéskötés esetén a határozott idő lejárta,
      • a felek közötti szerződésben rögzített egyéb megszűnési ok bekövetkezése.
      •  
      4. Számlázással kapcsolatos tudnivalók, díjszabás, számlareklamáció, hibás mérés
       
      Díjak
      2012. január 1-én hatályba lépett a víziközmű-szolgáltatásról szóló 2011. évi CCIX. törvény, mely a víziközmű szolgáltatások korábbi önkormányzati díjmegállapító jogkörét megszüntette. Az alaptevékenységek díja hatósági áras lett, a víziközmű-szolgáltatásért a felhasználóknak a víziközmű-szolgáltatásról szóló 2011. évi CCIX. törvény és a felhatalmazása alapján kiadott miniszteri rendelet szerint jóváhagyott díjat kell fizetnie.
      Szíves figyelmébe ajánljuk a weboldalunkon elhelyezett díj kalkulátorunkat, mely segítségével a számlája várható összegén felül a becsült díjcsökkentés mértékét is megtudhatja. A víz- és csatornadíjakat, továbbá díj kalkulátorunkat itt érheti el. További kérdése esetén kérjük, forduljon telefonos ügyfélszolgálatunkhoz.

      Rezsicsökkentés
      A rezsicsökkentések végrehajtásáról szóló 2013. évi LIV. törvény a 2013. július 1-től igénybevett szolgáltatások esetében a víziközmű-szolgáltatók által alkalmazott lakossági víz- és csatornaszolgáltatási díjak 10%-os csökkentését írta elő.
      A díjcsökkentés az ÁFÁ-t is tartalmazó egységárakra, azaz az alapdíjakra és a fogyasztással arányos díjakra (továbbá a vízterhelési díjra) egyaránt vonatkozik.

      Érintett felhasználói kör:
      • azon természetes személy lakossági felhasználók, akik nem folytatnak jövedelemszerző tevékenységet a felhasználási helyen, társasházak, lakásszövetkezetek, lakóközösségek,
      • bérlakás céljára hasznosított felhasználási helyek, ahol ugyan a Felhasználó nem lakossági felhasználó, de magánszemély bérlő használja a szolgáltatást.
      A rezsicsökkentések végrehajtásáról szóló 2013. évi LIV. törvény szerint a számla első oldalán színesben adunk összegszerű tájékoztatást a számlában számlázott fogyasztás után - a 2013. július 1-t követő elszámolási időszakra vonatkozóan a Felhasználó fizetési kötelezettségéről rezsicsökkentés nélkül. Továbbá a számlában feltűntetésre kerül az Ön megtakarítása Ft-ban a konkrét számlára vonatkozóan, és a 2013. július 1-ét követő időszakra vonatkozó göngyölt megtakarítás egyaránt.

      A fizetendő díj alapdíjból és fogyasztással arányos díjból áll.
      A víziközmű-szolgáltatásról szóló 2011. évi CCIX. törvény tartalmazza az alapdíjra és a fogyasztással arányos díjra vonatkozó rendelkezéseket.
      A rendelkezésre állási alapdíjat definíció szerint a lakossági és a közületi Felhasználók a szolgáltatási díj részeként lakásonként és elkülönített fogyasztási helyenként fizetik azért, hogy a fogyasztási helyenkénti átadási ponton a nap minden időszakában megfelelő minőségű, mennyiségű ivóvíz álljon a Felhasználó rendelkezésére. Tehát hiába nincs az adott fogyasztási helyen vízfogyasztás, a szolgáltatónak a víz vételezésének lehetőségét biztosítania kell. A szolgáltatás folyamatos biztosítása érdekében felmerült költségek forrása a fogyasztástól független alapdíj. Az alapdíj tartalmazza - a többi közműszolgáltatáshoz hasonlóan - az adott szolgáltatás, rendelkezésre állásának díját, és azt a célt szolgálja, hogy a fogyasztás mértékétől függetlenül felmerülő állandó költségek egy részét (közműrendszer fenntartása, hibaelhárítás, 24 órás ügyelet biztosítása, rendszeres vízminőség-ellenőrzés, stb.) arányosabban ossza szét a szolgáltatást folyamatosan vagy csak időszakosan igénybe vevő Felhasználók között.

      A fogyasztással arányos díjat, mint a számla másik összetevőjét - az eddig megszokott módon - az igénybevett szolgáltatás mennyisége után köbméterenként kell fizetni, amely a fogyasztás mértékével arányosan változó összeg.

      Információk a vízterhelési és talajterhelési díjról

      A 2004. január 1-jén életbe lépett 2003. évi LXXXIX. sz. törvénnyel levegő-, víz- és talajterhelési díj került bevezetésre. Ezeket összefoglaló néven környezetterhelési díjnak nevezik.

      Vízterhelési díj
      Hazánkban a teljes körű szennyvíztisztítás hiánya miatt továbbra is szennyező anyagok kerülnek élővizeinkbe. A folyamat megállítása érdekében a kormány megvizsgálta a terhelések további csökkenését célzó beruházások megvalósításának lehetőségét és döntött a vízterhelési díj fokozatos bevezetéséről. Ez a természetes környezet megóvását szorgalmazó intézkedés a "szennyező fizet" elv alapján arányos teherviselést jelent az állam és a környezethasználók között.

      A hatályos törvény értelmében a víziközmű szolgáltatók szedik be a vízterhelést előidéző Felhasználóktól a szolgáltatás árán felül, a vízdíjszámlában külön tételként megjelenő köbméterarányos díjat.

      Talajterhelési díj
      Hosszú évek óta a házi szennyvízszikkasztókon keresztül talajba szivárgó tisztítatlan szennyvíz környezetkárosító, szennyező hatású. A talajterhelési díjat azoknak kell fizetniük, akik előtt megvan a lehetőség arra, hogy a szennyvizüket a települési csatornahálózaton keresztül a tisztító telepre vezessék - azaz az ingatlanuk előtt megépült a csatorna -, de nem élnek vele.

      Talajterhelési díjat a helyi vízgazdálkodási hatósági jogkörbe tartozó szennyvízelhelyezés esetében a szolgáltatott víz mennyisége után kell fizetni, amelyet, csökkenteni kell az ivóvízvezeték meghibásodása következtében elszivárgott, illetve külön jogszabály szerint locsolási célú felhasználásra figyelembe vett vízmennyiséggel.
      A talajterhelési díjjal szeretnék a törvényalkotók ösztönözni a lakosságot a környezetkárosító szennyvízszikkasztás felszámolására, a csatornabekötések létesítésére.
      A talajterhelési díjat helyi adó formájában a helyi önkormányzatok szedik be a vízszolgáltatóktól kapott adatszolgáltatás alapján, ezért bővebb tájékoztatásért kérjük, szíveskedjék a település polgármesteri hivatalának adóirodájához fordulni.

      A számlázásunkról

      Társaságunk nagyságrendileg 45 ezer Ügyfelünknek bocsát ki számlát, lakossági Felhasználók részére jellemzően kéthavi rendszerességgel, nagyfogyasztók részére havonta. A számlázásra vonatkozóan Társaságunk Üzletszabályzatának Általános Szerződési Feltételek 8. pontjában tájékozódhat. Üzletszabályzatunkat itt tekintheti meg: http://www.erdivizmuvek.hu/uzletszabalyzat
       
      A Szolgáltató általi leolvasás várható és a bediktálás elvárt időpontja számláinkon minden esetben feltüntetésre kerül. Számlamagyarázatunk itt elérhető.

      Társaságunknál a következő módokon történhet a fogyasztásmérők leolvasása és a számlázás:
      • Szolgáltató által kéthavonta leolvasott, illetve Ügyfeleink által bediktált mérőállások alapján jellemzően kéthavonkénti számlázás lakossági ügyfeleink részére (csak Érd, Diósd és Tárnok településeken).
      • Évi egyszeri szolgáltatói leolvasás, a leolvasások között részszámlák készülnek az előző időszaki átlagfogyasztási adatok alapján - bediktált vízmérőállás alapján elszámoló számla készül. Lehetőség van negyedévente történő leolvasásra, mely a Felhasználó külön kérésére történik.  Amennyiben a fogyasztásmérő Szolgáltató általi leolvasása negyedévente történik, úgy ezek időpontja mindig a naptári negyedévek első hónapjainak (január, április, július, október) első hete.
      • Szolgáltató általi havi leolvasott mérőállások alapján havi számlázás (kizárólag nagyfogyasztók esetében).
      A mérőállások bediktálására az alábbi lehetőségeket biztosítjuk Önnek:
      • Automata mérőállás rögzítő rendszer segítségével telefonon a +36 23 521771-es számon,
      • Elektronikus ügyfélszolgálatunkon a www.erdivizmuvek.hu oldalon,
      • SMS-ben a +3620-3927022 telefonszámon.
      Az SMS diktálás elvárt formátuma: c:vizora_L/Kvízmérőazonosító_vízmérőállás. A _ jel szóközt jelent, L, ha lakossági Felhasználó, K, ha közületi Felhasználó. (Egy lakossági Felhasználó diktálása a következőképpen néz ki: c:vizora L0409123451 500).

      Társasházi partnereinknek lehetőségük van a vízmérőállás bejelentést az ugyfelszolgalat@erdivizmuvek.hu e-mailcímünkre megküldeni.
       
      Hibás mérés
      Ha a fogyasztásmérő rendellenesen működik, nem mér, nem lehet leolvasni, vagy a hitelesítés ideje lejárt (a továbbiakban együtt: hibás mérés) a mérőeszköz adatai a számlázás alapjául nem szolgálhatnak.
      A hibás mérés időtartama:
      • ha a meghibásodás tényleges időpontja megállapítható, a meghibásodás időpontjától az új fogyasztásmérő felszerelésének időpontjáig terjedő időtartam,
      • ha a meghibásodás tényleges időpontja nem állapítható meg, a felek által közösen, becsléssel megállapított időtartam, vagy
      • megállapodás hiányában az utolsó mérőleolvasásától az új fogyasztásmérő felszerelésének időpontjáig eltelt időszak, de legfeljebb 12 hónap.
      A hibás méréssel érintett időszakban a számlázás alapjául szolgáló ivóvíz és szennyvíz mennyiségét az utolsó mérési hiba nélküli elszámolási időszak egy napra számított átlagfogyasztása és a hibás mérés alatt eltelt napok számának szorzataként kell meghatározni. Előzmény fogyasztási adatok hiánya esetén a Szolgáltató a Víziközmű-szolgáltatásról szóló 2011. évi CCIX. törvény egyes rendelkezéseinek végrehajtásáról szóló 58/2013. (II.27) Kormányrendelet 8. sz. melléklete által meghatározott fogyasztási adatokból indul ki.
      Az évenkénti leolvasás, részszámlázás tudnivalói

      Azokon a településeken ahol a Felhasználói igényeknek eleget téve az részszámlázás bevezetésre került, lakossági felhasználóinknak kéthavonta, vagy havi rendszerességgel kerül számla kibocsátásra. Ezeken a településeken évente egyszer történik a Szolgáltató általi vízmérő leolvasás, mely várható időpontja a számlán feltüntetésre kerül. Lásd számla magyarázatunkat: (link). 

      Az elszámoló számlából az időközben kiállított részszámlák levonásra kerülnek.
       
      A Szolgáltató által történő évi egyszeri mérőállás leolvasások között Felhasználóink jellemzően kéthavonta rész-számlát kapnak, melyben feltüntetett víz- (és csatorna) szolgáltatás mennyisége – alapesetben – az előző év 12 havi fogyasztási adatokból kalkulált kéthavi mennyiség. Amennyiben egy meghatározott időpontban (ennek elvárt időpontja a számlán feltüntetésre kerül) Ön a fogyasztásmérő állását Társaságunk felé eljuttatja (bediktálja), úgy minden esetben elszámoló számla kerül kiállításra.
       
      Tájékoztatjuk továbbá Önt, hogy 2014. évtől kezdődően, amennyiben az évi egyszeri, előre jelzett időszakban vízmérő-leolvasó munkatársunk többszöri felkeresés ellenére sem tudja a vízmérőt leolvasni, a részszámlát ugyancsak kiállítjuk és megküldjük, azonban azzal párhuzamosan felszólító levelet küldünk a Felhasználói szerződéses kötelezettség teljesítésére, és értesítjük a megismételt leolvasás várható időpontjáról.

      Amennyiben nem biztosítja vízmérő Szolgáltató általi leolvasását, úgy a közszolgáltatási szerződés felmondásra kerülhet, mely a víziközmű-szolgáltatás korlátozását vonhatja maga után!

      Kérjük, engedje meg, hogy felhívjuk szíves figyelmét - a későbbi viták elkerülése érdekében – a fenti elszámolási módozattal kapcsolatosan a következőkre:
      • az évi egyszeri mérőleolvasás miatt év közben rendszeresen ellenőriznie kell a vízmérő és a házi ivóvízhálózat állapotát, mivel a Felhasználó kezelésében álló vezetékszakaszon vízelfolyás alakulhat ki. Tekintettel arra, hogy általunk a megelőző 12 hónap fogyasztási adatai, ill. annak változása nem ellenőrizhető, a Szolgáltatónak sem a vízdíjból, sem a szennyvízdíjból nem áll módjában jóváírást eszközölni.
      • átlag ill. átalány mennyiség részszámlázása esetén, amennyiben annak mennyisége nem igazodott a fogyasztási szokásokhoz, az éves elszámoló számlában nagy összegű fizetendő díjkülönbözet alakulhat ki, melyre a Szolgáltató díjkedvezményt, méltányosságot nem tud biztosítani.
      • Felhasználói mérőállás bediktálása esetén nagyon pontosan szükséges a vízmérőállást leolvasni, mert tévesztés vagy elírás esetén a számla tartalmáért a Szolgáltató nem tud felelősséget vállalni.

      Fontos tudnivaló, hogy amennyiben a Felhasználó a Szolgáltató által előre jelzett időpontban mérőállást nem diktál, úgy a Szolgáltató a részszámlát automatikusan a megelőző elszámolási időszak átlagfogyasztási adatai alapján készíti el.

      Számlabemutatási típusok

      Papír alapú számlánkat, és az ahhoz kapcsolódó számla magyarázatot itt (link) megtekintheti. Amennyiben további kérdése merülne fel, munkatársaink telefonos ügyfélszolgálatunkon készséggel állnak rendelkezésére. De kérdéseit felteheti írásban is akár az elektronikus ügyfélszolgálati rendszerünkön keresztül, akár az ugyfelszolgalat@erdivizmuvek.hu e-mail címünkre megküldve.
       
      Díjmentes e-számla szolgáltatásunkat a Díjnet e-számla szolgáltató rendszerének használatával veheti igénybe víz- és szennyvízelvezetési szolgáltatásban részesülő ügyfeleink (www.dijnet.hu).
      Az e-számla egy olyan, elektronikus formában kibocsátott számla, amelyen pontosan azok az adatok szerepelnek, mint az eddigi papír alapú, kinyomtatott számlán, és épp olyan hiteles is, ezt garantálja a jogszabály szerinti elektronikus aláírás és az időbélyegző.


      Az e-számla előnyei:
      • Számláit az interneten keresztül bármikor és bárhol megtekintheti, és gondoskodhat azok kifizetéséről.
      • A számlák a kiállításuk után azonnal az Ön rendelkezésére állnak, valamint a számlák érkezéséről e-mailben értesítést küldünk.
      • Nem kell a postán a csekkel sorban állnia, a számlákat és az igazolószelvényeket őriznie.
      • Korábbi számláit könnyen visszakeresheti, hiszen ezeket rendezett formában 18 hónapig az interneten elérhetővé tesszük.
      • Az adatkapcsolat biztonságos 128 bites SSL titkosítással védett környezetben történik.
      • Az elektronikus formában megjelenő számlák esetében nem csak a tárolás, a megőrzés, a visszakeresés lesz egyszerűbb, de a kevesebb papírfelhasználással környezetünket is óvjuk.
      • Az e-számla szolgáltatás ingyenes.
      A regisztráció menetéről és az e-számláról bővebben itt tájékozódhat.
      A hatályos jogszabályok szerint a számla eljuttatásáról oly módon kell gondoskodnunk, hogy a számla kiegyenlítésére Önnek a kézhezvételtől legalább 8 nap álljon rendelkezésére. A számla késedelmes kézhez vétele azonban nem mentesíti a Felhasználót a fizetési kötelezettsége alól.
      A kézbesítésre vonatkozó részletes tájékoztatást Társaságunk Üzletszabályzatának 4. pontja tartalmazza. Üzletszabályzatunkat itt tekintheti meg.
       
      Számla késedelmes kézhezvétele esetén

      Amennyiben aktuális számláját nem kapta kézhez, kérjük, azt jelezze telefonos ügyfélszolgálati munkatársainknak, elektronikus ügyfélszolgálati rendszerünkön keresztül, vagy elektronikus levél formájában az ugyfelszolgalat@erdivizmuvek.hu e-mail címünkre megküldve.
       
      Tájékoztatjuk, hogy ha önhibáján kívül eső okokból (pl. késedelmes kézbesítés esetén) késedelembe esne a számla befizetésével, úgy Társaságunk a számla rendezésére egy pótbefizetési határidő biztosítása mellett kamatmentes befizetési lehetőséget biztosít.


      Számlakifogás
      Felhasználó a számla kézhezvételét követően kifogással élhet az ÉTV Kft-nél, amelynek a számla kiegyenlítésére vonatkozó kötelezettségre nincsen halasztó hatálya, kivéve, ha lakossági felhasználónak kibocsátott számláról van szó, továbbá a számlán feltüntetett mennyiség alapján a kifogásolt számlában feltűntetett havi fogyasztás az előző 12 hónap havi átlagfogyasztásának kétszeresét meghaladja, valamint a reklamáció közlésére még a fizetési határidő lejártát megelőzően került sor.
      Az ÉTV Kft. köteles a számlakifogást kivizsgálni, és a kifogás közlésétől számított 15 napon belül álláspontjáról a felhasználót írásban értesíteni.
      Ha a számlakifogás benyújtása esetében a fenti, halasztó hatály feltételei nem teljesülnek, úgy a számlareklamáció benyújtásától függetlenül a Felhasználónak a megkifogásolt számlát a fizetési határidőn belül meg kell fizetnie.
      Ha a számlakifogás halasztó hatályúnak minősül, de a kifogást az ÉTV Kft. elutasítja, úgy az elutasítást követően az eredeti (megreklamált, de nem módosított) számlát a válaszlevelünk kézhezvételét követő 8 napon belül késedelmi kamat nélkül fizetheti meg a Felhasználó.
       
       
      Számlamásolatok díja

      Társaságunknál a számlamásolatok kiadása első ízben mindig díjmentes. Amennyiben rendkívüli iratmásolatra, továbbá nem formanyomtatványon kezelhető, az ügyfélszolgálati iroda által használt igazolásra van szüksége, úgy adatszolgáltatási díj fizetendő. Az aktuális díjakról kérjük, tájékozódjon telefonos ügyfélszolgálatunkon vagy weboldalunkon.
      Elektronikus ügyfélszolgálatunkon elérhető lehetőségek a számlázáshoz kapcsolódóan

      Regisztrált felhasználóként elektronikus ügyfélszolgálati rendszerünkön keresztül korábbi számláit is megtekintheti. Továbbá lehetősége van a fizetési mód (csekkes, egyéni átutalás, csoportos beszedés) megváltoztatására, így időt megtakarítva nem kell ügyfélszolgálati irodánkat felkeresnie.
       
      Amennyiben az Ön ingatlana olyan településen található, ahol évi egyszeri leolvasás és részszámlázás került bevezetésre, és a számlázott általány mennyiségét szeretné megnövelni, illetve csökkenteni, úgy erre – és rendkívüli elszámolásra is - lehetőséget biztosítunk.
       
      További kényelmi szolgáltatásunk, hogy regisztrált ügyfélként lehetősége van elektronikus ügyfélszolgálatukon keresztül változtatást kezdeményezni a számlázás módjára vonatkozóan.
      Abban az esetben, ha nem felel meg Önnek a számlázott átalány mennyiség, mivel a tényleges fogyasztás alapján szeretné, ha számláját elkészítenénk, úgy kezdeményezheti a diktálásra történő áttérést. A számlázási mód váltáskor minden esetben elszámoló számlát készít Társaságunk, így szükséges egy aktuális vízmérőállás biztosítása is.
       
      A fent leírt lehetőségek igénybevételéhez kérjük, látogassa meg honlapunkat az alábbi elérhetőségen. www.erdivizmuvek.hu/eugyfelszolgalat/

      5. Számlabefizetés

      Számláink befizetésére azok keltétől számított 15 napon belül van lehetősége, késedelmi kamat felszámítása nélkül.
      A társaságunk által kibocsátott számlák kiegyenlítésére több lehetőséget biztosítunk:
       
      Csoportos beszedési megbízás
      A számlakifizetés legkényelmesebb módja, amikor Ügyfeleink megbízást adnak a számlavezető bankjuknak, hogy a Szolgáltató számláinak ellenértékét Társaságunk a bankszámláról rendszeresen leemelje. Csoportos beszedési megbízást a bankjánál adhat. Megjelölhető egy felső értékhatár is, ameddig a számlák kiegyenlítését Ön engedélyezi a bank számára.
       
      Amennyiben csoportos beszedési megbízással kívánja vízdíjszámláit kiegyenlíteni, kérjük a számlavezető pénzintézeténél a megbízásában az alábbi adatokat megadni szíveskedjék.
      Jogosult neve: Érd és Térsége Víziközmű Kft.
      Jogosult azonosítója: A10819067
      Fogyasztóazonosító: a számlán található 9 jegyű felhasználói azonosító szám
       
      A számlavezető pénzintézethez eljuttatandó formanyomtatványunkat itt érheti el:
      http://www.erdivizmuvek.hu/hu/portlet/downloads/download?oid=44
       
      Banki eseti átutalás
      Lehetősége van eseti banki átutalással is rendezni a számla ellenértékét.
      Bankszámlaszámunk: 10102244-58172900-01000001 (Budapest Bank)
      Átutalásnál kérjük, minden esetben tüntesse fel a közleményben a 9 jegyű felhasználó azonosító számot illetve a számla sorszámát!
      Amennyiben átutalásában nem adja meg a számla sorszámát, úgy a beérkezett összeget a legrégebbi ki nem fizetett számlájának teljesítésére számoljuk el.
       
      iCsekk QR kódos befizetés
      iCsekk alkalmazással gyorsan és egyszerűen kifizetheti számláját! Ehhez töltse le Android, vagy iPhone készülékére az alkalmazást és regisztrálja bankkártyáját, majd olvassa be a számla végén található QR kódot!
      További információk: www.erdivizmuvek.hu/icsekk és www.icsekk.hu
       
      Bankkártyás számlakiegyenlítés a Díjnet Zrt rendszerén keresztül
      Amennyiben Ön az e-számla mellett döntött, a www.dijnet.hu weboldalra belépve számláit bankkártyával is könnyedén kiegyenlítheti.
      További információk: www.erdivizmuvek.hu/eszamla
       
      Készpénzes díjbeszedés a felhasználási helyen
      A fogyatékkal élő védendő felhasználók nyilvántartásában szereplő lakossági felhasználó kérelmezheti a számla ellenértékének a felhasználási helyen történő kiegyenlítését. Ennek időpontja kizárólag az ügyfélszolgálati iroda nyitva tartási idejében lehetséges, és a pontos időpontról előzetesen a Felhasználó és az ÉTV Kft. telefonos egyeztetést folytatnak le. A számla nem készpénzes fizetési móddal kerül kiállításra, a számla befizetését a helyszínen aláírt készpénz átvételi elismervény igazolja.
       
      Természetesen készpénzzel illetve bankkártyával is kiegyenlítheti számláját személyesen, Érd, Felső u. 2. szám alatti ügyfélszolgálati irodánkban, nyitvatartási időben.
       
      Kérjük, fordítson figyelmet a vízdíjszámla határidőben történő kiegyenlítésére!
      A fizetési határidőt a számla első oldalát helyzetük el, késedelmes befizetés esetén a szolgáltató jogosult a Ptk. szerinti késedelmi kamat felszámítására.
       
      A fizetési módot legegyszerűbben elektronikus ügyfélszolgálatunkon módosíthatja, ahol jelenlegi folyószámla egyenlegét is megtekintheti!
      További információk: www.erdivizmuvek.hu/eugyfelszolgalat/
       
      6. Fizetéskönnyítési megoldások, védendő felhasználók
       
      Fizetési halasztás
      Amennyiben számlája pénzügyi rendezése nehézséget okoz Önnek, lehetősége van arra, hogy fennálló díjtartozását fizetési határidőt követően teljesítse, amennyiben erre irányuló kérelmét Társaságunkhoz eljuttatja. Kérelme elbírálásra kerül, majd ennek eredményéről írásban értesítjük.

      Részletfizetés
      Amennyiben fizetési nehézségei miatt felhalmozott díjtartozásának, vagy nagyobb összegű számlájának kiegyenlítését egy összegben nem tudja vállalni, kérheti a díjhátraléka részletekben történő megfizetését. Kérelmének jóváhagyása esetén Társaságunk elkészíti a részletfizetési megállapodást, mely a mindkét fél által történő aláírást és a Szolgáltató példányának visszaérkezését követően lép érvénybe. Részletfizetés naptári évenként egyszer kérhető.
      Amennyiben bármely részlet határidőre történő befizetését elmulasztja, a fennmaradó tartozása azonnali egy összegben esedékessé válik a költségekkel és késedelmi kamatokkal együtt, illetve újabb részletfizetési kérelme automatikusan elutasításra kerül. A részletek fizetése mellett a mindenkor esedékes számlákat is ki kell egyenlítenie.

      Részletfizetési lehetőség iránti kérelmét személyesen, telefonos ügyfélszolgálatunkon vagy akár már elektronikus ügyfélszolgálatunkon keresztül is eljuttathatja hozzánk: www.erdivizmuvek.hu/eugyfelszolgalat/
       
      Igénybe vehető támogatások
      A helyi Önkormányzatoknál működő családsegítő szolgálatnál lehetősége van adósságkezelési támogatás igénybevételére (a támogatási forma településenként eltérhet). Az adósságkezelés célja, hogy az igénybevevőket segítse díjhátralékuk (lakhatási költségek körébe tartozó közüzemi díjtartozás) csökkentésében és - lehetőség szerint - azok megszűntetésében.
      Az adósság rendezéséhez többféle támogatás vehető igénybe melyeket a mindenkor hatályos helyi rendeletek szabályoznak. A támogatások igényléséhez mindig a családsegítő szolgálattal való szoros együttműködés szükséges.
       
      Fizetési kedvezmények szociálisan rászoruló védendő felhasználók esetében
      A szociálisan rászoruló védendő felhasználó 12 naptári hónapon belül egy alkalommal részletfizetési kedvezményt vagy fizetési haladékot kérhet. Erre a szociálisan rászoruló felhasználó figyelmét az ÉTV Kft. a fizetési felszólításban felhívja, egyúttal tájékoztatja a szociálisan rászorulót a részletfizetés, illetve a fizetési haladék leghosszabb igénybe vehető időtartamáról és a tervezett fizetési ütemezésről.
      Részletfizetési kedvezmény és fizetési haladék csak olyan szociálisan rászoruló felhasználót illet meg, aki vállalja, hogy a részletfizetés, fizetési haladék igénybevételének időtartama alatt igénybe vett víziközmű-szolgáltatás díját és a tartozás részösszegeit, illetve a tartozás halasztott összegét a víziközmű-szolgáltató által méltányosan megállapított, határidőben és ütemezésben kiegyenlíti.
      Az ÉTV Kft. a szociálisan rászoruló felhasználó fizetési kedvezményre vonatkozó kérelmét 15 napon belül megválaszolja.
      Amennyiben a szociálisan rászoruló Felhasználó a részletfizetési, illetve fizetési haladékra vonatkozó megállapodás feltételeit megszegi, a víziközmű-szolgáltató jogosult a részletfizetésre, illetve fizetési haladékra vonatkozó megállapodás azonnali hatályú felmondására. A részletfizetés, fizetési haladék időtartama alatt a kedvezménnyel érintett díjfizetési kötelezettség vonatkozásában a felhasználót kamat- és kötbérfizetési kötelezettség nem terheli.
      A részletfizetés időtartama az igénylést megelőző 12 hónapban számlázott csatornadíj használatból számított:
      • 1 havi átlagfogyasztás ellenértékét meg nem haladó tartozás esetén legalább két hónap,
      • 3 havi átlagfogyasztás ellenértékét meg nem haladó tartozás esetén legalább öt hónap,
      • 3 havi átlagfogyasztást meghaladó tartozás esetén legalább hat hónap.
      A fizetési haladék időtartama legfeljebb 60 nap, különös méltánylást érdemlő esetben 90 nap. A részletfizetés, fizetési haladék tekintetében a fentiektől - a szociálisan rászoruló felhasználó javára – az ÉTV Kft. eltérhet.
       
       
      Védendő Felhasználói kedvezmények
       
      A víziközmű-szolgáltatási jogszabályok a legnehezebb helyzetben lévő lakossági Felhasználókat védelem alá helyezik. Ez azt jelenti, hogy a védendő felhasználók jogosultak bizonyos kedvezményekre, szolgáltatásokra, melyek azonban a víz- és csatornaszolgáltatás díját nem érintik. A védendő felhasználók a kedvezményeket és szolgáltatásokat csak egy felhasználási helyen vehetik igénybe.
      A védendő felhasználók a védelemre jogosító, jogszabályban meghatározott tulajdonságuk alapján szociálisan rászoruló vagy fogyatékkal élő felhasználóként részesülhetnek a víziközmű-szolgáltató által nyújtott, jogszabályban részletesen meghatározott kedvezményben.
      Az igénybevételre vonatkozó részletes szabályokat a Víziközmű-szolgáltatásról szóló 2011. évi CCIX. törvény egyes rendelkezéseinek végrehajtásáról szóló 58/2013. (II.27) Kormányrendelet határozza meg.
      A védendő felhasználók nyilvántartásába történő felvételt Önnek kell kérnie a honlapunkon elérhető adatlap kitöltésével és a rászorultságot igazoló eredeti iratok bemutatásával az igazolás kiállításától számított 30 napon belül az ÉTV Kft. ügyfélszolgálati irodájában. A 30 nap elteltét követően új igazolást kell kérnie. A védendő felhasználói körbe tartozás igazolására az Ön kérelmére a jegyző igazolja, hogy életvitelszerűen tartózkodik a kérelemben megjelölt felhasználási helyen, a védendő felhasználói státuszra jogosító ellátást megállapító szerv, hogy a kérelem benyújtásakor Ön részesül az adott ellátásban.
       
      Szociálisan rászoruló védendő felhasználók
      Szociálisan rászoruló felhasználónak azt a természetes személyt kell tekinteni, aki, vagy akinek a háztartásában élő személy:
      a) a szociális igazgatásról és szociális ellátásokról szóló 1993. évi III. törvény (a továbbiakban: Szoctv.) 32/B. §-a szerinti időskorúak járadékában részesül,
      b) a Szoctv. 33. §-a szerinti aktív korúak ellátására jogosult,
      c) a Szoctv. 38. §-a szerinti lakásfenntartási támogatásban részesül,
      d) a Szoctv. 40–44. §-a szerinti ápolási díjban részesül,
      e) a gyermekek védelméről és a gyámügyi igazgatásról szóló 1997. évi XXXI. törvény (a továbbiakban: Gyvt.) 19. §-a szerinti rendszeres gyermekvédelmi kedvezményben részesül,
      f) a Gyvt. 25. §-a szerinti otthonteremtési támogatásban részesült, a támogatás megállapításától számított 3 éven keresztül,
      g) a Gyvt. 54. §-a szerinti nevelőszülő, aki saját háztartásában neveli a gondozásába helyezett átmeneti vagy tartós nevelésbe vett gyermeket, vagy
      h) a hitelszerződésből eredő kötelezettségeiknek eleget tenni nem tudó természetes személyek lakhatásának biztosításáról szóló törvény alapján a Nemzeti Eszközkezelővel bérleti jogviszonyban áll.
      Amennyiben Ön szociális helyzete alapján rászoruló Felhasználónak minősül, kedvezményként 12 naptári hónapon belül egy alkalommal részletfizetésre és fizetési halasztás igénybevételére jogosult.
      Részletfizetési kedvezmény és fizetési haladék Önt akkor illeti meg, ha vállalja, hogy a részletfizetés, fizetési haladék igénybevételének időtartama alatt igénybe vett víziközmű-szolgáltatás díját és a tartozás részösszegeit, illetve a tartozás halasztott összegét a vízközmű-szolgáltató által méltányosan megállapított, határidőben és ütemezésben kiegyenlíti.
      Ha a részletfizetési, illetve fizetési haladékra vonatkozó megállapodás feltételeit megszegi, a víziközmű-szolgáltató jogosult a részletfizetésre, illetve fizetési haladékra vonatkozó megállapodás azonnali hatályú felmondására. A részletfizetés, fizetési haladék időtartama alatt a kedvezménnyel érintett díjfizetési kötelezettség vonatkozásában kamat- és kötbérfizetési kötelezettség Önt nem terheli.
       
      A részletfizetés időtartama az igénylést megelőző 12 hónapban számlázott ivóvíz felhasználásból számított:
      - egy havi átlagfogyasztás ellenértékét meg nem haladó tartozás esetén legalább két hónap,
      - 3 havi átlagfogyasztás ellenértékét meg nem haladó tartozás esetén legalább öt hónap,
      - 3 havi átlagfogyasztást meghaladó tartozás esetén legalább hat hónap.
       
      A fizetési haladék időtartama legfeljebb 60 nap, különös méltánylást érdemlő esetben 90 nap.
      A részletfizetés, fizetési haladék tekintetében a fentiektől - a szociálisan rászoruló felhasználó javára – az ÉTV Kft. eltérhet.
       
      Fogyatékkal élő védendő felhasználók
      A fogyatékkal élő védendő felhasználót különösen a méréssel, a leolvasással, a számlázással és a díjfizetési módokkal kapcsolatosan igényeinek megfelelő, különleges bánásmódban kell részesíteni.
      A fogyatékkal élő lakossági felhasználó a védendő felhasználók nyilvántartásába történő felvételére való jogosultságát
      a) a Víziközmű-szolgáltatásról szóló 2011. évi CCIX. törvény egyes rendelkezéseinek végrehajtásáról szóló 58/2013. (II.27) Kormányrendelet 10. melléklet A) része szerinti, 30 napnál nem régebbi, kitöltött és aláírt nyomtatvány benyújtásával, és
      b) ha
      ba) vakok személyi járadékában részesül, a juttatást megállapító vagy folyósító szerv által kiadott, a jogosultság fennállását igazoló, 30 napnál nem régebbi határozat vagy igazolás eredeti példányának bemutatásával, vagy a Víziközmű-szolgáltatásról szóló 2011. évi CCIX. törvény egyes rendelkezéseinek végrehajtásáról szóló 58/2013. (II.27) Kormányrendelet 10. melléklet B) része szerinti, 30 napnál nem régebbi, kitöltött és aláírt nyomtatvány benyújtásával;
      bb) fogyatékossági támogatásban részesül, a juttatást megállapító vagy folyósító szerv által kiadott, a jogosultság fennállását igazoló, 30 napnál nem régebbi határozat vagy igazolás eredeti példányának bemutatásával, vagy a Víziközmű-szolgáltatásról szóló 2011. évi CCIX. törvény egyes rendelkezéseinek végrehajtásáról szóló 58/2013. (II.27) Kormányrendelet 10. melléklet B) és C) része szerinti, 30 napnál nem régebbi, kitöltött és aláírt nyomtatvány benyújtásával; vagy
      bc) a víziközmű-szolgáltatás megszüntetése, felfüggesztése a lakossági felhasználó vagy a vele közös háztartásban élő személy életét vagy egészségét közvetlenül veszélyezteti, a 10. melléklet C) része szerinti, 30 napnál nem régebbi, kitöltött és aláírt nyomtatvány benyújtásával igazolhatja.
       
      A fogyatékosság jellegét, amely a fogyatékkal élő felhasználót alkalmatlanná teszi a fogyasztásmérő leolvasására, a mérőállás közlésére, a számlaolvasásra, vagy a számla felhasználási helyen kívüli, készpénzes fizetéstől eltérő kiegyenlítésére, továbbá az fenti bekezdés b) pont bc) alpontjának esetleges fennállását a kezelőorvos, ennek hiányában a háziorvos igazolja a Víziközmű-szolgáltatásról szóló 2011. évi CCIX. törvény egyes rendelkezéseinek végrehajtásáról szóló 58/2013. (II.27) Kormányrendelet 10. melléklet C) része szerinti nyomtatvány kitöltésével. Ha a rehabilitációs szakigazgatási szerv, a Nemzeti Rehabilitációs és Szociális Hivatal szakvéleményezési hatásköre az érintettre kiterjed, a kezelőorvos és a háziorvos a Víziközmű-szolgáltatásról szóló 2011. évi CCIX. törvény egyes rendelkezéseinek végrehajtásáról szóló 58/2013. (II.27) Kormányrendelet 10. melléklet C) része szerinti nyomtatványt e szerv szakvéleménye alapján tölti ki.
      A víziközmű-szolgáltató a fogyatékkal élő felhasználót a rászorultság igazolását követő 8 napon belül nyilvántartásba veszi, és a nyilvántartásba vételről a felhasználót további 8 napon belül írásban tájékoztatja.
      A vakok személyi járadékában vagy fogyatékossági támogatásban részesülő személyt, mint fogyatékkal élő felhasználót nem kell személyes körülményeinek megfelelő, különleges bánásmódban részesíteni, ha vele együtt olyan nagykorú személy él, aki nem fogyatékkal élő felhasználó.
      Az fenti bekezdés b) pont bc) alpontja szerinti körbe tartozó, a felhasználóval egy háztartásban élő fogyatékkal élő személyre tekintettel, a fogyatékkal élőnek nem minősülő felhasználó is kérheti a fogyatékkal élő személyek nyilvántartásába történő felvételét, de ugyanazon fogyatékkal élő személyre tekintettel csak egy felhasználó egy felhasználási hely vonatkozásában szerepelhet a nyilvántartásban jogosultként.
       
      Az fenti bekezdés b) pont ba) és bb) alpontja szerinti körbe tartozó fogyatékkal élő felhasználót megillető különleges bánásmód:
      a) havi (időközi) mérőleolvasás a felhasználási helyen,
      b) készpénzben történő számlakiegyenlítés a felhasználási helyen,
      c) a számla értelmezéséhez az érintett víziközmű-szolgáltató üzletszabályzata szerint nyújtott egyedi segítség (helyszíni számlamagyarázat, számlafordíttatás),
      d) helyszíni (otthoni) ügyintézés lehetősége.
       
      Amennyiben a fogyatékkal élő védendő Felhasználó a Víziközmű-szolgáltatásról szóló 2011. évi CCIX. törvény egyes rendelkezéseinek végrehajtásáról szóló 58/2013. (II.27) Kormányrendelet 10. mellékletének benyújtásával, megfelelően kitöltött és aláírt formában igazolja, hogy a víziközmű-szolgáltatás megszüntetése, felfüggesztése a Felhasználó vagy a vele közös háztartásban élő személy életét vagy egészségét közvetlenül veszélyezteti, úgy díjtartozás esetén a Szolgáltató a közüzemi ivóvíz-szolgáltatás felfüggesztését vagy korlátozását a felhasználási helyen nem foganatosítja.
       
      A védendő felhasználók nyilvántartásba vételéhez szükséges adatlapok, ill. azok kitöltési útmutatója honlapunkról letölthetőek (http://erdivizmuvek.hu/ugyfelszolgalat/letoltheto_dokumentumok/) illetve ügyfélszolgálati irodáinkon vagy telefonos ügyfélszolgálatunkon keresztül is díjmentesen igényelhetőek.
       
       
      7. Szolgáltatáskorlátozás, behajtás

      Fizetési felszólítás, késedelmi kamat
      Amennyiben fizetési határidőn belül nem tesz eleget fizetési kötelezettségének, Társaságunk fizetési felszólítást küld egy készpénzátutalási megbízással (postai sárga csekk), mely segítéségével a fennálló díjtartozását egy összegben rendezheti. A késedelmes napokra a 2013. évi V. törvény (Ptk.) szerinti késedelmi kamatot számítjuk a vízdíjszámlán feltüntetett fizetési határidőt követő első naptól kezdődően a tartozás kiegyenlítésének napjáig.
       
      Ivóvíz-szolgáltatás korlátozása vagy felfüggesztése
      A Szolgáltató élhet annak lehetőségével, hogy kétszeri igazolt felszólítást követően (tértivevényes levélben ivóvíz-szolgáltatáskorlátozás előtti fizetési felszólítás) a felhasználási helyen a vízszolgáltatást korlátozza vagy felfüggessze. Erre akkor kerülhet sor, ha a megküldött fizetési felszólításunk kézhezvételét követően sem rendezi díjtartozását, illetve nem élt a fizetéskönnyítési lehetőségekkel.
       
      Lakossági Felhasználók esetében a vonatkozó jogszabályok alapján díjtartozás miatt az előző pontban ismertetett lakossági eljárás eredménytelensége esetén az előre egyeztetett időpontban intézkedünk az ivóvíz-szolgáltatás korlátozásáról, a jogszabályi előírások megléte esetén felfüggesztés is történhet. Korlátozás ill. felfüggesztés esetén a közegészségügyi követelmények teljesítéséhez szükséges ivóvízellátást biztosítjuk, mely legalább 20 liter/fő/nap mennyiséget jelent.
      A fenti ivóvíz mennyiséget leggyakrabban csökkentett víznyomással (korlátozás esetén), illetve palackos vagy zacskós vízzel, ill. közkútról (felfüggesztés esetén) biztosítjuk.
      Nem lakossági Felhasználók esetében előre jelzett időpontban a közüzemi ivóvíz-szolgáltatást felfüggeszti és a közszolgáltatási szerződést felmondja.

      A befizetés megtörténtét igazoló bizonylatot legkésőbb az értesítésben szereplő szolgáltatáskorlátozás várható időpontját megelőző munkanapon délelőtt 10 óráig kell Társaságunk fax, vagy e-mail elérhetőségeire elküldenie. Amennyiben a befizetés tényét a személyes felkeresése alkalmával munkatársainknak igazolja, úgy a mindenkor érvényes díjszabás alapján kiszállási díj megfizetése is esedékessé válik.
       
      Amennyiben az ivóvíz-szolgáltatás korlátozásának bevezetése elkerülhetetlen, Ügyfelünk együttműködése esetén a korlátozás vízmérő aknában történik. Együttműködés hiányában közterületen végezzük el a munkálatokat a gerincvezetéken történő korlátozással/ leválasztással, ebben az esetben a helyreállítás költsége jelentősen magasabb. Amennyiben a munkálatok elvégzése során a szilárd burkolat bontása elengedhetetlen, a burkolat-helyreállítási díj megfizetése is esedékessé válik, mely tovább növeli a költségeket.
       
      Amennyiben a fogyatékkal élő védendő Felhasználó a Víziközmű-szolgáltatásról szóló 2011. évi CCIX. törvény egyes rendelkezéseinek végrehajtásáról szóló 58/2013. (II.27) Kormányrendelet 10. mellékletének benyújtásával, megfelelően kitöltött és aláírt formában igazolja, hogy a víziközmű-szolgáltatás megszüntetése, felfüggesztése a Felhasználó vagy a vele közös háztartásban élő személy életét vagy egészségét közvetlenül veszélyezteti, úgy díjtartozás esetén a Szolgáltató a közüzemi ivóvíz-szolgáltatás felfüggesztését vagy korlátozását a felhasználási helyen nem foganatosítja.
       
      A vízkorlátozással és annak helyreállításával kapcsolatosan felmerült költségeit az ÉTV Kft. a vonatkozó jogszabályok alapján a Felhasználóra hárítja. A szolgáltatás helyreállítása csak a tartozás maradéktalan megfizetése vagy egyedi elbírálás esetén a részletfizetési megállapodás megkötése után lehetséges.

      Mellékszolgáltatási szerződés felmondása
      Amennyiben Ön mellékvízmérővel rendelkezik, a megkötött mellékszolgáltatási szerződése a fizetési késedelem miatt kezdeményezett fizetési meghagyás kibocsátását követő 15 napos határidővel felmondásra kerül, amennyiben díjtartozása rendezése ügyében felszólításunk ellenére nem intézkedik. A mellékszolgáltatási szerződés felmondásáról Társaságunk a szerződés felmondásával egyidejűleg tájékoztatja a bekötési vízmérő szerinti Felhasználót, valamint a megbízott képviselőt. (Egy adott bekötési vízmérőhöz tartozó, mellékszolgáltatási szerződéssel rendelkező elkülönített vízhasználók által teljes bizonyító erejű magánokiratban meghatalmazott személy, aki képviseletükben eljár, ha az nem a bekötési vízmérő szerinti felhasználó.)
       
      A mellékszolgáltatási szerződés felmondását követően az Ön elkülönített felhasználói helyen működő mellékvízmérőjén mért fogyasztást figyelmen kívül hagyjuk, az elkülönült felhasználói helyre fizetendő alapdíjakat a bekötési vízmérőre kibocsátott számlában érvényesítjük.
      Amennyiben a díjtartozást a bekötési vízmérő szerinti Felhasználó/Lakóközösség sem rendezi ivó-vízszolgáltatás korlátozását a Szolgáltató a bekötési vízmérőnél elvégzi. 


      Jogi eljárás
      Amennyiben nem intézkedik a díjtartozás rendezése érdekében, követelésünket Társaságunk jogi képviselőjének átadjuk, hogy a kintlévőségünk mielőbbi megtérülése érdekében bírósági úton eljárjon. Jogi képviselő fizetési meghagyásos eljárást kezdeményez, majd ezt követően nem teljesítés esetén gondoskodik a végrehajtási eljárás megindításáról, amely végső esetben akár az ingatlan árverésen történő értékesítéséhez és egyéb szankciókhoz is vezethet.
       
      Amennyiben az előző pontban részletezett jogi eljárás megindítására sor kerül, további költségek merülnek fel, melynek megfizetése az adóst terhelik. Ilyenek pl.: a fizetési meghagyás megindításával összefüggő díj, jogtanácsosi munkadíj, végrehajtási eljárás megindításával kapcsolatban felmerült díj, végrehajtónak fizetendő díjak, költségek, jutalékok, adatszolgáltatások díjai.
       
       
      8. Műszaki ügyintézés, locsolási kedvezmény, a szolgáltatás megszüntetése
       
      Vízbekötés
      Bővebb információkért kérjük, olvassa el az ivóvízbekötéssel kapcsolatos tájékoztatónkat.
      Elérhetősége: http://www.erdivizmuvek.hu/hu/portlet/downloads/download?oid=19
       
      Csatornabekötés
      Bővebb információkért kérjük, olvassa el a csatornarákötéssel kapcsolatos tájékoztatónkat.
      Elérhetősége: http://www.erdivizmuvek.hu/hu/portlet/downloads/download?oid=20
       
      Nyári locsolási kedvezmény, locsolási célú vízmérő létesítése
      A vonatkozó jogszabályok szerint a szennyvízelvezetési helyről a szennyvízelvezető műbe kerülő szennyvíz mennyisége méréssel (szennyvízmennyiség mérő beépítésével) - mérés hiányában pedig az adott helyen fogyasztott vízmennyiség alapulvételével állapítható meg. Azaz amennyiben a szennyvízmennyiséget külön nem mérik, az elfogyasztott vízmennyiség alapján kell megfizetnie a szennyvízdíjat.
       
      Nem veszi figyelembe az ÉTV Kft. a szennyvíz mennyiségének meghatározásánál az elkülönített mérés hiányában, házikert öntözéséhez kizárólag május 1-jétől szeptember 30-ig terjedő időszakban felhasznált, az elszámolás alapjául szolgáló ivóvízfogyasztás 10 százalékát elérő vízmennyiséget, amennyiben azt a lakossági Felhasználó – az ellenőrzés lehetőségének előzetes értesítés mellőzésével történő felajánlásával – kéri. Az ÉTV Kft. e csatornadíj kedvezményt mennyiségi korrekció útján biztosítja.
      A jogszabályi környezet változása miatt a fenti kedvezményt 2016. évtől már igényelni kell, 2015. évben és az azt megelőző időszakban a kedvezményt igénylés nélkül biztosította az ÉTV Kft. minden lakossági Felhasználónak.
       
      Legkésőbb 2016. február 28-ig a már szerződött lakossági Felhasználók részére az ÉTV Kft. az elkülönített mérés nélküli, locsolási csatornadíj kedvezmény vonatkozásában igénylőlapot juttat el postai úton. A locsolási csatornadíj kedvezményre jogosító igénylőlap Társaságunk részére történő visszaküldésének határideje 2016. április 15, mely beérkezése esetén az ÉTV Kft. a kedvezményt 2016. május 1-től biztosítja.
       
      Amennyiben az igénylőlap 2016. április 15. után érkezik be az ÉTV Kft-hez, úgy az elkülönített mérés nélküli, locsolási csatornadíj kedvezményt a soron következő elszámolási periódusban biztosítjuk a Felhasználó részére, a korábbi periódusra elmaradt locsolási kedvezmény visszamenőlegesen nem érvényesíthető.
      Új felhasználó esetében az igénylési lehetőség a közszolgáltatási vagy mellékszolgáltatási szerződéskötéskor is lehetséges.
       
      Az elkülönült mérés nélküli, locsolási csatornadíj kedvezmény igénylésének feltételei:
      • Írásos igénylés beérkezése a Szolgáltatónak adott év április 15-ig azzal, hogy Felhasználó lehetőséget biztosít Szolgáltatónak, hogy az igénybevétel feltételeit előzetes értesítés nélkül ellenőrizze.
      • A Felhasználó egyéb, helyi vízvételi lehetőséggel nem rendelkezik (víziközműből szolgáltatott ivóvizet használ locsolás céljára), és nincs külön mérője a locsolási víz elszámolására.
      • A felhasználási helyen hiteles bekötési vagy mellékvízmérő működik.
      • Igénylő rendelkezik az ÉTV Kft-vel kötött érvényes, közszolgáltatási vagy mellékszolgáltatási szerződéssel, illetve nem áll fent teljes körű mellékmérősítés.
      • Felhasználó legfeljebb 2.000 m2-es házikerttel rendelkezik. Ennek tényét Felhasználó a nyilatkozatban aláírásával igazolja.
       
      A kérelmet nem szükséges évente meghosszabbítani, a kedvezményt a közszolgáltatási vagy mellékszolgáltatási szerződés tartama alatt az ÉTV Kft. folyamatosan biztosítja.
       
      Felhasználói mérőállás diktálás hiányában a Szolgáltató arányosítással állapítja meg az fenti időpontokban a kedvezmény alapjául szolgáló kezdő és záró időpont mérőállásait, az arányosítással megállapított mérőállástól kerül a kedvezmény alkalmazásra az arányosítással megbecsült mérőállásig, soron kívüli szolgáltatói mérőleolvasást az ÉTV Kft. az elkülönített mérés nélküli, locsolási csatornadíj kedvezmény okán nem végez.
       
      A részletes tájékoztató és igénylőlap itt érhető el:
      http://erdivizmuvek.hu/hu/portlet/downloads/download?oid=150
       
      További locsolási célú csatornadíj-kedvezmény igénybevételéhez a hatályos jogszabályok által szabályozott módon megtervezett és kivitelezett és a Szolgáltató által engedélyezett locsolási mellékvízmérő vagy locsolási iker(fő)mérő telepítése szükséges.
      A 10%-os mértékű locsolási csatornakedvezmény és a locsolási vízmérő által mért ivóvízmennyiség utáni csatorna-díjkedvezmény együttesen nem vehető igénybe.
       
      Bővebb információkért kérjük, olvassa el a locsolási célú vízmérőkkel kapcsolatos tájékoztatónkat.
      Elérhetősége: http://www.erdivizmuvek.hu/hu/portlet/downloads/download?oid=60
       
      Több lakásos társasházak, lakóegységek fogyasztásának elkülönült mérése
      Elkülönült vízhasználat mérése elszámolási célú mellékmérő(k) létesítésével
      A mellékvízmérők a bekötési vízmérővel rendelkező ingatlan – általában társasház - lakásainak, elkülönített (egyedi) vízhasználatainak mérésére, elszámolására szolgál. Ebben az esetben a Társasház lakásainak (albetétjeinek) fogyasztásáról önálló számlát bocsát ki a Szolgáltató, az elfogyasztott vízmennyiséget a lakások mellékvízmérői külön-külön mérik.
       
      Bővebb tájékoztatásért kérjük, olvassa el a mellékmérősítéssel kapcsolatos tájékoztatónkat.
      Elérhetősége: http://www.erdivizmuvek.hu/hu/portlet/downloads/download?oid=59
       
      Az elkülönült vízhasználat mérése ikermérőkkel
      Az ikermérő egy vagy több ingatlan különböző felhasználási helyei ivóvízhasználatának mérésére szolgál, az ivóvíz bekötővezeték végpontjára csillagpontosan kialakított - a jelenleg üzemelő fővízmérő mellett felszerelt - újabb bekötési vízmérő.
      A legfőbb különbség a mellékvízmérős elszámoláshoz viszonyítva az, hogy minden Felhasználó külön bekötési vízmérővel rendelkezik, így számlázásilag elkülönült módon történik meg a mért mennyiség elszámolása, ebből adódóan fővízmérő-mellékvízmérő mérési különbözet sem jelentkezik.

      Míg a mellékvízmérő tulajdonjoga a Felhasználóé - addig a fővízmérő tulajdonosa a Szolgáltató, így azok hitelesítését, cseréjét is a Szolgáltató végzi saját költségén.
      A főmérősítés megrendelése előtt mindenképpen szükséges egy helyszíni felmérés, amely alátámasztja azt, hogy műszakilag a bekötések kialakítása megfelelő az főmérősítéshez (főmérős akna mérete, állapota, a jelenlegi ivóvíz-hálózat állapota és kialakításának vizsgálata).
      További feltétel, hogy a jelenlegi szabályos fővízmérő akna mérete lehetővé tegye a főmérők egymás mellett történő elhelyezését, továbbá minden lakás külön-külön házi bekötővezeték csatlakozással rendelkezzen a főmérő aknában.
      A helyszíni felmérést Társaságunk végzi el, melynek díja előre fizetendő, az igénybejelentéshez szaktervező által elkészített tervdokumentáció benyújtása szükséges.
       
      Bővebb tájékoztatásért kérjük, keresse telefonos ügyfélszolgálatunkat vagy ügyfélszolgálati irodánkat.
       
      Szolgáltatás szüneteltetése
      A hatályos jogszabályok és Társaságunk Üzletszabályzata szerint a Felhasználó a Szolgáltatóhoz intézett írásbeli nyilatkozatával kezdeményezheti a víziközmű-szolgáltatás szüneteltetését, ha a felhasználási helyet átmenetileg nem használja.
      A szünetelés kérelmezett ideje legfeljebb 1 év lehet.
       
      A szennyvíz elvezetésére irányuló szolgáltatás szüneteltetését, illetve megszüntetését csak a Felhasználó által a népegészségügyi szakigazgatási szervtől beszerzett írásbeli hozzájárulás esetén hajtja végre a Szolgáltató.
      Ha a vízmérőn keresztül tűzivíz-hálózat ellátása is történik, akkor a szüneteltetéséhez a területileg illetékes katasztrófavédelmi kirendeltség írásos engedélye szükséges, a felhasználási hely és a vízmérő gyári számának megjelölésével, melyet a Felhasználónak kell beszereznie.
      A szüneteltetéssel kapcsolatosan a Szolgáltatónál felmerülő díjakat, költségeket a Felhasználó viseli.
       
      Szünetelésre az alábbi feltételek együttes fennállása esetén van lehetőség:
      a) a felhasználó írásban kéri a szüneteltetést és nyilatkozik, hogy a felhasználási helyen rendszeres emberi tartózkodás nincs,
      b) a felhasználó - amennyiben a felhasználási hely víziközmű-szolgáltatásba bekapcsolt ingatlan - nyilatkozik, hogy nem a víziközmű-rendszerből származó egyéb vizet a szennyvíz-törzshálózatba nem kíván vezetni,
      c) a szüneteltetés végrehajtásához a műszaki előfeltételek biztosítottak,
      d) a felhasználó a szünetelés foganatosításával együtt járó költségek előzetes megfizetéséről szóló igazolást, és a felhasználási hely tulajdonosának (amennyiben az nem azonos a felhasználóval) hozzájárulását csatolta.
       
      A Szolgáltató a szüneteltetett víziközmű-szolgáltatás idejére szolgáltatási díjat nem számol fel, így alapdíjat sem.
       
      Szolgáltatás megszüntetése
      A víziközmű-szolgáltatási szerződést közműves ivóvízellátás esetén a felhasználó 60 napos határidővel felmondhatja. Ha a szerződést az ingatlant egyéb jogcímen használó mondja fel, előzetesen a tulajdonos hozzájárulását is be kell szereznie. A víziközmű-szolgáltatási szerződés felmondása nem érintheti hátrányosan az ingatlanon más felhasználó által igénybe vett közműves ivóvíz-szolgáltatást.
       
      Az ivóvíz és/vagy szennyvíz bekötővezetéket Szolgáltató leválasztja a törzshálózatról, és a fogyasztásmérőt leszereli. Ebben az esetben a szolgáltatás újraindítása csak új bekötés létesítéseként végezhető. Tájékoztatjuk, hogy a hatályos jogszabályok szerint az ivóvíz-szolgáltatás megszüntetésével kapcsolatosan felmerült költségeket, továbbá a szilárd útburkolat felbontásával és helyreállításával kapcsolatos költségeket a Felhasználó előzetesen köteles megfizetni a Szolgáltatónak.
       
      Tájékoztatjuk, hogy a munkálatok elvégzéséhez a helyi polgármesteri hivataltól közterület bontási engedély is szükséges, a hivatal egyes esetekben szaktervező által készített forgalomtechnikai tervdokumentáció benyújtását is előírhatja.
       
      A fenti közútkezelői, illetve önkormányzati engedélyek, illetve hozzájárulás birtokában van lehetőség arra, hogy a szolgáltatás megszűntetését a tulajdonos vagy meghatalmazottja írásban kérje Ügyfélszolgálati irodánkban, a fenti összeg(ek) megelőlegezése mellett.
       
      Tájékoztatjuk, hogy az ivóvízbekötés megszüntetésének megrendelésekor a felhasználási helyhez tartozó vevői folyószámláján nem lehet díjtartozás.
      A bekötés megszüntetésekor munkatársaink a vízmérő állását is leolvassák, és az ezen mérőállás alapján záró számlát állítunk ki, mely rendezéséről a felhasználónak gondoskodnia kell.
       
      Egyéb forrásból származó víz, nem közműves ivóvíz (fúrt, ásott kút, csapadékvíz) bevezetése a közműves szennyvízhálózatba (telki vízmérő)
      Amennyiben az ingatlan egyéb vízforrással rendelkezik, és a keletkezett szennyvizeket részben/egészben a közműves szennyvízhálózatba kívánja vezetni, Társaságunkkal egyeztetett helyen, hiteles, ún. telki vízmérővel kell a vízmennyiséget megmérni, mely a csatornadíj számlázás alapját képezi. Ezen vízmérő a Felhasználó tulajdonát képezi, így a mérő beszerzésének, hitelesítésének, a terveztetés és kivitelezés költsége a Felhasználót terheli.
       
      Társaságunk szolgáltatási területén a csapadékvíz, talajvíz, rétegvíz bevezetése a szennyvízcsatornába TILOS!
       
       
      9. Panaszkezelés, jogorvoslati lehetőségek
       
      Társaságunk a mindenkor hatályos fogyasztóvédelmi és ágazati jogszabályok valamint Társaságunk Üzletszabályzata szerint végzi panaszkezelési tevékenységét.
      Ügyfélszolgálatunk a reklamációkra, panaszokra a hatályos fogyasztóvédelmi jogszabályok által előírt 15 napos határidőn belül, egyéb megkeresésekre 30 napon belül válaszol.
       
      Reklamációját, panaszát a következő módokon juttathatja el Társaságunkhoz:
      • - személyesen az Érd, Felső u. 2. alatti ügyfélszolgálati irodánkban,
      - telefonos ügyfélszolgálatunkon a +36 23 521 751-es telefonszámon,
      - elektronikus ügyfélszolgálatunkon a www.erdivizmuvek.hu webcímen,
      - e-mailben az ugyfelszolgalat@erdivizmuvek.hu címen,
      - telefaxon a +36 23 521 759-es faxszámon,
      - és postai úton a 2031 Érd, Pf. 55 levélcímen.
       
      A hatályos fogyasztóvédelmi jogszabályok szerint első ízben a kifogásával a Szolgáltatót igazolt módon meg kell keresnie.

      Amennyiben a reklamációjának Társaságunk által kivizsgálását követően Önhöz eljuttatott válaszunkban leírtakat nem fogadja el, vagy kifogása van a válasszal kapcsolatban, úgy az alábbi szervekhez fordulhat jogorvoslatért:

      - Pest megyei Kormányhivatal Érdi Járási Hivatal. Cím: 1135 Budapest, Lehel u. 43-47., Telefon: +36 1 236 3937, Fax: +36 1 236 3956, Levelezési cím: 1339 Budapest, Pf.: 661. E-mail: fogyved@pest.gov.hu, Honlap: http://www.kormanyhivatal.hu/hu/pest/szervezeti-egysegek/muszaki-engedelyezesi-es-fogyasztovedelmi-foosztaly
      • - Magyar Energetikai és Közmű-szabályozási Hivatal. Ügyféliroda címe: 1054 Budapest, Bajcsy-Zsilinszky út 52., Levelezési címe: 1388 Budapest, Pf. 88. Telefon: +36 1 459 7777, Fax: +36 1 459 7766, E-mail: mekh@mekh.hu, Honlap: http://www.mekh.hu
      - Pest Megyei Békéltető Testület.  Címe: 1119 Budapest, Etele út 59-61. II. em. 240., Telefon/Fax: +36 1 269 0703, Levelezési cím: 1364 Budapest, Pf.:81, E-mail: pmbekelteto@pmkik.hu, Honlap: http://www.panaszrendezes.hu
       
      Társaságunk a fogyasztói jogvita rendezése érdekében igénybe veszi a békéltető testületi eljárást, de nem veti alá magát döntésének.
       
      Amennyiben az Ön lakóhelye vagy tartózkodási helye nem Pest megye területén található, abban az esetben az Önhöz legközelebb eső Békéltető Testület elérhetőségét az alábbi oldalon találja meg: http://www.bekeltetes.hu/index.php?id=testuletek

      Ügyfélszolgálati irodánkban vagy telefonos ügyfélszolgálatunkon előadott reklamációját vagy panaszát jegyzőkönyvben rögzítjük, mely jegyzőkönyvről lehetősége van a válaszunkkal együtt, vagy már a bejelentéskor azonnal másolati példányt kérnie.
       
      Telefonos ügyfélszolgálatunkkal lefolytatott telefonbeszélgetését rögzítjük, 5 évig megőrizzük és kérésére díjmentesen – elektronikus formátumban - rendelkezésére bocsátjuk.
       
      Ügyfélszolgálati oldalak

      Ügyfélszolgálati oldalak

       
      1. Szerződéskötési folyamat, felhasználóváltással kapcsolatos tudnivalók
       
      Az Érd és Térsége Víziközmű Kft. (továbbiakban: ÉTV Kft., szolgáltató, közszolgáltató, víziközmű-szolgáltató) a vonatkozó, hatályos jogszabályban meghatározott feltételek fennállása esetében a felhasználóval - felhasználási helyenként - közszolgáltatási szerződést köt. A közszolgáltatási szerződés - és annak melléklete, az Üzletszabályzat - célja a közműves ivóvízellátással és közműves szennyvízelvezetéssel és kezeléssel, mint közüzemi szolgáltatással kapcsolatos jogok és kötelezettségek Szolgáltatóra és Felhasználóra vonatkozó szabályainak rögzítése.

      Az ÉTV Kft. közszolgáltatási szerződésmintája és az Üzletszabályzat elérhető weboldalunkon:
      http://www.erdivizmuvek.hu/ugyfelszolgalat/letoltheto_dokumentumok/


      Munkatársaink személyes és telefonos ügyfélszolgálatunkon állnak Felhasználóink rendelkezésére. Elérhetőségeink és ügyfélfogadási idő:
      http://www.erdivizmuvek.hu/ugyfelszolgalat/elerhetoseg_megkozelites/


      Személyes ügyintézéshez lehetősége van időpontot foglalásra:
      http://www.erdivizmuvek.hu/ugyfelszolgalat/idopont_foglalas/


      Amennyiben az ügyintézés során meghatalmazott jár el, úgy teljes bizonyító erejű magánokiratban foglalt meghatalmazás szükséges az ügyintézéshez.
      Meghatalmazás elérhető:
      http://www.erdivizmuvek.hu/hu/portlet/downloads/download?oid=18
       
      Gazdálkodó szervezet képviseletében a cégkivonatban szereplő képviselő járhat el. A képviselő teljes bizonyító erejű magánokiratba vagy közokiratba foglalt meghatalmazással más személyt is megbízhat a Szolgáltató előtti eljárással. A meghatalmazásban pontosan meg kell fogalmazni annak terjedelmét, pontosan milyen eljárásokban, nyilatkozattételben jogosult a meghatalmazott eljárni, illetőleg kifejezetten nyilatkozni kell a meghatalmazásban arról, hogy a képviselő eljárását a Társaság eljárásaként ismerik el. A meghatalmazáson túlmenően, a meghatalmazott személy személyi azonosítására alkalmas igazolványa bemutatása alapján kerülhet sor ügyintézésre.

      A hatályos jogszabályok szerint a felhasználó személyében bekövetkezett változást a korábbi és az új felhasználó köteles a vízmérőállás megjelölésével a változástól számított 30 napon belül a víziközmű-szolgáltatónak bejelenteni az üzletszabályzatban meghatározottak szerint. A bejelentés elmulasztása esetén a felhasználási helyen fennálló díjtartozás megfizetéséért és a víziközmű-szolgáltatót ért károkért a korábbi és az új felhasználó egyetemlegesen felel.
      A Felhasználóváltás bejelentésére (eladás, bérlet, stb.) Ügyfeleinknek több lehetőséget is biztosítunk:
      A beköltöző Felhasználó nélkül, csak az előző felhasználó bejelentése alapján az új Felhasználó részére nincs lehetőségünk elkészíteni a közszolgáltatási szerződést, a megadott információk alapján Társaságunk felszólítja szerződéskötési kötelezettségére az új tulajdonost.
      Az ingatlan birtokbaadásakor az itt (http://www.erdivizmuvek.hu/hu/portlet/downloads/download?oid=11) elérhető birtokbaadási jegyzőkönyvet javasoljuk kitölteni a pontos elszámolás érdekében.  Ez alapján az előző felhasználónak záró számla készül, akinek ezt, és az esetleg még be nem fizetett számláit, tartozásait ki kell egyenlítenie.

      Természetesen a birtokbaadási jegyzőkönyv nem feltétlenül szükséges a közszolgáltatási szerződés megkötéséhez. A birtokbaadási jegyzőkönyv becsatolásától kizárólag abban az esetben tudunk eltekinteni, ha a felhasználási helyen üzemelő fogyasztásmérő rendszeresen, a szolgáltató által leolvasásra került, és a felhasználó már korábban birtokba került az ingatlanon, és az előző Felhasználó nevére kibocsátott számlákat sajátjaként kezelte, megfizette - vagy a fennálló tartozás megfizetését a felhasználó vállalja.
      A víziközmű-szolgáltatásról szóló 2011. évi CCIX. törvény rendelkezései alapján a víziközmű-szolgáltatásba bekapcsolt ingatlan tekintetében a szolgáltató és a lakossági felhasználó között a közszolgáltatási szerződés a víziközmű-szolgáltatás igénybevételével is létrejön.
      Az kiköltöző ügyfelünknek lehetősége van nullás igazolást igényelni, mellyel az új ügyfelünk felé igazolhatja, hogy az adott mérőállásig elszámolt Társaságunkkal és a díjak megfizetése is megtörtént.  Amennyiben rendelkeznek nullás igazolással, a Felhasználó változáshoz a vevőnek elegendő beküldenie (e-mailen, faxon, levélben) a szükséges dokumentumok másolatát, mely alapján elkészítjük, és postai úton megküldjük a közszolgáltatási szerződést. Ez esetben ingyenes válaszborítékot mellékelünk a szerződés visszaküldésének megkönnyítéséhez.
       
      A közszolgáltatási szerződéskötéshez szükséges dokumentumok listája lakossági (magánszemély) felhasználó esetén:
      http://www.erdivizmuvek.hu/hu/portlet/downloads/download?oid=7

      A szerződéskötéshez szükséges dokumentumok listája nem lakossági felhasználó esetén: http://www.erdivizmuvek.hu/hu/portlet/downloads/download?oid=8

      A felhasználási hely ellenőrzése

      A Szolgáltató Felhasználó-változás esetén, az új Felhasználóval való szerződéskötést megelőzően, annak feltételeként a bejelentéstől számított 30 napon belül, a felhasználási helyen ellenőrzést tart az alábbi esetekben:
      • a felhasználási helyen a fogyasztásmérőn szereplő mérőállás, a birtokbaadási jegyzőkönyvön rögzített dátumhoz képest, attól visszamenőleg legalább 13 hónapja nem került a Szolgáltató által leolvasásra,
      • a felhasználási helyen a birtokbaadási jegyzőkönyvben szereplő fogyasztásmérő gyári száma vagy plombazár száma eltér a Szolgáltató nyilvántartásában szereplő gyári számtól,
      • a felhasználási helyen a birtokbaadási jegyzőkönyvben szereplő mérőállás alacsonyabb, mint a Szolgáltató rendelkezésére álló utolsó leolvasott mérőállás,
      • a felhasználási helyen a birtokbaadási jegyzőkönyvben szereplő mérőállás alapján megállapítható, hogy a vízfogyasztás az utolsó szolgáltatói leolvasástól számított előző 12 hónap átlagfogyasztását kétszeresen meghaladja,
      • a fogyasztásmérő hitelesítési ideje lejárt, a fogyasztásmérő, vagy a fogyasztásmérő leszerelését megakadályozó zár (plomba) sérült,
      • a felhasználási helyen az ivóvíz-szolgáltatás szünetel, vagy korlátozva van.
       
      Az ellenőrzés költségét a lakossági Felhasználók esetében a Szolgáltató, míg nem lakossági Felhasználók esetében az új Felhasználó viseli.
       
      A korábbi vagy az új Felhasználó a szerződés megkötése előtt akkor is kérheti az ellenőrzést, ha annak elvégzése a fentiek szerint nem kötelező. Ennek költségét az ellenőrzést kérő köteles viselni. A helyszíni ellenőrzés díja a Szolgáltató honlapján tekinthető meg.

      2. A vízmérőről
       
      A vízmérők tulajdonjogával, és hitelességével kapcsolatos tudnivalók

      A fővízmérő, (azaz a bekötési vízmérő) a szolgáltató tulajdona. Időszakos cseréje, hitelesítése, meghibásodás esetén javítása a szolgáltató feladata. A fővízmérő hitelességi ideje a hatályos mérésügyi jogszabályok szerint a záróplombán lévő hitelességi dátumot követő negyedik év utolsó napja.

      A vízmérőcserének várható időpontjáról a Szolgáltató a lejáró fővízmérővel rendelkező Felhasználót írásban, postai úton értesíti. Ha a Felhasználó nem működik együtt a főmérő díjmentes cseréjében, a Szolgáltató a felhasználási helyen lévő szerződést felmondhatja, és a vízszolgáltatást korlátozhatja.
       
      A mellékvízmérő a Felhasználó saját tulajdonát képezi, annak időszakos cseréjéről, hitelesítésről, meghibásodás esetén a javításáról Ügyfelünk köteles gondoskodni saját költségén. A mellékvízmérő hitelességi ideje a plombán lévő hitelességi dátumot követő nyolcadik év utolsó napja.

      Az ÉTV Kft. minden esetben, postai levélben értesíti a lejáró mellékvízmérővel rendelkező Felhasználóit a csere szükségességéről. Amennyiben a mérő újrahitelesítése elmarad, úgy a Szolgáltató a mellékvízmérőre megkötött szolgáltatási szerződést megszűnteti.

      A vízmérők leolvasása

      A fogyasztásmérő leolvasásának gyakoriságát a Szolgáltató jogosult megállapítani azzal, hogy legalább évente egy alkalommal, a Felhasználó kérésére negyedévente – a Felhasználó értesítése mellett – köteles a fogyasztásmérő leolvasására.
       
      Az ÉTV Kft. lakossági felhasználók esetében Érd, Diósd, Tárnok településeken kéthavonta, Pusztazámor, Remeteszőlős, Herceghalom, Sóskút, és Törökbálint településen évente egyszeri alkalommal, nagyfogyasztó Felhasználók esetében havi rendszerességgel olvassa a vízmérőket.
       
      A szolgáltató köteles legalább 5 napos időtartam megjelölésével a Felhasználót értesíteni az éves leolvasás várható idejéről a leolvasás előtti utolsó számlában, számla mellékletében vagy egyéb módon.

      Leolvasás sikertelensége esetén, a leolvasó értesítőt hagy a levélszekrényben vagy fellelhető módon a felhasználási helyen, amelyen fel kell tüntetni a második (ismételt) felkeresés időpontját, és az egyeztetésre alkalmas mobiltelefonszámot. A leolvasás biztosítására a Szolgáltató heti egy munkanapon este 20 óráig lehetőséget ad.

      A hatályos jogszabályok értelmében a Felhasználóinknak lehetősége van negyedévenkénti leolvasást kérnie, melyet írásban kell a Szolgáltató felé kezdeményeznie. A negyedéves leolvasást előzetes telefonos, vagy helyszíni értesítést követően, a naptári negyedévek első napjaiban végzi el a Szolgáltató.

      A Felhasználó a leolvasás időpontjában külön értesítés nélkül is köteles a vízmérőhely szabad megközelítését és a vízmérő leolvasását biztosítani.
       
      Társaságunk felé a számlán feltüntetett elvárt diktálási időszakban lehetősége van Felhasználóinknak a vízmérőállást eljuttatni, amennyiben a lakóhelyén évi egyszeri leolvasást vezetett be Társaságunk, és Ön a bediktálást választotta.
       
      A vízmérőállás bediktálásakor kizárólag az egész köbmétereket szükséges bediktálnia. Alább egy illusztrációt láthat a vízmérő helyes leolvasásához:
        
      Amennyiben vitatja a vízmérőn mért mennyiséget

      A hitelesítés időpontjában minden mérőberendezés az előírásoknak megfelelő pontossággal mér. A hitelesség lejártának ideje nem feltétlenül jelenti azt, hogy a mérőberendezés nem jól mér. Amennyiben a fővízmérő által mért ivóvízmennyiséget vitatja, lehetősége van a felszerelt bekötési vízmérő Magyar Kereskedelmi Engedélyezési Hivatal (MKEH) mint mérésügyi hatóság által történő rendkívüli pontossági ellenőrzését kérni.


      A rendkívüli pontossági vizsgálat díját a kibocsátott szolgáltatói számla kiegyenlítésével a Felhasználó köteles megelőlegezni.
       
      Amennyiben a rendkívüli pontossági vizsgálaton a fogyasztásmérő „nem felelt meg” minősítést kapott, a kibocsátott számlák esetében számlakorrekcióra kerül sor az ÉTV Üzletszabályzatában leírtak szerint, továbbá a szerelési munkák és a vizsgálat költségei a fogyasztásmérő tulajdonosát terhelik. Amennyiben ez a Szolgáltató, akkor a Felhasználónak az általa előre megelőlegezett rendkívüli pontossági vizsgálat teljes összegét az ÉTV Kft. a vizsgálati jegyzőkönyv kézhezvételét követő 8 munkanapon belül visszautalja.
       
      Abban az esetben, ha a mérőeszköz a Szolgáltató kárára tévedett (a mérő az alsó hibahatárnál kevesebbet mért), a kiállított víz- ill. csatornadíj számlák módosítására nincsen lehetőség.
       
       
      Amennyiben a vízmérő „megfelelt” minősítést kapott, a vizsgálat költségét az ellenőrzést kezdeményező viseli, és a kiállított víz- ill. csatornadíj számlák módosítására nincsen lehetőség.
       
      Az ellenőrző vizsgálatra nem kerül sor, ha a fogyasztásmérő tulajdonosa – a másik fél részéről bejelentett kárigény tényének elismerésével együtt – más hiteles fogyasztásmérőt szerel fel.

      A vízmérők karbantartásáról, védelméről

      Vízelfolyásra utaló jelek, teendők

      Az ÉTV Kft. Üzletszabályzata szerint legalább 30 naponta egy alkalommal, egyszerű vizsgálattal a házi vízvezeték-hálózatot ellenőrizni kell. Amennyiben az ingatlanon minden vízvételezési hely (pl. vízcsapok, kerti csap, stb.) elzárását követően a vízmérő fogyasztást jelez (nincs nyugalmi állapotban), valahol a házi vezetékhálózatban vízelfolyás történik. Ebben az esetben kérjük, szakemberrel ellenőriztesse a házi ivóvízhálózatot - amennyiben valóban meghibásodásról van szó, gondoskodjon annak haladéktalan elhárításáról, majd az elfolyás tényét jelentse be Társaságunknak az aktuális vízmérőállással.

      Amennyiben vízelfolyás tapasztalható, és az elfolyt ivóvíz nem került a közműves szennyvízcsatorna hálózatba, és a fenti felhasználási hely rendelkezik közműves csatornabekötéssel, a javítást követően lehetősége van Társaságunkhoz (Érd, Diósd és Tárnok településeken az Érd és Térsége Csatorna-szolgáltató (ÉTCS) Kft-hez) kérelemmel fordulni - a javításról készült számla benyújtásával egyidejűleg - a számlázott szennyvízdíj mérséklése érdekében.
      A hatályos jogszabályi előírások szerint a fogyasztási helyen nyilvántartott ügyfelünk köteles a víziközmű-szolgáltató számára a hiba keletkezésének helyét ellenőrizhető módon bemutatni és a javítást számlával igazolni.

      A vízmérők, és a vízmérőhely (akna) karbantartásáról

      Míg a téli hónapokban a fagy ellen kell megvédeni a vízmérőket, a tavaszi és az őszi hónapokban is érdemes rendszeresen a vízmérők állapotát ellenőrizni. Bár nem jellemző, előfordulhat, hogy bizonyos vízmérő típusoknál, a jelentős külső és belső hőmérséklet különbözet, valamint a nedves levegő miatt, a számlapon akár belülről, akár kívülről pára keletkezik. Ha esetleg ilyen előfordulna Önnél is, javasoljuk, hogy száraz, napos időben nyissa ki az aknafedelet, és hagyja, hogy a hőmérséklet különbözet kiegyenlítődésével ez a jelenség megszűnjön. Természetesen a vízpára semmilyen műszaki hatással nincs a vízmérőre, annak működését, és pontos vízmennyiség mérését nem befolyásolja.
      Amennyiben a párásodás állandósul, kérje szakembereink segítségét, és Ügyfélszolgálatunk elérhetőségein jelezze a mérővel kapcsolatos problémát.

      Itt szeretnénk felhívni figyelmet, hogy a vízmérőakna szabályszerű állapotban tartása a Felhasználó jogszabályi kötelessége. Kérjük, a mérőaknában ne tartson egyéb, oda nem illő tárgyakat (növényeket, télálló zöldségeket, stb.), illetve rendszeresen gondoskodjon annak takarításáról, valamit a vízmérőhöz való szabad hozzáférés (létra, ill. hágcsó megléte) lehetőségéről.

      A vízmérő és a plombazár védelme

      A téli hideg komoly gondokat okozhat a felhasználási hely vízhálózatában, illetve a vízmérőben, ezért kérjük, gondoskodjon ezek fagy elleni védelméről. Az elfagyást leginkább a víztelenítéssel, valamint megfelelő szigeteléssel tudja megakadályozni. Fontos, hogy olyan szigetelőanyagot használjon, ami nedvesség hatására nem veszítni el szigetelőképességét (pl.: hungarocell). Érdemes magát a vízmérőt, illetve a vízmérő akna falait is szigetelni, valamint javasoljuk az akna fedlapját hőszigetelő anyaggal letakarni. Nem csak az időjárás változások által bekövetkezhető problémák elkerülésére kell figyelmet fordítani, ugyanis a vízmérők védelméről is a Felhasználó köteles gondoskodni. A fogyasztásmérők és a leszerelésüket megakadályozó zárak, plombák, záró elemek sértetlen megőrzéséért és védelméért a Felhasználó felelősséggel tartozik. Amennyiben számára felróható okból a vízmérő megrongálódik, vagy eltulajdonítják, a javítás, illetve a vízmérő pótlása, szerelése, továbbá hitelesítése költségeit a Szolgáltató részére megtéríteni köteles.
      Felhívjuk figyelmét, hogy amennyiben a Felhasználó a záró bélyeg vagy plomba hiányát nem jelenti be a Szolgáltató felé, abban az esetben a víziközmű-szolgáltató kártérítési igényt érvényesíthet, illetve a szabálytalan közműhasználatra utaló jel alapján jogosult az Üzletszabályzat szerinti pótlólagos számlakibocsátásra és jogosult a víziközmű-szolgáltatás korlátozására és felfüggesztésére, ha a hiteles mérés feltételei a helyszínen nem állíthatóak helyre.
       
      3. A fővízmérő és a mellékvízmérők mérési különbözete
       
      Társasházak vagy több lakásos ingatlanok esetében a lakóközösség és a szolgáltató közötti elszámolás alapja a bekötési vízmérő (fővízmérő), mely az ingatlan által felhasznált teljes vízmennyiséget méri. A fővízmérő a telek határától általában 1 méteres sávban kiépült fővízmérős aknában kerül elhelyezésre, az ezt követő, telken ill. házon belüli vezetékrendszer a lakóközösség, míg a lakásmellékmérő az adott lakástulajdonos tulajdonában van.

      1991 óta jogszabály teszi lehetővé, hogy a többlakásos házakban az egyes lakóknak a fogyasztását mellékvízmérőkkel mérjék meg. Az így megmért egyéni fogyasztásról a szolgáltató külön-külön számlát készít.

      Az ingatlanon fogyasztott víz mennyisége szempontjából alapesetben a bekötési vízmérő az irányadó. A bekötési vízmérő és az elkülönített vízhasználatokat mérő mellékvízmérők mérési különbözeteként megállapított vízfogyasztás után víziközmű szolgáltatási díjat a bekötési vízmérő szerinti felhasználó köteles a Szolgáltatónak megfizetni.
      A víziközmű-szolgáltató az elszámolás alapjául szolgáló fogyasztásmérőkön mért fogyasztásról nyilvántartást vezet. Amennyiben az elszámolás a főmérőn mért mennyisége alapján történik, úgy az ÉTV Kft. a bekötési vízmérő és a mellékvízmérők aktuális és az ezt megelőző állásáról, valamint a mérési különbözetről a szolgáltatói leolvasást követően kiállított számla mellékletében tájékoztatja a bekötési vízmérő felhasználóját.
       
      A bekötési vízmérő és az elkülönített vízhasználatokat mérő mellékvízmérők által mért mennyiség csak nagyon ritkán azonos, azaz mérési különbözet keletkezik.
      Fogyasztási különbözet esetén a bekötési vízmérő szerinti felhasználó köteles a Szolgáltatónak megfizetni a különbözeti ivóvíz mennyiség (és az arra eső csatornaszolgáltatási díj) ellenértékét.

      A fő- és mellékvízmérők közötti különbségek okozta probléma jelentősége miatt a kérdéssel több alkalommal foglalkozott, azt vizsgálta a Nemzeti Fogyasztóvédelmi Hatóság és a Magyar Kereskedelmi Engedélyezési Hivatal, mint mérésügyi hatóság is.

      A fő- és mellékvízmérő közötti különbséget az alábbiak okozhatják:
      • A főmérőt követő hálózaton (lakóközösség tulajdonában lévő vezetékszakaszon) van méretlen fogyasztási hely (pl. kerti csap, közös helyiség, garázs stb.). Ilyen esetben az ezeken a helyeken vételezett víz mennyisége jelentkezik a főmérőn, de egyetlen mellékmérő sem méri.
      • A főmérőt követő csővezetéken, de a mellékmérőket megelőző szakaszon szivárgás, csőtörés van. Ebben az esetben is a főmérőn átfolyik a víz, de egyetlen mellékmérő sem méri, így a főmérő számlájában ez a vízmennyiség jelentkezni fog. Figyelem! A csőtöréseknél a víz 90%-a nem jelenik meg a felszínen!
      • A vízmérők leolvasása nem azonos időpontban történik.
      • A mellékmérők sikertelen leolvasásakor egy becsült mérőállás alapján állapítja meg a Szolgáltató a fogyasztást, ami eltérhet a valóságostól.
      • A leolvasott, vagy az ajtóra kiírt, illetve bediktált érték nem felel meg a valóságnak (szándékos vagy véletlen hiba).
      • Valamelyik, esetleg több mellékmérő kevesebb, vagy több fogyasztást mér, mint ami valójában átfolyt rajta (szorul, megáll, gyorsul). Ebben az esetben is arról van szó, hogy a főmérőn átfolyt víz mennyisége nem teljes mértékben, vagy egyáltalán nem jelentkezik a mellékmérők összesítésében.
      • Előfordulhat, hogy „esetleges műszaki beavatkozások” miatt valamelyik Felhasználónál a mellékmérő nem a valós fogyasztást mutatja. Ebben az esetben a főmérőn átfolyt víz mennyiségéből nem kerül levonásra ezen a mellékmérőn „méretlenül” átfolyt víz, így a főmérőre készült számlában fog megjelenni ez a fogyasztás.
      • A mellékvízmérők által mért felhasználás közötti különbség adódhat a vízmérők (fő és mellék) mérési pontatlanságából, és a vízmérők különböző indulási érzékenységéből. A mellékmérők függőlegesen történő beépítéssel már nem olyan érzékenyek, lassabban indulnak. Függetlenül attól, hogy a főmérő és a lakásokba felszerelt mellékvízmérők mérési pontosság szempontjából nem azonos kategóriába vannak sorolva, a Magyar Kereskedelmi Engedélyezési Hivatal (MKEH) hiteles mérésre szolgáló eszköznek fogadja el a vízmérőket, amennyiben a megengedett hibahatáron belül mérnek.
      • A fő- és mellékmérők működési elvüket tekintve alapvetően eltérőek.
      A felsorolt eltérési okok jelentkezhetnek külön-külön, de együttesen is.
       
      Amennyiben a fővízmérő és a mellékvízmérők közötti mérési különbözet tartós, ikerházaknál, vagy kisebb társasházaknál megoldásként javasoljuk a főmérősítés lehetőségét.
      Részletesebben erről a műszaki ügyintézés oldalon, az elkülönült vízhasználat mérése ikermérőkkel alfejezetben olvashat.

      Eljárás teljes körű mellékvízmérősítés esetén
       
      A víziközmű-szolgáltatásról szóló 2011. évi CCIX. törvény 52.§. (2a) bekezdése szerint a mellékszolgáltatási szerződéssel rendelkező elkülönített vízhasználók kérhetik, hogy a víziközmű-szolgáltatási díj elszámolásának alapja kizárólag a mellékvízmérőkön mért fogyasztás legyen.
      A kérelmező a teljes körű mellékvízmérősítés igénybevételével kapcsolatban személyesen az ügyfélszolgálati irodában, a telefonos ügyfélszolgálaton vagy az ÉTV Kft. honlapján (www.erdivizmuvek.hu) kaphat tájékoztatást.
      Az igénybejelentéshez kapcsolódó nyilatkozat-minta, képviselő személyére vonatkozó magánokirat-minta valamint a megállapodás-tervezet az ügyfélszolgálaton térítésmentesen hozzáférhetőek, vagy az ÉTV Kft. honlapjáról (www.erdivizmuvek.hu) letölthetőek.
       
      A kérelem benyújtásának előfeltételei:
      • a bekötési vízmérő mellett az elkülönített vízhasználók elkülönített vízhasználati helye és más vízvételi helyek kizárólag hiteles, plombával vagy záróbélyeggel ellátott mellékvízmérőkkel és hatályos mellékszolgáltatási szerződéssel rendelkeznek, és
      • a mellékvízmérőkön és a bekötési vízmérőn mért fogyasztási adatok, valamint a helyszíni ellenőrzés alapján a csatlakozó hálózati szakaszon a karbantartás elmaradására visszavezethető vízveszteség vagy az elszámolatlan vízvétel lehetősége kizárható.
      • A benyújtandó kérelem tartalma:
      • a kérelemmel érintett felhasználási hely (ingatlan) címe, helyrajzi száma,
      • az adott bekötési vízmérőhöz tartozó, mellékszolgáltatási szerződéssel rendelkező elkülönített vízhasználók által aláírt teljes bizonyító erejű magánokirat, melyben közlik a víziközmű-szolgáltatóval a képviseletükben eljáró természetes személy esetén annak nevét, lakcímét, anyja nevét, születési helyét és idejét, jogi személy, jogi személyiséggel nem rendelkező szervezet esetén annak székhelyét, cégjegyzékszámát, adószámát, képviselőjének nevét, lakcímét, anyja nevét (továbbiakban: képviselő), ha az nem a bekötési vízmérő szerinti felhasználó vagy a bekötési vízmérő szerinti közös képviselő,
      • a képviselő postai ill. telefonos valamint e-mail-es elérhetősége,
      • a helyszíni ellenőrzés alapjául szolgáló, a csatlakozó hálózati szakasz megvalósulási állapotáról, jogosultsággal rendelkező tervező által készített és aláírásával ellátott, a kérelem benyújtását megelőző 90 napnál nem régebbi műszaki dokumentáció (állapotterv),
      • megbízott képviselő által a teljes mellékmérősítés feltételeinek való megfelelésről kitöltött nyilatkozat,
      • a mellékvízmérők és a bekötési vízmérő egyidejű leolvasásának időpontjára vonatkozó javaslat - az ÉTV Kft. gyakorlatával összhangban.
       
      A benyújtott kérelem elbírálása
      Az ÉTV Kft. a benyújtott kérelem tartalmi elemeit (a felhasználási hely adatai, kapcsolódó mellékszolgáltatási szerződések megléte) nyilvántartásával is összehasonlítva ellenőrzi, amennyiben szükséges azt kiegészítésre, hiánypótlásra visszaküldi.
       
      A szolgáltató ellenőrzi továbbá, hogy a bekötési vízmérő szerinti felhasználónak és az elkülönített felhasználóknak lejárt fizetési határidejű díjtartozása az érintett felhasználási helyeken van-e. Amennyiben a szolgáltató lejárt fizetési határidejű díjtartozást tart nyilván, az érintett felhasználási helyeken, úgy azok rendezéséig a közszolgáltatási szerződés tárgyi Megállapodással való módosítására (kiegészítésére) nem kerülhet sor.
       
      A fenti feltételek megfelelőssége esetén a kérelmező képviselővel 8 napon belül az ÉTV Kft. felveszi a kapcsolatot, időpont egyeztetése végett (telefonon, SMS-ben, vagy e-mailben). Sikertelen kapcsolatfelvétel esetén, postai úton írásban tájékoztatja az ÉTV Kft. a képviselőt az időpont egyeztetés lehetőségéről, a kérelem benyújtásától számított 15 napon belül.
       
      Amennyiben a fenti feltételek nem teljesülnek (hiányos, vagy nem megfelelő kérelem, vagy díjtartozás) úgy a kérelem benyújtásától számított 15 napon belül az ÉTV Kft. írásban tájékoztatja a kérelmező képviselőt a hiánypótlási kötelezettségről, díjtartozás rendezésnek szükségességéről.
       
      Az előre egyeztetett időpontban - a benyújtott tervdokumentáció alapján - a képviselő részvételével a szolgáltató helyszíni ellenőrzést végez. Adott évben, adott felhasználási hely tekintetében az első előre egyeztetett ellenőrzést és egy esetlegesen szükséges hibajavítási ellenőrzést díjmentesen, míg minden további, a kérelem elbírálhatóságához előírt ellenőrzést meghatározott díjazás ellenében végez el a szolgáltató. A mindenkor alkalmazott díjak az ÉTV Kft. honlapján (www.erdivizmuvek.hu) találhatók.
       
      Ennek során ellenőrzi:
      • a bekötési vízmérő és mellékvízmérők közötti csatlakozó hálózat műszaki állapotát,
      • a bekötési vízmérő mellett az elkülönített vízhasználati helyek és más vízvételi helyek teljes körű mérősítésének meglétét,
      • az elkülönített felhasználási helyek összes vízvételi lehetőségének mellékmérővel történő mérését,
      • a mellékvízmérők hitelességét és az azt igazoló plomba vagy bélyegzés sérülésmentes állapotát,
      • szolgáltató által elhelyezett plombazár(ak) számát és állapotát,
      • a vízmérők beszerelési állapotát (függőleges vagy vízszintes beépítés),
      • a vízmérők egyszerű vizsgálattal történő működőképességét (nem álló mérő, befolyásolásra utaló jel nem látható, stb.),
      • az adott mellékvízmérő felszereléséhez kiadott szolgáltatói hozzájárulásban foglaltaknak való megfelelőséget, 
      • az elkülönített vízhasználók szolgáltatói nyilvántartásban szereplő adatait.
       
      Az elkülönített vízhasználóknak vagy képviselőjüknek minden elkülönített vízhasználati helyen egy időben (egy kiszállással) lehetővé kell tenniük az ellenőrzést a Szolgáltató számára.
      Amennyiben az előre egyeztetett időpontban a kérelmezők nem teszik lehetővé a teljes körű ellenőrzést, ennek ténye az ellenőrzési jegyzőkönyvben rögzítésre kerül. Az eljárás a képviselő által az ellenőrzésre írásban megadott új időpontig szünetel. Ha a képviselő 15 napon belül az ismételt kivizsgálásra új időpontot nem egyeztet, az ÉTV Kft. a kérelmet elutasítja.
      A helyszíni ellenőrzésről az ÉTV Kft. minden esetben jegyzőkönyvet vesz fel. Az ellenőrzés során feltárt nem megfelelőségi hiba esetén a javításról a lakóközösségnek saját költségén kell gondoskodnia, melyet követően a képviselő írásos jelzése alapján ismételt vizsgálat elvégzésére kerül sor, annak kézhezvételétől számított 15 napon belül. Eredményes helyszíni ellenőrzés esetén az ÉTV Kft. azonnal teljes körű leolvasást is végez.
       
      A megállapodás megkötése
      Az eredményes helyszíni ellenőrzést követő 15 napon belül az ÉTV Kft. köteles a háromoldalú Megállapodást (szolgáltató - bekötési vízmérő szerinti felhasználó - elkülönített vízhasználók képviselője) írásos, nyomtatott formában, a szükséges példányszámban (minimum 3 eredeti példány), aláírásával ellátva a képviselőnek
      • személyesen átadni,
      • vagy postai úton megküldeni.
       
      A szerződési ajánlatban foglaltak a szolgáltatót a Megállapodás átadását vagy kézbesítését követő 15 napig kötik. A Megállapodás ajánlati kötöttségi időben történő visszaküldése esetén a Megállapodás az ellenőrzés során leolvasott mérőállásokkal lép érvénybe, a már meglévő közszolgáltatási szerződés kiegészítő megállapodásaként.
       
      Amennyiben az ajánlati kötöttségi időn belül a Megállapodás nem kerül visszaküldésre, az nem jön létre.
       
      A Megállapodás megkötéséig a szolgáltató és az érintett elkülönített felhasználók között a már megkötött szerződések alapján történik az elszámolás. A Megállapodás megkötését követően, a helyszíni ellenőrzésen végzett teljes körű leolvasás alapján az ÉTV Kft. a bekötési vízmérőre és a mellékmérőkre elszámoló számlákat készít.
       
      A víziközmű-szolgáltatásról szóló 2011. évi CCIX. törvény 52. § (2a) bekezd. és a Víziközmű-szolgáltatásról szóló 2011. évi CCIX. törvény egyes rendelkezéseinek végrehajtásáról szóló 58/2013. (II.27) Kormányrendelet 62. § (5) bekezdésében meghatározott feltételeknek a megállapodás teljes tartalma alatt teljesülniük kell. Az ehhez szükséges intézkedéseket a felhasználó és a képviselő haladéktalanul megteszik (különösen az ún. más vízvételi helyek vízmérőinek hitelesítése és a vízmérők épségének megőrzése, minden további létesítendő vízvételi hely engedélyeztetése, ezekre mellékszolgáltatási szerződés megkötése, a bekötési vízmérőtől kezdődő csatlakozó és belső hálózati szakasz karbantartása).
       
      A feltételek teljesülésében bekövetkező bármely változást haladéktalanul be kell jelenteni a szolgáltató felé.
       
      Leolvasás, elszámolás, eltérések kezelése a Megállapodás időtartama alatt
      A szolgáltató a bekötési vízmérő és mellékvízmérők teljes körű leolvasását a közszolgáltatási és mellékszolgáltatási szerződések szerinti gyakorisággal végzi, a Megállapodásban rögzített rendszeres időpontokban. A leolvasás teljes körűsége biztosításáért a képviselő felel, a leolvasásra csak a képviselő vagy írásbeli meghatalmazottja jelenlétében kerülhet sor.
      A szolgáltatói leolvasások között, a számlákon feltüntetett diktálásra nyitva álló időpontokban érkező, a felhasználó/elkülönített vízhasználók által bediktált mérőállásokról a szolgáltató elszámoló számlát készít. Ennek hiányában részszámla készül az elmúlt 1 év átlagfogyasztási adatai alapján.
      A szolgáltatói leolvasások között a bekötési vízmérő illetve a mellékmérőkön mért összesített vízhasználat között mutatkozó különbözet, mint elfogadott mérési hiba +/- 5% mértékű.
      Ha a bekötési vízmérő, illetve elkülönített vízhasználatok összesített fogyasztásának különbözete meghaladja az elfogadott mérési hibát, a csatlakozó hálózati szakasz esetleges vízveszteségének és elszámolatlan vízvételeinek (a továbbiakban együtt: elszámolatlan vízvétel) felülvizsgálata érdekében az ÉTV Kft. a saját költségén, soron kívüli ellenőrzést végez.
      A vizsgálatra az elszámolatlan vízvételre utaló leolvasási adatok keletkezését követő 30 napon belül kell sort keríteni. Az ellenőrző vizsgálaton a lakóközösség Megállapodást aláíró képviselője és az elkülönített vízhasználók közösen biztosítják a bekötési vízmérő és a mellékvízmérők, valamint a csatlakozó hálózat egyidejű, részletes műszaki felülvizsgálatának lehetőségét.
       
      Amennyiben a leolvasási adatok keletkezésével (szolgáltatói leolvasással) egy időben ellenőrző vizsgálat is történik, - mely során a lakóközösség Megállapodást aláíró képviselője biztosítja a bekötési vízmérő és a mellékvízmérők, valamint a csatlakozó hálózat egyidejű, részletes műszaki felülvizsgálatának lehetőségét - úgy az ÉTV Kft. az ellenőrző vizsgálatot az elszámolatlan vízvételre utaló leolvasási adatok keletkezését követő 30 napon belül megtartandó helyszíni vizsgálatnak tekinti, ezért ismételt helyszíni vizsgálatot nem tart.
       
      Amennyiben az ellenőrző vizsgálaton a lakóközösség nem biztosítja a csatlakozó hálózat illetve a főmérő és az összes mellékmérő egyidejű leolvasását, ellenőrzését, úgy az ÉTV Kft. a rendelkezésére álló, a szolgáltató által leolvasott mérőállások alapján bocsátja ki a bekötési vízmérő számláját, valamint soron kívüli ellenőrzés, leolvasás költséget a lakóközösség (társasház) részére az ÉTV Kft. kiszámlázza. A mindenkor alkalmazott díjak az ÉTV Kft. honlapján (www.erdivizmuvek.hu) találhatók.
       
      A Megállapodásban rögzített elfogadott mérési hibahatárt meghaladó mérték esetén
      • ha a kivizsgálás szabálytalanságot nem tár fel – a Megállapodásban rögzített, (+/-) 5 %-os elfogadott mérési hiba értéke feletti különbözetet a Szolgáltatónak jogában áll a bekötési mérő terhére vagy javára kiszámlázni.
      • ha az ellenőrzés során megállapításra kerül, hogy a csatlakozó, illetve házi ivóvíz hálózati szakaszon az elfogadott mérési hibát meghaladó vízfogyasztást elszámolatlan vízvétel okozta, az elszámolatlan vízvétel megszüntetéséig a bekötési vízmérő és a mellékvízmérők összesített teljes fogyasztási különbözetét az ÉTV Kft, az esedékes víziközmű-szolgáltatási számlában, egyenlő mértékben az érintett elkülönített vízhasználók részére (terhére vagy javára), valamint a soron kívüli ellenőrzés, leolvasás költséget a lakóközösség (társasház) részére kiszámlázza. Ebben az esetben a Szolgáltató az előző szolgáltatói leolvasás óta esedékes alapdíjakat a bekötési mérő vonatkozásában a főmérő szerinti felhasználó részére kiszámlázza.
       
      Az ÉTV Kft. az elfogadott mérési hibát meghaladó vízfogyasztás számlázását az elfogadott mérési hibahatáron belüli utolsó elszámolástól az elszámolatlan vízvétel megszűnéséig alkalmazhatja. Az elszámolatlan vízvétel megszüntetésének napját a lakóközösség Megállapodást aláíró képviselője 3 napon belül írásban köteles bejelenteni az ÉTV Kft. felé, aki emiatt saját költségén 5 munkanapon belül soron kívüli ellenőrzést és leolvasást végez.
       
      Felhasználói/elkülönített vízhasználói kötelességek a Megállapodás időtartama alatt
      • hiteles mellékvízmérő biztosítása,
      • a mellékvízmérő cseréjének elvégzése saját költségen,
      • a leolvasási gyakoriságnak megfelelő és rendkívüli leolvasások/ellenőrzések lehetőségének a biztosítása,
      • a szolgáltatási díj fizetési határidőre történő megfizetése,
      • a bekötési vízmérőt követő belső ivóvíz hálózati szakaszok és mellékvízmérők rendszeres ellenőrzése, karbantartása, a feltárt hibák javítása, a vezetékhálózatot érintő bármely műszaki beavatkozás bejelentése, az ellenőrzési lehetőség biztosítása,
      • a vízmérő, illetve a hitelesítő plomba megsérülése, meghibásodása esetén a szolgáltató értesítése és a javítás elvégzése,
      • az ellenőrzésre szolgáló szolgáltatói plombazár megsérülése esetén a szolgáltató azonnali értesítése, lehetővé téve a szolgáltató általi cserét,
      • a belső ivóvíz hálózatot érintő új felhasználási hely kialakítási igénye esetén annak engedélyezetése a szolgáltatóval,
      • az elszámolatlan vízvételezési lehetőségek kizárása,
      • lakossági és nem lakossági díjtarifát érintő változások azonnali bejelentése,
      • felhasználói és képviselet változások határidőben történő bejelentése,
      • az Üzletszabályzatban és a Megállapodásban foglalt egyéb kötelezettségek teljesítése.
       
      A Szolgáltató kötelessége a Megállapodás időtartama alatt
      • a mellékvízmérők hitelesítésének lejártáról érintettek értesítése írásban,
      • a mellékvízmérők cseréjének elvégzése az elkülönített vízhasználó esetleges megbízása alapján, az elkülönített vízhasználó költségére,
      • teljes körű leolvasás végzése a leolvasási gyakoriságnak megfelelően a Megállapodás szerint,
      • a bekötési vízmérő és a mellékvízmérők összesített fogyasztási különbözetének megállapítása, a különbözet külön szabályok szerinti elszámolása,
      • rendszeres rész-, ill. elszámoló számlázás,
      • a vezetékhálózatot érintő bármely műszaki beavatkozás bejelentését követően szükség szerint az esetleges ellenőrzés elvégzése,
      • lakossági és nem lakossági díjtarifát érintő változások átvezetése,
      • felhasználói és képviselet változások bejelentést követő átvezetése,
      • az Üzletszabályzatban és a Megállapodásban foglalt egyéb kötelezettségek teljesítése.
       
      A megállapodással rendelkező elkülönített vízhasználó fogyasztásának korlátozása, vagy előrefizetős vízmérő felszerelésével történő biztosítása
      Amennyiben a már megkötött Megállapodással rendelkező elkülönített vízhasználó
      • a mérésügyről szóló törvény végrehajtásra kiadott kormányrendeletben előírt határidőn belül a mellékvízmérő hitelesítésről ismételt felszólításra sem gondoskodott
      • három egymást követő alkalommal nem teszi lehetővé a Megállapodás szerinti időpontban a mellékvízmérő leolvasását, vagy
      • 60 napot meghaladó késedelembe esett,
      az egyéb jogkövetkezmények viselése mellett tűrni köteles, hogy az ÉTV Kft. az adott felhasználási hely ivóvízfogyasztását korlátozza, vagy előrefizetős ivóvízmérőt helyezzen el a mérési helyen.
       
      A megkötött megállapodás felmondásának okai:
      • a felek közös megegyezése,
      • szerződő felek bármelyikének jogszabálynak megfelelő rendes és rendkívüli felmondása,
      • közszolgáltatási és/vagy a mellékszolgáltatási szerződés megszűnése, határozott időre történő szerződéskötés esetén a határozott idő lejárta,
      • a felek közötti szerződésben rögzített egyéb megszűnési ok bekövetkezése.
      •  
      4. Számlázással kapcsolatos tudnivalók, díjszabás, számlareklamáció, hibás mérés
       
      Díjak
      2012. január 1-én hatályba lépett a víziközmű-szolgáltatásról szóló 2011. évi CCIX. törvény, mely a víziközmű szolgáltatások korábbi önkormányzati díjmegállapító jogkörét megszüntette. Az alaptevékenységek díja hatósági áras lett, a víziközmű-szolgáltatásért a felhasználóknak a víziközmű-szolgáltatásról szóló 2011. évi CCIX. törvény és a felhatalmazása alapján kiadott miniszteri rendelet szerint jóváhagyott díjat kell fizetnie.
      Szíves figyelmébe ajánljuk a weboldalunkon elhelyezett díj kalkulátorunkat, mely segítségével a számlája várható összegén felül a becsült díjcsökkentés mértékét is megtudhatja. A víz- és csatornadíjakat, továbbá díj kalkulátorunkat itt érheti el. További kérdése esetén kérjük, forduljon telefonos ügyfélszolgálatunkhoz.

      Rezsicsökkentés
      A rezsicsökkentések végrehajtásáról szóló 2013. évi LIV. törvény a 2013. július 1-től igénybevett szolgáltatások esetében a víziközmű-szolgáltatók által alkalmazott lakossági víz- és csatornaszolgáltatási díjak 10%-os csökkentését írta elő.
      A díjcsökkentés az ÁFÁ-t is tartalmazó egységárakra, azaz az alapdíjakra és a fogyasztással arányos díjakra (továbbá a vízterhelési díjra) egyaránt vonatkozik.

      Érintett felhasználói kör:
      • azon természetes személy lakossági felhasználók, akik nem folytatnak jövedelemszerző tevékenységet a felhasználási helyen, társasházak, lakásszövetkezetek, lakóközösségek,
      • bérlakás céljára hasznosított felhasználási helyek, ahol ugyan a Felhasználó nem lakossági felhasználó, de magánszemély bérlő használja a szolgáltatást.
      A rezsicsökkentések végrehajtásáról szóló 2013. évi LIV. törvény szerint a számla első oldalán színesben adunk összegszerű tájékoztatást a számlában számlázott fogyasztás után - a 2013. július 1-t követő elszámolási időszakra vonatkozóan a Felhasználó fizetési kötelezettségéről rezsicsökkentés nélkül. Továbbá a számlában feltűntetésre kerül az Ön megtakarítása Ft-ban a konkrét számlára vonatkozóan, és a 2013. július 1-ét követő időszakra vonatkozó göngyölt megtakarítás egyaránt.

      A fizetendő díj alapdíjból és fogyasztással arányos díjból áll.
      A víziközmű-szolgáltatásról szóló 2011. évi CCIX. törvény tartalmazza az alapdíjra és a fogyasztással arányos díjra vonatkozó rendelkezéseket.
      A rendelkezésre állási alapdíjat definíció szerint a lakossági és a közületi Felhasználók a szolgáltatási díj részeként lakásonként és elkülönített fogyasztási helyenként fizetik azért, hogy a fogyasztási helyenkénti átadási ponton a nap minden időszakában megfelelő minőségű, mennyiségű ivóvíz álljon a Felhasználó rendelkezésére. Tehát hiába nincs az adott fogyasztási helyen vízfogyasztás, a szolgáltatónak a víz vételezésének lehetőségét biztosítania kell. A szolgáltatás folyamatos biztosítása érdekében felmerült költségek forrása a fogyasztástól független alapdíj. Az alapdíj tartalmazza - a többi közműszolgáltatáshoz hasonlóan - az adott szolgáltatás, rendelkezésre állásának díját, és azt a célt szolgálja, hogy a fogyasztás mértékétől függetlenül felmerülő állandó költségek egy részét (közműrendszer fenntartása, hibaelhárítás, 24 órás ügyelet biztosítása, rendszeres vízminőség-ellenőrzés, stb.) arányosabban ossza szét a szolgáltatást folyamatosan vagy csak időszakosan igénybe vevő Felhasználók között.

      A fogyasztással arányos díjat, mint a számla másik összetevőjét - az eddig megszokott módon - az igénybevett szolgáltatás mennyisége után köbméterenként kell fizetni, amely a fogyasztás mértékével arányosan változó összeg.

      Információk a vízterhelési és talajterhelési díjról

      A 2004. január 1-jén életbe lépett 2003. évi LXXXIX. sz. törvénnyel levegő-, víz- és talajterhelési díj került bevezetésre. Ezeket összefoglaló néven környezetterhelési díjnak nevezik.

      Vízterhelési díj
      Hazánkban a teljes körű szennyvíztisztítás hiánya miatt továbbra is szennyező anyagok kerülnek élővizeinkbe. A folyamat megállítása érdekében a kormány megvizsgálta a terhelések további csökkenését célzó beruházások megvalósításának lehetőségét és döntött a vízterhelési díj fokozatos bevezetéséről. Ez a természetes környezet megóvását szorgalmazó intézkedés a "szennyező fizet" elv alapján arányos teherviselést jelent az állam és a környezethasználók között.

      A hatályos törvény értelmében a víziközmű szolgáltatók szedik be a vízterhelést előidéző Felhasználóktól a szolgáltatás árán felül, a vízdíjszámlában külön tételként megjelenő köbméterarányos díjat.

      Talajterhelési díj
      Hosszú évek óta a házi szennyvízszikkasztókon keresztül talajba szivárgó tisztítatlan szennyvíz környezetkárosító, szennyező hatású. A talajterhelési díjat azoknak kell fizetniük, akik előtt megvan a lehetőség arra, hogy a szennyvizüket a települési csatornahálózaton keresztül a tisztító telepre vezessék - azaz az ingatlanuk előtt megépült a csatorna -, de nem élnek vele.

      Talajterhelési díjat a helyi vízgazdálkodási hatósági jogkörbe tartozó szennyvízelhelyezés esetében a szolgáltatott víz mennyisége után kell fizetni, amelyet, csökkenteni kell az ivóvízvezeték meghibásodása következtében elszivárgott, illetve külön jogszabály szerint locsolási célú felhasználásra figyelembe vett vízmennyiséggel.
      A talajterhelési díjjal szeretnék a törvényalkotók ösztönözni a lakosságot a környezetkárosító szennyvízszikkasztás felszámolására, a csatornabekötések létesítésére.
      A talajterhelési díjat helyi adó formájában a helyi önkormányzatok szedik be a vízszolgáltatóktól kapott adatszolgáltatás alapján, ezért bővebb tájékoztatásért kérjük, szíveskedjék a település polgármesteri hivatalának adóirodájához fordulni.

      A számlázásunkról

      Társaságunk nagyságrendileg 45 ezer Ügyfelünknek bocsát ki számlát, lakossági Felhasználók részére jellemzően kéthavi rendszerességgel, nagyfogyasztók részére havonta. A számlázásra vonatkozóan Társaságunk Üzletszabályzatának Általános Szerződési Feltételek 8. pontjában tájékozódhat. Üzletszabályzatunkat itt tekintheti meg: http://www.erdivizmuvek.hu/uzletszabalyzat
       
      A Szolgáltató általi leolvasás várható és a bediktálás elvárt időpontja számláinkon minden esetben feltüntetésre kerül. Számlamagyarázatunk itt elérhető.

      Társaságunknál a következő módokon történhet a fogyasztásmérők leolvasása és a számlázás:
      • Szolgáltató által kéthavonta leolvasott, illetve Ügyfeleink által bediktált mérőállások alapján jellemzően kéthavonkénti számlázás lakossági ügyfeleink részére (csak Érd, Diósd és Tárnok településeken).
      • Évi egyszeri szolgáltatói leolvasás, a leolvasások között részszámlák készülnek az előző időszaki átlagfogyasztási adatok alapján - bediktált vízmérőállás alapján elszámoló számla készül. Lehetőség van negyedévente történő leolvasásra, mely a Felhasználó külön kérésére történik.  Amennyiben a fogyasztásmérő Szolgáltató általi leolvasása negyedévente történik, úgy ezek időpontja mindig a naptári negyedévek első hónapjainak (január, április, július, október) első hete.
      • Szolgáltató általi havi leolvasott mérőállások alapján havi számlázás (kizárólag nagyfogyasztók esetében).
      A mérőállások bediktálására az alábbi lehetőségeket biztosítjuk Önnek:
      • Automata mérőállás rögzítő rendszer segítségével telefonon a +36 23 521771-es számon,
      • Elektronikus ügyfélszolgálatunkon a www.erdivizmuvek.hu oldalon,
      • SMS-ben a +3620-3927022 telefonszámon.
      Az SMS diktálás elvárt formátuma: c:vizora_L/Kvízmérőazonosító_vízmérőállás. A _ jel szóközt jelent, L, ha lakossági Felhasználó, K, ha közületi Felhasználó. (Egy lakossági Felhasználó diktálása a következőképpen néz ki: c:vizora L0409123451 500).

      Társasházi partnereinknek lehetőségük van a vízmérőállás bejelentést az ugyfelszolgalat@erdivizmuvek.hu e-mailcímünkre megküldeni.
       
      Hibás mérés
      Ha a fogyasztásmérő rendellenesen működik, nem mér, nem lehet leolvasni, vagy a hitelesítés ideje lejárt (a továbbiakban együtt: hibás mérés) a mérőeszköz adatai a számlázás alapjául nem szolgálhatnak.
      A hibás mérés időtartama:
      • ha a meghibásodás tényleges időpontja megállapítható, a meghibásodás időpontjától az új fogyasztásmérő felszerelésének időpontjáig terjedő időtartam,
      • ha a meghibásodás tényleges időpontja nem állapítható meg, a felek által közösen, becsléssel megállapított időtartam, vagy
      • megállapodás hiányában az utolsó mérőleolvasásától az új fogyasztásmérő felszerelésének időpontjáig eltelt időszak, de legfeljebb 12 hónap.
      A hibás méréssel érintett időszakban a számlázás alapjául szolgáló ivóvíz és szennyvíz mennyiségét az utolsó mérési hiba nélküli elszámolási időszak egy napra számított átlagfogyasztása és a hibás mérés alatt eltelt napok számának szorzataként kell meghatározni. Előzmény fogyasztási adatok hiánya esetén a Szolgáltató a Víziközmű-szolgáltatásról szóló 2011. évi CCIX. törvény egyes rendelkezéseinek végrehajtásáról szóló 58/2013. (II.27) Kormányrendelet 8. sz. melléklete által meghatározott fogyasztási adatokból indul ki.
      Az évenkénti leolvasás, részszámlázás tudnivalói

      Azokon a településeken ahol a Felhasználói igényeknek eleget téve az részszámlázás bevezetésre került, lakossági felhasználóinknak kéthavonta, vagy havi rendszerességgel kerül számla kibocsátásra. Ezeken a településeken évente egyszer történik a Szolgáltató általi vízmérő leolvasás, mely várható időpontja a számlán feltüntetésre kerül. Lásd számla magyarázatunkat: (link). 

      Az elszámoló számlából az időközben kiállított részszámlák levonásra kerülnek.
       
      A Szolgáltató által történő évi egyszeri mérőállás leolvasások között Felhasználóink jellemzően kéthavonta rész-számlát kapnak, melyben feltüntetett víz- (és csatorna) szolgáltatás mennyisége – alapesetben – az előző év 12 havi fogyasztási adatokból kalkulált kéthavi mennyiség. Amennyiben egy meghatározott időpontban (ennek elvárt időpontja a számlán feltüntetésre kerül) Ön a fogyasztásmérő állását Társaságunk felé eljuttatja (bediktálja), úgy minden esetben elszámoló számla kerül kiállításra.
       
      Tájékoztatjuk továbbá Önt, hogy 2014. évtől kezdődően, amennyiben az évi egyszeri, előre jelzett időszakban vízmérő-leolvasó munkatársunk többszöri felkeresés ellenére sem tudja a vízmérőt leolvasni, a részszámlát ugyancsak kiállítjuk és megküldjük, azonban azzal párhuzamosan felszólító levelet küldünk a Felhasználói szerződéses kötelezettség teljesítésére, és értesítjük a megismételt leolvasás várható időpontjáról.

      Amennyiben nem biztosítja vízmérő Szolgáltató általi leolvasását, úgy a közszolgáltatási szerződés felmondásra kerülhet, mely a víziközmű-szolgáltatás korlátozását vonhatja maga után!

      Kérjük, engedje meg, hogy felhívjuk szíves figyelmét - a későbbi viták elkerülése érdekében – a fenti elszámolási módozattal kapcsolatosan a következőkre:
      • az évi egyszeri mérőleolvasás miatt év közben rendszeresen ellenőriznie kell a vízmérő és a házi ivóvízhálózat állapotát, mivel a Felhasználó kezelésében álló vezetékszakaszon vízelfolyás alakulhat ki. Tekintettel arra, hogy általunk a megelőző 12 hónap fogyasztási adatai, ill. annak változása nem ellenőrizhető, a Szolgáltatónak sem a vízdíjból, sem a szennyvízdíjból nem áll módjában jóváírást eszközölni.
      • átlag ill. átalány mennyiség részszámlázása esetén, amennyiben annak mennyisége nem igazodott a fogyasztási szokásokhoz, az éves elszámoló számlában nagy összegű fizetendő díjkülönbözet alakulhat ki, melyre a Szolgáltató díjkedvezményt, méltányosságot nem tud biztosítani.
      • Felhasználói mérőállás bediktálása esetén nagyon pontosan szükséges a vízmérőállást leolvasni, mert tévesztés vagy elírás esetén a számla tartalmáért a Szolgáltató nem tud felelősséget vállalni.

      Fontos tudnivaló, hogy amennyiben a Felhasználó a Szolgáltató által előre jelzett időpontban mérőállást nem diktál, úgy a Szolgáltató a részszámlát automatikusan a megelőző elszámolási időszak átlagfogyasztási adatai alapján készíti el.

      Számlabemutatási típusok

      Papír alapú számlánkat, és az ahhoz kapcsolódó számla magyarázatot itt (link) megtekintheti. Amennyiben további kérdése merülne fel, munkatársaink telefonos ügyfélszolgálatunkon készséggel állnak rendelkezésére. De kérdéseit felteheti írásban is akár az elektronikus ügyfélszolgálati rendszerünkön keresztül, akár az ugyfelszolgalat@erdivizmuvek.hu e-mail címünkre megküldve.
       
      Díjmentes e-számla szolgáltatásunkat a Díjnet e-számla szolgáltató rendszerének használatával veheti igénybe víz- és szennyvízelvezetési szolgáltatásban részesülő ügyfeleink (www.dijnet.hu).
      Az e-számla egy olyan, elektronikus formában kibocsátott számla, amelyen pontosan azok az adatok szerepelnek, mint az eddigi papír alapú, kinyomtatott számlán, és épp olyan hiteles is, ezt garantálja a jogszabály szerinti elektronikus aláírás és az időbélyegző.


      Az e-számla előnyei:
      • Számláit az interneten keresztül bármikor és bárhol megtekintheti, és gondoskodhat azok kifizetéséről.
      • A számlák a kiállításuk után azonnal az Ön rendelkezésére állnak, valamint a számlák érkezéséről e-mailben értesítést küldünk.
      • Nem kell a postán a csekkel sorban állnia, a számlákat és az igazolószelvényeket őriznie.
      • Korábbi számláit könnyen visszakeresheti, hiszen ezeket rendezett formában 18 hónapig az interneten elérhetővé tesszük.
      • Az adatkapcsolat biztonságos 128 bites SSL titkosítással védett környezetben történik.
      • Az elektronikus formában megjelenő számlák esetében nem csak a tárolás, a megőrzés, a visszakeresés lesz egyszerűbb, de a kevesebb papírfelhasználással környezetünket is óvjuk.
      • Az e-számla szolgáltatás ingyenes.
      A regisztráció menetéről és az e-számláról bővebben itt tájékozódhat.
      A hatályos jogszabályok szerint a számla eljuttatásáról oly módon kell gondoskodnunk, hogy a számla kiegyenlítésére Önnek a kézhezvételtől legalább 8 nap álljon rendelkezésére. A számla késedelmes kézhez vétele azonban nem mentesíti a Felhasználót a fizetési kötelezettsége alól.
      A kézbesítésre vonatkozó részletes tájékoztatást Társaságunk Üzletszabályzatának 4. pontja tartalmazza. Üzletszabályzatunkat itt tekintheti meg.
       
      Számla késedelmes kézhezvétele esetén

      Amennyiben aktuális számláját nem kapta kézhez, kérjük, azt jelezze telefonos ügyfélszolgálati munkatársainknak, elektronikus ügyfélszolgálati rendszerünkön keresztül, vagy elektronikus levél formájában az ugyfelszolgalat@erdivizmuvek.hu e-mail címünkre megküldve.
       
      Tájékoztatjuk, hogy ha önhibáján kívül eső okokból (pl. késedelmes kézbesítés esetén) késedelembe esne a számla befizetésével, úgy Társaságunk a számla rendezésére egy pótbefizetési határidő biztosítása mellett kamatmentes befizetési lehetőséget biztosít.


      Számlakifogás
      Felhasználó a számla kézhezvételét követően kifogással élhet az ÉTV Kft-nél, amelynek a számla kiegyenlítésére vonatkozó kötelezettségre nincsen halasztó hatálya, kivéve, ha lakossági felhasználónak kibocsátott számláról van szó, továbbá a számlán feltüntetett mennyiség alapján a kifogásolt számlában feltűntetett havi fogyasztás az előző 12 hónap havi átlagfogyasztásának kétszeresét meghaladja, valamint a reklamáció közlésére még a fizetési határidő lejártát megelőzően került sor.
      Az ÉTV Kft. köteles a számlakifogást kivizsgálni, és a kifogás közlésétől számított 15 napon belül álláspontjáról a felhasználót írásban értesíteni.
      Ha a számlakifogás benyújtása esetében a fenti, halasztó hatály feltételei nem teljesülnek, úgy a számlareklamáció benyújtásától függetlenül a Felhasználónak a megkifogásolt számlát a fizetési határidőn belül meg kell fizetnie.
      Ha a számlakifogás halasztó hatályúnak minősül, de a kifogást az ÉTV Kft. elutasítja, úgy az elutasítást követően az eredeti (megreklamált, de nem módosított) számlát a válaszlevelünk kézhezvételét követő 8 napon belül késedelmi kamat nélkül fizetheti meg a Felhasználó.
       
       
      Számlamásolatok díja

      Társaságunknál a számlamásolatok kiadása első ízben mindig díjmentes. Amennyiben rendkívüli iratmásolatra, továbbá nem formanyomtatványon kezelhető, az ügyfélszolgálati iroda által használt igazolásra van szüksége, úgy adatszolgáltatási díj fizetendő. Az aktuális díjakról kérjük, tájékozódjon telefonos ügyfélszolgálatunkon vagy weboldalunkon.
      Elektronikus ügyfélszolgálatunkon elérhető lehetőségek a számlázáshoz kapcsolódóan

      Regisztrált felhasználóként elektronikus ügyfélszolgálati rendszerünkön keresztül korábbi számláit is megtekintheti. Továbbá lehetősége van a fizetési mód (csekkes, egyéni átutalás, csoportos beszedés) megváltoztatására, így időt megtakarítva nem kell ügyfélszolgálati irodánkat felkeresnie.
       
      Amennyiben az Ön ingatlana olyan településen található, ahol évi egyszeri leolvasás és részszámlázás került bevezetésre, és a számlázott általány mennyiségét szeretné megnövelni, illetve csökkenteni, úgy erre – és rendkívüli elszámolásra is - lehetőséget biztosítunk.
       
      További kényelmi szolgáltatásunk, hogy regisztrált ügyfélként lehetősége van elektronikus ügyfélszolgálatukon keresztül változtatást kezdeményezni a számlázás módjára vonatkozóan.
      Abban az esetben, ha nem felel meg Önnek a számlázott átalány mennyiség, mivel a tényleges fogyasztás alapján szeretné, ha számláját elkészítenénk, úgy kezdeményezheti a diktálásra történő áttérést. A számlázási mód váltáskor minden esetben elszámoló számlát készít Társaságunk, így szükséges egy aktuális vízmérőállás biztosítása is.
       
      A fent leírt lehetőségek igénybevételéhez kérjük, látogassa meg honlapunkat az alábbi elérhetőségen. www.erdivizmuvek.hu/eugyfelszolgalat/

      5. Számlabefizetés

      Számláink befizetésére azok keltétől számított 15 napon belül van lehetősége, késedelmi kamat felszámítása nélkül.
      A társaságunk által kibocsátott számlák kiegyenlítésére több lehetőséget biztosítunk:
       
      Csoportos beszedési megbízás
      A számlakifizetés legkényelmesebb módja, amikor Ügyfeleink megbízást adnak a számlavezető bankjuknak, hogy a Szolgáltató számláinak ellenértékét Társaságunk a bankszámláról rendszeresen leemelje. Csoportos beszedési megbízást a bankjánál adhat. Megjelölhető egy felső értékhatár is, ameddig a számlák kiegyenlítését Ön engedélyezi a bank számára.
       
      Amennyiben csoportos beszedési megbízással kívánja vízdíjszámláit kiegyenlíteni, kérjük a számlavezető pénzintézeténél a megbízásában az alábbi adatokat megadni szíveskedjék.
      Jogosult neve: Érd és Térsége Víziközmű Kft.
      Jogosult azonosítója: A10819067
      Fogyasztóazonosító: a számlán található 9 jegyű felhasználói azonosító szám
       
      A számlavezető pénzintézethez eljuttatandó formanyomtatványunkat itt érheti el:
      http://www.erdivizmuvek.hu/hu/portlet/downloads/download?oid=44
       
      Banki eseti átutalás
      Lehetősége van eseti banki átutalással is rendezni a számla ellenértékét.
      Bankszámlaszámunk: 10102244-58172900-01000001 (Budapest Bank)
      Átutalásnál kérjük, minden esetben tüntesse fel a közleményben a 9 jegyű felhasználó azonosító számot illetve a számla sorszámát!
      Amennyiben átutalásában nem adja meg a számla sorszámát, úgy a beérkezett összeget a legrégebbi ki nem fizetett számlájának teljesítésére számoljuk el.
       
      iCsekk QR kódos befizetés
      iCsekk alkalmazással gyorsan és egyszerűen kifizetheti számláját! Ehhez töltse le Android, vagy iPhone készülékére az alkalmazást és regisztrálja bankkártyáját, majd olvassa be a számla végén található QR kódot!
      További információk: www.erdivizmuvek.hu/icsekk és www.icsekk.hu
       
      Bankkártyás számlakiegyenlítés a Díjnet Zrt rendszerén keresztül
      Amennyiben Ön az e-számla mellett döntött, a www.dijnet.hu weboldalra belépve számláit bankkártyával is könnyedén kiegyenlítheti.
      További információk: www.erdivizmuvek.hu/eszamla
       
      Készpénzes díjbeszedés a felhasználási helyen
      A fogyatékkal élő védendő felhasználók nyilvántartásában szereplő lakossági felhasználó kérelmezheti a számla ellenértékének a felhasználási helyen történő kiegyenlítését. Ennek időpontja kizárólag az ügyfélszolgálati iroda nyitva tartási idejében lehetséges, és a pontos időpontról előzetesen a Felhasználó és az ÉTV Kft. telefonos egyeztetést folytatnak le. A számla nem készpénzes fizetési móddal kerül kiállításra, a számla befizetését a helyszínen aláírt készpénz átvételi elismervény igazolja.
       
      Természetesen készpénzzel illetve bankkártyával is kiegyenlítheti számláját személyesen, Érd, Felső u. 2. szám alatti ügyfélszolgálati irodánkban, nyitvatartási időben.
       
      Kérjük, fordítson figyelmet a vízdíjszámla határidőben történő kiegyenlítésére!
      A fizetési határidőt a számla első oldalát helyzetük el, késedelmes befizetés esetén a szolgáltató jogosult a Ptk. szerinti késedelmi kamat felszámítására.
       
      A fizetési módot legegyszerűbben elektronikus ügyfélszolgálatunkon módosíthatja, ahol jelenlegi folyószámla egyenlegét is megtekintheti!
      További információk: www.erdivizmuvek.hu/eugyfelszolgalat/
       
      6. Fizetéskönnyítési megoldások, védendő felhasználók
       
      Fizetési halasztás
      Amennyiben számlája pénzügyi rendezése nehézséget okoz Önnek, lehetősége van arra, hogy fennálló díjtartozását fizetési határidőt követően teljesítse, amennyiben erre irányuló kérelmét Társaságunkhoz eljuttatja. Kérelme elbírálásra kerül, majd ennek eredményéről írásban értesítjük.

      Részletfizetés
      Amennyiben fizetési nehézségei miatt felhalmozott díjtartozásának, vagy nagyobb összegű számlájának kiegyenlítését egy összegben nem tudja vállalni, kérheti a díjhátraléka részletekben történő megfizetését. Kérelmének jóváhagyása esetén Társaságunk elkészíti a részletfizetési megállapodást, mely a mindkét fél által történő aláírást és a Szolgáltató példányának visszaérkezését követően lép érvénybe. Részletfizetés naptári évenként egyszer kérhető.
      Amennyiben bármely részlet határidőre történő befizetését elmulasztja, a fennmaradó tartozása azonnali egy összegben esedékessé válik a költségekkel és késedelmi kamatokkal együtt, illetve újabb részletfizetési kérelme automatikusan elutasításra kerül. A részletek fizetése mellett a mindenkor esedékes számlákat is ki kell egyenlítenie.

      Részletfizetési lehetőség iránti kérelmét személyesen, telefonos ügyfélszolgálatunkon vagy akár már elektronikus ügyfélszolgálatunkon keresztül is eljuttathatja hozzánk: www.erdivizmuvek.hu/eugyfelszolgalat/
       
      Igénybe vehető támogatások
      A helyi Önkormányzatoknál működő családsegítő szolgálatnál lehetősége van adósságkezelési támogatás igénybevételére (a támogatási forma településenként eltérhet). Az adósságkezelés célja, hogy az igénybevevőket segítse díjhátralékuk (lakhatási költségek körébe tartozó közüzemi díjtartozás) csökkentésében és - lehetőség szerint - azok megszűntetésében.
      Az adósság rendezéséhez többféle támogatás vehető igénybe melyeket a mindenkor hatályos helyi rendeletek szabályoznak. A támogatások igényléséhez mindig a családsegítő szolgálattal való szoros együttműködés szükséges.
       
      Fizetési kedvezmények szociálisan rászoruló védendő felhasználók esetében
      A szociálisan rászoruló védendő felhasználó 12 naptári hónapon belül egy alkalommal részletfizetési kedvezményt vagy fizetési haladékot kérhet. Erre a szociálisan rászoruló felhasználó figyelmét az ÉTV Kft. a fizetési felszólításban felhívja, egyúttal tájékoztatja a szociálisan rászorulót a részletfizetés, illetve a fizetési haladék leghosszabb igénybe vehető időtartamáról és a tervezett fizetési ütemezésről.
      Részletfizetési kedvezmény és fizetési haladék csak olyan szociálisan rászoruló felhasználót illet meg, aki vállalja, hogy a részletfizetés, fizetési haladék igénybevételének időtartama alatt igénybe vett víziközmű-szolgáltatás díját és a tartozás részösszegeit, illetve a tartozás halasztott összegét a víziközmű-szolgáltató által méltányosan megállapított, határidőben és ütemezésben kiegyenlíti.
      Az ÉTV Kft. a szociálisan rászoruló felhasználó fizetési kedvezményre vonatkozó kérelmét 15 napon belül megválaszolja.
      Amennyiben a szociálisan rászoruló Felhasználó a részletfizetési, illetve fizetési haladékra vonatkozó megállapodás feltételeit megszegi, a víziközmű-szolgáltató jogosult a részletfizetésre, illetve fizetési haladékra vonatkozó megállapodás azonnali hatályú felmondására. A részletfizetés, fizetési haladék időtartama alatt a kedvezménnyel érintett díjfizetési kötelezettség vonatkozásában a felhasználót kamat- és kötbérfizetési kötelezettség nem terheli.
      A részletfizetés időtartama az igénylést megelőző 12 hónapban számlázott csatornadíj használatból számított:
      • 1 havi átlagfogyasztás ellenértékét meg nem haladó tartozás esetén legalább két hónap,
      • 3 havi átlagfogyasztás ellenértékét meg nem haladó tartozás esetén legalább öt hónap,
      • 3 havi átlagfogyasztást meghaladó tartozás esetén legalább hat hónap.
      A fizetési haladék időtartama legfeljebb 60 nap, különös méltánylást érdemlő esetben 90 nap. A részletfizetés, fizetési haladék tekintetében a fentiektől - a szociálisan rászoruló felhasználó javára – az ÉTV Kft. eltérhet.
       
       
      Védendő Felhasználói kedvezmények
       
      A víziközmű-szolgáltatási jogszabályok a legnehezebb helyzetben lévő lakossági Felhasználókat védelem alá helyezik. Ez azt jelenti, hogy a védendő felhasználók jogosultak bizonyos kedvezményekre, szolgáltatásokra, melyek azonban a víz- és csatornaszolgáltatás díját nem érintik. A védendő felhasználók a kedvezményeket és szolgáltatásokat csak egy felhasználási helyen vehetik igénybe.
      A védendő felhasználók a védelemre jogosító, jogszabályban meghatározott tulajdonságuk alapján szociálisan rászoruló vagy fogyatékkal élő felhasználóként részesülhetnek a víziközmű-szolgáltató által nyújtott, jogszabályban részletesen meghatározott kedvezményben.
      Az igénybevételre vonatkozó részletes szabályokat a Víziközmű-szolgáltatásról szóló 2011. évi CCIX. törvény egyes rendelkezéseinek végrehajtásáról szóló 58/2013. (II.27) Kormányrendelet határozza meg.
      A védendő felhasználók nyilvántartásába történő felvételt Önnek kell kérnie a honlapunkon elérhető adatlap kitöltésével és a rászorultságot igazoló eredeti iratok bemutatásával az igazolás kiállításától számított 30 napon belül az ÉTV Kft. ügyfélszolgálati irodájában. A 30 nap elteltét követően új igazolást kell kérnie. A védendő felhasználói körbe tartozás igazolására az Ön kérelmére a jegyző igazolja, hogy életvitelszerűen tartózkodik a kérelemben megjelölt felhasználási helyen, a védendő felhasználói státuszra jogosító ellátást megállapító szerv, hogy a kérelem benyújtásakor Ön részesül az adott ellátásban.
       
      Szociálisan rászoruló védendő felhasználók
      Szociálisan rászoruló felhasználónak azt a természetes személyt kell tekinteni, aki, vagy akinek a háztartásában élő személy:
      a) a szociális igazgatásról és szociális ellátásokról szóló 1993. évi III. törvény (a továbbiakban: Szoctv.) 32/B. §-a szerinti időskorúak járadékában részesül,
      b) a Szoctv. 33. §-a szerinti aktív korúak ellátására jogosult,
      c) a Szoctv. 38. §-a szerinti lakásfenntartási támogatásban részesül,
      d) a Szoctv. 40–44. §-a szerinti ápolási díjban részesül,
      e) a gyermekek védelméről és a gyámügyi igazgatásról szóló 1997. évi XXXI. törvény (a továbbiakban: Gyvt.) 19. §-a szerinti rendszeres gyermekvédelmi kedvezményben részesül,
      f) a Gyvt. 25. §-a szerinti otthonteremtési támogatásban részesült, a támogatás megállapításától számított 3 éven keresztül,
      g) a Gyvt. 54. §-a szerinti nevelőszülő, aki saját háztartásában neveli a gondozásába helyezett átmeneti vagy tartós nevelésbe vett gyermeket, vagy
      h) a hitelszerződésből eredő kötelezettségeiknek eleget tenni nem tudó természetes személyek lakhatásának biztosításáról szóló törvény alapján a Nemzeti Eszközkezelővel bérleti jogviszonyban áll.
      Amennyiben Ön szociális helyzete alapján rászoruló Felhasználónak minősül, kedvezményként 12 naptári hónapon belül egy alkalommal részletfizetésre és fizetési halasztás igénybevételére jogosult.
      Részletfizetési kedvezmény és fizetési haladék Önt akkor illeti meg, ha vállalja, hogy a részletfizetés, fizetési haladék igénybevételének időtartama alatt igénybe vett víziközmű-szolgáltatás díját és a tartozás részösszegeit, illetve a tartozás halasztott összegét a vízközmű-szolgáltató által méltányosan megállapított, határidőben és ütemezésben kiegyenlíti.
      Ha a részletfizetési, illetve fizetési haladékra vonatkozó megállapodás feltételeit megszegi, a víziközmű-szolgáltató jogosult a részletfizetésre, illetve fizetési haladékra vonatkozó megállapodás azonnali hatályú felmondására. A részletfizetés, fizetési haladék időtartama alatt a kedvezménnyel érintett díjfizetési kötelezettség vonatkozásában kamat- és kötbérfizetési kötelezettség Önt nem terheli.
       
      A részletfizetés időtartama az igénylést megelőző 12 hónapban számlázott ivóvíz felhasználásból számított:
      - egy havi átlagfogyasztás ellenértékét meg nem haladó tartozás esetén legalább két hónap,
      - 3 havi átlagfogyasztás ellenértékét meg nem haladó tartozás esetén legalább öt hónap,
      - 3 havi átlagfogyasztást meghaladó tartozás esetén legalább hat hónap.
       
      A fizetési haladék időtartama legfeljebb 60 nap, különös méltánylást érdemlő esetben 90 nap.
      A részletfizetés, fizetési haladék tekintetében a fentiektől - a szociálisan rászoruló felhasználó javára – az ÉTV Kft. eltérhet.
       
      Fogyatékkal élő védendő felhasználók
      A fogyatékkal élő védendő felhasználót különösen a méréssel, a leolvasással, a számlázással és a díjfizetési módokkal kapcsolatosan igényeinek megfelelő, különleges bánásmódban kell részesíteni.
      A fogyatékkal élő lakossági felhasználó a védendő felhasználók nyilvántartásába történő felvételére való jogosultságát
      a) a Víziközmű-szolgáltatásról szóló 2011. évi CCIX. törvény egyes rendelkezéseinek végrehajtásáról szóló 58/2013. (II.27) Kormányrendelet 10. melléklet A) része szerinti, 30 napnál nem régebbi, kitöltött és aláírt nyomtatvány benyújtásával, és
      b) ha
      ba) vakok személyi járadékában részesül, a juttatást megállapító vagy folyósító szerv által kiadott, a jogosultság fennállását igazoló, 30 napnál nem régebbi határozat vagy igazolás eredeti példányának bemutatásával, vagy a Víziközmű-szolgáltatásról szóló 2011. évi CCIX. törvény egyes rendelkezéseinek végrehajtásáról szóló 58/2013. (II.27) Kormányrendelet 10. melléklet B) része szerinti, 30 napnál nem régebbi, kitöltött és aláírt nyomtatvány benyújtásával;
      bb) fogyatékossági támogatásban részesül, a juttatást megállapító vagy folyósító szerv által kiadott, a jogosultság fennállását igazoló, 30 napnál nem régebbi határozat vagy igazolás eredeti példányának bemutatásával, vagy a Víziközmű-szolgáltatásról szóló 2011. évi CCIX. törvény egyes rendelkezéseinek végrehajtásáról szóló 58/2013. (II.27) Kormányrendelet 10. melléklet B) és C) része szerinti, 30 napnál nem régebbi, kitöltött és aláírt nyomtatvány benyújtásával; vagy
      bc) a víziközmű-szolgáltatás megszüntetése, felfüggesztése a lakossági felhasználó vagy a vele közös háztartásban élő személy életét vagy egészségét közvetlenül veszélyezteti, a 10. melléklet C) része szerinti, 30 napnál nem régebbi, kitöltött és aláírt nyomtatvány benyújtásával igazolhatja.
       
      A fogyatékosság jellegét, amely a fogyatékkal élő felhasználót alkalmatlanná teszi a fogyasztásmérő leolvasására, a mérőállás közlésére, a számlaolvasásra, vagy a számla felhasználási helyen kívüli, készpénzes fizetéstől eltérő kiegyenlítésére, továbbá az fenti bekezdés b) pont bc) alpontjának esetleges fennállását a kezelőorvos, ennek hiányában a háziorvos igazolja a Víziközmű-szolgáltatásról szóló 2011. évi CCIX. törvény egyes rendelkezéseinek végrehajtásáról szóló 58/2013. (II.27) Kormányrendelet 10. melléklet C) része szerinti nyomtatvány kitöltésével. Ha a rehabilitációs szakigazgatási szerv, a Nemzeti Rehabilitációs és Szociális Hivatal szakvéleményezési hatásköre az érintettre kiterjed, a kezelőorvos és a háziorvos a Víziközmű-szolgáltatásról szóló 2011. évi CCIX. törvény egyes rendelkezéseinek végrehajtásáról szóló 58/2013. (II.27) Kormányrendelet 10. melléklet C) része szerinti nyomtatványt e szerv szakvéleménye alapján tölti ki.
      A víziközmű-szolgáltató a fogyatékkal élő felhasználót a rászorultság igazolását követő 8 napon belül nyilvántartásba veszi, és a nyilvántartásba vételről a felhasználót további 8 napon belül írásban tájékoztatja.
      A vakok személyi járadékában vagy fogyatékossági támogatásban részesülő személyt, mint fogyatékkal élő felhasználót nem kell személyes körülményeinek megfelelő, különleges bánásmódban részesíteni, ha vele együtt olyan nagykorú személy él, aki nem fogyatékkal élő felhasználó.
      Az fenti bekezdés b) pont bc) alpontja szerinti körbe tartozó, a felhasználóval egy háztartásban élő fogyatékkal élő személyre tekintettel, a fogyatékkal élőnek nem minősülő felhasználó is kérheti a fogyatékkal élő személyek nyilvántartásába történő felvételét, de ugyanazon fogyatékkal élő személyre tekintettel csak egy felhasználó egy felhasználási hely vonatkozásában szerepelhet a nyilvántartásban jogosultként.
       
      Az fenti bekezdés b) pont ba) és bb) alpontja szerinti körbe tartozó fogyatékkal élő felhasználót megillető különleges bánásmód:
      a) havi (időközi) mérőleolvasás a felhasználási helyen,
      b) készpénzben történő számlakiegyenlítés a felhasználási helyen,
      c) a számla értelmezéséhez az érintett víziközmű-szolgáltató üzletszabályzata szerint nyújtott egyedi segítség (helyszíni számlamagyarázat, számlafordíttatás),
      d) helyszíni (otthoni) ügyintézés lehetősége.
       
      Amennyiben a fogyatékkal élő védendő Felhasználó a Víziközmű-szolgáltatásról szóló 2011. évi CCIX. törvény egyes rendelkezéseinek végrehajtásáról szóló 58/2013. (II.27) Kormányrendelet 10. mellékletének benyújtásával, megfelelően kitöltött és aláírt formában igazolja, hogy a víziközmű-szolgáltatás megszüntetése, felfüggesztése a Felhasználó vagy a vele közös háztartásban élő személy életét vagy egészségét közvetlenül veszélyezteti, úgy díjtartozás esetén a Szolgáltató a közüzemi ivóvíz-szolgáltatás felfüggesztését vagy korlátozását a felhasználási helyen nem foganatosítja.
       
      A védendő felhasználók nyilvántartásba vételéhez szükséges adatlapok, ill. azok kitöltési útmutatója honlapunkról letölthetőek (http://erdivizmuvek.hu/ugyfelszolgalat/letoltheto_dokumentumok/) illetve ügyfélszolgálati irodáinkon vagy telefonos ügyfélszolgálatunkon keresztül is díjmentesen igényelhetőek.
       
       
      7. Szolgáltatáskorlátozás, behajtás

      Fizetési felszólítás, késedelmi kamat
      Amennyiben fizetési határidőn belül nem tesz eleget fizetési kötelezettségének, Társaságunk fizetési felszólítást küld egy készpénzátutalási megbízással (postai sárga csekk), mely segítéségével a fennálló díjtartozását egy összegben rendezheti. A késedelmes napokra a 2013. évi V. törvény (Ptk.) szerinti késedelmi kamatot számítjuk a vízdíjszámlán feltüntetett fizetési határidőt követő első naptól kezdődően a tartozás kiegyenlítésének napjáig.
       
      Ivóvíz-szolgáltatás korlátozása vagy felfüggesztése
      A Szolgáltató élhet annak lehetőségével, hogy kétszeri igazolt felszólítást követően (tértivevényes levélben ivóvíz-szolgáltatáskorlátozás előtti fizetési felszólítás) a felhasználási helyen a vízszolgáltatást korlátozza vagy felfüggessze. Erre akkor kerülhet sor, ha a megküldött fizetési felszólításunk kézhezvételét követően sem rendezi díjtartozását, illetve nem élt a fizetéskönnyítési lehetőségekkel.
       
      Lakossági Felhasználók esetében a vonatkozó jogszabályok alapján díjtartozás miatt az előző pontban ismertetett lakossági eljárás eredménytelensége esetén az előre egyeztetett időpontban intézkedünk az ivóvíz-szolgáltatás korlátozásáról, a jogszabályi előírások megléte esetén felfüggesztés is történhet. Korlátozás ill. felfüggesztés esetén a közegészségügyi követelmények teljesítéséhez szükséges ivóvízellátást biztosítjuk, mely legalább 20 liter/fő/nap mennyiséget jelent.
      A fenti ivóvíz mennyiséget leggyakrabban csökkentett víznyomással (korlátozás esetén), illetve palackos vagy zacskós vízzel, ill. közkútról (felfüggesztés esetén) biztosítjuk.
      Nem lakossági Felhasználók esetében előre jelzett időpontban a közüzemi ivóvíz-szolgáltatást felfüggeszti és a közszolgáltatási szerződést felmondja.

      A befizetés megtörténtét igazoló bizonylatot legkésőbb az értesítésben szereplő szolgáltatáskorlátozás várható időpontját megelőző munkanapon délelőtt 10 óráig kell Társaságunk fax, vagy e-mail elérhetőségeire elküldenie. Amennyiben a befizetés tényét a személyes felkeresése alkalmával munkatársainknak igazolja, úgy a mindenkor érvényes díjszabás alapján kiszállási díj megfizetése is esedékessé válik.
       
      Amennyiben az ivóvíz-szolgáltatás korlátozásának bevezetése elkerülhetetlen, Ügyfelünk együttműködése esetén a korlátozás vízmérő aknában történik. Együttműködés hiányában közterületen végezzük el a munkálatokat a gerincvezetéken történő korlátozással/ leválasztással, ebben az esetben a helyreállítás költsége jelentősen magasabb. Amennyiben a munkálatok elvégzése során a szilárd burkolat bontása elengedhetetlen, a burkolat-helyreállítási díj megfizetése is esedékessé válik, mely tovább növeli a költségeket.
       
      Amennyiben a fogyatékkal élő védendő Felhasználó a Víziközmű-szolgáltatásról szóló 2011. évi CCIX. törvény egyes rendelkezéseinek végrehajtásáról szóló 58/2013. (II.27) Kormányrendelet 10. mellékletének benyújtásával, megfelelően kitöltött és aláírt formában igazolja, hogy a víziközmű-szolgáltatás megszüntetése, felfüggesztése a Felhasználó vagy a vele közös háztartásban élő személy életét vagy egészségét közvetlenül veszélyezteti, úgy díjtartozás esetén a Szolgáltató a közüzemi ivóvíz-szolgáltatás felfüggesztését vagy korlátozását a felhasználási helyen nem foganatosítja.
       
      A vízkorlátozással és annak helyreállításával kapcsolatosan felmerült költségeit az ÉTV Kft. a vonatkozó jogszabályok alapján a Felhasználóra hárítja. A szolgáltatás helyreállítása csak a tartozás maradéktalan megfizetése vagy egyedi elbírálás esetén a részletfizetési megállapodás megkötése után lehetséges.

      Mellékszolgáltatási szerződés felmondása
      Amennyiben Ön mellékvízmérővel rendelkezik, a megkötött mellékszolgáltatási szerződése a fizetési késedelem miatt kezdeményezett fizetési meghagyás kibocsátását követő 15 napos határidővel felmondásra kerül, amennyiben díjtartozása rendezése ügyében felszólításunk ellenére nem intézkedik. A mellékszolgáltatási szerződés felmondásáról Társaságunk a szerződés felmondásával egyidejűleg tájékoztatja a bekötési vízmérő szerinti Felhasználót, valamint a megbízott képviselőt. (Egy adott bekötési vízmérőhöz tartozó, mellékszolgáltatási szerződéssel rendelkező elkülönített vízhasználók által teljes bizonyító erejű magánokiratban meghatalmazott személy, aki képviseletükben eljár, ha az nem a bekötési vízmérő szerinti felhasználó.)
       
      A mellékszolgáltatási szerződés felmondását követően az Ön elkülönített felhasználói helyen működő mellékvízmérőjén mért fogyasztást figyelmen kívül hagyjuk, az elkülönült felhasználói helyre fizetendő alapdíjakat a bekötési vízmérőre kibocsátott számlában érvényesítjük.
      Amennyiben a díjtartozást a bekötési vízmérő szerinti Felhasználó/Lakóközösség sem rendezi ivó-vízszolgáltatás korlátozását a Szolgáltató a bekötési vízmérőnél elvégzi. 


      Jogi eljárás
      Amennyiben nem intézkedik a díjtartozás rendezése érdekében, követelésünket Társaságunk jogi képviselőjének átadjuk, hogy a kintlévőségünk mielőbbi megtérülése érdekében bírósági úton eljárjon. Jogi képviselő fizetési meghagyásos eljárást kezdeményez, majd ezt követően nem teljesítés esetén gondoskodik a végrehajtási eljárás megindításáról, amely végső esetben akár az ingatlan árverésen történő értékesítéséhez és egyéb szankciókhoz is vezethet.
       
      Amennyiben az előző pontban részletezett jogi eljárás megindítására sor kerül, további költségek merülnek fel, melynek megfizetése az adóst terhelik. Ilyenek pl.: a fizetési meghagyás megindításával összefüggő díj, jogtanácsosi munkadíj, végrehajtási eljárás megindításával kapcsolatban felmerült díj, végrehajtónak fizetendő díjak, költségek, jutalékok, adatszolgáltatások díjai.
       
       
      8. Műszaki ügyintézés, locsolási kedvezmény, a szolgáltatás megszüntetése
       
      Vízbekötés
      Bővebb információkért kérjük, olvassa el az ivóvízbekötéssel kapcsolatos tájékoztatónkat.
      Elérhetősége: http://www.erdivizmuvek.hu/hu/portlet/downloads/download?oid=19
       
      Csatornabekötés
      Bővebb információkért kérjük, olvassa el a csatornarákötéssel kapcsolatos tájékoztatónkat.
      Elérhetősége: http://www.erdivizmuvek.hu/hu/portlet/downloads/download?oid=20
       
      Nyári locsolási kedvezmény, locsolási célú vízmérő létesítése
      A vonatkozó jogszabályok szerint a szennyvízelvezetési helyről a szennyvízelvezető műbe kerülő szennyvíz mennyisége méréssel (szennyvízmennyiség mérő beépítésével) - mérés hiányában pedig az adott helyen fogyasztott vízmennyiség alapulvételével állapítható meg. Azaz amennyiben a szennyvízmennyiséget külön nem mérik, az elfogyasztott vízmennyiség alapján kell megfizetnie a szennyvízdíjat.
       
      Nem veszi figyelembe az ÉTV Kft. a szennyvíz mennyiségének meghatározásánál az elkülönített mérés hiányában, házikert öntözéséhez kizárólag május 1-jétől szeptember 30-ig terjedő időszakban felhasznált, az elszámolás alapjául szolgáló ivóvízfogyasztás 10 százalékát elérő vízmennyiséget, amennyiben azt a lakossági Felhasználó – az ellenőrzés lehetőségének előzetes értesítés mellőzésével történő felajánlásával – kéri. Az ÉTV Kft. e csatornadíj kedvezményt mennyiségi korrekció útján biztosítja.
      A jogszabályi környezet változása miatt a fenti kedvezményt 2016. évtől már igényelni kell, 2015. évben és az azt megelőző időszakban a kedvezményt igénylés nélkül biztosította az ÉTV Kft. minden lakossági Felhasználónak.
       
      Legkésőbb 2016. február 28-ig a már szerződött lakossági Felhasználók részére az ÉTV Kft. az elkülönített mérés nélküli, locsolási csatornadíj kedvezmény vonatkozásában igénylőlapot juttat el postai úton. A locsolási csatornadíj kedvezményre jogosító igénylőlap Társaságunk részére történő visszaküldésének határideje 2016. április 15, mely beérkezése esetén az ÉTV Kft. a kedvezményt 2016. május 1-től biztosítja.
       
      Amennyiben az igénylőlap 2016. április 15. után érkezik be az ÉTV Kft-hez, úgy az elkülönített mérés nélküli, locsolási csatornadíj kedvezményt a soron következő elszámolási periódusban biztosítjuk a Felhasználó részére, a korábbi periódusra elmaradt locsolási kedvezmény visszamenőlegesen nem érvényesíthető.
      Új felhasználó esetében az igénylési lehetőség a közszolgáltatási vagy mellékszolgáltatási szerződéskötéskor is lehetséges.
       
      Az elkülönült mérés nélküli, locsolási csatornadíj kedvezmény igénylésének feltételei:
      • Írásos igénylés beérkezése a Szolgáltatónak adott év április 15-ig azzal, hogy Felhasználó lehetőséget biztosít Szolgáltatónak, hogy az igénybevétel feltételeit előzetes értesítés nélkül ellenőrizze.
      • A Felhasználó egyéb, helyi vízvételi lehetőséggel nem rendelkezik (víziközműből szolgáltatott ivóvizet használ locsolás céljára), és nincs külön mérője a locsolási víz elszámolására.
      • A felhasználási helyen hiteles bekötési vagy mellékvízmérő működik.
      • Igénylő rendelkezik az ÉTV Kft-vel kötött érvényes, közszolgáltatási vagy mellékszolgáltatási szerződéssel, illetve nem áll fent teljes körű mellékmérősítés.
      • Felhasználó legfeljebb 2.000 m2-es házikerttel rendelkezik. Ennek tényét Felhasználó a nyilatkozatban aláírásával igazolja.
       
      A kérelmet nem szükséges évente meghosszabbítani, a kedvezményt a közszolgáltatási vagy mellékszolgáltatási szerződés tartama alatt az ÉTV Kft. folyamatosan biztosítja.
       
      Felhasználói mérőállás diktálás hiányában a Szolgáltató arányosítással állapítja meg az fenti időpontokban a kedvezmény alapjául szolgáló kezdő és záró időpont mérőállásait, az arányosítással megállapított mérőállástól kerül a kedvezmény alkalmazásra az arányosítással megbecsült mérőállásig, soron kívüli szolgáltatói mérőleolvasást az ÉTV Kft. az elkülönített mérés nélküli, locsolási csatornadíj kedvezmény okán nem végez.
       
      A részletes tájékoztató és igénylőlap itt érhető el:
      http://erdivizmuvek.hu/hu/portlet/downloads/download?oid=150
       
      További locsolási célú csatornadíj-kedvezmény igénybevételéhez a hatályos jogszabályok által szabályozott módon megtervezett és kivitelezett és a Szolgáltató által engedélyezett locsolási mellékvízmérő vagy locsolási iker(fő)mérő telepítése szükséges.
      A 10%-os mértékű locsolási csatornakedvezmény és a locsolási vízmérő által mért ivóvízmennyiség utáni csatorna-díjkedvezmény együttesen nem vehető igénybe.
       
      Bővebb információkért kérjük, olvassa el a locsolási célú vízmérőkkel kapcsolatos tájékoztatónkat.
      Elérhetősége: http://www.erdivizmuvek.hu/hu/portlet/downloads/download?oid=60
       
      Több lakásos társasházak, lakóegységek fogyasztásának elkülönült mérése
      Elkülönült vízhasználat mérése elszámolási célú mellékmérő(k) létesítésével
      A mellékvízmérők a bekötési vízmérővel rendelkező ingatlan – általában társasház - lakásainak, elkülönített (egyedi) vízhasználatainak mérésére, elszámolására szolgál. Ebben az esetben a Társasház lakásainak (albetétjeinek) fogyasztásáról önálló számlát bocsát ki a Szolgáltató, az elfogyasztott vízmennyiséget a lakások mellékvízmérői külön-külön mérik.
       
      Bővebb tájékoztatásért kérjük, olvassa el a mellékmérősítéssel kapcsolatos tájékoztatónkat.
      Elérhetősége: http://www.erdivizmuvek.hu/hu/portlet/downloads/download?oid=59
       
      Az elkülönült vízhasználat mérése ikermérőkkel
      Az ikermérő egy vagy több ingatlan különböző felhasználási helyei ivóvízhasználatának mérésére szolgál, az ivóvíz bekötővezeték végpontjára csillagpontosan kialakított - a jelenleg üzemelő fővízmérő mellett felszerelt - újabb bekötési vízmérő.
      A legfőbb különbség a mellékvízmérős elszámoláshoz viszonyítva az, hogy minden Felhasználó külön bekötési vízmérővel rendelkezik, így számlázásilag elkülönült módon történik meg a mért mennyiség elszámolása, ebből adódóan fővízmérő-mellékvízmérő mérési különbözet sem jelentkezik.

      Míg a mellékvízmérő tulajdonjoga a Felhasználóé - addig a fővízmérő tulajdonosa a Szolgáltató, így azok hitelesítését, cseréjét is a Szolgáltató végzi saját költségén.
      A főmérősítés megrendelése előtt mindenképpen szükséges egy helyszíni felmérés, amely alátámasztja azt, hogy műszakilag a bekötések kialakítása megfelelő az főmérősítéshez (főmérős akna mérete, állapota, a jelenlegi ivóvíz-hálózat állapota és kialakításának vizsgálata).
      További feltétel, hogy a jelenlegi szabályos fővízmérő akna mérete lehetővé tegye a főmérők egymás mellett történő elhelyezését, továbbá minden lakás külön-külön házi bekötővezeték csatlakozással rendelkezzen a főmérő aknában.
      A helyszíni felmérést Társaságunk végzi el, melynek díja előre fizetendő, az igénybejelentéshez szaktervező által elkészített tervdokumentáció benyújtása szükséges.
       
      Bővebb tájékoztatásért kérjük, keresse telefonos ügyfélszolgálatunkat vagy ügyfélszolgálati irodánkat.
       
      Szolgáltatás szüneteltetése
      A hatályos jogszabályok és Társaságunk Üzletszabályzata szerint a Felhasználó a Szolgáltatóhoz intézett írásbeli nyilatkozatával kezdeményezheti a víziközmű-szolgáltatás szüneteltetését, ha a felhasználási helyet átmenetileg nem használja.
      A szünetelés kérelmezett ideje legfeljebb 1 év lehet.
       
      A szennyvíz elvezetésére irányuló szolgáltatás szüneteltetését, illetve megszüntetését csak a Felhasználó által a népegészségügyi szakigazgatási szervtől beszerzett írásbeli hozzájárulás esetén hajtja végre a Szolgáltató.
      Ha a vízmérőn keresztül tűzivíz-hálózat ellátása is történik, akkor a szüneteltetéséhez a területileg illetékes katasztrófavédelmi kirendeltség írásos engedélye szükséges, a felhasználási hely és a vízmérő gyári számának megjelölésével, melyet a Felhasználónak kell beszereznie.
      A szüneteltetéssel kapcsolatosan a Szolgáltatónál felmerülő díjakat, költségeket a Felhasználó viseli.
       
      Szünetelésre az alábbi feltételek együttes fennállása esetén van lehetőség:
      a) a felhasználó írásban kéri a szüneteltetést és nyilatkozik, hogy a felhasználási helyen rendszeres emberi tartózkodás nincs,
      b) a felhasználó - amennyiben a felhasználási hely víziközmű-szolgáltatásba bekapcsolt ingatlan - nyilatkozik, hogy nem a víziközmű-rendszerből származó egyéb vizet a szennyvíz-törzshálózatba nem kíván vezetni,
      c) a szüneteltetés végrehajtásához a műszaki előfeltételek biztosítottak,
      d) a felhasználó a szünetelés foganatosításával együtt járó költségek előzetes megfizetéséről szóló igazolást, és a felhasználási hely tulajdonosának (amennyiben az nem azonos a felhasználóval) hozzájárulását csatolta.
       
      A Szolgáltató a szüneteltetett víziközmű-szolgáltatás idejére szolgáltatási díjat nem számol fel, így alapdíjat sem.
       
      Szolgáltatás megszüntetése
      A víziközmű-szolgáltatási szerződést közműves ivóvízellátás esetén a felhasználó 60 napos határidővel felmondhatja. Ha a szerződést az ingatlant egyéb jogcímen használó mondja fel, előzetesen a tulajdonos hozzájárulását is be kell szereznie. A víziközmű-szolgáltatási szerződés felmondása nem érintheti hátrányosan az ingatlanon más felhasználó által igénybe vett közműves ivóvíz-szolgáltatást.
       
      Az ivóvíz és/vagy szennyvíz bekötővezetéket Szolgáltató leválasztja a törzshálózatról, és a fogyasztásmérőt leszereli. Ebben az esetben a szolgáltatás újraindítása csak új bekötés létesítéseként végezhető. Tájékoztatjuk, hogy a hatályos jogszabályok szerint az ivóvíz-szolgáltatás megszüntetésével kapcsolatosan felmerült költségeket, továbbá a szilárd útburkolat felbontásával és helyreállításával kapcsolatos költségeket a Felhasználó előzetesen köteles megfizetni a Szolgáltatónak.
       
      Tájékoztatjuk, hogy a munkálatok elvégzéséhez a helyi polgármesteri hivataltól közterület bontási engedély is szükséges, a hivatal egyes esetekben szaktervező által készített forgalomtechnikai tervdokumentáció benyújtását is előírhatja.
       
      A fenti közútkezelői, illetve önkormányzati engedélyek, illetve hozzájárulás birtokában van lehetőség arra, hogy a szolgáltatás megszűntetését a tulajdonos vagy meghatalmazottja írásban kérje Ügyfélszolgálati irodánkban, a fenti összeg(ek) megelőlegezése mellett.
       
      Tájékoztatjuk, hogy az ivóvízbekötés megszüntetésének megrendelésekor a felhasználási helyhez tartozó vevői folyószámláján nem lehet díjtartozás.
      A bekötés megszüntetésekor munkatársaink a vízmérő állását is leolvassák, és az ezen mérőállás alapján záró számlát állítunk ki, mely rendezéséről a felhasználónak gondoskodnia kell.
       
      Egyéb forrásból származó víz, nem közműves ivóvíz (fúrt, ásott kút, csapadékvíz) bevezetése a közműves szennyvízhálózatba (telki vízmérő)
      Amennyiben az ingatlan egyéb vízforrással rendelkezik, és a keletkezett szennyvizeket részben/egészben a közműves szennyvízhálózatba kívánja vezetni, Társaságunkkal egyeztetett helyen, hiteles, ún. telki vízmérővel kell a vízmennyiséget megmérni, mely a csatornadíj számlázás alapját képezi. Ezen vízmérő a Felhasználó tulajdonát képezi, így a mérő beszerzésének, hitelesítésének, a terveztetés és kivitelezés költsége a Felhasználót terheli.
       
      Társaságunk szolgáltatási területén a csapadékvíz, talajvíz, rétegvíz bevezetése a szennyvízcsatornába TILOS!
       
       
      9. Panaszkezelés, jogorvoslati lehetőségek
       
      Társaságunk a mindenkor hatályos fogyasztóvédelmi és ágazati jogszabályok valamint Társaságunk Üzletszabályzata szerint végzi panaszkezelési tevékenységét.
      Ügyfélszolgálatunk a reklamációkra, panaszokra a hatályos fogyasztóvédelmi jogszabályok által előírt 15 napos határidőn belül, egyéb megkeresésekre 30 napon belül válaszol.
       
      Reklamációját, panaszát a következő módokon juttathatja el Társaságunkhoz:
      • - személyesen az Érd, Felső u. 2. alatti ügyfélszolgálati irodánkban,
      - telefonos ügyfélszolgálatunkon a +36 23 521 751-es telefonszámon,
      - elektronikus ügyfélszolgálatunkon a www.erdivizmuvek.hu webcímen,
      - e-mailben az ugyfelszolgalat@erdivizmuvek.hu címen,
      - telefaxon a +36 23 521 759-es faxszámon,
      - és postai úton a 2031 Érd, Pf. 55 levélcímen.
       
      A hatályos fogyasztóvédelmi jogszabályok szerint első ízben a kifogásával a Szolgáltatót igazolt módon meg kell keresnie.

      Amennyiben a reklamációjának Társaságunk által kivizsgálását követően Önhöz eljuttatott válaszunkban leírtakat nem fogadja el, vagy kifogása van a válasszal kapcsolatban, úgy az alábbi szervekhez fordulhat jogorvoslatért:

      - Fogyasztóvédelmi kérdésekben: Pest megyei Kormányhivatal Érdi Járási Hivatal. Cím: 1135 Budapest, Lehel u. 43-47., Telefon: +36 1 236 3937, Fax: +36 1 236 3956, Levelezési cím: 1339 Budapest, Pf.: 661. E-mail: fogyved@pest.gov.hu
      • - Magyar Energetikai és Közmű-szabályozási Hivatal. Ügyféliroda címe: 1054 Budapest, Bajcsy-Zsilinszky út 52., Levelezési címe: 1388 Budapest, Pf. 88. Telefon: +36 1 459 7777, Fax: +36 1 459 7766, E-mail: mekh@mekh.hu, Honlap: http://www.mekh.hu
      - Pest Megyei Békéltető Testület.  Címe: 1119 Budapest, Etele út 59-61. II. em. 240., Telefon/Fax: +36 1 269 0703, Levelezési cím: 1364 Budapest, Pf.:81, E-mail: pmbekelteto@pmkik.hu, Honlap: http://www.panaszrendezes.hu
       
      Társaságunk a fogyasztói jogvita rendezése érdekében igénybe veszi a békéltető testületi eljárást, de nem veti alá magát döntésének.
       
      Amennyiben az Ön lakóhelye vagy tartózkodási helye nem Pest megye területén található, abban az esetben az Önhöz legközelebb eső Békéltető Testület elérhetőségét az alábbi oldalon találja meg: http://www.bekeltetes.hu/index.php?id=testuletek

      Ügyfélszolgálati irodánkban vagy telefonos ügyfélszolgálatunkon előadott reklamációját vagy panaszát jegyzőkönyvben rögzítjük, mely jegyzőkönyvről lehetősége van a válaszunkkal együtt, vagy már a bejelentéskor azonnal másolati példányt kérnie.
       
      Telefonos ügyfélszolgálatunkkal lefolytatott telefonbeszélgetését rögzítjük, 5 évig megőrizzük és kérésére díjmentesen – elektronikus formátumban - rendelkezésére bocsátjuk.
       
      Ügyfélszolgálati oldalak

      Ügyfélszolgálati oldalak

       
      1. Szerződéskötési folyamat, felhasználóváltással kapcsolatos tudnivalók
       
      Az Érd és Térsége Víziközmű Kft. (továbbiakban: ÉTV Kft., szolgáltató, közszolgáltató, víziközmű-szolgáltató) a vonatkozó, hatályos jogszabályban meghatározott feltételek fennállása esetében a felhasználóval - felhasználási helyenként - közszolgáltatási szerződést köt. A közszolgáltatási szerződés - és annak melléklete, az Üzletszabályzat - célja a közműves ivóvízellátással és közműves szennyvízelvezetéssel és kezeléssel, mint közüzemi szolgáltatással kapcsolatos jogok és kötelezettségek Szolgáltatóra és Felhasználóra vonatkozó szabályainak rögzítése.

      Az ÉTV Kft. közszolgáltatási szerződésmintája és az Üzletszabályzat elérhető weboldalunkon:
      http://www.erdivizmuvek.hu/ugyfelszolgalat/letoltheto_dokumentumok/


      Munkatársaink személyes és telefonos ügyfélszolgálatunkon állnak Felhasználóink rendelkezésére. Elérhetőségeink és ügyfélfogadási idő:
      http://www.erdivizmuvek.hu/ugyfelszolgalat/elerhetoseg_megkozelites/


      Személyes ügyintézéshez lehetősége van időpontot foglalásra:
      http://www.erdivizmuvek.hu/ugyfelszolgalat/idopont_foglalas/


      Amennyiben az ügyintézés során meghatalmazott jár el, úgy teljes bizonyító erejű magánokiratban foglalt meghatalmazás szükséges az ügyintézéshez.
      Meghatalmazás elérhető:
      http://www.erdivizmuvek.hu/hu/portlet/downloads/download?oid=18
       
      Gazdálkodó szervezet képviseletében a cégkivonatban szereplő képviselő járhat el. A képviselő teljes bizonyító erejű magánokiratba vagy közokiratba foglalt meghatalmazással más személyt is megbízhat a Szolgáltató előtti eljárással. A meghatalmazásban pontosan meg kell fogalmazni annak terjedelmét, pontosan milyen eljárásokban, nyilatkozattételben jogosult a meghatalmazott eljárni, illetőleg kifejezetten nyilatkozni kell a meghatalmazásban arról, hogy a képviselő eljárását a Társaság eljárásaként ismerik el. A meghatalmazáson túlmenően, a meghatalmazott személy személyi azonosítására alkalmas igazolványa bemutatása alapján kerülhet sor ügyintézésre.

      A hatályos jogszabályok szerint a felhasználó személyében bekövetkezett változást a korábbi és az új felhasználó köteles a vízmérőállás megjelölésével a változástól számított 30 napon belül a víziközmű-szolgáltatónak bejelenteni az üzletszabályzatban meghatározottak szerint. A bejelentés elmulasztása esetén a felhasználási helyen fennálló díjtartozás megfizetéséért és a víziközmű-szolgáltatót ért károkért a korábbi és az új felhasználó egyetemlegesen felel.
      A Felhasználóváltás bejelentésére (eladás, bérlet, stb.) Ügyfeleinknek több lehetőséget is biztosítunk:
      A beköltöző Felhasználó nélkül, csak az előző felhasználó bejelentése alapján az új Felhasználó részére nincs lehetőségünk elkészíteni a közszolgáltatási szerződést, a megadott információk alapján Társaságunk felszólítja szerződéskötési kötelezettségére az új tulajdonost.
      Az ingatlan birtokbaadásakor az itt (http://www.erdivizmuvek.hu/hu/portlet/downloads/download?oid=11) elérhető birtokbaadási jegyzőkönyvet javasoljuk kitölteni a pontos elszámolás érdekében.  Ez alapján az előző felhasználónak záró számla készül, akinek ezt, és az esetleg még be nem fizetett számláit, tartozásait ki kell egyenlítenie.

      Természetesen a birtokbaadási jegyzőkönyv nem feltétlenül szükséges a közszolgáltatási szerződés megkötéséhez. A birtokbaadási jegyzőkönyv becsatolásától kizárólag abban az esetben tudunk eltekinteni, ha a felhasználási helyen üzemelő fogyasztásmérő rendszeresen, a szolgáltató által leolvasásra került, és a felhasználó már korábban birtokba került az ingatlanon, és az előző Felhasználó nevére kibocsátott számlákat sajátjaként kezelte, megfizette - vagy a fennálló tartozás megfizetését a felhasználó vállalja.
      A víziközmű-szolgáltatásról szóló 2011. évi CCIX. törvény rendelkezései alapján a víziközmű-szolgáltatásba bekapcsolt ingatlan tekintetében a szolgáltató és a lakossági felhasználó között a közszolgáltatási szerződés a víziközmű-szolgáltatás igénybevételével is létrejön.
      Az kiköltöző ügyfelünknek lehetősége van nullás igazolást igényelni, mellyel az új ügyfelünk felé igazolhatja, hogy az adott mérőállásig elszámolt Társaságunkkal és a díjak megfizetése is megtörtént.  Amennyiben rendelkeznek nullás igazolással, a Felhasználó változáshoz a vevőnek elegendő beküldenie (e-mailen, faxon, levélben) a szükséges dokumentumok másolatát, mely alapján elkészítjük, és postai úton megküldjük a közszolgáltatási szerződést. Ez esetben ingyenes válaszborítékot mellékelünk a szerződés visszaküldésének megkönnyítéséhez.
       
      A közszolgáltatási szerződéskötéshez szükséges dokumentumok listája lakossági (magánszemély) felhasználó esetén:
      http://www.erdivizmuvek.hu/hu/portlet/downloads/download?oid=7

      A szerződéskötéshez szükséges dokumentumok listája nem lakossági felhasználó esetén: http://www.erdivizmuvek.hu/hu/portlet/downloads/download?oid=8

      A felhasználási hely ellenőrzése

      A Szolgáltató Felhasználó-változás esetén, az új Felhasználóval való szerződéskötést megelőzően, annak feltételeként a bejelentéstől számított 30 napon belül, a felhasználási helyen ellenőrzést tart az alábbi esetekben:
      • a felhasználási helyen a fogyasztásmérőn szereplő mérőállás, a birtokbaadási jegyzőkönyvön rögzített dátumhoz képest, attól visszamenőleg legalább 13 hónapja nem került a Szolgáltató által leolvasásra,
      • a felhasználási helyen a birtokbaadási jegyzőkönyvben szereplő fogyasztásmérő gyári száma vagy plombazár száma eltér a Szolgáltató nyilvántartásában szereplő gyári számtól,
      • a felhasználási helyen a birtokbaadási jegyzőkönyvben szereplő mérőállás alacsonyabb, mint a Szolgáltató rendelkezésére álló utolsó leolvasott mérőállás,
      • a felhasználási helyen a birtokbaadási jegyzőkönyvben szereplő mérőállás alapján megállapítható, hogy a vízfogyasztás az utolsó szolgáltatói leolvasástól számított előző 12 hónap átlagfogyasztását kétszeresen meghaladja,
      • a fogyasztásmérő hitelesítési ideje lejárt, a fogyasztásmérő, vagy a fogyasztásmérő leszerelését megakadályozó zár (plomba) sérült,
      • a felhasználási helyen az ivóvíz-szolgáltatás szünetel, vagy korlátozva van.
       
      Az ellenőrzés költségét a lakossági Felhasználók esetében a Szolgáltató, míg nem lakossági Felhasználók esetében az új Felhasználó viseli.
       
      A korábbi vagy az új Felhasználó a szerződés megkötése előtt akkor is kérheti az ellenőrzést, ha annak elvégzése a fentiek szerint nem kötelező. Ennek költségét az ellenőrzést kérő köteles viselni. A helyszíni ellenőrzés díja a Szolgáltató honlapján tekinthető meg.

      2. A vízmérőről
       
      A vízmérők tulajdonjogával, és hitelességével kapcsolatos tudnivalók

      A fővízmérő, (azaz a bekötési vízmérő) a szolgáltató tulajdona. Időszakos cseréje, hitelesítése, meghibásodás esetén javítása a szolgáltató feladata. A fővízmérő hitelességi ideje a hatályos mérésügyi jogszabályok szerint a záróplombán lévő hitelességi dátumot követő negyedik év utolsó napja.

      A vízmérőcserének várható időpontjáról a Szolgáltató a lejáró fővízmérővel rendelkező Felhasználót írásban, postai úton értesíti. Ha a Felhasználó nem működik együtt a főmérő díjmentes cseréjében, a Szolgáltató a felhasználási helyen lévő szerződést felmondhatja, és a vízszolgáltatást korlátozhatja.
       
      A mellékvízmérő a Felhasználó saját tulajdonát képezi, annak időszakos cseréjéről, hitelesítésről, meghibásodás esetén a javításáról Ügyfelünk köteles gondoskodni saját költségén. A mellékvízmérő hitelességi ideje a plombán lévő hitelességi dátumot követő nyolcadik év utolsó napja.

      Az ÉTV Kft. minden esetben, postai levélben értesíti a lejáró mellékvízmérővel rendelkező Felhasználóit a csere szükségességéről. Amennyiben a mérő újrahitelesítése elmarad, úgy a Szolgáltató a mellékvízmérőre megkötött szolgáltatási szerződést megszűnteti.

      A vízmérők leolvasása

      A fogyasztásmérő leolvasásának gyakoriságát a Szolgáltató jogosult megállapítani azzal, hogy legalább évente egy alkalommal, a Felhasználó kérésére negyedévente – a Felhasználó értesítése mellett – köteles a fogyasztásmérő leolvasására.
       
      Az ÉTV Kft. lakossági felhasználók esetében Érd, Diósd, Tárnok településeken kéthavonta, Pusztazámor, Remeteszőlős, Herceghalom, Sóskút, és Törökbálint településen évente egyszeri alkalommal, nagyfogyasztó Felhasználók esetében havi rendszerességgel olvassa a vízmérőket.
       
      A szolgáltató köteles legalább 5 napos időtartam megjelölésével a Felhasználót értesíteni az éves leolvasás várható idejéről a leolvasás előtti utolsó számlában, számla mellékletében vagy egyéb módon.

      Leolvasás sikertelensége esetén, a leolvasó értesítőt hagy a levélszekrényben vagy fellelhető módon a felhasználási helyen, amelyen fel kell tüntetni a második (ismételt) felkeresés időpontját, és az egyeztetésre alkalmas mobiltelefonszámot. A leolvasás biztosítására a Szolgáltató heti egy munkanapon este 20 óráig lehetőséget ad.

      A hatályos jogszabályok értelmében a Felhasználóinknak lehetősége van negyedévenkénti leolvasást kérnie, melyet írásban kell a Szolgáltató felé kezdeményeznie. A negyedéves leolvasást előzetes telefonos, vagy helyszíni értesítést követően, a naptári negyedévek első napjaiban végzi el a Szolgáltató.

      A Felhasználó a leolvasás időpontjában külön értesítés nélkül is köteles a vízmérőhely szabad megközelítését és a vízmérő leolvasását biztosítani.
       
      Társaságunk felé a számlán feltüntetett elvárt diktálási időszakban lehetősége van Felhasználóinknak a vízmérőállást eljuttatni, amennyiben a lakóhelyén évi egyszeri leolvasást vezetett be Társaságunk, és Ön a bediktálást választotta.
       
      A vízmérőállás bediktálásakor kizárólag az egész köbmétereket szükséges bediktálnia. Alább egy illusztrációt láthat a vízmérő helyes leolvasásához:
        
      Amennyiben vitatja a vízmérőn mért mennyiséget

      A hitelesítés időpontjában minden mérőberendezés az előírásoknak megfelelő pontossággal mér. A hitelesség lejártának ideje nem feltétlenül jelenti azt, hogy a mérőberendezés nem jól mér. Amennyiben a fővízmérő által mért ivóvízmennyiséget vitatja, lehetősége van a felszerelt bekötési vízmérő Magyar Kereskedelmi Engedélyezési Hivatal (MKEH) mint mérésügyi hatóság által történő rendkívüli pontossági ellenőrzését kérni.


      A rendkívüli pontossági vizsgálat díját a kibocsátott szolgáltatói számla kiegyenlítésével a Felhasználó köteles megelőlegezni.
       
      Amennyiben a rendkívüli pontossági vizsgálaton a fogyasztásmérő „nem felelt meg” minősítést kapott, a kibocsátott számlák esetében számlakorrekcióra kerül sor az ÉTV Üzletszabályzatában leírtak szerint, továbbá a szerelési munkák és a vizsgálat költségei a fogyasztásmérő tulajdonosát terhelik. Amennyiben ez a Szolgáltató, akkor a Felhasználónak az általa előre megelőlegezett rendkívüli pontossági vizsgálat teljes összegét az ÉTV Kft. a vizsgálati jegyzőkönyv kézhezvételét követő 8 munkanapon belül visszautalja.
       
      Abban az esetben, ha a mérőeszköz a Szolgáltató kárára tévedett (a mérő az alsó hibahatárnál kevesebbet mért), a kiállított víz- ill. csatornadíj számlák módosítására nincsen lehetőség.
       
       
      Amennyiben a vízmérő „megfelelt” minősítést kapott, a vizsgálat költségét az ellenőrzést kezdeményező viseli, és a kiállított víz- ill. csatornadíj számlák módosítására nincsen lehetőség.
       
      Az ellenőrző vizsgálatra nem kerül sor, ha a fogyasztásmérő tulajdonosa – a másik fél részéről bejelentett kárigény tényének elismerésével együtt – más hiteles fogyasztásmérőt szerel fel.

      A vízmérők karbantartásáról, védelméről

      Vízelfolyásra utaló jelek, teendők

      Az ÉTV Kft. Üzletszabályzata szerint legalább 30 naponta egy alkalommal, egyszerű vizsgálattal a házi vízvezeték-hálózatot ellenőrizni kell. Amennyiben az ingatlanon minden vízvételezési hely (pl. vízcsapok, kerti csap, stb.) elzárását követően a vízmérő fogyasztást jelez (nincs nyugalmi állapotban), valahol a házi vezetékhálózatban vízelfolyás történik. Ebben az esetben kérjük, szakemberrel ellenőriztesse a házi ivóvízhálózatot - amennyiben valóban meghibásodásról van szó, gondoskodjon annak haladéktalan elhárításáról, majd az elfolyás tényét jelentse be Társaságunknak az aktuális vízmérőállással.

      Amennyiben vízelfolyás tapasztalható, és az elfolyt ivóvíz nem került a közműves szennyvízcsatorna hálózatba, és a fenti felhasználási hely rendelkezik közműves csatornabekötéssel, a javítást követően lehetősége van Társaságunkhoz (Érd, Diósd és Tárnok településeken az Érd és Térsége Csatorna-szolgáltató (ÉTCS) Kft-hez) kérelemmel fordulni - a javításról készült számla benyújtásával egyidejűleg - a számlázott szennyvízdíj mérséklése érdekében.
      A hatályos jogszabályi előírások szerint a fogyasztási helyen nyilvántartott ügyfelünk köteles a víziközmű-szolgáltató számára a hiba keletkezésének helyét ellenőrizhető módon bemutatni és a javítást számlával igazolni.

      A vízmérők, és a vízmérőhely (akna) karbantartásáról

      Míg a téli hónapokban a fagy ellen kell megvédeni a vízmérőket, a tavaszi és az őszi hónapokban is érdemes rendszeresen a vízmérők állapotát ellenőrizni. Bár nem jellemző, előfordulhat, hogy bizonyos vízmérő típusoknál, a jelentős külső és belső hőmérséklet különbözet, valamint a nedves levegő miatt, a számlapon akár belülről, akár kívülről pára keletkezik. Ha esetleg ilyen előfordulna Önnél is, javasoljuk, hogy száraz, napos időben nyissa ki az aknafedelet, és hagyja, hogy a hőmérséklet különbözet kiegyenlítődésével ez a jelenség megszűnjön. Természetesen a vízpára semmilyen műszaki hatással nincs a vízmérőre, annak működését, és pontos vízmennyiség mérését nem befolyásolja.
      Amennyiben a párásodás állandósul, kérje szakembereink segítségét, és Ügyfélszolgálatunk elérhetőségein jelezze a mérővel kapcsolatos problémát.

      Itt szeretnénk felhívni figyelmet, hogy a vízmérőakna szabályszerű állapotban tartása a Felhasználó jogszabályi kötelessége. Kérjük, a mérőaknában ne tartson egyéb, oda nem illő tárgyakat (növényeket, télálló zöldségeket, stb.), illetve rendszeresen gondoskodjon annak takarításáról, valamit a vízmérőhöz való szabad hozzáférés (létra, ill. hágcsó megléte) lehetőségéről.

      A vízmérő és a plombazár védelme

      A téli hideg komoly gondokat okozhat a felhasználási hely vízhálózatában, illetve a vízmérőben, ezért kérjük, gondoskodjon ezek fagy elleni védelméről. Az elfagyást leginkább a víztelenítéssel, valamint megfelelő szigeteléssel tudja megakadályozni. Fontos, hogy olyan szigetelőanyagot használjon, ami nedvesség hatására nem veszítni el szigetelőképességét (pl.: hungarocell). Érdemes magát a vízmérőt, illetve a vízmérő akna falait is szigetelni, valamint javasoljuk az akna fedlapját hőszigetelő anyaggal letakarni. Nem csak az időjárás változások által bekövetkezhető problémák elkerülésére kell figyelmet fordítani, ugyanis a vízmérők védelméről is a Felhasználó köteles gondoskodni. A fogyasztásmérők és a leszerelésüket megakadályozó zárak, plombák, záró elemek sértetlen megőrzéséért és védelméért a Felhasználó felelősséggel tartozik. Amennyiben számára felróható okból a vízmérő megrongálódik, vagy eltulajdonítják, a javítás, illetve a vízmérő pótlása, szerelése, továbbá hitelesítése költségeit a Szolgáltató részére megtéríteni köteles.
      Felhívjuk figyelmét, hogy amennyiben a Felhasználó a záró bélyeg vagy plomba hiányát nem jelenti be a Szolgáltató felé, abban az esetben a víziközmű-szolgáltató kártérítési igényt érvényesíthet, illetve a szabálytalan közműhasználatra utaló jel alapján jogosult az Üzletszabályzat szerinti pótlólagos számlakibocsátásra és jogosult a víziközmű-szolgáltatás korlátozására és felfüggesztésére, ha a hiteles mérés feltételei a helyszínen nem állíthatóak helyre.
       
      3. A fővízmérő és a mellékvízmérők mérési különbözete
       
      Társasházak vagy több lakásos ingatlanok esetében a lakóközösség és a szolgáltató közötti elszámolás alapja a bekötési vízmérő (fővízmérő), mely az ingatlan által felhasznált teljes vízmennyiséget méri. A fővízmérő a telek határától általában 1 méteres sávban kiépült fővízmérős aknában kerül elhelyezésre, az ezt követő, telken ill. házon belüli vezetékrendszer a lakóközösség, míg a lakásmellékmérő az adott lakástulajdonos tulajdonában van.

      1991 óta jogszabály teszi lehetővé, hogy a többlakásos házakban az egyes lakóknak a fogyasztását mellékvízmérőkkel mérjék meg. Az így megmért egyéni fogyasztásról a szolgáltató külön-külön számlát készít.

      Az ingatlanon fogyasztott víz mennyisége szempontjából alapesetben a bekötési vízmérő az irányadó. A bekötési vízmérő és az elkülönített vízhasználatokat mérő mellékvízmérők mérési különbözeteként megállapított vízfogyasztás után víziközmű szolgáltatási díjat a bekötési vízmérő szerinti felhasználó köteles a Szolgáltatónak megfizetni.
      A víziközmű-szolgáltató az elszámolás alapjául szolgáló fogyasztásmérőkön mért fogyasztásról nyilvántartást vezet. Amennyiben az elszámolás a főmérőn mért mennyisége alapján történik, úgy az ÉTV Kft. a bekötési vízmérő és a mellékvízmérők aktuális és az ezt megelőző állásáról, valamint a mérési különbözetről a szolgáltatói leolvasást követően kiállított számla mellékletében tájékoztatja a bekötési vízmérő felhasználóját.
       
      A bekötési vízmérő és az elkülönített vízhasználatokat mérő mellékvízmérők által mért mennyiség csak nagyon ritkán azonos, azaz mérési különbözet keletkezik.
      Fogyasztási különbözet esetén a bekötési vízmérő szerinti felhasználó köteles a Szolgáltatónak megfizetni a különbözeti ivóvíz mennyiség (és az arra eső csatornaszolgáltatási díj) ellenértékét.

      A fő- és mellékvízmérők közötti különbségek okozta probléma jelentősége miatt a kérdéssel több alkalommal foglalkozott, azt vizsgálta a Nemzeti Fogyasztóvédelmi Hatóság és a Magyar Kereskedelmi Engedélyezési Hivatal, mint mérésügyi hatóság is.

      A fő- és mellékvízmérő közötti különbséget az alábbiak okozhatják:
      • A főmérőt követő hálózaton (lakóközösség tulajdonában lévő vezetékszakaszon) van méretlen fogyasztási hely (pl. kerti csap, közös helyiség, garázs stb.). Ilyen esetben az ezeken a helyeken vételezett víz mennyisége jelentkezik a főmérőn, de egyetlen mellékmérő sem méri.
      • A főmérőt követő csővezetéken, de a mellékmérőket megelőző szakaszon szivárgás, csőtörés van. Ebben az esetben is a főmérőn átfolyik a víz, de egyetlen mellékmérő sem méri, így a főmérő számlájában ez a vízmennyiség jelentkezni fog. Figyelem! A csőtöréseknél a víz 90%-a nem jelenik meg a felszínen!
      • A vízmérők leolvasása nem azonos időpontban történik.
      • A mellékmérők sikertelen leolvasásakor egy becsült mérőállás alapján állapítja meg a Szolgáltató a fogyasztást, ami eltérhet a valóságostól.
      • A leolvasott, vagy az ajtóra kiírt, illetve bediktált érték nem felel meg a valóságnak (szándékos vagy véletlen hiba).
      • Valamelyik, esetleg több mellékmérő kevesebb, vagy több fogyasztást mér, mint ami valójában átfolyt rajta (szorul, megáll, gyorsul). Ebben az esetben is arról van szó, hogy a főmérőn átfolyt víz mennyisége nem teljes mértékben, vagy egyáltalán nem jelentkezik a mellékmérők összesítésében.
      • Előfordulhat, hogy „esetleges műszaki beavatkozások” miatt valamelyik Felhasználónál a mellékmérő nem a valós fogyasztást mutatja. Ebben az esetben a főmérőn átfolyt víz mennyiségéből nem kerül levonásra ezen a mellékmérőn „méretlenül” átfolyt víz, így a főmérőre készült számlában fog megjelenni ez a fogyasztás.
      • A mellékvízmérők által mért felhasználás közötti különbség adódhat a vízmérők (fő és mellék) mérési pontatlanságából, és a vízmérők különböző indulási érzékenységéből. A mellékmérők függőlegesen történő beépítéssel már nem olyan érzékenyek, lassabban indulnak. Függetlenül attól, hogy a főmérő és a lakásokba felszerelt mellékvízmérők mérési pontosság szempontjából nem azonos kategóriába vannak sorolva, a Magyar Kereskedelmi Engedélyezési Hivatal (MKEH) hiteles mérésre szolgáló eszköznek fogadja el a vízmérőket, amennyiben a megengedett hibahatáron belül mérnek.
      • A fő- és mellékmérők működési elvüket tekintve alapvetően eltérőek.
      A felsorolt eltérési okok jelentkezhetnek külön-külön, de együttesen is.
       
      Amennyiben a fővízmérő és a mellékvízmérők közötti mérési különbözet tartós, ikerházaknál, vagy kisebb társasházaknál megoldásként javasoljuk a főmérősítés lehetőségét.
      Részletesebben erről a műszaki ügyintézés oldalon, az elkülönült vízhasználat mérése ikermérőkkel alfejezetben olvashat.

      Eljárás teljes körű mellékvízmérősítés esetén
       
      A víziközmű-szolgáltatásról szóló 2011. évi CCIX. törvény 52.§. (2a) bekezdése szerint a mellékszolgáltatási szerződéssel rendelkező elkülönített vízhasználók kérhetik, hogy a víziközmű-szolgáltatási díj elszámolásának alapja kizárólag a mellékvízmérőkön mért fogyasztás legyen.
      A kérelmező a teljes körű mellékvízmérősítés igénybevételével kapcsolatban személyesen az ügyfélszolgálati irodában, a telefonos ügyfélszolgálaton vagy az ÉTV Kft. honlapján (www.erdivizmuvek.hu) kaphat tájékoztatást.
      Az igénybejelentéshez kapcsolódó nyilatkozat-minta, képviselő személyére vonatkozó magánokirat-minta valamint a megállapodás-tervezet az ügyfélszolgálaton térítésmentesen hozzáférhetőek, vagy az ÉTV Kft. honlapjáról (www.erdivizmuvek.hu) letölthetőek.
       
      A kérelem benyújtásának előfeltételei:
      • a bekötési vízmérő mellett az elkülönített vízhasználók elkülönített vízhasználati helye és más vízvételi helyek kizárólag hiteles, plombával vagy záróbélyeggel ellátott mellékvízmérőkkel és hatályos mellékszolgáltatási szerződéssel rendelkeznek, és
      • a mellékvízmérőkön és a bekötési vízmérőn mért fogyasztási adatok, valamint a helyszíni ellenőrzés alapján a csatlakozó hálózati szakaszon a karbantartás elmaradására visszavezethető vízveszteség vagy az elszámolatlan vízvétel lehetősége kizárható.
      • A benyújtandó kérelem tartalma:
      • a kérelemmel érintett felhasználási hely (ingatlan) címe, helyrajzi száma,
      • az adott bekötési vízmérőhöz tartozó, mellékszolgáltatási szerződéssel rendelkező elkülönített vízhasználók által aláírt teljes bizonyító erejű magánokirat, melyben közlik a víziközmű-szolgáltatóval a képviseletükben eljáró természetes személy esetén annak nevét, lakcímét, anyja nevét, születési helyét és idejét, jogi személy, jogi személyiséggel nem rendelkező szervezet esetén annak székhelyét, cégjegyzékszámát, adószámát, képviselőjének nevét, lakcímét, anyja nevét (továbbiakban: képviselő), ha az nem a bekötési vízmérő szerinti felhasználó vagy a bekötési vízmérő szerinti közös képviselő,
      • a képviselő postai ill. telefonos valamint e-mail-es elérhetősége,
      • a helyszíni ellenőrzés alapjául szolgáló, a csatlakozó hálózati szakasz megvalósulási állapotáról, jogosultsággal rendelkező tervező által készített és aláírásával ellátott, a kérelem benyújtását megelőző 90 napnál nem régebbi műszaki dokumentáció (állapotterv),
      • megbízott képviselő által a teljes mellékmérősítés feltételeinek való megfelelésről kitöltött nyilatkozat,
      • a mellékvízmérők és a bekötési vízmérő egyidejű leolvasásának időpontjára vonatkozó javaslat - az ÉTV Kft. gyakorlatával összhangban.
       
      A benyújtott kérelem elbírálása
      Az ÉTV Kft. a benyújtott kérelem tartalmi elemeit (a felhasználási hely adatai, kapcsolódó mellékszolgáltatási szerződések megléte) nyilvántartásával is összehasonlítva ellenőrzi, amennyiben szükséges azt kiegészítésre, hiánypótlásra visszaküldi.
       
      A szolgáltató ellenőrzi továbbá, hogy a bekötési vízmérő szerinti felhasználónak és az elkülönített felhasználóknak lejárt fizetési határidejű díjtartozása az érintett felhasználási helyeken van-e. Amennyiben a szolgáltató lejárt fizetési határidejű díjtartozást tart nyilván, az érintett felhasználási helyeken, úgy azok rendezéséig a közszolgáltatási szerződés tárgyi Megállapodással való módosítására (kiegészítésére) nem kerülhet sor.
       
      A fenti feltételek megfelelőssége esetén a kérelmező képviselővel 8 napon belül az ÉTV Kft. felveszi a kapcsolatot, időpont egyeztetése végett (telefonon, SMS-ben, vagy e-mailben). Sikertelen kapcsolatfelvétel esetén, postai úton írásban tájékoztatja az ÉTV Kft. a képviselőt az időpont egyeztetés lehetőségéről, a kérelem benyújtásától számított 15 napon belül.
       
      Amennyiben a fenti feltételek nem teljesülnek (hiányos, vagy nem megfelelő kérelem, vagy díjtartozás) úgy a kérelem benyújtásától számított 15 napon belül az ÉTV Kft. írásban tájékoztatja a kérelmező képviselőt a hiánypótlási kötelezettségről, díjtartozás rendezésnek szükségességéről.
       
      Az előre egyeztetett időpontban - a benyújtott tervdokumentáció alapján - a képviselő részvételével a szolgáltató helyszíni ellenőrzést végez. Adott évben, adott felhasználási hely tekintetében az első előre egyeztetett ellenőrzést és egy esetlegesen szükséges hibajavítási ellenőrzést díjmentesen, míg minden további, a kérelem elbírálhatóságához előírt ellenőrzést meghatározott díjazás ellenében végez el a szolgáltató. A mindenkor alkalmazott díjak az ÉTV Kft. honlapján (www.erdivizmuvek.hu) találhatók.
       
      Ennek során ellenőrzi:
      • a bekötési vízmérő és mellékvízmérők közötti csatlakozó hálózat műszaki állapotát,
      • a bekötési vízmérő mellett az elkülönített vízhasználati helyek és más vízvételi helyek teljes körű mérősítésének meglétét,
      • az elkülönített felhasználási helyek összes vízvételi lehetőségének mellékmérővel történő mérését,
      • a mellékvízmérők hitelességét és az azt igazoló plomba vagy bélyegzés sérülésmentes állapotát,
      • szolgáltató által elhelyezett plombazár(ak) számát és állapotát,
      • a vízmérők beszerelési állapotát (függőleges vagy vízszintes beépítés),
      • a vízmérők egyszerű vizsgálattal történő működőképességét (nem álló mérő, befolyásolásra utaló jel nem látható, stb.),
      • az adott mellékvízmérő felszereléséhez kiadott szolgáltatói hozzájárulásban foglaltaknak való megfelelőséget, 
      • az elkülönített vízhasználók szolgáltatói nyilvántartásban szereplő adatait.
       
      Az elkülönített vízhasználóknak vagy képviselőjüknek minden elkülönített vízhasználati helyen egy időben (egy kiszállással) lehetővé kell tenniük az ellenőrzést a Szolgáltató számára.
      Amennyiben az előre egyeztetett időpontban a kérelmezők nem teszik lehetővé a teljes körű ellenőrzést, ennek ténye az ellenőrzési jegyzőkönyvben rögzítésre kerül. Az eljárás a képviselő által az ellenőrzésre írásban megadott új időpontig szünetel. Ha a képviselő 15 napon belül az ismételt kivizsgálásra új időpontot nem egyeztet, az ÉTV Kft. a kérelmet elutasítja.
      A helyszíni ellenőrzésről az ÉTV Kft. minden esetben jegyzőkönyvet vesz fel. Az ellenőrzés során feltárt nem megfelelőségi hiba esetén a javításról a lakóközösségnek saját költségén kell gondoskodnia, melyet követően a képviselő írásos jelzése alapján ismételt vizsgálat elvégzésére kerül sor, annak kézhezvételétől számított 15 napon belül. Eredményes helyszíni ellenőrzés esetén az ÉTV Kft. azonnal teljes körű leolvasást is végez.
       
      A megállapodás megkötése
      Az eredményes helyszíni ellenőrzést követő 15 napon belül az ÉTV Kft. köteles a háromoldalú Megállapodást (szolgáltató - bekötési vízmérő szerinti felhasználó - elkülönített vízhasználók képviselője) írásos, nyomtatott formában, a szükséges példányszámban (minimum 3 eredeti példány), aláírásával ellátva a képviselőnek
      • személyesen átadni,
      • vagy postai úton megküldeni.
       
      A szerződési ajánlatban foglaltak a szolgáltatót a Megállapodás átadását vagy kézbesítését követő 15 napig kötik. A Megállapodás ajánlati kötöttségi időben történő visszaküldése esetén a Megállapodás az ellenőrzés során leolvasott mérőállásokkal lép érvénybe, a már meglévő közszolgáltatási szerződés kiegészítő megállapodásaként.
       
      Amennyiben az ajánlati kötöttségi időn belül a Megállapodás nem kerül visszaküldésre, az nem jön létre.
       
      A Megállapodás megkötéséig a szolgáltató és az érintett elkülönített felhasználók között a már megkötött szerződések alapján történik az elszámolás. A Megállapodás megkötését követően, a helyszíni ellenőrzésen végzett teljes körű leolvasás alapján az ÉTV Kft. a bekötési vízmérőre és a mellékmérőkre elszámoló számlákat készít.
       
      A víziközmű-szolgáltatásról szóló 2011. évi CCIX. törvény 52. § (2a) bekezd. és a Víziközmű-szolgáltatásról szóló 2011. évi CCIX. törvény egyes rendelkezéseinek végrehajtásáról szóló 58/2013. (II.27) Kormányrendelet 62. § (5) bekezdésében meghatározott feltételeknek a megállapodás teljes tartalma alatt teljesülniük kell. Az ehhez szükséges intézkedéseket a felhasználó és a képviselő haladéktalanul megteszik (különösen az ún. más vízvételi helyek vízmérőinek hitelesítése és a vízmérők épségének megőrzése, minden további létesítendő vízvételi hely engedélyeztetése, ezekre mellékszolgáltatási szerződés megkötése, a bekötési vízmérőtől kezdődő csatlakozó és belső hálózati szakasz karbantartása).
       
      A feltételek teljesülésében bekövetkező bármely változást haladéktalanul be kell jelenteni a szolgáltató felé.
       
      Leolvasás, elszámolás, eltérések kezelése a Megállapodás időtartama alatt
      A szolgáltató a bekötési vízmérő és mellékvízmérők teljes körű leolvasását a közszolgáltatási és mellékszolgáltatási szerződések szerinti gyakorisággal végzi, a Megállapodásban rögzített rendszeres időpontokban. A leolvasás teljes körűsége biztosításáért a képviselő felel, a leolvasásra csak a képviselő vagy írásbeli meghatalmazottja jelenlétében kerülhet sor.
      A szolgáltatói leolvasások között, a számlákon feltüntetett diktálásra nyitva álló időpontokban érkező, a felhasználó/elkülönített vízhasználók által bediktált mérőállásokról a szolgáltató elszámoló számlát készít. Ennek hiányában részszámla készül az elmúlt 1 év átlagfogyasztási adatai alapján.
      A szolgáltatói leolvasások között a bekötési vízmérő illetve a mellékmérőkön mért összesített vízhasználat között mutatkozó különbözet, mint elfogadott mérési hiba +/- 5% mértékű.
      Ha a bekötési vízmérő, illetve elkülönített vízhasználatok összesített fogyasztásának különbözete meghaladja az elfogadott mérési hibát, a csatlakozó hálózati szakasz esetleges vízveszteségének és elszámolatlan vízvételeinek (a továbbiakban együtt: elszámolatlan vízvétel) felülvizsgálata érdekében az ÉTV Kft. a saját költségén, soron kívüli ellenőrzést végez.
      A vizsgálatra az elszámolatlan vízvételre utaló leolvasási adatok keletkezését követő 30 napon belül kell sort keríteni. Az ellenőrző vizsgálaton a lakóközösség Megállapodást aláíró képviselője és az elkülönített vízhasználók közösen biztosítják a bekötési vízmérő és a mellékvízmérők, valamint a csatlakozó hálózat egyidejű, részletes műszaki felülvizsgálatának lehetőségét.
       
      Amennyiben a leolvasási adatok keletkezésével (szolgáltatói leolvasással) egy időben ellenőrző vizsgálat is történik, - mely során a lakóközösség Megállapodást aláíró képviselője biztosítja a bekötési vízmérő és a mellékvízmérők, valamint a csatlakozó hálózat egyidejű, részletes műszaki felülvizsgálatának lehetőségét - úgy az ÉTV Kft. az ellenőrző vizsgálatot az elszámolatlan vízvételre utaló leolvasási adatok keletkezését követő 30 napon belül megtartandó helyszíni vizsgálatnak tekinti, ezért ismételt helyszíni vizsgálatot nem tart.
       
      Amennyiben az ellenőrző vizsgálaton a lakóközösség nem biztosítja a csatlakozó hálózat illetve a főmérő és az összes mellékmérő egyidejű leolvasását, ellenőrzését, úgy az ÉTV Kft. a rendelkezésére álló, a szolgáltató által leolvasott mérőállások alapján bocsátja ki a bekötési vízmérő számláját, valamint soron kívüli ellenőrzés, leolvasás költséget a lakóközösség (társasház) részére az ÉTV Kft. kiszámlázza. A mindenkor alkalmazott díjak az ÉTV Kft. honlapján (www.erdivizmuvek.hu) találhatók.
       
      A Megállapodásban rögzített elfogadott mérési hibahatárt meghaladó mérték esetén
      • ha a kivizsgálás szabálytalanságot nem tár fel – a Megállapodásban rögzített, (+/-) 5 %-os elfogadott mérési hiba értéke feletti különbözetet a Szolgáltatónak jogában áll a bekötési mérő terhére vagy javára kiszámlázni.
      • ha az ellenőrzés során megállapításra kerül, hogy a csatlakozó, illetve házi ivóvíz hálózati szakaszon az elfogadott mérési hibát meghaladó vízfogyasztást elszámolatlan vízvétel okozta, az elszámolatlan vízvétel megszüntetéséig a bekötési vízmérő és a mellékvízmérők összesített teljes fogyasztási különbözetét az ÉTV Kft, az esedékes víziközmű-szolgáltatási számlában, egyenlő mértékben az érintett elkülönített vízhasználók részére (terhére vagy javára), valamint a soron kívüli ellenőrzés, leolvasás költséget a lakóközösség (társasház) részére kiszámlázza. Ebben az esetben a Szolgáltató az előző szolgáltatói leolvasás óta esedékes alapdíjakat a bekötési mérő vonatkozásában a főmérő szerinti felhasználó részére kiszámlázza.
       
      Az ÉTV Kft. az elfogadott mérési hibát meghaladó vízfogyasztás számlázását az elfogadott mérési hibahatáron belüli utolsó elszámolástól az elszámolatlan vízvétel megszűnéséig alkalmazhatja. Az elszámolatlan vízvétel megszüntetésének napját a lakóközösség Megállapodást aláíró képviselője 3 napon belül írásban köteles bejelenteni az ÉTV Kft. felé, aki emiatt saját költségén 5 munkanapon belül soron kívüli ellenőrzést és leolvasást végez.
       
      Felhasználói/elkülönített vízhasználói kötelességek a Megállapodás időtartama alatt
      • hiteles mellékvízmérő biztosítása,
      • a mellékvízmérő cseréjének elvégzése saját költségen,
      • a leolvasási gyakoriságnak megfelelő és rendkívüli leolvasások/ellenőrzések lehetőségének a biztosítása,
      • a szolgáltatási díj fizetési határidőre történő megfizetése,
      • a bekötési vízmérőt követő belső ivóvíz hálózati szakaszok és mellékvízmérők rendszeres ellenőrzése, karbantartása, a feltárt hibák javítása, a vezetékhálózatot érintő bármely műszaki beavatkozás bejelentése, az ellenőrzési lehetőség biztosítása,
      • a vízmérő, illetve a hitelesítő plomba megsérülése, meghibásodása esetén a szolgáltató értesítése és a javítás elvégzése,
      • az ellenőrzésre szolgáló szolgáltatói plombazár megsérülése esetén a szolgáltató azonnali értesítése, lehetővé téve a szolgáltató általi cserét,
      • a belső ivóvíz hálózatot érintő új felhasználási hely kialakítási igénye esetén annak engedélyezetése a szolgáltatóval,
      • az elszámolatlan vízvételezési lehetőségek kizárása,
      • lakossági és nem lakossági díjtarifát érintő változások azonnali bejelentése,
      • felhasználói és képviselet változások határidőben történő bejelentése,
      • az Üzletszabályzatban és a Megállapodásban foglalt egyéb kötelezettségek teljesítése.
       
      A Szolgáltató kötelessége a Megállapodás időtartama alatt
      • a mellékvízmérők hitelesítésének lejártáról érintettek értesítése írásban,
      • a mellékvízmérők cseréjének elvégzése az elkülönített vízhasználó esetleges megbízása alapján, az elkülönített vízhasználó költségére,
      • teljes körű leolvasás végzése a leolvasási gyakoriságnak megfelelően a Megállapodás szerint,
      • a bekötési vízmérő és a mellékvízmérők összesített fogyasztási különbözetének megállapítása, a különbözet külön szabályok szerinti elszámolása,
      • rendszeres rész-, ill. elszámoló számlázás,
      • a vezetékhálózatot érintő bármely műszaki beavatkozás bejelentését követően szükség szerint az esetleges ellenőrzés elvégzése,
      • lakossági és nem lakossági díjtarifát érintő változások átvezetése,
      • felhasználói és képviselet változások bejelentést követő átvezetése,
      • az Üzletszabályzatban és a Megállapodásban foglalt egyéb kötelezettségek teljesítése.
       
      A megállapodással rendelkező elkülönített vízhasználó fogyasztásának korlátozása, vagy előrefizetős vízmérő felszerelésével történő biztosítása
      Amennyiben a már megkötött Megállapodással rendelkező elkülönített vízhasználó
      • a mérésügyről szóló törvény végrehajtásra kiadott kormányrendeletben előírt határidőn belül a mellékvízmérő hitelesítésről ismételt felszólításra sem gondoskodott
      • három egymást követő alkalommal nem teszi lehetővé a Megállapodás szerinti időpontban a mellékvízmérő leolvasását, vagy
      • 60 napot meghaladó késedelembe esett,
      az egyéb jogkövetkezmények viselése mellett tűrni köteles, hogy az ÉTV Kft. az adott felhasználási hely ivóvízfogyasztását korlátozza, vagy előrefizetős ivóvízmérőt helyezzen el a mérési helyen.
       
      A megkötött megállapodás felmondásának okai:
      • a felek közös megegyezése,
      • szerződő felek bármelyikének jogszabálynak megfelelő rendes és rendkívüli felmondása,
      • közszolgáltatási és/vagy a mellékszolgáltatási szerződés megszűnése, határozott időre történő szerződéskötés esetén a határozott idő lejárta,
      • a felek közötti szerződésben rögzített egyéb megszűnési ok bekövetkezése.
      •  
      4. Számlázással kapcsolatos tudnivalók, díjszabás, számlareklamáció, hibás mérés
       
      Díjak
      2012. január 1-én hatályba lépett a víziközmű-szolgáltatásról szóló 2011. évi CCIX. törvény, mely a víziközmű szolgáltatások korábbi önkormányzati díjmegállapító jogkörét megszüntette. Az alaptevékenységek díja hatósági áras lett, a víziközmű-szolgáltatásért a felhasználóknak a víziközmű-szolgáltatásról szóló 2011. évi CCIX. törvény és a felhatalmazása alapján kiadott miniszteri rendelet szerint jóváhagyott díjat kell fizetnie.
      Szíves figyelmébe ajánljuk a weboldalunkon elhelyezett díj kalkulátorunkat, mely segítségével a számlája várható összegén felül a becsült díjcsökkentés mértékét is megtudhatja. A víz- és csatornadíjakat, továbbá díj kalkulátorunkat itt érheti el. További kérdése esetén kérjük, forduljon telefonos ügyfélszolgálatunkhoz.

      Rezsicsökkentés
      A rezsicsökkentések végrehajtásáról szóló 2013. évi LIV. törvény a 2013. július 1-től igénybevett szolgáltatások esetében a víziközmű-szolgáltatók által alkalmazott lakossági víz- és csatornaszolgáltatási díjak 10%-os csökkentését írta elő.
      A díjcsökkentés az ÁFÁ-t is tartalmazó egységárakra, azaz az alapdíjakra és a fogyasztással arányos díjakra (továbbá a vízterhelési díjra) egyaránt vonatkozik.

      Érintett felhasználói kör:
      • azon természetes személy lakossági felhasználók, akik nem folytatnak jövedelemszerző tevékenységet a felhasználási helyen, társasházak, lakásszövetkezetek, lakóközösségek,
      • bérlakás céljára hasznosított felhasználási helyek, ahol ugyan a Felhasználó nem lakossági felhasználó, de magánszemély bérlő használja a szolgáltatást.
      A rezsicsökkentések végrehajtásáról szóló 2013. évi LIV. törvény szerint a számla első oldalán színesben adunk összegszerű tájékoztatást a számlában számlázott fogyasztás után - a 2013. július 1-t követő elszámolási időszakra vonatkozóan a Felhasználó fizetési kötelezettségéről rezsicsökkentés nélkül. Továbbá a számlában feltűntetésre kerül az Ön megtakarítása Ft-ban a konkrét számlára vonatkozóan, és a 2013. július 1-ét követő időszakra vonatkozó göngyölt megtakarítás egyaránt.

      A fizetendő díj alapdíjból és fogyasztással arányos díjból áll.
      A víziközmű-szolgáltatásról szóló 2011. évi CCIX. törvény tartalmazza az alapdíjra és a fogyasztással arányos díjra vonatkozó rendelkezéseket.
      A rendelkezésre állási alapdíjat definíció szerint a lakossági és a közületi Felhasználók a szolgáltatási díj részeként lakásonként és elkülönített fogyasztási helyenként fizetik azért, hogy a fogyasztási helyenkénti átadási ponton a nap minden időszakában megfelelő minőségű, mennyiségű ivóvíz álljon a Felhasználó rendelkezésére. Tehát hiába nincs az adott fogyasztási helyen vízfogyasztás, a szolgáltatónak a víz vételezésének lehetőségét biztosítania kell. A szolgáltatás folyamatos biztosítása érdekében felmerült költségek forrása a fogyasztástól független alapdíj. Az alapdíj tartalmazza - a többi közműszolgáltatáshoz hasonlóan - az adott szolgáltatás, rendelkezésre állásának díját, és azt a célt szolgálja, hogy a fogyasztás mértékétől függetlenül felmerülő állandó költségek egy részét (közműrendszer fenntartása, hibaelhárítás, 24 órás ügyelet biztosítása, rendszeres vízminőség-ellenőrzés, stb.) arányosabban ossza szét a szolgáltatást folyamatosan vagy csak időszakosan igénybe vevő Felhasználók között.

      A fogyasztással arányos díjat, mint a számla másik összetevőjét - az eddig megszokott módon - az igénybevett szolgáltatás mennyisége után köbméterenként kell fizetni, amely a fogyasztás mértékével arányosan változó összeg.

      Információk a vízterhelési és talajterhelési díjról

      A 2004. január 1-jén életbe lépett 2003. évi LXXXIX. sz. törvénnyel levegő-, víz- és talajterhelési díj került bevezetésre. Ezeket összefoglaló néven környezetterhelési díjnak nevezik.

      Vízterhelési díj
      Hazánkban a teljes körű szennyvíztisztítás hiánya miatt továbbra is szennyező anyagok kerülnek élővizeinkbe. A folyamat megállítása érdekében a kormány megvizsgálta a terhelések további csökkenését célzó beruházások megvalósításának lehetőségét és döntött a vízterhelési díj fokozatos bevezetéséről. Ez a természetes környezet megóvását szorgalmazó intézkedés a "szennyező fizet" elv alapján arányos teherviselést jelent az állam és a környezethasználók között.

      A hatályos törvény értelmében a víziközmű szolgáltatók szedik be a vízterhelést előidéző Felhasználóktól a szolgáltatás árán felül, a vízdíjszámlában külön tételként megjelenő köbméterarányos díjat.

      Talajterhelési díj
      Hosszú évek óta a házi szennyvízszikkasztókon keresztül talajba szivárgó tisztítatlan szennyvíz környezetkárosító, szennyező hatású. A talajterhelési díjat azoknak kell fizetniük, akik előtt megvan a lehetőség arra, hogy a szennyvizüket a települési csatornahálózaton keresztül a tisztító telepre vezessék - azaz az ingatlanuk előtt megépült a csatorna -, de nem élnek vele.

      Talajterhelési díjat a helyi vízgazdálkodási hatósági jogkörbe tartozó szennyvízelhelyezés esetében a szolgáltatott víz mennyisége után kell fizetni, amelyet, csökkenteni kell az ivóvízvezeték meghibásodása következtében elszivárgott, illetve külön jogszabály szerint locsolási célú felhasználásra figyelembe vett vízmennyiséggel.
      A talajterhelési díjjal szeretnék a törvényalkotók ösztönözni a lakosságot a környezetkárosító szennyvízszikkasztás felszámolására, a csatornabekötések létesítésére.
      A talajterhelési díjat helyi adó formájában a helyi önkormányzatok szedik be a vízszolgáltatóktól kapott adatszolgáltatás alapján, ezért bővebb tájékoztatásért kérjük, szíveskedjék a település polgármesteri hivatalának adóirodájához fordulni.

      A számlázásunkról

      Társaságunk nagyságrendileg 45 ezer Ügyfelünknek bocsát ki számlát, lakossági Felhasználók részére jellemzően kéthavi rendszerességgel, nagyfogyasztók részére havonta. A számlázásra vonatkozóan Társaságunk Üzletszabályzatának Általános Szerződési Feltételek 8. pontjában tájékozódhat. Üzletszabályzatunkat itt tekintheti meg: http://www.erdivizmuvek.hu/uzletszabalyzat
       
      A Szolgáltató általi leolvasás várható és a bediktálás elvárt időpontja számláinkon minden esetben feltüntetésre kerül. Számlamagyarázatunk itt elérhető.

      Társaságunknál a következő módokon történhet a fogyasztásmérők leolvasása és a számlázás:
      • Szolgáltató által kéthavonta leolvasott, illetve Ügyfeleink által bediktált mérőállások alapján jellemzően kéthavonkénti számlázás lakossági ügyfeleink részére (csak Érd, Diósd és Tárnok településeken).
      • Évi egyszeri szolgáltatói leolvasás, a leolvasások között részszámlák készülnek az előző időszaki átlagfogyasztási adatok alapján - bediktált vízmérőállás alapján elszámoló számla készül. Lehetőség van negyedévente történő leolvasásra, mely a Felhasználó külön kérésére történik.  Amennyiben a fogyasztásmérő Szolgáltató általi leolvasása negyedévente történik, úgy ezek időpontja mindig a naptári negyedévek első hónapjainak (január, április, július, október) első hete.
      • Szolgáltató általi havi leolvasott mérőállások alapján havi számlázás (kizárólag nagyfogyasztók esetében).
      A mérőállások bediktálására az alábbi lehetőségeket biztosítjuk Önnek:
      • Automata mérőállás rögzítő rendszer segítségével telefonon a +36 23 521771-es számon,
      • Elektronikus ügyfélszolgálatunkon a www.erdivizmuvek.hu oldalon,
      • SMS-ben a +3620-3927022 telefonszámon.
      Az SMS diktálás elvárt formátuma: c:vizora_L/Kvízmérőazonosító_vízmérőállás. A _ jel szóközt jelent, L, ha lakossági Felhasználó, K, ha közületi Felhasználó. (Egy lakossági Felhasználó diktálása a következőképpen néz ki: c:vizora L0409123451 500).

      Társasházi partnereinknek lehetőségük van a vízmérőállás bejelentést az ugyfelszolgalat@erdivizmuvek.hu e-mailcímünkre megküldeni.
       
      Hibás mérés
      Ha a fogyasztásmérő rendellenesen működik, nem mér, nem lehet leolvasni, vagy a hitelesítés ideje lejárt (a továbbiakban együtt: hibás mérés) a mérőeszköz adatai a számlázás alapjául nem szolgálhatnak.
      A hibás mérés időtartama:
      • ha a meghibásodás tényleges időpontja megállapítható, a meghibásodás időpontjától az új fogyasztásmérő felszerelésének időpontjáig terjedő időtartam,
      • ha a meghibásodás tényleges időpontja nem állapítható meg, a felek által közösen, becsléssel megállapított időtartam, vagy
      • megállapodás hiányában az utolsó mérőleolvasásától az új fogyasztásmérő felszerelésének időpontjáig eltelt időszak, de legfeljebb 12 hónap.
      A hibás méréssel érintett időszakban a számlázás alapjául szolgáló ivóvíz és szennyvíz mennyiségét az utolsó mérési hiba nélküli elszámolási időszak egy napra számított átlagfogyasztása és a hibás mérés alatt eltelt napok számának szorzataként kell meghatározni. Előzmény fogyasztási adatok hiánya esetén a Szolgáltató a Víziközmű-szolgáltatásról szóló 2011. évi CCIX. törvény egyes rendelkezéseinek végrehajtásáról szóló 58/2013. (II.27) Kormányrendelet 8. sz. melléklete által meghatározott fogyasztási adatokból indul ki.
      Az évenkénti leolvasás, részszámlázás tudnivalói

      Azokon a településeken ahol a Felhasználói igényeknek eleget téve az részszámlázás bevezetésre került, lakossági felhasználóinknak kéthavonta, vagy havi rendszerességgel kerül számla kibocsátásra. Ezeken a településeken évente egyszer történik a Szolgáltató általi vízmérő leolvasás, mely várható időpontja a számlán feltüntetésre kerül. Lásd számla magyarázatunkat: (link). 

      Az elszámoló számlából az időközben kiállított részszámlák levonásra kerülnek.
       
      A Szolgáltató által történő évi egyszeri mérőállás leolvasások között Felhasználóink jellemzően kéthavonta rész-számlát kapnak, melyben feltüntetett víz- (és csatorna) szolgáltatás mennyisége – alapesetben – az előző év 12 havi fogyasztási adatokból kalkulált kéthavi mennyiség. Amennyiben egy meghatározott időpontban (ennek elvárt időpontja a számlán feltüntetésre kerül) Ön a fogyasztásmérő állását Társaságunk felé eljuttatja (bediktálja), úgy minden esetben elszámoló számla kerül kiállításra.
       
      Tájékoztatjuk továbbá Önt, hogy 2014. évtől kezdődően, amennyiben az évi egyszeri, előre jelzett időszakban vízmérő-leolvasó munkatársunk többszöri felkeresés ellenére sem tudja a vízmérőt leolvasni, a részszámlát ugyancsak kiállítjuk és megküldjük, azonban azzal párhuzamosan felszólító levelet küldünk a Felhasználói szerződéses kötelezettség teljesítésére, és értesítjük a megismételt leolvasás várható időpontjáról.

      Amennyiben nem biztosítja vízmérő Szolgáltató általi leolvasását, úgy a közszolgáltatási szerződés felmondásra kerülhet, mely a víziközmű-szolgáltatás korlátozását vonhatja maga után!

      Kérjük, engedje meg, hogy felhívjuk szíves figyelmét - a későbbi viták elkerülése érdekében – a fenti elszámolási módozattal kapcsolatosan a következőkre:
      • az évi egyszeri mérőleolvasás miatt év közben rendszeresen ellenőriznie kell a vízmérő és a házi ivóvízhálózat állapotát, mivel a Felhasználó kezelésében álló vezetékszakaszon vízelfolyás alakulhat ki. Tekintettel arra, hogy általunk a megelőző 12 hónap fogyasztási adatai, ill. annak változása nem ellenőrizhető, a Szolgáltatónak sem a vízdíjból, sem a szennyvízdíjból nem áll módjában jóváírást eszközölni.
      • átlag ill. átalány mennyiség részszámlázása esetén, amennyiben annak mennyisége nem igazodott a fogyasztási szokásokhoz, az éves elszámoló számlában nagy összegű fizetendő díjkülönbözet alakulhat ki, melyre a Szolgáltató díjkedvezményt, méltányosságot nem tud biztosítani.
      • Felhasználói mérőállás bediktálása esetén nagyon pontosan szükséges a vízmérőállást leolvasni, mert tévesztés vagy elírás esetén a számla tartalmáért a Szolgáltató nem tud felelősséget vállalni.

      Fontos tudnivaló, hogy amennyiben a Felhasználó a Szolgáltató által előre jelzett időpontban mérőállást nem diktál, úgy a Szolgáltató a részszámlát automatikusan a megelőző elszámolási időszak átlagfogyasztási adatai alapján készíti el.

      Számlabemutatási típusok

      Papír alapú számlánkat, és az ahhoz kapcsolódó számla magyarázatot itt (link) megtekintheti. Amennyiben további kérdése merülne fel, munkatársaink telefonos ügyfélszolgálatunkon készséggel állnak rendelkezésére. De kérdéseit felteheti írásban is akár az elektronikus ügyfélszolgálati rendszerünkön keresztül, akár az ugyfelszolgalat@erdivizmuvek.hu e-mail címünkre megküldve.
       
      Díjmentes e-számla szolgáltatásunkat a Díjnet e-számla szolgáltató rendszerének használatával veheti igénybe víz- és szennyvízelvezetési szolgáltatásban részesülő ügyfeleink (www.dijnet.hu).
      Az e-számla egy olyan, elektronikus formában kibocsátott számla, amelyen pontosan azok az adatok szerepelnek, mint az eddigi papír alapú, kinyomtatott számlán, és épp olyan hiteles is, ezt garantálja a jogszabály szerinti elektronikus aláírás és az időbélyegző.


      Az e-számla előnyei:
      • Számláit az interneten keresztül bármikor és bárhol megtekintheti, és gondoskodhat azok kifizetéséről.
      • A számlák a kiállításuk után azonnal az Ön rendelkezésére állnak, valamint a számlák érkezéséről e-mailben értesítést küldünk.
      • Nem kell a postán a csekkel sorban állnia, a számlákat és az igazolószelvényeket őriznie.
      • Korábbi számláit könnyen visszakeresheti, hiszen ezeket rendezett formában 18 hónapig az interneten elérhetővé tesszük.
      • Az adatkapcsolat biztonságos 128 bites SSL titkosítással védett környezetben történik.
      • Az elektronikus formában megjelenő számlák esetében nem csak a tárolás, a megőrzés, a visszakeresés lesz egyszerűbb, de a kevesebb papírfelhasználással környezetünket is óvjuk.
      • Az e-számla szolgáltatás ingyenes.
      A regisztráció menetéről és az e-számláról bővebben itt tájékozódhat.
      A hatályos jogszabályok szerint a számla eljuttatásáról oly módon kell gondoskodnunk, hogy a számla kiegyenlítésére Önnek a kézhezvételtől legalább 8 nap álljon rendelkezésére. A számla késedelmes kézhez vétele azonban nem mentesíti a Felhasználót a fizetési kötelezettsége alól.
      A kézbesítésre vonatkozó részletes tájékoztatást Társaságunk Üzletszabályzatának 4. pontja tartalmazza. Üzletszabályzatunkat itt tekintheti meg.
       
      Számla késedelmes kézhezvétele esetén

      Amennyiben aktuális számláját nem kapta kézhez, kérjük, azt jelezze telefonos ügyfélszolgálati munkatársainknak, elektronikus ügyfélszolgálati rendszerünkön keresztül, vagy elektronikus levél formájában az ugyfelszolgalat@erdivizmuvek.hu e-mail címünkre megküldve.
       
      Tájékoztatjuk, hogy ha önhibáján kívül eső okokból (pl. késedelmes kézbesítés esetén) késedelembe esne a számla befizetésével, úgy Társaságunk a számla rendezésére egy pótbefizetési határidő biztosítása mellett kamatmentes befizetési lehetőséget biztosít.


      Számlakifogás
      Felhasználó a számla kézhezvételét követően kifogással élhet az ÉTV Kft-nél, amelynek a számla kiegyenlítésére vonatkozó kötelezettségre nincsen halasztó hatálya, kivéve, ha lakossági felhasználónak kibocsátott számláról van szó, továbbá a számlán feltüntetett mennyiség alapján a kifogásolt számlában feltűntetett havi fogyasztás az előző 12 hónap havi átlagfogyasztásának kétszeresét meghaladja, valamint a reklamáció közlésére még a fizetési határidő lejártát megelőzően került sor.
      Az ÉTV Kft. köteles a számlakifogást kivizsgálni, és a kifogás közlésétől számított 15 napon belül álláspontjáról a felhasználót írásban értesíteni.
      Ha a számlakifogás benyújtása esetében a fenti, halasztó hatály feltételei nem teljesülnek, úgy a számlareklamáció benyújtásától függetlenül a Felhasználónak a megkifogásolt számlát a fizetési határidőn belül meg kell fizetnie.
      Ha a számlakifogás halasztó hatályúnak minősül, de a kifogást az ÉTV Kft. elutasítja, úgy az elutasítást követően az eredeti (megreklamált, de nem módosított) számlát a válaszlevelünk kézhezvételét követő 8 napon belül késedelmi kamat nélkül fizetheti meg a Felhasználó.
       
       
      Számlamásolatok díja

      Társaságunknál a számlamásolatok kiadása első ízben mindig díjmentes. Amennyiben rendkívüli iratmásolatra, továbbá nem formanyomtatványon kezelhető, az ügyfélszolgálati iroda által használt igazolásra van szüksége, úgy adatszolgáltatási díj fizetendő. Az aktuális díjakról kérjük, tájékozódjon telefonos ügyfélszolgálatunkon vagy weboldalunkon.
      Elektronikus ügyfélszolgálatunkon elérhető lehetőségek a számlázáshoz kapcsolódóan

      Regisztrált felhasználóként elektronikus ügyfélszolgálati rendszerünkön keresztül korábbi számláit is megtekintheti. Továbbá lehetősége van a fizetési mód (csekkes, egyéni átutalás, csoportos beszedés) megváltoztatására, így időt megtakarítva nem kell ügyfélszolgálati irodánkat felkeresnie.
       
      Amennyiben az Ön ingatlana olyan településen található, ahol évi egyszeri leolvasás és részszámlázás került bevezetésre, és a számlázott általány mennyiségét szeretné megnövelni, illetve csökkenteni, úgy erre – és rendkívüli elszámolásra is - lehetőséget biztosítunk.
       
      További kényelmi szolgáltatásunk, hogy regisztrált ügyfélként lehetősége van elektronikus ügyfélszolgálatukon keresztül változtatást kezdeményezni a számlázás módjára vonatkozóan.
      Abban az esetben, ha nem felel meg Önnek a számlázott átalány mennyiség, mivel a tényleges fogyasztás alapján szeretné, ha számláját elkészítenénk, úgy kezdeményezheti a diktálásra történő áttérést. A számlázási mód váltáskor minden esetben elszámoló számlát készít Társaságunk, így szükséges egy aktuális vízmérőállás biztosítása is.
       
      A fent leírt lehetőségek igénybevételéhez kérjük, látogassa meg honlapunkat az alábbi elérhetőségen. www.erdivizmuvek.hu/eugyfelszolgalat/

      5. Számlabefizetés

      Számláink befizetésére azok keltétől számított 15 napon belül van lehetősége, késedelmi kamat felszámítása nélkül.
      A társaságunk által kibocsátott számlák kiegyenlítésére több lehetőséget biztosítunk:
       
      Csoportos beszedési megbízás
      A számlakifizetés legkényelmesebb módja, amikor Ügyfeleink megbízást adnak a számlavezető bankjuknak, hogy a Szolgáltató számláinak ellenértékét Társaságunk a bankszámláról rendszeresen leemelje. Csoportos beszedési megbízást a bankjánál adhat. Megjelölhető egy felső értékhatár is, ameddig a számlák kiegyenlítését Ön engedélyezi a bank számára.
       
      Amennyiben csoportos beszedési megbízással kívánja vízdíjszámláit kiegyenlíteni, kérjük a számlavezető pénzintézeténél a megbízásában az alábbi adatokat megadni szíveskedjék.
      Jogosult neve: Érd és Térsége Víziközmű Kft.
      Jogosult azonosítója: A10819067
      Fogyasztóazonosító: a számlán található 9 jegyű felhasználói azonosító szám
       
      A számlavezető pénzintézethez eljuttatandó formanyomtatványunkat itt érheti el:
      http://www.erdivizmuvek.hu/hu/portlet/downloads/download?oid=44
       
      Banki eseti átutalás
      Lehetősége van eseti banki átutalással is rendezni a számla ellenértékét.
      Bankszámlaszámunk: 10102244-58172900-01000001 (Budapest Bank)
      Átutalásnál kérjük, minden esetben tüntesse fel a közleményben a 9 jegyű felhasználó azonosító számot illetve a számla sorszámát!
      Amennyiben átutalásában nem adja meg a számla sorszámát, úgy a beérkezett összeget a legrégebbi ki nem fizetett számlájának teljesítésére számoljuk el.
       
      iCsekk QR kódos befizetés
      iCsekk alkalmazással gyorsan és egyszerűen kifizetheti számláját! Ehhez töltse le Android, vagy iPhone készülékére az alkalmazást és regisztrálja bankkártyáját, majd olvassa be a számla végén található QR kódot!
      További információk: www.erdivizmuvek.hu/icsekk és www.icsekk.hu
       
      Bankkártyás számlakiegyenlítés a Díjnet Zrt rendszerén keresztül
      Amennyiben Ön az e-számla mellett döntött, a www.dijnet.hu weboldalra belépve számláit bankkártyával is könnyedén kiegyenlítheti.
      További információk: www.erdivizmuvek.hu/eszamla
       
      Készpénzes díjbeszedés a felhasználási helyen
      A fogyatékkal élő védendő felhasználók nyilvántartásában szereplő lakossági felhasználó kérelmezheti a számla ellenértékének a felhasználási helyen történő kiegyenlítését. Ennek időpontja kizárólag az ügyfélszolgálati iroda nyitva tartási idejében lehetséges, és a pontos időpontról előzetesen a Felhasználó és az ÉTV Kft. telefonos egyeztetést folytatnak le. A számla nem készpénzes fizetési móddal kerül kiállításra, a számla befizetését a helyszínen aláírt készpénz átvételi elismervény igazolja.
       
      Természetesen készpénzzel illetve bankkártyával is kiegyenlítheti számláját személyesen, Érd, Felső u. 2. szám alatti ügyfélszolgálati irodánkban, nyitvatartási időben.
       
      Kérjük, fordítson figyelmet a vízdíjszámla határidőben történő kiegyenlítésére!
      A fizetési határidőt a számla első oldalát helyzetük el, késedelmes befizetés esetén a szolgáltató jogosult a Ptk. szerinti késedelmi kamat felszámítására.
       
      A fizetési módot legegyszerűbben elektronikus ügyfélszolgálatunkon módosíthatja, ahol jelenlegi folyószámla egyenlegét is megtekintheti!
      További információk: www.erdivizmuvek.hu/eugyfelszolgalat/
       
      6. Fizetéskönnyítési megoldások, védendő felhasználók
       
      Fizetési halasztás
      Amennyiben számlája pénzügyi rendezése nehézséget okoz Önnek, lehetősége van arra, hogy fennálló díjtartozását fizetési határidőt követően teljesítse, amennyiben erre irányuló kérelmét Társaságunkhoz eljuttatja. Kérelme elbírálásra kerül, majd ennek eredményéről írásban értesítjük.

      Részletfizetés
      Amennyiben fizetési nehézségei miatt felhalmozott díjtartozásának, vagy nagyobb összegű számlájának kiegyenlítését egy összegben nem tudja vállalni, kérheti a díjhátraléka részletekben történő megfizetését. Kérelmének jóváhagyása esetén Társaságunk elkészíti a részletfizetési megállapodást, mely a mindkét fél által történő aláírást és a Szolgáltató példányának visszaérkezését követően lép érvénybe. Részletfizetés naptári évenként egyszer kérhető.
      Amennyiben bármely részlet határidőre történő befizetését elmulasztja, a fennmaradó tartozása azonnali egy összegben esedékessé válik a költségekkel és késedelmi kamatokkal együtt, illetve újabb részletfizetési kérelme automatikusan elutasításra kerül. A részletek fizetése mellett a mindenkor esedékes számlákat is ki kell egyenlítenie.

      Részletfizetési lehetőség iránti kérelmét személyesen, telefonos ügyfélszolgálatunkon vagy akár már elektronikus ügyfélszolgálatunkon keresztül is eljuttathatja hozzánk: www.erdivizmuvek.hu/eugyfelszolgalat/
       
      Igénybe vehető támogatások
      A helyi Önkormányzatoknál működő családsegítő szolgálatnál lehetősége van adósságkezelési támogatás igénybevételére (a támogatási forma településenként eltérhet). Az adósságkezelés célja, hogy az igénybevevőket segítse díjhátralékuk (lakhatási költségek körébe tartozó közüzemi díjtartozás) csökkentésében és - lehetőség szerint - azok megszűntetésében.
      Az adósság rendezéséhez többféle támogatás vehető igénybe melyeket a mindenkor hatályos helyi rendeletek szabályoznak. A támogatások igényléséhez mindig a családsegítő szolgálattal való szoros együttműködés szükséges.
       
      Fizetési kedvezmények szociálisan rászoruló védendő felhasználók esetében
      A szociálisan rászoruló védendő felhasználó 12 naptári hónapon belül egy alkalommal részletfizetési kedvezményt vagy fizetési haladékot kérhet. Erre a szociálisan rászoruló felhasználó figyelmét az ÉTV Kft. a fizetési felszólításban felhívja, egyúttal tájékoztatja a szociálisan rászorulót a részletfizetés, illetve a fizetési haladék leghosszabb igénybe vehető időtartamáról és a tervezett fizetési ütemezésről.
      Részletfizetési kedvezmény és fizetési haladék csak olyan szociálisan rászoruló felhasználót illet meg, aki vállalja, hogy a részletfizetés, fizetési haladék igénybevételének időtartama alatt igénybe vett víziközmű-szolgáltatás díját és a tartozás részösszegeit, illetve a tartozás halasztott összegét a víziközmű-szolgáltató által méltányosan megállapított, határidőben és ütemezésben kiegyenlíti.
      Az ÉTV Kft. a szociálisan rászoruló felhasználó fizetési kedvezményre vonatkozó kérelmét 15 napon belül megválaszolja.
      Amennyiben a szociálisan rászoruló Felhasználó a részletfizetési, illetve fizetési haladékra vonatkozó megállapodás feltételeit megszegi, a víziközmű-szolgáltató jogosult a részletfizetésre, illetve fizetési haladékra vonatkozó megállapodás azonnali hatályú felmondására. A részletfizetés, fizetési haladék időtartama alatt a kedvezménnyel érintett díjfizetési kötelezettség vonatkozásában a felhasználót kamat- és kötbérfizetési kötelezettség nem terheli.
      A részletfizetés időtartama az igénylést megelőző 12 hónapban számlázott csatornadíj használatból számított:
      • 1 havi átlagfogyasztás ellenértékét meg nem haladó tartozás esetén legalább két hónap,
      • 3 havi átlagfogyasztás ellenértékét meg nem haladó tartozás esetén legalább öt hónap,
      • 3 havi átlagfogyasztást meghaladó tartozás esetén legalább hat hónap.
      A fizetési haladék időtartama legfeljebb 60 nap, különös méltánylást érdemlő esetben 90 nap. A részletfizetés, fizetési haladék tekintetében a fentiektől - a szociálisan rászoruló felhasználó javára – az ÉTV Kft. eltérhet.
       
       
      Védendő Felhasználói kedvezmények
       
      A víziközmű-szolgáltatási jogszabályok a legnehezebb helyzetben lévő lakossági Felhasználókat védelem alá helyezik. Ez azt jelenti, hogy a védendő felhasználók jogosultak bizonyos kedvezményekre, szolgáltatásokra, melyek azonban a víz- és csatornaszolgáltatás díját nem érintik. A védendő felhasználók a kedvezményeket és szolgáltatásokat csak egy felhasználási helyen vehetik igénybe.
      A védendő felhasználók a védelemre jogosító, jogszabályban meghatározott tulajdonságuk alapján szociálisan rászoruló vagy fogyatékkal élő felhasználóként részesülhetnek a víziközmű-szolgáltató által nyújtott, jogszabályban részletesen meghatározott kedvezményben.
      Az igénybevételre vonatkozó részletes szabályokat a Víziközmű-szolgáltatásról szóló 2011. évi CCIX. törvény egyes rendelkezéseinek végrehajtásáról szóló 58/2013. (II.27) Kormányrendelet határozza meg.
      A védendő felhasználók nyilvántartásába történő felvételt Önnek kell kérnie a honlapunkon elérhető adatlap kitöltésével és a rászorultságot igazoló eredeti iratok bemutatásával az igazolás kiállításától számított 30 napon belül az ÉTV Kft. ügyfélszolgálati irodájában. A 30 nap elteltét követően új igazolást kell kérnie. A védendő felhasználói körbe tartozás igazolására az Ön kérelmére a jegyző igazolja, hogy életvitelszerűen tartózkodik a kérelemben megjelölt felhasználási helyen, a védendő felhasználói státuszra jogosító ellátást megállapító szerv, hogy a kérelem benyújtásakor Ön részesül az adott ellátásban.
       
      Szociálisan rászoruló védendő felhasználók
      Szociálisan rászoruló felhasználónak azt a természetes személyt kell tekinteni, aki, vagy akinek a háztartásában élő személy:
      a) a szociális igazgatásról és szociális ellátásokról szóló 1993. évi III. törvény (a továbbiakban: Szoctv.) 32/B. §-a szerinti időskorúak járadékában részesül,
      b) a Szoctv. 33. §-a szerinti aktív korúak ellátására jogosult,
      c) a Szoctv. 38. §-a szerinti lakásfenntartási támogatásban részesül,
      d) a Szoctv. 40–44. §-a szerinti ápolási díjban részesül,
      e) a gyermekek védelméről és a gyámügyi igazgatásról szóló 1997. évi XXXI. törvény (a továbbiakban: Gyvt.) 19. §-a szerinti rendszeres gyermekvédelmi kedvezményben részesül,
      f) a Gyvt. 25. §-a szerinti otthonteremtési támogatásban részesült, a támogatás megállapításától számított 3 éven keresztül,
      g) a Gyvt. 54. §-a szerinti nevelőszülő, aki saját háztartásában neveli a gondozásába helyezett átmeneti vagy tartós nevelésbe vett gyermeket, vagy
      h) a hitelszerződésből eredő kötelezettségeiknek eleget tenni nem tudó természetes személyek lakhatásának biztosításáról szóló törvény alapján a Nemzeti Eszközkezelővel bérleti jogviszonyban áll.
      Amennyiben Ön szociális helyzete alapján rászoruló Felhasználónak minősül, kedvezményként 12 naptári hónapon belül egy alkalommal részletfizetésre és fizetési halasztás igénybevételére jogosult.
      Részletfizetési kedvezmény és fizetési haladék Önt akkor illeti meg, ha vállalja, hogy a részletfizetés, fizetési haladék igénybevételének időtartama alatt igénybe vett víziközmű-szolgáltatás díját és a tartozás részösszegeit, illetve a tartozás halasztott összegét a vízközmű-szolgáltató által méltányosan megállapított, határidőben és ütemezésben kiegyenlíti.
      Ha a részletfizetési, illetve fizetési haladékra vonatkozó megállapodás feltételeit megszegi, a víziközmű-szolgáltató jogosult a részletfizetésre, illetve fizetési haladékra vonatkozó megállapodás azonnali hatályú felmondására. A részletfizetés, fizetési haladék időtartama alatt a kedvezménnyel érintett díjfizetési kötelezettség vonatkozásában kamat- és kötbérfizetési kötelezettség Önt nem terheli.
       
      A részletfizetés időtartama az igénylést megelőző 12 hónapban számlázott ivóvíz felhasználásból számított:
      - egy havi átlagfogyasztás ellenértékét meg nem haladó tartozás esetén legalább két hónap,
      - 3 havi átlagfogyasztás ellenértékét meg nem haladó tartozás esetén legalább öt hónap,
      - 3 havi átlagfogyasztást meghaladó tartozás esetén legalább hat hónap.
       
      A fizetési haladék időtartama legfeljebb 60 nap, különös méltánylást érdemlő esetben 90 nap.
      A részletfizetés, fizetési haladék tekintetében a fentiektől - a szociálisan rászoruló felhasználó javára – az ÉTV Kft. eltérhet.
       
      Fogyatékkal élő védendő felhasználók
      A fogyatékkal élő védendő felhasználót különösen a méréssel, a leolvasással, a számlázással és a díjfizetési módokkal kapcsolatosan igényeinek megfelelő, különleges bánásmódban kell részesíteni.
      A fogyatékkal élő lakossági felhasználó a védendő felhasználók nyilvántartásába történő felvételére való jogosultságát
      a) a Víziközmű-szolgáltatásról szóló 2011. évi CCIX. törvény egyes rendelkezéseinek végrehajtásáról szóló 58/2013. (II.27) Kormányrendelet 10. melléklet A) része szerinti, 30 napnál nem régebbi, kitöltött és aláírt nyomtatvány benyújtásával, és
      b) ha
      ba) vakok személyi járadékában részesül, a juttatást megállapító vagy folyósító szerv által kiadott, a jogosultság fennállását igazoló, 30 napnál nem régebbi határozat vagy igazolás eredeti példányának bemutatásával, vagy a Víziközmű-szolgáltatásról szóló 2011. évi CCIX. törvény egyes rendelkezéseinek végrehajtásáról szóló 58/2013. (II.27) Kormányrendelet 10. melléklet B) része szerinti, 30 napnál nem régebbi, kitöltött és aláírt nyomtatvány benyújtásával;
      bb) fogyatékossági támogatásban részesül, a juttatást megállapító vagy folyósító szerv által kiadott, a jogosultság fennállását igazoló, 30 napnál nem régebbi határozat vagy igazolás eredeti példányának bemutatásával, vagy a Víziközmű-szolgáltatásról szóló 2011. évi CCIX. törvény egyes rendelkezéseinek végrehajtásáról szóló 58/2013. (II.27) Kormányrendelet 10. melléklet B) és C) része szerinti, 30 napnál nem régebbi, kitöltött és aláírt nyomtatvány benyújtásával; vagy
      bc) a víziközmű-szolgáltatás megszüntetése, felfüggesztése a lakossági felhasználó vagy a vele közös háztartásban élő személy életét vagy egészségét közvetlenül veszélyezteti, a 10. melléklet C) része szerinti, 30 napnál nem régebbi, kitöltött és aláírt nyomtatvány benyújtásával igazolhatja.
       
      A fogyatékosság jellegét, amely a fogyatékkal élő felhasználót alkalmatlanná teszi a fogyasztásmérő leolvasására, a mérőállás közlésére, a számlaolvasásra, vagy a számla felhasználási helyen kívüli, készpénzes fizetéstől eltérő kiegyenlítésére, továbbá az fenti bekezdés b) pont bc) alpontjának esetleges fennállását a kezelőorvos, ennek hiányában a háziorvos igazolja a Víziközmű-szolgáltatásról szóló 2011. évi CCIX. törvény egyes rendelkezéseinek végrehajtásáról szóló 58/2013. (II.27) Kormányrendelet 10. melléklet C) része szerinti nyomtatvány kitöltésével. Ha a rehabilitációs szakigazgatási szerv, a Nemzeti Rehabilitációs és Szociális Hivatal szakvéleményezési hatásköre az érintettre kiterjed, a kezelőorvos és a háziorvos a Víziközmű-szolgáltatásról szóló 2011. évi CCIX. törvény egyes rendelkezéseinek végrehajtásáról szóló 58/2013. (II.27) Kormányrendelet 10. melléklet C) része szerinti nyomtatványt e szerv szakvéleménye alapján tölti ki.
      A víziközmű-szolgáltató a fogyatékkal élő felhasználót a rászorultság igazolását követő 8 napon belül nyilvántartásba veszi, és a nyilvántartásba vételről a felhasználót további 8 napon belül írásban tájékoztatja.
      A vakok személyi járadékában vagy fogyatékossági támogatásban részesülő személyt, mint fogyatékkal élő felhasználót nem kell személyes körülményeinek megfelelő, különleges bánásmódban részesíteni, ha vele együtt olyan nagykorú személy él, aki nem fogyatékkal élő felhasználó.
      Az fenti bekezdés b) pont bc) alpontja szerinti körbe tartozó, a felhasználóval egy háztartásban élő fogyatékkal élő személyre tekintettel, a fogyatékkal élőnek nem minősülő felhasználó is kérheti a fogyatékkal élő személyek nyilvántartásába történő felvételét, de ugyanazon fogyatékkal élő személyre tekintettel csak egy felhasználó egy felhasználási hely vonatkozásában szerepelhet a nyilvántartásban jogosultként.
       
      Az fenti bekezdés b) pont ba) és bb) alpontja szerinti körbe tartozó fogyatékkal élő felhasználót megillető különleges bánásmód:
      a) havi (időközi) mérőleolvasás a felhasználási helyen,
      b) készpénzben történő számlakiegyenlítés a felhasználási helyen,
      c) a számla értelmezéséhez az érintett víziközmű-szolgáltató üzletszabályzata szerint nyújtott egyedi segítség (helyszíni számlamagyarázat, számlafordíttatás),
      d) helyszíni (otthoni) ügyintézés lehetősége.
       
      Amennyiben a fogyatékkal élő védendő Felhasználó a Víziközmű-szolgáltatásról szóló 2011. évi CCIX. törvény egyes rendelkezéseinek végrehajtásáról szóló 58/2013. (II.27) Kormányrendelet 10. mellékletének benyújtásával, megfelelően kitöltött és aláírt formában igazolja, hogy a víziközmű-szolgáltatás megszüntetése, felfüggesztése a Felhasználó vagy a vele közös háztartásban élő személy életét vagy egészségét közvetlenül veszélyezteti, úgy díjtartozás esetén a Szolgáltató a közüzemi ivóvíz-szolgáltatás felfüggesztését vagy korlátozását a felhasználási helyen nem foganatosítja.
       
      A védendő felhasználók nyilvántartásba vételéhez szükséges adatlapok, ill. azok kitöltési útmutatója honlapunkról letölthetőek (http://erdivizmuvek.hu/ugyfelszolgalat/letoltheto_dokumentumok/) illetve ügyfélszolgálati irodáinkon vagy telefonos ügyfélszolgálatunkon keresztül is díjmentesen igényelhetőek.
       
       
      7. Szolgáltatáskorlátozás, behajtás

      Fizetési felszólítás, késedelmi kamat
      Amennyiben fizetési határidőn belül nem tesz eleget fizetési kötelezettségének, Társaságunk fizetési felszólítást küld egy készpénzátutalási megbízással (postai sárga csekk), mely segítéségével a fennálló díjtartozását egy összegben rendezheti. A késedelmes napokra a 2013. évi V. törvény (Ptk.) szerinti késedelmi kamatot számítjuk a vízdíjszámlán feltüntetett fizetési határidőt követő első naptól kezdődően a tartozás kiegyenlítésének napjáig.
       
      Ivóvíz-szolgáltatás korlátozása vagy felfüggesztése
      A Szolgáltató élhet annak lehetőségével, hogy kétszeri igazolt felszólítást követően (tértivevényes levélben ivóvíz-szolgáltatáskorlátozás előtti fizetési felszólítás) a felhasználási helyen a vízszolgáltatást korlátozza vagy felfüggessze. Erre akkor kerülhet sor, ha a megküldött fizetési felszólításunk kézhezvételét követően sem rendezi díjtartozását, illetve nem élt a fizetéskönnyítési lehetőségekkel.
       
      Lakossági Felhasználók esetében a vonatkozó jogszabályok alapján díjtartozás miatt az előző pontban ismertetett lakossági eljárás eredménytelensége esetén az előre egyeztetett időpontban intézkedünk az ivóvíz-szolgáltatás korlátozásáról, a jogszabályi előírások megléte esetén felfüggesztés is történhet. Korlátozás ill. felfüggesztés esetén a közegészségügyi követelmények teljesítéséhez szükséges ivóvízellátást biztosítjuk, mely legalább 20 liter/fő/nap mennyiséget jelent.
      A fenti ivóvíz mennyiséget leggyakrabban csökkentett víznyomással (korlátozás esetén), illetve palackos vagy zacskós vízzel, ill. közkútról (felfüggesztés esetén) biztosítjuk.
      Nem lakossági Felhasználók esetében előre jelzett időpontban a közüzemi ivóvíz-szolgáltatást felfüggeszti és a közszolgáltatási szerződést felmondja.

      A befizetés megtörténtét igazoló bizonylatot legkésőbb az értesítésben szereplő szolgáltatáskorlátozás várható időpontját megelőző munkanapon délelőtt 10 óráig kell Társaságunk fax, vagy e-mail elérhetőségeire elküldenie. Amennyiben a befizetés tényét a személyes felkeresése alkalmával munkatársainknak igazolja, úgy a mindenkor érvényes díjszabás alapján kiszállási díj megfizetése is esedékessé válik.
       
      Amennyiben az ivóvíz-szolgáltatás korlátozásának bevezetése elkerülhetetlen, Ügyfelünk együttműködése esetén a korlátozás vízmérő aknában történik. Együttműködés hiányában közterületen végezzük el a munkálatokat a gerincvezetéken történő korlátozással/ leválasztással, ebben az esetben a helyreállítás költsége jelentősen magasabb. Amennyiben a munkálatok elvégzése során a szilárd burkolat bontása elengedhetetlen, a burkolat-helyreállítási díj megfizetése is esedékessé válik, mely tovább növeli a költségeket.
       
      Amennyiben a fogyatékkal élő védendő Felhasználó a Víziközmű-szolgáltatásról szóló 2011. évi CCIX. törvény egyes rendelkezéseinek végrehajtásáról szóló 58/2013. (II.27) Kormányrendelet 10. mellékletének benyújtásával, megfelelően kitöltött és aláírt formában igazolja, hogy a víziközmű-szolgáltatás megszüntetése, felfüggesztése a Felhasználó vagy a vele közös háztartásban élő személy életét vagy egészségét közvetlenül veszélyezteti, úgy díjtartozás esetén a Szolgáltató a közüzemi ivóvíz-szolgáltatás felfüggesztését vagy korlátozását a felhasználási helyen nem foganatosítja.
       
      A vízkorlátozással és annak helyreállításával kapcsolatosan felmerült költségeit az ÉTV Kft. a vonatkozó jogszabályok alapján a Felhasználóra hárítja. A szolgáltatás helyreállítása csak a tartozás maradéktalan megfizetése vagy egyedi elbírálás esetén a részletfizetési megállapodás megkötése után lehetséges.

      Mellékszolgáltatási szerződés felmondása
      Amennyiben Ön mellékvízmérővel rendelkezik, a megkötött mellékszolgáltatási szerződése a fizetési késedelem miatt kezdeményezett fizetési meghagyás kibocsátását követő 15 napos határidővel felmondásra kerül, amennyiben díjtartozása rendezése ügyében felszólításunk ellenére nem intézkedik. A mellékszolgáltatási szerződés felmondásáról Társaságunk a szerződés felmondásával egyidejűleg tájékoztatja a bekötési vízmérő szerinti Felhasználót, valamint a megbízott képviselőt. (Egy adott bekötési vízmérőhöz tartozó, mellékszolgáltatási szerződéssel rendelkező elkülönített vízhasználók által teljes bizonyító erejű magánokiratban meghatalmazott személy, aki képviseletükben eljár, ha az nem a bekötési vízmérő szerinti felhasználó.)
       
      A mellékszolgáltatási szerződés felmondását követően az Ön elkülönített felhasználói helyen működő mellékvízmérőjén mért fogyasztást figyelmen kívül hagyjuk, az elkülönült felhasználói helyre fizetendő alapdíjakat a bekötési vízmérőre kibocsátott számlában érvényesítjük.
      Amennyiben a díjtartozást a bekötési vízmérő szerinti Felhasználó/Lakóközösség sem rendezi ivó-vízszolgáltatás korlátozását a Szolgáltató a bekötési vízmérőnél elvégzi. 


      Jogi eljárás
      Amennyiben nem intézkedik a díjtartozás rendezése érdekében, követelésünket Társaságunk jogi képviselőjének átadjuk, hogy a kintlévőségünk mielőbbi megtérülése érdekében bírósági úton eljárjon. Jogi képviselő fizetési meghagyásos eljárást kezdeményez, majd ezt követően nem teljesítés esetén gondoskodik a végrehajtási eljárás megindításáról, amely végső esetben akár az ingatlan árverésen történő értékesítéséhez és egyéb szankciókhoz is vezethet.
       
      Amennyiben az előző pontban részletezett jogi eljárás megindítására sor kerül, további költségek merülnek fel, melynek megfizetése az adóst terhelik. Ilyenek pl.: a fizetési meghagyás megindításával összefüggő díj, jogtanácsosi munkadíj, végrehajtási eljárás megindításával kapcsolatban felmerült díj, végrehajtónak fizetendő díjak, költségek, jutalékok, adatszolgáltatások díjai.
       
       
      8. Műszaki ügyintézés, locsolási kedvezmény, a szolgáltatás megszüntetése
       
      Vízbekötés
      Bővebb információkért kérjük, olvassa el az ivóvízbekötéssel kapcsolatos tájékoztatónkat.
      Elérhetősége: http://www.erdivizmuvek.hu/hu/portlet/downloads/download?oid=19
       
      Csatornabekötés
      Bővebb információkért kérjük, olvassa el a csatornarákötéssel kapcsolatos tájékoztatónkat.
      Elérhetősége: http://www.erdivizmuvek.hu/hu/portlet/downloads/download?oid=20
       
      Nyári locsolási kedvezmény, locsolási célú vízmérő létesítése
      A vonatkozó jogszabályok szerint a szennyvízelvezetési helyről a szennyvízelvezető műbe kerülő szennyvíz mennyisége méréssel (szennyvízmennyiség mérő beépítésével) - mérés hiányában pedig az adott helyen fogyasztott vízmennyiség alapulvételével állapítható meg. Azaz amennyiben a szennyvízmennyiséget külön nem mérik, az elfogyasztott vízmennyiség alapján kell megfizetnie a szennyvízdíjat.
       
      Nem veszi figyelembe az ÉTV Kft. a szennyvíz mennyiségének meghatározásánál az elkülönített mérés hiányában, házikert öntözéséhez kizárólag május 1-jétől szeptember 30-ig terjedő időszakban felhasznált, az elszámolás alapjául szolgáló ivóvízfogyasztás 10 százalékát elérő vízmennyiséget, amennyiben azt a lakossági Felhasználó – az ellenőrzés lehetőségének előzetes értesítés mellőzésével történő felajánlásával – kéri. Az ÉTV Kft. e csatornadíj kedvezményt mennyiségi korrekció útján biztosítja.
      A jogszabályi környezet változása miatt a fenti kedvezményt 2016. évtől már igényelni kell, 2015. évben és az azt megelőző időszakban a kedvezményt igénylés nélkül biztosította az ÉTV Kft. minden lakossági Felhasználónak.
       
      Legkésőbb 2016. február 28-ig a már szerződött lakossági Felhasználók részére az ÉTV Kft. az elkülönített mérés nélküli, locsolási csatornadíj kedvezmény vonatkozásában igénylőlapot juttat el postai úton. A locsolási csatornadíj kedvezményre jogosító igénylőlap Társaságunk részére történő visszaküldésének határideje 2016. április 15, mely beérkezése esetén az ÉTV Kft. a kedvezményt 2016. május 1-től biztosítja.
       
      Amennyiben az igénylőlap 2016. április 15. után érkezik be az ÉTV Kft-hez, úgy az elkülönített mérés nélküli, locsolási csatornadíj kedvezményt a soron következő elszámolási periódusban biztosítjuk a Felhasználó részére, a korábbi periódusra elmaradt locsolási kedvezmény visszamenőlegesen nem érvényesíthető.
      Új felhasználó esetében az igénylési lehetőség a közszolgáltatási vagy mellékszolgáltatási szerződéskötéskor is lehetséges.
       
      Az elkülönült mérés nélküli, locsolási csatornadíj kedvezmény igénylésének feltételei:
      • Írásos igénylés beérkezése a Szolgáltatónak adott év április 15-ig azzal, hogy Felhasználó lehetőséget biztosít Szolgáltatónak, hogy az igénybevétel feltételeit előzetes értesítés nélkül ellenőrizze.
      • A Felhasználó egyéb, helyi vízvételi lehetőséggel nem rendelkezik (víziközműből szolgáltatott ivóvizet használ locsolás céljára), és nincs külön mérője a locsolási víz elszámolására.
      • A felhasználási helyen hiteles bekötési vagy mellékvízmérő működik.
      • Igénylő rendelkezik az ÉTV Kft-vel kötött érvényes, közszolgáltatási vagy mellékszolgáltatási szerződéssel, illetve nem áll fent teljes körű mellékmérősítés.
      • Felhasználó legfeljebb 2.000 m2-es házikerttel rendelkezik. Ennek tényét Felhasználó a nyilatkozatban aláírásával igazolja.
       
      A kérelmet nem szükséges évente meghosszabbítani, a kedvezményt a közszolgáltatási vagy mellékszolgáltatási szerződés tartama alatt az ÉTV Kft. folyamatosan biztosítja.
       
      Felhasználói mérőállás diktálás hiányában a Szolgáltató arányosítással állapítja meg az fenti időpontokban a kedvezmény alapjául szolgáló kezdő és záró időpont mérőállásait, az arányosítással megállapított mérőállástól kerül a kedvezmény alkalmazásra az arányosítással megbecsült mérőállásig, soron kívüli szolgáltatói mérőleolvasást az ÉTV Kft. az elkülönített mérés nélküli, locsolási csatornadíj kedvezmény okán nem végez.
       
      A részletes tájékoztató és igénylőlap itt érhető el:
      http://erdivizmuvek.hu/hu/portlet/downloads/download?oid=150
       
      További locsolási célú csatornadíj-kedvezmény igénybevételéhez a hatályos jogszabályok által szabályozott módon megtervezett és kivitelezett és a Szolgáltató által engedélyezett locsolási mellékvízmérő vagy locsolási iker(fő)mérő telepítése szükséges.
      A 10%-os mértékű locsolási csatornakedvezmény és a locsolási vízmérő által mért ivóvízmennyiség utáni csatorna-díjkedvezmény együttesen nem vehető igénybe.
       
      Bővebb információkért kérjük, olvassa el a locsolási célú vízmérőkkel kapcsolatos tájékoztatónkat.
      Elérhetősége: http://www.erdivizmuvek.hu/hu/portlet/downloads/download?oid=60
       
      Több lakásos társasházak, lakóegységek fogyasztásának elkülönült mérése
      Elkülönült vízhasználat mérése elszámolási célú mellékmérő(k) létesítésével
      A mellékvízmérők a bekötési vízmérővel rendelkező ingatlan – általában társasház - lakásainak, elkülönített (egyedi) vízhasználatainak mérésére, elszámolására szolgál. Ebben az esetben a Társasház lakásainak (albetétjeinek) fogyasztásáról önálló számlát bocsát ki a Szolgáltató, az elfogyasztott vízmennyiséget a lakások mellékvízmérői külön-külön mérik.
       
      Bővebb tájékoztatásért kérjük, olvassa el a mellékmérősítéssel kapcsolatos tájékoztatónkat.
      Elérhetősége: http://www.erdivizmuvek.hu/hu/portlet/downloads/download?oid=59
       
      Az elkülönült vízhasználat mérése ikermérőkkel
      Az ikermérő egy vagy több ingatlan különböző felhasználási helyei ivóvízhasználatának mérésére szolgál, az ivóvíz bekötővezeték végpontjára csillagpontosan kialakított - a jelenleg üzemelő fővízmérő mellett felszerelt - újabb bekötési vízmérő.
      A legfőbb különbség a mellékvízmérős elszámoláshoz viszonyítva az, hogy minden Felhasználó külön bekötési vízmérővel rendelkezik, így számlázásilag elkülönült módon történik meg a mért mennyiség elszámolása, ebből adódóan fővízmérő-mellékvízmérő mérési különbözet sem jelentkezik.

      Míg a mellékvízmérő tulajdonjoga a Felhasználóé - addig a fővízmérő tulajdonosa a Szolgáltató, így azok hitelesítését, cseréjét is a Szolgáltató végzi saját költségén.
      A főmérősítés megrendelése előtt mindenképpen szükséges egy helyszíni felmérés, amely alátámasztja azt, hogy műszakilag a bekötések kialakítása megfelelő az főmérősítéshez (főmérős akna mérete, állapota, a jelenlegi ivóvíz-hálózat állapota és kialakításának vizsgálata).
      További feltétel, hogy a jelenlegi szabályos fővízmérő akna mérete lehetővé tegye a főmérők egymás mellett történő elhelyezését, továbbá minden lakás külön-külön házi bekötővezeték csatlakozással rendelkezzen a főmérő aknában.
      A helyszíni felmérést Társaságunk végzi el, melynek díja előre fizetendő, az igénybejelentéshez szaktervező által elkészített tervdokumentáció benyújtása szükséges.
       
      Bővebb tájékoztatásért kérjük, keresse telefonos ügyfélszolgálatunkat vagy ügyfélszolgálati irodánkat.
       
      Szolgáltatás szüneteltetése
      A hatályos jogszabályok és Társaságunk Üzletszabályzata szerint a Felhasználó a Szolgáltatóhoz intézett írásbeli nyilatkozatával kezdeményezheti a víziközmű-szolgáltatás szüneteltetését, ha a felhasználási helyet átmenetileg nem használja.
      A szünetelés kérelmezett ideje legfeljebb 1 év lehet.
       
      A szennyvíz elvezetésére irányuló szolgáltatás szüneteltetését, illetve megszüntetését csak a Felhasználó által a népegészségügyi szakigazgatási szervtől beszerzett írásbeli hozzájárulás esetén hajtja végre a Szolgáltató.
      Ha a vízmérőn keresztül tűzivíz-hálózat ellátása is történik, akkor a szüneteltetéséhez a területileg illetékes katasztrófavédelmi kirendeltség írásos engedélye szükséges, a felhasználási hely és a vízmérő gyári számának megjelölésével, melyet a Felhasználónak kell beszereznie.
      A szüneteltetéssel kapcsolatosan a Szolgáltatónál felmerülő díjakat, költségeket a Felhasználó viseli.
       
      Szünetelésre az alábbi feltételek együttes fennállása esetén van lehetőség:
      a) a felhasználó írásban kéri a szüneteltetést és nyilatkozik, hogy a felhasználási helyen rendszeres emberi tartózkodás nincs,
      b) a felhasználó - amennyiben a felhasználási hely víziközmű-szolgáltatásba bekapcsolt ingatlan - nyilatkozik, hogy nem a víziközmű-rendszerből származó egyéb vizet a szennyvíz-törzshálózatba nem kíván vezetni,
      c) a szüneteltetés végrehajtásához a műszaki előfeltételek biztosítottak,
      d) a felhasználó a szünetelés foganatosításával együtt járó költségek előzetes megfizetéséről szóló igazolást, és a felhasználási hely tulajdonosának (amennyiben az nem azonos a felhasználóval) hozzájárulását csatolta.
       
      A Szolgáltató a szüneteltetett víziközmű-szolgáltatás idejére szolgáltatási díjat nem számol fel, így alapdíjat sem.
       
      Szolgáltatás megszüntetése
      A víziközmű-szolgáltatási szerződést közműves ivóvízellátás esetén a felhasználó 60 napos határidővel felmondhatja. Ha a szerződést az ingatlant egyéb jogcímen használó mondja fel, előzetesen a tulajdonos hozzájárulását is be kell szereznie. A víziközmű-szolgáltatási szerződés felmondása nem érintheti hátrányosan az ingatlanon más felhasználó által igénybe vett közműves ivóvíz-szolgáltatást.
       
      Az ivóvíz és/vagy szennyvíz bekötővezetéket Szolgáltató leválasztja a törzshálózatról, és a fogyasztásmérőt leszereli. Ebben az esetben a szolgáltatás újraindítása csak új bekötés létesítéseként végezhető. Tájékoztatjuk, hogy a hatályos jogszabályok szerint az ivóvíz-szolgáltatás megszüntetésével kapcsolatosan felmerült költségeket, továbbá a szilárd útburkolat felbontásával és helyreállításával kapcsolatos költségeket a Felhasználó előzetesen köteles megfizetni a Szolgáltatónak.
       
      Tájékoztatjuk, hogy a munkálatok elvégzéséhez a helyi polgármesteri hivataltól közterület bontási engedély is szükséges, a hivatal egyes esetekben szaktervező által készített forgalomtechnikai tervdokumentáció benyújtását is előírhatja.
       
      A fenti közútkezelői, illetve önkormányzati engedélyek, illetve hozzájárulás birtokában van lehetőség arra, hogy a szolgáltatás megszűntetését a tulajdonos vagy meghatalmazottja írásban kérje Ügyfélszolgálati irodánkban, a fenti összeg(ek) megelőlegezése mellett.
       
      Tájékoztatjuk, hogy az ivóvízbekötés megszüntetésének megrendelésekor a felhasználási helyhez tartozó vevői folyószámláján nem lehet díjtartozás.
      A bekötés megszüntetésekor munkatársaink a vízmérő állását is leolvassák, és az ezen mérőállás alapján záró számlát állítunk ki, mely rendezéséről a felhasználónak gondoskodnia kell.
       
      Egyéb forrásból származó víz, nem közműves ivóvíz (fúrt, ásott kút, csapadékvíz) bevezetése a közműves szennyvízhálózatba (telki vízmérő)
      Amennyiben az ingatlan egyéb vízforrással rendelkezik, és a keletkezett szennyvizeket részben/egészben a közműves szennyvízhálózatba kívánja vezetni, Társaságunkkal egyeztetett helyen, hiteles, ún. telki vízmérővel kell a vízmennyiséget megmérni, mely a csatornadíj számlázás alapját képezi. Ezen vízmérő a Felhasználó tulajdonát képezi, így a mérő beszerzésének, hitelesítésének, a terveztetés és kivitelezés költsége a Felhasználót terheli.
       
      Társaságunk szolgáltatási területén a csapadékvíz, talajvíz, rétegvíz bevezetése a szennyvízcsatornába TILOS!
       
       
      9. Panaszkezelés, jogorvoslati lehetőségek
       
      Társaságunk a mindenkor hatályos fogyasztóvédelmi és ágazati jogszabályok valamint Társaságunk Üzletszabályzata szerint végzi panaszkezelési tevékenységét.
      Ügyfélszolgálatunk a reklamációkra, panaszokra a hatályos fogyasztóvédelmi jogszabályok által előírt 15 napos határidőn belül, egyéb megkeresésekre 30 napon belül válaszol.
       
      Reklamációját, panaszát a következő módokon juttathatja el Társaságunkhoz:
      • - személyesen az Érd, Felső u. 2. alatti ügyfélszolgálati irodánkban,
      - telefonos ügyfélszolgálatunkon a +36 23 521 751-es telefonszámon,
      - elektronikus ügyfélszolgálatunkon a www.erdivizmuvek.hu webcímen,
      - e-mailben az ugyfelszolgalat@erdivizmuvek.hu címen,
      - telefaxon a +36 23 521 759-es faxszámon,
      - és postai úton a 2031 Érd, Pf. 55 levélcímen.
       
      A hatályos fogyasztóvédelmi jogszabályok szerint első ízben a kifogásával a Szolgáltatót igazolt módon meg kell keresnie.

      Amennyiben a reklamációjának Társaságunk által kivizsgálását követően Önhöz eljuttatott válaszunkban leírtakat nem fogadja el, vagy kifogása van a válasszal kapcsolatban, úgy az alábbi szervekhez fordulhat jogorvoslatért:

      - Fogyasztóvédelmi kérdésekben: Érdi Járási Hivatal Közlekedési és Fogyasztóvédelmi Főosztály Fogyasztóvédelmi Osztály Cím: 1135 Budapest, Lehel u. 43-47., Telefon: +36 1 236 3937, Fax: +36 1 236 3956, Levelezési cím: 1339 Budapest, Pf.: 661. E-mail: fogyved@pest.gov.hu, Honlap: http://www.kormanyhivatal.hu/hu/pest/pest-megyei-kormanyhivatal-jarasi-hivatalai/erdi-jarasi-hivatal/erdi-jarasi-hivatal-kozlekedesi-es-fogyasztovedelmi-foosztaly/erdi-jarasi-hivatal-kozlekedesi-es-fogyasztovedelmi-foosztaly-fogyasztovedelmi-osztaly
      • - Magyar Energetikai és Közmű-szabályozási Hivatal. Ügyféliroda címe: 1054 Budapest, Bajcsy-Zsilinszky út 52., Levelezési címe: 1388 Budapest, Pf. 88. Telefon: +36 1 459 7777, Fax: +36 1 459 7766, E-mail: mekh@mekh.hu, Honlap: http://www.mekh.hu
      - Pest Megyei Békéltető Testület.  Címe: 1119 Budapest, Etele út 59-61. II. em. 240., Telefon/Fax: +36 1 269 0703, Levelezési cím: 1364 Budapest, Pf.:81, E-mail: pmbekelteto@pmkik.hu, Honlap: http://www.panaszrendezes.hu
       
      Társaságunk a fogyasztói jogvita rendezése érdekében igénybe veszi a békéltető testületi eljárást, de nem veti alá magát döntésének.
       
      Amennyiben az Ön lakóhelye vagy tartózkodási helye nem Pest megye területén található, abban az esetben az Önhöz legközelebb eső Békéltető Testület elérhetőségét az alábbi oldalon találja meg: http://www.bekeltetes.hu/index.php?id=testuletek

      Ügyfélszolgálati irodánkban vagy telefonos ügyfélszolgálatunkon előadott reklamációját vagy panaszát jegyzőkönyvben rögzítjük, mely jegyzőkönyvről lehetősége van a válaszunkkal együtt, vagy már a bejelentéskor azonnal másolati példányt kérnie.
       
      Telefonos ügyfélszolgálatunkkal lefolytatott telefonbeszélgetését rögzítjük, 5 évig megőrizzük és kérésére díjmentesen – elektronikus formátumban - rendelkezésére bocsátjuk.
       
      Ügyfélszolgálati oldalak

      Ügyfélszolgálati oldalak

       
      1. Szerződéskötési folyamat, felhasználóváltással kapcsolatos tudnivalók
       
      Az Érd és Térsége Víziközmű Kft. (továbbiakban: ÉTV Kft., szolgáltató, közszolgáltató, víziközmű-szolgáltató) a vonatkozó, hatályos jogszabályban meghatározott feltételek fennállása esetében a felhasználóval - felhasználási helyenként - közszolgáltatási szerződést köt. A közszolgáltatási szerződés - és annak melléklete, az Üzletszabályzat - célja a közműves ivóvízellátással és közműves szennyvízelvezetéssel és kezeléssel, mint közüzemi szolgáltatással kapcsolatos jogok és kötelezettségek Szolgáltatóra és Felhasználóra vonatkozó szabályainak rögzítése.

      Az ÉTV Kft. közszolgáltatási szerződésmintája és az Üzletszabályzat elérhető weboldalunkon:
      http://www.erdivizmuvek.hu/ugyfelszolgalat/letoltheto_dokumentumok/


      Munkatársaink személyes és telefonos ügyfélszolgálatunkon állnak Felhasználóink rendelkezésére. Elérhetőségeink és ügyfélfogadási idő:
      http://www.erdivizmuvek.hu/ugyfelszolgalat/elerhetoseg_megkozelites/


      Személyes ügyintézéshez lehetősége van időpontot foglalásra:
      http://www.erdivizmuvek.hu/ugyfelszolgalat/idopont_foglalas/


      Amennyiben az ügyintézés során meghatalmazott jár el, úgy teljes bizonyító erejű magánokiratban foglalt meghatalmazás szükséges az ügyintézéshez.
      Meghatalmazás elérhető:
      http://www.erdivizmuvek.hu/hu/portlet/downloads/download?oid=18
       
      Gazdálkodó szervezet képviseletében a cégkivonatban szereplő képviselő járhat el. A képviselő teljes bizonyító erejű magánokiratba vagy közokiratba foglalt meghatalmazással más személyt is megbízhat a Szolgáltató előtti eljárással. A meghatalmazásban pontosan meg kell fogalmazni annak terjedelmét, pontosan milyen eljárásokban, nyilatkozattételben jogosult a meghatalmazott eljárni, illetőleg kifejezetten nyilatkozni kell a meghatalmazásban arról, hogy a képviselő eljárását a Társaság eljárásaként ismerik el. A meghatalmazáson túlmenően, a meghatalmazott személy személyi azonosítására alkalmas igazolványa bemutatása alapján kerülhet sor ügyintézésre.

      A hatályos jogszabályok szerint a felhasználó személyében bekövetkezett változást a korábbi és az új felhasználó köteles a vízmérőállás megjelölésével a változástól számított 30 napon belül a víziközmű-szolgáltatónak bejelenteni az üzletszabályzatban meghatározottak szerint. A bejelentés elmulasztása esetén a felhasználási helyen fennálló díjtartozás megfizetéséért és a víziközmű-szolgáltatót ért károkért a korábbi és az új felhasználó egyetemlegesen felel.
      A Felhasználóváltás bejelentésére (eladás, bérlet, stb.) Ügyfeleinknek több lehetőséget is biztosítunk:
      A beköltöző Felhasználó nélkül, csak az előző felhasználó bejelentése alapján az új Felhasználó részére nincs lehetőségünk elkészíteni a közszolgáltatási szerződést, a megadott információk alapján Társaságunk felszólítja szerződéskötési kötelezettségére az új tulajdonost.
      Az ingatlan birtokbaadásakor az itt (http://www.erdivizmuvek.hu/hu/portlet/downloads/download?oid=11) elérhető birtokbaadási jegyzőkönyvet javasoljuk kitölteni a pontos elszámolás érdekében.  Ez alapján az előző felhasználónak záró számla készül, akinek ezt, és az esetleg még be nem fizetett számláit, tartozásait ki kell egyenlítenie.

      Természetesen a birtokbaadási jegyzőkönyv nem feltétlenül szükséges a közszolgáltatási szerződés megkötéséhez. A birtokbaadási jegyzőkönyv becsatolásától kizárólag abban az esetben tudunk eltekinteni, ha a felhasználási helyen üzemelő fogyasztásmérő rendszeresen, a szolgáltató által leolvasásra került, és a felhasználó már korábban birtokba került az ingatlanon, és az előző Felhasználó nevére kibocsátott számlákat sajátjaként kezelte, megfizette - vagy a fennálló tartozás megfizetését a felhasználó vállalja.
      A víziközmű-szolgáltatásról szóló 2011. évi CCIX. törvény rendelkezései alapján a víziközmű-szolgáltatásba bekapcsolt ingatlan tekintetében a szolgáltató és a lakossági felhasználó között a közszolgáltatási szerződés a víziközmű-szolgáltatás igénybevételével is létrejön.
      Az kiköltöző ügyfelünknek lehetősége van nullás igazolást igényelni, mellyel az új ügyfelünk felé igazolhatja, hogy az adott mérőállásig elszámolt Társaságunkkal és a díjak megfizetése is megtörtént.  Amennyiben rendelkeznek nullás igazolással, a Felhasználó változáshoz a vevőnek elegendő beküldenie (e-mailen, faxon, levélben) a szükséges dokumentumok másolatát, mely alapján elkészítjük, és postai úton megküldjük a közszolgáltatási szerződést. Ez esetben ingyenes válaszborítékot mellékelünk a szerződés visszaküldésének megkönnyítéséhez.
       
      A közszolgáltatási szerződéskötéshez szükséges dokumentumok listája lakossági (magánszemély) felhasználó esetén:
      http://www.erdivizmuvek.hu/hu/portlet/downloads/download?oid=7

      A szerződéskötéshez szükséges dokumentumok listája nem lakossági felhasználó esetén: http://www.erdivizmuvek.hu/hu/portlet/downloads/download?oid=8

      A felhasználási hely ellenőrzése

      A Szolgáltató Felhasználó-változás esetén, az új Felhasználóval való szerződéskötést megelőzően, annak feltételeként a bejelentéstől számított 30 napon belül, a felhasználási helyen ellenőrzést tart az alábbi esetekben:
      • a felhasználási helyen a fogyasztásmérőn szereplő mérőállás, a birtokbaadási jegyzőkönyvön rögzített dátumhoz képest, attól visszamenőleg legalább 13 hónapja nem került a Szolgáltató által leolvasásra,
      • a felhasználási helyen a birtokbaadási jegyzőkönyvben szereplő fogyasztásmérő gyári száma vagy plombazár száma eltér a Szolgáltató nyilvántartásában szereplő gyári számtól,
      • a felhasználási helyen a birtokbaadási jegyzőkönyvben szereplő mérőállás alacsonyabb, mint a Szolgáltató rendelkezésére álló utolsó leolvasott mérőállás,
      • a felhasználási helyen a birtokbaadási jegyzőkönyvben szereplő mérőállás alapján megállapítható, hogy a vízfogyasztás az utolsó szolgáltatói leolvasástól számított előző 12 hónap átlagfogyasztását kétszeresen meghaladja,
      • a fogyasztásmérő hitelesítési ideje lejárt, a fogyasztásmérő, vagy a fogyasztásmérő leszerelését megakadályozó zár (plomba) sérült,
      • a felhasználási helyen az ivóvíz-szolgáltatás szünetel, vagy korlátozva van.
       
      Az ellenőrzés költségét a lakossági Felhasználók esetében a Szolgáltató, míg nem lakossági Felhasználók esetében az új Felhasználó viseli.
       
      A korábbi vagy az új Felhasználó a szerződés megkötése előtt akkor is kérheti az ellenőrzést, ha annak elvégzése a fentiek szerint nem kötelező. Ennek költségét az ellenőrzést kérő köteles viselni. A helyszíni ellenőrzés díja a Szolgáltató honlapján tekinthető meg.

      2. A vízmérőről
       
      A vízmérők tulajdonjogával, és hitelességével kapcsolatos tudnivalók

      A fővízmérő, (azaz a bekötési vízmérő) a szolgáltató tulajdona. Időszakos cseréje, hitelesítése, meghibásodás esetén javítása a szolgáltató feladata. A fővízmérő hitelességi ideje a hatályos mérésügyi jogszabályok szerint a 2013. január 1. után felszerelt vízmérők esetében a záróplombán lévő hitelességi dátumot követő nyolcadik év utolsó napja.

      A vízmérőcserének várható időpontjáról a Szolgáltató a lejáró fővízmérővel rendelkező Felhasználót írásban, postai úton értesíti. Ha a Felhasználó nem működik együtt a főmérő díjmentes cseréjében, a Szolgáltató a felhasználási helyen lévő szerződést felmondhatja, és a vízszolgáltatást korlátozhatja.
       
      A mellékvízmérő a Felhasználó saját tulajdonát képezi, annak időszakos cseréjéről, hitelesítésről, meghibásodás esetén a javításáról Ügyfelünk köteles gondoskodni saját költségén. A mellékvízmérő hitelességi ideje a plombán lévő hitelességi dátumot követő nyolcadik év utolsó napja.

      Az ÉTV Kft. minden esetben, postai levélben értesíti a lejáró mellékvízmérővel rendelkező Felhasználóit a csere szükségességéről. Amennyiben a mérő újrahitelesítése elmarad, úgy a Szolgáltató a mellékvízmérőre megkötött szolgáltatási szerződést megszűnteti.

      A vízmérők leolvasása

      A fogyasztásmérő leolvasásának gyakoriságát a Szolgáltató jogosult megállapítani azzal, hogy legalább évente egy alkalommal, a Felhasználó kérésére negyedévente – a Felhasználó értesítése mellett – köteles a fogyasztásmérő leolvasására.
       
      Az ÉTV Kft. lakossági felhasználók esetében Érd, Diósd, Tárnok településeken kéthavonta, Pusztazámor, Remeteszőlős, Herceghalom, Sóskút, és Törökbálint településen évente egyszeri alkalommal, nagyfogyasztó Felhasználók esetében havi rendszerességgel olvassa a vízmérőket.
       
      A szolgáltató köteles legalább 5 napos időtartam megjelölésével a Felhasználót értesíteni az éves leolvasás várható idejéről a leolvasás előtti utolsó számlában, számla mellékletében vagy egyéb módon.

      Leolvasás sikertelensége esetén, a leolvasó értesítőt hagy a levélszekrényben vagy fellelhető módon a felhasználási helyen, amelyen fel kell tüntetni a második (ismételt) felkeresés időpontját, és az egyeztetésre alkalmas mobiltelefonszámot. A leolvasás biztosítására a Szolgáltató heti egy munkanapon este 20 óráig lehetőséget ad.

      A hatályos jogszabályok értelmében a Felhasználóinknak lehetősége van negyedévenkénti leolvasást kérnie, melyet írásban kell a Szolgáltató felé kezdeményeznie. A negyedéves leolvasást előzetes telefonos, vagy helyszíni értesítést követően, a naptári negyedévek első napjaiban végzi el a Szolgáltató.

      A Felhasználó a leolvasás időpontjában külön értesítés nélkül is köteles a vízmérőhely szabad megközelítését és a vízmérő leolvasását biztosítani.
       
      Társaságunk felé a számlán feltüntetett elvárt diktálási időszakban lehetősége van Felhasználóinknak a vízmérőállást eljuttatni, amennyiben a lakóhelyén évi egyszeri leolvasást vezetett be Társaságunk, és Ön a bediktálást választotta.
       
      A vízmérőállás bediktálásakor kizárólag az egész köbmétereket szükséges bediktálnia. Alább egy illusztrációt láthat a vízmérő helyes leolvasásához:
        
      Amennyiben vitatja a vízmérőn mért mennyiséget

      A hitelesítés időpontjában minden mérőberendezés az előírásoknak megfelelő pontossággal mér. A hitelesség lejártának ideje nem feltétlenül jelenti azt, hogy a mérőberendezés nem jól mér. Amennyiben a fővízmérő által mért ivóvízmennyiséget vitatja, lehetősége van a felszerelt bekötési vízmérő Magyar Kereskedelmi Engedélyezési Hivatal (MKEH) mint mérésügyi hatóság által történő rendkívüli pontossági ellenőrzését kérni.


      A rendkívüli pontossági vizsgálat díját a kibocsátott szolgáltatói számla kiegyenlítésével a Felhasználó köteles megelőlegezni.
       
      Amennyiben a rendkívüli pontossági vizsgálaton a fogyasztásmérő „nem felelt meg” minősítést kapott, a kibocsátott számlák esetében számlakorrekcióra kerül sor az ÉTV Üzletszabályzatában leírtak szerint, továbbá a szerelési munkák és a vizsgálat költségei a fogyasztásmérő tulajdonosát terhelik. Amennyiben ez a Szolgáltató, akkor a Felhasználónak az általa előre megelőlegezett rendkívüli pontossági vizsgálat teljes összegét az ÉTV Kft. a vizsgálati jegyzőkönyv kézhezvételét követő 8 munkanapon belül visszautalja.
       
      Abban az esetben, ha a mérőeszköz a Szolgáltató kárára tévedett (a mérő az alsó hibahatárnál kevesebbet mért), a kiállított víz- ill. csatornadíj számlák módosítására nincsen lehetőség.
       
       
      Amennyiben a vízmérő „megfelelt” minősítést kapott, a vizsgálat költségét az ellenőrzést kezdeményező viseli, és a kiállított víz- ill. csatornadíj számlák módosítására nincsen lehetőség.
       
      Az ellenőrző vizsgálatra nem kerül sor, ha a fogyasztásmérő tulajdonosa – a másik fél részéről bejelentett kárigény tényének elismerésével együtt – más hiteles fogyasztásmérőt szerel fel.

      A vízmérők karbantartásáról, védelméről

      Vízelfolyásra utaló jelek, teendők

      Az ÉTV Kft. Üzletszabályzata szerint legalább 30 naponta egy alkalommal, egyszerű vizsgálattal a házi vízvezeték-hálózatot ellenőrizni kell. Amennyiben az ingatlanon minden vízvételezési hely (pl. vízcsapok, kerti csap, stb.) elzárását követően a vízmérő fogyasztást jelez (nincs nyugalmi állapotban), valahol a házi vezetékhálózatban vízelfolyás történik. Ebben az esetben kérjük, szakemberrel ellenőriztesse a házi ivóvízhálózatot - amennyiben valóban meghibásodásról van szó, gondoskodjon annak haladéktalan elhárításáról, majd az elfolyás tényét jelentse be Társaságunknak az aktuális vízmérőállással.

      Amennyiben vízelfolyás tapasztalható, és az elfolyt ivóvíz nem került a közműves szennyvízcsatorna hálózatba, és a fenti felhasználási hely rendelkezik közműves csatornabekötéssel, a javítást követően lehetősége van Társaságunkhoz (Érd, Diósd és Tárnok településeken az Érd és Térsége Csatorna-szolgáltató (ÉTCS) Kft-hez) kérelemmel fordulni - a javításról készült számla benyújtásával egyidejűleg - a számlázott szennyvízdíj mérséklése érdekében.
      A hatályos jogszabályi előírások szerint a fogyasztási helyen nyilvántartott ügyfelünk köteles a víziközmű-szolgáltató számára a hiba keletkezésének helyét ellenőrizhető módon bemutatni és a javítást számlával igazolni.

      A vízmérők, és a vízmérőhely (akna) karbantartásáról

      Míg a téli hónapokban a fagy ellen kell megvédeni a vízmérőket, a tavaszi és az őszi hónapokban is érdemes rendszeresen a vízmérők állapotát ellenőrizni. Bár nem jellemző, előfordulhat, hogy bizonyos vízmérő típusoknál, a jelentős külső és belső hőmérséklet különbözet, valamint a nedves levegő miatt, a számlapon akár belülről, akár kívülről pára keletkezik. Ha esetleg ilyen előfordulna Önnél is, javasoljuk, hogy száraz, napos időben nyissa ki az aknafedelet, és hagyja, hogy a hőmérséklet különbözet kiegyenlítődésével ez a jelenség megszűnjön. Természetesen a vízpára semmilyen műszaki hatással nincs a vízmérőre, annak működését, és pontos vízmennyiség mérését nem befolyásolja.
      Amennyiben a párásodás állandósul, kérje szakembereink segítségét, és Ügyfélszolgálatunk elérhetőségein jelezze a mérővel kapcsolatos problémát.

      Itt szeretnénk felhívni figyelmet, hogy a vízmérőakna szabályszerű állapotban tartása a Felhasználó jogszabályi kötelessége. Kérjük, a mérőaknában ne tartson egyéb, oda nem illő tárgyakat (növényeket, télálló zöldségeket, stb.), illetve rendszeresen gondoskodjon annak takarításáról, valamit a vízmérőhöz való szabad hozzáférés (létra, ill. hágcsó megléte) lehetőségéről.

      A vízmérő és a plombazár védelme

      A téli hideg komoly gondokat okozhat a felhasználási hely vízhálózatában, illetve a vízmérőben, ezért kérjük, gondoskodjon ezek fagy elleni védelméről. Az elfagyást leginkább a víztelenítéssel, valamint megfelelő szigeteléssel tudja megakadályozni. Fontos, hogy olyan szigetelőanyagot használjon, ami nedvesség hatására nem veszítni el szigetelőképességét (pl.: hungarocell). Érdemes magát a vízmérőt, illetve a vízmérő akna falait is szigetelni, valamint javasoljuk az akna fedlapját hőszigetelő anyaggal letakarni. Nem csak az időjárás változások által bekövetkezhető problémák elkerülésére kell figyelmet fordítani, ugyanis a vízmérők védelméről is a Felhasználó köteles gondoskodni. A fogyasztásmérők és a leszerelésüket megakadályozó zárak, plombák, záró elemek sértetlen megőrzéséért és védelméért a Felhasználó felelősséggel tartozik. Amennyiben számára felróható okból a vízmérő megrongálódik, vagy eltulajdonítják, a javítás, illetve a vízmérő pótlása, szerelése, továbbá hitelesítése költségeit a Szolgáltató részére megtéríteni köteles.
      Felhívjuk figyelmét, hogy amennyiben a Felhasználó a záró bélyeg vagy plomba hiányát nem jelenti be a Szolgáltató felé, abban az esetben a víziközmű-szolgáltató kártérítési igényt érvényesíthet, illetve a szabálytalan közműhasználatra utaló jel alapján jogosult az Üzletszabályzat szerinti pótlólagos számlakibocsátásra és jogosult a víziközmű-szolgáltatás korlátozására és felfüggesztésére, ha a hiteles mérés feltételei a helyszínen nem állíthatóak helyre.
       
      3. A fővízmérő és a mellékvízmérők mérési különbözete
       
      Társasházak vagy több lakásos ingatlanok esetében a lakóközösség és a szolgáltató közötti elszámolás alapja a bekötési vízmérő (fővízmérő), mely az ingatlan által felhasznált teljes vízmennyiséget méri. A fővízmérő a telek határától általában 1 méteres sávban kiépült fővízmérős aknában kerül elhelyezésre, az ezt követő, telken ill. házon belüli vezetékrendszer a lakóközösség, míg a lakásmellékmérő az adott lakástulajdonos tulajdonában van.

      1991 óta jogszabály teszi lehetővé, hogy a többlakásos házakban az egyes lakóknak a fogyasztását mellékvízmérőkkel mérjék meg. Az így megmért egyéni fogyasztásról a szolgáltató külön-külön számlát készít.

      Az ingatlanon fogyasztott víz mennyisége szempontjából alapesetben a bekötési vízmérő az irányadó. A bekötési vízmérő és az elkülönített vízhasználatokat mérő mellékvízmérők mérési különbözeteként megállapított vízfogyasztás után víziközmű szolgáltatási díjat a bekötési vízmérő szerinti felhasználó köteles a Szolgáltatónak megfizetni.
      A víziközmű-szolgáltató az elszámolás alapjául szolgáló fogyasztásmérőkön mért fogyasztásról nyilvántartást vezet. Amennyiben az elszámolás a főmérőn mért mennyisége alapján történik, úgy az ÉTV Kft. a bekötési vízmérő és a mellékvízmérők aktuális és az ezt megelőző állásáról, valamint a mérési különbözetről a szolgáltatói leolvasást követően kiállított számla mellékletében tájékoztatja a bekötési vízmérő felhasználóját.
       
      A bekötési vízmérő és az elkülönített vízhasználatokat mérő mellékvízmérők által mért mennyiség csak nagyon ritkán azonos, azaz mérési különbözet keletkezik.
      Fogyasztási különbözet esetén a bekötési vízmérő szerinti felhasználó köteles a Szolgáltatónak megfizetni a különbözeti ivóvíz mennyiség (és az arra eső csatornaszolgáltatási díj) ellenértékét.

      A fő- és mellékvízmérők közötti különbségek okozta probléma jelentősége miatt a kérdéssel több alkalommal foglalkozott, azt vizsgálta a Nemzeti Fogyasztóvédelmi Hatóság és a Magyar Kereskedelmi Engedélyezési Hivatal, mint mérésügyi hatóság is.

      A fő- és mellékvízmérő közötti különbséget az alábbiak okozhatják:
      • A főmérőt követő hálózaton (lakóközösség tulajdonában lévő vezetékszakaszon) van méretlen fogyasztási hely (pl. kerti csap, közös helyiség, garázs stb.). Ilyen esetben az ezeken a helyeken vételezett víz mennyisége jelentkezik a főmérőn, de egyetlen mellékmérő sem méri.
      • A főmérőt követő csővezetéken, de a mellékmérőket megelőző szakaszon szivárgás, csőtörés van. Ebben az esetben is a főmérőn átfolyik a víz, de egyetlen mellékmérő sem méri, így a főmérő számlájában ez a vízmennyiség jelentkezni fog. Figyelem! A csőtöréseknél a víz 90%-a nem jelenik meg a felszínen!
      • A vízmérők leolvasása nem azonos időpontban történik.
      • A mellékmérők sikertelen leolvasásakor egy becsült mérőállás alapján állapítja meg a Szolgáltató a fogyasztást, ami eltérhet a valóságostól.
      • A leolvasott, vagy az ajtóra kiírt, illetve bediktált érték nem felel meg a valóságnak (szándékos vagy véletlen hiba).
      • Valamelyik, esetleg több mellékmérő kevesebb, vagy több fogyasztást mér, mint ami valójában átfolyt rajta (szorul, megáll, gyorsul). Ebben az esetben is arról van szó, hogy a főmérőn átfolyt víz mennyisége nem teljes mértékben, vagy egyáltalán nem jelentkezik a mellékmérők összesítésében.
      • Előfordulhat, hogy „esetleges műszaki beavatkozások” miatt valamelyik Felhasználónál a mellékmérő nem a valós fogyasztást mutatja. Ebben az esetben a főmérőn átfolyt víz mennyiségéből nem kerül levonásra ezen a mellékmérőn „méretlenül” átfolyt víz, így a főmérőre készült számlában fog megjelenni ez a fogyasztás.
      • A mellékvízmérők által mért felhasználás közötti különbség adódhat a vízmérők (fő és mellék) mérési pontatlanságából, és a vízmérők különböző indulási érzékenységéből. A mellékmérők függőlegesen történő beépítéssel már nem olyan érzékenyek, lassabban indulnak. Függetlenül attól, hogy a főmérő és a lakásokba felszerelt mellékvízmérők mérési pontosság szempontjából nem azonos kategóriába vannak sorolva, a Magyar Kereskedelmi Engedélyezési Hivatal (MKEH) hiteles mérésre szolgáló eszköznek fogadja el a vízmérőket, amennyiben a megengedett hibahatáron belül mérnek.
      • A fő- és mellékmérők működési elvüket tekintve alapvetően eltérőek.
      A felsorolt eltérési okok jelentkezhetnek külön-külön, de együttesen is.
       
      Amennyiben a fővízmérő és a mellékvízmérők közötti mérési különbözet tartós, ikerházaknál, vagy kisebb társasházaknál megoldásként javasoljuk a főmérősítés lehetőségét.
      Részletesebben erről a műszaki ügyintézés oldalon, az elkülönült vízhasználat mérése ikermérőkkel alfejezetben olvashat.

      Eljárás teljes körű mellékvízmérősítés esetén
       
      A víziközmű-szolgáltatásról szóló 2011. évi CCIX. törvény 52.§. (2a) bekezdése szerint a mellékszolgáltatási szerződéssel rendelkező elkülönített vízhasználók kérhetik, hogy a víziközmű-szolgáltatási díj elszámolásának alapja kizárólag a mellékvízmérőkön mért fogyasztás legyen.
      A kérelmező a teljes körű mellékvízmérősítés igénybevételével kapcsolatban személyesen az ügyfélszolgálati irodában, a telefonos ügyfélszolgálaton vagy az ÉTV Kft. honlapján (www.erdivizmuvek.hu) kaphat tájékoztatást.
      Az igénybejelentéshez kapcsolódó nyilatkozat-minta, képviselő személyére vonatkozó magánokirat-minta valamint a megállapodás-tervezet az ügyfélszolgálaton térítésmentesen hozzáférhetőek, vagy az ÉTV Kft. honlapjáról (www.erdivizmuvek.hu) letölthetőek.
       
      A kérelem benyújtásának előfeltételei:
      • a bekötési vízmérő mellett az elkülönített vízhasználók elkülönített vízhasználati helye és más vízvételi helyek kizárólag hiteles, plombával vagy záróbélyeggel ellátott mellékvízmérőkkel és hatályos mellékszolgáltatási szerződéssel rendelkeznek, és
      • a mellékvízmérőkön és a bekötési vízmérőn mért fogyasztási adatok, valamint a helyszíni ellenőrzés alapján a csatlakozó hálózati szakaszon a karbantartás elmaradására visszavezethető vízveszteség vagy az elszámolatlan vízvétel lehetősége kizárható.
      • A benyújtandó kérelem tartalma:
      • a kérelemmel érintett felhasználási hely (ingatlan) címe, helyrajzi száma,
      • az adott bekötési vízmérőhöz tartozó, mellékszolgáltatási szerződéssel rendelkező elkülönített vízhasználók által aláírt teljes bizonyító erejű magánokirat, melyben közlik a víziközmű-szolgáltatóval a képviseletükben eljáró természetes személy esetén annak nevét, lakcímét, anyja nevét, születési helyét és idejét, jogi személy, jogi személyiséggel nem rendelkező szervezet esetén annak székhelyét, cégjegyzékszámát, adószámát, képviselőjének nevét, lakcímét, anyja nevét (továbbiakban: képviselő), ha az nem a bekötési vízmérő szerinti felhasználó vagy a bekötési vízmérő szerinti közös képviselő,
      • a képviselő postai ill. telefonos valamint e-mail-es elérhetősége,
      • a helyszíni ellenőrzés alapjául szolgáló, a csatlakozó hálózati szakasz megvalósulási állapotáról, jogosultsággal rendelkező tervező által készített és aláírásával ellátott, a kérelem benyújtását megelőző 90 napnál nem régebbi műszaki dokumentáció (állapotterv),
      • megbízott képviselő által a teljes mellékmérősítés feltételeinek való megfelelésről kitöltött nyilatkozat,
      • a mellékvízmérők és a bekötési vízmérő egyidejű leolvasásának időpontjára vonatkozó javaslat - az ÉTV Kft. gyakorlatával összhangban.
       
      A benyújtott kérelem elbírálása
      Az ÉTV Kft. a benyújtott kérelem tartalmi elemeit (a felhasználási hely adatai, kapcsolódó mellékszolgáltatási szerződések megléte) nyilvántartásával is összehasonlítva ellenőrzi, amennyiben szükséges azt kiegészítésre, hiánypótlásra visszaküldi.
       
      A szolgáltató ellenőrzi továbbá, hogy a bekötési vízmérő szerinti felhasználónak és az elkülönített felhasználóknak lejárt fizetési határidejű díjtartozása az érintett felhasználási helyeken van-e. Amennyiben a szolgáltató lejárt fizetési határidejű díjtartozást tart nyilván, az érintett felhasználási helyeken, úgy azok rendezéséig a közszolgáltatási szerződés tárgyi Megállapodással való módosítására (kiegészítésére) nem kerülhet sor.
       
      A fenti feltételek megfelelőssége esetén a kérelmező képviselővel 8 napon belül az ÉTV Kft. felveszi a kapcsolatot, időpont egyeztetése végett (telefonon, SMS-ben, vagy e-mailben). Sikertelen kapcsolatfelvétel esetén, postai úton írásban tájékoztatja az ÉTV Kft. a képviselőt az időpont egyeztetés lehetőségéről, a kérelem benyújtásától számított 15 napon belül.
       
      Amennyiben a fenti feltételek nem teljesülnek (hiányos, vagy nem megfelelő kérelem, vagy díjtartozás) úgy a kérelem benyújtásától számított 15 napon belül az ÉTV Kft. írásban tájékoztatja a kérelmező képviselőt a hiánypótlási kötelezettségről, díjtartozás rendezésnek szükségességéről.
       
      Az előre egyeztetett időpontban - a benyújtott tervdokumentáció alapján - a képviselő részvételével a szolgáltató helyszíni ellenőrzést végez. Adott évben, adott felhasználási hely tekintetében az első előre egyeztetett ellenőrzést és egy esetlegesen szükséges hibajavítási ellenőrzést díjmentesen, míg minden további, a kérelem elbírálhatóságához előírt ellenőrzést meghatározott díjazás ellenében végez el a szolgáltató. A mindenkor alkalmazott díjak az ÉTV Kft. honlapján (www.erdivizmuvek.hu) találhatók.
       
      Ennek során ellenőrzi:
      • a bekötési vízmérő és mellékvízmérők közötti csatlakozó hálózat műszaki állapotát,
      • a bekötési vízmérő mellett az elkülönített vízhasználati helyek és más vízvételi helyek teljes körű mérősítésének meglétét,
      • az elkülönített felhasználási helyek összes vízvételi lehetőségének mellékmérővel történő mérését,
      • a mellékvízmérők hitelességét és az azt igazoló plomba vagy bélyegzés sérülésmentes állapotát,
      • szolgáltató által elhelyezett plombazár(ak) számát és állapotát,
      • a vízmérők beszerelési állapotát (függőleges vagy vízszintes beépítés),
      • a vízmérők egyszerű vizsgálattal történő működőképességét (nem álló mérő, befolyásolásra utaló jel nem látható, stb.),
      • az adott mellékvízmérő felszereléséhez kiadott szolgáltatói hozzájárulásban foglaltaknak való megfelelőséget, 
      • az elkülönített vízhasználók szolgáltatói nyilvántartásban szereplő adatait.
       
      Az elkülönített vízhasználóknak vagy képviselőjüknek minden elkülönített vízhasználati helyen egy időben (egy kiszállással) lehetővé kell tenniük az ellenőrzést a Szolgáltató számára.
      Amennyiben az előre egyeztetett időpontban a kérelmezők nem teszik lehetővé a teljes körű ellenőrzést, ennek ténye az ellenőrzési jegyzőkönyvben rögzítésre kerül. Az eljárás a képviselő által az ellenőrzésre írásban megadott új időpontig szünetel. Ha a képviselő 15 napon belül az ismételt kivizsgálásra új időpontot nem egyeztet, az ÉTV Kft. a kérelmet elutasítja.
      A helyszíni ellenőrzésről az ÉTV Kft. minden esetben jegyzőkönyvet vesz fel. Az ellenőrzés során feltárt nem megfelelőségi hiba esetén a javításról a lakóközösségnek saját költségén kell gondoskodnia, melyet követően a képviselő írásos jelzése alapján ismételt vizsgálat elvégzésére kerül sor, annak kézhezvételétől számított 15 napon belül. Eredményes helyszíni ellenőrzés esetén az ÉTV Kft. azonnal teljes körű leolvasást is végez.
       
      A megállapodás megkötése
      Az eredményes helyszíni ellenőrzést követő 15 napon belül az ÉTV Kft. köteles a háromoldalú Megállapodást (szolgáltató - bekötési vízmérő szerinti felhasználó - elkülönített vízhasználók képviselője) írásos, nyomtatott formában, a szükséges példányszámban (minimum 3 eredeti példány), aláírásával ellátva a képviselőnek
      • személyesen átadni,
      • vagy postai úton megküldeni.
       
      A szerződési ajánlatban foglaltak a szolgáltatót a Megállapodás átadását vagy kézbesítését követő 15 napig kötik. A Megállapodás ajánlati kötöttségi időben történő visszaküldése esetén a Megállapodás az ellenőrzés során leolvasott mérőállásokkal lép érvénybe, a már meglévő közszolgáltatási szerződés kiegészítő megállapodásaként.
       
      Amennyiben az ajánlati kötöttségi időn belül a Megállapodás nem kerül visszaküldésre, az nem jön létre.
       
      A Megállapodás megkötéséig a szolgáltató és az érintett elkülönített felhasználók között a már megkötött szerződések alapján történik az elszámolás. A Megállapodás megkötését követően, a helyszíni ellenőrzésen végzett teljes körű leolvasás alapján az ÉTV Kft. a bekötési vízmérőre és a mellékmérőkre elszámoló számlákat készít.
       
      A víziközmű-szolgáltatásról szóló 2011. évi CCIX. törvény 52. § (2a) bekezd. és a Víziközmű-szolgáltatásról szóló 2011. évi CCIX. törvény egyes rendelkezéseinek végrehajtásáról szóló 58/2013. (II.27) Kormányrendelet 62. § (5) bekezdésében meghatározott feltételeknek a megállapodás teljes tartalma alatt teljesülniük kell. Az ehhez szükséges intézkedéseket a felhasználó és a képviselő haladéktalanul megteszik (különösen az ún. más vízvételi helyek vízmérőinek hitelesítése és a vízmérők épségének megőrzése, minden további létesítendő vízvételi hely engedélyeztetése, ezekre mellékszolgáltatási szerződés megkötése, a bekötési vízmérőtől kezdődő csatlakozó és belső hálózati szakasz karbantartása).
       
      A feltételek teljesülésében bekövetkező bármely változást haladéktalanul be kell jelenteni a szolgáltató felé.
       
      Leolvasás, elszámolás, eltérések kezelése a Megállapodás időtartama alatt
      A szolgáltató a bekötési vízmérő és mellékvízmérők teljes körű leolvasását a közszolgáltatási és mellékszolgáltatási szerződések szerinti gyakorisággal végzi, a Megállapodásban rögzített rendszeres időpontokban. A leolvasás teljes körűsége biztosításáért a képviselő felel, a leolvasásra csak a képviselő vagy írásbeli meghatalmazottja jelenlétében kerülhet sor.
      A szolgáltatói leolvasások között, a számlákon feltüntetett diktálásra nyitva álló időpontokban érkező, a felhasználó/elkülönített vízhasználók által bediktált mérőállásokról a szolgáltató elszámoló számlát készít. Ennek hiányában részszámla készül az elmúlt 1 év átlagfogyasztási adatai alapján.
      A szolgáltatói leolvasások között a bekötési vízmérő illetve a mellékmérőkön mért összesített vízhasználat között mutatkozó különbözet, mint elfogadott mérési hiba +/- 5% mértékű.
      Ha a bekötési vízmérő, illetve elkülönített vízhasználatok összesített fogyasztásának különbözete meghaladja az elfogadott mérési hibát, a csatlakozó hálózati szakasz esetleges vízveszteségének és elszámolatlan vízvételeinek (a továbbiakban együtt: elszámolatlan vízvétel) felülvizsgálata érdekében az ÉTV Kft. a saját költségén, soron kívüli ellenőrzést végez.
      A vizsgálatra az elszámolatlan vízvételre utaló leolvasási adatok keletkezését követő 30 napon belül kell sort keríteni. Az ellenőrző vizsgálaton a lakóközösség Megállapodást aláíró képviselője és az elkülönített vízhasználók közösen biztosítják a bekötési vízmérő és a mellékvízmérők, valamint a csatlakozó hálózat egyidejű, részletes műszaki felülvizsgálatának lehetőségét.
       
      Amennyiben a leolvasási adatok keletkezésével (szolgáltatói leolvasással) egy időben ellenőrző vizsgálat is történik, - mely során a lakóközösség Megállapodást aláíró képviselője biztosítja a bekötési vízmérő és a mellékvízmérők, valamint a csatlakozó hálózat egyidejű, részletes műszaki felülvizsgálatának lehetőségét - úgy az ÉTV Kft. az ellenőrző vizsgálatot az elszámolatlan vízvételre utaló leolvasási adatok keletkezését követő 30 napon belül megtartandó helyszíni vizsgálatnak tekinti, ezért ismételt helyszíni vizsgálatot nem tart.
       
      Amennyiben az ellenőrző vizsgálaton a lakóközösség nem biztosítja a csatlakozó hálózat illetve a főmérő és az összes mellékmérő egyidejű leolvasását, ellenőrzését, úgy az ÉTV Kft. a rendelkezésére álló, a szolgáltató által leolvasott mérőállások alapján bocsátja ki a bekötési vízmérő számláját, valamint soron kívüli ellenőrzés, leolvasás költséget a lakóközösség (társasház) részére az ÉTV Kft. kiszámlázza. A mindenkor alkalmazott díjak az ÉTV Kft. honlapján (www.erdivizmuvek.hu) találhatók.
       
      A Megállapodásban rögzített elfogadott mérési hibahatárt meghaladó mérték esetén
      • ha a kivizsgálás szabálytalanságot nem tár fel – a Megállapodásban rögzített, (+/-) 5 %-os elfogadott mérési hiba értéke feletti különbözetet a Szolgáltatónak jogában áll a bekötési mérő terhére vagy javára kiszámlázni.
      • ha az ellenőrzés során megállapításra kerül, hogy a csatlakozó, illetve házi ivóvíz hálózati szakaszon az elfogadott mérési hibát meghaladó vízfogyasztást elszámolatlan vízvétel okozta, az elszámolatlan vízvétel megszüntetéséig a bekötési vízmérő és a mellékvízmérők összesített teljes fogyasztási különbözetét az ÉTV Kft, az esedékes víziközmű-szolgáltatási számlában, egyenlő mértékben az érintett elkülönített vízhasználók részére (terhére vagy javára), valamint a soron kívüli ellenőrzés, leolvasás költséget a lakóközösség (társasház) részére kiszámlázza. Ebben az esetben a Szolgáltató az előző szolgáltatói leolvasás óta esedékes alapdíjakat a bekötési mérő vonatkozásában a főmérő szerinti felhasználó részére kiszámlázza.
       
      Az ÉTV Kft. az elfogadott mérési hibát meghaladó vízfogyasztás számlázását az elfogadott mérési hibahatáron belüli utolsó elszámolástól az elszámolatlan vízvétel megszűnéséig alkalmazhatja. Az elszámolatlan vízvétel megszüntetésének napját a lakóközösség Megállapodást aláíró képviselője 3 napon belül írásban köteles bejelenteni az ÉTV Kft. felé, aki emiatt saját költségén 5 munkanapon belül soron kívüli ellenőrzést és leolvasást végez.
       
      Felhasználói/elkülönített vízhasználói kötelességek a Megállapodás időtartama alatt
      • hiteles mellékvízmérő biztosítása,
      • a mellékvízmérő cseréjének elvégzése saját költségen,
      • a leolvasási gyakoriságnak megfelelő és rendkívüli leolvasások/ellenőrzések lehetőségének a biztosítása,
      • a szolgáltatási díj fizetési határidőre történő megfizetése,
      • a bekötési vízmérőt követő belső ivóvíz hálózati szakaszok és mellékvízmérők rendszeres ellenőrzése, karbantartása, a feltárt hibák javítása, a vezetékhálózatot érintő bármely műszaki beavatkozás bejelentése, az ellenőrzési lehetőség biztosítása,
      • a vízmérő, illetve a hitelesítő plomba megsérülése, meghibásodása esetén a szolgáltató értesítése és a javítás elvégzése,
      • az ellenőrzésre szolgáló szolgáltatói plombazár megsérülése esetén a szolgáltató azonnali értesítése, lehetővé téve a szolgáltató általi cserét,
      • a belső ivóvíz hálózatot érintő új felhasználási hely kialakítási igénye esetén annak engedélyezetése a szolgáltatóval,
      • az elszámolatlan vízvételezési lehetőségek kizárása,
      • lakossági és nem lakossági díjtarifát érintő változások azonnali bejelentése,
      • felhasználói és képviselet változások határidőben történő bejelentése,
      • az Üzletszabályzatban és a Megállapodásban foglalt egyéb kötelezettségek teljesítése.
       
      A Szolgáltató kötelessége a Megállapodás időtartama alatt
      • a mellékvízmérők hitelesítésének lejártáról érintettek értesítése írásban,
      • a mellékvízmérők cseréjének elvégzése az elkülönített vízhasználó esetleges megbízása alapján, az elkülönített vízhasználó költségére,
      • teljes körű leolvasás végzése a leolvasási gyakoriságnak megfelelően a Megállapodás szerint,
      • a bekötési vízmérő és a mellékvízmérők összesített fogyasztási különbözetének megállapítása, a különbözet külön szabályok szerinti elszámolása,
      • rendszeres rész-, ill. elszámoló számlázás,
      • a vezetékhálózatot érintő bármely műszaki beavatkozás bejelentését követően szükség szerint az esetleges ellenőrzés elvégzése,
      • lakossági és nem lakossági díjtarifát érintő változások átvezetése,
      • felhasználói és képviselet változások bejelentést követő átvezetése,
      • az Üzletszabályzatban és a Megállapodásban foglalt egyéb kötelezettségek teljesítése.
       
      A megállapodással rendelkező elkülönített vízhasználó fogyasztásának korlátozása, vagy előrefizetős vízmérő felszerelésével történő biztosítása
      Amennyiben a már megkötött Megállapodással rendelkező elkülönített vízhasználó
      • a mérésügyről szóló törvény végrehajtásra kiadott kormányrendeletben előírt határidőn belül a mellékvízmérő hitelesítésről ismételt felszólításra sem gondoskodott
      • három egymást követő alkalommal nem teszi lehetővé a Megállapodás szerinti időpontban a mellékvízmérő leolvasását, vagy
      • 60 napot meghaladó késedelembe esett,
      az egyéb jogkövetkezmények viselése mellett tűrni köteles, hogy az ÉTV Kft. az adott felhasználási hely ivóvízfogyasztását korlátozza, vagy előrefizetős ivóvízmérőt helyezzen el a mérési helyen.
       
      A megkötött megállapodás felmondásának okai:
      • a felek közös megegyezése,
      • szerződő felek bármelyikének jogszabálynak megfelelő rendes és rendkívüli felmondása,
      • közszolgáltatási és/vagy a mellékszolgáltatási szerződés megszűnése, határozott időre történő szerződéskötés esetén a határozott idő lejárta,
      • a felek közötti szerződésben rögzített egyéb megszűnési ok bekövetkezése.
      •  
      4. Számlázással kapcsolatos tudnivalók, díjszabás, számlareklamáció, hibás mérés
       
      Díjak
      2012. január 1-én hatályba lépett a víziközmű-szolgáltatásról szóló 2011. évi CCIX. törvény, mely a víziközmű szolgáltatások korábbi önkormányzati díjmegállapító jogkörét megszüntette. Az alaptevékenységek díja hatósági áras lett, a víziközmű-szolgáltatásért a felhasználóknak a víziközmű-szolgáltatásról szóló 2011. évi CCIX. törvény és a felhatalmazása alapján kiadott miniszteri rendelet szerint jóváhagyott díjat kell fizetnie.
      Szíves figyelmébe ajánljuk a weboldalunkon elhelyezett díj kalkulátorunkat, mely segítségével a számlája várható összegén felül a becsült díjcsökkentés mértékét is megtudhatja. A víz- és csatornadíjakat, továbbá díj kalkulátorunkat itt érheti el. További kérdése esetén kérjük, forduljon telefonos ügyfélszolgálatunkhoz.

      Rezsicsökkentés
      A rezsicsökkentések végrehajtásáról szóló 2013. évi LIV. törvény a 2013. július 1-től igénybevett szolgáltatások esetében a víziközmű-szolgáltatók által alkalmazott lakossági víz- és csatornaszolgáltatási díjak 10%-os csökkentését írta elő.
      A díjcsökkentés az ÁFÁ-t is tartalmazó egységárakra, azaz az alapdíjakra és a fogyasztással arányos díjakra (továbbá a vízterhelési díjra) egyaránt vonatkozik.

      Érintett felhasználói kör:
      • azon természetes személy lakossági felhasználók, akik nem folytatnak jövedelemszerző tevékenységet a felhasználási helyen, társasházak, lakásszövetkezetek, lakóközösségek,
      • bérlakás céljára hasznosított felhasználási helyek, ahol ugyan a Felhasználó nem lakossági felhasználó, de magánszemély bérlő használja a szolgáltatást.
      A rezsicsökkentések végrehajtásáról szóló 2013. évi LIV. törvény szerint a számla első oldalán színesben adunk összegszerű tájékoztatást a számlában számlázott fogyasztás után - a 2013. július 1-t követő elszámolási időszakra vonatkozóan a Felhasználó fizetési kötelezettségéről rezsicsökkentés nélkül. Továbbá a számlában feltűntetésre kerül az Ön megtakarítása Ft-ban a konkrét számlára vonatkozóan, és a 2013. július 1-ét követő időszakra vonatkozó göngyölt megtakarítás egyaránt.

      A fizetendő díj alapdíjból és fogyasztással arányos díjból áll.
      A víziközmű-szolgáltatásról szóló 2011. évi CCIX. törvény tartalmazza az alapdíjra és a fogyasztással arányos díjra vonatkozó rendelkezéseket.
      A rendelkezésre állási alapdíjat definíció szerint a lakossági és a közületi Felhasználók a szolgáltatási díj részeként lakásonként és elkülönített fogyasztási helyenként fizetik azért, hogy a fogyasztási helyenkénti átadási ponton a nap minden időszakában megfelelő minőségű, mennyiségű ivóvíz álljon a Felhasználó rendelkezésére. Tehát hiába nincs az adott fogyasztási helyen vízfogyasztás, a szolgáltatónak a víz vételezésének lehetőségét biztosítania kell. A szolgáltatás folyamatos biztosítása érdekében felmerült költségek forrása a fogyasztástól független alapdíj. Az alapdíj tartalmazza - a többi közműszolgáltatáshoz hasonlóan - az adott szolgáltatás, rendelkezésre állásának díját, és azt a célt szolgálja, hogy a fogyasztás mértékétől függetlenül felmerülő állandó költségek egy részét (közműrendszer fenntartása, hibaelhárítás, 24 órás ügyelet biztosítása, rendszeres vízminőség-ellenőrzés, stb.) arányosabban ossza szét a szolgáltatást folyamatosan vagy csak időszakosan igénybe vevő Felhasználók között.

      A fogyasztással arányos díjat, mint a számla másik összetevőjét - az eddig megszokott módon - az igénybevett szolgáltatás mennyisége után köbméterenként kell fizetni, amely a fogyasztás mértékével arányosan változó összeg.

      Információk a vízterhelési és talajterhelési díjról

      A 2004. január 1-jén életbe lépett 2003. évi LXXXIX. sz. törvénnyel levegő-, víz- és talajterhelési díj került bevezetésre. Ezeket összefoglaló néven környezetterhelési díjnak nevezik.

      Vízterhelési díj
      Hazánkban a teljes körű szennyvíztisztítás hiánya miatt továbbra is szennyező anyagok kerülnek élővizeinkbe. A folyamat megállítása érdekében a kormány megvizsgálta a terhelések további csökkenését célzó beruházások megvalósításának lehetőségét és döntött a vízterhelési díj fokozatos bevezetéséről. Ez a természetes környezet megóvását szorgalmazó intézkedés a "szennyező fizet" elv alapján arányos teherviselést jelent az állam és a környezethasználók között.

      A hatályos törvény értelmében a víziközmű szolgáltatók szedik be a vízterhelést előidéző Felhasználóktól a szolgáltatás árán felül, a vízdíjszámlában külön tételként megjelenő köbméterarányos díjat.

      Talajterhelési díj
      Hosszú évek óta a házi szennyvízszikkasztókon keresztül talajba szivárgó tisztítatlan szennyvíz környezetkárosító, szennyező hatású. A talajterhelési díjat azoknak kell fizetniük, akik előtt megvan a lehetőség arra, hogy a szennyvizüket a települési csatornahálózaton keresztül a tisztító telepre vezessék - azaz az ingatlanuk előtt megépült a csatorna -, de nem élnek vele.

      Talajterhelési díjat a helyi vízgazdálkodási hatósági jogkörbe tartozó szennyvízelhelyezés esetében a szolgáltatott víz mennyisége után kell fizetni, amelyet, csökkenteni kell az ivóvízvezeték meghibásodása következtében elszivárgott, illetve külön jogszabály szerint locsolási célú felhasználásra figyelembe vett vízmennyiséggel.
      A talajterhelési díjjal szeretnék a törvényalkotók ösztönözni a lakosságot a környezetkárosító szennyvízszikkasztás felszámolására, a csatornabekötések létesítésére.
      A talajterhelési díjat helyi adó formájában a helyi önkormányzatok szedik be a vízszolgáltatóktól kapott adatszolgáltatás alapján, ezért bővebb tájékoztatásért kérjük, szíveskedjék a település polgármesteri hivatalának adóirodájához fordulni.

      A számlázásunkról

      Társaságunk nagyságrendileg 45 ezer Ügyfelünknek bocsát ki számlát, lakossági Felhasználók részére jellemzően kéthavi rendszerességgel, nagyfogyasztók részére havonta. A számlázásra vonatkozóan Társaságunk Üzletszabályzatának Általános Szerződési Feltételek 8. pontjában tájékozódhat. Üzletszabályzatunkat itt tekintheti meg: http://www.erdivizmuvek.hu/uzletszabalyzat
       
      A Szolgáltató általi leolvasás várható és a bediktálás elvárt időpontja számláinkon minden esetben feltüntetésre kerül. Számlamagyarázatunk itt elérhető.

      Társaságunknál a következő módokon történhet a fogyasztásmérők leolvasása és a számlázás:
      • Szolgáltató által kéthavonta leolvasott, illetve Ügyfeleink által bediktált mérőállások alapján jellemzően kéthavonkénti számlázás lakossági ügyfeleink részére (csak Érd, Diósd és Tárnok településeken).
      • Évi egyszeri szolgáltatói leolvasás, a leolvasások között részszámlák készülnek az előző időszaki átlagfogyasztási adatok alapján - bediktált vízmérőállás alapján elszámoló számla készül. Lehetőség van negyedévente történő leolvasásra, mely a Felhasználó külön kérésére történik.  Amennyiben a fogyasztásmérő Szolgáltató általi leolvasása negyedévente történik, úgy ezek időpontja mindig a naptári negyedévek első hónapjainak (január, április, július, október) első hete.
      • Szolgáltató általi havi leolvasott mérőállások alapján havi számlázás (kizárólag nagyfogyasztók esetében).
      A mérőállások bediktálására az alábbi lehetőségeket biztosítjuk Önnek:
      • Automata mérőállás rögzítő rendszer segítségével telefonon a +36 23 521771-es számon,
      • Elektronikus ügyfélszolgálatunkon a www.erdivizmuvek.hu oldalon,
      • SMS-ben a +3620-3927022 telefonszámon.
      Az SMS diktálás elvárt formátuma: c:vizora_L/Kvízmérőazonosító_vízmérőállás. A _ jel szóközt jelent, L, ha lakossági Felhasználó, K, ha közületi Felhasználó. (Egy lakossági Felhasználó diktálása a következőképpen néz ki: c:vizora L0409123451 500).

      Társasházi partnereinknek lehetőségük van a vízmérőállás bejelentést az ugyfelszolgalat@erdivizmuvek.hu e-mailcímünkre megküldeni.
       
      Hibás mérés
      Ha a fogyasztásmérő rendellenesen működik, nem mér, nem lehet leolvasni, vagy a hitelesítés ideje lejárt (a továbbiakban együtt: hibás mérés) a mérőeszköz adatai a számlázás alapjául nem szolgálhatnak.
      A hibás mérés időtartama:
      • ha a meghibásodás tényleges időpontja megállapítható, a meghibásodás időpontjától az új fogyasztásmérő felszerelésének időpontjáig terjedő időtartam,
      • ha a meghibásodás tényleges időpontja nem állapítható meg, a felek által közösen, becsléssel megállapított időtartam, vagy
      • megállapodás hiányában az utolsó mérőleolvasásától az új fogyasztásmérő felszerelésének időpontjáig eltelt időszak, de legfeljebb 12 hónap.
      A hibás méréssel érintett időszakban a számlázás alapjául szolgáló ivóvíz és szennyvíz mennyiségét az utolsó mérési hiba nélküli elszámolási időszak egy napra számított átlagfogyasztása és a hibás mérés alatt eltelt napok számának szorzataként kell meghatározni. Előzmény fogyasztási adatok hiánya esetén a Szolgáltató a Víziközmű-szolgáltatásról szóló 2011. évi CCIX. törvény egyes rendelkezéseinek végrehajtásáról szóló 58/2013. (II.27) Kormányrendelet 8. sz. melléklete által meghatározott fogyasztási adatokból indul ki.
      Az évenkénti leolvasás, részszámlázás tudnivalói

      Azokon a településeken ahol a Felhasználói igényeknek eleget téve az részszámlázás bevezetésre került, lakossági felhasználóinknak kéthavonta, vagy havi rendszerességgel kerül számla kibocsátásra. Ezeken a településeken évente egyszer történik a Szolgáltató általi vízmérő leolvasás, mely várható időpontja a számlán feltüntetésre kerül. Lásd számla magyarázatunkat: (link). 

      Az elszámoló számlából az időközben kiállított részszámlák levonásra kerülnek.
       
      A Szolgáltató által történő évi egyszeri mérőállás leolvasások között Felhasználóink jellemzően kéthavonta rész-számlát kapnak, melyben feltüntetett víz- (és csatorna) szolgáltatás mennyisége – alapesetben – az előző év 12 havi fogyasztási adatokból kalkulált kéthavi mennyiség. Amennyiben egy meghatározott időpontban (ennek elvárt időpontja a számlán feltüntetésre kerül) Ön a fogyasztásmérő állását Társaságunk felé eljuttatja (bediktálja), úgy minden esetben elszámoló számla kerül kiállításra.
       
      Tájékoztatjuk továbbá Önt, hogy 2014. évtől kezdődően, amennyiben az évi egyszeri, előre jelzett időszakban vízmérő-leolvasó munkatársunk többszöri felkeresés ellenére sem tudja a vízmérőt leolvasni, a részszámlát ugyancsak kiállítjuk és megküldjük, azonban azzal párhuzamosan felszólító levelet küldünk a Felhasználói szerződéses kötelezettség teljesítésére, és értesítjük a megismételt leolvasás várható időpontjáról.

      Amennyiben nem biztosítja vízmérő Szolgáltató általi leolvasását, úgy a közszolgáltatási szerződés felmondásra kerülhet, mely a víziközmű-szolgáltatás korlátozását vonhatja maga után!

      Kérjük, engedje meg, hogy felhívjuk szíves figyelmét - a későbbi viták elkerülése érdekében – a fenti elszámolási módozattal kapcsolatosan a következőkre:
      • az évi egyszeri mérőleolvasás miatt év közben rendszeresen ellenőriznie kell a vízmérő és a házi ivóvízhálózat állapotát, mivel a Felhasználó kezelésében álló vezetékszakaszon vízelfolyás alakulhat ki. Tekintettel arra, hogy általunk a megelőző 12 hónap fogyasztási adatai, ill. annak változása nem ellenőrizhető, a Szolgáltatónak sem a vízdíjból, sem a szennyvízdíjból nem áll módjában jóváírást eszközölni.
      • átlag ill. átalány mennyiség részszámlázása esetén, amennyiben annak mennyisége nem igazodott a fogyasztási szokásokhoz, az éves elszámoló számlában nagy összegű fizetendő díjkülönbözet alakulhat ki, melyre a Szolgáltató díjkedvezményt, méltányosságot nem tud biztosítani.
      • Felhasználói mérőállás bediktálása esetén nagyon pontosan szükséges a vízmérőállást leolvasni, mert tévesztés vagy elírás esetén a számla tartalmáért a Szolgáltató nem tud felelősséget vállalni.

      Fontos tudnivaló, hogy amennyiben a Felhasználó a Szolgáltató által előre jelzett időpontban mérőállást nem diktál, úgy a Szolgáltató a részszámlát automatikusan a megelőző elszámolási időszak átlagfogyasztási adatai alapján készíti el.

      Számlabemutatási típusok

      Papír alapú számlánkat, és az ahhoz kapcsolódó számla magyarázatot itt (link) megtekintheti. Amennyiben további kérdése merülne fel, munkatársaink telefonos ügyfélszolgálatunkon készséggel állnak rendelkezésére. De kérdéseit felteheti írásban is akár az elektronikus ügyfélszolgálati rendszerünkön keresztül, akár az ugyfelszolgalat@erdivizmuvek.hu e-mail címünkre megküldve.
       
      Díjmentes e-számla szolgáltatásunkat a Díjnet e-számla szolgáltató rendszerének használatával veheti igénybe víz- és szennyvízelvezetési szolgáltatásban részesülő ügyfeleink (www.dijnet.hu).
      Az e-számla egy olyan, elektronikus formában kibocsátott számla, amelyen pontosan azok az adatok szerepelnek, mint az eddigi papír alapú, kinyomtatott számlán, és épp olyan hiteles is, ezt garantálja a jogszabály szerinti elektronikus aláírás és az időbélyegző.


      Az e-számla előnyei:
      • Számláit az interneten keresztül bármikor és bárhol megtekintheti, és gondoskodhat azok kifizetéséről.
      • A számlák a kiállításuk után azonnal az Ön rendelkezésére állnak, valamint a számlák érkezéséről e-mailben értesítést küldünk.
      • Nem kell a postán a csekkel sorban állnia, a számlákat és az igazolószelvényeket őriznie.
      • Korábbi számláit könnyen visszakeresheti, hiszen ezeket rendezett formában 18 hónapig az interneten elérhetővé tesszük.
      • Az adatkapcsolat biztonságos 128 bites SSL titkosítással védett környezetben történik.
      • Az elektronikus formában megjelenő számlák esetében nem csak a tárolás, a megőrzés, a visszakeresés lesz egyszerűbb, de a kevesebb papírfelhasználással környezetünket is óvjuk.
      • Az e-számla szolgáltatás ingyenes.
      A regisztráció menetéről és az e-számláról bővebben itt tájékozódhat.
      A hatályos jogszabályok szerint a számla eljuttatásáról oly módon kell gondoskodnunk, hogy a számla kiegyenlítésére Önnek a kézhezvételtől legalább 8 nap álljon rendelkezésére. A számla késedelmes kézhez vétele azonban nem mentesíti a Felhasználót a fizetési kötelezettsége alól.
      A kézbesítésre vonatkozó részletes tájékoztatást Társaságunk Üzletszabályzatának 4. pontja tartalmazza. Üzletszabályzatunkat itt tekintheti meg.
       
      Számla késedelmes kézhezvétele esetén

      Amennyiben aktuális számláját nem kapta kézhez, kérjük, azt jelezze telefonos ügyfélszolgálati munkatársainknak, elektronikus ügyfélszolgálati rendszerünkön keresztül, vagy elektronikus levél formájában az ugyfelszolgalat@erdivizmuvek.hu e-mail címünkre megküldve.
       
      Tájékoztatjuk, hogy ha önhibáján kívül eső okokból (pl. késedelmes kézbesítés esetén) késedelembe esne a számla befizetésével, úgy Társaságunk a számla rendezésére egy pótbefizetési határidő biztosítása mellett kamatmentes befizetési lehetőséget biztosít.


      Számlakifogás
      Felhasználó a számla kézhezvételét követően kifogással élhet az ÉTV Kft-nél, amelynek a számla kiegyenlítésére vonatkozó kötelezettségre nincsen halasztó hatálya, kivéve, ha lakossági felhasználónak kibocsátott számláról van szó, továbbá a számlán feltüntetett mennyiség alapján a kifogásolt számlában feltűntetett havi fogyasztás az előző 12 hónap havi átlagfogyasztásának kétszeresét meghaladja, valamint a reklamáció közlésére még a fizetési határidő lejártát megelőzően került sor.
      Az ÉTV Kft. köteles a számlakifogást kivizsgálni, és a kifogás közlésétől számított 15 napon belül álláspontjáról a felhasználót írásban értesíteni.
      Ha a számlakifogás benyújtása esetében a fenti, halasztó hatály feltételei nem teljesülnek, úgy a számlareklamáció benyújtásától függetlenül a Felhasználónak a megkifogásolt számlát a fizetési határidőn belül meg kell fizetnie.
      Ha a számlakifogás halasztó hatályúnak minősül, de a kifogást az ÉTV Kft. elutasítja, úgy az elutasítást követően az eredeti (megreklamált, de nem módosított) számlát a válaszlevelünk kézhezvételét követő 8 napon belül késedelmi kamat nélkül fizetheti meg a Felhasználó.
       
       
      Számlamásolatok díja

      Társaságunknál a számlamásolatok kiadása első ízben mindig díjmentes. Amennyiben rendkívüli iratmásolatra, továbbá nem formanyomtatványon kezelhető, az ügyfélszolgálati iroda által használt igazolásra van szüksége, úgy adatszolgáltatási díj fizetendő. Az aktuális díjakról kérjük, tájékozódjon telefonos ügyfélszolgálatunkon vagy weboldalunkon.
      Elektronikus ügyfélszolgálatunkon elérhető lehetőségek a számlázáshoz kapcsolódóan

      Regisztrált felhasználóként elektronikus ügyfélszolgálati rendszerünkön keresztül korábbi számláit is megtekintheti. Továbbá lehetősége van a fizetési mód (csekkes, egyéni átutalás, csoportos beszedés) megváltoztatására, így időt megtakarítva nem kell ügyfélszolgálati irodánkat felkeresnie.
       
      Amennyiben az Ön ingatlana olyan településen található, ahol évi egyszeri leolvasás és részszámlázás került bevezetésre, és a számlázott általány mennyiségét szeretné megnövelni, illetve csökkenteni, úgy erre – és rendkívüli elszámolásra is - lehetőséget biztosítunk.
       
      További kényelmi szolgáltatásunk, hogy regisztrált ügyfélként lehetősége van elektronikus ügyfélszolgálatukon keresztül változtatást kezdeményezni a számlázás módjára vonatkozóan.
      Abban az esetben, ha nem felel meg Önnek a számlázott átalány mennyiség, mivel a tényleges fogyasztás alapján szeretné, ha számláját elkészítenénk, úgy kezdeményezheti a diktálásra történő áttérést. A számlázási mód váltáskor minden esetben elszámoló számlát készít Társaságunk, így szükséges egy aktuális vízmérőállás biztosítása is.
       
      A fent leírt lehetőségek igénybevételéhez kérjük, látogassa meg honlapunkat az alábbi elérhetőségen. www.erdivizmuvek.hu/eugyfelszolgalat/

      5. Számlabefizetés

      Számláink befizetésére azok keltétől számított 15 napon belül van lehetősége, késedelmi kamat felszámítása nélkül.
      A társaságunk által kibocsátott számlák kiegyenlítésére több lehetőséget biztosítunk:
       
      Csoportos beszedési megbízás
      A számlakifizetés legkényelmesebb módja, amikor Ügyfeleink megbízást adnak a számlavezető bankjuknak, hogy a Szolgáltató számláinak ellenértékét Társaságunk a bankszámláról rendszeresen leemelje. Csoportos beszedési megbízást a bankjánál adhat. Megjelölhető egy felső értékhatár is, ameddig a számlák kiegyenlítését Ön engedélyezi a bank számára.
       
      Amennyiben csoportos beszedési megbízással kívánja vízdíjszámláit kiegyenlíteni, kérjük a számlavezető pénzintézeténél a megbízásában az alábbi adatokat megadni szíveskedjék.
      Jogosult neve: Érd és Térsége Víziközmű Kft.
      Jogosult azonosítója: A10819067
      Fogyasztóazonosító: a számlán található 9 jegyű felhasználói azonosító szám
       
      A számlavezető pénzintézethez eljuttatandó formanyomtatványunkat itt érheti el:
      http://www.erdivizmuvek.hu/hu/portlet/downloads/download?oid=44
       
      Banki eseti átutalás
      Lehetősége van eseti banki átutalással is rendezni a számla ellenértékét.
      Bankszámlaszámunk: 10102244-58172900-01000001 (Budapest Bank)
      Átutalásnál kérjük, minden esetben tüntesse fel a közleményben a 9 jegyű felhasználó azonosító számot illetve a számla sorszámát!
      Amennyiben átutalásában nem adja meg a számla sorszámát, úgy a beérkezett összeget a legrégebbi ki nem fizetett számlájának teljesítésére számoljuk el.
       
      iCsekk QR kódos befizetés
      iCsekk alkalmazással gyorsan és egyszerűen kifizetheti számláját! Ehhez töltse le Android, vagy iPhone készülékére az alkalmazást és regisztrálja bankkártyáját, majd olvassa be a számla végén található QR kódot!
      További információk: www.erdivizmuvek.hu/icsekk és www.icsekk.hu
       
      Bankkártyás számlakiegyenlítés a Díjnet Zrt rendszerén keresztül
      Amennyiben Ön az e-számla mellett döntött, a www.dijnet.hu weboldalra belépve számláit bankkártyával is könnyedén kiegyenlítheti.
      További információk: www.erdivizmuvek.hu/eszamla
       
      Készpénzes díjbeszedés a felhasználási helyen
      A fogyatékkal élő védendő felhasználók nyilvántartásában szereplő lakossági felhasználó kérelmezheti a számla ellenértékének a felhasználási helyen történő kiegyenlítését. Ennek időpontja kizárólag az ügyfélszolgálati iroda nyitva tartási idejében lehetséges, és a pontos időpontról előzetesen a Felhasználó és az ÉTV Kft. telefonos egyeztetést folytatnak le. A számla nem készpénzes fizetési móddal kerül kiállításra, a számla befizetését a helyszínen aláírt készpénz átvételi elismervény igazolja.
       
      Természetesen készpénzzel illetve bankkártyával is kiegyenlítheti számláját személyesen, Érd, Felső u. 2. szám alatti ügyfélszolgálati irodánkban, nyitvatartási időben.
       
      Kérjük, fordítson figyelmet a vízdíjszámla határidőben történő kiegyenlítésére!
      A fizetési határidőt a számla első oldalát helyzetük el, késedelmes befizetés esetén a szolgáltató jogosult a Ptk. szerinti késedelmi kamat felszámítására.
       
      A fizetési módot legegyszerűbben elektronikus ügyfélszolgálatunkon módosíthatja, ahol jelenlegi folyószámla egyenlegét is megtekintheti!
      További információk: www.erdivizmuvek.hu/eugyfelszolgalat/
       
      6. Fizetéskönnyítési megoldások, védendő felhasználók
       
      Fizetési halasztás
      Amennyiben számlája pénzügyi rendezése nehézséget okoz Önnek, lehetősége van arra, hogy fennálló díjtartozását fizetési határidőt követően teljesítse, amennyiben erre irányuló kérelmét Társaságunkhoz eljuttatja. Kérelme elbírálásra kerül, majd ennek eredményéről írásban értesítjük.

      Részletfizetés
      Amennyiben fizetési nehézségei miatt felhalmozott díjtartozásának, vagy nagyobb összegű számlájának kiegyenlítését egy összegben nem tudja vállalni, kérheti a díjhátraléka részletekben történő megfizetését. Kérelmének jóváhagyása esetén Társaságunk elkészíti a részletfizetési megállapodást, mely a mindkét fél által történő aláírást és a Szolgáltató példányának visszaérkezését követően lép érvénybe. Részletfizetés naptári évenként egyszer kérhető.
      Amennyiben bármely részlet határidőre történő befizetését elmulasztja, a fennmaradó tartozása azonnali egy összegben esedékessé válik a költségekkel és késedelmi kamatokkal együtt, illetve újabb részletfizetési kérelme automatikusan elutasításra kerül. A részletek fizetése mellett a mindenkor esedékes számlákat is ki kell egyenlítenie.

      Részletfizetési lehetőség iránti kérelmét személyesen, telefonos ügyfélszolgálatunkon vagy akár már elektronikus ügyfélszolgálatunkon keresztül is eljuttathatja hozzánk: www.erdivizmuvek.hu/eugyfelszolgalat/
       
      Igénybe vehető támogatások
      A helyi Önkormányzatoknál működő családsegítő szolgálatnál lehetősége van adósságkezelési támogatás igénybevételére (a támogatási forma településenként eltérhet). Az adósságkezelés célja, hogy az igénybevevőket segítse díjhátralékuk (lakhatási költségek körébe tartozó közüzemi díjtartozás) csökkentésében és - lehetőség szerint - azok megszűntetésében.
      Az adósság rendezéséhez többféle támogatás vehető igénybe melyeket a mindenkor hatályos helyi rendeletek szabályoznak. A támogatások igényléséhez mindig a családsegítő szolgálattal való szoros együttműködés szükséges.
       
      Fizetési kedvezmények szociálisan rászoruló védendő felhasználók esetében
      A szociálisan rászoruló védendő felhasználó 12 naptári hónapon belül egy alkalommal részletfizetési kedvezményt vagy fizetési haladékot kérhet. Erre a szociálisan rászoruló felhasználó figyelmét az ÉTV Kft. a fizetési felszólításban felhívja, egyúttal tájékoztatja a szociálisan rászorulót a részletfizetés, illetve a fizetési haladék leghosszabb igénybe vehető időtartamáról és a tervezett fizetési ütemezésről.
      Részletfizetési kedvezmény és fizetési haladék csak olyan szociálisan rászoruló felhasználót illet meg, aki vállalja, hogy a részletfizetés, fizetési haladék igénybevételének időtartama alatt igénybe vett víziközmű-szolgáltatás díját és a tartozás részösszegeit, illetve a tartozás halasztott összegét a víziközmű-szolgáltató által méltányosan megállapított, határidőben és ütemezésben kiegyenlíti.
      Az ÉTV Kft. a szociálisan rászoruló felhasználó fizetési kedvezményre vonatkozó kérelmét 15 napon belül megválaszolja.
      Amennyiben a szociálisan rászoruló Felhasználó a részletfizetési, illetve fizetési haladékra vonatkozó megállapodás feltételeit megszegi, a víziközmű-szolgáltató jogosult a részletfizetésre, illetve fizetési haladékra vonatkozó megállapodás azonnali hatályú felmondására. A részletfizetés, fizetési haladék időtartama alatt a kedvezménnyel érintett díjfizetési kötelezettség vonatkozásában a felhasználót kamat- és kötbérfizetési kötelezettség nem terheli.
      A részletfizetés időtartama az igénylést megelőző 12 hónapban számlázott csatornadíj használatból számított:
      • 1 havi átlagfogyasztás ellenértékét meg nem haladó tartozás esetén legalább két hónap,
      • 3 havi átlagfogyasztás ellenértékét meg nem haladó tartozás esetén legalább öt hónap,
      • 3 havi átlagfogyasztást meghaladó tartozás esetén legalább hat hónap.
      A fizetési haladék időtartama legfeljebb 60 nap, különös méltánylást érdemlő esetben 90 nap. A részletfizetés, fizetési haladék tekintetében a fentiektől - a szociálisan rászoruló felhasználó javára – az ÉTV Kft. eltérhet.
       
       
      Védendő Felhasználói kedvezmények
       
      A víziközmű-szolgáltatási jogszabályok a legnehezebb helyzetben lévő lakossági Felhasználókat védelem alá helyezik. Ez azt jelenti, hogy a védendő felhasználók jogosultak bizonyos kedvezményekre, szolgáltatásokra, melyek azonban a víz- és csatornaszolgáltatás díját nem érintik. A védendő felhasználók a kedvezményeket és szolgáltatásokat csak egy felhasználási helyen vehetik igénybe.
      A védendő felhasználók a védelemre jogosító, jogszabályban meghatározott tulajdonságuk alapján szociálisan rászoruló vagy fogyatékkal élő felhasználóként részesülhetnek a víziközmű-szolgáltató által nyújtott, jogszabályban részletesen meghatározott kedvezményben.
      Az igénybevételre vonatkozó részletes szabályokat a Víziközmű-szolgáltatásról szóló 2011. évi CCIX. törvény egyes rendelkezéseinek végrehajtásáról szóló 58/2013. (II.27) Kormányrendelet határozza meg.
      A védendő felhasználók nyilvántartásába történő felvételt Önnek kell kérnie a honlapunkon elérhető adatlap kitöltésével és a rászorultságot igazoló eredeti iratok bemutatásával az igazolás kiállításától számított 30 napon belül az ÉTV Kft. ügyfélszolgálati irodájában. A 30 nap elteltét követően új igazolást kell kérnie. A védendő felhasználói körbe tartozás igazolására az Ön kérelmére a jegyző igazolja, hogy életvitelszerűen tartózkodik a kérelemben megjelölt felhasználási helyen, a védendő felhasználói státuszra jogosító ellátást megállapító szerv, hogy a kérelem benyújtásakor Ön részesül az adott ellátásban.
       
      Szociálisan rászoruló védendő felhasználók
      Szociálisan rászoruló felhasználónak azt a természetes személyt kell tekinteni, aki, vagy akinek a háztartásában élő személy:
      a) a szociális igazgatásról és szociális ellátásokról szóló 1993. évi III. törvény (a továbbiakban: Szoctv.) 32/B. §-a szerinti időskorúak járadékában részesül,
      b) a Szoctv. 33. §-a szerinti aktív korúak ellátására jogosult,
      c) a Szoctv. 38. §-a szerinti lakásfenntartási támogatásban részesül,
      d) a Szoctv. 40–44. §-a szerinti ápolási díjban részesül,
      e) a gyermekek védelméről és a gyámügyi igazgatásról szóló 1997. évi XXXI. törvény (a továbbiakban: Gyvt.) 19. §-a szerinti rendszeres gyermekvédelmi kedvezményben részesül,
      f) a Gyvt. 25. §-a szerinti otthonteremtési támogatásban részesült, a támogatás megállapításától számított 3 éven keresztül,
      g) a Gyvt. 54. §-a szerinti nevelőszülő, aki saját háztartásában neveli a gondozásába helyezett átmeneti vagy tartós nevelésbe vett gyermeket, vagy
      h) a hitelszerződésből eredő kötelezettségeiknek eleget tenni nem tudó természetes személyek lakhatásának biztosításáról szóló törvény alapján a Nemzeti Eszközkezelővel bérleti jogviszonyban áll.
      Amennyiben Ön szociális helyzete alapján rászoruló Felhasználónak minősül, kedvezményként 12 naptári hónapon belül egy alkalommal részletfizetésre és fizetési halasztás igénybevételére jogosult.
      Részletfizetési kedvezmény és fizetési haladék Önt akkor illeti meg, ha vállalja, hogy a részletfizetés, fizetési haladék igénybevételének időtartama alatt igénybe vett víziközmű-szolgáltatás díját és a tartozás részösszegeit, illetve a tartozás halasztott összegét a vízközmű-szolgáltató által méltányosan megállapított, határidőben és ütemezésben kiegyenlíti.
      Ha a részletfizetési, illetve fizetési haladékra vonatkozó megállapodás feltételeit megszegi, a víziközmű-szolgáltató jogosult a részletfizetésre, illetve fizetési haladékra vonatkozó megállapodás azonnali hatályú felmondására. A részletfizetés, fizetési haladék időtartama alatt a kedvezménnyel érintett díjfizetési kötelezettség vonatkozásában kamat- és kötbérfizetési kötelezettség Önt nem terheli.
       
      A részletfizetés időtartama az igénylést megelőző 12 hónapban számlázott ivóvíz felhasználásból számított:
      - egy havi átlagfogyasztás ellenértékét meg nem haladó tartozás esetén legalább két hónap,
      - 3 havi átlagfogyasztás ellenértékét meg nem haladó tartozás esetén legalább öt hónap,
      - 3 havi átlagfogyasztást meghaladó tartozás esetén legalább hat hónap.
       
      A fizetési haladék időtartama legfeljebb 60 nap, különös méltánylást érdemlő esetben 90 nap.
      A részletfizetés, fizetési haladék tekintetében a fentiektől - a szociálisan rászoruló felhasználó javára – az ÉTV Kft. eltérhet.
       
      Fogyatékkal élő védendő felhasználók
      A fogyatékkal élő védendő felhasználót különösen a méréssel, a leolvasással, a számlázással és a díjfizetési módokkal kapcsolatosan igényeinek megfelelő, különleges bánásmódban kell részesíteni.
      A fogyatékkal élő lakossági felhasználó a védendő felhasználók nyilvántartásába történő felvételére való jogosultságát
      a) a Víziközmű-szolgáltatásról szóló 2011. évi CCIX. törvény egyes rendelkezéseinek végrehajtásáról szóló 58/2013. (II.27) Kormányrendelet 10. melléklet A) része szerinti, 30 napnál nem régebbi, kitöltött és aláírt nyomtatvány benyújtásával, és
      b) ha
      ba) vakok személyi járadékában részesül, a juttatást megállapító vagy folyósító szerv által kiadott, a jogosultság fennállását igazoló, 30 napnál nem régebbi határozat vagy igazolás eredeti példányának bemutatásával, vagy a Víziközmű-szolgáltatásról szóló 2011. évi CCIX. törvény egyes rendelkezéseinek végrehajtásáról szóló 58/2013. (II.27) Kormányrendelet 10. melléklet B) része szerinti, 30 napnál nem régebbi, kitöltött és aláírt nyomtatvány benyújtásával;
      bb) fogyatékossági támogatásban részesül, a juttatást megállapító vagy folyósító szerv által kiadott, a jogosultság fennállását igazoló, 30 napnál nem régebbi határozat vagy igazolás eredeti példányának bemutatásával, vagy a Víziközmű-szolgáltatásról szóló 2011. évi CCIX. törvény egyes rendelkezéseinek végrehajtásáról szóló 58/2013. (II.27) Kormányrendelet 10. melléklet B) és C) része szerinti, 30 napnál nem régebbi, kitöltött és aláírt nyomtatvány benyújtásával; vagy
      bc) a víziközmű-szolgáltatás megszüntetése, felfüggesztése a lakossági felhasználó vagy a vele közös háztartásban élő személy életét vagy egészségét közvetlenül veszélyezteti, a 10. melléklet C) része szerinti, 30 napnál nem régebbi, kitöltött és aláírt nyomtatvány benyújtásával igazolhatja.
       
      A fogyatékosság jellegét, amely a fogyatékkal élő felhasználót alkalmatlanná teszi a fogyasztásmérő leolvasására, a mérőállás közlésére, a számlaolvasásra, vagy a számla felhasználási helyen kívüli, készpénzes fizetéstől eltérő kiegyenlítésére, továbbá az fenti bekezdés b) pont bc) alpontjának esetleges fennállását a kezelőorvos, ennek hiányában a háziorvos igazolja a Víziközmű-szolgáltatásról szóló 2011. évi CCIX. törvény egyes rendelkezéseinek végrehajtásáról szóló 58/2013. (II.27) Kormányrendelet 10. melléklet C) része szerinti nyomtatvány kitöltésével. Ha a rehabilitációs szakigazgatási szerv, a Nemzeti Rehabilitációs és Szociális Hivatal szakvéleményezési hatásköre az érintettre kiterjed, a kezelőorvos és a háziorvos a Víziközmű-szolgáltatásról szóló 2011. évi CCIX. törvény egyes rendelkezéseinek végrehajtásáról szóló 58/2013. (II.27) Kormányrendelet 10. melléklet C) része szerinti nyomtatványt e szerv szakvéleménye alapján tölti ki.
      A víziközmű-szolgáltató a fogyatékkal élő felhasználót a rászorultság igazolását követő 8 napon belül nyilvántartásba veszi, és a nyilvántartásba vételről a felhasználót további 8 napon belül írásban tájékoztatja.
      A vakok személyi járadékában vagy fogyatékossági támogatásban részesülő személyt, mint fogyatékkal élő felhasználót nem kell személyes körülményeinek megfelelő, különleges bánásmódban részesíteni, ha vele együtt olyan nagykorú személy él, aki nem fogyatékkal élő felhasználó.
      Az fenti bekezdés b) pont bc) alpontja szerinti körbe tartozó, a felhasználóval egy háztartásban élő fogyatékkal élő személyre tekintettel, a fogyatékkal élőnek nem minősülő felhasználó is kérheti a fogyatékkal élő személyek nyilvántartásába történő felvételét, de ugyanazon fogyatékkal élő személyre tekintettel csak egy felhasználó egy felhasználási hely vonatkozásában szerepelhet a nyilvántartásban jogosultként.
       
      Az fenti bekezdés b) pont ba) és bb) alpontja szerinti körbe tartozó fogyatékkal élő felhasználót megillető különleges bánásmód:
      a) havi (időközi) mérőleolvasás a felhasználási helyen,
      b) készpénzben történő számlakiegyenlítés a felhasználási helyen,
      c) a számla értelmezéséhez az érintett víziközmű-szolgáltató üzletszabályzata szerint nyújtott egyedi segítség (helyszíni számlamagyarázat, számlafordíttatás),
      d) helyszíni (otthoni) ügyintézés lehetősége.
       
      Amennyiben a fogyatékkal élő védendő Felhasználó a Víziközmű-szolgáltatásról szóló 2011. évi CCIX. törvény egyes rendelkezéseinek végrehajtásáról szóló 58/2013. (II.27) Kormányrendelet 10. mellékletének benyújtásával, megfelelően kitöltött és aláírt formában igazolja, hogy a víziközmű-szolgáltatás megszüntetése, felfüggesztése a Felhasználó vagy a vele közös háztartásban élő személy életét vagy egészségét közvetlenül veszélyezteti, úgy díjtartozás esetén a Szolgáltató a közüzemi ivóvíz-szolgáltatás felfüggesztését vagy korlátozását a felhasználási helyen nem foganatosítja.
       
      A védendő felhasználók nyilvántartásba vételéhez szükséges adatlapok, ill. azok kitöltési útmutatója honlapunkról letölthetőek (http://erdivizmuvek.hu/ugyfelszolgalat/letoltheto_dokumentumok/) illetve ügyfélszolgálati irodáinkon vagy telefonos ügyfélszolgálatunkon keresztül is díjmentesen igényelhetőek.
       
       
      7. Szolgáltatáskorlátozás, behajtás

      Fizetési felszólítás, késedelmi kamat
      Amennyiben fizetési határidőn belül nem tesz eleget fizetési kötelezettségének, Társaságunk fizetési felszólítást küld egy készpénzátutalási megbízással (postai sárga csekk), mely segítéségével a fennálló díjtartozását egy összegben rendezheti. A késedelmes napokra a 2013. évi V. törvény (Ptk.) szerinti késedelmi kamatot számítjuk a vízdíjszámlán feltüntetett fizetési határidőt követő első naptól kezdődően a tartozás kiegyenlítésének napjáig.
       
      Ivóvíz-szolgáltatás korlátozása vagy felfüggesztése
      A Szolgáltató élhet annak lehetőségével, hogy kétszeri igazolt felszólítást követően (tértivevényes levélben ivóvíz-szolgáltatáskorlátozás előtti fizetési felszólítás) a felhasználási helyen a vízszolgáltatást korlátozza vagy felfüggessze. Erre akkor kerülhet sor, ha a megküldött fizetési felszólításunk kézhezvételét követően sem rendezi díjtartozását, illetve nem élt a fizetéskönnyítési lehetőségekkel.
       
      Lakossági Felhasználók esetében a vonatkozó jogszabályok alapján díjtartozás miatt az előző pontban ismertetett lakossági eljárás eredménytelensége esetén az előre egyeztetett időpontban intézkedünk az ivóvíz-szolgáltatás korlátozásáról, a jogszabályi előírások megléte esetén felfüggesztés is történhet. Korlátozás ill. felfüggesztés esetén a közegészségügyi követelmények teljesítéséhez szükséges ivóvízellátást biztosítjuk, mely legalább 20 liter/fő/nap mennyiséget jelent.
      A fenti ivóvíz mennyiséget leggyakrabban csökkentett víznyomással (korlátozás esetén), illetve palackos vagy zacskós vízzel, ill. közkútról (felfüggesztés esetén) biztosítjuk.
      Nem lakossági Felhasználók esetében előre jelzett időpontban a közüzemi ivóvíz-szolgáltatást felfüggeszti és a közszolgáltatási szerződést felmondja.

      A befizetés megtörténtét igazoló bizonylatot legkésőbb az értesítésben szereplő szolgáltatáskorlátozás várható időpontját megelőző munkanapon délelőtt 10 óráig kell Társaságunk fax, vagy e-mail elérhetőségeire elküldenie. Amennyiben a befizetés tényét a személyes felkeresése alkalmával munkatársainknak igazolja, úgy a mindenkor érvényes díjszabás alapján kiszállási díj megfizetése is esedékessé válik.
       
      Amennyiben az ivóvíz-szolgáltatás korlátozásának bevezetése elkerülhetetlen, Ügyfelünk együttműködése esetén a korlátozás vízmérő aknában történik. Együttműködés hiányában közterületen végezzük el a munkálatokat a gerincvezetéken történő korlátozással/ leválasztással, ebben az esetben a helyreállítás költsége jelentősen magasabb. Amennyiben a munkálatok elvégzése során a szilárd burkolat bontása elengedhetetlen, a burkolat-helyreállítási díj megfizetése is esedékessé válik, mely tovább növeli a költségeket.
       
      Amennyiben a fogyatékkal élő védendő Felhasználó a Víziközmű-szolgáltatásról szóló 2011. évi CCIX. törvény egyes rendelkezéseinek végrehajtásáról szóló 58/2013. (II.27) Kormányrendelet 10. mellékletének benyújtásával, megfelelően kitöltött és aláírt formában igazolja, hogy a víziközmű-szolgáltatás megszüntetése, felfüggesztése a Felhasználó vagy a vele közös háztartásban élő személy életét vagy egészségét közvetlenül veszélyezteti, úgy díjtartozás esetén a Szolgáltató a közüzemi ivóvíz-szolgáltatás felfüggesztését vagy korlátozását a felhasználási helyen nem foganatosítja.
       
      A vízkorlátozással és annak helyreállításával kapcsolatosan felmerült költségeit az ÉTV Kft. a vonatkozó jogszabályok alapján a Felhasználóra hárítja. A szolgáltatás helyreállítása csak a tartozás maradéktalan megfizetése vagy egyedi elbírálás esetén a részletfizetési megállapodás megkötése után lehetséges.

      Mellékszolgáltatási szerződés felmondása
      Amennyiben Ön mellékvízmérővel rendelkezik, a megkötött mellékszolgáltatási szerződése a fizetési késedelem miatt kezdeményezett fizetési meghagyás kibocsátását követő 15 napos határidővel felmondásra kerül, amennyiben díjtartozása rendezése ügyében felszólításunk ellenére nem intézkedik. A mellékszolgáltatási szerződés felmondásáról Társaságunk a szerződés felmondásával egyidejűleg tájékoztatja a bekötési vízmérő szerinti Felhasználót, valamint a megbízott képviselőt. (Egy adott bekötési vízmérőhöz tartozó, mellékszolgáltatási szerződéssel rendelkező elkülönített vízhasználók által teljes bizonyító erejű magánokiratban meghatalmazott személy, aki képviseletükben eljár, ha az nem a bekötési vízmérő szerinti felhasználó.)
       
      A mellékszolgáltatási szerződés felmondását követően az Ön elkülönített felhasználói helyen működő mellékvízmérőjén mért fogyasztást figyelmen kívül hagyjuk, az elkülönült felhasználói helyre fizetendő alapdíjakat a bekötési vízmérőre kibocsátott számlában érvényesítjük.
      Amennyiben a díjtartozást a bekötési vízmérő szerinti Felhasználó/Lakóközösség sem rendezi ivó-vízszolgáltatás korlátozását a Szolgáltató a bekötési vízmérőnél elvégzi. 


      Jogi eljárás
      Amennyiben nem intézkedik a díjtartozás rendezése érdekében, követelésünket Társaságunk jogi képviselőjének átadjuk, hogy a kintlévőségünk mielőbbi megtérülése érdekében bírósági úton eljárjon. Jogi képviselő fizetési meghagyásos eljárást kezdeményez, majd ezt követően nem teljesítés esetén gondoskodik a végrehajtási eljárás megindításáról, amely végső esetben akár az ingatlan árverésen történő értékesítéséhez és egyéb szankciókhoz is vezethet.
       
      Amennyiben az előző pontban részletezett jogi eljárás megindítására sor kerül, további költségek merülnek fel, melynek megfizetése az adóst terhelik. Ilyenek pl.: a fizetési meghagyás megindításával összefüggő díj, jogtanácsosi munkadíj, végrehajtási eljárás megindításával kapcsolatban felmerült díj, végrehajtónak fizetendő díjak, költségek, jutalékok, adatszolgáltatások díjai.
       
       
      8. Műszaki ügyintézés, locsolási kedvezmény, a szolgáltatás megszüntetése
       
      Vízbekötés
      Bővebb információkért kérjük, olvassa el az ivóvízbekötéssel kapcsolatos tájékoztatónkat.
      Elérhetősége: http://www.erdivizmuvek.hu/hu/portlet/downloads/download?oid=19
       
      Csatornabekötés
      Bővebb információkért kérjük, olvassa el a csatornarákötéssel kapcsolatos tájékoztatónkat.
      Elérhetősége: http://www.erdivizmuvek.hu/hu/portlet/downloads/download?oid=20
       
      Nyári locsolási kedvezmény, locsolási célú vízmérő létesítése
      A vonatkozó jogszabályok szerint a szennyvízelvezetési helyről a szennyvízelvezető műbe kerülő szennyvíz mennyisége méréssel (szennyvízmennyiség mérő beépítésével) - mérés hiányában pedig az adott helyen fogyasztott vízmennyiség alapulvételével állapítható meg. Azaz amennyiben a szennyvízmennyiséget külön nem mérik, az elfogyasztott vízmennyiség alapján kell megfizetnie a szennyvízdíjat.
       
      Nem veszi figyelembe az ÉTV Kft. a szennyvíz mennyiségének meghatározásánál az elkülönített mérés hiányában, házikert öntözéséhez kizárólag május 1-jétől szeptember 30-ig terjedő időszakban felhasznált, az elszámolás alapjául szolgáló ivóvízfogyasztás 10 százalékát elérő vízmennyiséget, amennyiben azt a lakossági Felhasználó – az ellenőrzés lehetőségének előzetes értesítés mellőzésével történő felajánlásával – kéri. Az ÉTV Kft. e csatornadíj kedvezményt mennyiségi korrekció útján biztosítja.
      A jogszabályi környezet változása miatt a fenti kedvezményt 2016. évtől már igényelni kell, 2015. évben és az azt megelőző időszakban a kedvezményt igénylés nélkül biztosította az ÉTV Kft. minden lakossági Felhasználónak.
       
      Legkésőbb 2016. február 28-ig a már szerződött lakossági Felhasználók részére az ÉTV Kft. az elkülönített mérés nélküli, locsolási csatornadíj kedvezmény vonatkozásában igénylőlapot juttat el postai úton. A locsolási csatornadíj kedvezményre jogosító igénylőlap Társaságunk részére történő visszaküldésének határideje 2016. április 15, mely beérkezése esetén az ÉTV Kft. a kedvezményt 2016. május 1-től biztosítja.
       
      Amennyiben az igénylőlap 2016. április 15. után érkezik be az ÉTV Kft-hez, úgy az elkülönített mérés nélküli, locsolási csatornadíj kedvezményt a soron következő elszámolási periódusban biztosítjuk a Felhasználó részére, a korábbi periódusra elmaradt locsolási kedvezmény visszamenőlegesen nem érvényesíthető.
      Új felhasználó esetében az igénylési lehetőség a közszolgáltatási vagy mellékszolgáltatási szerződéskötéskor is lehetséges.
       
      Az elkülönült mérés nélküli, locsolási csatornadíj kedvezmény igénylésének feltételei:
      • Írásos igénylés beérkezése a Szolgáltatónak adott év április 15-ig azzal, hogy Felhasználó lehetőséget biztosít Szolgáltatónak, hogy az igénybevétel feltételeit előzetes értesítés nélkül ellenőrizze.
      • A Felhasználó egyéb, helyi vízvételi lehetőséggel nem rendelkezik (víziközműből szolgáltatott ivóvizet használ locsolás céljára), és nincs külön mérője a locsolási víz elszámolására.
      • A felhasználási helyen hiteles bekötési vagy mellékvízmérő működik.
      • Igénylő rendelkezik az ÉTV Kft-vel kötött érvényes, közszolgáltatási vagy mellékszolgáltatási szerződéssel, illetve nem áll fent teljes körű mellékmérősítés.
      • Felhasználó legfeljebb 2.000 m2-es házikerttel rendelkezik. Ennek tényét Felhasználó a nyilatkozatban aláírásával igazolja.
       
      A kérelmet nem szükséges évente meghosszabbítani, a kedvezményt a közszolgáltatási vagy mellékszolgáltatási szerződés tartama alatt az ÉTV Kft. folyamatosan biztosítja.
       
      Felhasználói mérőállás diktálás hiányában a Szolgáltató arányosítással állapítja meg az fenti időpontokban a kedvezmény alapjául szolgáló kezdő és záró időpont mérőállásait, az arányosítással megállapított mérőállástól kerül a kedvezmény alkalmazásra az arányosítással megbecsült mérőállásig, soron kívüli szolgáltatói mérőleolvasást az ÉTV Kft. az elkülönített mérés nélküli, locsolási csatornadíj kedvezmény okán nem végez.
       
      A részletes tájékoztató és igénylőlap itt érhető el:
      http://erdivizmuvek.hu/hu/portlet/downloads/download?oid=150
       
      További locsolási célú csatornadíj-kedvezmény igénybevételéhez a hatályos jogszabályok által szabályozott módon megtervezett és kivitelezett és a Szolgáltató által engedélyezett locsolási mellékvízmérő vagy locsolási iker(fő)mérő telepítése szükséges.
      A 10%-os mértékű locsolási csatornakedvezmény és a locsolási vízmérő által mért ivóvízmennyiség utáni csatorna-díjkedvezmény együttesen nem vehető igénybe.
       
      Bővebb információkért kérjük, olvassa el a locsolási célú vízmérőkkel kapcsolatos tájékoztatónkat.
      Elérhetősége: http://www.erdivizmuvek.hu/hu/portlet/downloads/download?oid=60
       
      Több lakásos társasházak, lakóegységek fogyasztásának elkülönült mérése
      Elkülönült vízhasználat mérése elszámolási célú mellékmérő(k) létesítésével
      A mellékvízmérők a bekötési vízmérővel rendelkező ingatlan – általában társasház - lakásainak, elkülönített (egyedi) vízhasználatainak mérésére, elszámolására szolgál. Ebben az esetben a Társasház lakásainak (albetétjeinek) fogyasztásáról önálló számlát bocsát ki a Szolgáltató, az elfogyasztott vízmennyiséget a lakások mellékvízmérői külön-külön mérik.
       
      Bővebb tájékoztatásért kérjük, olvassa el a mellékmérősítéssel kapcsolatos tájékoztatónkat.
      Elérhetősége: http://www.erdivizmuvek.hu/hu/portlet/downloads/download?oid=59
       
      Az elkülönült vízhasználat mérése ikermérőkkel
      Az ikermérő egy vagy több ingatlan különböző felhasználási helyei ivóvízhasználatának mérésére szolgál, az ivóvíz bekötővezeték végpontjára csillagpontosan kialakított - a jelenleg üzemelő fővízmérő mellett felszerelt - újabb bekötési vízmérő.
      A legfőbb különbség a mellékvízmérős elszámoláshoz viszonyítva az, hogy minden Felhasználó külön bekötési vízmérővel rendelkezik, így számlázásilag elkülönült módon történik meg a mért mennyiség elszámolása, ebből adódóan fővízmérő-mellékvízmérő mérési különbözet sem jelentkezik.

      Míg a mellékvízmérő tulajdonjoga a Felhasználóé - addig a fővízmérő tulajdonosa a Szolgáltató, így azok hitelesítését, cseréjét is a Szolgáltató végzi saját költségén.
      A főmérősítés megrendelése előtt mindenképpen szükséges egy helyszíni felmérés, amely alátámasztja azt, hogy műszakilag a bekötések kialakítása megfelelő az főmérősítéshez (főmérős akna mérete, állapota, a jelenlegi ivóvíz-hálózat állapota és kialakításának vizsgálata).
      További feltétel, hogy a jelenlegi szabályos fővízmérő akna mérete lehetővé tegye a főmérők egymás mellett történő elhelyezését, továbbá minden lakás külön-külön házi bekötővezeték csatlakozással rendelkezzen a főmérő aknában.
      A helyszíni felmérést Társaságunk végzi el, melynek díja előre fizetendő, az igénybejelentéshez szaktervező által elkészített tervdokumentáció benyújtása szükséges.
       
      Bővebb tájékoztatásért kérjük, keresse telefonos ügyfélszolgálatunkat vagy ügyfélszolgálati irodánkat.
       
      Szolgáltatás szüneteltetése
      A hatályos jogszabályok és Társaságunk Üzletszabályzata szerint a Felhasználó a Szolgáltatóhoz intézett írásbeli nyilatkozatával kezdeményezheti a víziközmű-szolgáltatás szüneteltetését, ha a felhasználási helyet átmenetileg nem használja.
      A szünetelés kérelmezett ideje legfeljebb 1 év lehet.
       
      A szennyvíz elvezetésére irányuló szolgáltatás szüneteltetését, illetve megszüntetését csak a Felhasználó által a népegészségügyi szakigazgatási szervtől beszerzett írásbeli hozzájárulás esetén hajtja végre a Szolgáltató.
      Ha a vízmérőn keresztül tűzivíz-hálózat ellátása is történik, akkor a szüneteltetéséhez a területileg illetékes katasztrófavédelmi kirendeltség írásos engedélye szükséges, a felhasználási hely és a vízmérő gyári számának megjelölésével, melyet a Felhasználónak kell beszereznie.
      A szüneteltetéssel kapcsolatosan a Szolgáltatónál felmerülő díjakat, költségeket a Felhasználó viseli.
       
      Szünetelésre az alábbi feltételek együttes fennállása esetén van lehetőség:
      a) a felhasználó írásban kéri a szüneteltetést és nyilatkozik, hogy a felhasználási helyen rendszeres emberi tartózkodás nincs,
      b) a felhasználó - amennyiben a felhasználási hely víziközmű-szolgáltatásba bekapcsolt ingatlan - nyilatkozik, hogy nem a víziközmű-rendszerből származó egyéb vizet a szennyvíz-törzshálózatba nem kíván vezetni,
      c) a szüneteltetés végrehajtásához a műszaki előfeltételek biztosítottak,
      d) a felhasználó a szünetelés foganatosításával együtt járó költségek előzetes megfizetéséről szóló igazolást, és a felhasználási hely tulajdonosának (amennyiben az nem azonos a felhasználóval) hozzájárulását csatolta.
       
      A Szolgáltató a szüneteltetett víziközmű-szolgáltatás idejére szolgáltatási díjat nem számol fel, így alapdíjat sem.
       
      Szolgáltatás megszüntetése
      A víziközmű-szolgáltatási szerződést közműves ivóvízellátás esetén a felhasználó 60 napos határidővel felmondhatja. Ha a szerződést az ingatlant egyéb jogcímen használó mondja fel, előzetesen a tulajdonos hozzájárulását is be kell szereznie. A víziközmű-szolgáltatási szerződés felmondása nem érintheti hátrányosan az ingatlanon más felhasználó által igénybe vett közműves ivóvíz-szolgáltatást.
       
      Az ivóvíz és/vagy szennyvíz bekötővezetéket Szolgáltató leválasztja a törzshálózatról, és a fogyasztásmérőt leszereli. Ebben az esetben a szolgáltatás újraindítása csak új bekötés létesítéseként végezhető. Tájékoztatjuk, hogy a hatályos jogszabályok szerint az ivóvíz-szolgáltatás megszüntetésével kapcsolatosan felmerült költségeket, továbbá a szilárd útburkolat felbontásával és helyreállításával kapcsolatos költségeket a Felhasználó előzetesen köteles megfizetni a Szolgáltatónak.
       
      Tájékoztatjuk, hogy a munkálatok elvégzéséhez a helyi polgármesteri hivataltól közterület bontási engedély is szükséges, a hivatal egyes esetekben szaktervező által készített forgalomtechnikai tervdokumentáció benyújtását is előírhatja.
       
      A fenti közútkezelői, illetve önkormányzati engedélyek, illetve hozzájárulás birtokában van lehetőség arra, hogy a szolgáltatás megszűntetését a tulajdonos vagy meghatalmazottja írásban kérje Ügyfélszolgálati irodánkban, a fenti összeg(ek) megelőlegezése mellett.
       
      Tájékoztatjuk, hogy az ivóvízbekötés megszüntetésének megrendelésekor a felhasználási helyhez tartozó vevői folyószámláján nem lehet díjtartozás.
      A bekötés megszüntetésekor munkatársaink a vízmérő állását is leolvassák, és az ezen mérőállás alapján záró számlát állítunk ki, mely rendezéséről a felhasználónak gondoskodnia kell.
       
      Egyéb forrásból származó víz, nem közműves ivóvíz (fúrt, ásott kút, csapadékvíz) bevezetése a közműves szennyvízhálózatba (telki vízmérő)
      Amennyiben az ingatlan egyéb vízforrással rendelkezik, és a keletkezett szennyvizeket részben/egészben a közműves szennyvízhálózatba kívánja vezetni, Társaságunkkal egyeztetett helyen, hiteles, ún. telki vízmérővel kell a vízmennyiséget megmérni, mely a csatornadíj számlázás alapját képezi. Ezen vízmérő a Felhasználó tulajdonát képezi, így a mérő beszerzésének, hitelesítésének, a terveztetés és kivitelezés költsége a Felhasználót terheli.
       
      Társaságunk szolgáltatási területén a csapadékvíz, talajvíz, rétegvíz bevezetése a szennyvízcsatornába TILOS!
       
       
      9. Panaszkezelés, jogorvoslati lehetőségek
       
      Társaságunk a mindenkor hatályos fogyasztóvédelmi és ágazati jogszabályok valamint Társaságunk Üzletszabályzata szerint végzi panaszkezelési tevékenységét.
      Ügyfélszolgálatunk a reklamációkra, panaszokra a hatályos fogyasztóvédelmi jogszabályok által előírt 15 napos határidőn belül, egyéb megkeresésekre 30 napon belül válaszol.
       
      Reklamációját, panaszát a következő módokon juttathatja el Társaságunkhoz:
      • - személyesen az Érd, Felső u. 2. alatti ügyfélszolgálati irodánkban,
      - telefonos ügyfélszolgálatunkon a +36 23 521 751-es telefonszámon,
      - elektronikus ügyfélszolgálatunkon a www.erdivizmuvek.hu webcímen,
      - e-mailben az ugyfelszolgalat@erdivizmuvek.hu címen,
      - telefaxon a +36 23 521 759-es faxszámon,
      - és postai úton a 2031 Érd, Pf. 55 levélcímen.
       
      A hatályos fogyasztóvédelmi jogszabályok szerint első ízben a kifogásával a Szolgáltatót igazolt módon meg kell keresnie.

      Amennyiben a reklamációjának Társaságunk által kivizsgálását követően Önhöz eljuttatott válaszunkban leírtakat nem fogadja el, vagy kifogása van a válasszal kapcsolatban, úgy az alábbi szervekhez fordulhat jogorvoslatért:

      - Fogyasztóvédelmi kérdésekben: Érdi Járási Hivatal Közlekedési és Fogyasztóvédelmi Főosztály Fogyasztóvédelmi Osztály Cím: 1135 Budapest, Lehel u. 43-47., Telefon: +36 1 236 3937, Fax: +36 1 236 3956, Levelezési cím: 1339 Budapest, Pf.: 661. E-mail: fogyved@pest.gov.hu, Honlap: http://www.kormanyhivatal.hu/hu/pest/pest-megyei-kormanyhivatal-jarasi-hivatalai/erdi-jarasi-hivatal/erdi-jarasi-hivatal-kozlekedesi-es-fogyasztovedelmi-foosztaly/erdi-jarasi-hivatal-kozlekedesi-es-fogyasztovedelmi-foosztaly-fogyasztovedelmi-osztaly
      • - Magyar Energetikai és Közmű-szabályozási Hivatal. Ügyféliroda címe: 1054 Budapest, Bajcsy-Zsilinszky út 52., Levelezési címe: 1388 Budapest, Pf. 88. Telefon: +36 1 459 7777, Fax: +36 1 459 7766, E-mail: mekh@mekh.hu, Honlap: http://www.mekh.hu
      - Pest Megyei Békéltető Testület.  Címe: 1119 Budapest, Etele út 59-61. II. em. 240., Telefon/Fax: +36 1 269 0703, Levelezési cím: 1364 Budapest, Pf.:81, E-mail: pmbekelteto@pmkik.hu, Honlap: http://www.panaszrendezes.hu
       
      Társaságunk a fogyasztói jogvita rendezése érdekében igénybe veszi a békéltető testületi eljárást, de nem veti alá magát döntésének.
       
      Amennyiben az Ön lakóhelye vagy tartózkodási helye nem Pest megye területén található, abban az esetben az Önhöz legközelebb eső Békéltető Testület elérhetőségét az alábbi oldalon találja meg: http://www.bekeltetes.hu/index.php?id=testuletek

      Ügyfélszolgálati irodánkban vagy telefonos ügyfélszolgálatunkon előadott reklamációját vagy panaszát jegyzőkönyvben rögzítjük, mely jegyzőkönyvről lehetősége van a válaszunkkal együtt, vagy már a bejelentéskor azonnal másolati példányt kérnie.
       
      Telefonos ügyfélszolgálatunkkal lefolytatott telefonbeszélgetését rögzítjük, 5 évig megőrizzük és kérésére díjmentesen – elektronikus formátumban - rendelkezésére bocsátjuk.
       
      Ügyfélszolgálati oldalak

      Ügyfélszolgálati oldalak

       
      1. Szerződéskötési folyamat, felhasználóváltással kapcsolatos tudnivalók
       
      Az Érd és Térsége Víziközmű Kft. (továbbiakban: ÉTV Kft., szolgáltató, közszolgáltató, víziközmű-szolgáltató) a vonatkozó, hatályos jogszabályban meghatározott feltételek fennállása esetében a felhasználóval - felhasználási helyenként - közszolgáltatási szerződést köt. A közszolgáltatási szerződés - és annak melléklete, az Üzletszabályzat - célja a közműves ivóvízellátással és közműves szennyvízelvezetéssel és kezeléssel, mint közüzemi szolgáltatással kapcsolatos jogok és kötelezettségek Szolgáltatóra és Felhasználóra vonatkozó szabályainak rögzítése.

      Az ÉTV Kft. közszolgáltatási szerződésmintája és az Üzletszabályzat elérhető weboldalunkon:
      http://www.erdivizmuvek.hu/ugyfelszolgalat/letoltheto_dokumentumok/


      Munkatársaink személyes és telefonos ügyfélszolgálatunkon állnak Felhasználóink rendelkezésére. Elérhetőségeink és ügyfélfogadási idő:
      http://www.erdivizmuvek.hu/ugyfelszolgalat/elerhetoseg_megkozelites/


      Személyes ügyintézéshez lehetősége van időpontot foglalásra:
      http://www.erdivizmuvek.hu/ugyfelszolgalat/idopont_foglalas/


      Amennyiben az ügyintézés során meghatalmazott jár el, úgy teljes bizonyító erejű magánokiratban foglalt meghatalmazás szükséges az ügyintézéshez.
      Meghatalmazás elérhető:
      http://www.erdivizmuvek.hu/hu/portlet/downloads/download?oid=18
       
      Gazdálkodó szervezet képviseletében a cégkivonatban szereplő képviselő járhat el. A képviselő teljes bizonyító erejű magánokiratba vagy közokiratba foglalt meghatalmazással más személyt is megbízhat a Szolgáltató előtti eljárással. A meghatalmazásban pontosan meg kell fogalmazni annak terjedelmét, pontosan milyen eljárásokban, nyilatkozattételben jogosult a meghatalmazott eljárni, illetőleg kifejezetten nyilatkozni kell a meghatalmazásban arról, hogy a képviselő eljárását a Társaság eljárásaként ismerik el. A meghatalmazáson túlmenően, a meghatalmazott személy személyi azonosítására alkalmas igazolványa bemutatása alapján kerülhet sor ügyintézésre.

      A hatályos jogszabályok szerint a felhasználó személyében bekövetkezett változást a korábbi és az új felhasználó köteles a vízmérőállás megjelölésével a változástól számított 30 napon belül a víziközmű-szolgáltatónak bejelenteni az üzletszabályzatban meghatározottak szerint. A bejelentés elmulasztása esetén a felhasználási helyen fennálló díjtartozás megfizetéséért és a víziközmű-szolgáltatót ért károkért a korábbi és az új felhasználó egyetemlegesen felel.
      A Felhasználóváltás bejelentésére (eladás, bérlet, stb.) Ügyfeleinknek több lehetőséget is biztosítunk:
      A beköltöző Felhasználó nélkül, csak az előző felhasználó bejelentése alapján az új Felhasználó részére nincs lehetőségünk elkészíteni a közszolgáltatási szerződést, a megadott információk alapján Társaságunk felszólítja szerződéskötési kötelezettségére az új tulajdonost.
      Az ingatlan birtokbaadásakor az itt (http://www.erdivizmuvek.hu/hu/portlet/downloads/download?oid=11) elérhető birtokbaadási jegyzőkönyvet javasoljuk kitölteni a pontos elszámolás érdekében.  Ez alapján az előző felhasználónak záró számla készül, akinek ezt, és az esetleg még be nem fizetett számláit, tartozásait ki kell egyenlítenie.

      Természetesen a birtokbaadási jegyzőkönyv nem feltétlenül szükséges a közszolgáltatási szerződés megkötéséhez. A birtokbaadási jegyzőkönyv becsatolásától kizárólag abban az esetben tudunk eltekinteni, ha a felhasználási helyen üzemelő fogyasztásmérő rendszeresen, a szolgáltató által leolvasásra került, és a felhasználó már korábban birtokba került az ingatlanon, és az előző Felhasználó nevére kibocsátott számlákat sajátjaként kezelte, megfizette - vagy a fennálló tartozás megfizetését a felhasználó vállalja.
      A víziközmű-szolgáltatásról szóló 2011. évi CCIX. törvény rendelkezései alapján a víziközmű-szolgáltatásba bekapcsolt ingatlan tekintetében a szolgáltató és a lakossági felhasználó között a közszolgáltatási szerződés a víziközmű-szolgáltatás igénybevételével is létrejön.
      Az kiköltöző ügyfelünknek lehetősége van nullás igazolást igényelni, mellyel az új ügyfelünk felé igazolhatja, hogy az adott mérőállásig elszámolt Társaságunkkal és a díjak megfizetése is megtörtént.  Amennyiben rendelkeznek nullás igazolással, a Felhasználó változáshoz a vevőnek elegendő beküldenie (e-mailen, faxon, levélben) a szükséges dokumentumok másolatát, mely alapján elkészítjük, és postai úton megküldjük a közszolgáltatási szerződést. Ez esetben ingyenes válaszborítékot mellékelünk a szerződés visszaküldésének megkönnyítéséhez.
       
      A közszolgáltatási szerződéskötéshez szükséges dokumentumok listája lakossági (magánszemély) felhasználó esetén:
      http://www.erdivizmuvek.hu/hu/portlet/downloads/download?oid=7

      A szerződéskötéshez szükséges dokumentumok listája nem lakossági felhasználó esetén: http://www.erdivizmuvek.hu/hu/portlet/downloads/download?oid=8

      A felhasználási hely ellenőrzése

      A Szolgáltató Felhasználó-változás esetén, az új Felhasználóval való szerződéskötést megelőzően, annak feltételeként a bejelentéstől számított 30 napon belül, a felhasználási helyen ellenőrzést tart az alábbi esetekben:
      • a felhasználási helyen a fogyasztásmérőn szereplő mérőállás, a birtokbaadási jegyzőkönyvön rögzített dátumhoz képest, attól visszamenőleg legalább 13 hónapja nem került a Szolgáltató által leolvasásra,
      • a felhasználási helyen a birtokbaadási jegyzőkönyvben szereplő fogyasztásmérő gyári száma vagy plombazár száma eltér a Szolgáltató nyilvántartásában szereplő gyári számtól,
      • a felhasználási helyen a birtokbaadási jegyzőkönyvben szereplő mérőállás alacsonyabb, mint a Szolgáltató rendelkezésére álló utolsó leolvasott mérőállás,
      • a felhasználási helyen a birtokbaadási jegyzőkönyvben szereplő mérőállás alapján megállapítható, hogy a vízfogyasztás az utolsó szolgáltatói leolvasástól számított előző 12 hónap átlagfogyasztását kétszeresen meghaladja,
      • a fogyasztásmérő hitelesítési ideje lejárt, a fogyasztásmérő, vagy a fogyasztásmérő leszerelését megakadályozó zár (plomba) sérült,
      • a felhasználási helyen az ivóvíz-szolgáltatás szünetel, vagy korlátozva van.
       
      Az ellenőrzés költségét a lakossági Felhasználók esetében a Szolgáltató, míg nem lakossági Felhasználók esetében az új Felhasználó viseli.
       
      A korábbi vagy az új Felhasználó a szerződés megkötése előtt akkor is kérheti az ellenőrzést, ha annak elvégzése a fentiek szerint nem kötelező. Ennek költségét az ellenőrzést kérő köteles viselni. A helyszíni ellenőrzés díja a Szolgáltató honlapján tekinthető meg.

      2. A vízmérőről
       
      A vízmérők tulajdonjogával, és hitelességével kapcsolatos tudnivalók

      A fővízmérő, (azaz a bekötési vízmérő) a szolgáltató tulajdona. Időszakos cseréje, hitelesítése, meghibásodás esetén javítása a szolgáltató feladata. A fővízmérő hitelességi ideje a hatályos mérésügyi jogszabályok szerint a 2013. január 1. után felszerelt vízmérők esetében a záróplombán lévő hitelességi dátumot követő nyolcadik év utolsó napja.

      A vízmérőcserének várható időpontjáról a Szolgáltató a lejáró fővízmérővel rendelkező Felhasználót írásban, postai úton értesíti. Ha a Felhasználó nem működik együtt a főmérő díjmentes cseréjében, a Szolgáltató a felhasználási helyen lévő szerződést felmondhatja, és a vízszolgáltatást korlátozhatja.
       
      A mellékvízmérő a Felhasználó saját tulajdonát képezi, annak időszakos cseréjéről, hitelesítésről, meghibásodás esetén a javításáról Ügyfelünk köteles gondoskodni saját költségén. A mellékvízmérő hitelességi ideje a plombán lévő hitelességi dátumot követő nyolcadik év utolsó napja.

      Az ÉTV Kft. minden esetben, postai levélben értesíti a lejáró mellékvízmérővel rendelkező Felhasználóit a csere szükségességéről. Amennyiben a mérő újrahitelesítése elmarad, úgy a Szolgáltató a mellékvízmérőre megkötött szolgáltatási szerződést megszűnteti.

      A vízmérők leolvasása

      A fogyasztásmérő leolvasásának gyakoriságát a Szolgáltató jogosult megállapítani azzal, hogy legalább évente egy alkalommal, a Felhasználó kérésére negyedévente – a Felhasználó értesítése mellett – köteles a fogyasztásmérő leolvasására.
       
      Az ÉTV Kft. lakossági felhasználók esetében Érd, Diósd, Tárnok településeken kéthavonta, Pusztazámor, Remeteszőlős, Herceghalom, Sóskút, és Törökbálint településen évente egyszeri alkalommal, nagyfogyasztó Felhasználók esetében havi rendszerességgel olvassa a vízmérőket.
       
      A szolgáltató köteles legalább 5 napos időtartam megjelölésével a Felhasználót értesíteni az éves leolvasás várható idejéről a leolvasás előtti utolsó számlában, számla mellékletében vagy egyéb módon.

      Leolvasás sikertelensége esetén, a leolvasó értesítőt hagy a levélszekrényben vagy fellelhető módon a felhasználási helyen, amelyen fel kell tüntetni a második (ismételt) felkeresés időpontját, és az egyeztetésre alkalmas mobiltelefonszámot. A leolvasás biztosítására a Szolgáltató heti egy munkanapon este 20 óráig lehetőséget ad.

      A hatályos jogszabályok értelmében a Felhasználóinknak lehetősége van negyedévenkénti leolvasást kérnie, melyet írásban kell a Szolgáltató felé kezdeményeznie. A negyedéves leolvasást előzetes telefonos, vagy helyszíni értesítést követően, a naptári negyedévek első napjaiban végzi el a Szolgáltató.

      A Felhasználó a leolvasás időpontjában külön értesítés nélkül is köteles a vízmérőhely szabad megközelítését és a vízmérő leolvasását biztosítani.
       
      Társaságunk felé a számlán feltüntetett elvárt diktálási időszakban lehetősége van Felhasználóinknak a vízmérőállást eljuttatni, amennyiben a lakóhelyén évi egyszeri leolvasást vezetett be Társaságunk, és Ön a bediktálást választotta.
       
      A vízmérőállás bediktálásakor kizárólag az egész köbmétereket szükséges bediktálnia. Alább egy illusztrációt láthat a vízmérő helyes leolvasásához:
        
      Amennyiben vitatja a vízmérőn mért mennyiséget

      A hitelesítés időpontjában minden mérőberendezés az előírásoknak megfelelő pontossággal mér. A hitelesség lejártának ideje nem feltétlenül jelenti azt, hogy a mérőberendezés nem jól mér. Amennyiben a fővízmérő által mért ivóvízmennyiséget vitatja, lehetősége van a felszerelt bekötési vízmérő Magyar Kereskedelmi Engedélyezési Hivatal (MKEH) mint mérésügyi hatóság által történő rendkívüli pontossági ellenőrzését kérni.


      A rendkívüli pontossági vizsgálat díját a kibocsátott szolgáltatói számla kiegyenlítésével a Felhasználó köteles megelőlegezni.
       
      Amennyiben a rendkívüli pontossági vizsgálaton a fogyasztásmérő „nem felelt meg” minősítést kapott, a kibocsátott számlák esetében számlakorrekcióra kerül sor az ÉTV Üzletszabályzatában leírtak szerint, továbbá a szerelési munkák és a vizsgálat költségei a fogyasztásmérő tulajdonosát terhelik. Amennyiben ez a Szolgáltató, akkor a Felhasználónak az általa előre megelőlegezett rendkívüli pontossági vizsgálat teljes összegét az ÉTV Kft. a vizsgálati jegyzőkönyv kézhezvételét követő 8 munkanapon belül visszautalja.
       
      Abban az esetben, ha a mérőeszköz a Szolgáltató kárára tévedett (a mérő az alsó hibahatárnál kevesebbet mért), a kiállított víz- ill. csatornadíj számlák módosítására nincsen lehetőség.
       
       
      Amennyiben a vízmérő „megfelelt” minősítést kapott, a vizsgálat költségét az ellenőrzést kezdeményező viseli, és a kiállított víz- ill. csatornadíj számlák módosítására nincsen lehetőség.
       
      Az ellenőrző vizsgálatra nem kerül sor, ha a fogyasztásmérő tulajdonosa – a másik fél részéről bejelentett kárigény tényének elismerésével együtt – más hiteles fogyasztásmérőt szerel fel.

      A vízmérők karbantartásáról, védelméről

      Vízelfolyásra utaló jelek, teendők

      Az ÉTV Kft. Üzletszabályzata szerint legalább 30 naponta egy alkalommal, egyszerű vizsgálattal a házi vízvezeték-hálózatot ellenőrizni kell. Amennyiben az ingatlanon minden vízvételezési hely (pl. vízcsapok, kerti csap, stb.) elzárását követően a vízmérő fogyasztást jelez (nincs nyugalmi állapotban), valahol a házi vezetékhálózatban vízelfolyás történik. Ebben az esetben kérjük, szakemberrel ellenőriztesse a házi ivóvízhálózatot - amennyiben valóban meghibásodásról van szó, gondoskodjon annak haladéktalan elhárításáról, majd az elfolyás tényét jelentse be Társaságunknak az aktuális vízmérőállással.

      Amennyiben vízelfolyás tapasztalható, és az elfolyt ivóvíz nem került a közműves szennyvízcsatorna hálózatba, és a fenti felhasználási hely rendelkezik közműves csatornabekötéssel, a javítást követően lehetősége van Társaságunkhoz (Érd, Diósd és Tárnok településeken az Érd és Térsége Csatorna-szolgáltató (ÉTCS) Kft-hez) kérelemmel fordulni - a javításról készült számla benyújtásával egyidejűleg - a számlázott szennyvízdíj mérséklése érdekében.
      A hatályos jogszabályi előírások szerint a fogyasztási helyen nyilvántartott ügyfelünk köteles a víziközmű-szolgáltató számára a hiba keletkezésének helyét ellenőrizhető módon bemutatni és a javítást számlával igazolni.

      A vízmérők, és a vízmérőhely (akna) karbantartásáról

      Míg a téli hónapokban a fagy ellen kell megvédeni a vízmérőket, a tavaszi és az őszi hónapokban is érdemes rendszeresen a vízmérők állapotát ellenőrizni. Bár nem jellemző, előfordulhat, hogy bizonyos vízmérő típusoknál, a jelentős külső és belső hőmérséklet különbözet, valamint a nedves levegő miatt, a számlapon akár belülről, akár kívülről pára keletkezik. Ha esetleg ilyen előfordulna Önnél is, javasoljuk, hogy száraz, napos időben nyissa ki az aknafedelet, és hagyja, hogy a hőmérséklet különbözet kiegyenlítődésével ez a jelenség megszűnjön. Természetesen a vízpára semmilyen műszaki hatással nincs a vízmérőre, annak működését, és pontos vízmennyiség mérését nem befolyásolja.
      Amennyiben a párásodás állandósul, kérje szakembereink segítségét, és Ügyfélszolgálatunk elérhetőségein jelezze a mérővel kapcsolatos problémát.

      Itt szeretnénk felhívni figyelmet, hogy a vízmérőakna szabályszerű állapotban tartása a Felhasználó jogszabályi kötelessége. Kérjük, a mérőaknában ne tartson egyéb, oda nem illő tárgyakat (növényeket, télálló zöldségeket, stb.), illetve rendszeresen gondoskodjon annak takarításáról, valamit a vízmérőhöz való szabad hozzáférés (létra, ill. hágcsó megléte) lehetőségéről.

      A vízmérő és a plombazár védelme

      A téli hideg komoly gondokat okozhat a felhasználási hely vízhálózatában, illetve a vízmérőben, ezért kérjük, gondoskodjon ezek fagy elleni védelméről. Az elfagyást leginkább a víztelenítéssel, valamint megfelelő szigeteléssel tudja megakadályozni. Fontos, hogy olyan szigetelőanyagot használjon, ami nedvesség hatására nem veszítni el szigetelőképességét (pl.: hungarocell). Érdemes magát a vízmérőt, illetve a vízmérő akna falait is szigetelni, valamint javasoljuk az akna fedlapját hőszigetelő anyaggal letakarni. Nem csak az időjárás változások által bekövetkezhető problémák elkerülésére kell figyelmet fordítani, ugyanis a vízmérők védelméről is a Felhasználó köteles gondoskodni. A fogyasztásmérők és a leszerelésüket megakadályozó zárak, plombák, záró elemek sértetlen megőrzéséért és védelméért a Felhasználó felelősséggel tartozik. Amennyiben számára felróható okból a vízmérő megrongálódik, vagy eltulajdonítják, a javítás, illetve a vízmérő pótlása, szerelése, továbbá hitelesítése költségeit a Szolgáltató részére megtéríteni köteles.
      Felhívjuk figyelmét, hogy amennyiben a Felhasználó a záró bélyeg vagy plomba hiányát nem jelenti be a Szolgáltató felé, abban az esetben a víziközmű-szolgáltató kártérítési igényt érvényesíthet, illetve a szabálytalan közműhasználatra utaló jel alapján jogosult az Üzletszabályzat szerinti pótlólagos számlakibocsátásra és jogosult a víziközmű-szolgáltatás korlátozására és felfüggesztésére, ha a hiteles mérés feltételei a helyszínen nem állíthatóak helyre.
       
      3. A fővízmérő és a mellékvízmérők mérési különbözete
       
      Társasházak vagy több lakásos ingatlanok esetében a lakóközösség és a szolgáltató közötti elszámolás alapja a bekötési vízmérő (fővízmérő), mely az ingatlan által felhasznált teljes vízmennyiséget méri. A fővízmérő a telek határától általában 1 méteres sávban kiépült fővízmérős aknában kerül elhelyezésre, az ezt követő, telken ill. házon belüli vezetékrendszer a lakóközösség, míg a lakásmellékmérő az adott lakástulajdonos tulajdonában van.

      1991 óta jogszabály teszi lehetővé, hogy a többlakásos házakban az egyes lakóknak a fogyasztását mellékvízmérőkkel mérjék meg. Az így megmért egyéni fogyasztásról a szolgáltató külön-külön számlát készít.

      Az ingatlanon fogyasztott víz mennyisége szempontjából alapesetben a bekötési vízmérő az irányadó. A bekötési vízmérő és az elkülönített vízhasználatokat mérő mellékvízmérők mérési különbözeteként megállapított vízfogyasztás után víziközmű szolgáltatási díjat a bekötési vízmérő szerinti felhasználó köteles a Szolgáltatónak megfizetni.
      A víziközmű-szolgáltató az elszámolás alapjául szolgáló fogyasztásmérőkön mért fogyasztásról nyilvántartást vezet. Amennyiben az elszámolás a főmérőn mért mennyisége alapján történik, úgy az ÉTV Kft. a bekötési vízmérő és a mellékvízmérők aktuális és az ezt megelőző állásáról, valamint a mérési különbözetről a szolgáltatói leolvasást követően kiállított számla mellékletében tájékoztatja a bekötési vízmérő felhasználóját.
       
      A bekötési vízmérő és az elkülönített vízhasználatokat mérő mellékvízmérők által mért mennyiség csak nagyon ritkán azonos, azaz mérési különbözet keletkezik.
      Fogyasztási különbözet esetén a bekötési vízmérő szerinti felhasználó köteles a Szolgáltatónak megfizetni a különbözeti ivóvíz mennyiség (és az arra eső csatornaszolgáltatási díj) ellenértékét.

      A fő- és mellékvízmérők közötti különbségek okozta probléma jelentősége miatt a kérdéssel több alkalommal foglalkozott, azt vizsgálta a Nemzeti Fogyasztóvédelmi Hatóság és a Magyar Kereskedelmi Engedélyezési Hivatal, mint mérésügyi hatóság is.

      A fő- és mellékvízmérő közötti különbséget az alábbiak okozhatják:
      • A főmérőt követő hálózaton (lakóközösség tulajdonában lévő vezetékszakaszon) van méretlen fogyasztási hely (pl. kerti csap, közös helyiség, garázs stb.). Ilyen esetben az ezeken a helyeken vételezett víz mennyisége jelentkezik a főmérőn, de egyetlen mellékmérő sem méri.
      • A főmérőt követő csővezetéken, de a mellékmérőket megelőző szakaszon szivárgás, csőtörés van. Ebben az esetben is a főmérőn átfolyik a víz, de egyetlen mellékmérő sem méri, így a főmérő számlájában ez a vízmennyiség jelentkezni fog. Figyelem! A csőtöréseknél a víz 90%-a nem jelenik meg a felszínen!
      • A vízmérők leolvasása nem azonos időpontban történik.
      • A mellékmérők sikertelen leolvasásakor egy becsült mérőállás alapján állapítja meg a Szolgáltató a fogyasztást, ami eltérhet a valóságostól.
      • A leolvasott, vagy az ajtóra kiírt, illetve bediktált érték nem felel meg a valóságnak (szándékos vagy véletlen hiba).
      • Valamelyik, esetleg több mellékmérő kevesebb, vagy több fogyasztást mér, mint ami valójában átfolyt rajta (szorul, megáll, gyorsul). Ebben az esetben is arról van szó, hogy a főmérőn átfolyt víz mennyisége nem teljes mértékben, vagy egyáltalán nem jelentkezik a mellékmérők összesítésében.
      • Előfordulhat, hogy „esetleges műszaki beavatkozások” miatt valamelyik Felhasználónál a mellékmérő nem a valós fogyasztást mutatja. Ebben az esetben a főmérőn átfolyt víz mennyiségéből nem kerül levonásra ezen a mellékmérőn „méretlenül” átfolyt víz, így a főmérőre készült számlában fog megjelenni ez a fogyasztás.
      • A mellékvízmérők által mért felhasználás közötti különbség adódhat a vízmérők (fő és mellék) mérési pontatlanságából, és a vízmérők különböző indulási érzékenységéből. A mellékmérők függőlegesen történő beépítéssel már nem olyan érzékenyek, lassabban indulnak. Függetlenül attól, hogy a főmérő és a lakásokba felszerelt mellékvízmérők mérési pontosság szempontjából nem azonos kategóriába vannak sorolva, a Magyar Kereskedelmi Engedélyezési Hivatal (MKEH) hiteles mérésre szolgáló eszköznek fogadja el a vízmérőket, amennyiben a megengedett hibahatáron belül mérnek.
      • A fő- és mellékmérők működési elvüket tekintve alapvetően eltérőek.
      A felsorolt eltérési okok jelentkezhetnek külön-külön, de együttesen is.
       
      Amennyiben a fővízmérő és a mellékvízmérők közötti mérési különbözet tartós, ikerházaknál, vagy kisebb társasházaknál megoldásként javasoljuk a főmérősítés lehetőségét.
      Részletesebben erről a műszaki ügyintézés oldalon, az elkülönült vízhasználat mérése ikermérőkkel alfejezetben olvashat.

      Eljárás teljes körű mellékvízmérősítés esetén
       
      A víziközmű-szolgáltatásról szóló 2011. évi CCIX. törvény 52.§. (2a) bekezdése szerint a mellékszolgáltatási szerződéssel rendelkező elkülönített vízhasználók kérhetik, hogy a víziközmű-szolgáltatási díj elszámolásának alapja kizárólag a mellékvízmérőkön mért fogyasztás legyen.
      A kérelmező a teljes körű mellékvízmérősítés igénybevételével kapcsolatban személyesen az ügyfélszolgálati irodában, a telefonos ügyfélszolgálaton vagy az ÉTV Kft. honlapján (www.erdivizmuvek.hu) kaphat tájékoztatást.
      Az igénybejelentéshez kapcsolódó nyilatkozat-minta, képviselő személyére vonatkozó magánokirat-minta valamint a megállapodás-tervezet az ügyfélszolgálaton térítésmentesen hozzáférhetőek, vagy az ÉTV Kft. honlapjáról (www.erdivizmuvek.hu) letölthetőek.
       
      A kérelem benyújtásának előfeltételei:
      • a bekötési vízmérő mellett az elkülönített vízhasználók elkülönített vízhasználati helye és más vízvételi helyek kizárólag hiteles, plombával vagy záróbélyeggel ellátott mellékvízmérőkkel és hatályos mellékszolgáltatási szerződéssel rendelkeznek, és
      • a mellékvízmérőkön és a bekötési vízmérőn mért fogyasztási adatok, valamint a helyszíni ellenőrzés alapján a csatlakozó hálózati szakaszon a karbantartás elmaradására visszavezethető vízveszteség vagy az elszámolatlan vízvétel lehetősége kizárható.
      • A benyújtandó kérelem tartalma:
      • a kérelemmel érintett felhasználási hely (ingatlan) címe, helyrajzi száma,
      • az adott bekötési vízmérőhöz tartozó, mellékszolgáltatási szerződéssel rendelkező elkülönített vízhasználók által aláírt teljes bizonyító erejű magánokirat, melyben közlik a víziközmű-szolgáltatóval a képviseletükben eljáró természetes személy esetén annak nevét, lakcímét, anyja nevét, születési helyét és idejét, jogi személy, jogi személyiséggel nem rendelkező szervezet esetén annak székhelyét, cégjegyzékszámát, adószámát, képviselőjének nevét, lakcímét, anyja nevét (továbbiakban: képviselő), ha az nem a bekötési vízmérő szerinti felhasználó vagy a bekötési vízmérő szerinti közös képviselő,
      • a képviselő postai ill. telefonos valamint e-mail-es elérhetősége,
      • a helyszíni ellenőrzés alapjául szolgáló, a csatlakozó hálózati szakasz megvalósulási állapotáról, jogosultsággal rendelkező tervező által készített és aláírásával ellátott, a kérelem benyújtását megelőző 90 napnál nem régebbi műszaki dokumentáció (állapotterv),
      • megbízott képviselő által a teljes mellékmérősítés feltételeinek való megfelelésről kitöltött nyilatkozat,
      • a mellékvízmérők és a bekötési vízmérő egyidejű leolvasásának időpontjára vonatkozó javaslat - az ÉTV Kft. gyakorlatával összhangban.
       
      A benyújtott kérelem elbírálása
      Az ÉTV Kft. a benyújtott kérelem tartalmi elemeit (a felhasználási hely adatai, kapcsolódó mellékszolgáltatási szerződések megléte) nyilvántartásával is összehasonlítva ellenőrzi, amennyiben szükséges azt kiegészítésre, hiánypótlásra visszaküldi.
       
      A szolgáltató ellenőrzi továbbá, hogy a bekötési vízmérő szerinti felhasználónak és az elkülönített felhasználóknak lejárt fizetési határidejű díjtartozása az érintett felhasználási helyeken van-e. Amennyiben a szolgáltató lejárt fizetési határidejű díjtartozást tart nyilván, az érintett felhasználási helyeken, úgy azok rendezéséig a közszolgáltatási szerződés tárgyi Megállapodással való módosítására (kiegészítésére) nem kerülhet sor.
       
      A fenti feltételek megfelelőssége esetén a kérelmező képviselővel 8 napon belül az ÉTV Kft. felveszi a kapcsolatot, időpont egyeztetése végett (telefonon, SMS-ben, vagy e-mailben). Sikertelen kapcsolatfelvétel esetén, postai úton írásban tájékoztatja az ÉTV Kft. a képviselőt az időpont egyeztetés lehetőségéről, a kérelem benyújtásától számított 15 napon belül.
       
      Amennyiben a fenti feltételek nem teljesülnek (hiányos, vagy nem megfelelő kérelem, vagy díjtartozás) úgy a kérelem benyújtásától számított 15 napon belül az ÉTV Kft. írásban tájékoztatja a kérelmező képviselőt a hiánypótlási kötelezettségről, díjtartozás rendezésnek szükségességéről.
       
      Az előre egyeztetett időpontban - a benyújtott tervdokumentáció alapján - a képviselő részvételével a szolgáltató helyszíni ellenőrzést végez. Adott évben, adott felhasználási hely tekintetében az első előre egyeztetett ellenőrzést és egy esetlegesen szükséges hibajavítási ellenőrzést díjmentesen, míg minden további, a kérelem elbírálhatóságához előírt ellenőrzést meghatározott díjazás ellenében végez el a szolgáltató. A mindenkor alkalmazott díjak az ÉTV Kft. honlapján (www.erdivizmuvek.hu) találhatók.
       
      Ennek során ellenőrzi:
      • a bekötési vízmérő és mellékvízmérők közötti csatlakozó hálózat műszaki állapotát,
      • a bekötési vízmérő mellett az elkülönített vízhasználati helyek és más vízvételi helyek teljes körű mérősítésének meglétét,
      • az elkülönített felhasználási helyek összes vízvételi lehetőségének mellékmérővel történő mérését,
      • a mellékvízmérők hitelességét és az azt igazoló plomba vagy bélyegzés sérülésmentes állapotát,
      • szolgáltató által elhelyezett plombazár(ak) számát és állapotát,
      • a vízmérők beszerelési állapotát (függőleges vagy vízszintes beépítés),
      • a vízmérők egyszerű vizsgálattal történő működőképességét (nem álló mérő, befolyásolásra utaló jel nem látható, stb.),
      • az adott mellékvízmérő felszereléséhez kiadott szolgáltatói hozzájárulásban foglaltaknak való megfelelőséget, 
      • az elkülönített vízhasználók szolgáltatói nyilvántartásban szereplő adatait.
       
      Az elkülönített vízhasználóknak vagy képviselőjüknek minden elkülönített vízhasználati helyen egy időben (egy kiszállással) lehetővé kell tenniük az ellenőrzést a Szolgáltató számára.
      Amennyiben az előre egyeztetett időpontban a kérelmezők nem teszik lehetővé a teljes körű ellenőrzést, ennek ténye az ellenőrzési jegyzőkönyvben rögzítésre kerül. Az eljárás a képviselő által az ellenőrzésre írásban megadott új időpontig szünetel. Ha a képviselő 15 napon belül az ismételt kivizsgálásra új időpontot nem egyeztet, az ÉTV Kft. a kérelmet elutasítja.
      A helyszíni ellenőrzésről az ÉTV Kft. minden esetben jegyzőkönyvet vesz fel. Az ellenőrzés során feltárt nem megfelelőségi hiba esetén a javításról a lakóközösségnek saját költségén kell gondoskodnia, melyet követően a képviselő írásos jelzése alapján ismételt vizsgálat elvégzésére kerül sor, annak kézhezvételétől számított 15 napon belül. Eredményes helyszíni ellenőrzés esetén az ÉTV Kft. azonnal teljes körű leolvasást is végez.
       
      A megállapodás megkötése
      Az eredményes helyszíni ellenőrzést követő 15 napon belül az ÉTV Kft. köteles a háromoldalú Megállapodást (szolgáltató - bekötési vízmérő szerinti felhasználó - elkülönített vízhasználók képviselője) írásos, nyomtatott formában, a szükséges példányszámban (minimum 3 eredeti példány), aláírásával ellátva a képviselőnek
      • személyesen átadni,
      • vagy postai úton megküldeni.
       
      A szerződési ajánlatban foglaltak a szolgáltatót a Megállapodás átadását vagy kézbesítését követő 15 napig kötik. A Megállapodás ajánlati kötöttségi időben történő visszaküldése esetén a Megállapodás az ellenőrzés során leolvasott mérőállásokkal lép érvénybe, a már meglévő közszolgáltatási szerződés kiegészítő megállapodásaként.
       
      Amennyiben az ajánlati kötöttségi időn belül a Megállapodás nem kerül visszaküldésre, az nem jön létre.
       
      A Megállapodás megkötéséig a szolgáltató és az érintett elkülönített felhasználók között a már megkötött szerződések alapján történik az elszámolás. A Megállapodás megkötését követően, a helyszíni ellenőrzésen végzett teljes körű leolvasás alapján az ÉTV Kft. a bekötési vízmérőre és a mellékmérőkre elszámoló számlákat készít.
       
      A víziközmű-szolgáltatásról szóló 2011. évi CCIX. törvény 52. § (2a) bekezd. és a Víziközmű-szolgáltatásról szóló 2011. évi CCIX. törvény egyes rendelkezéseinek végrehajtásáról szóló 58/2013. (II.27) Kormányrendelet 62. § (5) bekezdésében meghatározott feltételeknek a megállapodás teljes tartalma alatt teljesülniük kell. Az ehhez szükséges intézkedéseket a felhasználó és a képviselő haladéktalanul megteszik (különösen az ún. más vízvételi helyek vízmérőinek hitelesítése és a vízmérők épségének megőrzése, minden további létesítendő vízvételi hely engedélyeztetése, ezekre mellékszolgáltatási szerződés megkötése, a bekötési vízmérőtől kezdődő csatlakozó és belső hálózati szakasz karbantartása).
       
      A feltételek teljesülésében bekövetkező bármely változást haladéktalanul be kell jelenteni a szolgáltató felé.
       
      Leolvasás, elszámolás, eltérések kezelése a Megállapodás időtartama alatt
      A szolgáltató a bekötési vízmérő és mellékvízmérők teljes körű leolvasását a közszolgáltatási és mellékszolgáltatási szerződések szerinti gyakorisággal végzi, a Megállapodásban rögzített rendszeres időpontokban. A leolvasás teljes körűsége biztosításáért a képviselő felel, a leolvasásra csak a képviselő vagy írásbeli meghatalmazottja jelenlétében kerülhet sor.
      A szolgáltatói leolvasások között, a számlákon feltüntetett diktálásra nyitva álló időpontokban érkező, a felhasználó/elkülönített vízhasználók által bediktált mérőállásokról a szolgáltató elszámoló számlát készít. Ennek hiányában részszámla készül az elmúlt 1 év átlagfogyasztási adatai alapján.
      A szolgáltatói leolvasások között a bekötési vízmérő illetve a mellékmérőkön mért összesített vízhasználat között mutatkozó különbözet, mint elfogadott mérési hiba +/- 5% mértékű.
      Ha a bekötési vízmérő, illetve elkülönített vízhasználatok összesített fogyasztásának különbözete meghaladja az elfogadott mérési hibát, a csatlakozó hálózati szakasz esetleges vízveszteségének és elszámolatlan vízvételeinek (a továbbiakban együtt: elszámolatlan vízvétel) felülvizsgálata érdekében az ÉTV Kft. a saját költségén, soron kívüli ellenőrzést végez.
      A vizsgálatra az elszámolatlan vízvételre utaló leolvasási adatok keletkezését követő 30 napon belül kell sort keríteni. Az ellenőrző vizsgálaton a lakóközösség Megállapodást aláíró képviselője és az elkülönített vízhasználók közösen biztosítják a bekötési vízmérő és a mellékvízmérők, valamint a csatlakozó hálózat egyidejű, részletes műszaki felülvizsgálatának lehetőségét.
       
      Amennyiben a leolvasási adatok keletkezésével (szolgáltatói leolvasással) egy időben ellenőrző vizsgálat is történik, - mely során a lakóközösség Megállapodást aláíró képviselője biztosítja a bekötési vízmérő és a mellékvízmérők, valamint a csatlakozó hálózat egyidejű, részletes műszaki felülvizsgálatának lehetőségét - úgy az ÉTV Kft. az ellenőrző vizsgálatot az elszámolatlan vízvételre utaló leolvasási adatok keletkezését követő 30 napon belül megtartandó helyszíni vizsgálatnak tekinti, ezért ismételt helyszíni vizsgálatot nem tart.
       
      Amennyiben az ellenőrző vizsgálaton a lakóközösség nem biztosítja a csatlakozó hálózat illetve a főmérő és az összes mellékmérő egyidejű leolvasását, ellenőrzését, úgy az ÉTV Kft. a rendelkezésére álló, a szolgáltató által leolvasott mérőállások alapján bocsátja ki a bekötési vízmérő számláját, valamint soron kívüli ellenőrzés, leolvasás költséget a lakóközösség (társasház) részére az ÉTV Kft. kiszámlázza. A mindenkor alkalmazott díjak az ÉTV Kft. honlapján (www.erdivizmuvek.hu) találhatók.
       
      A Megállapodásban rögzített elfogadott mérési hibahatárt meghaladó mérték esetén
      • ha a kivizsgálás szabálytalanságot nem tár fel – a Megállapodásban rögzített, (+/-) 5 %-os elfogadott mérési hiba értéke feletti különbözetet a Szolgáltatónak jogában áll a bekötési mérő terhére vagy javára kiszámlázni.
      • ha az ellenőrzés során megállapításra kerül, hogy a csatlakozó, illetve házi ivóvíz hálózati szakaszon az elfogadott mérési hibát meghaladó vízfogyasztást elszámolatlan vízvétel okozta, az elszámolatlan vízvétel megszüntetéséig a bekötési vízmérő és a mellékvízmérők összesített teljes fogyasztási különbözetét az ÉTV Kft, az esedékes víziközmű-szolgáltatási számlában, egyenlő mértékben az érintett elkülönített vízhasználók részére (terhére vagy javára), valamint a soron kívüli ellenőrzés, leolvasás költséget a lakóközösség (társasház) részére kiszámlázza. Ebben az esetben a Szolgáltató az előző szolgáltatói leolvasás óta esedékes alapdíjakat a bekötési mérő vonatkozásában a főmérő szerinti felhasználó részére kiszámlázza.
       
      Az ÉTV Kft. az elfogadott mérési hibát meghaladó vízfogyasztás számlázását az elfogadott mérési hibahatáron belüli utolsó elszámolástól az elszámolatlan vízvétel megszűnéséig alkalmazhatja. Az elszámolatlan vízvétel megszüntetésének napját a lakóközösség Megállapodást aláíró képviselője 3 napon belül írásban köteles bejelenteni az ÉTV Kft. felé, aki emiatt saját költségén 5 munkanapon belül soron kívüli ellenőrzést és leolvasást végez.
       
      Felhasználói/elkülönített vízhasználói kötelességek a Megállapodás időtartama alatt
      • hiteles mellékvízmérő biztosítása,
      • a mellékvízmérő cseréjének elvégzése saját költségen,
      • a leolvasási gyakoriságnak megfelelő és rendkívüli leolvasások/ellenőrzések lehetőségének a biztosítása,
      • a szolgáltatási díj fizetési határidőre történő megfizetése,
      • a bekötési vízmérőt követő belső ivóvíz hálózati szakaszok és mellékvízmérők rendszeres ellenőrzése, karbantartása, a feltárt hibák javítása, a vezetékhálózatot érintő bármely műszaki beavatkozás bejelentése, az ellenőrzési lehetőség biztosítása,
      • a vízmérő, illetve a hitelesítő plomba megsérülése, meghibásodása esetén a szolgáltató értesítése és a javítás elvégzése,
      • az ellenőrzésre szolgáló szolgáltatói plombazár megsérülése esetén a szolgáltató azonnali értesítése, lehetővé téve a szolgáltató általi cserét,
      • a belső ivóvíz hálózatot érintő új felhasználási hely kialakítási igénye esetén annak engedélyezetése a szolgáltatóval,
      • az elszámolatlan vízvételezési lehetőségek kizárása,
      • lakossági és nem lakossági díjtarifát érintő változások azonnali bejelentése,
      • felhasználói és képviselet változások határidőben történő bejelentése,
      • az Üzletszabályzatban és a Megállapodásban foglalt egyéb kötelezettségek teljesítése.
       
      A Szolgáltató kötelessége a Megállapodás időtartama alatt
      • a mellékvízmérők hitelesítésének lejártáról érintettek értesítése írásban,
      • a mellékvízmérők cseréjének elvégzése az elkülönített vízhasználó esetleges megbízása alapján, az elkülönített vízhasználó költségére,
      • teljes körű leolvasás végzése a leolvasási gyakoriságnak megfelelően a Megállapodás szerint,
      • a bekötési vízmérő és a mellékvízmérők összesített fogyasztási különbözetének megállapítása, a különbözet külön szabályok szerinti elszámolása,
      • rendszeres rész-, ill. elszámoló számlázás,
      • a vezetékhálózatot érintő bármely műszaki beavatkozás bejelentését követően szükség szerint az esetleges ellenőrzés elvégzése,
      • lakossági és nem lakossági díjtarifát érintő változások átvezetése,
      • felhasználói és képviselet változások bejelentést követő átvezetése,
      • az Üzletszabályzatban és a Megállapodásban foglalt egyéb kötelezettségek teljesítése.
       
      A megállapodással rendelkező elkülönített vízhasználó fogyasztásának korlátozása, vagy előrefizetős vízmérő felszerelésével történő biztosítása
      Amennyiben a már megkötött Megállapodással rendelkező elkülönített vízhasználó
      • a mérésügyről szóló törvény végrehajtásra kiadott kormányrendeletben előírt határidőn belül a mellékvízmérő hitelesítésről ismételt felszólításra sem gondoskodott
      • három egymást követő alkalommal nem teszi lehetővé a Megállapodás szerinti időpontban a mellékvízmérő leolvasását, vagy
      • 60 napot meghaladó késedelembe esett,
      az egyéb jogkövetkezmények viselése mellett tűrni köteles, hogy az ÉTV Kft. az adott felhasználási hely ivóvízfogyasztását korlátozza, vagy előrefizetős ivóvízmérőt helyezzen el a mérési helyen.
       
      A megkötött megállapodás felmondásának okai:
      • a felek közös megegyezése,
      • szerződő felek bármelyikének jogszabálynak megfelelő rendes és rendkívüli felmondása,
      • közszolgáltatási és/vagy a mellékszolgáltatási szerződés megszűnése, határozott időre történő szerződéskötés esetén a határozott idő lejárta,
      • a felek közötti szerződésben rögzített egyéb megszűnési ok bekövetkezése.
      •  
      4. Számlázással kapcsolatos tudnivalók, díjszabás, számlareklamáció, hibás mérés
       
      Díjak
      2012. január 1-én hatályba lépett a víziközmű-szolgáltatásról szóló 2011. évi CCIX. törvény, mely a víziközmű szolgáltatások korábbi önkormányzati díjmegállapító jogkörét megszüntette. Az alaptevékenységek díja hatósági áras lett, a víziközmű-szolgáltatásért a felhasználóknak a víziközmű-szolgáltatásról szóló 2011. évi CCIX. törvény és a felhatalmazása alapján kiadott miniszteri rendelet szerint jóváhagyott díjat kell fizetnie.
      Szíves figyelmébe ajánljuk a weboldalunkon elhelyezett díj kalkulátorunkat, mely segítségével a számlája várható összegén felül a becsült díjcsökkentés mértékét is megtudhatja. A víz- és csatornadíjakat, továbbá díj kalkulátorunkat itt érheti el. További kérdése esetén kérjük, forduljon telefonos ügyfélszolgálatunkhoz.

      Rezsicsökkentés
      A rezsicsökkentések végrehajtásáról szóló 2013. évi LIV. törvény a 2013. július 1-től igénybevett szolgáltatások esetében a víziközmű-szolgáltatók által alkalmazott lakossági víz- és csatornaszolgáltatási díjak 10%-os csökkentését írta elő.
      A díjcsökkentés az ÁFÁ-t is tartalmazó egységárakra, azaz az alapdíjakra és a fogyasztással arányos díjakra (továbbá a vízterhelési díjra) egyaránt vonatkozik.

      Érintett felhasználói kör:
      • azon természetes személy lakossági felhasználók, akik nem folytatnak jövedelemszerző tevékenységet a felhasználási helyen, társasházak, lakásszövetkezetek, lakóközösségek,
      • bérlakás céljára hasznosított felhasználási helyek, ahol ugyan a Felhasználó nem lakossági felhasználó, de magánszemély bérlő használja a szolgáltatást.
      A rezsicsökkentések végrehajtásáról szóló 2013. évi LIV. törvény szerint a számla első oldalán színesben adunk összegszerű tájékoztatást a számlában számlázott fogyasztás után - a 2013. július 1-t követő elszámolási időszakra vonatkozóan a Felhasználó fizetési kötelezettségéről rezsicsökkentés nélkül. Továbbá a számlában feltűntetésre kerül az Ön megtakarítása Ft-ban a konkrét számlára vonatkozóan, és a 2013. július 1-ét követő időszakra vonatkozó göngyölt megtakarítás egyaránt.

      A fizetendő díj alapdíjból és fogyasztással arányos díjból áll.
      A víziközmű-szolgáltatásról szóló 2011. évi CCIX. törvény tartalmazza az alapdíjra és a fogyasztással arányos díjra vonatkozó rendelkezéseket.
      A rendelkezésre állási alapdíjat definíció szerint a lakossági és a közületi Felhasználók a szolgáltatási díj részeként lakásonként és elkülönített fogyasztási helyenként fizetik azért, hogy a fogyasztási helyenkénti átadási ponton a nap minden időszakában megfelelő minőségű, mennyiségű ivóvíz álljon a Felhasználó rendelkezésére. Tehát hiába nincs az adott fogyasztási helyen vízfogyasztás, a szolgáltatónak a víz vételezésének lehetőségét biztosítania kell. A szolgáltatás folyamatos biztosítása érdekében felmerült költségek forrása a fogyasztástól független alapdíj. Az alapdíj tartalmazza - a többi közműszolgáltatáshoz hasonlóan - az adott szolgáltatás, rendelkezésre állásának díját, és azt a célt szolgálja, hogy a fogyasztás mértékétől függetlenül felmerülő állandó költségek egy részét (közműrendszer fenntartása, hibaelhárítás, 24 órás ügyelet biztosítása, rendszeres vízminőség-ellenőrzés, stb.) arányosabban ossza szét a szolgáltatást folyamatosan vagy csak időszakosan igénybe vevő Felhasználók között.

      A fogyasztással arányos díjat, mint a számla másik összetevőjét - az eddig megszokott módon - az igénybevett szolgáltatás mennyisége után köbméterenként kell fizetni, amely a fogyasztás mértékével arányosan változó összeg.

      Információk a vízterhelési és talajterhelési díjról

      A 2004. január 1-jén életbe lépett 2003. évi LXXXIX. sz. törvénnyel levegő-, víz- és talajterhelési díj került bevezetésre. Ezeket összefoglaló néven környezetterhelési díjnak nevezik.

      Vízterhelési díj
      Hazánkban a teljes körű szennyvíztisztítás hiánya miatt továbbra is szennyező anyagok kerülnek élővizeinkbe. A folyamat megállítása érdekében a kormány megvizsgálta a terhelések további csökkenését célzó beruházások megvalósításának lehetőségét és döntött a vízterhelési díj fokozatos bevezetéséről. Ez a természetes környezet megóvását szorgalmazó intézkedés a "szennyező fizet" elv alapján arányos teherviselést jelent az állam és a környezethasználók között.

      A hatályos törvény értelmében a víziközmű szolgáltatók szedik be a vízterhelést előidéző Felhasználóktól a szolgáltatás árán felül, a vízdíjszámlában külön tételként megjelenő köbméterarányos díjat.

      Talajterhelési díj
      Hosszú évek óta a házi szennyvízszikkasztókon keresztül talajba szivárgó tisztítatlan szennyvíz környezetkárosító, szennyező hatású. A talajterhelési díjat azoknak kell fizetniük, akik előtt megvan a lehetőség arra, hogy a szennyvizüket a települési csatornahálózaton keresztül a tisztító telepre vezessék - azaz az ingatlanuk előtt megépült a csatorna -, de nem élnek vele.

      Talajterhelési díjat a helyi vízgazdálkodási hatósági jogkörbe tartozó szennyvízelhelyezés esetében a szolgáltatott víz mennyisége után kell fizetni, amelyet, csökkenteni kell az ivóvízvezeték meghibásodása következtében elszivárgott, illetve külön jogszabály szerint locsolási célú felhasználásra figyelembe vett vízmennyiséggel.
      A talajterhelési díjjal szeretnék a törvényalkotók ösztönözni a lakosságot a környezetkárosító szennyvízszikkasztás felszámolására, a csatornabekötések létesítésére.
      A talajterhelési díjat helyi adó formájában a helyi önkormányzatok szedik be a vízszolgáltatóktól kapott adatszolgáltatás alapján, ezért bővebb tájékoztatásért kérjük, szíveskedjék a település polgármesteri hivatalának adóirodájához fordulni.

      A számlázásunkról

      Társaságunk nagyságrendileg 45 ezer Ügyfelünknek bocsát ki számlát, lakossági Felhasználók részére jellemzően kéthavi rendszerességgel, nagyfogyasztók részére havonta. A számlázásra vonatkozóan Társaságunk Üzletszabályzatának Általános Szerződési Feltételek 8. pontjában tájékozódhat. Üzletszabályzatunkat itt tekintheti meg: http://www.erdivizmuvek.hu/uzletszabalyzat
       
      A Szolgáltató általi leolvasás várható és a bediktálás elvárt időpontja számláinkon minden esetben feltüntetésre kerül. Számlamagyarázatunk itt elérhető.

      Társaságunknál a következő módokon történhet a fogyasztásmérők leolvasása és a számlázás:
      • Szolgáltató által kéthavonta leolvasott, illetve Ügyfeleink által bediktált mérőállások alapján jellemzően kéthavonkénti számlázás lakossági ügyfeleink részére (csak Érd, Diósd és Tárnok településeken).
      • Évi egyszeri szolgáltatói leolvasás, a leolvasások között részszámlák készülnek az előző időszaki átlagfogyasztási adatok alapján - bediktált vízmérőállás alapján elszámoló számla készül. Lehetőség van negyedévente történő leolvasásra, mely a Felhasználó külön kérésére történik.  Amennyiben a fogyasztásmérő Szolgáltató általi leolvasása negyedévente történik, úgy ezek időpontja mindig a naptári negyedévek első hónapjainak (január, április, július, október) első hete.
      • Szolgáltató általi havi leolvasott mérőállások alapján havi számlázás (kizárólag nagyfogyasztók esetében).
      A mérőállások bediktálására az alábbi lehetőségeket biztosítjuk Önnek:
      • Automata mérőállás rögzítő rendszer segítségével telefonon a +36 23 521771-es számon,
      • Elektronikus ügyfélszolgálatunkon a www.erdivizmuvek.hu oldalon,
      • SMS-ben a +3620-3927022 telefonszámon.
      Az SMS diktálás elvárt formátuma: c:vizora_L/Kvízmérőazonosító_vízmérőállás. A _ jel szóközt jelent, L, ha lakossági Felhasználó, K, ha közületi Felhasználó. (Egy lakossági Felhasználó diktálása a következőképpen néz ki: c:vizora L0409123451 500).

      Társasházi partnereinknek lehetőségük van a vízmérőállás bejelentést az ugyfelszolgalat@erdivizmuvek.hu e-mailcímünkre megküldeni.
       
      Hibás mérés
      Ha a fogyasztásmérő rendellenesen működik, nem mér, nem lehet leolvasni, vagy a hitelesítés ideje lejárt (a továbbiakban együtt: hibás mérés) a mérőeszköz adatai a számlázás alapjául nem szolgálhatnak.
      A hibás mérés időtartama:
      • ha a meghibásodás tényleges időpontja megállapítható, a meghibásodás időpontjától az új fogyasztásmérő felszerelésének időpontjáig terjedő időtartam,
      • ha a meghibásodás tényleges időpontja nem állapítható meg, a felek által közösen, becsléssel megállapított időtartam, vagy
      • megállapodás hiányában az utolsó mérőleolvasásától az új fogyasztásmérő felszerelésének időpontjáig eltelt időszak, de legfeljebb 12 hónap.
      A hibás méréssel érintett időszakban a számlázás alapjául szolgáló ivóvíz és szennyvíz mennyiségét az utolsó mérési hiba nélküli elszámolási időszak egy napra számított átlagfogyasztása és a hibás mérés alatt eltelt napok számának szorzataként kell meghatározni. Előzmény fogyasztási adatok hiánya esetén a Szolgáltató a Víziközmű-szolgáltatásról szóló 2011. évi CCIX. törvény egyes rendelkezéseinek végrehajtásáról szóló 58/2013. (II.27) Kormányrendelet 8. sz. melléklete által meghatározott fogyasztási adatokból indul ki.
      Az évenkénti leolvasás, részszámlázás tudnivalói

      Azokon a településeken ahol a Felhasználói igényeknek eleget téve az részszámlázás bevezetésre került, lakossági felhasználóinknak kéthavonta, vagy havi rendszerességgel kerül számla kibocsátásra. Ezeken a településeken évente egyszer történik a Szolgáltató általi vízmérő leolvasás, mely várható időpontja a számlán feltüntetésre kerül. Lásd számla magyarázatunkat: (link). 

      Az elszámoló számlából az időközben kiállított részszámlák levonásra kerülnek.
       
      A Szolgáltató által történő évi egyszeri mérőállás leolvasások között Felhasználóink jellemzően kéthavonta rész-számlát kapnak, melyben feltüntetett víz- (és csatorna) szolgáltatás mennyisége – alapesetben – az előző év 12 havi fogyasztási adatokból kalkulált kéthavi mennyiség. Amennyiben egy meghatározott időpontban (ennek elvárt időpontja a számlán feltüntetésre kerül) Ön a fogyasztásmérő állását Társaságunk felé eljuttatja (bediktálja), úgy minden esetben elszámoló számla kerül kiállításra.
       
      Tájékoztatjuk továbbá Önt, hogy 2014. évtől kezdődően, amennyiben az évi egyszeri, előre jelzett időszakban vízmérő-leolvasó munkatársunk többszöri felkeresés ellenére sem tudja a vízmérőt leolvasni, a részszámlát ugyancsak kiállítjuk és megküldjük, azonban azzal párhuzamosan felszólító levelet küldünk a Felhasználói szerződéses kötelezettség teljesítésére, és értesítjük a megismételt leolvasás várható időpontjáról.

      Amennyiben nem biztosítja vízmérő Szolgáltató általi leolvasását, úgy a közszolgáltatási szerződés felmondásra kerülhet, mely a víziközmű-szolgáltatás korlátozását vonhatja maga után!

      Kérjük, engedje meg, hogy felhívjuk szíves figyelmét - a későbbi viták elkerülése érdekében – a fenti elszámolási módozattal kapcsolatosan a következőkre:
      • az évi egyszeri mérőleolvasás miatt év közben rendszeresen ellenőriznie kell a vízmérő és a házi ivóvízhálózat állapotát, mivel a Felhasználó kezelésében álló vezetékszakaszon vízelfolyás alakulhat ki. Tekintettel arra, hogy általunk a megelőző 12 hónap fogyasztási adatai, ill. annak változása nem ellenőrizhető, a Szolgáltatónak sem a vízdíjból, sem a szennyvízdíjból nem áll módjában jóváírást eszközölni.
      • átlag ill. átalány mennyiség részszámlázása esetén, amennyiben annak mennyisége nem igazodott a fogyasztási szokásokhoz, az éves elszámoló számlában nagy összegű fizetendő díjkülönbözet alakulhat ki, melyre a Szolgáltató díjkedvezményt, méltányosságot nem tud biztosítani.
      • Felhasználói mérőállás bediktálása esetén nagyon pontosan szükséges a vízmérőállást leolvasni, mert tévesztés vagy elírás esetén a számla tartalmáért a Szolgáltató nem tud felelősséget vállalni.

      Fontos tudnivaló, hogy amennyiben a Felhasználó a Szolgáltató által előre jelzett időpontban mérőállást nem diktál, úgy a Szolgáltató a részszámlát automatikusan a megelőző elszámolási időszak átlagfogyasztási adatai alapján készíti el.

      Számlabemutatási típusok

      Papír alapú számlánkat, és az ahhoz kapcsolódó számla magyarázatot itt (link) megtekintheti. Amennyiben további kérdése merülne fel, munkatársaink telefonos ügyfélszolgálatunkon készséggel állnak rendelkezésére. De kérdéseit felteheti írásban is akár az elektronikus ügyfélszolgálati rendszerünkön keresztül, akár az ugyfelszolgalat@erdivizmuvek.hu e-mail címünkre megküldve.
       
      Díjmentes e-számla szolgáltatásunkat a Díjnet e-számla szolgáltató rendszerének használatával veheti igénybe víz- és szennyvízelvezetési szolgáltatásban részesülő ügyfeleink (www.dijnet.hu).
      Az e-számla egy olyan, elektronikus formában kibocsátott számla, amelyen pontosan azok az adatok szerepelnek, mint az eddigi papír alapú, kinyomtatott számlán, és épp olyan hiteles is, ezt garantálja a jogszabály szerinti elektronikus aláírás és az időbélyegző.


      Az e-számla előnyei:
      • Számláit az interneten keresztül bármikor és bárhol megtekintheti, és gondoskodhat azok kifizetéséről.
      • A számlák a kiállításuk után azonnal az Ön rendelkezésére állnak, valamint a számlák érkezéséről e-mailben értesítést küldünk.
      • Nem kell a postán a csekkel sorban állnia, a számlákat és az igazolószelvényeket őriznie.
      • Korábbi számláit könnyen visszakeresheti, hiszen ezeket rendezett formában 18 hónapig az interneten elérhetővé tesszük.
      • Az adatkapcsolat biztonságos 128 bites SSL titkosítással védett környezetben történik.
      • Az elektronikus formában megjelenő számlák esetében nem csak a tárolás, a megőrzés, a visszakeresés lesz egyszerűbb, de a kevesebb papírfelhasználással környezetünket is óvjuk.
      • Az e-számla szolgáltatás ingyenes.
      A regisztráció menetéről és az e-számláról bővebben itt tájékozódhat.
      A hatályos jogszabályok szerint a számla eljuttatásáról oly módon kell gondoskodnunk, hogy a számla kiegyenlítésére Önnek a kézhezvételtől legalább 8 nap álljon rendelkezésére. A számla késedelmes kézhez vétele azonban nem mentesíti a Felhasználót a fizetési kötelezettsége alól.
      A kézbesítésre vonatkozó részletes tájékoztatást Társaságunk Üzletszabályzatának 4. pontja tartalmazza. Üzletszabályzatunkat itt tekintheti meg.
       
      Számla késedelmes kézhezvétele esetén

      Amennyiben aktuális számláját nem kapta kézhez, kérjük, azt jelezze telefonos ügyfélszolgálati munkatársainknak, elektronikus ügyfélszolgálati rendszerünkön keresztül, vagy elektronikus levél formájában az ugyfelszolgalat@erdivizmuvek.hu e-mail címünkre megküldve.
       
      Tájékoztatjuk, hogy ha önhibáján kívül eső okokból (pl. késedelmes kézbesítés esetén) késedelembe esne a számla befizetésével, úgy Társaságunk a számla rendezésére egy pótbefizetési határidő biztosítása mellett kamatmentes befizetési lehetőséget biztosít.


      Számlakifogás
      Felhasználó a számla kézhezvételét követően kifogással élhet az ÉTV Kft-nél, amelynek a számla kiegyenlítésére vonatkozó kötelezettségre nincsen halasztó hatálya, kivéve, ha lakossági felhasználónak kibocsátott számláról van szó, továbbá a számlán feltüntetett mennyiség alapján a kifogásolt számlában feltűntetett havi fogyasztás az előző 12 hónap havi átlagfogyasztásának kétszeresét meghaladja, valamint a reklamáció közlésére még a fizetési határidő lejártát megelőzően került sor.
      Az ÉTV Kft. köteles a számlakifogást kivizsgálni, és a kifogás közlésétől számított 15 napon belül álláspontjáról a felhasználót írásban értesíteni.
      Ha a számlakifogás benyújtása esetében a fenti, halasztó hatály feltételei nem teljesülnek, úgy a számlareklamáció benyújtásától függetlenül a Felhasználónak a megkifogásolt számlát a fizetési határidőn belül meg kell fizetnie.
      Ha a számlakifogás halasztó hatályúnak minősül, de a kifogást az ÉTV Kft. elutasítja, úgy az elutasítást követően az eredeti (megreklamált, de nem módosított) számlát a válaszlevelünk kézhezvételét követő 8 napon belül késedelmi kamat nélkül fizetheti meg a Felhasználó.
       
       
      Számlamásolatok díja

      Társaságunknál a számlamásolatok kiadása első ízben mindig díjmentes. Amennyiben rendkívüli iratmásolatra, továbbá nem formanyomtatványon kezelhető, az ügyfélszolgálati iroda által használt igazolásra van szüksége, úgy adatszolgáltatási díj fizetendő. Az aktuális díjakról kérjük, tájékozódjon telefonos ügyfélszolgálatunkon vagy weboldalunkon.
      Elektronikus ügyfélszolgálatunkon elérhető lehetőségek a számlázáshoz kapcsolódóan

      Regisztrált felhasználóként elektronikus ügyfélszolgálati rendszerünkön keresztül korábbi számláit is megtekintheti. Továbbá lehetősége van a fizetési mód (csekkes, egyéni átutalás, csoportos beszedés) megváltoztatására, így időt megtakarítva nem kell ügyfélszolgálati irodánkat felkeresnie.
       
      Amennyiben az Ön ingatlana olyan településen található, ahol évi egyszeri leolvasás és részszámlázás került bevezetésre, és a számlázott általány mennyiségét szeretné megnövelni, illetve csökkenteni, úgy erre – és rendkívüli elszámolásra is - lehetőséget biztosítunk.
       
      További kényelmi szolgáltatásunk, hogy regisztrált ügyfélként lehetősége van elektronikus ügyfélszolgálatukon keresztül változtatást kezdeményezni a számlázás módjára vonatkozóan.
      Abban az esetben, ha nem felel meg Önnek a számlázott átalány mennyiség, mivel a tényleges fogyasztás alapján szeretné, ha számláját elkészítenénk, úgy kezdeményezheti a diktálásra történő áttérést. A számlázási mód váltáskor minden esetben elszámoló számlát készít Társaságunk, így szükséges egy aktuális vízmérőállás biztosítása is.
       
      A fent leírt lehetőségek igénybevételéhez kérjük, látogassa meg honlapunkat az alábbi elérhetőségen. www.erdivizmuvek.hu/eugyfelszolgalat/

      5. Számlabefizetés

      Számláink befizetésére azok keltétől számított 15 napon belül van lehetősége, késedelmi kamat felszámítása nélkül.
      A társaságunk által kibocsátott számlák kiegyenlítésére több lehetőséget biztosítunk:
       
      Csoportos beszedési megbízás
      A számlakifizetés legkényelmesebb módja, amikor Ügyfeleink megbízást adnak a számlavezető bankjuknak, hogy a Szolgáltató számláinak ellenértékét Társaságunk a bankszámláról rendszeresen leemelje. Csoportos beszedési megbízást a bankjánál adhat. Megjelölhető egy felső értékhatár is, ameddig a számlák kiegyenlítését Ön engedélyezi a bank számára.
       
      Amennyiben csoportos beszedési megbízással kívánja vízdíjszámláit kiegyenlíteni, kérjük a számlavezető pénzintézeténél a megbízásában az alábbi adatokat megadni szíveskedjék.
      Jogosult neve: Érd és Térsége Víziközmű Kft.
      Jogosult azonosítója: A10819067
      Fogyasztóazonosító: a számlán található 9 jegyű felhasználói azonosító szám
       
      A számlavezető pénzintézethez eljuttatandó formanyomtatványunkat itt érheti el:
      http://www.erdivizmuvek.hu/hu/portlet/downloads/download?oid=44
       
      Banki eseti átutalás
      Lehetősége van eseti banki átutalással is rendezni a számla ellenértékét.
      Bankszámlaszámunk: 10102244-58172900-01000001 (Budapest Bank)
      Átutalásnál kérjük, minden esetben tüntesse fel a közleményben a 9 jegyű felhasználó azonosító számot illetve a számla sorszámát!
      Amennyiben átutalásában nem adja meg a számla sorszámát, úgy a beérkezett összeget a legrégebbi ki nem fizetett számlájának teljesítésére számoljuk el.
       
      iCsekk QR kódos befizetés
      iCsekk alkalmazással gyorsan és egyszerűen kifizetheti számláját! Ehhez töltse le Android, vagy iPhone készülékére az alkalmazást és regisztrálja bankkártyáját, majd olvassa be a számla végén található QR kódot!
      További információk: www.erdivizmuvek.hu/icsekk és www.icsekk.hu
       
      Bankkártyás számlakiegyenlítés a Díjnet Zrt rendszerén keresztül
      Amennyiben Ön az e-számla mellett döntött, a www.dijnet.hu weboldalra belépve számláit bankkártyával is könnyedén kiegyenlítheti.
      További információk: www.erdivizmuvek.hu/eszamla
       
      Készpénzes díjbeszedés a felhasználási helyen
      A fogyatékkal élő védendő felhasználók nyilvántartásában szereplő lakossági felhasználó kérelmezheti a számla ellenértékének a felhasználási helyen történő kiegyenlítését. Ennek időpontja kizárólag az ügyfélszolgálati iroda nyitva tartási idejében lehetséges, és a pontos időpontról előzetesen a Felhasználó és az ÉTV Kft. telefonos egyeztetést folytatnak le. A számla nem készpénzes fizetési móddal kerül kiállításra, a számla befizetését a helyszínen aláírt készpénz átvételi elismervény igazolja.
       
      Természetesen készpénzzel illetve bankkártyával is kiegyenlítheti számláját személyesen, Érd, Felső u. 2. szám alatti ügyfélszolgálati irodánkban, nyitvatartási időben.
       
      Kérjük, fordítson figyelmet a vízdíjszámla határidőben történő kiegyenlítésére!
      A fizetési határidőt a számla első oldalát helyzetük el, késedelmes befizetés esetén a szolgáltató jogosult a Ptk. szerinti késedelmi kamat felszámítására.
       
      A fizetési módot legegyszerűbben elektronikus ügyfélszolgálatunkon módosíthatja, ahol jelenlegi folyószámla egyenlegét is megtekintheti!
      További információk: www.erdivizmuvek.hu/eugyfelszolgalat/
       
      6. Fizetéskönnyítési megoldások, védendő felhasználók
       
      Fizetési halasztás
      Amennyiben számlája pénzügyi rendezése nehézséget okoz Önnek, lehetősége van arra, hogy fennálló díjtartozását fizetési határidőt követően teljesítse, amennyiben erre irányuló kérelmét Társaságunkhoz eljuttatja. Kérelme elbírálásra kerül, majd ennek eredményéről írásban értesítjük.

      Részletfizetés
      Amennyiben fizetési nehézségei miatt felhalmozott díjtartozásának, vagy nagyobb összegű számlájának kiegyenlítését egy összegben nem tudja vállalni, kérheti a díjhátraléka részletekben történő megfizetését. Kérelmének jóváhagyása esetén Társaságunk elkészíti a részletfizetési megállapodást, mely a mindkét fél által történő aláírást és a Szolgáltató példányának visszaérkezését követően lép érvénybe. Részletfizetés naptári évenként egyszer kérhető.
      Amennyiben bármely részlet határidőre történő befizetését elmulasztja, a fennmaradó tartozása azonnali egy összegben esedékessé válik a költségekkel és késedelmi kamatokkal együtt, illetve újabb részletfizetési kérelme automatikusan elutasításra kerül. A részletek fizetése mellett a mindenkor esedékes számlákat is ki kell egyenlítenie.

      Részletfizetési lehetőség iránti kérelmét személyesen, telefonos ügyfélszolgálatunkon vagy akár már elektronikus ügyfélszolgálatunkon keresztül is eljuttathatja hozzánk: www.erdivizmuvek.hu/eugyfelszolgalat/
       
      Igénybe vehető támogatások
      A helyi Önkormányzatoknál működő családsegítő szolgálatnál lehetősége van adósságkezelési támogatás igénybevételére (a támogatási forma településenként eltérhet). Az adósságkezelés célja, hogy az igénybevevőket segítse díjhátralékuk (lakhatási költségek körébe tartozó közüzemi díjtartozás) csökkentésében és - lehetőség szerint - azok megszűntetésében.
      Az adósság rendezéséhez többféle támogatás vehető igénybe melyeket a mindenkor hatályos helyi rendeletek szabályoznak. A támogatások igényléséhez mindig a családsegítő szolgálattal való szoros együttműködés szükséges.
       
      Fizetési kedvezmények szociálisan rászoruló védendő felhasználók esetében
      A szociálisan rászoruló védendő felhasználó 12 naptári hónapon belül egy alkalommal részletfizetési kedvezményt vagy fizetési haladékot kérhet. Erre a szociálisan rászoruló felhasználó figyelmét az ÉTV Kft. a fizetési felszólításban felhívja, egyúttal tájékoztatja a szociálisan rászorulót a részletfizetés, illetve a fizetési haladék leghosszabb igénybe vehető időtartamáról és a tervezett fizetési ütemezésről.
      Részletfizetési kedvezmény és fizetési haladék csak olyan szociálisan rászoruló felhasználót illet meg, aki vállalja, hogy a részletfizetés, fizetési haladék igénybevételének időtartama alatt igénybe vett víziközmű-szolgáltatás díját és a tartozás részösszegeit, illetve a tartozás halasztott összegét a víziközmű-szolgáltató által méltányosan megállapított, határidőben és ütemezésben kiegyenlíti.
      Az ÉTV Kft. a szociálisan rászoruló felhasználó fizetési kedvezményre vonatkozó kérelmét 15 napon belül megválaszolja.
      Amennyiben a szociálisan rászoruló Felhasználó a részletfizetési, illetve fizetési haladékra vonatkozó megállapodás feltételeit megszegi, a víziközmű-szolgáltató jogosult a részletfizetésre, illetve fizetési haladékra vonatkozó megállapodás azonnali hatályú felmondására. A részletfizetés, fizetési haladék időtartama alatt a kedvezménnyel érintett díjfizetési kötelezettség vonatkozásában a felhasználót kamat- és kötbérfizetési kötelezettség nem terheli.
      A részletfizetés időtartama az igénylést megelőző 12 hónapban számlázott csatornadíj használatból számított:
      • 1 havi átlagfogyasztás ellenértékét meg nem haladó tartozás esetén legalább két hónap,
      • 3 havi átlagfogyasztás ellenértékét meg nem haladó tartozás esetén legalább öt hónap,
      • 3 havi átlagfogyasztást meghaladó tartozás esetén legalább hat hónap.
      A fizetési haladék időtartama legfeljebb 60 nap, különös méltánylást érdemlő esetben 90 nap. A részletfizetés, fizetési haladék tekintetében a fentiektől - a szociálisan rászoruló felhasználó javára – az ÉTV Kft. eltérhet.
       
       
      Védendő Felhasználói kedvezmények
       
      A víziközmű-szolgáltatási jogszabályok a legnehezebb helyzetben lévő lakossági Felhasználókat védelem alá helyezik. Ez azt jelenti, hogy a védendő felhasználók jogosultak bizonyos kedvezményekre, szolgáltatásokra, melyek azonban a víz- és csatornaszolgáltatás díját nem érintik. A védendő felhasználók a kedvezményeket és szolgáltatásokat csak egy felhasználási helyen vehetik igénybe.
      A védendő felhasználók a védelemre jogosító, jogszabályban meghatározott tulajdonságuk alapján szociálisan rászoruló vagy fogyatékkal élő felhasználóként részesülhetnek a víziközmű-szolgáltató által nyújtott, jogszabályban részletesen meghatározott kedvezményben.
      Az igénybevételre vonatkozó részletes szabályokat a Víziközmű-szolgáltatásról szóló 2011. évi CCIX. törvény egyes rendelkezéseinek végrehajtásáról szóló 58/2013. (II.27) Kormányrendelet határozza meg.
      A védendő felhasználók nyilvántartásába történő felvételt Önnek kell kérnie a honlapunkon elérhető adatlap kitöltésével és a rászorultságot igazoló eredeti iratok bemutatásával az igazolás kiállításától számított 30 napon belül az ÉTV Kft. ügyfélszolgálati irodájában. A 30 nap elteltét követően új igazolást kell kérnie. A védendő felhasználói körbe tartozás igazolására az Ön kérelmére a jegyző igazolja, hogy életvitelszerűen tartózkodik a kérelemben megjelölt felhasználási helyen, a védendő felhasználói státuszra jogosító ellátást megállapító szerv, hogy a kérelem benyújtásakor Ön részesül az adott ellátásban.
       
      Szociálisan rászoruló védendő felhasználók
      Szociálisan rászoruló felhasználónak azt a természetes személyt kell tekinteni, aki, vagy akinek a háztartásában élő személy:
      a) a szociális igazgatásról és szociális ellátásokról szóló 1993. évi III. törvény (a továbbiakban: Szoctv.) 32/B. §-a szerinti időskorúak járadékában részesül,
      b) a Szoctv. 33. §-a szerinti aktív korúak ellátására jogosult,
      c) a Szoctv. 38. §-a szerinti lakásfenntartási támogatásban részesül,
      d) a Szoctv. 40–44. §-a szerinti ápolási díjban részesül,
      e) a gyermekek védelméről és a gyámügyi igazgatásról szóló 1997. évi XXXI. törvény (a továbbiakban: Gyvt.) 19. §-a szerinti rendszeres gyermekvédelmi kedvezményben részesül,
      f) a Gyvt. 25. §-a szerinti otthonteremtési támogatásban részesült, a támogatás megállapításától számított 3 éven keresztül,
      g) a Gyvt. 54. §-a szerinti nevelőszülő, aki saját háztartásában neveli a gondozásába helyezett átmeneti vagy tartós nevelésbe vett gyermeket, vagy
      h) a hitelszerződésből eredő kötelezettségeiknek eleget tenni nem tudó természetes személyek lakhatásának biztosításáról szóló törvény alapján a Nemzeti Eszközkezelővel bérleti jogviszonyban áll.
      Amennyiben Ön szociális helyzete alapján rászoruló Felhasználónak minősül, kedvezményként 12 naptári hónapon belül egy alkalommal részletfizetésre és fizetési halasztás igénybevételére jogosult.
      Részletfizetési kedvezmény és fizetési haladék Önt akkor illeti meg, ha vállalja, hogy a részletfizetés, fizetési haladék igénybevételének időtartama alatt igénybe vett víziközmű-szolgáltatás díját és a tartozás részösszegeit, illetve a tartozás halasztott összegét a vízközmű-szolgáltató által méltányosan megállapított, határidőben és ütemezésben kiegyenlíti.
      Ha a részletfizetési, illetve fizetési haladékra vonatkozó megállapodás feltételeit megszegi, a víziközmű-szolgáltató jogosult a részletfizetésre, illetve fizetési haladékra vonatkozó megállapodás azonnali hatályú felmondására. A részletfizetés, fizetési haladék időtartama alatt a kedvezménnyel érintett díjfizetési kötelezettség vonatkozásában kamat- és kötbérfizetési kötelezettség Önt nem terheli.
       
      A részletfizetés időtartama az igénylést megelőző 12 hónapban számlázott ivóvíz felhasználásból számított:
      - egy havi átlagfogyasztás ellenértékét meg nem haladó tartozás esetén legalább két hónap,
      - 3 havi átlagfogyasztás ellenértékét meg nem haladó tartozás esetén legalább öt hónap,
      - 3 havi átlagfogyasztást meghaladó tartozás esetén legalább hat hónap.
       
      A fizetési haladék időtartama legfeljebb 60 nap, különös méltánylást érdemlő esetben 90 nap.
      A részletfizetés, fizetési haladék tekintetében a fentiektől - a szociálisan rászoruló felhasználó javára – az ÉTV Kft. eltérhet.
       
      Fogyatékkal élő védendő felhasználók
      A fogyatékkal élő védendő felhasználót különösen a méréssel, a leolvasással, a számlázással és a díjfizetési módokkal kapcsolatosan igényeinek megfelelő, különleges bánásmódban kell részesíteni.
      A fogyatékkal élő lakossági felhasználó a védendő felhasználók nyilvántartásába történő felvételére való jogosultságát
      a) a Víziközmű-szolgáltatásról szóló 2011. évi CCIX. törvény egyes rendelkezéseinek végrehajtásáról szóló 58/2013. (II.27) Kormányrendelet 10. melléklet A) része szerinti, 30 napnál nem régebbi, kitöltött és aláírt nyomtatvány benyújtásával, és
      b) ha
      ba) vakok személyi járadékában részesül, a juttatást megállapító vagy folyósító szerv által kiadott, a jogosultság fennállását igazoló, 30 napnál nem régebbi határozat vagy igazolás eredeti példányának bemutatásával, vagy a Víziközmű-szolgáltatásról szóló 2011. évi CCIX. törvény egyes rendelkezéseinek végrehajtásáról szóló 58/2013. (II.27) Kormányrendelet 10. melléklet B) része szerinti, 30 napnál nem régebbi, kitöltött és aláírt nyomtatvány benyújtásával;
      bb) fogyatékossági támogatásban részesül, a juttatást megállapító vagy folyósító szerv által kiadott, a jogosultság fennállását igazoló, 30 napnál nem régebbi határozat vagy igazolás eredeti példányának bemutatásával, vagy a Víziközmű-szolgáltatásról szóló 2011. évi CCIX. törvény egyes rendelkezéseinek végrehajtásáról szóló 58/2013. (II.27) Kormányrendelet 10. melléklet B) és C) része szerinti, 30 napnál nem régebbi, kitöltött és aláírt nyomtatvány benyújtásával; vagy
      bc) a víziközmű-szolgáltatás megszüntetése, felfüggesztése a lakossági felhasználó vagy a vele közös háztartásban élő személy életét vagy egészségét közvetlenül veszélyezteti, a 10. melléklet C) része szerinti, 30 napnál nem régebbi, kitöltött és aláírt nyomtatvány benyújtásával igazolhatja.
       
      A fogyatékosság jellegét, amely a fogyatékkal élő felhasználót alkalmatlanná teszi a fogyasztásmérő leolvasására, a mérőállás közlésére, a számlaolvasásra, vagy a számla felhasználási helyen kívüli, készpénzes fizetéstől eltérő kiegyenlítésére, továbbá az fenti bekezdés b) pont bc) alpontjának esetleges fennállását a kezelőorvos, ennek hiányában a háziorvos igazolja a Víziközmű-szolgáltatásról szóló 2011. évi CCIX. törvény egyes rendelkezéseinek végrehajtásáról szóló 58/2013. (II.27) Kormányrendelet 10. melléklet C) része szerinti nyomtatvány kitöltésével. Ha a rehabilitációs szakigazgatási szerv, a Nemzeti Rehabilitációs és Szociális Hivatal szakvéleményezési hatásköre az érintettre kiterjed, a kezelőorvos és a háziorvos a Víziközmű-szolgáltatásról szóló 2011. évi CCIX. törvény egyes rendelkezéseinek végrehajtásáról szóló 58/2013. (II.27) Kormányrendelet 10. melléklet C) része szerinti nyomtatványt e szerv szakvéleménye alapján tölti ki.
      A víziközmű-szolgáltató a fogyatékkal élő felhasználót a rászorultság igazolását követő 8 napon belül nyilvántartásba veszi, és a nyilvántartásba vételről a felhasználót további 8 napon belül írásban tájékoztatja.
      A vakok személyi járadékában vagy fogyatékossági támogatásban részesülő személyt, mint fogyatékkal élő felhasználót nem kell személyes körülményeinek megfelelő, különleges bánásmódban részesíteni, ha vele együtt olyan nagykorú személy él, aki nem fogyatékkal élő felhasználó.
      Az fenti bekezdés b) pont bc) alpontja szerinti körbe tartozó, a felhasználóval egy háztartásban élő fogyatékkal élő személyre tekintettel, a fogyatékkal élőnek nem minősülő felhasználó is kérheti a fogyatékkal élő személyek nyilvántartásába történő felvételét, de ugyanazon fogyatékkal élő személyre tekintettel csak egy felhasználó egy felhasználási hely vonatkozásában szerepelhet a nyilvántartásban jogosultként.
       
      Az fenti bekezdés b) pont ba) és bb) alpontja szerinti körbe tartozó fogyatékkal élő felhasználót megillető különleges bánásmód:
      a) havi (időközi) mérőleolvasás a felhasználási helyen,
      b) készpénzben történő számlakiegyenlítés a felhasználási helyen,
      c) a számla értelmezéséhez az érintett víziközmű-szolgáltató üzletszabályzata szerint nyújtott egyedi segítség (helyszíni számlamagyarázat, számlafordíttatás),
      d) helyszíni (otthoni) ügyintézés lehetősége.
       
      Amennyiben a fogyatékkal élő védendő Felhasználó a Víziközmű-szolgáltatásról szóló 2011. évi CCIX. törvény egyes rendelkezéseinek végrehajtásáról szóló 58/2013. (II.27) Kormányrendelet 10. mellékletének benyújtásával, megfelelően kitöltött és aláírt formában igazolja, hogy a víziközmű-szolgáltatás megszüntetése, felfüggesztése a Felhasználó vagy a vele közös háztartásban élő személy életét vagy egészségét közvetlenül veszélyezteti, úgy díjtartozás esetén a Szolgáltató a közüzemi ivóvíz-szolgáltatás felfüggesztését vagy korlátozását a felhasználási helyen nem foganatosítja.
       
      A védendő felhasználók nyilvántartásba vételéhez szükséges adatlapok, ill. azok kitöltési útmutatója honlapunkról letölthetőek (http://erdivizmuvek.hu/ugyfelszolgalat/letoltheto_dokumentumok/) illetve ügyfélszolgálati irodáinkon vagy telefonos ügyfélszolgálatunkon keresztül is díjmentesen igényelhetőek.
       
       
      7. Szolgáltatáskorlátozás, behajtás

      Fizetési felszólítás, késedelmi kamat
      Amennyiben fizetési határidőn belül nem tesz eleget fizetési kötelezettségének, Társaságunk fizetési felszólítást küld egy készpénzátutalási megbízással (postai sárga csekk), mely segítéségével a fennálló díjtartozását egy összegben rendezheti. A késedelmes napokra a 2013. évi V. törvény (Ptk.) szerinti késedelmi kamatot számítjuk a vízdíjszámlán feltüntetett fizetési határidőt követő első naptól kezdődően a tartozás kiegyenlítésének napjáig.
       
      Ivóvíz-szolgáltatás korlátozása vagy felfüggesztése
      A Szolgáltató élhet annak lehetőségével, hogy kétszeri igazolt felszólítást követően (tértivevényes levélben ivóvíz-szolgáltatáskorlátozás előtti fizetési felszólítás) a felhasználási helyen a vízszolgáltatást korlátozza vagy felfüggessze. Erre akkor kerülhet sor, ha a megküldött fizetési felszólításunk kézhezvételét követően sem rendezi díjtartozását, illetve nem élt a fizetéskönnyítési lehetőségekkel.
       
      Lakossági Felhasználók esetében a vonatkozó jogszabályok alapján díjtartozás miatt az előző pontban ismertetett lakossági eljárás eredménytelensége esetén az előre egyeztetett időpontban intézkedünk az ivóvíz-szolgáltatás korlátozásáról, a jogszabályi előírások megléte esetén felfüggesztés is történhet. Korlátozás ill. felfüggesztés esetén a közegészségügyi követelmények teljesítéséhez szükséges ivóvízellátást biztosítjuk, mely legalább 20 liter/fő/nap mennyiséget jelent.
      A fenti ivóvíz mennyiséget leggyakrabban csökkentett víznyomással (korlátozás esetén), illetve palackos vagy zacskós vízzel, ill. közkútról (felfüggesztés esetén) biztosítjuk.
      Nem lakossági Felhasználók esetében előre jelzett időpontban a közüzemi ivóvíz-szolgáltatást felfüggeszti és a közszolgáltatási szerződést felmondja.

      A befizetés megtörténtét igazoló bizonylatot legkésőbb az értesítésben szereplő szolgáltatáskorlátozás várható időpontját megelőző munkanapon délelőtt 10 óráig kell Társaságunk fax, vagy e-mail elérhetőségeire elküldenie. Amennyiben a befizetés tényét a személyes felkeresése alkalmával munkatársainknak igazolja, úgy a mindenkor érvényes díjszabás alapján kiszállási díj megfizetése is esedékessé válik.
       
      Amennyiben az ivóvíz-szolgáltatás korlátozásának bevezetése elkerülhetetlen, Ügyfelünk együttműködése esetén a korlátozás vízmérő aknában történik. Együttműködés hiányában közterületen végezzük el a munkálatokat a gerincvezetéken történő korlátozással/ leválasztással, ebben az esetben a helyreállítás költsége jelentősen magasabb. Amennyiben a munkálatok elvégzése során a szilárd burkolat bontása elengedhetetlen, a burkolat-helyreállítási díj megfizetése is esedékessé válik, mely tovább növeli a költségeket.
       
      Amennyiben a fogyatékkal élő védendő Felhasználó a Víziközmű-szolgáltatásról szóló 2011. évi CCIX. törvény egyes rendelkezéseinek végrehajtásáról szóló 58/2013. (II.27) Kormányrendelet 10. mellékletének benyújtásával, megfelelően kitöltött és aláírt formában igazolja, hogy a víziközmű-szolgáltatás megszüntetése, felfüggesztése a Felhasználó vagy a vele közös háztartásban élő személy életét vagy egészségét közvetlenül veszélyezteti, úgy díjtartozás esetén a Szolgáltató a közüzemi ivóvíz-szolgáltatás felfüggesztését vagy korlátozását a felhasználási helyen nem foganatosítja.
       
      A vízkorlátozással és annak helyreállításával kapcsolatosan felmerült költségeit az ÉTV Kft. a vonatkozó jogszabályok alapján a Felhasználóra hárítja. A szolgáltatás helyreállítása csak a tartozás maradéktalan megfizetése vagy egyedi elbírálás esetén a részletfizetési megállapodás megkötése után lehetséges.

      Mellékszolgáltatási szerződés felmondása
      Amennyiben Ön mellékvízmérővel rendelkezik, a megkötött mellékszolgáltatási szerződése a fizetési késedelem miatt kezdeményezett fizetési meghagyás kibocsátását követő 15 napos határidővel felmondásra kerül, amennyiben díjtartozása rendezése ügyében felszólításunk ellenére nem intézkedik. A mellékszolgáltatási szerződés felmondásáról Társaságunk a szerződés felmondásával egyidejűleg tájékoztatja a bekötési vízmérő szerinti Felhasználót, valamint a megbízott képviselőt. (Egy adott bekötési vízmérőhöz tartozó, mellékszolgáltatási szerződéssel rendelkező elkülönített vízhasználók által teljes bizonyító erejű magánokiratban meghatalmazott személy, aki képviseletükben eljár, ha az nem a bekötési vízmérő szerinti felhasználó.)
       
      A mellékszolgáltatási szerződés felmondását követően az Ön elkülönített felhasználói helyen működő mellékvízmérőjén mért fogyasztást figyelmen kívül hagyjuk, az elkülönült felhasználói helyre fizetendő alapdíjakat a bekötési vízmérőre kibocsátott számlában érvényesítjük.
      Amennyiben a díjtartozást a bekötési vízmérő szerinti Felhasználó/Lakóközösség sem rendezi ivó-vízszolgáltatás korlátozását a Szolgáltató a bekötési vízmérőnél elvégzi. 


      Jogi eljárás
      Amennyiben nem intézkedik a díjtartozás rendezése érdekében, követelésünket Társaságunk jogi képviselőjének átadjuk, hogy a kintlévőségünk mielőbbi megtérülése érdekében bírósági úton eljárjon. Jogi képviselő fizetési meghagyásos eljárást kezdeményez, majd ezt követően nem teljesítés esetén gondoskodik a végrehajtási eljárás megindításáról, amely végső esetben akár az ingatlan árverésen történő értékesítéséhez és egyéb szankciókhoz is vezethet.
       
      Amennyiben az előző pontban részletezett jogi eljárás megindítására sor kerül, további költségek merülnek fel, melynek megfizetése az adóst terhelik. Ilyenek pl.: a fizetési meghagyás megindításával összefüggő díj, jogtanácsosi munkadíj, végrehajtási eljárás megindításával kapcsolatban felmerült díj, végrehajtónak fizetendő díjak, költségek, jutalékok, adatszolgáltatások díjai.
       
       
      8. Műszaki ügyintézés, locsolási kedvezmény, a szolgáltatás megszüntetése
       
      Vízbekötés
      Bővebb információkért kérjük, olvassa el az ivóvízbekötéssel kapcsolatos tájékoztatónkat.
      Elérhetősége: http://www.erdivizmuvek.hu/hu/portlet/downloads/download?oid=19
       
      Csatornabekötés
      Bővebb információkért kérjük, olvassa el a csatornarákötéssel kapcsolatos tájékoztatónkat.
      Elérhetősége: http://www.erdivizmuvek.hu/hu/portlet/downloads/download?oid=20
       
      Nyári locsolási kedvezmény, locsolási célú vízmérő létesítése
      A vonatkozó jogszabályok szerint a szennyvízelvezetési helyről a szennyvízelvezető műbe kerülő szennyvíz mennyisége méréssel (szennyvízmennyiség mérő beépítésével) - mérés hiányában pedig az adott helyen fogyasztott vízmennyiség alapulvételével állapítható meg. Azaz amennyiben a szennyvízmennyiséget külön nem mérik, az elfogyasztott vízmennyiség alapján kell megfizetnie a szennyvízdíjat.
       
      Nem veszi figyelembe az ÉTV Kft. a szennyvíz mennyiségének meghatározásánál az elkülönített mérés hiányában, házikert öntözéséhez kizárólag május 1-jétől szeptember 30-ig terjedő időszakban felhasznált, az elszámolás alapjául szolgáló ivóvízfogyasztás 10 százalékát elérő vízmennyiséget, amennyiben azt a lakossági Felhasználó – az ellenőrzés lehetőségének előzetes értesítés mellőzésével történő felajánlásával – kéri. Az ÉTV Kft. e csatornadíj kedvezményt mennyiségi korrekció útján biztosítja.
      A jogszabályi környezet változása miatt a fenti kedvezményt 2016. évtől már igényelni kell, 2015. évben és az azt megelőző időszakban a kedvezményt igénylés nélkül biztosította az ÉTV Kft. minden lakossági Felhasználónak.
       
      Legkésőbb 2016. február 28-ig a már szerződött lakossági Felhasználók részére az ÉTV Kft. az elkülönített mérés nélküli, locsolási csatornadíj kedvezmény vonatkozásában igénylőlapot juttat el postai úton. A locsolási csatornadíj kedvezményre jogosító igénylőlap Társaságunk részére történő visszaküldésének határideje 2016. április 15, mely beérkezése esetén az ÉTV Kft. a kedvezményt 2016. május 1-től biztosítja.
       
      Amennyiben az igénylőlap 2016. április 15. után érkezik be az ÉTV Kft-hez, úgy az elkülönített mérés nélküli, locsolási csatornadíj kedvezményt a soron következő elszámolási periódusban biztosítjuk a Felhasználó részére, a korábbi periódusra elmaradt locsolási kedvezmény visszamenőlegesen nem érvényesíthető.
      Új felhasználó esetében az igénylési lehetőség a közszolgáltatási vagy mellékszolgáltatási szerződéskötéskor is lehetséges.
       
      Az elkülönült mérés nélküli, locsolási csatornadíj kedvezmény igénylésének feltételei:
      • Írásos igénylés beérkezése a Szolgáltatónak adott év április 15-ig azzal, hogy Felhasználó lehetőséget biztosít Szolgáltatónak, hogy az igénybevétel feltételeit előzetes értesítés nélkül ellenőrizze.
      • A Felhasználó egyéb, helyi vízvételi lehetőséggel nem rendelkezik (víziközműből szolgáltatott ivóvizet használ locsolás céljára), és nincs külön mérője a locsolási víz elszámolására.
      • A felhasználási helyen hiteles bekötési vagy mellékvízmérő működik.
      • Igénylő rendelkezik az ÉTV Kft-vel kötött érvényes, közszolgáltatási vagy mellékszolgáltatási szerződéssel, illetve nem áll fent teljes körű mellékmérősítés.
      • Felhasználó legfeljebb 2.000 m2-es házikerttel rendelkezik. Ennek tényét Felhasználó a nyilatkozatban aláírásával igazolja.
       
      A kérelmet nem szükséges évente meghosszabbítani, a kedvezményt a közszolgáltatási vagy mellékszolgáltatási szerződés tartama alatt az ÉTV Kft. folyamatosan biztosítja.
       
      Felhasználói mérőállás diktálás hiányában a Szolgáltató arányosítással állapítja meg az fenti időpontokban a kedvezmény alapjául szolgáló kezdő és záró időpont mérőállásait, az arányosítással megállapított mérőállástól kerül a kedvezmény alkalmazásra az arányosítással megbecsült mérőállásig, soron kívüli szolgáltatói mérőleolvasást az ÉTV Kft. az elkülönített mérés nélküli, locsolási csatornadíj kedvezmény okán nem végez.
       
      A részletes tájékoztató és igénylőlap itt érhető el:
      http://erdivizmuvek.hu/hu/portlet/downloads/download?oid=150
       
      További locsolási célú csatornadíj-kedvezmény igénybevételéhez a hatályos jogszabályok által szabályozott módon megtervezett és kivitelezett és a Szolgáltató által engedélyezett locsolási mellékvízmérő vagy locsolási iker(fő)mérő telepítése szükséges.
      A 10%-os mértékű locsolási csatornakedvezmény és a locsolási vízmérő által mért ivóvízmennyiség utáni csatorna-díjkedvezmény együttesen nem vehető igénybe.
       
      Bővebb információkért kérjük, olvassa el a locsolási célú vízmérőkkel kapcsolatos tájékoztatónkat.
      Elérhetősége: http://www.erdivizmuvek.hu/hu/portlet/downloads/download?oid=60
       
      Több lakásos társasházak, lakóegységek fogyasztásának elkülönült mérése
      Elkülönült vízhasználat mérése elszámolási célú mellékmérő(k) létesítésével
      A mellékvízmérők a bekötési vízmérővel rendelkező ingatlan – általában társasház - lakásainak, elkülönített (egyedi) vízhasználatainak mérésére, elszámolására szolgál. Ebben az esetben a Társasház lakásainak (albetétjeinek) fogyasztásáról önálló számlát bocsát ki a Szolgáltató, az elfogyasztott vízmennyiséget a lakások mellékvízmérői külön-külön mérik.
       
      Bővebb tájékoztatásért kérjük, olvassa el a mellékmérősítéssel kapcsolatos tájékoztatónkat.
      Elérhetősége: http://www.erdivizmuvek.hu/hu/portlet/downloads/download?oid=59
       
      Az elkülönült vízhasználat mérése ikermérőkkel
      Az ikermérő egy vagy több ingatlan különböző felhasználási helyei ivóvízhasználatának mérésére szolgál, az ivóvíz bekötővezeték végpontjára csillagpontosan kialakított - a jelenleg üzemelő fővízmérő mellett felszerelt - újabb bekötési vízmérő.
      A legfőbb különbség a mellékvízmérős elszámoláshoz viszonyítva az, hogy minden Felhasználó külön bekötési vízmérővel rendelkezik, így számlázásilag elkülönült módon történik meg a mért mennyiség elszámolása, ebből adódóan fővízmérő-mellékvízmérő mérési különbözet sem jelentkezik.

      Míg a mellékvízmérő tulajdonjoga a Felhasználóé - addig a fővízmérő tulajdonosa a Szolgáltató, így azok hitelesítését, cseréjét is a Szolgáltató végzi saját költségén.
      A főmérősítés megrendelése előtt mindenképpen szükséges egy helyszíni felmérés, amely alátámasztja azt, hogy műszakilag a bekötések kialakítása megfelelő az főmérősítéshez (főmérős akna mérete, állapota, a jelenlegi ivóvíz-hálózat állapota és kialakításának vizsgálata).
      További feltétel, hogy a jelenlegi szabályos fővízmérő akna mérete lehetővé tegye a főmérők egymás mellett történő elhelyezését, továbbá minden lakás külön-külön házi bekötővezeték csatlakozással rendelkezzen a főmérő aknában.
      A helyszíni felmérést Társaságunk végzi el, melynek díja előre fizetendő, az igénybejelentéshez szaktervező által elkészített tervdokumentáció benyújtása szükséges.
       
      Bővebb tájékoztatásért kérjük, keresse telefonos ügyfélszolgálatunkat vagy ügyfélszolgálati irodánkat.
       
      Szolgáltatás szüneteltetése
      A hatályos jogszabályok és Társaságunk Üzletszabályzata szerint a Felhasználó a Szolgáltatóhoz intézett írásbeli nyilatkozatával kezdeményezheti a víziközmű-szolgáltatás szüneteltetését, ha a felhasználási helyet átmenetileg nem használja.
      A szünetelés kérelmezett ideje legfeljebb 1 év lehet.
       
      A szennyvíz elvezetésére irányuló szolgáltatás szüneteltetését, illetve megszüntetését csak a Felhasználó által a népegészségügyi szakigazgatási szervtől beszerzett írásbeli hozzájárulás esetén hajtja végre a Szolgáltató.
      Ha a vízmérőn keresztül tűzivíz-hálózat ellátása is történik, akkor a szüneteltetéséhez a területileg illetékes katasztrófavédelmi kirendeltség írásos engedélye szükséges, a felhasználási hely és a vízmérő gyári számának megjelölésével, melyet a Felhasználónak kell beszereznie.
      A szüneteltetéssel kapcsolatosan a Szolgáltatónál felmerülő díjakat, költségeket a Felhasználó viseli.
       
      Szünetelésre az alábbi feltételek együttes fennállása esetén van lehetőség:
      a) a felhasználó írásban kéri a szüneteltetést és nyilatkozik, hogy a felhasználási helyen rendszeres emberi tartózkodás nincs,
      b) a felhasználó - amennyiben a felhasználási hely víziközmű-szolgáltatásba bekapcsolt ingatlan - nyilatkozik, hogy nem a víziközmű-rendszerből származó egyéb vizet a szennyvíz-törzshálózatba nem kíván vezetni,
      c) a szüneteltetés végrehajtásához a műszaki előfeltételek biztosítottak,
      d) a felhasználó a szünetelés foganatosításával együtt járó költségek előzetes megfizetéséről szóló igazolást, és a felhasználási hely tulajdonosának (amennyiben az nem azonos a felhasználóval) hozzájárulását csatolta.
       
      A Szolgáltató a szüneteltetett víziközmű-szolgáltatás idejére szolgáltatási díjat nem számol fel, így alapdíjat sem.
       
      Szolgáltatás megszüntetése
      A víziközmű-szolgáltatási szerződést közműves ivóvízellátás esetén a felhasználó 60 napos határidővel felmondhatja. Ha a szerződést az ingatlant egyéb jogcímen használó mondja fel, előzetesen a tulajdonos hozzájárulását is be kell szereznie. A víziközmű-szolgáltatási szerződés felmondása nem érintheti hátrányosan az ingatlanon más felhasználó által igénybe vett közműves ivóvíz-szolgáltatást.
       
      Az ivóvíz és/vagy szennyvíz bekötővezetéket Szolgáltató leválasztja a törzshálózatról, és a fogyasztásmérőt leszereli. Ebben az esetben a szolgáltatás újraindítása csak új bekötés létesítéseként végezhető. Tájékoztatjuk, hogy a hatályos jogszabályok szerint az ivóvíz-szolgáltatás megszüntetésével kapcsolatosan felmerült költségeket, továbbá a szilárd útburkolat felbontásával és helyreállításával kapcsolatos költségeket a Felhasználó előzetesen köteles megfizetni a Szolgáltatónak.
       
      Tájékoztatjuk, hogy a munkálatok elvégzéséhez a helyi polgármesteri hivataltól közterület bontási engedély is szükséges, a hivatal egyes esetekben szaktervező által készített forgalomtechnikai tervdokumentáció benyújtását is előírhatja.
       
      A fenti közútkezelői, illetve önkormányzati engedélyek, illetve hozzájárulás birtokában van lehetőség arra, hogy a szolgáltatás megszűntetését a tulajdonos vagy meghatalmazottja írásban kérje Ügyfélszolgálati irodánkban, a fenti összeg(ek) megelőlegezése mellett.
       
      Tájékoztatjuk, hogy az ivóvízbekötés megszüntetésének megrendelésekor a felhasználási helyhez tartozó vevői folyószámláján nem lehet díjtartozás.
      A bekötés megszüntetésekor munkatársaink a vízmérő állását is leolvassák, és az ezen mérőállás alapján záró számlát állítunk ki, mely rendezéséről a felhasználónak gondoskodnia kell.
       
      Egyéb forrásból származó víz, nem közműves ivóvíz (fúrt, ásott kút, csapadékvíz) bevezetése a közműves szennyvízhálózatba (telki vízmérő)
      Amennyiben az ingatlan egyéb vízforrással rendelkezik, és a keletkezett szennyvizeket részben/egészben a közműves szennyvízhálózatba kívánja vezetni, Társaságunkkal egyeztetett helyen, hiteles, ún. telki vízmérővel kell a vízmennyiséget megmérni, mely a csatornadíj számlázás alapját képezi. Ezen vízmérő a Felhasználó tulajdonát képezi, így a mérő beszerzésének, hitelesítésének, a terveztetés és kivitelezés költsége a Felhasználót terheli.
       
      Társaságunk szolgáltatási területén a csapadékvíz, talajvíz, rétegvíz bevezetése a szennyvízcsatornába TILOS!
       
       
      9. Panaszkezelés, jogorvoslati lehetőségek
       
      Társaságunk a mindenkor hatályos fogyasztóvédelmi és ágazati jogszabályok valamint Társaságunk Üzletszabályzata szerint végzi panaszkezelési tevékenységét.
      Ügyfélszolgálatunk a reklamációkra, panaszokra a hatályos fogyasztóvédelmi jogszabályok által előírt 15 napos határidőn belül, egyéb megkeresésekre 30 napon belül válaszol.
       
      Reklamációját, panaszát a következő módokon juttathatja el Társaságunkhoz:
      • - személyesen az Érd, Felső u. 2. alatti ügyfélszolgálati irodánkban,
      - telefonos ügyfélszolgálatunkon a +36 23 521 751-es telefonszámon,
      - elektronikus ügyfélszolgálatunkon a www.erdivizmuvek.hu webcímen,
      - e-mailben az ugyfelszolgalat@erdivizmuvek.hu címen,
      - telefaxon a +36 23 521 759-es faxszámon,
      - és postai úton a 2031 Érd, Pf. 55 levélcímen.
       
      A hatályos fogyasztóvédelmi jogszabályok szerint első ízben a kifogásával a Szolgáltatót igazolt módon meg kell keresnie.

      Amennyiben a reklamációjának Társaságunk által kivizsgálását követően Önhöz eljuttatott válaszunkban leírtakat nem fogadja el, vagy kifogása van a válasszal kapcsolatban, úgy az alábbi szervekhez fordulhat jogorvoslatért:

      - Érdi Járási Hivatal, Közlekedési és Fogyasztóvédelmi Főosztály Fogyasztóvédelmi Osztály. Címe: 1141 Budapest, Komócsy u. 17-19., Levelezési címe: 1399 Budapest, Pf. 661., Telefon: +36 1 460 2202, E-mail: fogyved@pest.gov.hu, Honlap: www.kormanyhivatal.hu
      - Magyar Energetikai és Közmű-szabályozási Hivatal. Ügyféliroda címe: 1054 Budapest, Bajcsy-Zsilinszky út 52., Levelezési címe: 1388 Budapest, Pf. 88. Telefon: +36 1 459 7777, Fax: +36 1 459 7766, E-mail: mekh@mekh.hu, Honlap: http://www.mekh.hu
      - Pest Megyei Békéltető Testület.  Címe: 1119 Budapest, Etele út 59-61. II. em. 240., Telefon/Fax: +36 1 269 0703, Levelezési cím: 1364 Budapest, Pf.:81, E-mail: pmbekelteto@pmkik.hu, Honlap: http://www.panaszrendezes.hu
       
      Társaságunk a fogyasztói jogvita rendezése érdekében igénybe veszi a békéltető testületi eljárást, de nem veti alá magát döntésének.
       
      Amennyiben az Ön lakóhelye vagy tartózkodási helye nem Pest megye területén található, abban az esetben az Önhöz legközelebb eső Békéltető Testület elérhetőségét az alábbi oldalon találja meg: http://www.bekeltetes.hu/index.php?id=testuletek

      Ügyfélszolgálati irodánkban vagy telefonos ügyfélszolgálatunkon előadott reklamációját vagy panaszát jegyzőkönyvben rögzítjük, mely jegyzőkönyvről lehetősége van a válaszunkkal együtt, vagy már a bejelentéskor azonnal másolati példányt kérnie.
       
      Telefonos ügyfélszolgálatunkkal lefolytatott telefonbeszélgetését rögzítjük, 5 évig megőrizzük és kérésére díjmentesen – elektronikus formátumban - rendelkezésére bocsátjuk.
       
      Ügyfélszolgálati oldalak

      Ügyfélszolgálati oldalak

       
      1. Szerződéskötési folyamat, felhasználóváltással kapcsolatos tudnivalók
       
      Az Érd és Térsége Víziközmű Kft. (továbbiakban: ÉTV Kft., szolgáltató, közszolgáltató, víziközmű-szolgáltató) a vonatkozó, hatályos jogszabályban meghatározott feltételek fennállása esetében a felhasználóval - felhasználási helyenként - közszolgáltatási szerződést köt. A közszolgáltatási szerződés - és annak melléklete, az Üzletszabályzat - célja a közműves ivóvízellátással és közműves szennyvízelvezetéssel és kezeléssel, mint közüzemi szolgáltatással kapcsolatos jogok és kötelezettségek Szolgáltatóra és Felhasználóra vonatkozó szabályainak rögzítése.

      Az ÉTV Kft. közszolgáltatási szerződésmintája és az Üzletszabályzat elérhető weboldalunkon:
      http://www.erdivizmuvek.hu/ugyfelszolgalat/letoltheto_dokumentumok/

      Munkatársaink személyes és telefonos ügyfélszolgálatunkon állnak Felhasználóink rendelkezésére. Elérhetőségeink és ügyfélfogadási idő:
      http://www.erdivizmuvek.hu/ugyfelszolgalat/elerhetoseg_megkozelites/

      Személyes ügyintézéshez lehetősége van időpontot foglalásra:
      http://www.erdivizmuvek.hu/ugyfelszolgalat/idopont_foglalas/

      Amennyiben az ügyintézés során meghatalmazott jár el, úgy teljes bizonyító erejű magánokiratban foglalt meghatalmazás szükséges az ügyintézéshez.
      Meghatalmazás elérhető:
      http://www.erdivizmuvek.hu/ugyfelszolgalat/letoltheto_dokumentumok/

      Gazdálkodó szervezet képviseletében a cégkivonatban szereplő képviselő járhat el. A képviselő teljes bizonyító erejű magánokiratba vagy közokiratba foglalt meghatalmazással más személyt is megbízhat a Szolgáltató előtti eljárással. A meghatalmazásban pontosan meg kell fogalmazni annak terjedelmét, pontosan milyen eljárásokban, nyilatkozattételben jogosult a meghatalmazott eljárni, illetőleg kifejezetten nyilatkozni kell a meghatalmazásban arról, hogy a képviselő eljárását a Társaság eljárásaként ismerik el. A meghatalmazáson túlmenően, a meghatalmazott személy személyi azonosítására alkalmas igazolványa bemutatása alapján kerülhet sor ügyintézésre.

      A hatályos jogszabályok szerint a felhasználó személyében bekövetkezett változást a korábbi és az új felhasználó köteles a vízmérőállás megjelölésével a változástól számított 30 napon belül a víziközmű-szolgáltatónak bejelenteni az üzletszabályzatban meghatározottak szerint. A bejelentés elmulasztása esetén a felhasználási helyen fennálló díjtartozás megfizetéséért és a víziközmű-szolgáltatót ért károkért a korábbi és az új felhasználó egyetemlegesen felel.
      A Felhasználóváltás bejelentésére (eladás, bérlet, stb.) Ügyfeleinknek több lehetőséget is biztosítunk:
      A beköltöző Felhasználó nélkül, csak az előző felhasználó bejelentése alapján az új Felhasználó részére nincs lehetőségünk elkészíteni a közszolgáltatási szerződést, a megadott információk alapján Társaságunk felszólítja szerződéskötési kötelezettségére az új tulajdonost.
      Az ingatlan birtokbaadásakor az itt (http://www.erdivizmuvek.hu/ugyfelszolgalat/letoltheto_dokumentumok/ ) elérhető birtokbaadási jegyzőkönyvet javasoljuk kitölteni a pontos elszámolás érdekében.  Ez alapján az előző felhasználónak záró számla készül, akinek ezt, és az esetleg még be nem fizetett számláit, egyéb tartozását ki kell egyenlítenie.

      Természetesen a birtokbaadási jegyzőkönyv nem feltétlenül szükséges a közszolgáltatási szerződés megkötéséhez. A birtokbaadási jegyzőkönyv becsatolásától kizárólag abban az esetben tudunk eltekinteni, ha a felhasználási helyen üzemelő fogyasztásmérő rendszeresen, a szolgáltató által leolvasásra került, és a felhasználó már korábban birtokba került az ingatlanon, és az előző Felhasználó nevére kibocsátott számlákat sajátjaként kezelte, megfizette - vagy a fennálló tartozás megfizetését a felhasználó vállalja.
       
      A víziközmű-szolgáltatásról szóló 2011. évi CCIX. törvény rendelkezései alapján a víziközmű-szolgáltatásba bekapcsolt ingatlan tekintetében a szolgáltató és a lakossági felhasználó között a közszolgáltatási szerződés a víziközmű-szolgáltatás igénybevételével is létrejön.

      A kiköltöző ügyfelünknek lehetősége van nullás igazolást igényelni, mellyel az új ügyfelünk felé igazolhatja, hogy az adott mérőállásig elszámolt Társaságunkkal és a díjak megfizetése is megtörtént.  Amennyiben rendelkeznek nullás igazolással, a Felhasználó változáshoz a vevőnek elegendő beküldenie (e-mailen, faxon, levélben) a szükséges dokumentumok másolatát, mely alapján elkészítjük, és postai úton megküldjük a közszolgáltatási szerződést. Ez esetben ingyenes válaszborítékot mellékelünk a szerződés visszaküldésének megkönnyítéséhez.
       
      A közszolgáltatási szerződéskötéshez szükséges dokumentumok listája a következő webhelyen érhető el:
      http://www.erdivizmuvek.hu/ugyfelszolgalat/letoltheto_dokumentumok/

      A felhasználási hely ellenőrzése

      A Szolgáltató Felhasználó-változás esetén, az új Felhasználóval való szerződéskötést megelőzően, annak feltételeként a bejelentéstől számított 30 napon belül, a felhasználási helyen ellenőrzést tart az alábbi esetekben:
      • - a felhasználási helyen a fogyasztásmérőn szereplő mérőállás, a birtokbaadási jegyzőkönyvön rögzített dátumhoz képest, attól visszamenőleg legalább 13 hónapja nem került a Szolgáltató által leolvasásra,
      • - a felhasználási helyen a birtokbaadási jegyzőkönyvben szereplő fogyasztásmérő gyári száma vagy plombazár száma eltér a Szolgáltató nyilvántartásában szereplő gyári számtól,
      • - a felhasználási helyen a birtokbaadási jegyzőkönyvben szereplő mérőállás alacsonyabb, mint a Szolgáltató rendelkezésére álló utolsó leolvasott mérőállás,
      • - a felhasználási helyen a birtokbaadási jegyzőkönyvben szereplő mérőállás alapján megállapítható, hogy a vízfogyasztás az utolsó szolgáltatói leolvasástól számított előző 12 hónap átlagfogyasztását kétszeresen meghaladja,
      • - a fogyasztásmérő hitelesítési ideje lejárt, a fogyasztásmérő, vagy a fogyasztásmérő leszerelését megakadályozó zár (plomba) sérült,
      • a felhasználási helyen az ivóvíz-szolgáltatás szünetel, vagy korlátozva van.
       
      Az ellenőrzés költségét a lakossági Felhasználók esetében a Szolgáltató, míg nem lakossági Felhasználók esetében az új Felhasználó viseli.
       
      A korábbi vagy az új Felhasználó a szerződés megkötése előtt akkor is kérheti az ellenőrzést, ha annak elvégzése a fentiek szerint nem kötelező. Ennek költségét az ellenőrzést kérő köteles viselni. A helyszíni ellenőrzés díja a Szolgáltató honlapján tekinthető meg.


      2. A vízmérőről
       
      A vízmérők tulajdonjogával, és hitelességével kapcsolatos tudnivalók

      A fővízmérő, (azaz a bekötési vízmérő) a szolgáltató tulajdona. Időszakos cseréje, hitelesítése, meghibásodás esetén javítása a szolgáltató feladata. A bekötési vízmérő hitelességi ideje a hatályos mérésügyi jogszabályok szerint a záróplombán lévő hitelességi dátumot követő
      •             - negyedik év utolsó napja (a 2011. évi vagy korábbi hitelesítésű mérők esetében),
      •             - nyolcadik év utolsó napja (a 2012. évi vagy későbbi hitelesítésű mérők esetében).

      A vízmérőcserének várható időpontjáról a Szolgáltató a lejáró fővízmérővel rendelkező Felhasználót írásban, postai úton értesíti. Ha a Felhasználó nem működik együtt a főmérő díjmentes cseréjében, a Szolgáltató a felhasználási helyen lévő szerződést felmondhatja, és a vízszolgáltatást korlátozhatja ill. felfüggesztheti.
       
      A mellékvízmérő a Felhasználó saját tulajdonát képezi, annak időszakos cseréjéről, hitelesítésről, meghibásodás esetén a javításáról Ügyfelünk köteles gondoskodni saját költségén. A mellékvízmérő hitelességi ideje a plombán lévő hitelességi dátumot követő nyolcadik év utolsó napja.

      Az ÉTV Kft. minden esetben, postai levélben értesíti a lejáró mellékvízmérővel rendelkező Felhasználóit a csere szükségességéről. Amennyiben a mérő újrahitelesítése elmarad, úgy a Szolgáltató a mellékvízmérőre megkötött szolgáltatási szerződést ún. (mellékszolgáltatási szerződést) megszünteti.

      A vízmérők leolvasása

      A fogyasztásmérő leolvasásának gyakoriságát a Szolgáltató jogosult megállapítani azzal, hogy legalább évente egy alkalommal, a Felhasználó kérésére negyedévente – a Felhasználó értesítése mellett – köteles a fogyasztásmérő leolvasására.
       
      Az ÉTV Kft. lakossági felhasználók esetében Érd és Diósd településeken kéthavonta - Tárnok, Pusztazámor, Remeteszőlős, Herceghalom, Sóskút, és Törökbálint településen évente egyszeri alkalommal, nagyfogyasztóink esetében pedig havonkénti rendszerességgel olvassa a fogyasztásmérőket.
       
      A szolgáltató köteles legalább 5 napos időtartam megjelölésével a Felhasználót értesíteni az éves leolvasás várható idejéről a leolvasás előtti utolsó számlában, számla mellékletében vagy egyéb módon.

      Leolvasás sikertelensége esetén, a leolvasó értesítőt hagy a levélszekrényben vagy fellelhető módon a felhasználási helyen, amelyen fel kell tüntetni a második (ismételt) felkeresés időpontját, és az egyeztetésre alkalmas mobiltelefonszámot. A leolvasás biztosítására a Szolgáltató heti egy munkanapon este 20 óráig lehetőséget ad.

      A hatályos jogszabályok értelmében a Felhasználóinknak lehetősége van negyedévenkénti leolvasást kérni, melyet írásban kell a Szolgáltató felé kezdeményezni. A negyedéves leolvasást előzetes telefonos, vagy helyszíni értesítést követően, a naptári negyedévek első hónapjának (január, április, július és október) első napjaiban végzi el a Szolgáltató.

      A Felhasználó a leolvasás időpontjában külön értesítés nélkül is köteles a vízmérőhely szabad megközelítését és a vízmérő leolvasását biztosítani.
       
      Társaságunk felé a számlán feltüntetett elvárt diktálási időszakban lehetősége van Felhasználóinknak a vízmérőállást eljuttatni, amennyiben a felhasználási helyen évenkénti szolgáltatói leolvasás van.
       
      A vízmérőállás bediktálásakor kizárólag az egész köbmétereket szükséges bediktálnia.
        
      Amennyiben vitatja a vízmérőn mért mennyiséget
      A hitelesítés időpontjában minden mérőberendezés az előírásoknak megfelelő pontossággal mér. A hitelesség lejártának ideje nem feltétlenül jelenti azt, hogy a mérőberendezés nem jól mér. Amennyiben a fővízmérő által mért ivóvízmennyiséget vitatja, lehetősége van a felszerelt bekötési vízmérő Magyar Kereskedelmi Engedélyezési Hivatal (MKEH) mint mérésügyi hatóság által történő rendkívüli pontossági ellenőrzését kérni.

      A rendkívüli pontossági vizsgálat díját a kibocsátott szolgáltatói számla kiegyenlítésével a Felhasználó köteles megelőlegezni.
       
      Amennyiben a rendkívüli pontossági vizsgálaton a fogyasztásmérő „nem felelt meg” minősítést kapott, a kibocsátott számlák esetében számlakorrekcióra kerül sor az ÉTV Üzletszabályzatában leírtak szerint, továbbá a szerelési munkák és a vizsgálat költségei a fogyasztásmérő tulajdonosát terhelik. Amennyiben ez a Szolgáltató, akkor a Felhasználónak az általa előre megelőlegezett rendkívüli pontossági vizsgálat teljes összegét az ÉTV Kft. a vizsgálati jegyzőkönyv kézhezvételét követő 8 munkanapon belül visszautalja.
       
      Abban az esetben, ha a mérőeszköz a Szolgáltató kárára tévedett (a mérő az alsó hibahatárnál kevesebbet mért), a kiállított víz- ill. csatornadíj számlák módosítására nincsen lehetőség.
       
      Amennyiben a vízmérő „megfelelt” minősítést kapott, a vizsgálat költségét az ellenőrzést kezdeményező viseli, és a kiállított víz- ill. csatornadíj számlák módosítására nincsen lehetőség.
       
      Az ellenőrző vizsgálatra nem kerül sor, ha a fogyasztásmérő tulajdonosa – a másik fél részéről bejelentett kárigény tényének elismerésével együtt – más hiteles fogyasztásmérőt szerel fel.

      A vízmérők karbantartásáról, védelméről

      Vízelfolyásra utaló jelek, teendők
      Az ÉTV Kft. Üzletszabályzata szerint legalább 30 naponta egy alkalommal, egyszerű vizsgálattal a házi vízvezeték-hálózatot ellenőrizni kell. Amennyiben az ingatlanon minden vízvételezési hely (pl. vízcsapok, kerti csap, stb.) elzárását követően a vízmérő fogyasztást jelez (nincs nyugalmi állapotban), valahol a házi vezetékhálózatban vízelfolyás történik.
       
      Ezesetben kérjük, szakemberrel ellenőriztesse a házi ivóvízhálózatot. Amennyiben valóban meghibásodásról van szó, úgy kérjük gondoskodjon annak haladéktalan (de legfeljebb 30 napon belüli) elhárításáról, és az elfolyás tényét azonnal jelentse be Társaságunknak az akkor leolvasott vízmérőállással együtt.

      Amennyiben vízelfolyás tapasztalható, és az elfolyt ivóvíz nem került a közműves szennyvízcsatorna törzshálózatba, és a fenti felhasználási hely rendelkezik közműves csatornabekötéssel, a javítást követően lehetősége van Társaságunkhoz (Érd, Diósd és Tárnok településeken az Érd és Térsége Csatorna-szolgáltató (ÉTCS) Kft-hez) kérelemmel fordulni - a javításról készült számla benyújtásával egyidejűleg - a számlázott szennyvízdíj mérséklése érdekében.
      A hatályos jogszabályi előírások szerint a fogyasztási helyen nyilvántartott ügyfelünk köteles a víziközmű-szolgáltató számára a hiba keletkezésének helyét ellenőrizhető módon bemutatni és a javítást számlával igazolni.

      A vízmérők, és a vízmérőhely (akna) karbantartásáról

      Míg a téli hónapokban a fagy ellen kell megvédeni a vízmérőket, a tavaszi és az őszi hónapokban is érdemes rendszeresen a vízmérők állapotát ellenőrizni. Bár nem jellemző, de előfordulhat, hogy bizonyos vízmérő típusoknál, a jelentős külső és belső hőmérséklet különbözet, valamint a nedves levegő miatt, a számlapon akár belülről, akár kívülről pára keletkezik. Ha esetleg ilyen előfordulna Önnél is, javasoljuk, hogy száraz, napos időben nyissa ki az aknafedelet, és hagyja, hogy a hőmérséklet különbözet kiegyenlítődésével ez a jelenség megszűnjön. Természetesen a vízpára semmilyen műszaki hatással nincs a vízmérőre, annak működését, és pontos vízmennyiség mérését nem befolyásolja.
      Amennyiben a párásodás állandósul, kérje szakembereink segítségét, és Ügyfélszolgálatunk elérhetőségein jelezze a mérővel kapcsolatos problémát.

      Itt szeretnénk felhívni figyelmet, hogy a vízmérőakna szabályszerű állapotban tartása a Felhasználó jogszabályi kötelessége. Kérjük, a mérőaknában ne tartson egyéb, oda nem illő tárgyakat (növényeket, télálló zöldségeket, stb.), illetve rendszeresen gondoskodjon annak takarításáról, valamit a vízmérőhöz való szabad hozzáférés (létra, ill. hágcsó megléte) lehetőségéről.

      A vízmérő és a plombazár védelme

      A téli hideg komoly gondokat okozhat a felhasználási hely vízhálózatában, illetve a vízmérőben, ezért kérjük, gondoskodjon ezek fagy elleni védelméről. Az elfagyást leginkább a víztelenítéssel, valamint megfelelő szigeteléssel tudja megakadályozni. Fontos, hogy olyan szigetelőanyagot használjon, ami nedvesség hatására nem veszítni el szigetelőképességét (pl.: hungarocell). Érdemes magát a vízmérőt, illetve a vízmérő akna falait is szigetelni, valamint javasoljuk az akna fedlapját hőszigetelő anyaggal letakarni. Nem csak az időjárás változások által bekövetkezhető problémák elkerülésére kell figyelmet fordítani, ugyanis a vízmérők védelméről is a Felhasználó köteles gondoskodni. A fogyasztásmérők és a leszerelésüket megakadályozó zárak, plombák, záró elemek sértetlen megőrzéséért és védelméért a Felhasználó felelősséggel tartozik. Amennyiben számára felróható okból a vízmérő megrongálódik, vagy eltulajdonítják, a javítás, illetve a vízmérő pótlása, szerelése, továbbá hitelesítése költségeit a Szolgáltató részére megtéríteni köteles.
      Felhívjuk figyelmét, hogy amennyiben a Felhasználó a záró bélyeg vagy plomba hiányát nem jelenti be a Szolgáltató felé, abban az esetben a víziközmű-szolgáltató kártérítési igényt érvényesíthet, illetve a szabálytalan közműhasználatra utaló jel alapján jogosult az Üzletszabályzat szerinti pótlólagos számlakibocsátásra és jogosult a víziközmű-szolgáltatás korlátozására és felfüggesztésére, ha a hiteles mérés feltételei a helyszínen nem állíthatóak helyre.
       
      3. A fővízmérő és a mellékvízmérők mérési különbözete
       
      Társasházak vagy több lakásos ingatlanok esetében a lakóközösség és a szolgáltató közötti elszámolás alapja a bekötési vízmérő (fővízmérő), mely az ingatlan által felhasznált teljes vízmennyiséget méri. A fővízmérő a telek határától általában 1 méteres sávban kiépült fővízmérős aknában kerül elhelyezésre, az ezt követő, telken ill. házon belüli vezetékrendszer a lakóközösség, míg a lakásmellékmérő az adott lakástulajdonos tulajdonában van.

      1991 óta jogszabály teszi lehetővé, hogy a többlakásos házakban az egyes lakóknak a fogyasztását mellékvízmérőkkel mérjék meg. Az így megmért egyéni fogyasztásról a szolgáltató külön-külön számlát készít.

      Az ingatlanon fogyasztott víz mennyisége szempontjából alapesetben a bekötési vízmérő az irányadó. A bekötési vízmérő és az elkülönített vízhasználatokat mérő mellékvízmérők mérési különbözeteként megállapított vízfogyasztás után víziközmű szolgáltatási díjat a bekötési vízmérő szerinti felhasználó köteles a Szolgáltatónak megfizetni.
      A víziközmű-szolgáltató az elszámolás alapjául szolgáló fogyasztásmérőkön mért fogyasztásról nyilvántartást vezet. Amennyiben az elszámolás a főmérőn mért mennyisége alapján történik, úgy az ÉTV Kft. a bekötési vízmérő és a mellékvízmérők aktuális és az ezt megelőző állásáról, valamint a mérési különbözetről a szolgáltatói leolvasást követően kiállított számla mellékletében tájékoztatja a bekötési vízmérő felhasználóját.
       
      A bekötési vízmérő és az elkülönített vízhasználatokat mérő mellékvízmérők által mért mennyiség csak nagyon ritkán azonos, azaz mérési különbözet keletkezik.
      Fogyasztási különbözet esetén a bekötési vízmérő szerinti felhasználó köteles a Szolgáltatónak megfizetni a különbözeti ivóvíz mennyiség (és az arra eső csatornaszolgáltatási díj) ellenértékét.

      A fő- és mellékvízmérők közötti különbségek okozta probléma jelentősége miatt a kérdéssel több alkalommal foglalkozott, azt vizsgálta a Nemzeti Fogyasztóvédelmi Hatóság és a Magyar Kereskedelmi Engedélyezési Hivatal, mint mérésügyi hatóság is.

      A fő- és mellékvízmérő közötti különbséget az alábbiak okozhatják:
      • - A főmérőt követő hálózaton (lakóközösség tulajdonában lévő vezetékszakaszon) van méretlen fogyasztási hely (pl. kerti csap, közös helyiség, garázs stb.). Ilyen esetben az ezeken a helyeken vételezett víz mennyisége jelentkezik a főmérőn, de egyetlen mellékmérő sem méri.
      • - A főmérőt követő csővezetéken, de a mellékmérőket megelőző szakaszon szivárgás, csőtörés van. Ebben az esetben is a főmérőn átfolyik a víz, de egyetlen mellékmérő sem méri, így a főmérő számlájában ez a vízmennyiség jelentkezni fog. Figyelem! A csőtöréseknél a víz 90%-a nem jelenik meg a felszínen!
      • - A vízmérők leolvasása nem azonos időpontban történik.
      • - A mellékmérők sikertelen leolvasásakor egy becsült mérőállás alapján állapítja meg a Szolgáltató a fogyasztást, ami eltérhet a valóságostól.
      • - A leolvasott, vagy az ajtóra kiírt, illetve bediktált érték nem felel meg a valóságnak (szándékos vagy véletlen hiba).
      • - Valamelyik, esetleg több mellékmérő kevesebb, vagy több fogyasztást mér, mint ami valójában átfolyt rajta (szorul, megáll, gyorsul). Ebben az esetben is arról van szó, hogy a főmérőn átfolyt víz mennyisége nem teljes mértékben, vagy egyáltalán nem jelentkezik a mellékmérők összesítésében.
      • - Előfordulhat, hogy „esetleges műszaki beavatkozások” miatt valamelyik Felhasználónál a mellékmérő nem a valós fogyasztást mutatja. Ebben az esetben a főmérőn átfolyt víz mennyiségéből nem kerül levonásra ezen a mellékmérőn „méretlenül” átfolyt víz, így a főmérőre készült számlában fog megjelenni ez a fogyasztás.
      • - A mellékvízmérők által mért felhasználás közötti különbség adódhat a vízmérők (fő és mellék) mérési pontatlanságából, és a vízmérők különböző indulási érzékenységéből. A mellékmérők függőlegesen történő beépítéssel már nem olyan érzékenyek, lassabban indulnak. Függetlenül attól, hogy a főmérő és a lakásokba felszerelt mellékvízmérők mérési pontosság szempontjából nem azonos kategóriába vannak sorolva, a Magyar Kereskedelmi Engedélyezési Hivatal (MKEH) hiteles mérésre szolgáló eszköznek fogadja el a vízmérőket, amennyiben a megengedett hibahatáron belül mérnek.
      • - A fő- és mellékmérők működési elvüket tekintve alapvetően eltérőek.
      •  
      A felsorolt eltérési okok jelentkezhetnek külön-külön, de együttesen is.
       
      Amennyiben a fővízmérő és a mellékvízmérők közötti mérési különbözet tartós, ikerházaknál, vagy kisebb társasházaknál megoldásként javasoljuk a főmérősítés lehetőségét.
      Részletesebben erről a műszaki ügyintézés oldalon, az elkülönült vízhasználat mérése ikermérőkkel alfejezetben olvashat.

      Eljárás teljes körű mellékvízmérősítés esetén
       
      A víziközmű-szolgáltatásról szóló 2011. évi CCIX. törvény 52.§. (2a) bekezdése szerint a mellékszolgáltatási szerződéssel rendelkező elkülönített vízhasználók kérhetik, hogy a víziközmű-szolgáltatási díj elszámolásának alapja kizárólag a mellékvízmérőkön mért fogyasztás legyen.
      A kérelmező a teljes körű mellékvízmérősítés igénybevételével kapcsolatban személyesen az ügyfélszolgálati irodában, a telefonos ügyfélszolgálaton vagy az ÉTV Kft. honlapján (www.erdivizmuvek.hu) kaphat tájékoztatást.
      Az igénybejelentéshez kapcsolódó nyilatkozat-minta, képviselő személyére vonatkozó magánokirat-minta valamint a megállapodás-tervezet az ügyfélszolgálaton térítésmentesen hozzáférhetőek, vagy az ÉTV Kft. honlapjáról (www.erdivizmuvek.hu) letölthetőek.
       
      A kérelem benyújtásának előfeltételei:
      • - a bekötési vízmérő mellett az elkülönített vízhasználók elkülönített vízhasználati helye és más vízvételi helyek kizárólag hiteles, plombával vagy záróbélyeggel ellátott mellékvízmérőkkel és hatályos mellékszolgáltatási szerződéssel rendelkeznek, és
      • - a mellékvízmérőkön és a bekötési vízmérőn mért fogyasztási adatok, valamint a helyszíni ellenőrzés alapján a csatlakozó hálózati szakaszon a karbantartás elmaradására visszavezethető vízveszteség vagy az elszámolatlan vízvétel lehetősége kizárható.
      • - A benyújtandó kérelem tartalma:
      • - a kérelemmel érintett felhasználási hely (ingatlan) címe, helyrajzi száma,
      • - az adott bekötési vízmérőhöz tartozó, mellékszolgáltatási szerződéssel rendelkező elkülönített vízhasználók által aláírt teljes bizonyító erejű magánokirat, melyben közlik a víziközmű-szolgáltatóval a képviseletükben eljáró természetes személy esetén annak nevét, lakcímét, anyja nevét, születési helyét és idejét, jogi személy, jogi személyiséggel nem rendelkező szervezet esetén annak székhelyét, cégjegyzékszámát, adószámát, képviselőjének nevét, lakcímét, anyja nevét (továbbiakban: képviselő), ha az nem a bekötési vízmérő szerinti felhasználó vagy a bekötési vízmérő szerinti közös képviselő,
      • - a képviselő postai ill. telefonos valamint e-mail-es elérhetősége,
      • - a helyszíni ellenőrzés alapjául szolgáló, a csatlakozó hálózati szakasz megvalósulási állapotáról, jogosultsággal rendelkező tervező által készített és aláírásával ellátott, a kérelem benyújtását megelőző 90 napnál nem régebbi műszaki dokumentáció (állapotterv),
      • - megbízott képviselő által a teljes mellékmérősítés feltételeinek való megfelelésről kitöltött nyilatkozat,
      • - a mellékvízmérők és a bekötési vízmérő egyidejű leolvasásának időpontjára vonatkozó javaslat - az ÉTV Kft. gyakorlatával összhangban.
       
      A benyújtott kérelem elbírálása
      Az ÉTV Kft. a benyújtott kérelem tartalmi elemeit (a felhasználási hely adatai, kapcsolódó mellékszolgáltatási szerződések megléte) nyilvántartásával is összehasonlítva ellenőrzi, amennyiben szükséges azt kiegészítésre, hiánypótlásra visszaküldi.
       
      A szolgáltató ellenőrzi továbbá, hogy a bekötési vízmérő szerinti felhasználónak és az elkülönített felhasználóknak lejárt fizetési határidejű díjtartozása az érintett felhasználási helyeken van-e. Amennyiben a szolgáltató lejárt fizetési határidejű díjtartozást tart nyilván, az érintett felhasználási helyeken, úgy azok rendezéséig a közszolgáltatási szerződés tárgyi Megállapodással való módosítására (kiegészítésére) nem kerülhet sor.
       
      A fenti feltételek megfelelőssége esetén a kérelmező képviselővel 8 napon belül az ÉTV Kft. felveszi a kapcsolatot, időpont egyeztetése végett (telefonon, SMS-ben, vagy e-mailben). Sikertelen kapcsolatfelvétel esetén, postai úton írásban tájékoztatja az ÉTV Kft. a képviselőt az időpont egyeztetés lehetőségéről, a kérelem benyújtásától számított 15 napon belül.
       
      Amennyiben a fenti feltételek nem teljesülnek (hiányos, vagy nem megfelelő kérelem, vagy díjtartozás) úgy a kérelem benyújtásától számított 15 napon belül az ÉTV Kft. írásban tájékoztatja a kérelmező képviselőt a hiánypótlási kötelezettségről, díjtartozás rendezésnek szükségességéről.
       
      Az előre egyeztetett időpontban - a benyújtott tervdokumentáció alapján - a képviselő részvételével a szolgáltató helyszíni ellenőrzést végez. Adott évben, adott felhasználási hely tekintetében az első előre egyeztetett ellenőrzést és egy esetlegesen szükséges hibajavítási ellenőrzést díjmentesen, míg minden további, a kérelem elbírálhatóságához előírt ellenőrzést meghatározott díjazás ellenében végez el a szolgáltató. A mindenkor alkalmazott díjak az ÉTV Kft. honlapján (www.erdivizmuvek.hu) találhatók.
       
      Ennek során ellenőrzi:
      • - a bekötési vízmérő és mellékvízmérők közötti csatlakozó hálózat műszaki állapotát,
      • - a bekötési vízmérő mellett az elkülönített vízhasználati helyek és más vízvételi helyek teljes körű mérősítésének meglétét,
      • - az elkülönített felhasználási helyek összes vízvételi lehetőségének mellékmérővel történő mérését,
      • - a mellékvízmérők hitelességét és az azt igazoló plomba vagy bélyegzés sérülésmentes állapotát,
      • - szolgáltató által elhelyezett plombazár(ak) számát és állapotát,
      • - a vízmérők beszerelési állapotát (függőleges vagy vízszintes beépítés),
      • - a vízmérők egyszerű vizsgálattal történő működőképességét (nem álló mérő, befolyásolásra utaló jel nem látható, stb.),
      • - az adott mellékvízmérő felszereléséhez kiadott szolgáltatói hozzájárulásban foglaltaknak való megfelelőséget, 
      • - az elkülönített vízhasználók szolgáltatói nyilvántartásban szereplő adatait.
       
      Az elkülönített vízhasználóknak vagy képviselőjüknek minden elkülönített vízhasználati helyen egy időben (egy kiszállással) lehetővé kell tenniük az ellenőrzést a Szolgáltató számára.
      Amennyiben az előre egyeztetett időpontban a kérelmezők nem teszik lehetővé a teljes körű ellenőrzést, ennek ténye az ellenőrzési jegyzőkönyvben rögzítésre kerül. Az eljárás a képviselő által az ellenőrzésre írásban megadott új időpontig szünetel. Ha a képviselő 15 napon belül az ismételt kivizsgálásra új időpontot nem egyeztet, az ÉTV Kft. a kérelmet elutasítja.
      A helyszíni ellenőrzésről az ÉTV Kft. minden esetben jegyzőkönyvet vesz fel. Az ellenőrzés során feltárt nem megfelelőségi hiba esetén a javításról a lakóközösségnek saját költségén kell gondoskodnia, melyet követően a képviselő írásos jelzése alapján ismételt vizsgálat elvégzésére kerül sor, annak kézhezvételétől számított 15 napon belül. Eredményes helyszíni ellenőrzés esetén az ÉTV Kft. azonnal teljes körű leolvasást is végez.
       
      A megállapodás megkötése
      Az eredményes helyszíni ellenőrzést követő 15 napon belül az ÉTV Kft. köteles a háromoldalú Megállapodást (szolgáltató - bekötési vízmérő szerinti felhasználó - elkülönített vízhasználók képviselője) írásos, nyomtatott formában, a szükséges példányszámban (minimum 3 eredeti példány), aláírásával ellátva a képviselőnek
      •     - személyesen átadni,
      •     - vagy postai úton megküldeni.
       
      A szerződési ajánlatban foglaltak a szolgáltatót a Megállapodás átadását vagy kézbesítését követő 15 napig kötik. A Megállapodás ajánlati kötöttségi időben történő visszaküldése esetén a Megállapodás az ellenőrzés során leolvasott mérőállásokkal lép érvénybe, a már meglévő közszolgáltatási szerződés kiegészítő megállapodásaként.
       
      Amennyiben az ajánlati kötöttségi időn belül a Megállapodás nem kerül visszaküldésre, az nem jön létre.
       
      A Megállapodás megkötéséig a szolgáltató és az érintett elkülönített felhasználók között a már megkötött szerződések alapján történik az elszámolás. A Megállapodás megkötését követően, a helyszíni ellenőrzésen végzett teljes körű leolvasás alapján az ÉTV Kft. a bekötési vízmérőre és a mellékmérőkre elszámoló számlákat készít.
       
      A víziközmű-szolgáltatásról szóló 2011. évi CCIX. törvény 52. § (2a) bekezd. és a Víziközmű-szolgáltatásról szóló 2011. évi CCIX. törvény egyes rendelkezéseinek végrehajtásáról szóló 58/2013. (II.27) Kormányrendelet 62. § (5) bekezdésében meghatározott feltételeknek a megállapodás teljes tartalma alatt teljesülniük kell. Az ehhez szükséges intézkedéseket a felhasználó és a képviselő haladéktalanul megteszik (különösen az ún. más vízvételi helyek vízmérőinek hitelesítése és a vízmérők épségének megőrzése, minden további létesítendő vízvételi hely engedélyeztetése, ezekre mellékszolgáltatási szerződés megkötése, a bekötési vízmérőtől kezdődő csatlakozó és belső hálózati szakasz karbantartása).
       
      A feltételek teljesülésében bekövetkező bármely változást haladéktalanul be kell jelenteni a szolgáltató felé.
       
      Leolvasás, elszámolás, eltérések kezelése a Megállapodás időtartama alatt
      A szolgáltató a bekötési vízmérő és mellékvízmérők teljes körű leolvasását a közszolgáltatási és mellékszolgáltatási szerződések szerinti gyakorisággal végzi, a Megállapodásban rögzített rendszeres időpontokban. A leolvasás teljes körűsége biztosításáért a képviselő felel, a leolvasásra csak a képviselő vagy írásbeli meghatalmazottja jelenlétében kerülhet sor.
      A szolgáltatói leolvasások között, a számlákon feltüntetett diktálásra nyitva álló időpontokban érkező, a felhasználó/elkülönített vízhasználók által bediktált mérőállásokról a szolgáltató elszámoló számlát készít. Ennek hiányában részszámla készül az elmúlt 1 év átlagfogyasztási adatai alapján.
      A szolgáltatói leolvasások között a bekötési vízmérő illetve a mellékmérőkön mért összesített vízhasználat között mutatkozó különbözet, mint elfogadott mérési hiba +/- 5% mértékű.
      Ha a bekötési vízmérő, illetve elkülönített vízhasználatok összesített fogyasztásának különbözete meghaladja az elfogadott mérési hibát, a csatlakozó hálózati szakasz esetleges vízveszteségének és elszámolatlan vízvételeinek (a továbbiakban együtt: elszámolatlan vízvétel) felülvizsgálata érdekében az ÉTV Kft. a saját költségén, soron kívüli ellenőrzést végez.
      A vizsgálatra az elszámolatlan vízvételre utaló leolvasási adatok keletkezését követő 30 napon belül kell sort keríteni. Az ellenőrző vizsgálaton a lakóközösség Megállapodást aláíró képviselője és az elkülönített vízhasználók közösen biztosítják a bekötési vízmérő és a mellékvízmérők, valamint a csatlakozó hálózat egyidejű, részletes műszaki felülvizsgálatának lehetőségét.
       
      Amennyiben a leolvasási adatok keletkezésével (szolgáltatói leolvasással) egy időben ellenőrző vizsgálat is történik, - mely során a lakóközösség Megállapodást aláíró képviselője biztosítja a bekötési vízmérő és a mellékvízmérők, valamint a csatlakozó hálózat egyidejű, részletes műszaki felülvizsgálatának lehetőségét - úgy az ÉTV Kft. az ellenőrző vizsgálatot az elszámolatlan vízvételre utaló leolvasási adatok keletkezését követő 30 napon belül megtartandó helyszíni vizsgálatnak tekinti, ezért ismételt helyszíni vizsgálatot nem tart.
       
      Amennyiben az ellenőrző vizsgálaton a lakóközösség nem biztosítja a csatlakozó hálózat illetve a főmérő és az összes mellékmérő egyidejű leolvasását, ellenőrzését, úgy az ÉTV Kft. a rendelkezésére álló, a szolgáltató által leolvasott mérőállások alapján bocsátja ki a bekötési vízmérő számláját, valamint soron kívüli ellenőrzés, leolvasás költséget a lakóközösség (társasház) részére az ÉTV Kft. kiszámlázza. A mindenkor alkalmazott díjak az ÉTV Kft. honlapján (www.erdivizmuvek.hu) találhatók.
       
      A Megállapodásban rögzített elfogadott mérési hibahatárt meghaladó mérték esetén
      • - ha a kivizsgálás szabálytalanságot nem tár fel – a Megállapodásban rögzített, (+/-) 5 %-os elfogadott mérési hiba értéke feletti különbözetet a Szolgáltató jóváírja.
      • - ha az ellenőrzés során megállapításra kerül, hogy a csatlakozó, illetve házi ivóvíz hálózati szakaszon az elfogadott mérési hibát meghaladó vízfogyasztást elszámolatlan vízvétel okozta, az elszámolatlan vízvétel megszüntetéséig a bekötési vízmérő és a mellékvízmérők összesített teljes fogyasztási különbözetét az ÉTV Kft, az esedékes víziközmű-szolgáltatási számlában, egyenlő mértékben az érintett elkülönített vízhasználók részére (terhére vagy javára), valamint a soron kívüli ellenőrzés, leolvasás költséget a lakóközösség (társasház) részére kiszámlázza. Ebben az esetben a Szolgáltató az előző szolgáltatói leolvasás óta esedékes alapdíjakat a bekötési mérő vonatkozásában a főmérő szerinti felhasználó részére kiszámlázza.
       
      Az ÉTV Kft. az elfogadott mérési hibát meghaladó vízfogyasztás számlázását az elfogadott mérési hibahatáron belüli utolsó elszámolástól az elszámolatlan vízvétel megszűnéséig alkalmazhatja. Az elszámolatlan vízvétel megszüntetésének napját a lakóközösség Megállapodást aláíró képviselője 3 napon belül írásban köteles bejelenteni az ÉTV Kft. felé, aki emiatt saját költségén 5 munkanapon belül soron kívüli ellenőrzést és leolvasást végez.
       
      Felhasználói/elkülönített vízhasználói kötelességek a Megállapodás időtartama alatt
      •     - hiteles mellékvízmérő biztosítása,
      •     - a mellékvízmérő cseréjének elvégzése saját költségen,
      •     - a leolvasási gyakoriságnak megfelelő és rendkívüli leolvasások/ellenőrzések lehetőségének a biztosítása,
      •     - a szolgáltatási díj fizetési határidőre történő megfizetése,
      •     - a bekötési vízmérőt követő belső ivóvíz hálózati szakaszok és mellékvízmérők rendszeres ellenőrzése, karbantartása, a feltárt hibák javítása, a vezetékhálózatot érintő bármely műszaki beavatkozás bejelentése, az ellenőrzési lehetőség biztosítása,
      •     - a vízmérő, illetve a hitelesítő plomba megsérülése, meghibásodása esetén a szolgáltató értesítése és a javítás elvégzése,
      •     - az ellenőrzésre szolgáló szolgáltatói plombazár megsérülése esetén a szolgáltató azonnali értesítése, lehetővé téve a szolgáltató általi cserét,
      •     - a belső ivóvíz hálózatot érintő új felhasználási hely kialakítási igénye esetén annak engedélyezetése a szolgáltatóval,
      •     - az elszámolatlan vízvételezési lehetőségek kizárása,
      •     - lakossági és nem lakossági díjtarifát érintő változások azonnali bejelentése,
      •     - felhasználói és képviselet változások határidőben történő bejelentése,
      •     - az Üzletszabályzatban és a Megállapodásban foglalt egyéb kötelezettségek teljesítése.
       
      A Szolgáltató kötelessége a Megállapodás időtartama alatt
      •     - a mellékvízmérők hitelesítésének lejártáról érintettek értesítése írásban,
      •     - a mellékvízmérők cseréjének elvégzése az elkülönített vízhasználó esetleges megbízása alapján, az elkülönített vízhasználó költségére,
      •     - teljes körű leolvasás végzése a leolvasási gyakoriságnak megfelelően a Megállapodás szerint,
      •     - a bekötési vízmérő és a mellékvízmérők összesített fogyasztási különbözetének megállapítása, a különbözet külön szabályok szerinti elszámolása,
      •     - rendszeres rész-, ill. elszámoló számlázás,
      •     - a vezetékhálózatot érintő bármely műszaki beavatkozás bejelentését követően szükség szerint az esetleges ellenőrzés elvégzése,
      •     - lakossági és nem lakossági díjtarifát érintő változások átvezetése,
      •     - felhasználói és képviselet változások bejelentést követő átvezetése,
      •     - az Üzletszabályzatban és a Megállapodásban foglalt egyéb kötelezettségek teljesítése.
       
      A megállapodással rendelkező elkülönített vízhasználó fogyasztásának korlátozása, vagy előrefizetős vízmérő felszerelésével történő biztosítása
      Amennyiben a már megkötött Megállapodással rendelkező elkülönített vízhasználó
      •     - a mérésügyről szóló törvény végrehajtásra kiadott kormányrendeletben előírt határidőn belül a mellékvízmérő hitelesítésről ismételt felszólításra sem gondoskodott
      •     - három egymást követő alkalommal nem teszi lehetővé a Megállapodás szerinti időpontban a mellékvízmérő leolvasását, vagy
      •     - 60 napot meghaladó késedelembe esett,
      • az egyéb jogkövetkezmények viselése mellett tűrni köteles, hogy az ÉTV Kft. az adott felhasználási hely ivóvízfogyasztását korlátozza/felfüggessze, vagy előrefizetős ivóvízmérőt helyezzen el a mérési helyen.
       
      A megkötött megállapodás felmondásának okai:
      •     - a felek közös megegyezése,
      •     - szerződő felek bármelyikének jogszabálynak megfelelő rendes és rendkívüli felmondása,
      •     - közszolgáltatási és/vagy a mellékszolgáltatási szerződés megszűnése, határozott időre történő szerződéskötés esetén a határozott idő lejárta,
      •     - a felek közötti szerződésben rögzített egyéb megszűnési ok bekövetkezése.
      •  
      4. Számlázással kapcsolatos tudnivalók, díjszabás, számlareklamáció, hibás mérés
       
      Díjak
       
      2012. január 1-én hatályba lépett a víziközmű-szolgáltatásról szóló 2011. évi CCIX. törvény, mely a víziközmű szolgáltatások korábbi önkormányzati díjmegállapító jogkörét megszüntette. Az alaptevékenységek díja hatósági áras lett, a víziközmű-szolgáltatásért a felhasználóknak a víziközmű-szolgáltatásról szóló 2011. évi CCIX. törvény és a felhatalmazása alapján kiadott miniszteri rendelet szerint jóváhagyott díjat kell fizetnie.
      Szíves figyelmébe ajánljuk a weboldalunkon elhelyezett díj kalkulátorunkat, mely segítségével a számlája várható összegén felül a becsült díjcsökkentés mértékét is megtudhatja. A víz- és csatornadíjakat, továbbá díj kalkulátorunkat itt érheti el. További kérdése esetén kérjük, forduljon telefonos ügyfélszolgálatunkhoz.

      Rezsicsökkentés

      A rezsicsökkentések végrehajtásáról szóló 2013. évi LIV. törvény a 2013. július 1-től igénybevett szolgáltatások esetében a víziközmű-szolgáltatók által alkalmazott lakossági víz- és csatornaszolgáltatási díjak 10%-os csökkentését írta elő.
      A díjcsökkentés az ÁFÁ-t is tartalmazó egységárakra, azaz az alapdíjakra és a fogyasztással arányos díjakra (továbbá a vízterhelési díjra) egyaránt vonatkozik.

      Érintett felhasználói kör:
      •     - azon természetes személy lakossági felhasználók, akik nem folytatnak jövedelemszerző tevékenységet a felhasználási helyen, társasházak, lakásszövetkezetek, lakóközösségek,
      •     - bérlakás céljára hasznosított felhasználási helyek, ahol ugyan a Felhasználó nem lakossági felhasználó, de magánszemély bérlő használja a szolgáltatást.
      •  
      A rezsicsökkentések végrehajtásáról szóló 2013. évi LIV. törvény szerint a számla első oldalán színesben adunk összegszerű tájékoztatást a számlában számlázott fogyasztás után - a 2013. július 1-t követő elszámolási időszakra vonatkozóan a Felhasználó fizetési kötelezettségéről rezsicsökkentés nélkül. Továbbá a számlában feltűntetésre kerül az Ön megtakarítása Ft-ban a konkrét számlára vonatkozóan, és a 2013. július 1-ét követő időszakra vonatkozó göngyölt megtakarítás egyaránt.

      A fizetendő díj alapdíjból és fogyasztással arányos díjból áll.
      A víziközmű-szolgáltatásról szóló 2011. évi CCIX. törvény tartalmazza az alapdíjra és a fogyasztással arányos díjra vonatkozó rendelkezéseket.
      A rendelkezésre állási alapdíjat definíció szerint a lakossági és a közületi Felhasználók a szolgáltatási díj részeként lakásonként és elkülönített fogyasztási helyenként fizetik azért, hogy a fogyasztási helyenkénti átadási ponton a nap minden időszakában megfelelő minőségű, mennyiségű ivóvíz álljon a Felhasználó rendelkezésére. Tehát hiába nincs az adott fogyasztási helyen vízfogyasztás, a szolgáltatónak a víz vételezésének lehetőségét biztosítania kell. A szolgáltatás folyamatos biztosítása érdekében felmerült költségek forrása a fogyasztástól független alapdíj. Az alapdíj tartalmazza - a többi közműszolgáltatáshoz hasonlóan - az adott szolgáltatás, rendelkezésre állásának díját, és azt a célt szolgálja, hogy a fogyasztás mértékétől függetlenül felmerülő állandó költségek egy részét (közműrendszer fenntartása, hibaelhárítás, 24 órás ügyelet biztosítása, rendszeres vízminőség-ellenőrzés, stb.) arányosabban ossza szét a szolgáltatást folyamatosan vagy csak időszakosan igénybe vevő Felhasználók között.

      A fogyasztással arányos díjat, mint a számla másik összetevőjét - az eddig megszokott módon - az igénybevett szolgáltatás mennyisége után köbméterenként kell fizetni, amely a fogyasztás mértékével arányosan változó összeg.

      Információk a vízterhelési és talajterhelési díjról

      A 2004. január 1-jén életbe lépett 2003. évi LXXXIX. sz. törvénnyel levegő-, víz- és talajterhelési díj került bevezetésre. Ezeket összefoglaló néven környezetterhelési díjnak nevezik.

      Vízterhelési díj
      Hazánkban a teljes körű szennyvíztisztítás hiánya miatt továbbra is szennyező anyagok kerülnek élővizeinkbe. A folyamat megállítása érdekében a kormány megvizsgálta a terhelések további csökkenését célzó beruházások megvalósításának lehetőségét és döntött a vízterhelési díj fokozatos bevezetéséről. Ez a természetes környezet megóvását szorgalmazó intézkedés a "szennyező fizet" elv alapján arányos teherviselést jelent az állam és a környezethasználók között.

      A hatályos törvény értelmében a víziközmű szolgáltatók szedik be a vízterhelést előidéző Felhasználóktól a szolgáltatás árán felül, a vízdíjszámlában külön tételként megjelenő köbméterarányos díjat.

      Talajterhelési díj
      Hosszú évek óta a házi szennyvízszikkasztókon keresztül talajba szivárgó tisztítatlan szennyvíz környezetkárosító, szennyező hatású. A talajterhelési díjat azoknak kell fizetniük, akik előtt megvan a lehetőség arra, hogy a szennyvizüket a települési csatornahálózaton keresztül a tisztító telepre vezessék - azaz az ingatlanuk előtt megépült a csatorna -, de nem élnek vele.

      Talajterhelési díjat a helyi vízgazdálkodási hatósági jogkörbe tartozó szennyvízelhelyezés esetében a szolgáltatott víz mennyisége után kell fizetni, amelyet, csökkenteni kell az ivóvízvezeték meghibásodása következtében elszivárgott, illetve külön jogszabály szerint locsolási célú felhasználásra figyelembe vett vízmennyiséggel.
      A talajterhelési díjjal szeretnék a törvényalkotók ösztönözni a lakosságot a környezetkárosító szennyvízszikkasztás felszámolására, a csatornabekötések létesítésére.
      A talajterhelési díjat helyi adó formájában a helyi önkormányzatok szedik be a vízszolgáltatóktól kapott adatszolgáltatás alapján, ezért bővebb tájékoztatásért kérjük, szíveskedjék a település polgármesteri hivatalának adóirodájához fordulni.

      A számlázásunkról

      Társaságunk nagyságrendileg 45 ezer Ügyfelünknek bocsát ki számlát, lakossági Felhasználók részére jellemzően kéthavi rendszerességgel, nagyfogyasztók részére havonta. A számlázásra vonatkozóan Társaságunk Üzletszabályzatának Általános Szerződési Feltételek 8. pontjában tájékozódhat. Üzletszabályzatunkat itt tekintheti meg: http://www.erdivizmuvek.hu/uzletszabalyzat
       
      A Szolgáltató általi leolvasás várható és a bediktálás elvárt időpontja számláinkon minden esetben feltüntetésre kerül. Számlamagyarázatunk itt érhető el:
      http://www.erdivizmuvek.hu/ugyfelszolgalat/letoltheto_dokumentumok/

      Társaságunknál a következő módokon történhet a fogyasztásmérők leolvasása és a számlázás:
      •     - Szolgáltató által kéthavonta leolvasott, illetve Ügyfeleink által bediktált mérőállások alapján jellemzően kéthavonkénti számlázás lakossági ügyfeleink részére (csak Érd, Diósd és Tárnok településeken).
      •     - Évi egyszeri szolgáltatói leolvasás, a leolvasások között részszámlák készülnek az előző időszaki átlagfogyasztási adatok alapján - bediktált vízmérőállás alapján elszámoló számla készül. Lehetőség van negyedévente történő leolvasásra, mely a Felhasználó külön kérésére történik.  Amennyiben a fogyasztásmérő Szolgáltató általi leolvasása negyedévente történik, úgy ezek időpontja mindig a naptári negyedévek első hónapjainak (január, április, július, október) első hete.
      •     - Szolgáltató általi havi leolvasott mérőállások alapján havi számlázás (kizárólag nagyfogyasztók esetében).
      •  
      A mérőállások bediktálására az alábbi lehetőségeket biztosítjuk Önnek:
      •     - Automata mérőállás rögzítő rendszer segítségével telefonon a +36 23 521771-es számon,
      •     - Elektronikus ügyfélszolgálatunkon a www.erdivizmuvek.hu oldalon,
      •     - SMS-ben a +3620-3927022 telefonszámon.

      Az SMS diktálás elvárt formátuma: c:vizora_L/Kvízmérőazonosító_vízmérőállás. A _ jel szóközt jelent, L, ha lakossági Felhasználó, K, ha közületi Felhasználó. (Egy lakossági Felhasználó diktálása a következőképpen néz ki: c:vizora L0409123451 500).

      Társasházi partnereinknek lehetőségük van a vízmérőállás bejelentést az ugyfelszolgalat@erdivizmuvek.hu e-mailcímünkre megküldeni.
       
      Hibás mérés

      Ha a fogyasztásmérő rendellenesen működik, nem mér, nem lehet leolvasni, vagy a hitelesítés ideje lejárt (a továbbiakban együtt: hibás mérés) a mérőeszköz adatai a számlázás alapjául nem szolgálhatnak.

      A hibás mérés időtartama:
      •     - ha a meghibásodás tényleges időpontja megállapítható, a meghibásodás időpontjától az új fogyasztásmérő felszerelésének időpontjáig terjedő időtartam,
      •     - ha a meghibásodás tényleges időpontja nem állapítható meg, a felek által közösen, becsléssel megállapított időtartam, vagy
      •     - megállapodás hiányában az utolsó mérőleolvasásától az új fogyasztásmérő felszerelésének időpontjáig eltelt időszak, de legfeljebb 12 hónap.
      •  
      A hibás méréssel érintett időszakban a számlázás alapjául szolgáló ivóvíz és szennyvíz mennyiségét az utolsó mérési hiba nélküli elszámolási időszak egy napra számított átlagfogyasztása és a hibás mérés alatt eltelt napok számának szorzataként kell meghatározni. Előzmény fogyasztási adatok hiánya esetén a Szolgáltató a Víziközmű-szolgáltatásról szóló 2011. évi CCIX. törvény egyes rendelkezéseinek végrehajtásáról szóló 58/2013. (II.27) Kormányrendelet 8. sz. melléklete által meghatározott fogyasztási adatokból indul ki.

      Az évenkénti leolvasás, részszámlázás tudnivalói
      Azokon a településeken ahol a Felhasználói igényeknek eleget téve az részszámlázás bevezetésre került, lakossági felhasználóinknak kéthavonta, vagy havi rendszerességgel kerül számla kibocsátásra. Ezeken a településeken évente egyszer történik a Szolgáltató általi vízmérő leolvasás, mely várható időpontja a számlán feltüntetésre kerül.
      Az elszámoló számlából az időközben kiállított részszámlák levonásra kerülnek.
       
      A Szolgáltató által történő évi egyszeri mérőállás leolvasások között Felhasználóink jellemzően kéthavonta részszámlát kapnak, melyben feltüntetett víz- (és csatorna) szolgáltatás mennyisége – alapesetben – az előző év 12 havi fogyasztási adatokból kalkulált kéthavi mennyiség. Amennyiben egy meghatározott időpontban (ennek elvárt időpontja a számlán feltüntetésre kerül) Ön a fogyasztásmérő állását Társaságunk felé eljuttatja (bediktálja), úgy minden esetben elszámoló számla kerül kiállításra.
       
      Tájékoztatjuk továbbá Önt, hogy 2014. évtől kezdődően, amennyiben az évi egyszeri, előre jelzett időszakban vízmérő-leolvasó munkatársunk többszöri felkeresés ellenére sem tudja a vízmérőt leolvasni, a részszámlát ugyancsak kiállítjuk és megküldjük, azonban azzal párhuzamosan felszólító levelet küldünk a Felhasználói szerződéses kötelezettség teljesítésére, és értesítjük a megismételt leolvasás várható időpontjáról.

      Amennyiben nem biztosítja vízmérő Szolgáltató általi leolvasását, úgy a közszolgáltatási szerződés felmondásra kerülhet, mely a víziközmű-szolgáltatás korlátozását/felfüggesztését vonhatja maga után!

      Számlabemutatási típusok
      Papír alapú számlánkat, és az ahhoz kapcsolódó számla magyarázatot itt (link) megtekintheti. Amennyiben további kérdése merülne fel, munkatársaink telefonos ügyfélszolgálatunkon készséggel állnak rendelkezésére. De kérdéseit felteheti írásban is akár az elektronikus ügyfélszolgálati rendszerünkön keresztül, akár az ugyfelszolgalat@erdivizmuvek.hu e-mail címünkre megküldve.
       
      Díjmentes e-számla szolgáltatásunkat a Díjnet e-számla szolgáltató rendszerének használatával veheti igénybe víz- és szennyvízelvezetési szolgáltatásban részesülő ügyfeleink (www.dijnet.hu).
      Az e-számla egy olyan, elektronikus formában kibocsátott számla, amelyen pontosan azok az adatok szerepelnek, mint az eddigi papír alapú, kinyomtatott számlán, és épp olyan hiteles is, ezt garantálja a jogszabály szerinti elektronikus aláírás és az időbélyegző.


      Az e-számla előnyei:
      •     - Számláit az interneten keresztül bármikor és bárhol megtekintheti, és gondoskodhat azok kifizetéséről.
      •     - A számlák a kiállításuk után azonnal az Ön rendelkezésére állnak, valamint a számlák érkezéséről e-mailben értesítést küldünk.
      •     - Nem kell a postán a csekkel sorban állnia, a számlákat és az igazolószelvényeket őriznie.
      •     - Korábbi számláit könnyen visszakeresheti, hiszen ezeket rendezett formában 18 hónapig az interneten elérhetővé tesszük.
      •     - Az adatkapcsolat biztonságos 128 bites SSL titkosítással védett környezetben történik.
      •     - Az elektronikus formában megjelenő számlák esetében nem csak a tárolás, a megőrzés, a visszakeresés lesz egyszerűbb, de a kevesebb papírfelhasználással környezetünket is óvjuk.
      •     - Az e-számla szolgáltatás ingyenes.
      •  
      A regisztráció menetéről és az e-számláról bővebben itt tájékozódhat.

      A hatályos jogszabályok szerint a számla eljuttatásáról oly módon kell gondoskodnunk, hogy a számla kiegyenlítésére Önnek a kézhezvételtől legalább 8 nap álljon rendelkezésére. A számla késedelmes kézhez vétele azonban nem mentesíti a Felhasználót a fizetési kötelezettsége alól.
      A kézbesítésre vonatkozó részletes tájékoztatást Társaságunk Üzletszabályzatának 4. pontja tartalmazza. Üzletszabályzatunkat itt tekintheti meg.
       
      Számla késedelmes kézhezvétele esetén
      Amennyiben aktuális számláját nem kapta kézhez, kérjük, azt jelezze telefonos ügyfélszolgálati munkatársainknak, elektronikus ügyfélszolgálati rendszerünkön keresztül, vagy elektronikus levél formájában az ugyfelszolgalat@erdivizmuvek.hu e-mail címünkre megküldve.
       
      Tájékoztatjuk, hogy ha önhibáján kívül eső okokból (pl. késedelmes kézbesítés esetén) késedelembe esne a számla befizetésével, úgy Társaságunk a számla rendezésére egy pótbefizetési határidő biztosítása mellett kamatmentes befizetési lehetőséget biztosít.

      Számlakifogás
      Felhasználó a számla kézhezvételét követően kifogással élhet az ÉTV Kft-nél. A kifogás bejelentésének a számla kiegyenlítésére akkor van halasztó hatálya, ha azt a felhasználó a fizetési határidő lejártát megelőzően közölte, és a számlán feltüntetett mennyiség alapján számított havi fogyasztás az előző 12 hónap havi átlagfogyasztásának 150 százalékát meghaladja.

      Az ÉTV Kft. köteles a számlakifogást kivizsgálni, és a kifogás közlésétől számított 15 napon belül álláspontjáról a felhasználót írásban értesíteni.
      Ha a számlakifogás benyújtása esetében a fenti, halasztó hatály feltételei nem teljesülnek, úgy a számlareklamáció benyújtásától függetlenül a Felhasználónak a megkifogásolt számlát a fizetési határidőn belül meg kell fizetnie.

      Ha a számlakifogás halasztó hatályúnak minősül, de a kifogást az ÉTV Kft. elutasítja, úgy az elutasítást követően az eredeti (megreklamált, de nem módosított) számlát a válaszlevelünk kézhezvételét követő 8 napon belül késedelmi kamat nélkül fizetheti meg a Felhasználó.
       
      Számlamásolatok díja
      Társaságunknál a számlamásolatok kiadása első ízben mindig díjmentes. Amennyiben rendkívüli iratmásolatra, továbbá nem formanyomtatványon kezelhető, az ügyfélszolgálati iroda által használt igazolásra van szüksége, úgy adatszolgáltatási díj fizetendő. Az aktuális díjakról kérjük, tájékozódjon telefonos ügyfélszolgálatunkon vagy weboldalunkon.
       
      Elektronikus ügyfélszolgálatunkon elérhető lehetőségek a számlázáshoz kapcsolódóan
      Regisztrált felhasználóként elektronikus ügyfélszolgálati rendszerünkön keresztül korábbi számláit is megtekintheti. Továbbá lehetősége van a fizetési mód (csekkes, egyéni átutalás, csoportos beszedés) megváltoztatására, így időt megtakarítva nem kell ügyfélszolgálati irodánkat felkeresnie.
       
      Amennyiben az Ön ingatlana olyan településen található, ahol évi egyszeri leolvasás és részszámlázás került bevezetésre, és a számlázott általány mennyiségét szeretné megnövelni, illetve csökkenteni, úgy erre – és rendkívüli elszámolásra is - lehetőséget biztosítunk.
       
      További kényelmi szolgáltatásunk, hogy regisztrált ügyfélként lehetősége van elektronikus ügyfélszolgálatukon keresztül változtatást kezdeményezni a számlázás módjára vonatkozóan.
      Abban az esetben, ha nem felel meg Önnek a számlázott átalány mennyiség, mivel a tényleges fogyasztás alapján szeretné, ha számláját elkészítenénk, úgy kezdeményezheti a diktálásra történő áttérést. A számlázási mód váltáskor minden esetben elszámoló számlát készít Társaságunk, így szükséges az aktuális vízmérőállás biztosítása is.
       
      A fent leírt lehetőségek igénybevételéhez kérjük, látogassa meg honlapunkat az alábbi elérhetőségen: www.erdivizmuvek.hu/eugyfelszolgalat/


      5. Számlabefizetés
       
      Számláink befizetésére azok keltétől számított 15 napon belül van lehetősége, késedelmi kamat felszámítása nélkül.
      A társaságunk által kibocsátott számlák kiegyenlítésére több lehetőséget biztosítunk:
       
      Csoportos beszedési megbízás
      A számlakifizetés legkényelmesebb módja, amikor Ügyfeleink megbízást adnak a számlavezető bankjuknak, hogy a Szolgáltató számláinak ellenértékét Társaságunk a bankszámláról rendszeresen leemelje. Csoportos beszedési megbízást a bankjánál adhat. Megjelölhető egy felső értékhatár is, ameddig a számlák kiegyenlítését Ön engedélyezi a bank számára.
       
      Amennyiben csoportos beszedési megbízással kívánja vízdíjszámláit kiegyenlíteni, kérjük a számlavezető pénzintézeténél a megbízásában az alábbi adatokat megadni szíveskedjék.
      Jogosult neve: Érd és Térsége Víziközmű Kft.
      Jogosult azonosítója: A10819067
      Fogyasztóazonosító: a számlán található 9 jegyű felhasználói azonosító szám
       
      A számlavezető pénzintézethez eljuttatandó formanyomtatványunkat itt érheti el:
      http://www.erdivizmuvek.hu/ugyfelszolgalat/letoltheto_dokumentumok/
       
      Banki eseti átutalás
      Lehetősége van eseti banki átutalással is rendezni a számla ellenértékét.
      Bankszámlaszámunk: 10102244-58172900-01000001 (Budapest Bank)
      Átutalásnál kérjük, minden esetben tüntesse fel a közleményben a 9 jegyű felhasználó azonosító számot illetve a számla sorszámát!
      Amennyiben átutalásában nem adja meg a számla sorszámát, úgy a beérkezett összeget a legrégebbi ki nem fizetett számlájának teljesítésére számoljuk el.
       
      iCsekk QR kódos befizetés
      iCsekk alkalmazással gyorsan és egyszerűen kifizetheti számláját! Ehhez töltse le Android, vagy iPhone készülékére az alkalmazást és regisztrálja bankkártyáját, majd olvassa be a számla végén található QR kódot!
      További információk: www.erdivizmuvek.hu/icsekk és www.icsekk.hu
       
      Bankkártyás számlakiegyenlítés a Díjnet Zrt rendszerén keresztül
      Amennyiben Ön az e-számla mellett döntött, a www.dijnet.hu weboldalra belépve számláit bankkártyával is könnyedén kiegyenlítheti.
      További információk: www.erdivizmuvek.hu/eszamla
       
      Készpénzes díjbeszedés a felhasználási helyen
      A fogyatékkal élő védendő felhasználók nyilvántartásában szereplő lakossági felhasználó kérelmezheti a számla ellenértékének a felhasználási helyen történő kiegyenlítését. Ennek időpontja kizárólag az ügyfélszolgálati iroda nyitva tartási idejében lehetséges, és a pontos időpontról előzetesen a Felhasználó és az ÉTV Kft. telefonos egyeztetést folytatnak le. A számla nem készpénzes fizetési móddal kerül kiállításra, a számla befizetését a helyszínen aláírt készpénz átvételi elismervény igazolja.
       
      Természetesen készpénzzel illetve bankkártyával is kiegyenlítheti számláját személyesen, Érd, Felső u. 2. szám alatti ügyfélszolgálati irodánkban, nyitvatartási időben.
       
      Kérjük, fordítson figyelmet a vízdíjszámla határidőben történő kiegyenlítésére!
      A fizetési határidőt a számla első oldalát helyzetük el, késedelmes befizetés esetén a szolgáltató jogosult a Ptk. szerinti késedelmi kamat felszámítására.
       
      A fizetési módot legegyszerűbben elektronikus ügyfélszolgálatunkon módosíthatja, ahol jelenlegi folyószámla egyenlegét is megtekintheti!
      További információk: www.erdivizmuvek.hu/eugyfelszolgalat/
       
      6. Fizetéskönnyítési megoldások, védendő felhasználók
       
      Fizetési halasztás
      Amennyiben számlája pénzügyi rendezése nehézséget okoz Önnek, lehetősége van arra, hogy fennálló díjtartozását fizetési határidőt követően teljesítse, amennyiben erre irányuló kérelmét Társaságunkhoz eljuttatja. Kérelme elbírálásra kerül, majd ennek eredményéről írásban értesítjük.

      Részletfizetés
      Amennyiben fizetési nehézségei miatt felhalmozott díjtartozásának, vagy nagyobb összegű számlájának kiegyenlítését egy összegben nem tudja vállalni, kérheti a díjhátraléka részletekben történő megfizetését. Kérelmének jóváhagyása esetén Társaságunk elkészíti a részletfizetési megállapodást, mely a mindkét fél által történő aláírást és a Szolgáltató példányának visszaérkezését követően lép érvénybe. Részletfizetés naptári évenként egyszer kérhető.
      Amennyiben bármely részlet határidőre történő befizetését elmulasztja, a fennmaradó tartozása azonnali egy összegben esedékessé válik a költségekkel és késedelmi kamatokkal együtt, illetve újabb részletfizetési kérelme automatikusan elutasításra kerül. A részletek fizetése mellett a mindenkor esedékes számlákat is ki kell egyenlítenie.

      Részletfizetési lehetőség iránti kérelmét személyesen, telefonos ügyfélszolgálatunkon vagy akár már elektronikus ügyfélszolgálatunkon keresztül is eljuttathatja hozzánk: www.erdivizmuvek.hu/eugyfelszolgalat/
       
      Igénybe vehető támogatások
      A helyi Önkormányzatoknál működő családsegítő szolgálatnál lehetősége van adósságkezelési támogatás igénybevételére (a támogatási forma településenként eltérhet). Az adósságkezelés célja, hogy az igénybevevőket segítse díjhátralékuk (lakhatási költségek körébe tartozó közüzemi díjtartozás) csökkentésében és - lehetőség szerint - azok megszűntetésében.
      Az adósság rendezéséhez többféle támogatás vehető igénybe melyeket a mindenkor hatályos helyi rendeletek szabályoznak. A támogatások igényléséhez mindig a családsegítő szolgálattal való szoros együttműködés szükséges.
       
      Fizetési kedvezmények szociálisan rászoruló védendő felhasználók esetében
      A szociálisan rászoruló védendő felhasználó 12 naptári hónapon belül egy alkalommal részletfizetési kedvezményt vagy fizetési haladékot kérhet. Erre a szociálisan rászoruló felhasználó figyelmét az ÉTV Kft. a fizetési felszólításban felhívja, egyúttal tájékoztatja a szociálisan rászorulót a részletfizetés, illetve a fizetési haladék leghosszabb igénybe vehető időtartamáról és a tervezett fizetési ütemezésről.
      Részletfizetési kedvezmény és fizetési haladék csak olyan szociálisan rászoruló felhasználót illet meg, aki vállalja, hogy a részletfizetés, fizetési haladék igénybevételének időtartama alatt igénybe vett víziközmű-szolgáltatás díját és a tartozás részösszegeit, illetve a tartozás halasztott összegét a víziközmű-szolgáltató által méltányosan megállapított, határidőben és ütemezésben kiegyenlíti.
      Az ÉTV Kft. a szociálisan rászoruló felhasználó fizetési kedvezményre vonatkozó kérelmét 15 napon belül megválaszolja.
      Amennyiben a szociálisan rászoruló Felhasználó a részletfizetési, illetve fizetési haladékra vonatkozó megállapodás feltételeit megszegi, a víziközmű-szolgáltató jogosult a részletfizetésre, illetve fizetési haladékra vonatkozó megállapodás azonnali hatályú felmondására. A részletfizetés, fizetési haladék időtartama alatt a kedvezménnyel érintett díjfizetési kötelezettség vonatkozásában a felhasználót kamat- és kötbérfizetési kötelezettség nem terheli.
      A részletfizetés időtartama az igénylést megelőző 12 hónapban számlázott csatornadíj használatból számított:
      • 1 havi átlagfogyasztás ellenértékét meg nem haladó tartozás esetén legalább két hónap,
      • 3 havi átlagfogyasztás ellenértékét meg nem haladó tartozás esetén legalább öt hónap,
      • 3 havi átlagfogyasztást meghaladó tartozás esetén legalább hat hónap.
      A fizetési haladék időtartama legfeljebb 60 nap, különös méltánylást érdemlő esetben 90 nap. A részletfizetés, fizetési haladék tekintetében a fentiektől - a szociálisan rászoruló felhasználó javára – az ÉTV Kft. eltérhet.

      Védendő Felhasználói kedvezmények
       
      A víziközmű-szolgáltatási jogszabályok a legnehezebb helyzetben lévő lakossági Felhasználókat védelem alá helyezik. Ez azt jelenti, hogy a védendő felhasználók jogosultak bizonyos kedvezményekre, szolgáltatásokra, melyek azonban a víz- és csatornaszolgáltatás díját nem érintik. A védendő felhasználók a kedvezményeket és szolgáltatásokat csak egy felhasználási helyen vehetik igénybe.
      A védendő felhasználók a védelemre jogosító, jogszabályban meghatározott tulajdonságuk alapján szociálisan rászoruló vagy fogyatékkal élő felhasználóként részesülhetnek a víziközmű-szolgáltató által nyújtott, jogszabályban részletesen meghatározott kedvezményben.
      Az igénybevételre vonatkozó részletes szabályokat a Víziközmű-szolgáltatásról szóló 2011. évi CCIX. törvény egyes rendelkezéseinek végrehajtásáról szóló 58/2013. (II.27) Kormányrendelet határozza meg.
      A védendő felhasználók nyilvántartásába történő felvételt Önnek kell kérnie a honlapunkon elérhető adatlap kitöltésével és a rászorultságot igazoló eredeti iratok bemutatásával az igazolás kiállításától számított 30 napon belül az ÉTV Kft. ügyfélszolgálati irodájában. A 30 nap elteltét követően új igazolást kell kérnie. A védendő felhasználói körbe tartozás igazolására az Ön kérelmére a jegyző igazolja, hogy életvitelszerűen tartózkodik a kérelemben megjelölt felhasználási helyen, a védendő felhasználói státuszra jogosító ellátást megállapító szerv, hogy a kérelem benyújtásakor Ön részesül az adott ellátásban.
       
      Szociálisan rászoruló védendő felhasználók
      Szociálisan rászoruló felhasználónak azt a természetes személyt kell tekinteni, aki, vagy akinek a háztartásában élő személy:
      a) a szociális igazgatásról és szociális ellátásokról szóló 1993. évi III. törvény (a továbbiakban: Szoctv.) 32/B. §-a szerinti időskorúak járadékában részesül,
      b) a Szoctv. 33. §-a szerinti aktív korúak ellátására jogosult,
      c) a Szoctv. 38. §-a szerinti lakásfenntartási támogatásban részesül,
      d) a Szoctv. 40–44. §-a szerinti ápolási díjban részesül,
      e) a gyermekek védelméről és a gyámügyi igazgatásról szóló 1997. évi XXXI. törvény (a továbbiakban: Gyvt.) 19. §-a szerinti rendszeres gyermekvédelmi kedvezményben részesül,
      f) a Gyvt. 25. §-a szerinti otthonteremtési támogatásban részesült, a támogatás megállapításától számított 3 éven keresztül,
      g) a Gyvt. 54. §-a szerinti nevelőszülő, aki saját háztartásában neveli a gondozásába helyezett átmeneti vagy tartós nevelésbe vett gyermeket, vagy
      h) a hitelszerződésből eredő kötelezettségeiknek eleget tenni nem tudó természetes személyek lakhatásának biztosításáról szóló törvény alapján a Nemzeti Eszközkezelővel bérleti jogviszonyban áll.
      Amennyiben Ön szociális helyzete alapján rászoruló Felhasználónak minősül, kedvezményként 12 naptári hónapon belül egy alkalommal részletfizetésre és fizetési halasztás igénybevételére jogosult.
      Részletfizetési kedvezmény és fizetési haladék Önt akkor illeti meg, ha vállalja, hogy a részletfizetés, fizetési haladék igénybevételének időtartama alatt igénybe vett víziközmű-szolgáltatás díját és a tartozás részösszegeit, illetve a tartozás halasztott összegét a vízközmű-szolgáltató által méltányosan megállapított, határidőben és ütemezésben kiegyenlíti.
      Ha a részletfizetési, illetve fizetési haladékra vonatkozó megállapodás feltételeit megszegi, a víziközmű-szolgáltató jogosult a részletfizetésre, illetve fizetési haladékra vonatkozó megállapodás azonnali hatályú felmondására. A részletfizetés, fizetési haladék időtartama alatt a kedvezménnyel érintett díjfizetési kötelezettség vonatkozásában kamat- és kötbérfizetési kötelezettség Önt nem terheli.
       
      A részletfizetés időtartama az igénylést megelőző 12 hónapban számlázott ivóvíz felhasználásból számított:
      - egy havi átlagfogyasztás ellenértékét meg nem haladó tartozás esetén legalább két hónap,
      - 3 havi átlagfogyasztás ellenértékét meg nem haladó tartozás esetén legalább öt hónap,
      - 3 havi átlagfogyasztást meghaladó tartozás esetén legalább hat hónap.
       
      A fizetési haladék időtartama legfeljebb 60 nap, különös méltánylást érdemlő esetben 90 nap.
      A részletfizetés, fizetési haladék tekintetében a fentiektől - a szociálisan rászoruló felhasználó javára – az ÉTV Kft. eltérhet.
       
      Fogyatékkal élő védendő felhasználók
      A fogyatékkal élő védendő felhasználót különösen a méréssel, a leolvasással, a számlázással és a díjfizetési módokkal kapcsolatosan igényeinek megfelelő, különleges bánásmódban kell részesíteni.
      A fogyatékkal élő lakossági felhasználó a védendő felhasználók nyilvántartásába történő felvételére való jogosultságát
      a) a Víziközmű-szolgáltatásról szóló 2011. évi CCIX. törvény egyes rendelkezéseinek végrehajtásáról szóló 58/2013. (II.27) Kormányrendelet 10. melléklet A) része szerinti, 30 napnál nem régebbi, kitöltött és aláírt nyomtatvány benyújtásával, és
      b) ha
      ba) vakok személyi járadékában részesül, a juttatást megállapító vagy folyósító szerv által kiadott, a jogosultság fennállását igazoló, 30 napnál nem régebbi határozat vagy igazolás eredeti példányának bemutatásával, vagy a Víziközmű-szolgáltatásról szóló 2011. évi CCIX. törvény egyes rendelkezéseinek végrehajtásáról szóló 58/2013. (II.27) Kormányrendelet 10. melléklet B) része szerinti, 30 napnál nem régebbi, kitöltött és aláírt nyomtatvány benyújtásával;
      bb) fogyatékossági támogatásban részesül, a juttatást megállapító vagy folyósító szerv által kiadott, a jogosultság fennállását igazoló, 30 napnál nem régebbi határozat vagy igazolás eredeti példányának bemutatásával, vagy a Víziközmű-szolgáltatásról szóló 2011. évi CCIX. törvény egyes rendelkezéseinek végrehajtásáról szóló 58/2013. (II.27) Kormányrendelet 10. melléklet B) és C) része szerinti, 30 napnál nem régebbi, kitöltött és aláírt nyomtatvány benyújtásával; vagy
      bc) a víziközmű-szolgáltatás megszüntetése, felfüggesztése a lakossági felhasználó vagy a vele közös háztartásban élő személy életét vagy egészségét közvetlenül veszélyezteti, a 10. melléklet C) része szerinti, 30 napnál nem régebbi, kitöltött és aláírt nyomtatvány benyújtásával igazolhatja.
       
      A fogyatékosság jellegét, amely a fogyatékkal élő felhasználót alkalmatlanná teszi a fogyasztásmérő leolvasására, a mérőállás közlésére, a számlaolvasásra, vagy a számla felhasználási helyen kívüli, készpénzes fizetéstől eltérő kiegyenlítésére, továbbá az fenti bekezdés b) pont bc) alpontjának esetleges fennállását a kezelőorvos, ennek hiányában a háziorvos igazolja a Víziközmű-szolgáltatásról szóló 2011. évi CCIX. törvény egyes rendelkezéseinek végrehajtásáról szóló 58/2013. (II.27) Kormányrendelet 10. melléklet C) része szerinti nyomtatvány kitöltésével. Ha a rehabilitációs szakigazgatási szerv, a Nemzeti Rehabilitációs és Szociális Hivatal szakvéleményezési hatásköre az érintettre kiterjed, a kezelőorvos és a háziorvos a Víziközmű-szolgáltatásról szóló 2011. évi CCIX. törvény egyes rendelkezéseinek végrehajtásáról szóló 58/2013. (II.27) Kormányrendelet 10. melléklet C) része szerinti nyomtatványt e szerv szakvéleménye alapján tölti ki.
      A víziközmű-szolgáltató a fogyatékkal élő felhasználót a rászorultság igazolását követő 8 napon belül nyilvántartásba veszi, és a nyilvántartásba vételről a felhasználót további 8 napon belül írásban tájékoztatja.
      A vakok személyi járadékában vagy fogyatékossági támogatásban részesülő személyt, mint fogyatékkal élő felhasználót nem kell személyes körülményeinek megfelelő, különleges bánásmódban részesíteni, ha vele együtt olyan nagykorú személy él, aki nem fogyatékkal élő felhasználó.
      Az fenti bekezdés b) pont bc) alpontja szerinti körbe tartozó, a felhasználóval egy háztartásban élő fogyatékkal élő személyre tekintettel, a fogyatékkal élőnek nem minősülő felhasználó is kérheti a fogyatékkal élő személyek nyilvántartásába történő felvételét, de ugyanazon fogyatékkal élő személyre tekintettel csak egy felhasználó egy felhasználási hely vonatkozásában szerepelhet a nyilvántartásban jogosultként.
       
      Az fenti bekezdés b) pont ba) és bb) alpontja szerinti körbe tartozó fogyatékkal élő felhasználót megillető különleges bánásmód:
      a) havi (időközi) mérőleolvasás a felhasználási helyen,
      b) készpénzben történő számlakiegyenlítés a felhasználási helyen,
      c) a számla értelmezéséhez az érintett víziközmű-szolgáltató üzletszabályzata szerint nyújtott egyedi segítség (helyszíni számlamagyarázat, számlafordíttatás),
      d) helyszíni (otthoni) ügyintézés lehetősége.
       
      Amennyiben a fogyatékkal élő védendő Felhasználó a Víziközmű-szolgáltatásról szóló 2011. évi CCIX. törvény egyes rendelkezéseinek végrehajtásáról szóló 58/2013. (II.27) Kormányrendelet 10. mellékletének benyújtásával, megfelelően kitöltött és aláírt formában igazolja, hogy a víziközmű-szolgáltatás megszüntetése, felfüggesztése a Felhasználó vagy a vele közös háztartásban élő személy életét vagy egészségét közvetlenül veszélyezteti, úgy díjtartozás esetén a Szolgáltató a közüzemi ivóvíz-szolgáltatás felfüggesztését vagy korlátozását a felhasználási helyen nem foganatosítja.
       
      A védendő felhasználók nyilvántartásba vételéhez szükséges adatlapok, ill. azok kitöltési útmutatója honlapunkról letölthetőek (http://erdivizmuvek.hu/ugyfelszolgalat/letoltheto_dokumentumok/) illetve ügyfélszolgálati irodáinkon vagy telefonos ügyfélszolgálatunkon keresztül is díjmentesen igényelhetőek.
       
       
      7. Szolgáltatáskorlátozás, behajtás

      Fizetési felszólítás, késedelmi kamat
      Amennyiben fizetési határidőn belül nem tesz eleget fizetési kötelezettségének, Társaságunk fizetési emlékeztetőt küld készpénzátutalási megbízással (postai sárga csekk), mely segítéségével a fennálló díjtartozását egy összegben rendezheti. A késedelmes napokra a 2013. évi V. törvény (Ptk.) szerinti késedelmi kamatot számítjuk a vízdíjszámlán feltüntetett fizetési határidőt követő első naptól kezdődően a tartozás kiegyenlítésének napjáig.
       
      Ivóvíz-szolgáltatás korlátozása vagy felfüggesztése
      A Szolgáltató élhet annak lehetőségével, hogy kétszeri igazolt felszólítást követően (tértivevényes levélben ivóvíz-szolgáltatáskorlátozás előtti fizetési felszólítás) a felhasználási helyen a vízszolgáltatást korlátozza vagy felfüggessze. Erre akkor kerülhet sor, ha a megküldött fizetési felszólításunk kézhezvételét követően sem rendezi díjtartozását, illetve nem élt a fizetéskönnyítési lehetőségekkel.
       
      Lakossági Felhasználók esetében a vonatkozó jogszabályok alapján díjtartozás miatt az előző pontban ismertetett lakossági eljárás eredménytelensége esetén az előre egyeztetett időpontban intézkedünk az ivóvíz-szolgáltatás korlátozásáról, a jogszabályi előírások megléte esetén felfüggesztés is történhet. Korlátozás ill. felfüggesztés esetén a közegészségügyi követelmények teljesítéséhez szükséges ivóvízellátást biztosítjuk, mely legalább 20 liter/fő/nap mennyiséget jelent.
      A fenti ivóvíz mennyiséget leggyakrabban csökkentett víznyomással (korlátozás esetén), illetve palackos vagy zacskós vízzel, ill. közkútról (felfüggesztés esetén) biztosítjuk.
      Nem lakossági Felhasználók esetében előre jelzett időpontban a közüzemi ivóvíz-szolgáltatást felfüggeszti és a közszolgáltatási szerződést felmondja.

      A befizetés megtörténtét igazoló bizonylatot legkésőbb az értesítésben szereplő szolgáltatáskorlátozás várható időpontját megelőző munkanapon délelőtt 10 óráig kell Társaságunk fax, vagy e-mail elérhetőségeire elküldenie. Amennyiben a befizetés tényét a személyes felkeresése alkalmával munkatársainknak igazolja, úgy a mindenkor érvényes díjszabás alapján kiszállási díj megfizetése is esedékessé válik.
       
      Amennyiben az ivóvíz-szolgáltatás korlátozásának bevezetése elkerülhetetlen, Ügyfelünk együttműködése esetén a korlátozás vízmérő aknában történik. Együttműködés hiányában közterületen végezzük el a munkálatokat a gerincvezetéken történő korlátozással/ leválasztással, ebben az esetben a helyreállítás költsége jelentősen magasabb. Amennyiben a munkálatok elvégzése során a szilárd burkolat bontása elengedhetetlen, a burkolat-helyreállítási díj megfizetése is esedékessé válik, mely tovább növeli a költségeket.
       
      Amennyiben a fogyatékkal élő védendő Felhasználó a Víziközmű-szolgáltatásról szóló 2011. évi CCIX. törvény egyes rendelkezéseinek végrehajtásáról szóló 58/2013. (II.27) Kormányrendelet 10. mellékletének benyújtásával, megfelelően kitöltött és aláírt formában igazolja, hogy a víziközmű-szolgáltatás megszüntetése, felfüggesztése a Felhasználó vagy a vele közös háztartásban élő személy életét vagy egészségét közvetlenül veszélyezteti, úgy díjtartozás esetén a Szolgáltató a közüzemi ivóvíz-szolgáltatás felfüggesztését vagy korlátozását a felhasználási helyen nem foganatosítja.
       
      A vízkorlátozással és annak helyreállításával kapcsolatosan felmerült költségeit az ÉTV Kft. a vonatkozó jogszabályok alapján a Felhasználóra hárítja. A szolgáltatás helyreállítása csak a tartozás maradéktalan megfizetése vagy egyedi elbírálás esetén a részletfizetési megállapodás megkötése után lehetséges.

      Mellékszolgáltatási szerződés felmondása
      Amennyiben Ön mellékvízmérővel rendelkezik, a megkötött mellékszolgáltatási szerződése a fizetési késedelem miatt kezdeményezett fizetési meghagyás kibocsátását követő 15 napos határidővel felmondásra kerül, amennyiben díjtartozása rendezése ügyében felszólításunk ellenére nem intézkedik. A mellékszolgáltatási szerződés felmondásáról Társaságunk a szerződés felmondásával egyidejűleg tájékoztatja a bekötési vízmérő szerinti Felhasználót, valamint a megbízott képviselőt. (Egy adott bekötési vízmérőhöz tartozó, mellékszolgáltatási szerződéssel rendelkező elkülönített vízhasználók által teljes bizonyító erejű magánokiratban meghatalmazott személy, aki képviseletükben eljár, ha az nem a bekötési vízmérő szerinti felhasználó.)
       
      A mellékszolgáltatási szerződés felmondását követően az Ön elkülönített felhasználói helyen működő mellékvízmérőjén mért fogyasztást figyelmen kívül hagyjuk, az elkülönült felhasználói helyre fizetendő alapdíjakat a bekötési vízmérőre kibocsátott számlában érvényesítjük.
      Amennyiben a díjtartozást a bekötési vízmérő szerinti Felhasználó/Lakóközösség sem rendezi ivó-vízszolgáltatás korlátozását a Szolgáltató a bekötési vízmérőnél elvégzi. 


      Jogi eljárás
      Amennyiben nem intézkedik a díjtartozás rendezése érdekében, követelésünket Társaságunk jogi képviselőjének átadjuk, hogy a kintlévőségünk mielőbbi megtérülése érdekében bírósági úton eljárjon. Jogi képviselő fizetési meghagyásos eljárást kezdeményez, majd ezt követően nem teljesítés esetén gondoskodik a végrehajtási eljárás megindításáról, amely végső esetben akár az ingatlan árverésen történő értékesítéséhez és egyéb szankciókhoz is vezethet.
       
      Amennyiben az előző pontban részletezett jogi eljárás megindítására sor kerül, további költségek merülnek fel, melynek megfizetése az adóst terhelik. Ilyenek pl.: a fizetési meghagyás megindításával összefüggő díj, jogtanácsosi munkadíj, végrehajtási eljárás megindításával kapcsolatban felmerült díj, végrehajtónak fizetendő díjak, költségek, jutalékok, adatszolgáltatások díjai.
       
      8. Műszaki ügyintézés, locsolási kedvezmény, a szolgáltatás megszüntetése
       
      Vízbekötés
      Bővebb információkért kérjük, olvassa el az ivóvízbekötéssel kapcsolatos tájékoztatónkat.
      Elérhetősége: http://www.erdivizmuvek.hu/ugyfelszolgalat/letoltheto_dokumentumok/
       
      Csatornabekötés
      Bővebb információkért kérjük, olvassa el a csatornarákötéssel kapcsolatos tájékoztatónkat.
      Elérhetősége: http://www.erdivizmuvek.hu/ugyfelszolgalat/letoltheto_dokumentumok/

      Nyári locsolási kedvezmény, locsolási célú vízmérő létesítése
      A vonatkozó jogszabályok szerint a szennyvízelvezetési helyről a szennyvízelvezető műbe kerülő szennyvíz mennyisége méréssel (szennyvízmennyiség mérő beépítésével) - mérés hiányában pedig az adott helyen fogyasztott vízmennyiség alapulvételével állapítható meg. Azaz amennyiben a szennyvízmennyiséget külön nem mérik, az elfogyasztott vízmennyiség alapján kell megfizetnie a szennyvízdíjat.
       
      Nem veszi figyelembe az ÉTV Kft. a szennyvíz mennyiségének meghatározásánál az elkülönített mérés hiányában, házikert öntözéséhez kizárólag május 1-jétől szeptember 30-ig terjedő időszakban felhasznált, az elszámolás alapjául szolgáló ivóvízfogyasztás 10 százalékát elérő vízmennyiséget, amennyiben azt a lakossági Felhasználó – az ellenőrzés lehetőségének előzetes értesítés mellőzésével történő felajánlásával – kéri. Az ÉTV Kft. e csatornadíj kedvezményt mennyiségi korrekció útján biztosítja.
      A jogszabályi környezet változása miatt a fenti kedvezményt 2016. évtől már igényelni kell, 2015. évben és az azt megelőző időszakban a kedvezményt igénylés nélkül biztosította az ÉTV Kft. minden lakossági Felhasználónak.
       
      Legkésőbb 2016. február 28-ig a már szerződött lakossági Felhasználók részére az ÉTV Kft. az elkülönített mérés nélküli, locsolási csatornadíj kedvezmény vonatkozásában igénylőlapot juttatott el postai úton. A locsolási csatornadíj kedvezményre jogosító igénylőlap Társaságunk részére történő visszaküldésének határideje 2016. április 15. volt, mely beérkezése esetén az ÉTV Kft. a kedvezményt 2016. május 1-től biztosítja.
       
      Amennyiben az igénylőlap 2016. április 15. után érkezett be az ÉTV Kft-hez, úgy az elkülönített mérés nélküli, locsolási csatornadíj kedvezményt a soron következő elszámolási periódusban biztosítjuk a Felhasználó részére, a korábbi periódusra elmaradt locsolási kedvezmény visszamenőlegesen nem érvényesíthető.
      Új felhasználó esetében az igénylési lehetőség a közszolgáltatási vagy mellékszolgáltatási szerződéskötéskor is lehetséges.
       
      Az elkülönült mérés nélküli, locsolási csatornadíj kedvezmény igénylésének feltételei:
      •     - Írásos igénylés beérkezése a Szolgáltatónak adott év április 15-ig azzal, hogy Felhasználó lehetőséget biztosít Szolgáltatónak, hogy     - az igénybevétel feltételeit előzetes értesítés nélkül ellenőrizze.
      •     - A Felhasználó víziközműből szolgáltatott ivóvizet használ locsolás céljára, és nincs külön mérője a locsolási víz elszámolására.
      •     - A felhasználási helyen hiteles bekötési vagy mellékvízmérő működik.
      •     - Igénylő rendelkezik az ÉTV Kft-vel kötött érvényes, közszolgáltatási vagy mellékszolgáltatási szerződéssel.
      •     - A Felhasználó házikerttel (az ingatlan egybefüggő, beépítetlen, legfeljebb 2000 négyzetméter alapterületű kerthasználatú területrésze, amelyen nem üzletszerű gazdálkodási tevékenység valósul meg) rendelkezik. Ennek tényét Felhasználó a nyilatkozatban aláírásával igazolja
       
      A kérelmet nem szükséges évente meghosszabbítani, a kedvezményt a közszolgáltatási vagy mellékszolgáltatási szerződés tartama alatt az ÉTV Kft. folyamatosan biztosítja.
       
      Felhasználói mérőállás diktálás hiányában a Szolgáltató arányosítással állapítja meg az fenti időpontokban a kedvezmény alapjául szolgáló kezdő és záró időpont mérőállásait, az arányosítással megállapított mérőállástól kerül a kedvezmény alkalmazásra az arányosítással megbecsült mérőállásig, soron kívüli szolgáltatói mérőleolvasást az ÉTV Kft. az elkülönített mérés nélküli, locsolási csatornadíj kedvezmény okán nem végez.
       
      A részletes tájékoztató és igénylőlap itt érhető el:
      http://www.erdivizmuvek.hu/ugyfelszolgalat/letoltheto_dokumentumok/
       
      További locsolási célú csatornadíj-kedvezmény igénybevételéhez a hatályos jogszabályok által szabályozott módon megtervezett és kivitelezett és a Szolgáltató által engedélyezett locsolási mellékvízmérő vagy locsolási ikermérő telepítése szükséges. (További információk a Műszaki ügyintézés részben találhatók.)
       
      A 10%-os mértékű locsolási csatornakedvezmény és a locsolási vízmérő által mért ivóvízmennyiség utáni csatorna-díjkedvezmény együttesen nem vehető igénybe.
       
      Bővebb információkért kérjük, olvassa el a locsolási célú vízmérőkkel kapcsolatos tájékoztatónkat.
      Elérhetősége: http://www.erdivizmuvek.hu/ugyfelszolgalat/letoltheto_dokumentumok/
       
      Több lakásos társasházak, lakóegységek fogyasztásának elkülönült mérése
      Elkülönült vízhasználat mérése elszámolási célú mellékmérő(k) létesítésével
      A mellékvízmérők a bekötési vízmérővel rendelkező ingatlan – általában társasház - lakásainak, elkülönített (egyedi) vízhasználatainak mérésére, elszámolására szolgál. Ebben az esetben a Társasház lakásainak (albetétjeinek) fogyasztásáról önálló számlát bocsát ki a Szolgáltató, az elfogyasztott vízmennyiséget a lakások mellékvízmérői külön-külön mérik.
       
      Bővebb tájékoztatásért kérjük, olvassa el a mellékmérősítéssel kapcsolatos tájékoztatónkat.
      Elérhetősége: http://www.erdivizmuvek.hu/ugyfelszolgalat/letoltheto_dokumentumok/

      Az elkülönült vízhasználat mérése ikermérőkkel
      Az ikermérő egy vagy több ingatlan különböző felhasználási helyei ivóvízhasználatának mérésére szolgál, az ivóvíz bekötővezeték végpontjára csillagpontosan kialakított - a jelenleg üzemelő fővízmérő mellett felszerelt - újabb bekötési vízmérő.
      A legfőbb különbség a mellékvízmérős elszámoláshoz viszonyítva az, hogy minden Felhasználó külön bekötési vízmérővel rendelkezik, így számlázásilag elkülönült módon történik meg a mért mennyiség elszámolása, ebből adódóan fővízmérő-mellékvízmérő mérési különbözet sem jelentkezik.

      Míg a mellékvízmérő tulajdonjoga a Felhasználóé - addig a fővízmérő tulajdonosa a Szolgáltató, így azok hitelesítését, cseréjét is a Szolgáltató végzi saját költségén.
      A főmérősítés megrendelése előtt mindenképpen szükséges egy helyszíni felmérés, amely alátámasztja azt, hogy műszakilag a bekötések kialakítása megfelelő az főmérősítéshez (főmérős akna mérete, állapota, a jelenlegi ivóvíz-hálózat állapota és kialakításának vizsgálata).
      További feltétel, hogy a jelenlegi szabályos fővízmérő akna mérete lehetővé tegye a főmérők egymás mellett történő elhelyezését, továbbá minden lakás külön-külön házi bekötővezeték csatlakozással rendelkezzen a főmérő aknában.
      A helyszíni felmérést Társaságunk végzi el, melynek díja előre fizetendő, az igénybejelentéshez szaktervező által elkészített tervdokumentáció benyújtása szükséges.
       
      Bővebb tájékoztatásért kérjük, keresse telefonos ügyfélszolgálatunkat vagy ügyfélszolgálati irodánkat.
       
      Szolgáltatás szüneteltetése
      A hatályos jogszabályok és Társaságunk Üzletszabályzata szerint a Felhasználó a Szolgáltatóhoz intézett írásbeli nyilatkozatával kezdeményezheti a víziközmű-szolgáltatás szüneteltetését, ha a felhasználási helyet átmenetileg nem használja.
      A szünetelés kérelmezett ideje legfeljebb 1 év lehet.
       
      A szennyvíz elvezetésére irányuló szolgáltatás szüneteltetését, illetve megszüntetését csak a Felhasználó által a népegészségügyi szakigazgatási szervtől beszerzett írásbeli hozzájárulás esetén hajtja végre a Szolgáltató.
      Ha a vízmérőn keresztül tűzivíz-hálózat ellátása is történik, akkor a szüneteltetéséhez a területileg illetékes katasztrófavédelmi kirendeltség írásos engedélye szükséges, a felhasználási hely és a vízmérő gyári számának megjelölésével, melyet a Felhasználónak kell beszereznie.
      A szüneteltetéssel kapcsolatosan a Szolgáltatónál felmerülő díjakat, költségeket a Felhasználó viseli.
       
      Szünetelésre az alábbi feltételek együttes fennállása esetén van lehetőség:
      a) a felhasználó írásban kéri a szüneteltetést és nyilatkozik, hogy a felhasználási helyen rendszeres emberi tartózkodás nincs,
      b) a felhasználó - amennyiben a felhasználási hely víziközmű-szolgáltatásba bekapcsolt ingatlan - nyilatkozik, hogy nem a víziközmű-rendszerből származó egyéb vizet a szennyvíz-törzshálózatba nem kíván vezetni,
      c) a szüneteltetés végrehajtásához a műszaki előfeltételek biztosítottak,
      d) a felhasználó a szünetelés foganatosításával együtt járó költségek előzetes megfizetéséről szóló igazolást, és a felhasználási hely tulajdonosának (amennyiben az nem azonos a felhasználóval) hozzájárulását csatolta.
       
      A Szolgáltató a szüneteltetett víziközmű-szolgáltatás idejére szolgáltatási díjat nem számol fel, így alapdíjat sem.
       
      Szolgáltatás megszüntetése
      A víziközmű-szolgáltatási szerződést közműves ivóvízellátás esetén a felhasználó 30 napos határidővel felmondhatja. Ha a szerződést az ingatlant egyéb jogcímen használó mondja fel, előzetesen a tulajdonos hozzájárulását is be kell szereznie. A víziközmű-szolgáltatási szerződés felmondása nem érintheti hátrányosan az ingatlanon más felhasználó által igénybe vett közműves ivóvíz-szolgáltatást.
       
      Az ivóvíz és/vagy szennyvíz bekötővezetéket Szolgáltató leválasztja a törzshálózatról, és a fogyasztásmérőt leszereli. Ebben az esetben a szolgáltatás újraindítása csak új bekötés létesítéseként végezhető. Tájékoztatjuk, hogy a hatályos jogszabályok szerint az ivóvíz-szolgáltatás megszüntetésével kapcsolatosan felmerült költségeket, továbbá a szilárd útburkolat felbontásával és helyreállításával kapcsolatos költségeket a Felhasználó előzetesen köteles megfizetni a Szolgáltatónak.
       
      Tájékoztatjuk, hogy a munkálatok elvégzéséhez a helyi polgármesteri hivataltól közterület bontási engedély is szükséges, a hivatal egyes esetekben szaktervező által készített forgalomtechnikai tervdokumentáció benyújtását is előírhatja.
       
      A fenti közútkezelői, illetve önkormányzati engedélyek, illetve hozzájárulás birtokában van lehetőség arra, hogy a szolgáltatás megszűntetését a tulajdonos vagy meghatalmazottja írásban kérje Ügyfélszolgálati irodánkban, a fenti összeg(ek) megelőlegezése mellett.
       
      Tájékoztatjuk, hogy az ivóvízbekötés megszüntetésének megrendelésekor a felhasználási helyhez tartozó vevői folyószámláján nem lehet díjtartozás.
      A bekötés megszüntetésekor munkatársaink a vízmérő állását is leolvassák, és az ezen mérőállás alapján záró számlát állítunk ki, mely rendezéséről a felhasználónak gondoskodnia kell.
       
      Egyéb forrásból származó víz, nem közműves ivóvíz (fúrt, ásott kút, csapadékvíz) bevezetése a közműves szennyvízhálózatba (telki vízmérő)
      Amennyiben az ingatlan egyéb vízforrással rendelkezik, és a keletkezett szennyvizeket részben/egészben a közműves szennyvízhálózatba kívánja vezetni, Társaságunkkal egyeztetett helyen, hiteles, ún. telki vízmérővel kell a vízmennyiséget megmérni, mely a csatornadíj számlázás alapját képezi. Ezen vízmérő a Felhasználó tulajdonát képezi, így a mérő beszerzésének, hitelesítésének, a terveztetés és kivitelezés költsége a Felhasználót terheli.
       
      Társaságunk szolgáltatási területén a csapadékvíz, talajvíz, rétegvíz bevezetése a szennyvízcsatornába TILOS!
       
      9. Panaszkezelés, jogorvoslati lehetőségek
       
      Társaságunk a mindenkor hatályos fogyasztóvédelmi és ágazati jogszabályok valamint Társaságunk Üzletszabályzata szerint végzi panaszkezelési tevékenységét.
      Ügyfélszolgálatunk a reklamációkra, panaszokra a hatályos fogyasztóvédelmi jogszabályok által előírt 15 napos határidőn belül, egyéb megkeresésekre 30 napon belül válaszol.
       
      Reklamációját, panaszát a következő módokon juttathatja el Társaságunkhoz:
      • - személyesen az Érd, Felső u. 2. alatti ügyfélszolgálati irodánkban,
      - telefonos ügyfélszolgálatunkon a +36 23 521 751-es telefonszámon,
      - elektronikus ügyfélszolgálatunkon a www.erdivizmuvek.hu webcímen,
      - e-mailben az ugyfelszolgalat@erdivizmuvek.hu címen,
      - telefaxon a +36 23 521 759-es faxszámon,
      - és postai úton a 2031 Érd, Pf. 55 levélcímen.
       
      A hatályos fogyasztóvédelmi jogszabályok szerint első ízben a kifogásával a Szolgáltatót igazolt módon meg kell keresnie.

      Amennyiben a reklamációjának Társaságunk által kivizsgálását követően Önhöz eljuttatott válaszunkban leírtakat nem fogadja el, vagy kifogása van a válasszal kapcsolatban, úgy az alábbi szervekhez fordulhat jogorvoslatért:

      - Érdi Járási Hivatal, Közlekedési és Fogyasztóvédelmi Főosztály Fogyasztóvédelmi Osztály. Címe: 1141 Budapest, Komócsy u. 17-19., Levelezési címe: 1399 Budapest, Pf. 661., Telefon: +36 1 460 2202, E-mail: fogyved@pest.gov.hu, Honlap: www.kormanyhivatal.hu
      - Magyar Energetikai és Közmű-szabályozási Hivatal. Ügyféliroda címe: 1054 Budapest, Bajcsy-Zsilinszky út 52., Levelezési címe: 1388 Budapest, Pf. 88. Telefon: +36 1 459 7777, Fax: +36 1 459 7766, E-mail: mekh@mekh.hu, Honlap: http://www.mekh.hu
      - Pest Megyei Békéltető Testület.  Címe: 1119 Budapest, Etele út 59-61. II. em. 240., Telefon/Fax: +36 1 269 0703, Levelezési cím: 1364 Budapest, Pf.:81, E-mail: pmbekelteto@pmkik.hu, Honlap: http://www.panaszrendezes.hu
       
      Társaságunk a fogyasztói jogvita rendezése érdekében igénybe veszi a békéltető testületi eljárást, de nem veti alá magát döntésének.
       
      Amennyiben az Ön lakóhelye vagy tartózkodási helye nem Pest megye területén található, abban az esetben az Önhöz legközelebb eső Békéltető Testület elérhetőségét az alábbi oldalon találja meg: http://www.bekeltetes.hu/index.php?id=testuletek

      Ügyfélszolgálati irodánkban vagy telefonos ügyfélszolgálatunkon előadott reklamációját vagy panaszát jegyzőkönyvben rögzítjük, mely jegyzőkönyvről lehetősége van a válaszunkkal együtt, vagy már a bejelentéskor azonnal másolati példányt kérnie.
       
      Telefonos ügyfélszolgálatunkkal lefolytatott telefonbeszélgetését rögzítjük, 5 évig megőrizzük és kérésére díjmentesen – elektronikus formátumban - rendelkezésére bocsátjuk.
       
      Ügyfélszolgálati oldalak

      Ügyfélszolgálati oldalak

       
      1. Szerződéskötési folyamat, felhasználóváltással kapcsolatos tudnivalók
       
      Az Érd és Térsége Víziközmű Kft. (továbbiakban: ÉTV Kft., szolgáltató, közszolgáltató, víziközmű-szolgáltató) a vonatkozó, hatályos jogszabályban meghatározott feltételek fennállása esetében a felhasználóval - felhasználási helyenként - közszolgáltatási szerződést köt. A közszolgáltatási szerződés - és annak melléklete, az Üzletszabályzat - célja a közműves ivóvízellátással és közműves szennyvízelvezetéssel és kezeléssel, mint közüzemi szolgáltatással kapcsolatos jogok és kötelezettségek Szolgáltatóra és Felhasználóra vonatkozó szabályainak rögzítése.

      Az ÉTV Kft. közszolgáltatási szerződésmintája és az Üzletszabályzat elérhető weboldalunkon:
      http://www.erdivizmuvek.hu/ugyfelszolgalat/letoltheto_dokumentumok/

      Munkatársaink személyes és telefonos ügyfélszolgálatunkon állnak Felhasználóink rendelkezésére. Elérhetőségeink és ügyfélfogadási idő:
      http://www.erdivizmuvek.hu/ugyfelszolgalat/elerhetoseg_megkozelites/

      Személyes ügyintézéshez lehetősége van időpontot foglalásra:
      http://www.erdivizmuvek.hu/ugyfelszolgalat/idopont_foglalas/

      Amennyiben az ügyintézés során meghatalmazott jár el, úgy teljes bizonyító erejű magánokiratban foglalt meghatalmazás szükséges az ügyintézéshez.
      Meghatalmazás elérhető:
      http://www.erdivizmuvek.hu/ugyfelszolgalat/letoltheto_dokumentumok/

      Gazdálkodó szervezet képviseletében a cégkivonatban szereplő képviselő járhat el. A képviselő teljes bizonyító erejű magánokiratba vagy közokiratba foglalt meghatalmazással más személyt is megbízhat a Szolgáltató előtti eljárással. A meghatalmazásban pontosan meg kell fogalmazni annak terjedelmét, pontosan milyen eljárásokban, nyilatkozattételben jogosult a meghatalmazott eljárni, illetőleg kifejezetten nyilatkozni kell a meghatalmazásban arról, hogy a képviselő eljárását a Társaság eljárásaként ismerik el. A meghatalmazáson túlmenően, a meghatalmazott személy személyi azonosítására alkalmas igazolványa bemutatása alapján kerülhet sor ügyintézésre.

      A hatályos jogszabályok szerint a felhasználó személyében bekövetkezett változást a korábbi és az új felhasználó köteles a vízmérőállás megjelölésével a változástól számított 30 napon belül a víziközmű-szolgáltatónak bejelenteni az üzletszabályzatban meghatározottak szerint. A bejelentés elmulasztása esetén a felhasználási helyen fennálló díjtartozás megfizetéséért és a víziközmű-szolgáltatót ért károkért a korábbi és az új felhasználó egyetemlegesen felel.
      A Felhasználóváltás bejelentésére (eladás, bérlet, stb.) Ügyfeleinknek több lehetőséget is biztosítunk:
      A beköltöző Felhasználó nélkül, csak az előző felhasználó bejelentése alapján az új Felhasználó részére nincs lehetőségünk elkészíteni a közszolgáltatási szerződést, a megadott információk alapján Társaságunk felszólítja szerződéskötési kötelezettségére az új tulajdonost.
      Az ingatlan birtokbaadásakor az itt (http://www.erdivizmuvek.hu/ugyfelszolgalat/letoltheto_dokumentumok/ ) elérhető birtokbaadási jegyzőkönyvet javasoljuk kitölteni a pontos elszámolás érdekében.  Ez alapján az előző felhasználónak záró számla készül, akinek ezt, és az esetleg még be nem fizetett számláit, egyéb tartozását ki kell egyenlítenie.

      Természetesen a birtokbaadási jegyzőkönyv nem feltétlenül szükséges a közszolgáltatási szerződés megkötéséhez. A birtokbaadási jegyzőkönyv becsatolásától kizárólag abban az esetben tudunk eltekinteni, ha a felhasználási helyen üzemelő fogyasztásmérő rendszeresen, a szolgáltató által leolvasásra került, és a felhasználó már korábban birtokba került az ingatlanon, és az előző Felhasználó nevére kibocsátott számlákat sajátjaként kezelte, megfizette - vagy a fennálló tartozás megfizetését a felhasználó vállalja.
       
      A víziközmű-szolgáltatásról szóló 2011. évi CCIX. törvény rendelkezései alapján a víziközmű-szolgáltatásba bekapcsolt ingatlan tekintetében a szolgáltató és a lakossági felhasználó között a közszolgáltatási szerződés a víziközmű-szolgáltatás igénybevételével is létrejön.

      A kiköltöző ügyfelünknek lehetősége van nullás igazolást igényelni, mellyel az új ügyfelünk felé igazolhatja, hogy az adott mérőállásig elszámolt Társaságunkkal és a díjak megfizetése is megtörtént.  Amennyiben rendelkeznek nullás igazolással, a Felhasználó változáshoz a vevőnek elegendő beküldenie (e-mailen, faxon, levélben) a szükséges dokumentumok másolatát, mely alapján elkészítjük, és postai úton megküldjük a közszolgáltatási szerződést. Ez esetben ingyenes válaszborítékot mellékelünk a szerződés visszaküldésének megkönnyítéséhez.
       
      A közszolgáltatási szerződéskötéshez szükséges dokumentumok listája a következő webhelyen érhető el:
      http://www.erdivizmuvek.hu/ugyfelszolgalat/letoltheto_dokumentumok/

      A felhasználási hely ellenőrzése

      A Szolgáltató Felhasználó-változás esetén, az új Felhasználóval való szerződéskötést megelőzően, annak feltételeként a bejelentéstől számított 30 napon belül, a felhasználási helyen ellenőrzést tart az alábbi esetekben:
      • - a felhasználási helyen a fogyasztásmérőn szereplő mérőállás, a birtokbaadási jegyzőkönyvön rögzített dátumhoz képest, attól visszamenőleg legalább 13 hónapja nem került a Szolgáltató által leolvasásra,
      • - a felhasználási helyen a birtokbaadási jegyzőkönyvben szereplő fogyasztásmérő gyári száma vagy plombazár száma eltér a Szolgáltató nyilvántartásában szereplő gyári számtól,
      • - a felhasználási helyen a birtokbaadási jegyzőkönyvben szereplő mérőállás alacsonyabb, mint a Szolgáltató rendelkezésére álló utolsó leolvasott mérőállás,
      • - a felhasználási helyen a birtokbaadási jegyzőkönyvben szereplő mérőállás alapján megállapítható, hogy a vízfogyasztás az utolsó szolgáltatói leolvasástól számított előző 12 hónap átlagfogyasztását kétszeresen meghaladja,
      • - a fogyasztásmérő hitelesítési ideje lejárt, a fogyasztásmérő, vagy a fogyasztásmérő leszerelését megakadályozó zár (plomba) sérült,
      • a felhasználási helyen az ivóvíz-szolgáltatás szünetel, vagy korlátozva van.
       
      Az ellenőrzés költségét a lakossági Felhasználók esetében a Szolgáltató, míg nem lakossági Felhasználók esetében az új Felhasználó viseli.
       
      A korábbi vagy az új Felhasználó a szerződés megkötése előtt akkor is kérheti az ellenőrzést, ha annak elvégzése a fentiek szerint nem kötelező. Ennek költségét az ellenőrzést kérő köteles viselni. A helyszíni ellenőrzés díja a Szolgáltató honlapján tekinthető meg.


      2. A vízmérőről
       
      A vízmérők tulajdonjogával, és hitelességével kapcsolatos tudnivalók

      A fővízmérő, (azaz a bekötési vízmérő) a szolgáltató tulajdona. Időszakos cseréje, hitelesítése, meghibásodás esetén javítása a szolgáltató feladata. A bekötési vízmérő hitelességi ideje a hatályos mérésügyi jogszabályok szerint a záróplombán lévő hitelességi dátumot követő
      •             - negyedik év utolsó napja (a 2011. évi vagy korábbi hitelesítésű mérők esetében),
      •             - nyolcadik év utolsó napja (a 2012. évi vagy későbbi hitelesítésű mérők esetében).

      A vízmérőcserének várható időpontjáról a Szolgáltató a lejáró fővízmérővel rendelkező Felhasználót írásban, postai úton értesíti. Ha a Felhasználó nem működik együtt a főmérő díjmentes cseréjében, a Szolgáltató a felhasználási helyen lévő szerződést felmondhatja, és a vízszolgáltatást korlátozhatja ill. felfüggesztheti.
       
      A mellékvízmérő a Felhasználó saját tulajdonát képezi, annak időszakos cseréjéről, hitelesítésről, meghibásodás esetén a javításáról Ügyfelünk köteles gondoskodni saját költségén. A mellékvízmérő hitelességi ideje a plombán lévő hitelességi dátumot követő nyolcadik év utolsó napja.

      Az ÉTV Kft. minden esetben, postai levélben értesíti a lejáró mellékvízmérővel rendelkező Felhasználóit a csere szükségességéről. Amennyiben a mérő újrahitelesítése elmarad, úgy a Szolgáltató a mellékvízmérőre megkötött szolgáltatási szerződést ún. (mellékszolgáltatási szerződést) megszünteti.

      A vízmérők leolvasása

      A fogyasztásmérő leolvasásának gyakoriságát a Szolgáltató jogosult megállapítani azzal, hogy legalább évente egy alkalommal, a Felhasználó kérésére negyedévente – a Felhasználó értesítése mellett – köteles a fogyasztásmérő leolvasására.
       
      Az ÉTV Kft. lakossági felhasználók esetében Érd egyes részein kéthavonta - Érd bizonyos részén, Diósd, Tárnok, Pusztazámor, Remeteszőlős, Herceghalom, Sóskút, és Törökbálint településen évente egyszeri alkalommal, nagyfogyasztóink esetében pedig havonkénti rendszerességgel olvassa a fogyasztásmérőket.
       
      A szolgáltató köteles legalább 5 napos időtartam megjelölésével a Felhasználót értesíteni az éves leolvasás várható idejéről a leolvasás előtti utolsó számlában, számla mellékletében vagy egyéb módon.

      Leolvasás sikertelensége esetén, a leolvasó értesítőt hagy a levélszekrényben vagy fellelhető módon a felhasználási helyen, amelyen fel kell tüntetni a második (ismételt) felkeresés időpontját, és az egyeztetésre alkalmas mobiltelefonszámot. A leolvasás biztosítására a Szolgáltató heti egy munkanapon este 20 óráig lehetőséget ad.

      A hatályos jogszabályok értelmében a Felhasználóinknak lehetősége van negyedévenkénti leolvasást kérni, melyet írásban kell a Szolgáltató felé kezdeményezni. A negyedéves leolvasást előzetes telefonos, vagy helyszíni értesítést követően, a naptári negyedévek első hónapjának (január, április, július és október) első napjaiban végzi el a Szolgáltató.

      A Felhasználó a leolvasás időpontjában külön értesítés nélkül is köteles a vízmérőhely szabad megközelítését és a vízmérő leolvasását biztosítani.
       
      Társaságunk felé a számlán feltüntetett elvárt diktálási időszakban lehetősége van Felhasználóinknak a vízmérőállást eljuttatni, amennyiben a felhasználási helyen évenkénti szolgáltatói leolvasás van.
       
      A vízmérőállás bediktálásakor kizárólag az egész köbmétereket szükséges bediktálnia.
        
      Amennyiben vitatja a vízmérőn mért mennyiséget
      A hitelesítés időpontjában minden mérőberendezés az előírásoknak megfelelő pontossággal mér. A hitelesség lejártának ideje nem feltétlenül jelenti azt, hogy a mérőberendezés nem jól mér. Amennyiben a fővízmérő által mért ivóvízmennyiséget vitatja, lehetősége van a felszerelt bekötési vízmérő Magyar Kereskedelmi Engedélyezési Hivatal (MKEH) mint mérésügyi hatóság által történő rendkívüli pontossági ellenőrzését kérni.

      A rendkívüli pontossági vizsgálat díját a kibocsátott szolgáltatói számla kiegyenlítésével a Felhasználó köteles megelőlegezni.
       
      Amennyiben a rendkívüli pontossági vizsgálaton a fogyasztásmérő „nem felelt meg” minősítést kapott, a kibocsátott számlák esetében számlakorrekcióra kerül sor az ÉTV Üzletszabályzatában leírtak szerint, továbbá a szerelési munkák és a vizsgálat költségei a fogyasztásmérő tulajdonosát terhelik. Amennyiben ez a Szolgáltató, akkor a Felhasználónak az általa előre megelőlegezett rendkívüli pontossági vizsgálat teljes összegét az ÉTV Kft. a vizsgálati jegyzőkönyv kézhezvételét követő 8 munkanapon belül visszautalja.
       
      Abban az esetben, ha a mérőeszköz a Szolgáltató kárára tévedett (a mérő az alsó hibahatárnál kevesebbet mért), a kiállított víz- ill. csatornadíj számlák módosítására nincsen lehetőség.
       
      Amennyiben a vízmérő „megfelelt” minősítést kapott, a vizsgálat költségét az ellenőrzést kezdeményező viseli, és a kiállított víz- ill. csatornadíj számlák módosítására nincsen lehetőség.
       
      Az ellenőrző vizsgálatra nem kerül sor, ha a fogyasztásmérő tulajdonosa – a másik fél részéről bejelentett kárigény tényének elismerésével együtt – más hiteles fogyasztásmérőt szerel fel.

      A vízmérők karbantartásáról, védelméről

      Vízelfolyásra utaló jelek, teendők
      Az ÉTV Kft. Üzletszabályzata szerint legalább 30 naponta egy alkalommal, egyszerű vizsgálattal a házi vízvezeték-hálózatot ellenőrizni kell. Amennyiben az ingatlanon minden vízvételezési hely (pl. vízcsapok, kerti csap, stb.) elzárását követően a vízmérő fogyasztást jelez (nincs nyugalmi állapotban), valahol a házi vezetékhálózatban vízelfolyás történik.
       
      Ezesetben kérjük, szakemberrel ellenőriztesse a házi ivóvízhálózatot. Amennyiben valóban meghibásodásról van szó, úgy kérjük gondoskodjon annak haladéktalan (de legfeljebb 30 napon belüli) elhárításáról, és az elfolyás tényét azonnal jelentse be Társaságunknak az akkor leolvasott vízmérőállással együtt.

      Amennyiben vízelfolyás tapasztalható, és az elfolyt ivóvíz nem került a közműves szennyvízcsatorna törzshálózatba, és a fenti felhasználási hely rendelkezik közműves csatornabekötéssel, a javítást követően lehetősége van Társaságunkhoz (Érd, Diósd és Tárnok településeken az Érd és Térsége Csatorna-szolgáltató (ÉTCS) Kft-hez) kérelemmel fordulni - a javításról készült számla benyújtásával egyidejűleg - a számlázott szennyvízdíj mérséklése érdekében.
      A hatályos jogszabályi előírások szerint a fogyasztási helyen nyilvántartott ügyfelünk köteles a víziközmű-szolgáltató számára a hiba keletkezésének helyét ellenőrizhető módon bemutatni és a javítást számlával igazolni.

      A vízmérők, és a vízmérőhely (akna) karbantartásáról

      Míg a téli hónapokban a fagy ellen kell megvédeni a vízmérőket, a tavaszi és az őszi hónapokban is érdemes rendszeresen a vízmérők állapotát ellenőrizni. Bár nem jellemző, de előfordulhat, hogy bizonyos vízmérő típusoknál, a jelentős külső és belső hőmérséklet különbözet, valamint a nedves levegő miatt, a számlapon akár belülről, akár kívülről pára keletkezik. Ha esetleg ilyen előfordulna Önnél is, javasoljuk, hogy száraz, napos időben nyissa ki az aknafedelet, és hagyja, hogy a hőmérséklet különbözet kiegyenlítődésével ez a jelenség megszűnjön. Természetesen a vízpára semmilyen műszaki hatással nincs a vízmérőre, annak működését, és pontos vízmennyiség mérését nem befolyásolja.
      Amennyiben a párásodás állandósul, kérje szakembereink segítségét, és Ügyfélszolgálatunk elérhetőségein jelezze a mérővel kapcsolatos problémát.

      Itt szeretnénk felhívni figyelmet, hogy a vízmérőakna szabályszerű állapotban tartása a Felhasználó jogszabályi kötelessége. Kérjük, a mérőaknában ne tartson egyéb, oda nem illő tárgyakat (növényeket, télálló zöldségeket, stb.), illetve rendszeresen gondoskodjon annak takarításáról, valamit a vízmérőhöz való szabad hozzáférés (létra, ill. hágcsó megléte) lehetőségéről.

      A vízmérő és a plombazár védelme

      A téli hideg komoly gondokat okozhat a felhasználási hely vízhálózatában, illetve a vízmérőben, ezért kérjük, gondoskodjon ezek fagy elleni védelméről. Az elfagyást leginkább a víztelenítéssel, valamint megfelelő szigeteléssel tudja megakadályozni. Fontos, hogy olyan szigetelőanyagot használjon, ami nedvesség hatására nem veszítni el szigetelőképességét (pl.: hungarocell). Érdemes magát a vízmérőt, illetve a vízmérő akna falait is szigetelni, valamint javasoljuk az akna fedlapját hőszigetelő anyaggal letakarni. Nem csak az időjárás változások által bekövetkezhető problémák elkerülésére kell figyelmet fordítani, ugyanis a vízmérők védelméről is a Felhasználó köteles gondoskodni. A fogyasztásmérők és a leszerelésüket megakadályozó zárak, plombák, záró elemek sértetlen megőrzéséért és védelméért a Felhasználó felelősséggel tartozik. Amennyiben számára felróható okból a vízmérő megrongálódik, vagy eltulajdonítják, a javítás, illetve a vízmérő pótlása, szerelése, továbbá hitelesítése költségeit a Szolgáltató részére megtéríteni köteles.
      Felhívjuk figyelmét, hogy amennyiben a Felhasználó a záró bélyeg vagy plomba hiányát nem jelenti be a Szolgáltató felé, abban az esetben a víziközmű-szolgáltató kártérítési igényt érvényesíthet, illetve a szabálytalan közműhasználatra utaló jel alapján jogosult az Üzletszabályzat szerinti pótlólagos számlakibocsátásra és jogosult a víziközmű-szolgáltatás korlátozására és felfüggesztésére, ha a hiteles mérés feltételei a helyszínen nem állíthatóak helyre.
       
      3. A fővízmérő és a mellékvízmérők mérési különbözete
       
      Társasházak vagy több lakásos ingatlanok esetében a lakóközösség és a szolgáltató közötti elszámolás alapja a bekötési vízmérő (fővízmérő), mely az ingatlan által felhasznált teljes vízmennyiséget méri. A fővízmérő a telek határától általában 1 méteres sávban kiépült fővízmérős aknában kerül elhelyezésre, az ezt követő, telken ill. házon belüli vezetékrendszer a lakóközösség, míg a lakásmellékmérő az adott lakástulajdonos tulajdonában van.

      1991 óta jogszabály teszi lehetővé, hogy a többlakásos házakban az egyes lakóknak a fogyasztását mellékvízmérőkkel mérjék meg. Az így megmért egyéni fogyasztásról a szolgáltató külön-külön számlát készít.

      Az ingatlanon fogyasztott víz mennyisége szempontjából alapesetben a bekötési vízmérő az irányadó. A bekötési vízmérő és az elkülönített vízhasználatokat mérő mellékvízmérők mérési különbözeteként megállapított vízfogyasztás után víziközmű szolgáltatási díjat a bekötési vízmérő szerinti felhasználó köteles a Szolgáltatónak megfizetni.
      A víziközmű-szolgáltató az elszámolás alapjául szolgáló fogyasztásmérőkön mért fogyasztásról nyilvántartást vezet. Amennyiben az elszámolás a főmérőn mért mennyisége alapján történik, úgy az ÉTV Kft. a bekötési vízmérő és a mellékvízmérők aktuális és az ezt megelőző állásáról, valamint a mérési különbözetről a szolgáltatói leolvasást követően kiállított számla mellékletében tájékoztatja a bekötési vízmérő felhasználóját.
       
      A bekötési vízmérő és az elkülönített vízhasználatokat mérő mellékvízmérők által mért mennyiség csak nagyon ritkán azonos, azaz mérési különbözet keletkezik.
      Fogyasztási különbözet esetén a bekötési vízmérő szerinti felhasználó köteles a Szolgáltatónak megfizetni a különbözeti ivóvíz mennyiség (és az arra eső csatornaszolgáltatási díj) ellenértékét.

      A fő- és mellékvízmérők közötti különbségek okozta probléma jelentősége miatt a kérdéssel több alkalommal foglalkozott, azt vizsgálta a Nemzeti Fogyasztóvédelmi Hatóság és a Magyar Kereskedelmi Engedélyezési Hivatal, mint mérésügyi hatóság is.

      A fő- és mellékvízmérő közötti különbséget az alábbiak okozhatják:
      • - A főmérőt követő hálózaton (lakóközösség tulajdonában lévő vezetékszakaszon) van méretlen fogyasztási hely (pl. kerti csap, közös helyiség, garázs stb.). Ilyen esetben az ezeken a helyeken vételezett víz mennyisége jelentkezik a főmérőn, de egyetlen mellékmérő sem méri.
      • - A főmérőt követő csővezetéken, de a mellékmérőket megelőző szakaszon szivárgás, csőtörés van. Ebben az esetben is a főmérőn átfolyik a víz, de egyetlen mellékmérő sem méri, így a főmérő számlájában ez a vízmennyiség jelentkezni fog. Figyelem! A csőtöréseknél a víz 90%-a nem jelenik meg a felszínen!
      • - A vízmérők leolvasása nem azonos időpontban történik.
      • - A mellékmérők sikertelen leolvasásakor egy becsült mérőállás alapján állapítja meg a Szolgáltató a fogyasztást, ami eltérhet a valóságostól.
      • - A leolvasott, vagy az ajtóra kiírt, illetve bediktált érték nem felel meg a valóságnak (szándékos vagy véletlen hiba).
      • - Valamelyik, esetleg több mellékmérő kevesebb, vagy több fogyasztást mér, mint ami valójában átfolyt rajta (szorul, megáll, gyorsul). Ebben az esetben is arról van szó, hogy a főmérőn átfolyt víz mennyisége nem teljes mértékben, vagy egyáltalán nem jelentkezik a mellékmérők összesítésében.
      • - Előfordulhat, hogy „esetleges műszaki beavatkozások” miatt valamelyik Felhasználónál a mellékmérő nem a valós fogyasztást mutatja. Ebben az esetben a főmérőn átfolyt víz mennyiségéből nem kerül levonásra ezen a mellékmérőn „méretlenül” átfolyt víz, így a főmérőre készült számlában fog megjelenni ez a fogyasztás.
      • - A mellékvízmérők által mért felhasználás közötti különbség adódhat a vízmérők (fő és mellék) mérési pontatlanságából, és a vízmérők különböző indulási érzékenységéből. A mellékmérők függőlegesen történő beépítéssel már nem olyan érzékenyek, lassabban indulnak. Függetlenül attól, hogy a főmérő és a lakásokba felszerelt mellékvízmérők mérési pontosság szempontjából nem azonos kategóriába vannak sorolva, a Magyar Kereskedelmi Engedélyezési Hivatal (MKEH) hiteles mérésre szolgáló eszköznek fogadja el a vízmérőket, amennyiben a megengedett hibahatáron belül mérnek.
      • - A fő- és mellékmérők működési elvüket tekintve alapvetően eltérőek.
      •  
      A felsorolt eltérési okok jelentkezhetnek külön-külön, de együttesen is.
       
      Amennyiben a fővízmérő és a mellékvízmérők közötti mérési különbözet tartós, ikerházaknál, vagy kisebb társasházaknál megoldásként javasoljuk a főmérősítés lehetőségét.
      Részletesebben erről a műszaki ügyintézés oldalon, az elkülönült vízhasználat mérése ikermérőkkel alfejezetben olvashat.

      Eljárás teljes körű mellékvízmérősítés esetén
       
      A víziközmű-szolgáltatásról szóló 2011. évi CCIX. törvény 52.§. (2a) bekezdése szerint a mellékszolgáltatási szerződéssel rendelkező elkülönített vízhasználók kérhetik, hogy a víziközmű-szolgáltatási díj elszámolásának alapja kizárólag a mellékvízmérőkön mért fogyasztás legyen.
      A kérelmező a teljes körű mellékvízmérősítés igénybevételével kapcsolatban személyesen az ügyfélszolgálati irodában, a telefonos ügyfélszolgálaton vagy az ÉTV Kft. honlapján (www.erdivizmuvek.hu) kaphat tájékoztatást.
      Az igénybejelentéshez kapcsolódó nyilatkozat-minta, képviselő személyére vonatkozó magánokirat-minta valamint a megállapodás-tervezet az ügyfélszolgálaton térítésmentesen hozzáférhetőek, vagy az ÉTV Kft. honlapjáról (www.erdivizmuvek.hu) letölthetőek.
       
      A kérelem benyújtásának előfeltételei:
      • - a bekötési vízmérő mellett az elkülönített vízhasználók elkülönített vízhasználati helye és más vízvételi helyek kizárólag hiteles, plombával vagy záróbélyeggel ellátott mellékvízmérőkkel és hatályos mellékszolgáltatási szerződéssel rendelkeznek, és
      • - a mellékvízmérőkön és a bekötési vízmérőn mért fogyasztási adatok, valamint a helyszíni ellenőrzés alapján a csatlakozó hálózati szakaszon a karbantartás elmaradására visszavezethető vízveszteség vagy az elszámolatlan vízvétel lehetősége kizárható.
      • - A benyújtandó kérelem tartalma:
      • - a kérelemmel érintett felhasználási hely (ingatlan) címe, helyrajzi száma,
      • - az adott bekötési vízmérőhöz tartozó, mellékszolgáltatási szerződéssel rendelkező elkülönített vízhasználók által aláírt teljes bizonyító erejű magánokirat, melyben közlik a víziközmű-szolgáltatóval a képviseletükben eljáró természetes személy esetén annak nevét, lakcímét, anyja nevét, születési helyét és idejét, jogi személy, jogi személyiséggel nem rendelkező szervezet esetén annak székhelyét, cégjegyzékszámát, adószámát, képviselőjének nevét, lakcímét, anyja nevét (továbbiakban: képviselő), ha az nem a bekötési vízmérő szerinti felhasználó vagy a bekötési vízmérő szerinti közös képviselő,
      • - a képviselő postai ill. telefonos valamint e-mail-es elérhetősége,
      • - a helyszíni ellenőrzés alapjául szolgáló, a csatlakozó hálózati szakasz megvalósulási állapotáról, jogosultsággal rendelkező tervező által készített és aláírásával ellátott, a kérelem benyújtását megelőző 90 napnál nem régebbi műszaki dokumentáció (állapotterv),
      • - megbízott képviselő által a teljes mellékmérősítés feltételeinek való megfelelésről kitöltött nyilatkozat,
      • - a mellékvízmérők és a bekötési vízmérő egyidejű leolvasásának időpontjára vonatkozó javaslat - az ÉTV Kft. gyakorlatával összhangban.
       
      A benyújtott kérelem elbírálása
      Az ÉTV Kft. a benyújtott kérelem tartalmi elemeit (a felhasználási hely adatai, kapcsolódó mellékszolgáltatási szerződések megléte) nyilvántartásával is összehasonlítva ellenőrzi, amennyiben szükséges azt kiegészítésre, hiánypótlásra visszaküldi.
       
      A szolgáltató ellenőrzi továbbá, hogy a bekötési vízmérő szerinti felhasználónak és az elkülönített felhasználóknak lejárt fizetési határidejű díjtartozása az érintett felhasználási helyeken van-e. Amennyiben a szolgáltató lejárt fizetési határidejű díjtartozást tart nyilván, az érintett felhasználási helyeken, úgy azok rendezéséig a közszolgáltatási szerződés tárgyi Megállapodással való módosítására (kiegészítésére) nem kerülhet sor.
       
      A fenti feltételek megfelelőssége esetén a kérelmező képviselővel 8 napon belül az ÉTV Kft. felveszi a kapcsolatot, időpont egyeztetése végett (telefonon, SMS-ben, vagy e-mailben). Sikertelen kapcsolatfelvétel esetén, postai úton írásban tájékoztatja az ÉTV Kft. a képviselőt az időpont egyeztetés lehetőségéről, a kérelem benyújtásától számított 15 napon belül.
       
      Amennyiben a fenti feltételek nem teljesülnek (hiányos, vagy nem megfelelő kérelem, vagy díjtartozás) úgy a kérelem benyújtásától számított 15 napon belül az ÉTV Kft. írásban tájékoztatja a kérelmező képviselőt a hiánypótlási kötelezettségről, díjtartozás rendezésnek szükségességéről.
       
      Az előre egyeztetett időpontban - a benyújtott tervdokumentáció alapján - a képviselő részvételével a szolgáltató helyszíni ellenőrzést végez. Adott évben, adott felhasználási hely tekintetében az első előre egyeztetett ellenőrzést és egy esetlegesen szükséges hibajavítási ellenőrzést díjmentesen, míg minden további, a kérelem elbírálhatóságához előírt ellenőrzést meghatározott díjazás ellenében végez el a szolgáltató. A mindenkor alkalmazott díjak az ÉTV Kft. honlapján (www.erdivizmuvek.hu) találhatók.
       
      Ennek során ellenőrzi:
      • - a bekötési vízmérő és mellékvízmérők közötti csatlakozó hálózat műszaki állapotát,
      • - a bekötési vízmérő mellett az elkülönített vízhasználati helyek és más vízvételi helyek teljes körű mérősítésének meglétét,
      • - az elkülönített felhasználási helyek összes vízvételi lehetőségének mellékmérővel történő mérését,
      • - a mellékvízmérők hitelességét és az azt igazoló plomba vagy bélyegzés sérülésmentes állapotát,
      • - szolgáltató által elhelyezett plombazár(ak) számát és állapotát,
      • - a vízmérők beszerelési állapotát (függőleges vagy vízszintes beépítés),
      • - a vízmérők egyszerű vizsgálattal történő működőképességét (nem álló mérő, befolyásolásra utaló jel nem látható, stb.),
      • - az adott mellékvízmérő felszereléséhez kiadott szolgáltatói hozzájárulásban foglaltaknak való megfelelőséget, 
      • - az elkülönített vízhasználók szolgáltatói nyilvántartásban szereplő adatait.
       
      Az elkülönített vízhasználóknak vagy képviselőjüknek minden elkülönített vízhasználati helyen egy időben (egy kiszállással) lehetővé kell tenniük az ellenőrzést a Szolgáltató számára.
      Amennyiben az előre egyeztetett időpontban a kérelmezők nem teszik lehetővé a teljes körű ellenőrzést, ennek ténye az ellenőrzési jegyzőkönyvben rögzítésre kerül. Az eljárás a képviselő által az ellenőrzésre írásban megadott új időpontig szünetel. Ha a képviselő 15 napon belül az ismételt kivizsgálásra új időpontot nem egyeztet, az ÉTV Kft. a kérelmet elutasítja.
      A helyszíni ellenőrzésről az ÉTV Kft. minden esetben jegyzőkönyvet vesz fel. Az ellenőrzés során feltárt nem megfelelőségi hiba esetén a javításról a lakóközösségnek saját költségén kell gondoskodnia, melyet követően a képviselő írásos jelzése alapján ismételt vizsgálat elvégzésére kerül sor, annak kézhezvételétől számított 15 napon belül. Eredményes helyszíni ellenőrzés esetén az ÉTV Kft. azonnal teljes körű leolvasást is végez.
       
      A megállapodás megkötése
      Az eredményes helyszíni ellenőrzést követő 15 napon belül az ÉTV Kft. köteles a háromoldalú Megállapodást (szolgáltató - bekötési vízmérő szerinti felhasználó - elkülönített vízhasználók képviselője) írásos, nyomtatott formában, a szükséges példányszámban (minimum 3 eredeti példány), aláírásával ellátva a képviselőnek
      •     - személyesen átadni,
      •     - vagy postai úton megküldeni.
       
      A szerződési ajánlatban foglaltak a szolgáltatót a Megállapodás átadását vagy kézbesítését követő 15 napig kötik. A Megállapodás ajánlati kötöttségi időben történő visszaküldése esetén a Megállapodás az ellenőrzés során leolvasott mérőállásokkal lép érvénybe, a már meglévő közszolgáltatási szerződés kiegészítő megállapodásaként.
       
      Amennyiben az ajánlati kötöttségi időn belül a Megállapodás nem kerül visszaküldésre, az nem jön létre.
       
      A Megállapodás megkötéséig a szolgáltató és az érintett elkülönített felhasználók között a már megkötött szerződések alapján történik az elszámolás. A Megállapodás megkötését követően, a helyszíni ellenőrzésen végzett teljes körű leolvasás alapján az ÉTV Kft. a bekötési vízmérőre és a mellékmérőkre elszámoló számlákat készít.
       
      A víziközmű-szolgáltatásról szóló 2011. évi CCIX. törvény 52. § (2a) bekezd. és a Víziközmű-szolgáltatásról szóló 2011. évi CCIX. törvény egyes rendelkezéseinek végrehajtásáról szóló 58/2013. (II.27) Kormányrendelet 62. § (5) bekezdésében meghatározott feltételeknek a megállapodás teljes tartalma alatt teljesülniük kell. Az ehhez szükséges intézkedéseket a felhasználó és a képviselő haladéktalanul megteszik (különösen az ún. más vízvételi helyek vízmérőinek hitelesítése és a vízmérők épségének megőrzése, minden további létesítendő vízvételi hely engedélyeztetése, ezekre mellékszolgáltatási szerződés megkötése, a bekötési vízmérőtől kezdődő csatlakozó és belső hálózati szakasz karbantartása).
       
      A feltételek teljesülésében bekövetkező bármely változást haladéktalanul be kell jelenteni a szolgáltató felé.
       
      Leolvasás, elszámolás, eltérések kezelése a Megállapodás időtartama alatt
      A szolgáltató a bekötési vízmérő és mellékvízmérők teljes körű leolvasását a közszolgáltatási és mellékszolgáltatási szerződések szerinti gyakorisággal végzi, a Megállapodásban rögzített rendszeres időpontokban. A leolvasás teljes körűsége biztosításáért a képviselő felel, a leolvasásra csak a képviselő vagy írásbeli meghatalmazottja jelenlétében kerülhet sor.
      A szolgáltatói leolvasások között, a számlákon feltüntetett diktálásra nyitva álló időpontokban érkező, a felhasználó/elkülönített vízhasználók által bediktált mérőállásokról a szolgáltató elszámoló számlát készít. Ennek hiányában részszámla készül az elmúlt 1 év átlagfogyasztási adatai alapján.
      A szolgáltatói leolvasások között a bekötési vízmérő illetve a mellékmérőkön mért összesített vízhasználat között mutatkozó különbözet, mint elfogadott mérési hiba +/- 5% mértékű.
      Ha a bekötési vízmérő, illetve elkülönített vízhasználatok összesített fogyasztásának különbözete meghaladja az elfogadott mérési hibát, a csatlakozó hálózati szakasz esetleges vízveszteségének és elszámolatlan vízvételeinek (a továbbiakban együtt: elszámolatlan vízvétel) felülvizsgálata érdekében az ÉTV Kft. a saját költségén, soron kívüli ellenőrzést végez.
      A vizsgálatra az elszámolatlan vízvételre utaló leolvasási adatok keletkezését követő 30 napon belül kell sort keríteni. Az ellenőrző vizsgálaton a lakóközösség Megállapodást aláíró képviselője és az elkülönített vízhasználók közösen biztosítják a bekötési vízmérő és a mellékvízmérők, valamint a csatlakozó hálózat egyidejű, részletes műszaki felülvizsgálatának lehetőségét.
       
      Amennyiben a leolvasási adatok keletkezésével (szolgáltatói leolvasással) egy időben ellenőrző vizsgálat is történik, - mely során a lakóközösség Megállapodást aláíró képviselője biztosítja a bekötési vízmérő és a mellékvízmérők, valamint a csatlakozó hálózat egyidejű, részletes műszaki felülvizsgálatának lehetőségét - úgy az ÉTV Kft. az ellenőrző vizsgálatot az elszámolatlan vízvételre utaló leolvasási adatok keletkezését követő 30 napon belül megtartandó helyszíni vizsgálatnak tekinti, ezért ismételt helyszíni vizsgálatot nem tart.
       
      Amennyiben az ellenőrző vizsgálaton a lakóközösség nem biztosítja a csatlakozó hálózat illetve a főmérő és az összes mellékmérő egyidejű leolvasását, ellenőrzését, úgy az ÉTV Kft. a rendelkezésére álló, a szolgáltató által leolvasott mérőállások alapján bocsátja ki a bekötési vízmérő számláját, valamint soron kívüli ellenőrzés, leolvasás költséget a lakóközösség (társasház) részére az ÉTV Kft. kiszámlázza. A mindenkor alkalmazott díjak az ÉTV Kft. honlapján (www.erdivizmuvek.hu) találhatók.
       
      A Megállapodásban rögzített elfogadott mérési hibahatárt meghaladó mérték esetén
      • - ha a kivizsgálás szabálytalanságot nem tár fel – a Megállapodásban rögzített, (+/-) 5 %-os elfogadott mérési hiba értéke feletti különbözetet a Szolgáltató jóváírja.
      • - ha az ellenőrzés során megállapításra kerül, hogy a csatlakozó, illetve házi ivóvíz hálózati szakaszon az elfogadott mérési hibát meghaladó vízfogyasztást elszámolatlan vízvétel okozta, az elszámolatlan vízvétel megszüntetéséig a bekötési vízmérő és a mellékvízmérők összesített teljes fogyasztási különbözetét az ÉTV Kft, az esedékes víziközmű-szolgáltatási számlában, egyenlő mértékben az érintett elkülönített vízhasználók részére (terhére vagy javára), valamint a soron kívüli ellenőrzés, leolvasás költséget a lakóközösség (társasház) részére kiszámlázza. Ebben az esetben a Szolgáltató az előző szolgáltatói leolvasás óta esedékes alapdíjakat a bekötési mérő vonatkozásában a főmérő szerinti felhasználó részére kiszámlázza.
       
      Az ÉTV Kft. az elfogadott mérési hibát meghaladó vízfogyasztás számlázását az elfogadott mérési hibahatáron belüli utolsó elszámolástól az elszámolatlan vízvétel megszűnéséig alkalmazhatja. Az elszámolatlan vízvétel megszüntetésének napját a lakóközösség Megállapodást aláíró képviselője 3 napon belül írásban köteles bejelenteni az ÉTV Kft. felé, aki emiatt saját költségén 5 munkanapon belül soron kívüli ellenőrzést és leolvasást végez.
       
      Felhasználói/elkülönített vízhasználói kötelességek a Megállapodás időtartama alatt
      •     - hiteles mellékvízmérő biztosítása,
      •     - a mellékvízmérő cseréjének elvégzése saját költségen,
      •     - a leolvasási gyakoriságnak megfelelő és rendkívüli leolvasások/ellenőrzések lehetőségének a biztosítása,
      •     - a szolgáltatási díj fizetési határidőre történő megfizetése,
      •     - a bekötési vízmérőt követő belső ivóvíz hálózati szakaszok és mellékvízmérők rendszeres ellenőrzése, karbantartása, a feltárt hibák javítása, a vezetékhálózatot érintő bármely műszaki beavatkozás bejelentése, az ellenőrzési lehetőség biztosítása,
      •     - a vízmérő, illetve a hitelesítő plomba megsérülése, meghibásodása esetén a szolgáltató értesítése és a javítás elvégzése,
      •     - az ellenőrzésre szolgáló szolgáltatói plombazár megsérülése esetén a szolgáltató azonnali értesítése, lehetővé téve a szolgáltató általi cserét,
      •     - a belső ivóvíz hálózatot érintő új felhasználási hely kialakítási igénye esetén annak engedélyezetése a szolgáltatóval,
      •     - az elszámolatlan vízvételezési lehetőségek kizárása,
      •     - lakossági és nem lakossági díjtarifát érintő változások azonnali bejelentése,
      •     - felhasználói és képviselet változások határidőben történő bejelentése,
      •     - az Üzletszabályzatban és a Megállapodásban foglalt egyéb kötelezettségek teljesítése.
       
      A Szolgáltató kötelessége a Megállapodás időtartama alatt
      •     - a mellékvízmérők hitelesítésének lejártáról érintettek értesítése írásban,
      •     - a mellékvízmérők cseréjének elvégzése az elkülönített vízhasználó esetleges megbízása alapján, az elkülönített vízhasználó költségére,
      •     - teljes körű leolvasás végzése a leolvasási gyakoriságnak megfelelően a Megállapodás szerint,
      •     - a bekötési vízmérő és a mellékvízmérők összesített fogyasztási különbözetének megállapítása, a különbözet külön szabályok szerinti elszámolása,
      •     - rendszeres rész-, ill. elszámoló számlázás,
      •     - a vezetékhálózatot érintő bármely műszaki beavatkozás bejelentését követően szükség szerint az esetleges ellenőrzés elvégzése,
      •     - lakossági és nem lakossági díjtarifát érintő változások átvezetése,
      •     - felhasználói és képviselet változások bejelentést követő átvezetése,
      •     - az Üzletszabályzatban és a Megállapodásban foglalt egyéb kötelezettségek teljesítése.
       
      A megállapodással rendelkező elkülönített vízhasználó fogyasztásának korlátozása, vagy előrefizetős vízmérő felszerelésével történő biztosítása
      Amennyiben a már megkötött Megállapodással rendelkező elkülönített vízhasználó
      •     - a mérésügyről szóló törvény végrehajtásra kiadott kormányrendeletben előírt határidőn belül a mellékvízmérő hitelesítésről ismételt felszólításra sem gondoskodott
      •     - három egymást követő alkalommal nem teszi lehetővé a Megállapodás szerinti időpontban a mellékvízmérő leolvasását, vagy
      •     - 60 napot meghaladó késedelembe esett,
      • az egyéb jogkövetkezmények viselése mellett tűrni köteles, hogy az ÉTV Kft. az adott felhasználási hely ivóvízfogyasztását korlátozza/felfüggessze, vagy előrefizetős ivóvízmérőt helyezzen el a mérési helyen.
       
      A megkötött megállapodás felmondásának okai:
      •     - a felek közös megegyezése,
      •     - szerződő felek bármelyikének jogszabálynak megfelelő rendes és rendkívüli felmondása,
      •     - közszolgáltatási és/vagy a mellékszolgáltatási szerződés megszűnése, határozott időre történő szerződéskötés esetén a határozott idő lejárta,
      •     - a felek közötti szerződésben rögzített egyéb megszűnési ok bekövetkezése.
      •  
      4. Számlázással kapcsolatos tudnivalók, díjszabás, számlareklamáció, hibás mérés
       
      Díjak
       
      2012. január 1-én hatályba lépett a víziközmű-szolgáltatásról szóló 2011. évi CCIX. törvény, mely a víziközmű szolgáltatások korábbi önkormányzati díjmegállapító jogkörét megszüntette. Az alaptevékenységek díja hatósági áras lett, a víziközmű-szolgáltatásért a felhasználóknak a víziközmű-szolgáltatásról szóló 2011. évi CCIX. törvény és a felhatalmazása alapján kiadott miniszteri rendelet szerint jóváhagyott díjat kell fizetnie.
      Szíves figyelmébe ajánljuk a weboldalunkon elhelyezett díj kalkulátorunkat, mely segítségével a számlája várható összegén felül a becsült díjcsökkentés mértékét is megtudhatja. A víz- és csatornadíjakat, továbbá díj kalkulátorunkat itt érheti el. További kérdése esetén kérjük, forduljon telefonos ügyfélszolgálatunkhoz.

      Rezsicsökkentés

      A rezsicsökkentések végrehajtásáról szóló 2013. évi LIV. törvény a 2013. július 1-től igénybevett szolgáltatások esetében a víziközmű-szolgáltatók által alkalmazott lakossági víz- és csatornaszolgáltatási díjak 10%-os csökkentését írta elő.
      A díjcsökkentés az ÁFÁ-t is tartalmazó egységárakra, azaz az alapdíjakra és a fogyasztással arányos díjakra (továbbá a vízterhelési díjra) egyaránt vonatkozik.

      Érintett felhasználói kör:
      •     - azon természetes személy lakossági felhasználók, akik nem folytatnak jövedelemszerző tevékenységet a felhasználási helyen, társasházak, lakásszövetkezetek, lakóközösségek,
      •     - bérlakás céljára hasznosított felhasználási helyek, ahol ugyan a Felhasználó nem lakossági felhasználó, de magánszemély bérlő használja a szolgáltatást.
      •  
      A rezsicsökkentések végrehajtásáról szóló 2013. évi LIV. törvény szerint a számla első oldalán színesben adunk összegszerű tájékoztatást a számlában számlázott fogyasztás után - a 2013. július 1-t követő elszámolási időszakra vonatkozóan a Felhasználó fizetési kötelezettségéről rezsicsökkentés nélkül. Továbbá a számlában feltűntetésre kerül az Ön megtakarítása Ft-ban a konkrét számlára vonatkozóan, és a 2013. július 1-ét követő időszakra vonatkozó göngyölt megtakarítás egyaránt.

      A fizetendő díj alapdíjból és fogyasztással arányos díjból áll.
      A víziközmű-szolgáltatásról szóló 2011. évi CCIX. törvény tartalmazza az alapdíjra és a fogyasztással arányos díjra vonatkozó rendelkezéseket.
      A rendelkezésre állási alapdíjat definíció szerint a lakossági és a közületi Felhasználók a szolgáltatási díj részeként lakásonként és elkülönített fogyasztási helyenként fizetik azért, hogy a fogyasztási helyenkénti átadási ponton a nap minden időszakában megfelelő minőségű, mennyiségű ivóvíz álljon a Felhasználó rendelkezésére. Tehát hiába nincs az adott fogyasztási helyen vízfogyasztás, a szolgáltatónak a víz vételezésének lehetőségét biztosítania kell. A szolgáltatás folyamatos biztosítása érdekében felmerült költségek forrása a fogyasztástól független alapdíj. Az alapdíj tartalmazza - a többi közműszolgáltatáshoz hasonlóan - az adott szolgáltatás, rendelkezésre állásának díját, és azt a célt szolgálja, hogy a fogyasztás mértékétől függetlenül felmerülő állandó költségek egy részét (közműrendszer fenntartása, hibaelhárítás, 24 órás ügyelet biztosítása, rendszeres vízminőség-ellenőrzés, stb.) arányosabban ossza szét a szolgáltatást folyamatosan vagy csak időszakosan igénybe vevő Felhasználók között.

      A fogyasztással arányos díjat, mint a számla másik összetevőjét - az eddig megszokott módon - az igénybevett szolgáltatás mennyisége után köbméterenként kell fizetni, amely a fogyasztás mértékével arányosan változó összeg.

      Információk a vízterhelési és talajterhelési díjról

      A 2004. január 1-jén életbe lépett 2003. évi LXXXIX. sz. törvénnyel levegő-, víz- és talajterhelési díj került bevezetésre. Ezeket összefoglaló néven környezetterhelési díjnak nevezik.

      Vízterhelési díj
      Hazánkban a teljes körű szennyvíztisztítás hiánya miatt továbbra is szennyező anyagok kerülnek élővizeinkbe. A folyamat megállítása érdekében a kormány megvizsgálta a terhelések további csökkenését célzó beruházások megvalósításának lehetőségét és döntött a vízterhelési díj fokozatos bevezetéséről. Ez a természetes környezet megóvását szorgalmazó intézkedés a "szennyező fizet" elv alapján arányos teherviselést jelent az állam és a környezethasználók között.

      A hatályos törvény értelmében a víziközmű szolgáltatók szedik be a vízterhelést előidéző Felhasználóktól a szolgáltatás árán felül, a vízdíjszámlában külön tételként megjelenő köbméterarányos díjat.

      Talajterhelési díj
      Hosszú évek óta a házi szennyvízszikkasztókon keresztül talajba szivárgó tisztítatlan szennyvíz környezetkárosító, szennyező hatású. A talajterhelési díjat azoknak kell fizetniük, akik előtt megvan a lehetőség arra, hogy a szennyvizüket a települési csatornahálózaton keresztül a tisztító telepre vezessék - azaz az ingatlanuk előtt megépült a csatorna -, de nem élnek vele.

      Talajterhelési díjat a helyi vízgazdálkodási hatósági jogkörbe tartozó szennyvízelhelyezés esetében a szolgáltatott víz mennyisége után kell fizetni, amelyet, csökkenteni kell az ivóvízvezeték meghibásodása következtében elszivárgott, illetve külön jogszabály szerint locsolási célú felhasználásra figyelembe vett vízmennyiséggel.
      A talajterhelési díjjal szeretnék a törvényalkotók ösztönözni a lakosságot a környezetkárosító szennyvízszikkasztás felszámolására, a csatornabekötések létesítésére.
      A talajterhelési díjat helyi adó formájában a helyi önkormányzatok szedik be a vízszolgáltatóktól kapott adatszolgáltatás alapján, ezért bővebb tájékoztatásért kérjük, szíveskedjék a település polgármesteri hivatalának adóirodájához fordulni.

      A számlázásunkról

      Társaságunk nagyságrendileg 45 ezer Ügyfelünknek bocsát ki számlát, lakossági Felhasználók részére jellemzően kéthavi rendszerességgel, nagyfogyasztók részére havonta. A számlázásra vonatkozóan Társaságunk Üzletszabályzatának Általános Szerződési Feltételek 8. pontjában tájékozódhat. Üzletszabályzatunkat itt tekintheti meg: http://www.erdivizmuvek.hu/uzletszabalyzat
       
      A Szolgáltató általi leolvasás várható és a bediktálás elvárt időpontja számláinkon minden esetben feltüntetésre kerül. Számlamagyarázatunk itt érhető el:
      http://www.erdivizmuvek.hu/ugyfelszolgalat/letoltheto_dokumentumok/

      Társaságunknál a következő módokon történhet a fogyasztásmérők leolvasása és a számlázás:
      •     - Szolgáltató által kéthavonta leolvasott, illetve Ügyfeleink által bediktált mérőállások alapján jellemzően kéthavonkénti számlázás lakossági ügyfeleink részére (csak Érd, Diósd és Tárnok településeken).
      •     - Évi egyszeri szolgáltatói leolvasás, a leolvasások között részszámlák készülnek az előző időszaki átlagfogyasztási adatok alapján - bediktált vízmérőállás alapján elszámoló számla készül. Lehetőség van negyedévente történő leolvasásra, mely a Felhasználó külön kérésére történik.  Amennyiben a fogyasztásmérő Szolgáltató általi leolvasása negyedévente történik, úgy ezek időpontja mindig a naptári negyedévek első hónapjainak (január, április, július, október) első hete.
      •     - Szolgáltató általi havi leolvasott mérőállások alapján havi számlázás (kizárólag nagyfogyasztók esetében).
      •  
      A mérőállások bediktálására az alábbi lehetőségeket biztosítjuk Önnek:
      •     - Automata mérőállás rögzítő rendszer segítségével telefonon a +36 23 521771-es számon,
      •     - Elektronikus ügyfélszolgálatunkon a www.erdivizmuvek.hu oldalon,
      •     - SMS-ben a +3620-3927022 telefonszámon.

      Az SMS diktálás elvárt formátuma: c:vizora_L/Kvízmérőazonosító_vízmérőállás. A _ jel szóközt jelent, L, ha lakossági Felhasználó, K, ha közületi Felhasználó. (Egy lakossági Felhasználó diktálása a következőképpen néz ki: c:vizora L0409123451 500).

      Társasházi partnereinknek lehetőségük van a vízmérőállás bejelentést az ugyfelszolgalat@erdivizmuvek.hu e-mailcímünkre megküldeni.
       
      Hibás mérés

      Ha a fogyasztásmérő rendellenesen működik, nem mér, nem lehet leolvasni, vagy a hitelesítés ideje lejárt (a továbbiakban együtt: hibás mérés) a mérőeszköz adatai a számlázás alapjául nem szolgálhatnak.

      A hibás mérés időtartama:
      •     - ha a meghibásodás tényleges időpontja megállapítható, a meghibásodás időpontjától az új fogyasztásmérő felszerelésének időpontjáig terjedő időtartam,
      •     - ha a meghibásodás tényleges időpontja nem állapítható meg, a felek által közösen, becsléssel megállapított időtartam, vagy
      •     - megállapodás hiányában az utolsó mérőleolvasásától az új fogyasztásmérő felszerelésének időpontjáig eltelt időszak, de legfeljebb 12 hónap.
      •  
      A hibás méréssel érintett időszakban a számlázás alapjául szolgáló ivóvíz és szennyvíz mennyiségét az utolsó mérési hiba nélküli elszámolási időszak egy napra számított átlagfogyasztása és a hibás mérés alatt eltelt napok számának szorzataként kell meghatározni. Előzmény fogyasztási adatok hiánya esetén a Szolgáltató a Víziközmű-szolgáltatásról szóló 2011. évi CCIX. törvény egyes rendelkezéseinek végrehajtásáról szóló 58/2013. (II.27) Kormányrendelet 8. sz. melléklete által meghatározott fogyasztási adatokból indul ki.

      Az évenkénti leolvasás, részszámlázás tudnivalói
      Azokon a településeken ahol a Felhasználói igényeknek eleget téve az részszámlázás bevezetésre került, lakossági felhasználóinknak kéthavonta, vagy havi rendszerességgel kerül számla kibocsátásra. Ezeken a településeken évente egyszer történik a Szolgáltató általi vízmérő leolvasás, mely várható időpontja a számlán feltüntetésre kerül.
      Az elszámoló számlából az időközben kiállított részszámlák levonásra kerülnek.
       
      A Szolgáltató által történő évi egyszeri mérőállás leolvasások között Felhasználóink jellemzően kéthavonta részszámlát kapnak, melyben feltüntetett víz- (és csatorna) szolgáltatás mennyisége – alapesetben – az előző év 12 havi fogyasztási adatokból kalkulált kéthavi mennyiség. Amennyiben egy meghatározott időpontban (ennek elvárt időpontja a számlán feltüntetésre kerül) Ön a fogyasztásmérő állását Társaságunk felé eljuttatja (bediktálja), úgy minden esetben elszámoló számla kerül kiállításra.
       
      Tájékoztatjuk továbbá Önt, hogy 2014. évtől kezdődően, amennyiben az évi egyszeri, előre jelzett időszakban vízmérő-leolvasó munkatársunk többszöri felkeresés ellenére sem tudja a vízmérőt leolvasni, a részszámlát ugyancsak kiállítjuk és megküldjük, azonban azzal párhuzamosan felszólító levelet küldünk a Felhasználói szerződéses kötelezettség teljesítésére, és értesítjük a megismételt leolvasás várható időpontjáról.

      Amennyiben nem biztosítja vízmérő Szolgáltató általi leolvasását, úgy a közszolgáltatási szerződés felmondásra kerülhet, mely a víziközmű-szolgáltatás korlátozását/felfüggesztését vonhatja maga után!

      Számlabemutatási típusok
      Papír alapú számlánkat, és az ahhoz kapcsolódó számla magyarázatot itt (link) megtekintheti. Amennyiben további kérdése merülne fel, munkatársaink telefonos ügyfélszolgálatunkon készséggel állnak rendelkezésére. De kérdéseit felteheti írásban is akár az elektronikus ügyfélszolgálati rendszerünkön keresztül, akár az ugyfelszolgalat@erdivizmuvek.hu e-mail címünkre megküldve.
       
      Díjmentes e-számla szolgáltatásunkat a Díjnet e-számla szolgáltató rendszerének használatával veheti igénybe víz- és szennyvízelvezetési szolgáltatásban részesülő ügyfeleink (www.dijnet.hu).
      Az e-számla egy olyan, elektronikus formában kibocsátott számla, amelyen pontosan azok az adatok szerepelnek, mint az eddigi papír alapú, kinyomtatott számlán, és épp olyan hiteles is, ezt garantálja a jogszabály szerinti elektronikus aláírás és az időbélyegző.


      Az e-számla előnyei:
      •     - Számláit az interneten keresztül bármikor és bárhol megtekintheti, és gondoskodhat azok kifizetéséről.
      •     - A számlák a kiállításuk után azonnal az Ön rendelkezésére állnak, valamint a számlák érkezéséről e-mailben értesítést küldünk.
      •     - Nem kell a postán a csekkel sorban állnia, a számlákat és az igazolószelvényeket őriznie.
      •     - Korábbi számláit könnyen visszakeresheti, hiszen ezeket rendezett formában 18 hónapig az interneten elérhetővé tesszük.
      •     - Az adatkapcsolat biztonságos 128 bites SSL titkosítással védett környezetben történik.
      •     - Az elektronikus formában megjelenő számlák esetében nem csak a tárolás, a megőrzés, a visszakeresés lesz egyszerűbb, de a kevesebb papírfelhasználással környezetünket is óvjuk.
      •     - Az e-számla szolgáltatás ingyenes.
      •  
      A regisztráció menetéről és az e-számláról bővebben itt tájékozódhat.

      A hatályos jogszabályok szerint a számla eljuttatásáról oly módon kell gondoskodnunk, hogy a számla kiegyenlítésére Önnek a kézhezvételtől legalább 8 nap álljon rendelkezésére. A számla késedelmes kézhez vétele azonban nem mentesíti a Felhasználót a fizetési kötelezettsége alól.
      A kézbesítésre vonatkozó részletes tájékoztatást Társaságunk Üzletszabályzatának 4. pontja tartalmazza. Üzletszabályzatunkat itt tekintheti meg.
       
      Számla késedelmes kézhezvétele esetén
      Amennyiben aktuális számláját nem kapta kézhez, kérjük, azt jelezze telefonos ügyfélszolgálati munkatársainknak, elektronikus ügyfélszolgálati rendszerünkön keresztül, vagy elektronikus levél formájában az ugyfelszolgalat@erdivizmuvek.hu e-mail címünkre megküldve.
       
      Tájékoztatjuk, hogy ha önhibáján kívül eső okokból (pl. késedelmes kézbesítés esetén) késedelembe esne a számla befizetésével, úgy Társaságunk a számla rendezésére egy pótbefizetési határidő biztosítása mellett kamatmentes befizetési lehetőséget biztosít.

      Számlakifogás
      Felhasználó a számla kézhezvételét követően kifogással élhet az ÉTV Kft-nél. A kifogás bejelentésének a számla kiegyenlítésére akkor van halasztó hatálya, ha azt a felhasználó a fizetési határidő lejártát megelőzően közölte, és a számlán feltüntetett mennyiség alapján számított havi fogyasztás az előző 12 hónap havi átlagfogyasztásának 150 százalékát meghaladja.

      Az ÉTV Kft. köteles a számlakifogást kivizsgálni, és a kifogás közlésétől számított 15 napon belül álláspontjáról a felhasználót írásban értesíteni.
      Ha a számlakifogás benyújtása esetében a fenti, halasztó hatály feltételei nem teljesülnek, úgy a számlareklamáció benyújtásától függetlenül a Felhasználónak a megkifogásolt számlát a fizetési határidőn belül meg kell fizetnie.

      Ha a számlakifogás halasztó hatályúnak minősül, de a kifogást az ÉTV Kft. elutasítja, úgy az elutasítást követően az eredeti (megreklamált, de nem módosított) számlát a válaszlevelünk kézhezvételét követő 8 napon belül késedelmi kamat nélkül fizetheti meg a Felhasználó.
       
      Számlamásolatok díja
      Társaságunknál a számlamásolatok kiadása első ízben mindig díjmentes. Amennyiben rendkívüli iratmásolatra, továbbá nem formanyomtatványon kezelhető, az ügyfélszolgálati iroda által használt igazolásra van szüksége, úgy adatszolgáltatási díj fizetendő. Az aktuális díjakról kérjük, tájékozódjon telefonos ügyfélszolgálatunkon vagy weboldalunkon.
       
      Elektronikus ügyfélszolgálatunkon elérhető lehetőségek a számlázáshoz kapcsolódóan
      Regisztrált felhasználóként elektronikus ügyfélszolgálati rendszerünkön keresztül korábbi számláit is megtekintheti. Továbbá lehetősége van a fizetési mód (csekkes, egyéni átutalás, csoportos beszedés) megváltoztatására, így időt megtakarítva nem kell ügyfélszolgálati irodánkat felkeresnie.
       
      Amennyiben az Ön ingatlana olyan településen található, ahol évi egyszeri leolvasás és részszámlázás került bevezetésre, és a számlázott általány mennyiségét szeretné megnövelni, illetve csökkenteni, úgy erre – és rendkívüli elszámolásra is - lehetőséget biztosítunk.
       
      További kényelmi szolgáltatásunk, hogy regisztrált ügyfélként lehetősége van elektronikus ügyfélszolgálatukon keresztül változtatást kezdeményezni a számlázás módjára vonatkozóan.
      Abban az esetben, ha nem felel meg Önnek a számlázott átalány mennyiség, mivel a tényleges fogyasztás alapján szeretné, ha számláját elkészítenénk, úgy kezdeményezheti a diktálásra történő áttérést. A számlázási mód váltáskor minden esetben elszámoló számlát készít Társaságunk, így szükséges az aktuális vízmérőállás biztosítása is.
       
      A fent leírt lehetőségek igénybevételéhez kérjük, látogassa meg honlapunkat az alábbi elérhetőségen: www.erdivizmuvek.hu/eugyfelszolgalat/


      5. Számlabefizetés
       
      Számláink befizetésére azok keltétől számított 15 napon belül van lehetősége, késedelmi kamat felszámítása nélkül.
      A társaságunk által kibocsátott számlák kiegyenlítésére több lehetőséget biztosítunk:
       
      Csoportos beszedési megbízás
      A számlakifizetés legkényelmesebb módja, amikor Ügyfeleink megbízást adnak a számlavezető bankjuknak, hogy a Szolgáltató számláinak ellenértékét Társaságunk a bankszámláról rendszeresen leemelje. Csoportos beszedési megbízást a bankjánál adhat. Megjelölhető egy felső értékhatár is, ameddig a számlák kiegyenlítését Ön engedélyezi a bank számára.
       
      Amennyiben csoportos beszedési megbízással kívánja vízdíjszámláit kiegyenlíteni, kérjük a számlavezető pénzintézeténél a megbízásában az alábbi adatokat megadni szíveskedjék.
      Jogosult neve: Érd és Térsége Víziközmű Kft.
      Jogosult azonosítója: A10819067
      Fogyasztóazonosító: a számlán található 9 jegyű felhasználói azonosító szám
       
      A számlavezető pénzintézethez eljuttatandó formanyomtatványunkat itt érheti el:
      http://www.erdivizmuvek.hu/ugyfelszolgalat/letoltheto_dokumentumok/
       
      Banki eseti átutalás
      Lehetősége van eseti banki átutalással is rendezni a számla ellenértékét.
      Bankszámlaszámunk: 10102244-58172900-01000001 (Budapest Bank)
      Átutalásnál kérjük, minden esetben tüntesse fel a közleményben a 9 jegyű felhasználó azonosító számot illetve a számla sorszámát!
      Amennyiben átutalásában nem adja meg a számla sorszámát, úgy a beérkezett összeget a legrégebbi ki nem fizetett számlájának teljesítésére számoljuk el.
       
      iCsekk QR kódos befizetés
      iCsekk alkalmazással gyorsan és egyszerűen kifizetheti számláját! Ehhez töltse le Android, vagy iPhone készülékére az alkalmazást és regisztrálja bankkártyáját, majd olvassa be a számla végén található QR kódot!
      További információk: www.erdivizmuvek.hu/icsekk és www.icsekk.hu
       
      Bankkártyás számlakiegyenlítés a Díjnet Zrt rendszerén keresztül
      Amennyiben Ön az e-számla mellett döntött, a www.dijnet.hu weboldalra belépve számláit bankkártyával is könnyedén kiegyenlítheti.
      További információk: www.erdivizmuvek.hu/eszamla
       
      Készpénzes díjbeszedés a felhasználási helyen
      A fogyatékkal élő védendő felhasználók nyilvántartásában szereplő lakossági felhasználó kérelmezheti a számla ellenértékének a felhasználási helyen történő kiegyenlítését. Ennek időpontja kizárólag az ügyfélszolgálati iroda nyitva tartási idejében lehetséges, és a pontos időpontról előzetesen a Felhasználó és az ÉTV Kft. telefonos egyeztetést folytatnak le. A számla nem készpénzes fizetési móddal kerül kiállításra, a számla befizetését a helyszínen aláírt készpénz átvételi elismervény igazolja.
       
      Természetesen készpénzzel illetve bankkártyával is kiegyenlítheti számláját személyesen, Érd, Felső u. 2. szám alatti ügyfélszolgálati irodánkban, nyitvatartási időben.
       
      Kérjük, fordítson figyelmet a vízdíjszámla határidőben történő kiegyenlítésére!
      A fizetési határidőt a számla első oldalát helyzetük el, késedelmes befizetés esetén a szolgáltató jogosult a Ptk. szerinti késedelmi kamat felszámítására.
       
      A fizetési módot legegyszerűbben elektronikus ügyfélszolgálatunkon módosíthatja, ahol jelenlegi folyószámla egyenlegét is megtekintheti!
      További információk: www.erdivizmuvek.hu/eugyfelszolgalat/
       
      6. Fizetéskönnyítési megoldások, védendő felhasználók
       
      Fizetési halasztás
      Amennyiben számlája pénzügyi rendezése nehézséget okoz Önnek, lehetősége van arra, hogy fennálló díjtartozását fizetési határidőt követően teljesítse, amennyiben erre irányuló kérelmét Társaságunkhoz eljuttatja. Kérelme elbírálásra kerül, majd ennek eredményéről írásban értesítjük.

      Részletfizetés
      Amennyiben fizetési nehézségei miatt felhalmozott díjtartozásának, vagy nagyobb összegű számlájának kiegyenlítését egy összegben nem tudja vállalni, kérheti a díjhátraléka részletekben történő megfizetését. Kérelmének jóváhagyása esetén Társaságunk elkészíti a részletfizetési megállapodást, mely a mindkét fél által történő aláírást és a Szolgáltató példányának visszaérkezését követően lép érvénybe. Részletfizetés naptári évenként egyszer kérhető.
      Amennyiben bármely részlet határidőre történő befizetését elmulasztja, a fennmaradó tartozása azonnali egy összegben esedékessé válik a költségekkel és késedelmi kamatokkal együtt, illetve újabb részletfizetési kérelme automatikusan elutasításra kerül. A részletek fizetése mellett a mindenkor esedékes számlákat is ki kell egyenlítenie.

      Részletfizetési lehetőség iránti kérelmét személyesen, telefonos ügyfélszolgálatunkon vagy akár már elektronikus ügyfélszolgálatunkon keresztül is eljuttathatja hozzánk: www.erdivizmuvek.hu/eugyfelszolgalat/
       
      Igénybe vehető támogatások
      A helyi Önkormányzatoknál működő családsegítő szolgálatnál lehetősége van adósságkezelési támogatás igénybevételére (a támogatási forma településenként eltérhet). Az adósságkezelés célja, hogy az igénybevevőket segítse díjhátralékuk (lakhatási költségek körébe tartozó közüzemi díjtartozás) csökkentésében és - lehetőség szerint - azok megszűntetésében.
      Az adósság rendezéséhez többféle támogatás vehető igénybe melyeket a mindenkor hatályos helyi rendeletek szabályoznak. A támogatások igényléséhez mindig a családsegítő szolgálattal való szoros együttműködés szükséges.
       
      Fizetési kedvezmények szociálisan rászoruló védendő felhasználók esetében
      A szociálisan rászoruló védendő felhasználó 12 naptári hónapon belül egy alkalommal részletfizetési kedvezményt vagy fizetési haladékot kérhet. Erre a szociálisan rászoruló felhasználó figyelmét az ÉTV Kft. a fizetési felszólításban felhívja, egyúttal tájékoztatja a szociálisan rászorulót a részletfizetés, illetve a fizetési haladék leghosszabb igénybe vehető időtartamáról és a tervezett fizetési ütemezésről.
      Részletfizetési kedvezmény és fizetési haladék csak olyan szociálisan rászoruló felhasználót illet meg, aki vállalja, hogy a részletfizetés, fizetési haladék igénybevételének időtartama alatt igénybe vett víziközmű-szolgáltatás díját és a tartozás részösszegeit, illetve a tartozás halasztott összegét a víziközmű-szolgáltató által méltányosan megállapított, határidőben és ütemezésben kiegyenlíti.
      Az ÉTV Kft. a szociálisan rászoruló felhasználó fizetési kedvezményre vonatkozó kérelmét 15 napon belül megválaszolja.
      Amennyiben a szociálisan rászoruló Felhasználó a részletfizetési, illetve fizetési haladékra vonatkozó megállapodás feltételeit megszegi, a víziközmű-szolgáltató jogosult a részletfizetésre, illetve fizetési haladékra vonatkozó megállapodás azonnali hatályú felmondására. A részletfizetés, fizetési haladék időtartama alatt a kedvezménnyel érintett díjfizetési kötelezettség vonatkozásában a felhasználót kamat- és kötbérfizetési kötelezettség nem terheli.
      A részletfizetés időtartama az igénylést megelőző 12 hónapban számlázott csatornadíj használatból számított:
      • 1 havi átlagfogyasztás ellenértékét meg nem haladó tartozás esetén legalább két hónap,
      • 3 havi átlagfogyasztás ellenértékét meg nem haladó tartozás esetén legalább öt hónap,
      • 3 havi átlagfogyasztást meghaladó tartozás esetén legalább hat hónap.
      A fizetési haladék időtartama legfeljebb 60 nap, különös méltánylást érdemlő esetben 90 nap. A részletfizetés, fizetési haladék tekintetében a fentiektől - a szociálisan rászoruló felhasználó javára – az ÉTV Kft. eltérhet.

      Védendő Felhasználói kedvezmények
       
      A víziközmű-szolgáltatási jogszabályok a legnehezebb helyzetben lévő lakossági Felhasználókat védelem alá helyezik. Ez azt jelenti, hogy a védendő felhasználók jogosultak bizonyos kedvezményekre, szolgáltatásokra, melyek azonban a víz- és csatornaszolgáltatás díját nem érintik. A védendő felhasználók a kedvezményeket és szolgáltatásokat csak egy felhasználási helyen vehetik igénybe.
      A védendő felhasználók a védelemre jogosító, jogszabályban meghatározott tulajdonságuk alapján szociálisan rászoruló vagy fogyatékkal élő felhasználóként részesülhetnek a víziközmű-szolgáltató által nyújtott, jogszabályban részletesen meghatározott kedvezményben.
      Az igénybevételre vonatkozó részletes szabályokat a Víziközmű-szolgáltatásról szóló 2011. évi CCIX. törvény egyes rendelkezéseinek végrehajtásáról szóló 58/2013. (II.27) Kormányrendelet határozza meg.
      A védendő felhasználók nyilvántartásába történő felvételt Önnek kell kérnie a honlapunkon elérhető adatlap kitöltésével és a rászorultságot igazoló eredeti iratok bemutatásával az igazolás kiállításától számított 30 napon belül az ÉTV Kft. ügyfélszolgálati irodájában. A 30 nap elteltét követően új igazolást kell kérnie. A védendő felhasználói körbe tartozás igazolására az Ön kérelmére a jegyző igazolja, hogy életvitelszerűen tartózkodik a kérelemben megjelölt felhasználási helyen, a védendő felhasználói státuszra jogosító ellátást megállapító szerv, hogy a kérelem benyújtásakor Ön részesül az adott ellátásban.
       
      Szociálisan rászoruló védendő felhasználók
      Szociálisan rászoruló felhasználónak azt a természetes személyt kell tekinteni, aki, vagy akinek a háztartásában élő személy:
      a) a szociális igazgatásról és szociális ellátásokról szóló 1993. évi III. törvény (a továbbiakban: Szoctv.) 32/B. §-a szerinti időskorúak járadékában részesül,
      b) a Szoctv. 33. §-a szerinti aktív korúak ellátására jogosult,
      c) a Szoctv. 38. §-a szerinti lakásfenntartási támogatásban részesül,
      d) a Szoctv. 40–44. §-a szerinti ápolási díjban részesül,
      e) a gyermekek védelméről és a gyámügyi igazgatásról szóló 1997. évi XXXI. törvény (a továbbiakban: Gyvt.) 19. §-a szerinti rendszeres gyermekvédelmi kedvezményben részesül,
      f) a Gyvt. 25. §-a szerinti otthonteremtési támogatásban részesült, a támogatás megállapításától számított 3 éven keresztül,
      g) a Gyvt. 54. §-a szerinti nevelőszülő, aki saját háztartásában neveli a gondozásába helyezett átmeneti vagy tartós nevelésbe vett gyermeket, vagy
      h) a hitelszerződésből eredő kötelezettségeiknek eleget tenni nem tudó természetes személyek lakhatásának biztosításáról szóló törvény alapján a Nemzeti Eszközkezelővel bérleti jogviszonyban áll.
      Amennyiben Ön szociális helyzete alapján rászoruló Felhasználónak minősül, kedvezményként 12 naptári hónapon belül egy alkalommal részletfizetésre és fizetési halasztás igénybevételére jogosult.
      Részletfizetési kedvezmény és fizetési haladék Önt akkor illeti meg, ha vállalja, hogy a részletfizetés, fizetési haladék igénybevételének időtartama alatt igénybe vett víziközmű-szolgáltatás díját és a tartozás részösszegeit, illetve a tartozás halasztott összegét a vízközmű-szolgáltató által méltányosan megállapított, határidőben és ütemezésben kiegyenlíti.
      Ha a részletfizetési, illetve fizetési haladékra vonatkozó megállapodás feltételeit megszegi, a víziközmű-szolgáltató jogosult a részletfizetésre, illetve fizetési haladékra vonatkozó megállapodás azonnali hatályú felmondására. A részletfizetés, fizetési haladék időtartama alatt a kedvezménnyel érintett díjfizetési kötelezettség vonatkozásában kamat- és kötbérfizetési kötelezettség Önt nem terheli.
       
      A részletfizetés időtartama az igénylést megelőző 12 hónapban számlázott ivóvíz felhasználásból számított:
      - egy havi átlagfogyasztás ellenértékét meg nem haladó tartozás esetén legalább két hónap,
      - 3 havi átlagfogyasztás ellenértékét meg nem haladó tartozás esetén legalább öt hónap,
      - 3 havi átlagfogyasztást meghaladó tartozás esetén legalább hat hónap.
       
      A fizetési haladék időtartama legfeljebb 60 nap, különös méltánylást érdemlő esetben 90 nap.
      A részletfizetés, fizetési haladék tekintetében a fentiektől - a szociálisan rászoruló felhasználó javára – az ÉTV Kft. eltérhet.
       
      Fogyatékkal élő védendő felhasználók
      A fogyatékkal élő védendő felhasználót különösen a méréssel, a leolvasással, a számlázással és a díjfizetési módokkal kapcsolatosan igényeinek megfelelő, különleges bánásmódban kell részesíteni.
      A fogyatékkal élő lakossági felhasználó a védendő felhasználók nyilvántartásába történő felvételére való jogosultságát
      a) a Víziközmű-szolgáltatásról szóló 2011. évi CCIX. törvény egyes rendelkezéseinek végrehajtásáról szóló 58/2013. (II.27) Kormányrendelet 10. melléklet A) része szerinti, 30 napnál nem régebbi, kitöltött és aláírt nyomtatvány benyújtásával, és
      b) ha
      ba) vakok személyi járadékában részesül, a juttatást megállapító vagy folyósító szerv által kiadott, a jogosultság fennállását igazoló, 30 napnál nem régebbi határozat vagy igazolás eredeti példányának bemutatásával, vagy a Víziközmű-szolgáltatásról szóló 2011. évi CCIX. törvény egyes rendelkezéseinek végrehajtásáról szóló 58/2013. (II.27) Kormányrendelet 10. melléklet B) része szerinti, 30 napnál nem régebbi, kitöltött és aláírt nyomtatvány benyújtásával;
      bb) fogyatékossági támogatásban részesül, a juttatást megállapító vagy folyósító szerv által kiadott, a jogosultság fennállását igazoló, 30 napnál nem régebbi határozat vagy igazolás eredeti példányának bemutatásával, vagy a Víziközmű-szolgáltatásról szóló 2011. évi CCIX. törvény egyes rendelkezéseinek végrehajtásáról szóló 58/2013. (II.27) Kormányrendelet 10. melléklet B) és C) része szerinti, 30 napnál nem régebbi, kitöltött és aláírt nyomtatvány benyújtásával; vagy
      bc) a víziközmű-szolgáltatás megszüntetése, felfüggesztése a lakossági felhasználó vagy a vele közös háztartásban élő személy életét vagy egészségét közvetlenül veszélyezteti, a 10. melléklet C) része szerinti, 30 napnál nem régebbi, kitöltött és aláírt nyomtatvány benyújtásával igazolhatja.
       
      A fogyatékosság jellegét, amely a fogyatékkal élő felhasználót alkalmatlanná teszi a fogyasztásmérő leolvasására, a mérőállás közlésére, a számlaolvasásra, vagy a számla felhasználási helyen kívüli, készpénzes fizetéstől eltérő kiegyenlítésére, továbbá az fenti bekezdés b) pont bc) alpontjának esetleges fennállását a kezelőorvos, ennek hiányában a háziorvos igazolja a Víziközmű-szolgáltatásról szóló 2011. évi CCIX. törvény egyes rendelkezéseinek végrehajtásáról szóló 58/2013. (II.27) Kormányrendelet 10. melléklet C) része szerinti nyomtatvány kitöltésével. Ha a rehabilitációs szakigazgatási szerv, a Nemzeti Rehabilitációs és Szociális Hivatal szakvéleményezési hatásköre az érintettre kiterjed, a kezelőorvos és a háziorvos a Víziközmű-szolgáltatásról szóló 2011. évi CCIX. törvény egyes rendelkezéseinek végrehajtásáról szóló 58/2013. (II.27) Kormányrendelet 10. melléklet C) része szerinti nyomtatványt e szerv szakvéleménye alapján tölti ki.
      A víziközmű-szolgáltató a fogyatékkal élő felhasználót a rászorultság igazolását követő 8 napon belül nyilvántartásba veszi, és a nyilvántartásba vételről a felhasználót további 8 napon belül írásban tájékoztatja.
      A vakok személyi járadékában vagy fogyatékossági támogatásban részesülő személyt, mint fogyatékkal élő felhasználót nem kell személyes körülményeinek megfelelő, különleges bánásmódban részesíteni, ha vele együtt olyan nagykorú személy él, aki nem fogyatékkal élő felhasználó.
      Az fenti bekezdés b) pont bc) alpontja szerinti körbe tartozó, a felhasználóval egy háztartásban élő fogyatékkal élő személyre tekintettel, a fogyatékkal élőnek nem minősülő felhasználó is kérheti a fogyatékkal élő személyek nyilvántartásába történő felvételét, de ugyanazon fogyatékkal élő személyre tekintettel csak egy felhasználó egy felhasználási hely vonatkozásában szerepelhet a nyilvántartásban jogosultként.
       
      Az fenti bekezdés b) pont ba) és bb) alpontja szerinti körbe tartozó fogyatékkal élő felhasználót megillető különleges bánásmód:
      a) havi (időközi) mérőleolvasás a felhasználási helyen,
      b) készpénzben történő számlakiegyenlítés a felhasználási helyen,
      c) a számla értelmezéséhez az érintett víziközmű-szolgáltató üzletszabályzata szerint nyújtott egyedi segítség (helyszíni számlamagyarázat, számlafordíttatás),
      d) helyszíni (otthoni) ügyintézés lehetősége.
       
      Amennyiben a fogyatékkal élő védendő Felhasználó a Víziközmű-szolgáltatásról szóló 2011. évi CCIX. törvény egyes rendelkezéseinek végrehajtásáról szóló 58/2013. (II.27) Kormányrendelet 10. mellékletének benyújtásával, megfelelően kitöltött és aláírt formában igazolja, hogy a víziközmű-szolgáltatás megszüntetése, felfüggesztése a Felhasználó vagy a vele közös háztartásban élő személy életét vagy egészségét közvetlenül veszélyezteti, úgy díjtartozás esetén a Szolgáltató a közüzemi ivóvíz-szolgáltatás felfüggesztését vagy korlátozását a felhasználási helyen nem foganatosítja.
       
      A védendő felhasználók nyilvántartásba vételéhez szükséges adatlapok, ill. azok kitöltési útmutatója honlapunkról letölthetőek (http://erdivizmuvek.hu/ugyfelszolgalat/letoltheto_dokumentumok/) illetve ügyfélszolgálati irodáinkon vagy telefonos ügyfélszolgálatunkon keresztül is díjmentesen igényelhetőek.
       
       
      7. Szolgáltatáskorlátozás, behajtás

      Fizetési felszólítás, késedelmi kamat
      Amennyiben fizetési határidőn belül nem tesz eleget fizetési kötelezettségének, Társaságunk fizetési emlékeztetőt küld készpénzátutalási megbízással (postai sárga csekk), mely segítéségével a fennálló díjtartozását egy összegben rendezheti. A késedelmes napokra a 2013. évi V. törvény (Ptk.) szerinti késedelmi kamatot számítjuk a vízdíjszámlán feltüntetett fizetési határidőt követő első naptól kezdődően a tartozás kiegyenlítésének napjáig.
       
      Ivóvíz-szolgáltatás korlátozása vagy felfüggesztése
      A Szolgáltató élhet annak lehetőségével, hogy kétszeri igazolt felszólítást követően (tértivevényes levélben ivóvíz-szolgáltatáskorlátozás előtti fizetési felszólítás) a felhasználási helyen a vízszolgáltatást korlátozza vagy felfüggessze. Erre akkor kerülhet sor, ha a megküldött fizetési felszólításunk kézhezvételét követően sem rendezi díjtartozását, illetve nem élt a fizetéskönnyítési lehetőségekkel.
       
      Lakossági Felhasználók esetében a vonatkozó jogszabályok alapján díjtartozás miatt az előző pontban ismertetett lakossági eljárás eredménytelensége esetén az előre egyeztetett időpontban intézkedünk az ivóvíz-szolgáltatás korlátozásáról, a jogszabályi előírások megléte esetén felfüggesztés is történhet. Korlátozás ill. felfüggesztés esetén a közegészségügyi követelmények teljesítéséhez szükséges ivóvízellátást biztosítjuk, mely legalább 20 liter/fő/nap mennyiséget jelent.
      A fenti ivóvíz mennyiséget leggyakrabban csökkentett víznyomással (korlátozás esetén), illetve palackos vagy zacskós vízzel, ill. közkútról (felfüggesztés esetén) biztosítjuk.
      Nem lakossági Felhasználók esetében előre jelzett időpontban a közüzemi ivóvíz-szolgáltatást felfüggeszti és a közszolgáltatási szerződést felmondja.

      A befizetés megtörténtét igazoló bizonylatot legkésőbb az értesítésben szereplő szolgáltatáskorlátozás várható időpontját megelőző munkanapon délelőtt 10 óráig kell Társaságunk fax, vagy e-mail elérhetőségeire elküldenie. Amennyiben a befizetés tényét a személyes felkeresése alkalmával munkatársainknak igazolja, úgy a mindenkor érvényes díjszabás alapján kiszállási díj megfizetése is esedékessé válik.
       
      Amennyiben az ivóvíz-szolgáltatás korlátozásának bevezetése elkerülhetetlen, Ügyfelünk együttműködése esetén a korlátozás vízmérő aknában történik. Együttműködés hiányában közterületen végezzük el a munkálatokat a gerincvezetéken történő korlátozással/ leválasztással, ebben az esetben a helyreállítás költsége jelentősen magasabb. Amennyiben a munkálatok elvégzése során a szilárd burkolat bontása elengedhetetlen, a burkolat-helyreállítási díj megfizetése is esedékessé válik, mely tovább növeli a költségeket.
       
      Amennyiben a fogyatékkal élő védendő Felhasználó a Víziközmű-szolgáltatásról szóló 2011. évi CCIX. törvény egyes rendelkezéseinek végrehajtásáról szóló 58/2013. (II.27) Kormányrendelet 10. mellékletének benyújtásával, megfelelően kitöltött és aláírt formában igazolja, hogy a víziközmű-szolgáltatás megszüntetése, felfüggesztése a Felhasználó vagy a vele közös háztartásban élő személy életét vagy egészségét közvetlenül veszélyezteti, úgy díjtartozás esetén a Szolgáltató a közüzemi ivóvíz-szolgáltatás felfüggesztését vagy korlátozását a felhasználási helyen nem foganatosítja.
       
      A vízkorlátozással és annak helyreállításával kapcsolatosan felmerült költségeit az ÉTV Kft. a vonatkozó jogszabályok alapján a Felhasználóra hárítja. A szolgáltatás helyreállítása csak a tartozás maradéktalan megfizetése vagy egyedi elbírálás esetén a részletfizetési megállapodás megkötése után lehetséges.

      Mellékszolgáltatási szerződés felmondása
      Amennyiben Ön mellékvízmérővel rendelkezik, a megkötött mellékszolgáltatási szerződése a fizetési késedelem miatt kezdeményezett fizetési meghagyás kibocsátását követő 15 napos határidővel felmondásra kerül, amennyiben díjtartozása rendezése ügyében felszólításunk ellenére nem intézkedik. A mellékszolgáltatási szerződés felmondásáról Társaságunk a szerződés felmondásával egyidejűleg tájékoztatja a bekötési vízmérő szerinti Felhasználót, valamint a megbízott képviselőt. (Egy adott bekötési vízmérőhöz tartozó, mellékszolgáltatási szerződéssel rendelkező elkülönített vízhasználók által teljes bizonyító erejű magánokiratban meghatalmazott személy, aki képviseletükben eljár, ha az nem a bekötési vízmérő szerinti felhasználó.)
       
      A mellékszolgáltatási szerződés felmondását követően az Ön elkülönített felhasználói helyen működő mellékvízmérőjén mért fogyasztást figyelmen kívül hagyjuk, az elkülönült felhasználói helyre fizetendő alapdíjakat a bekötési vízmérőre kibocsátott számlában érvényesítjük.
      Amennyiben a díjtartozást a bekötési vízmérő szerinti Felhasználó/Lakóközösség sem rendezi ivó-vízszolgáltatás korlátozását a Szolgáltató a bekötési vízmérőnél elvégzi. 


      Jogi eljárás
      Amennyiben nem intézkedik a díjtartozás rendezése érdekében, követelésünket Társaságunk jogi képviselőjének átadjuk, hogy a kintlévőségünk mielőbbi megtérülése érdekében bírósági úton eljárjon. Jogi képviselő fizetési meghagyásos eljárást kezdeményez, majd ezt követően nem teljesítés esetén gondoskodik a végrehajtási eljárás megindításáról, amely végső esetben akár az ingatlan árverésen történő értékesítéséhez és egyéb szankciókhoz is vezethet.
       
      Amennyiben az előző pontban részletezett jogi eljárás megindítására sor kerül, további költségek merülnek fel, melynek megfizetése az adóst terhelik. Ilyenek pl.: a fizetési meghagyás megindításával összefüggő díj, jogtanácsosi munkadíj, végrehajtási eljárás megindításával kapcsolatban felmerült díj, végrehajtónak fizetendő díjak, költségek, jutalékok, adatszolgáltatások díjai.
       
      8. Műszaki ügyintézés, locsolási kedvezmény, a szolgáltatás megszüntetése
       
      Vízbekötés
      Bővebb információkért kérjük, olvassa el az ivóvízbekötéssel kapcsolatos tájékoztatónkat.
      Elérhetősége: http://www.erdivizmuvek.hu/ugyfelszolgalat/letoltheto_dokumentumok/
       
      Csatornabekötés
      Bővebb információkért kérjük, olvassa el a csatornarákötéssel kapcsolatos tájékoztatónkat.
      Elérhetősége: http://www.erdivizmuvek.hu/ugyfelszolgalat/letoltheto_dokumentumok/

      Nyári locsolási kedvezmény, locsolási célú vízmérő létesítése
      A vonatkozó jogszabályok szerint a szennyvízelvezetési helyről a szennyvízelvezető műbe kerülő szennyvíz mennyisége méréssel (szennyvízmennyiség mérő beépítésével) - mérés hiányában pedig az adott helyen fogyasztott vízmennyiség alapulvételével állapítható meg. Azaz amennyiben a szennyvízmennyiséget külön nem mérik, az elfogyasztott vízmennyiség alapján kell megfizetnie a szennyvízdíjat.
       
      Nem veszi figyelembe az ÉTV Kft. a szennyvíz mennyiségének meghatározásánál az elkülönített mérés hiányában, házikert öntözéséhez kizárólag május 1-jétől szeptember 30-ig terjedő időszakban felhasznált, az elszámolás alapjául szolgáló ivóvízfogyasztás 10 százalékát elérő vízmennyiséget, amennyiben azt a lakossági Felhasználó – az ellenőrzés lehetőségének előzetes értesítés mellőzésével történő felajánlásával – kéri. Az ÉTV Kft. e csatornadíj kedvezményt mennyiségi korrekció útján biztosítja.
      A jogszabályi környezet változása miatt a fenti kedvezményt 2016. évtől már igényelni kell, 2015. évben és az azt megelőző időszakban a kedvezményt igénylés nélkül biztosította az ÉTV Kft. minden lakossági Felhasználónak.
       
      Legkésőbb 2016. február 28-ig a már szerződött lakossági Felhasználók részére az ÉTV Kft. az elkülönített mérés nélküli, locsolási csatornadíj kedvezmény vonatkozásában igénylőlapot juttatott el postai úton. A locsolási csatornadíj kedvezményre jogosító igénylőlap Társaságunk részére történő visszaküldésének határideje 2016. április 15. volt, mely beérkezése esetén az ÉTV Kft. a kedvezményt 2016. május 1-től biztosítja.
       
      Amennyiben az igénylőlap 2016. április 15. után érkezett be az ÉTV Kft-hez, úgy az elkülönített mérés nélküli, locsolási csatornadíj kedvezményt a soron következő elszámolási periódusban biztosítjuk a Felhasználó részére, a korábbi periódusra elmaradt locsolási kedvezmény visszamenőlegesen nem érvényesíthető.
      Új felhasználó esetében az igénylési lehetőség a közszolgáltatási vagy mellékszolgáltatási szerződéskötéskor is lehetséges.
       
      Az elkülönült mérés nélküli, locsolási csatornadíj kedvezmény igénylésének feltételei:
      •     - Írásos igénylés beérkezése a Szolgáltatónak adott év április 15-ig azzal, hogy Felhasználó lehetőséget biztosít Szolgáltatónak, hogy     - az igénybevétel feltételeit előzetes értesítés nélkül ellenőrizze.
      •     - A Felhasználó víziközműből szolgáltatott ivóvizet használ locsolás céljára, és nincs külön mérője a locsolási víz elszámolására.
      •     - A felhasználási helyen hiteles bekötési vagy mellékvízmérő működik.
      •     - Igénylő rendelkezik az ÉTV Kft-vel kötött érvényes, közszolgáltatási vagy mellékszolgáltatási szerződéssel.
      •     - A Felhasználó házikerttel (az ingatlan egybefüggő, beépítetlen, legfeljebb 2000 négyzetméter alapterületű kerthasználatú területrésze, amelyen nem üzletszerű gazdálkodási tevékenység valósul meg) rendelkezik. Ennek tényét Felhasználó a nyilatkozatban aláírásával igazolja
       
      A kérelmet nem szükséges évente meghosszabbítani, a kedvezményt a közszolgáltatási vagy mellékszolgáltatási szerződés tartama alatt az ÉTV Kft. folyamatosan biztosítja.
       
      Felhasználói mérőállás diktálás hiányában a Szolgáltató arányosítással állapítja meg az fenti időpontokban a kedvezmény alapjául szolgáló kezdő és záró időpont mérőállásait, az arányosítással megállapított mérőállástól kerül a kedvezmény alkalmazásra az arányosítással megbecsült mérőállásig, soron kívüli szolgáltatói mérőleolvasást az ÉTV Kft. az elkülönített mérés nélküli, locsolási csatornadíj kedvezmény okán nem végez.
       
      A részletes tájékoztató és igénylőlap itt érhető el:
      http://www.erdivizmuvek.hu/ugyfelszolgalat/letoltheto_dokumentumok/
       
      További locsolási célú csatornadíj-kedvezmény igénybevételéhez a hatályos jogszabályok által szabályozott módon megtervezett és kivitelezett és a Szolgáltató által engedélyezett locsolási mellékvízmérő vagy locsolási ikermérő telepítése szükséges. (További információk a Műszaki ügyintézés részben találhatók.)
       
      A 10%-os mértékű locsolási csatornakedvezmény és a locsolási vízmérő által mért ivóvízmennyiség utáni csatorna-díjkedvezmény együttesen nem vehető igénybe.
       
      Bővebb információkért kérjük, olvassa el a locsolási célú vízmérőkkel kapcsolatos tájékoztatónkat.
      Elérhetősége: http://www.erdivizmuvek.hu/ugyfelszolgalat/letoltheto_dokumentumok/
       
      Több lakásos társasházak, lakóegységek fogyasztásának elkülönült mérése
      Elkülönült vízhasználat mérése elszámolási célú mellékmérő(k) létesítésével
      A mellékvízmérők a bekötési vízmérővel rendelkező ingatlan – általában társasház - lakásainak, elkülönített (egyedi) vízhasználatainak mérésére, elszámolására szolgál. Ebben az esetben a Társasház lakásainak (albetétjeinek) fogyasztásáról önálló számlát bocsát ki a Szolgáltató, az elfogyasztott vízmennyiséget a lakások mellékvízmérői külön-külön mérik.
       
      Bővebb tájékoztatásért kérjük, olvassa el a mellékmérősítéssel kapcsolatos tájékoztatónkat.
      Elérhetősége: http://www.erdivizmuvek.hu/ugyfelszolgalat/letoltheto_dokumentumok/

      Az elkülönült vízhasználat mérése ikermérőkkel
      Az ikermérő egy vagy több ingatlan különböző felhasználási helyei ivóvízhasználatának mérésére szolgál, az ivóvíz bekötővezeték végpontjára csillagpontosan kialakított - a jelenleg üzemelő fővízmérő mellett felszerelt - újabb bekötési vízmérő.
      A legfőbb különbség a mellékvízmérős elszámoláshoz viszonyítva az, hogy minden Felhasználó külön bekötési vízmérővel rendelkezik, így számlázásilag elkülönült módon történik meg a mért mennyiség elszámolása, ebből adódóan fővízmérő-mellékvízmérő mérési különbözet sem jelentkezik.

      Míg a mellékvízmérő tulajdonjoga a Felhasználóé - addig a fővízmérő tulajdonosa a Szolgáltató, így azok hitelesítését, cseréjét is a Szolgáltató végzi saját költségén.
      A főmérősítés megrendelése előtt mindenképpen szükséges egy helyszíni felmérés, amely alátámasztja azt, hogy műszakilag a bekötések kialakítása megfelelő az főmérősítéshez (főmérős akna mérete, állapota, a jelenlegi ivóvíz-hálózat állapota és kialakításának vizsgálata).
      További feltétel, hogy a jelenlegi szabályos fővízmérő akna mérete lehetővé tegye a főmérők egymás mellett történő elhelyezését, továbbá minden lakás külön-külön házi bekötővezeték csatlakozással rendelkezzen a főmérő aknában.
      A helyszíni felmérést Társaságunk végzi el, melynek díja előre fizetendő, az igénybejelentéshez szaktervező által elkészített tervdokumentáció benyújtása szükséges.
       
      Bővebb tájékoztatásért kérjük, keresse telefonos ügyfélszolgálatunkat vagy ügyfélszolgálati irodánkat.
       
      Szolgáltatás szüneteltetése
      A hatályos jogszabályok és Társaságunk Üzletszabályzata szerint a Felhasználó a Szolgáltatóhoz intézett írásbeli nyilatkozatával kezdeményezheti a víziközmű-szolgáltatás szüneteltetését, ha a felhasználási helyet átmenetileg nem használja.
      A szünetelés kérelmezett ideje legfeljebb 1 év lehet.
       
      A szennyvíz elvezetésére irányuló szolgáltatás szüneteltetését, illetve megszüntetését csak a Felhasználó által a népegészségügyi szakigazgatási szervtől beszerzett írásbeli hozzájárulás esetén hajtja végre a Szolgáltató.
      Ha a vízmérőn keresztül tűzivíz-hálózat ellátása is történik, akkor a szüneteltetéséhez a területileg illetékes katasztrófavédelmi kirendeltség írásos engedélye szükséges, a felhasználási hely és a vízmérő gyári számának megjelölésével, melyet a Felhasználónak kell beszereznie.
      A szüneteltetéssel kapcsolatosan a Szolgáltatónál felmerülő díjakat, költségeket a Felhasználó viseli.
       
      Szünetelésre az alábbi feltételek együttes fennállása esetén van lehetőség:
      a) a felhasználó írásban kéri a szüneteltetést és nyilatkozik, hogy a felhasználási helyen rendszeres emberi tartózkodás nincs,
      b) a felhasználó - amennyiben a felhasználási hely víziközmű-szolgáltatásba bekapcsolt ingatlan - nyilatkozik, hogy nem a víziközmű-rendszerből származó egyéb vizet a szennyvíz-törzshálózatba nem kíván vezetni,
      c) a szüneteltetés végrehajtásához a műszaki előfeltételek biztosítottak,
      d) a felhasználó a szünetelés foganatosításával együtt járó költségek előzetes megfizetéséről szóló igazolást, és a felhasználási hely tulajdonosának (amennyiben az nem azonos a felhasználóval) hozzájárulását csatolta.
       
      A Szolgáltató a szüneteltetett víziközmű-szolgáltatás idejére szolgáltatási díjat nem számol fel, így alapdíjat sem.
       
      Szolgáltatás megszüntetése
      A víziközmű-szolgáltatási szerződést közműves ivóvízellátás esetén a felhasználó 30 napos határidővel felmondhatja. Ha a szerződést az ingatlant egyéb jogcímen használó mondja fel, előzetesen a tulajdonos hozzájárulását is be kell szereznie. A víziközmű-szolgáltatási szerződés felmondása nem érintheti hátrányosan az ingatlanon más felhasználó által igénybe vett közműves ivóvíz-szolgáltatást.
       
      Az ivóvíz és/vagy szennyvíz bekötővezetéket Szolgáltató leválasztja a törzshálózatról, és a fogyasztásmérőt leszereli. Ebben az esetben a szolgáltatás újraindítása csak új bekötés létesítéseként végezhető. Tájékoztatjuk, hogy a hatályos jogszabályok szerint az ivóvíz-szolgáltatás megszüntetésével kapcsolatosan felmerült költségeket, továbbá a szilárd útburkolat felbontásával és helyreállításával kapcsolatos költségeket a Felhasználó előzetesen köteles megfizetni a Szolgáltatónak.
       
      Tájékoztatjuk, hogy a munkálatok elvégzéséhez a helyi polgármesteri hivataltól közterület bontási engedély is szükséges, a hivatal egyes esetekben szaktervező által készített forgalomtechnikai tervdokumentáció benyújtását is előírhatja.
       
      A fenti közútkezelői, illetve önkormányzati engedélyek, illetve hozzájárulás birtokában van lehetőség arra, hogy a szolgáltatás megszűntetését a tulajdonos vagy meghatalmazottja írásban kérje Ügyfélszolgálati irodánkban, a fenti összeg(ek) megelőlegezése mellett.
       
      Tájékoztatjuk, hogy az ivóvízbekötés megszüntetésének megrendelésekor a felhasználási helyhez tartozó vevői folyószámláján nem lehet díjtartozás.
      A bekötés megszüntetésekor munkatársaink a vízmérő állását is leolvassák, és az ezen mérőállás alapján záró számlát állítunk ki, mely rendezéséről a felhasználónak gondoskodnia kell.
       
      Egyéb forrásból származó víz, nem közműves ivóvíz (fúrt, ásott kút, csapadékvíz) bevezetése a közműves szennyvízhálózatba (telki vízmérő)
      Amennyiben az ingatlan egyéb vízforrással rendelkezik, és a keletkezett szennyvizeket részben/egészben a közműves szennyvízhálózatba kívánja vezetni, Társaságunkkal egyeztetett helyen, hiteles, ún. telki vízmérővel kell a vízmennyiséget megmérni, mely a csatornadíj számlázás alapját képezi. Ezen vízmérő a Felhasználó tulajdonát képezi, így a mérő beszerzésének, hitelesítésének, a terveztetés és kivitelezés költsége a Felhasználót terheli.
       
      Társaságunk szolgáltatási területén a csapadékvíz, talajvíz, rétegvíz bevezetése a szennyvízcsatornába TILOS!
       
      9. Panaszkezelés, jogorvoslati lehetőségek
       
      Társaságunk a mindenkor hatályos fogyasztóvédelmi és ágazati jogszabályok valamint Társaságunk Üzletszabályzata szerint végzi panaszkezelési tevékenységét.
      Ügyfélszolgálatunk a reklamációkra, panaszokra a hatályos fogyasztóvédelmi jogszabályok által előírt 15 napos határidőn belül, egyéb megkeresésekre 30 napon belül válaszol.
       
      Reklamációját, panaszát a következő módokon juttathatja el Társaságunkhoz:
      • - személyesen az Érd, Felső u. 2. alatti ügyfélszolgálati irodánkban,
      - telefonos ügyfélszolgálatunkon a +36 23 521 751-es telefonszámon,
      - elektronikus ügyfélszolgálatunkon a www.erdivizmuvek.hu webcímen,
      - e-mailben az ugyfelszolgalat@erdivizmuvek.hu címen,
      - telefaxon a +36 23 521 759-es faxszámon,
      - és postai úton a 2031 Érd, Pf. 55 levélcímen.
       
      A hatályos fogyasztóvédelmi jogszabályok szerint első ízben a kifogásával a Szolgáltatót igazolt módon meg kell keresnie.

      Amennyiben a reklamációjának Társaságunk által kivizsgálását követően Önhöz eljuttatott válaszunkban leírtakat nem fogadja el, vagy kifogása van a válasszal kapcsolatban, úgy az alábbi szervekhez fordulhat jogorvoslatért:

      - Érdi Járási Hivatal, Közlekedési és Fogyasztóvédelmi Főosztály Fogyasztóvédelmi Osztály. Címe: 1141 Budapest, Komócsy u. 17-19., Levelezési címe: 1399 Budapest, Pf. 661., Telefon: +36 1 460 2202, E-mail: fogyved@pest.gov.hu, Honlap: www.kormanyhivatal.hu
      - Magyar Energetikai és Közmű-szabályozási Hivatal. Ügyféliroda címe: 1054 Budapest, Bajcsy-Zsilinszky út 52., Levelezési címe: 1388 Budapest, Pf. 88. Telefon: +36 1 459 7777, Fax: +36 1 459 7766, E-mail: mekh@mekh.hu, Honlap: http://www.mekh.hu
      - Pest Megyei Békéltető Testület.  Címe: 1119 Budapest, Etele út 59-61. II. em. 240., Telefon/Fax: +36 1 269 0703, Levelezési cím: 1364 Budapest, Pf.:81, E-mail: pmbekelteto@pmkik.hu, Honlap: http://www.panaszrendezes.hu
       
      Társaságunk a fogyasztói jogvita rendezése érdekében igénybe veszi a békéltető testületi eljárást, de nem veti alá magát döntésének.
       
      Amennyiben az Ön lakóhelye vagy tartózkodási helye nem Pest megye területén található, abban az esetben az Önhöz legközelebb eső Békéltető Testület elérhetőségét az alábbi oldalon találja meg: http://www.bekeltetes.hu/index.php?id=testuletek

      Ügyfélszolgálati irodánkban vagy telefonos ügyfélszolgálatunkon előadott reklamációját vagy panaszát jegyzőkönyvben rögzítjük, mely jegyzőkönyvről lehetősége van a válaszunkkal együtt, vagy már a bejelentéskor azonnal másolati példányt kérnie.
       
      Telefonos ügyfélszolgálatunkkal lefolytatott telefonbeszélgetését rögzítjük, 5 évig megőrizzük és kérésére díjmentesen – elektronikus formátumban - rendelkezésére bocsátjuk.
       
      Ügyfélszolgálati oldalak

      Ügyfélszolgálati oldalak

       
      Ügyfélszolgálati oldalak

      1. Szerződéskötési folyamat, felhasználóváltással kapcsolatos tudnivalók
      2. A vízmérőről
      3. A fővízmérő és a mellékvízmérők mérési különbözete
      4. Számlázással kapcsolatos tudnivalók, díjszabás, számlareklamáció, hibás mérés
      5. Számlabefizetés
      6. Fizetéskönnyítési megoldások, védendő felhasználók
      7. Szolgáltatáskorlátozás, behajtás
      8. Műszaki ügyintézés, locsolási kedvezmény, a szolgáltatás megszüntetése
      9. Panaszkezelés, jogorvoslati lehetőségek

      Munkatársaink személyes és telefonos ügyfélszolgálatunkon állnak Felhasználóink rendelkezésére. Elérhetőségeink és ügyfélfogadási idő:
      http://www.erdivizmuvek.hu/ugyfelszolgalat/elerhetoseg_megkozelites/

      Személyes ügyintézéshez lehetősége van időpontot foglalásra:
      http://www.erdivizmuvek.hu/ugyfelszolgalat/idopont_foglalas/

      Amennyiben az ügyintézés során meghatalmazott jár el, úgy teljes bizonyító erejű magánokiratban foglalt meghatalmazás szükséges az ügyintézéshez.
      Meghatalmazás elérhető:
      http://www.erdivizmuvek.hu/ugyfelszolgalat/letoltheto_dokumentumok/
       
      1. Szerződéskötési folyamat, felhasználóváltással kapcsolatos tudnivalók
       
      Az Érd és Térsége Víziközmű Kft. (továbbiakban: ÉTV Kft., szolgáltató, közszolgáltató, víziközmű-szolgáltató) a vonatkozó, hatályos jogszabályban meghatározott feltételek fennállása esetében a felhasználóval - felhasználási helyenként - közszolgáltatási szerződést köt. A közszolgáltatási szerződés - és annak melléklete, az Üzletszabályzat - célja a közműves ivóvízellátással és közműves szennyvízelvezetéssel és kezeléssel, mint közüzemi szolgáltatással kapcsolatos jogok és kötelezettségek Szolgáltatóra és Felhasználóra vonatkozó szabályainak rögzítése.

      Az ÉTV Kft. közszolgáltatási szerződésmintája és az Üzletszabályzat elérhető weboldalunkon:
      http://www.erdivizmuvek.hu/ugyfelszolgalat/letoltheto_dokumentumok/

      Gazdálkodó szervezet képviseletében a cégkivonatban szereplő képviselő járhat el. A képviselő teljes bizonyító erejű magánokiratba vagy közokiratba foglalt meghatalmazással más személyt is megbízhat a Szolgáltató előtti eljárással. A meghatalmazásban pontosan meg kell fogalmazni annak terjedelmét, pontosan milyen eljárásokban, nyilatkozattételben jogosult a meghatalmazott eljárni, illetőleg kifejezetten nyilatkozni kell a meghatalmazásban arról, hogy a képviselő eljárását a Társaság eljárásaként ismerik el. A meghatalmazáson túlmenően, a meghatalmazott személy személyi azonosítására alkalmas igazolványa bemutatása alapján kerülhet sor ügyintézésre.

      A hatályos jogszabályok szerint a felhasználó személyében bekövetkezett változást a korábbi és az új felhasználó köteles a vízmérőállás megjelölésével a változástól számított 30 napon belül a víziközmű-szolgáltatónak bejelenteni az üzletszabályzatban meghatározottak szerint. A bejelentés elmulasztása esetén a felhasználási helyen fennálló díjtartozás megfizetéséért és a víziközmű-szolgáltatót ért károkért a korábbi és az új felhasználó egyetemlegesen felel.
      A Felhasználóváltás bejelentésére (eladás, bérlet, stb.) Ügyfeleinknek több lehetőséget is biztosítunk:
      A beköltöző Felhasználó nélkül, csak az előző felhasználó bejelentése alapján az új Felhasználó részére nincs lehetőségünk elkészíteni a közszolgáltatási szerződést, a megadott információk alapján Társaságunk felszólítja szerződéskötési kötelezettségére az új tulajdonost.
      Az ingatlan birtokbaadásakor az itt (http://www.erdivizmuvek.hu/ugyfelszolgalat/letoltheto_dokumentumok/ ) elérhető birtokbaadási jegyzőkönyvet javasoljuk kitölteni a pontos elszámolás érdekében.  Ez alapján az előző felhasználónak záró számla készül, akinek ezt, és az esetleg még be nem fizetett számláit, egyéb tartozását ki kell egyenlítenie.

      Természetesen a birtokbaadási jegyzőkönyv nem feltétlenül szükséges a közszolgáltatási szerződés megkötéséhez. A birtokbaadási jegyzőkönyv becsatolásától kizárólag abban az esetben tudunk eltekinteni, ha a felhasználási helyen üzemelő fogyasztásmérő rendszeresen, a szolgáltató által leolvasásra került, és a felhasználó már korábban birtokba került az ingatlanon, és az előző Felhasználó nevére kibocsátott számlákat sajátjaként kezelte, megfizette - vagy a fennálló tartozás megfizetését a felhasználó vállalja.
       
      A víziközmű-szolgáltatásról szóló 2011. évi CCIX. törvény rendelkezései alapján a víziközmű-szolgáltatásba bekapcsolt ingatlan tekintetében a szolgáltató és a lakossági felhasználó között a közszolgáltatási szerződés a víziközmű-szolgáltatás igénybevételével is létrejön.

      A kiköltöző ügyfelünknek lehetősége van nullás igazolást igényelni, mellyel az új ügyfelünk felé igazolhatja, hogy az adott mérőállásig elszámolt Társaságunkkal és a díjak megfizetése is megtörtént.  Amennyiben rendelkeznek nullás igazolással, a Felhasználó változáshoz a vevőnek elegendő beküldenie (e-mailen, faxon, levélben) a szükséges dokumentumok másolatát, mely alapján elkészítjük, és postai úton megküldjük a közszolgáltatási szerződést. Ez esetben ingyenes válaszborítékot mellékelünk a szerződés visszaküldésének megkönnyítéséhez.
       
      A közszolgáltatási szerződéskötéshez szükséges dokumentumok listája a következő webhelyen érhető el:
      http://www.erdivizmuvek.hu/ugyfelszolgalat/letoltheto_dokumentumok/

      A felhasználási hely ellenőrzése

      A Szolgáltató Felhasználó-változás esetén, az új Felhasználóval való szerződéskötést megelőzően, annak feltételeként a bejelentéstől számított 30 napon belül, a felhasználási helyen ellenőrzést tart az alábbi esetekben:
      • - a felhasználási helyen a fogyasztásmérőn szereplő mérőállás, a birtokbaadási jegyzőkönyvön rögzített dátumhoz képest, attól visszamenőleg legalább 13 hónapja nem került a Szolgáltató által leolvasásra,
      • - a felhasználási helyen a birtokbaadási jegyzőkönyvben szereplő fogyasztásmérő gyári száma vagy plombazár száma eltér a Szolgáltató nyilvántartásában szereplő gyári számtól,
      • - a felhasználási helyen a birtokbaadási jegyzőkönyvben szereplő mérőállás alacsonyabb, mint a Szolgáltató rendelkezésére álló utolsó leolvasott mérőállás,
      • - a felhasználási helyen a birtokbaadási jegyzőkönyvben szereplő mérőállás alapján megállapítható, hogy a vízfogyasztás az utolsó szolgáltatói leolvasástól számított előző 12 hónap átlagfogyasztását kétszeresen meghaladja,
      • - a fogyasztásmérő hitelesítési ideje lejárt, a fogyasztásmérő, vagy a fogyasztásmérő leszerelését megakadályozó zár (plomba) sérült,
      • a felhasználási helyen az ivóvíz-szolgáltatás szünetel, vagy korlátozva van.
       
      Az ellenőrzés költségét a lakossági Felhasználók esetében a Szolgáltató, míg nem lakossági Felhasználók esetében az új Felhasználó viseli.
       
      A korábbi vagy az új Felhasználó a szerződés megkötése előtt akkor is kérheti az ellenőrzést, ha annak elvégzése a fentiek szerint nem kötelező. Ennek költségét az ellenőrzést kérő köteles viselni. A helyszíni ellenőrzés díja a Szolgáltató honlapján tekinthető meg.


      2. A vízmérőről
       
      A vízmérők tulajdonjogával, és hitelességével kapcsolatos tudnivalók

      A fővízmérő, (azaz a bekötési vízmérő) a szolgáltató tulajdona. Időszakos cseréje, hitelesítése, meghibásodás esetén javítása a szolgáltató feladata. A bekötési vízmérő hitelességi ideje a hatályos mérésügyi jogszabályok szerint a záróplombán lévő hitelességi dátumot követő
      •             - negyedik év utolsó napja (a 2011. évi vagy korábbi hitelesítésű mérők esetében),
      •             - nyolcadik év utolsó napja (a 2012. évi vagy későbbi hitelesítésű mérők esetében).

      A vízmérőcserének várható időpontjáról a Szolgáltató a lejáró fővízmérővel rendelkező Felhasználót írásban, postai úton értesíti. Ha a Felhasználó nem működik együtt a főmérő díjmentes cseréjében, a Szolgáltató a felhasználási helyen lévő szerződést felmondhatja, és a vízszolgáltatást korlátozhatja ill. felfüggesztheti.
       
      A mellékvízmérő a Felhasználó saját tulajdonát képezi, annak időszakos cseréjéről, hitelesítésről, meghibásodás esetén a javításáról Ügyfelünk köteles gondoskodni saját költségén. A mellékvízmérő hitelességi ideje a plombán lévő hitelességi dátumot követő nyolcadik év utolsó napja.

      Az ÉTV Kft. minden esetben, postai levélben értesíti a lejáró mellékvízmérővel rendelkező Felhasználóit a csere szükségességéről. Amennyiben a mérő újrahitelesítése elmarad, úgy a Szolgáltató a mellékvízmérőre megkötött szolgáltatási szerződést ún. (mellékszolgáltatási szerződést) megszünteti.

      A vízmérők leolvasása

      A fogyasztásmérő leolvasásának gyakoriságát a Szolgáltató jogosult megállapítani azzal, hogy legalább évente egy alkalommal, a Felhasználó kérésére negyedévente – a Felhasználó értesítése mellett – köteles a fogyasztásmérő leolvasására.
       
      Az ÉTV Kft. lakossági felhasználók esetében Érd egyes részein kéthavonta - Érd bizonyos részén, Diósd, Tárnok, Pusztazámor, Remeteszőlős, Herceghalom, Sóskút, és Törökbálint településen évente egyszeri alkalommal, nagyfogyasztóink esetében pedig havonkénti rendszerességgel olvassa a fogyasztásmérőket.
       
      A szolgáltató köteles legalább 5 napos időtartam megjelölésével a Felhasználót értesíteni az éves leolvasás várható idejéről a leolvasás előtti utolsó számlában, számla mellékletében vagy egyéb módon.

      Leolvasás sikertelensége esetén, a leolvasó értesítőt hagy a levélszekrényben vagy fellelhető módon a felhasználási helyen, amelyen fel kell tüntetni a második (ismételt) felkeresés időpontját, és az egyeztetésre alkalmas mobiltelefonszámot. A leolvasás biztosítására a Szolgáltató heti egy munkanapon este 20 óráig lehetőséget ad.

      A hatályos jogszabályok értelmében a Felhasználóinknak lehetősége van negyedévenkénti leolvasást kérni, melyet írásban kell a Szolgáltató felé kezdeményezni. A negyedéves leolvasást előzetes telefonos, vagy helyszíni értesítést követően, a naptári negyedévek első hónapjának (január, április, július és október) első napjaiban végzi el a Szolgáltató.

      A Felhasználó a leolvasás időpontjában külön értesítés nélkül is köteles a vízmérőhely szabad megközelítését és a vízmérő leolvasását biztosítani.
       
      Társaságunk felé a számlán feltüntetett elvárt diktálási időszakban lehetősége van Felhasználóinknak a vízmérőállást eljuttatni, amennyiben a felhasználási helyen évenkénti szolgáltatói leolvasás van.
       
      A vízmérőállás bediktálásakor kizárólag az egész köbmétereket szükséges bediktálnia.
        
      Amennyiben vitatja a vízmérőn mért mennyiséget
      A hitelesítés időpontjában minden mérőberendezés az előírásoknak megfelelő pontossággal mér. A hitelesség lejártának ideje nem feltétlenül jelenti azt, hogy a mérőberendezés nem jól mér. Amennyiben a fővízmérő által mért ivóvízmennyiséget vitatja, lehetősége van a felszerelt bekötési vízmérő Magyar Kereskedelmi Engedélyezési Hivatal (MKEH) mint mérésügyi hatóság által történő rendkívüli pontossági ellenőrzését kérni.

      A rendkívüli pontossági vizsgálat díját a kibocsátott szolgáltatói számla kiegyenlítésével a Felhasználó köteles megelőlegezni.
       
      Amennyiben a rendkívüli pontossági vizsgálaton a fogyasztásmérő „nem felelt meg” minősítést kapott, a kibocsátott számlák esetében számlakorrekcióra kerül sor az ÉTV Üzletszabályzatában leírtak szerint, továbbá a szerelési munkák és a vizsgálat költségei a fogyasztásmérő tulajdonosát terhelik. Amennyiben ez a Szolgáltató, akkor a Felhasználónak az általa előre megelőlegezett rendkívüli pontossági vizsgálat teljes összegét az ÉTV Kft. a vizsgálati jegyzőkönyv kézhezvételét követő 8 munkanapon belül visszautalja.
       
      Abban az esetben, ha a mérőeszköz a Szolgáltató kárára tévedett (a mérő az alsó hibahatárnál kevesebbet mért), a kiállított víz- ill. csatornadíj számlák módosítására nincsen lehetőség.
       
      Amennyiben a vízmérő „megfelelt” minősítést kapott, a vizsgálat költségét az ellenőrzést kezdeményező viseli, és a kiállított víz- ill. csatornadíj számlák módosítására nincsen lehetőség.
       
      Az ellenőrző vizsgálatra nem kerül sor, ha a fogyasztásmérő tulajdonosa – a másik fél részéről bejelentett kárigény tényének elismerésével együtt – más hiteles fogyasztásmérőt szerel fel.

      A vízmérők karbantartásáról, védelméről

      Vízelfolyásra utaló jelek, teendők
      Az ÉTV Kft. Üzletszabályzata szerint legalább 30 naponta egy alkalommal, egyszerű vizsgálattal a házi vízvezeték-hálózatot ellenőrizni kell. Amennyiben az ingatlanon minden vízvételezési hely (pl. vízcsapok, kerti csap, stb.) elzárását követően a vízmérő fogyasztást jelez (nincs nyugalmi állapotban), valahol a házi vezetékhálózatban vízelfolyás történik.
       
      Ezesetben kérjük, szakemberrel ellenőriztesse a házi ivóvízhálózatot. Amennyiben valóban meghibásodásról van szó, úgy kérjük gondoskodjon annak haladéktalan (de legfeljebb 30 napon belüli) elhárításáról, és az elfolyás tényét azonnal jelentse be Társaságunknak az akkor leolvasott vízmérőállással együtt.

      Amennyiben vízelfolyás tapasztalható, és az elfolyt ivóvíz nem került a közműves szennyvízcsatorna törzshálózatba, és a fenti felhasználási hely rendelkezik közműves csatornabekötéssel, a javítást követően lehetősége van Társaságunkhoz (Érd, Diósd és Tárnok településeken az Érd és Térsége Csatorna-szolgáltató (ÉTCS) Kft-hez) kérelemmel fordulni - a javításról készült számla benyújtásával egyidejűleg - a számlázott szennyvízdíj mérséklése érdekében.
      A hatályos jogszabályi előírások szerint a fogyasztási helyen nyilvántartott ügyfelünk köteles a víziközmű-szolgáltató számára a hiba keletkezésének helyét ellenőrizhető módon bemutatni és a javítást számlával igazolni.

      A vízmérők, és a vízmérőhely (akna) karbantartásáról

      Míg a téli hónapokban a fagy ellen kell megvédeni a vízmérőket, a tavaszi és az őszi hónapokban is érdemes rendszeresen a vízmérők állapotát ellenőrizni. Bár nem jellemző, de előfordulhat, hogy bizonyos vízmérő típusoknál, a jelentős külső és belső hőmérséklet különbözet, valamint a nedves levegő miatt, a számlapon akár belülről, akár kívülről pára keletkezik. Ha esetleg ilyen előfordulna Önnél is, javasoljuk, hogy száraz, napos időben nyissa ki az aknafedelet, és hagyja, hogy a hőmérséklet különbözet kiegyenlítődésével ez a jelenség megszűnjön. Természetesen a vízpára semmilyen műszaki hatással nincs a vízmérőre, annak működését, és pontos vízmennyiség mérését nem befolyásolja.
      Amennyiben a párásodás állandósul, kérje szakembereink segítségét, és Ügyfélszolgálatunk elérhetőségein jelezze a mérővel kapcsolatos problémát.

      Itt szeretnénk felhívni figyelmet, hogy a vízmérőakna szabályszerű állapotban tartása a Felhasználó jogszabályi kötelessége. Kérjük, a mérőaknában ne tartson egyéb, oda nem illő tárgyakat (növényeket, télálló zöldségeket, stb.), illetve rendszeresen gondoskodjon annak takarításáról, valamit a vízmérőhöz való szabad hozzáférés (létra, ill. hágcsó megléte) lehetőségéről.

      A vízmérő és a plombazár védelme

      A téli hideg komoly gondokat okozhat a felhasználási hely vízhálózatában, illetve a vízmérőben, ezért kérjük, gondoskodjon ezek fagy elleni védelméről. Az elfagyást leginkább a víztelenítéssel, valamint megfelelő szigeteléssel tudja megakadályozni. Fontos, hogy olyan szigetelőanyagot használjon, ami nedvesség hatására nem veszítni el szigetelőképességét (pl.: hungarocell). Érdemes magát a vízmérőt, illetve a vízmérő akna falait is szigetelni, valamint javasoljuk az akna fedlapját hőszigetelő anyaggal letakarni. Nem csak az időjárás változások által bekövetkezhető problémák elkerülésére kell figyelmet fordítani, ugyanis a vízmérők védelméről is a Felhasználó köteles gondoskodni. A fogyasztásmérők és a leszerelésüket megakadályozó zárak, plombák, záró elemek sértetlen megőrzéséért és védelméért a Felhasználó felelősséggel tartozik. Amennyiben számára felróható okból a vízmérő megrongálódik, vagy eltulajdonítják, a javítás, illetve a vízmérő pótlása, szerelése, továbbá hitelesítése költségeit a Szolgáltató részére megtéríteni köteles.
      Felhívjuk figyelmét, hogy amennyiben a Felhasználó a záró bélyeg vagy plomba hiányát nem jelenti be a Szolgáltató felé, abban az esetben a víziközmű-szolgáltató kártérítési igényt érvényesíthet, illetve a szabálytalan közműhasználatra utaló jel alapján jogosult az Üzletszabályzat szerinti pótlólagos számlakibocsátásra és jogosult a víziközmű-szolgáltatás korlátozására és felfüggesztésére, ha a hiteles mérés feltételei a helyszínen nem állíthatóak helyre.
       
      3. A fővízmérő és a mellékvízmérők mérési különbözete
       
      Társasházak vagy több lakásos ingatlanok esetében a lakóközösség és a szolgáltató közötti elszámolás alapja a bekötési vízmérő (fővízmérő), mely az ingatlan által felhasznált teljes vízmennyiséget méri. A fővízmérő a telek határától általában 1 méteres sávban kiépült fővízmérős aknában kerül elhelyezésre, az ezt követő, telken ill. házon belüli vezetékrendszer a lakóközösség, míg a lakásmellékmérő az adott lakástulajdonos tulajdonában van.

      1991 óta jogszabály teszi lehetővé, hogy a többlakásos házakban az egyes lakóknak a fogyasztását mellékvízmérőkkel mérjék meg. Az így megmért egyéni fogyasztásról a szolgáltató külön-külön számlát készít.

      Az ingatlanon fogyasztott víz mennyisége szempontjából alapesetben a bekötési vízmérő az irányadó. A bekötési vízmérő és az elkülönített vízhasználatokat mérő mellékvízmérők mérési különbözeteként megállapított vízfogyasztás után víziközmű szolgáltatási díjat a bekötési vízmérő szerinti felhasználó köteles a Szolgáltatónak megfizetni.
      A víziközmű-szolgáltató az elszámolás alapjául szolgáló fogyasztásmérőkön mért fogyasztásról nyilvántartást vezet. Amennyiben az elszámolás a főmérőn mért mennyisége alapján történik, úgy az ÉTV Kft. a bekötési vízmérő és a mellékvízmérők aktuális és az ezt megelőző állásáról, valamint a mérési különbözetről a szolgáltatói leolvasást követően kiállított számla mellékletében tájékoztatja a bekötési vízmérő felhasználóját.
       
      A bekötési vízmérő és az elkülönített vízhasználatokat mérő mellékvízmérők által mért mennyiség csak nagyon ritkán azonos, azaz mérési különbözet keletkezik.
      Fogyasztási különbözet esetén a bekötési vízmérő szerinti felhasználó köteles a Szolgáltatónak megfizetni a különbözeti ivóvíz mennyiség (és az arra eső csatornaszolgáltatási díj) ellenértékét.

      A fő- és mellékvízmérők közötti különbségek okozta probléma jelentősége miatt a kérdéssel több alkalommal foglalkozott, azt vizsgálta a Nemzeti Fogyasztóvédelmi Hatóság és a Magyar Kereskedelmi Engedélyezési Hivatal, mint mérésügyi hatóság is.

      A fő- és mellékvízmérő közötti különbséget az alábbiak okozhatják:
      • - A főmérőt követő hálózaton (lakóközösség tulajdonában lévő vezetékszakaszon) van méretlen fogyasztási hely (pl. kerti csap, közös helyiség, garázs stb.). Ilyen esetben az ezeken a helyeken vételezett víz mennyisége jelentkezik a főmérőn, de egyetlen mellékmérő sem méri.
      • - A főmérőt követő csővezetéken, de a mellékmérőket megelőző szakaszon szivárgás, csőtörés van. Ebben az esetben is a főmérőn átfolyik a víz, de egyetlen mellékmérő sem méri, így a főmérő számlájában ez a vízmennyiség jelentkezni fog. Figyelem! A csőtöréseknél a víz 90%-a nem jelenik meg a felszínen!
      • - A vízmérők leolvasása nem azonos időpontban történik.
      • - A mellékmérők sikertelen leolvasásakor egy becsült mérőállás alapján állapítja meg a Szolgáltató a fogyasztást, ami eltérhet a valóságostól.
      • - A leolvasott, vagy az ajtóra kiírt, illetve bediktált érték nem felel meg a valóságnak (szándékos vagy véletlen hiba).
      • - Valamelyik, esetleg több mellékmérő kevesebb, vagy több fogyasztást mér, mint ami valójában átfolyt rajta (szorul, megáll, gyorsul). Ebben az esetben is arról van szó, hogy a főmérőn átfolyt víz mennyisége nem teljes mértékben, vagy egyáltalán nem jelentkezik a mellékmérők összesítésében.
      • - Előfordulhat, hogy „esetleges műszaki beavatkozások” miatt valamelyik Felhasználónál a mellékmérő nem a valós fogyasztást mutatja. Ebben az esetben a főmérőn átfolyt víz mennyiségéből nem kerül levonásra ezen a mellékmérőn „méretlenül” átfolyt víz, így a főmérőre készült számlában fog megjelenni ez a fogyasztás.
      • - A mellékvízmérők által mért felhasználás közötti különbség adódhat a vízmérők (fő és mellék) mérési pontatlanságából, és a vízmérők különböző indulási érzékenységéből. A mellékmérők függőlegesen történő beépítéssel már nem olyan érzékenyek, lassabban indulnak. Függetlenül attól, hogy a főmérő és a lakásokba felszerelt mellékvízmérők mérési pontosság szempontjából nem azonos kategóriába vannak sorolva, a Magyar Kereskedelmi Engedélyezési Hivatal (MKEH) hiteles mérésre szolgáló eszköznek fogadja el a vízmérőket, amennyiben a megengedett hibahatáron belül mérnek.
      • - A fő- és mellékmérők működési elvüket tekintve alapvetően eltérőek.
      •  
      A felsorolt eltérési okok jelentkezhetnek külön-külön, de együttesen is.
       
      Amennyiben a fővízmérő és a mellékvízmérők közötti mérési különbözet tartós, ikerházaknál, vagy kisebb társasházaknál megoldásként javasoljuk a főmérősítés lehetőségét.
      Részletesebben erről a műszaki ügyintézés oldalon, az elkülönült vízhasználat mérése ikermérőkkel alfejezetben olvashat.

      Eljárás teljes körű mellékvízmérősítés esetén
       
      A víziközmű-szolgáltatásról szóló 2011. évi CCIX. törvény 52.§. (2a) bekezdése szerint a mellékszolgáltatási szerződéssel rendelkező elkülönített vízhasználók kérhetik, hogy a víziközmű-szolgáltatási díj elszámolásának alapja kizárólag a mellékvízmérőkön mért fogyasztás legyen.
      A kérelmező a teljes körű mellékvízmérősítés igénybevételével kapcsolatban személyesen az ügyfélszolgálati irodában, a telefonos ügyfélszolgálaton vagy az ÉTV Kft. honlapján (www.erdivizmuvek.hu) kaphat tájékoztatást.
      Az igénybejelentéshez kapcsolódó nyilatkozat-minta, képviselő személyére vonatkozó magánokirat-minta valamint a megállapodás-tervezet az ügyfélszolgálaton térítésmentesen hozzáférhetőek, vagy az ÉTV Kft. honlapjáról (www.erdivizmuvek.hu) letölthetőek.
       
      A kérelem benyújtásának előfeltételei:
      • - a bekötési vízmérő mellett az elkülönített vízhasználók elkülönített vízhasználati helye és más vízvételi helyek kizárólag hiteles, plombával vagy záróbélyeggel ellátott mellékvízmérőkkel és hatályos mellékszolgáltatási szerződéssel rendelkeznek, és
      • - a mellékvízmérőkön és a bekötési vízmérőn mért fogyasztási adatok, valamint a helyszíni ellenőrzés alapján a csatlakozó hálózati szakaszon a karbantartás elmaradására visszavezethető vízveszteség vagy az elszámolatlan vízvétel lehetősége kizárható.
      • - A benyújtandó kérelem tartalma:
      • - a kérelemmel érintett felhasználási hely (ingatlan) címe, helyrajzi száma,
      • - az adott bekötési vízmérőhöz tartozó, mellékszolgáltatási szerződéssel rendelkező elkülönített vízhasználók által aláírt teljes bizonyító erejű magánokirat, melyben közlik a víziközmű-szolgáltatóval a képviseletükben eljáró természetes személy esetén annak nevét, lakcímét, anyja nevét, születési helyét és idejét, jogi személy, jogi személyiséggel nem rendelkező szervezet esetén annak székhelyét, cégjegyzékszámát, adószámát, képviselőjének nevét, lakcímét, anyja nevét (továbbiakban: képviselő), ha az nem a bekötési vízmérő szerinti felhasználó vagy a bekötési vízmérő szerinti közös képviselő,
      • - a képviselő postai ill. telefonos valamint e-mail-es elérhetősége,
      • - a helyszíni ellenőrzés alapjául szolgáló, a csatlakozó hálózati szakasz megvalósulási állapotáról, jogosultsággal rendelkező tervező által készített és aláírásával ellátott, a kérelem benyújtását megelőző 90 napnál nem régebbi műszaki dokumentáció (állapotterv),
      • - megbízott képviselő által a teljes mellékmérősítés feltételeinek való megfelelésről kitöltött nyilatkozat,
      • - a mellékvízmérők és a bekötési vízmérő egyidejű leolvasásának időpontjára vonatkozó javaslat - az ÉTV Kft. gyakorlatával összhangban.
       
      A benyújtott kérelem elbírálása
      Az ÉTV Kft. a benyújtott kérelem tartalmi elemeit (a felhasználási hely adatai, kapcsolódó mellékszolgáltatási szerződések megléte) nyilvántartásával is összehasonlítva ellenőrzi, amennyiben szükséges azt kiegészítésre, hiánypótlásra visszaküldi.
       
      A szolgáltató ellenőrzi továbbá, hogy a bekötési vízmérő szerinti felhasználónak és az elkülönített felhasználóknak lejárt fizetési határidejű díjtartozása az érintett felhasználási helyeken van-e. Amennyiben a szolgáltató lejárt fizetési határidejű díjtartozást tart nyilván, az érintett felhasználási helyeken, úgy azok rendezéséig a közszolgáltatási szerződés tárgyi Megállapodással való módosítására (kiegészítésére) nem kerülhet sor.
       
      A fenti feltételek megfelelőssége esetén a kérelmező képviselővel 8 napon belül az ÉTV Kft. felveszi a kapcsolatot, időpont egyeztetése végett (telefonon, SMS-ben, vagy e-mailben). Sikertelen kapcsolatfelvétel esetén, postai úton írásban tájékoztatja az ÉTV Kft. a képviselőt az időpont egyeztetés lehetőségéről, a kérelem benyújtásától számított 15 napon belül.
       
      Amennyiben a fenti feltételek nem teljesülnek (hiányos, vagy nem megfelelő kérelem, vagy díjtartozás) úgy a kérelem benyújtásától számított 15 napon belül az ÉTV Kft. írásban tájékoztatja a kérelmező képviselőt a hiánypótlási kötelezettségről, díjtartozás rendezésnek szükségességéről.
       
      Az előre egyeztetett időpontban - a benyújtott tervdokumentáció alapján - a képviselő részvételével a szolgáltató helyszíni ellenőrzést végez. Adott évben, adott felhasználási hely tekintetében az első előre egyeztetett ellenőrzést és egy esetlegesen szükséges hibajavítási ellenőrzést díjmentesen, míg minden további, a kérelem elbírálhatóságához előírt ellenőrzést meghatározott díjazás ellenében végez el a szolgáltató. A mindenkor alkalmazott díjak az ÉTV Kft. honlapján (www.erdivizmuvek.hu) találhatók.
       
      Ennek során ellenőrzi:
      • - a bekötési vízmérő és mellékvízmérők közötti csatlakozó hálózat műszaki állapotát,
      • - a bekötési vízmérő mellett az elkülönített vízhasználati helyek és más vízvételi helyek teljes körű mérősítésének meglétét,
      • - az elkülönített felhasználási helyek összes vízvételi lehetőségének mellékmérővel történő mérését,
      • - a mellékvízmérők hitelességét és az azt igazoló plomba vagy bélyegzés sérülésmentes állapotát,
      • - szolgáltató által elhelyezett plombazár(ak) számát és állapotát,
      • - a vízmérők beszerelési állapotát (függőleges vagy vízszintes beépítés),
      • - a vízmérők egyszerű vizsgálattal történő működőképességét (nem álló mérő, befolyásolásra utaló jel nem látható, stb.),
      • - az adott mellékvízmérő felszereléséhez kiadott szolgáltatói hozzájárulásban foglaltaknak való megfelelőséget, 
      • - az elkülönített vízhasználók szolgáltatói nyilvántartásban szereplő adatait.
       
      Az elkülönített vízhasználóknak vagy képviselőjüknek minden elkülönített vízhasználati helyen egy időben (egy kiszállással) lehetővé kell tenniük az ellenőrzést a Szolgáltató számára.
      Amennyiben az előre egyeztetett időpontban a kérelmezők nem teszik lehetővé a teljes körű ellenőrzést, ennek ténye az ellenőrzési jegyzőkönyvben rögzítésre kerül. Az eljárás a képviselő által az ellenőrzésre írásban megadott új időpontig szünetel. Ha a képviselő 15 napon belül az ismételt kivizsgálásra új időpontot nem egyeztet, az ÉTV Kft. a kérelmet elutasítja.
      A helyszíni ellenőrzésről az ÉTV Kft. minden esetben jegyzőkönyvet vesz fel. Az ellenőrzés során feltárt nem megfelelőségi hiba esetén a javításról a lakóközösségnek saját költségén kell gondoskodnia, melyet követően a képviselő írásos jelzése alapján ismételt vizsgálat elvégzésére kerül sor, annak kézhezvételétől számított 15 napon belül. Eredményes helyszíni ellenőrzés esetén az ÉTV Kft. azonnal teljes körű leolvasást is végez.
       
      A megállapodás megkötése
      Az eredményes helyszíni ellenőrzést követő 15 napon belül az ÉTV Kft. köteles a háromoldalú Megállapodást (szolgáltató - bekötési vízmérő szerinti felhasználó - elkülönített vízhasználók képviselője) írásos, nyomtatott formában, a szükséges példányszámban (minimum 3 eredeti példány), aláírásával ellátva a képviselőnek
      •     - személyesen átadni,
      •     - vagy postai úton megküldeni.
       
      A szerződési ajánlatban foglaltak a szolgáltatót a Megállapodás átadását vagy kézbesítését követő 15 napig kötik. A Megállapodás ajánlati kötöttségi időben történő visszaküldése esetén a Megállapodás az ellenőrzés során leolvasott mérőállásokkal lép érvénybe, a már meglévő közszolgáltatási szerződés kiegészítő megállapodásaként.
       
      Amennyiben az ajánlati kötöttségi időn belül a Megállapodás nem kerül visszaküldésre, az nem jön létre.
       
      A Megállapodás megkötéséig a szolgáltató és az érintett elkülönített felhasználók között a már megkötött szerződések alapján történik az elszámolás. A Megállapodás megkötését követően, a helyszíni ellenőrzésen végzett teljes körű leolvasás alapján az ÉTV Kft. a bekötési vízmérőre és a mellékmérőkre elszámoló számlákat készít.
       
      A víziközmű-szolgáltatásról szóló 2011. évi CCIX. törvény 52. § (2a) bekezd. és a Víziközmű-szolgáltatásról szóló 2011. évi CCIX. törvény egyes rendelkezéseinek végrehajtásáról szóló 58/2013. (II.27) Kormányrendelet 62. § (5) bekezdésében meghatározott feltételeknek a megállapodás teljes tartalma alatt teljesülniük kell. Az ehhez szükséges intézkedéseket a felhasználó és a képviselő haladéktalanul megteszik (különösen az ún. más vízvételi helyek vízmérőinek hitelesítése és a vízmérők épségének megőrzése, minden további létesítendő vízvételi hely engedélyeztetése, ezekre mellékszolgáltatási szerződés megkötése, a bekötési vízmérőtől kezdődő csatlakozó és belső hálózati szakasz karbantartása).
       
      A feltételek teljesülésében bekövetkező bármely változást haladéktalanul be kell jelenteni a szolgáltató felé.
       
      Leolvasás, elszámolás, eltérések kezelése a Megállapodás időtartama alatt
      A szolgáltató a bekötési vízmérő és mellékvízmérők teljes körű leolvasását a közszolgáltatási és mellékszolgáltatási szerződések szerinti gyakorisággal végzi, a Megállapodásban rögzített rendszeres időpontokban. A leolvasás teljes körűsége biztosításáért a képviselő felel, a leolvasásra csak a képviselő vagy írásbeli meghatalmazottja jelenlétében kerülhet sor.
      A szolgáltatói leolvasások között, a számlákon feltüntetett diktálásra nyitva álló időpontokban érkező, a felhasználó/elkülönített vízhasználók által bediktált mérőállásokról a szolgáltató elszámoló számlát készít. Ennek hiányában részszámla készül az elmúlt 1 év átlagfogyasztási adatai alapján.
      A szolgáltatói leolvasások között a bekötési vízmérő illetve a mellékmérőkön mért összesített vízhasználat között mutatkozó különbözet, mint elfogadott mérési hiba +/- 5% mértékű.
      Ha a bekötési vízmérő, illetve elkülönített vízhasználatok összesített fogyasztásának különbözete meghaladja az elfogadott mérési hibát, a csatlakozó hálózati szakasz esetleges vízveszteségének és elszámolatlan vízvételeinek (a továbbiakban együtt: elszámolatlan vízvétel) felülvizsgálata érdekében az ÉTV Kft. a saját költségén, soron kívüli ellenőrzést végez.
      A vizsgálatra az elszámolatlan vízvételre utaló leolvasási adatok keletkezését követő 30 napon belül kell sort keríteni. Az ellenőrző vizsgálaton a lakóközösség Megállapodást aláíró képviselője és az elkülönített vízhasználók közösen biztosítják a bekötési vízmérő és a mellékvízmérők, valamint a csatlakozó hálózat egyidejű, részletes műszaki felülvizsgálatának lehetőségét.
       
      Amennyiben a leolvasási adatok keletkezésével (szolgáltatói leolvasással) egy időben ellenőrző vizsgálat is történik, - mely során a lakóközösség Megállapodást aláíró képviselője biztosítja a bekötési vízmérő és a mellékvízmérők, valamint a csatlakozó hálózat egyidejű, részletes műszaki felülvizsgálatának lehetőségét - úgy az ÉTV Kft. az ellenőrző vizsgálatot az elszámolatlan vízvételre utaló leolvasási adatok keletkezését követő 30 napon belül megtartandó helyszíni vizsgálatnak tekinti, ezért ismételt helyszíni vizsgálatot nem tart.
       
      Amennyiben az ellenőrző vizsgálaton a lakóközösség nem biztosítja a csatlakozó hálózat illetve a főmérő és az összes mellékmérő egyidejű leolvasását, ellenőrzését, úgy az ÉTV Kft. a rendelkezésére álló, a szolgáltató által leolvasott mérőállások alapján bocsátja ki a bekötési vízmérő számláját, valamint soron kívüli ellenőrzés, leolvasás költséget a lakóközösség (társasház) részére az ÉTV Kft. kiszámlázza. A mindenkor alkalmazott díjak az ÉTV Kft. honlapján (www.erdivizmuvek.hu) találhatók.
       
      A Megállapodásban rögzített elfogadott mérési hibahatárt meghaladó mérték esetén
      • - ha a kivizsgálás szabálytalanságot nem tár fel – a Megállapodásban rögzített, (+/-) 5 %-os elfogadott mérési hiba értéke feletti különbözetet a Szolgáltató jóváírja.
      • - ha az ellenőrzés során megállapításra kerül, hogy a csatlakozó, illetve házi ivóvíz hálózati szakaszon az elfogadott mérési hibát meghaladó vízfogyasztást elszámolatlan vízvétel okozta, az elszámolatlan vízvétel megszüntetéséig a bekötési vízmérő és a mellékvízmérők összesített teljes fogyasztási különbözetét az ÉTV Kft, az esedékes víziközmű-szolgáltatási számlában, egyenlő mértékben az érintett elkülönített vízhasználók részére (terhére vagy javára), valamint a soron kívüli ellenőrzés, leolvasás költséget a lakóközösség (társasház) részére kiszámlázza. Ebben az esetben a Szolgáltató az előző szolgáltatói leolvasás óta esedékes alapdíjakat a bekötési mérő vonatkozásában a főmérő szerinti felhasználó részére kiszámlázza.
       
      Az ÉTV Kft. az elfogadott mérési hibát meghaladó vízfogyasztás számlázását az elfogadott mérési hibahatáron belüli utolsó elszámolástól az elszámolatlan vízvétel megszűnéséig alkalmazhatja. Az elszámolatlan vízvétel megszüntetésének napját a lakóközösség Megállapodást aláíró képviselője 3 napon belül írásban köteles bejelenteni az ÉTV Kft. felé, aki emiatt saját költségén 5 munkanapon belül soron kívüli ellenőrzést és leolvasást végez.
       
      Felhasználói/elkülönített vízhasználói kötelességek a Megállapodás időtartama alatt
      •     - hiteles mellékvízmérő biztosítása,
      •     - a mellékvízmérő cseréjének elvégzése saját költségen,
      •     - a leolvasási gyakoriságnak megfelelő és rendkívüli leolvasások/ellenőrzések lehetőségének a biztosítása,
      •     - a szolgáltatási díj fizetési határidőre történő megfizetése,
      •     - a bekötési vízmérőt követő belső ivóvíz hálózati szakaszok és mellékvízmérők rendszeres ellenőrzése, karbantartása, a feltárt hibák javítása, a vezetékhálózatot érintő bármely műszaki beavatkozás bejelentése, az ellenőrzési lehetőség biztosítása,
      •     - a vízmérő, illetve a hitelesítő plomba megsérülése, meghibásodása esetén a szolgáltató értesítése és a javítás elvégzése,
      •     - az ellenőrzésre szolgáló szolgáltatói plombazár megsérülése esetén a szolgáltató azonnali értesítése, lehetővé téve a szolgáltató általi cserét,
      •     - a belső ivóvíz hálózatot érintő új felhasználási hely kialakítási igénye esetén annak engedélyezetése a szolgáltatóval,
      •     - az elszámolatlan vízvételezési lehetőségek kizárása,
      •     - lakossági és nem lakossági díjtarifát érintő változások azonnali bejelentése,
      •     - felhasználói és képviselet változások határidőben történő bejelentése,
      •     - az Üzletszabályzatban és a Megállapodásban foglalt egyéb kötelezettségek teljesítése.
       
      A Szolgáltató kötelessége a Megállapodás időtartama alatt
      •     - a mellékvízmérők hitelesítésének lejártáról érintettek értesítése írásban,
      •     - a mellékvízmérők cseréjének elvégzése az elkülönített vízhasználó esetleges megbízása alapján, az elkülönített vízhasználó költségére,
      •     - teljes körű leolvasás végzése a leolvasási gyakoriságnak megfelelően a Megállapodás szerint,
      •     - a bekötési vízmérő és a mellékvízmérők összesített fogyasztási különbözetének megállapítása, a különbözet külön szabályok szerinti elszámolása,
      •     - rendszeres rész-, ill. elszámoló számlázás,
      •     - a vezetékhálózatot érintő bármely műszaki beavatkozás bejelentését követően szükség szerint az esetleges ellenőrzés elvégzése,
      •     - lakossági és nem lakossági díjtarifát érintő változások átvezetése,
      •     - felhasználói és képviselet változások bejelentést követő átvezetése,
      •     - az Üzletszabályzatban és a Megállapodásban foglalt egyéb kötelezettségek teljesítése.
       
      A megállapodással rendelkező elkülönített vízhasználó fogyasztásának korlátozása, vagy előrefizetős vízmérő felszerelésével történő biztosítása
      Amennyiben a már megkötött Megállapodással rendelkező elkülönített vízhasználó
      •     - a mérésügyről szóló törvény végrehajtásra kiadott kormányrendeletben előírt határidőn belül a mellékvízmérő hitelesítésről ismételt felszólításra sem gondoskodott
      •     - három egymást követő alkalommal nem teszi lehetővé a Megállapodás szerinti időpontban a mellékvízmérő leolvasását, vagy
      •     - 60 napot meghaladó késedelembe esett,
      • az egyéb jogkövetkezmények viselése mellett tűrni köteles, hogy az ÉTV Kft. az adott felhasználási hely ivóvízfogyasztását korlátozza/felfüggessze, vagy előrefizetős ivóvízmérőt helyezzen el a mérési helyen.
       
      A megkötött megállapodás felmondásának okai:
      •     - a felek közös megegyezése,
      •     - szerződő felek bármelyikének jogszabálynak megfelelő rendes és rendkívüli felmondása,
      •     - közszolgáltatási és/vagy a mellékszolgáltatási szerződés megszűnése, határozott időre történő szerződéskötés esetén a határozott idő lejárta,
      •     - a felek közötti szerződésben rögzített egyéb megszűnési ok bekövetkezése.
      •  
      4. Számlázással kapcsolatos tudnivalók, díjszabás, számlareklamáció, hibás mérés
       
      Díjak
       
      2012. január 1-én hatályba lépett a víziközmű-szolgáltatásról szóló 2011. évi CCIX. törvény, mely a víziközmű szolgáltatások korábbi önkormányzati díjmegállapító jogkörét megszüntette. Az alaptevékenységek díja hatósági áras lett, a víziközmű-szolgáltatásért a felhasználóknak a víziközmű-szolgáltatásról szóló 2011. évi CCIX. törvény és a felhatalmazása alapján kiadott miniszteri rendelet szerint jóváhagyott díjat kell fizetnie.
      Szíves figyelmébe ajánljuk a weboldalunkon elhelyezett díj kalkulátorunkat, mely segítségével a számlája várható összegén felül a becsült díjcsökkentés mértékét is megtudhatja. A víz- és csatornadíjakat, továbbá díj kalkulátorunkat itt érheti el. További kérdése esetén kérjük, forduljon telefonos ügyfélszolgálatunkhoz.

      Rezsicsökkentés

      A rezsicsökkentések végrehajtásáról szóló 2013. évi LIV. törvény a 2013. július 1-től igénybevett szolgáltatások esetében a víziközmű-szolgáltatók által alkalmazott lakossági víz- és csatornaszolgáltatási díjak 10%-os csökkentését írta elő.
      A díjcsökkentés az ÁFÁ-t is tartalmazó egységárakra, azaz az alapdíjakra és a fogyasztással arányos díjakra (továbbá a vízterhelési díjra) egyaránt vonatkozik.

      Érintett felhasználói kör:
      •     - azon természetes személy lakossági felhasználók, akik nem folytatnak jövedelemszerző tevékenységet a felhasználási helyen, társasházak, lakásszövetkezetek, lakóközösségek,
      •     - bérlakás céljára hasznosított felhasználási helyek, ahol ugyan a Felhasználó nem lakossági felhasználó, de magánszemély bérlő használja a szolgáltatást.
      •  
      A rezsicsökkentések végrehajtásáról szóló 2013. évi LIV. törvény szerint a számla első oldalán színesben adunk összegszerű tájékoztatást a számlában számlázott fogyasztás után - a 2013. július 1-t követő elszámolási időszakra vonatkozóan a Felhasználó fizetési kötelezettségéről rezsicsökkentés nélkül. Továbbá a számlában feltűntetésre kerül az Ön megtakarítása Ft-ban a konkrét számlára vonatkozóan, és a 2013. július 1-ét követő időszakra vonatkozó göngyölt megtakarítás egyaránt.

      A fizetendő díj alapdíjból és fogyasztással arányos díjból áll.
      A víziközmű-szolgáltatásról szóló 2011. évi CCIX. törvény tartalmazza az alapdíjra és a fogyasztással arányos díjra vonatkozó rendelkezéseket.
      A rendelkezésre állási alapdíjat definíció szerint a lakossági és a közületi Felhasználók a szolgáltatási díj részeként lakásonként és elkülönített fogyasztási helyenként fizetik azért, hogy a fogyasztási helyenkénti átadási ponton a nap minden időszakában megfelelő minőségű, mennyiségű ivóvíz álljon a Felhasználó rendelkezésére. Tehát hiába nincs az adott fogyasztási helyen vízfogyasztás, a szolgáltatónak a víz vételezésének lehetőségét biztosítania kell. A szolgáltatás folyamatos biztosítása érdekében felmerült költségek forrása a fogyasztástól független alapdíj. Az alapdíj tartalmazza - a többi közműszolgáltatáshoz hasonlóan - az adott szolgáltatás, rendelkezésre állásának díját, és azt a célt szolgálja, hogy a fogyasztás mértékétől függetlenül felmerülő állandó költségek egy részét (közműrendszer fenntartása, hibaelhárítás, 24 órás ügyelet biztosítása, rendszeres vízminőség-ellenőrzés, stb.) arányosabban ossza szét a szolgáltatást folyamatosan vagy csak időszakosan igénybe vevő Felhasználók között.

      A fogyasztással arányos díjat, mint a számla másik összetevőjét - az eddig megszokott módon - az igénybevett szolgáltatás mennyisége után köbméterenként kell fizetni, amely a fogyasztás mértékével arányosan változó összeg.

      Információk a vízterhelési és talajterhelési díjról

      A 2004. január 1-jén életbe lépett 2003. évi LXXXIX. sz. törvénnyel levegő-, víz- és talajterhelési díj került bevezetésre. Ezeket összefoglaló néven környezetterhelési díjnak nevezik.

      Vízterhelési díj
      Hazánkban a teljes körű szennyvíztisztítás hiánya miatt továbbra is szennyező anyagok kerülnek élővizeinkbe. A folyamat megállítása érdekében a kormány megvizsgálta a terhelések további csökkenését célzó beruházások megvalósításának lehetőségét és döntött a vízterhelési díj fokozatos bevezetéséről. Ez a természetes környezet megóvását szorgalmazó intézkedés a "szennyező fizet" elv alapján arányos teherviselést jelent az állam és a környezethasználók között.

      A hatályos törvény értelmében a víziközmű szolgáltatók szedik be a vízterhelést előidéző Felhasználóktól a szolgáltatás árán felül, a vízdíjszámlában külön tételként megjelenő köbméterarányos díjat.

      Talajterhelési díj
      Hosszú évek óta a házi szennyvízszikkasztókon keresztül talajba szivárgó tisztítatlan szennyvíz környezetkárosító, szennyező hatású. A talajterhelési díjat azoknak kell fizetniük, akik előtt megvan a lehetőség arra, hogy a szennyvizüket a települési csatornahálózaton keresztül a tisztító telepre vezessék - azaz az ingatlanuk előtt megépült a csatorna -, de nem élnek vele.

      Talajterhelési díjat a helyi vízgazdálkodási hatósági jogkörbe tartozó szennyvízelhelyezés esetében a szolgáltatott víz mennyisége után kell fizetni, amelyet, csökkenteni kell az ivóvízvezeték meghibásodása következtében elszivárgott, illetve külön jogszabály szerint locsolási célú felhasználásra figyelembe vett vízmennyiséggel.
      A talajterhelési díjjal szeretnék a törvényalkotók ösztönözni a lakosságot a környezetkárosító szennyvízszikkasztás felszámolására, a csatornabekötések létesítésére.
      A talajterhelési díjat helyi adó formájában a helyi önkormányzatok szedik be a vízszolgáltatóktól kapott adatszolgáltatás alapján, ezért bővebb tájékoztatásért kérjük, szíveskedjék a település polgármesteri hivatalának adóirodájához fordulni.

      A számlázásunkról

      Társaságunk nagyságrendileg 45 ezer Ügyfelünknek bocsát ki számlát, lakossági Felhasználók részére jellemzően kéthavi rendszerességgel, nagyfogyasztók részére havonta. A számlázásra vonatkozóan Társaságunk Üzletszabályzatának Általános Szerződési Feltételek 8. pontjában tájékozódhat. Üzletszabályzatunkat itt tekintheti meg: http://www.erdivizmuvek.hu/uzletszabalyzat
       
      A Szolgáltató általi leolvasás várható és a bediktálás elvárt időpontja számláinkon minden esetben feltüntetésre kerül. Számlamagyarázatunk itt érhető el:
      http://www.erdivizmuvek.hu/ugyfelszolgalat/letoltheto_dokumentumok/

      Társaságunknál a következő módokon történhet a fogyasztásmérők leolvasása és a számlázás:
      •     - Szolgáltató által kéthavonta leolvasott, illetve Ügyfeleink által bediktált mérőállások alapján jellemzően kéthavonkénti számlázás lakossági ügyfeleink részére (csak Érd, Diósd és Tárnok településeken).
      •     - Évi egyszeri szolgáltatói leolvasás, a leolvasások között részszámlák készülnek az előző időszaki átlagfogyasztási adatok alapján - bediktált vízmérőállás alapján elszámoló számla készül. Lehetőség van negyedévente történő leolvasásra, mely a Felhasználó külön kérésére történik.  Amennyiben a fogyasztásmérő Szolgáltató általi leolvasása negyedévente történik, úgy ezek időpontja mindig a naptári negyedévek első hónapjainak (január, április, július, október) első hete.
      •     - Szolgáltató általi havi leolvasott mérőállások alapján havi számlázás (kizárólag nagyfogyasztók esetében).
      •  
      A mérőállások bediktálására az alábbi lehetőségeket biztosítjuk Önnek:
      •     - Automata mérőállás rögzítő rendszer segítségével telefonon a +36 23 521771-es számon,
      •     - Elektronikus ügyfélszolgálatunkon a www.erdivizmuvek.hu oldalon,
      •     - SMS-ben a +3620-3927022 telefonszámon.

      Az SMS diktálás elvárt formátuma: c:vizora_L/Kvízmérőazonosító_vízmérőállás. A _ jel szóközt jelent, L, ha lakossági Felhasználó, K, ha közületi Felhasználó. (Egy lakossági Felhasználó diktálása a következőképpen néz ki: c:vizora L0409123451 500).

      Társasházi partnereinknek lehetőségük van a vízmérőállás bejelentést az ugyfelszolgalat@erdivizmuvek.hu e-mailcímünkre megküldeni.
       
      Hibás mérés

      Ha a fogyasztásmérő rendellenesen működik, nem mér, nem lehet leolvasni, vagy a hitelesítés ideje lejárt (a továbbiakban együtt: hibás mérés) a mérőeszköz adatai a számlázás alapjául nem szolgálhatnak.

      A hibás mérés időtartama:
      •     - ha a meghibásodás tényleges időpontja megállapítható, a meghibásodás időpontjától az új fogyasztásmérő felszerelésének időpontjáig terjedő időtartam,
      •     - ha a meghibásodás tényleges időpontja nem állapítható meg, a felek által közösen, becsléssel megállapított időtartam, vagy
      •     - megállapodás hiányában az utolsó mérőleolvasásától az új fogyasztásmérő felszerelésének időpontjáig eltelt időszak, de legfeljebb 12 hónap.
      •  
      A hibás méréssel érintett időszakban a számlázás alapjául szolgáló ivóvíz és szennyvíz mennyiségét az utolsó mérési hiba nélküli elszámolási időszak egy napra számított átlagfogyasztása és a hibás mérés alatt eltelt napok számának szorzataként kell meghatározni. Előzmény fogyasztási adatok hiánya esetén a Szolgáltató a Víziközmű-szolgáltatásról szóló 2011. évi CCIX. törvény egyes rendelkezéseinek végrehajtásáról szóló 58/2013. (II.27) Kormányrendelet 8. sz. melléklete által meghatározott fogyasztási adatokból indul ki.

      Az évenkénti leolvasás, részszámlázás tudnivalói
      Azokon a településeken ahol a Felhasználói igényeknek eleget téve az részszámlázás bevezetésre került, lakossági felhasználóinknak kéthavonta, vagy havi rendszerességgel kerül számla kibocsátásra. Ezeken a településeken évente egyszer történik a Szolgáltató általi vízmérő leolvasás, mely várható időpontja a számlán feltüntetésre kerül.
      Az elszámoló számlából az időközben kiállított részszámlák levonásra kerülnek.
       
      A Szolgáltató által történő évi egyszeri mérőállás leolvasások között Felhasználóink jellemzően kéthavonta részszámlát kapnak, melyben feltüntetett víz- (és csatorna) szolgáltatás mennyisége – alapesetben – az előző év 12 havi fogyasztási adatokból kalkulált kéthavi mennyiség. Amennyiben egy meghatározott időpontban (ennek elvárt időpontja a számlán feltüntetésre kerül) Ön a fogyasztásmérő állását Társaságunk felé eljuttatja (bediktálja), úgy minden esetben elszámoló számla kerül kiállításra.
       
      Tájékoztatjuk továbbá Önt, hogy 2014. évtől kezdődően, amennyiben az évi egyszeri, előre jelzett időszakban vízmérő-leolvasó munkatársunk többszöri felkeresés ellenére sem tudja a vízmérőt leolvasni, a részszámlát ugyancsak kiállítjuk és megküldjük, azonban azzal párhuzamosan felszólító levelet küldünk a Felhasználói szerződéses kötelezettség teljesítésére, és értesítjük a megismételt leolvasás várható időpontjáról.

      Amennyiben nem biztosítja vízmérő Szolgáltató általi leolvasását, úgy a közszolgáltatási szerződés felmondásra kerülhet, mely a víziközmű-szolgáltatás korlátozását/felfüggesztését vonhatja maga után!

      Számlabemutatási típusok
      Papír alapú számlánkat, és az ahhoz kapcsolódó számla magyarázatot itt (link) megtekintheti. Amennyiben további kérdése merülne fel, munkatársaink telefonos ügyfélszolgálatunkon készséggel állnak rendelkezésére. De kérdéseit felteheti írásban is akár az elektronikus ügyfélszolgálati rendszerünkön keresztül, akár az ugyfelszolgalat@erdivizmuvek.hu e-mail címünkre megküldve.
       
      Díjmentes e-számla szolgáltatásunkat a Díjnet e-számla szolgáltató rendszerének használatával veheti igénybe víz- és szennyvízelvezetési szolgáltatásban részesülő ügyfeleink (www.dijnet.hu).
      Az e-számla egy olyan, elektronikus formában kibocsátott számla, amelyen pontosan azok az adatok szerepelnek, mint az eddigi papír alapú, kinyomtatott számlán, és épp olyan hiteles is, ezt garantálja a jogszabály szerinti elektronikus aláírás és az időbélyegző.


      Az e-számla előnyei:
      •     - Számláit az interneten keresztül bármikor és bárhol megtekintheti, és gondoskodhat azok kifizetéséről.
      •     - A számlák a kiállításuk után azonnal az Ön rendelkezésére állnak, valamint a számlák érkezéséről e-mailben értesítést küldünk.
      •     - Nem kell a postán a csekkel sorban állnia, a számlákat és az igazolószelvényeket őriznie.
      •     - Korábbi számláit könnyen visszakeresheti, hiszen ezeket rendezett formában 18 hónapig az interneten elérhetővé tesszük.
      •     - Az adatkapcsolat biztonságos 128 bites SSL titkosítással védett környezetben történik.
      •     - Az elektronikus formában megjelenő számlák esetében nem csak a tárolás, a megőrzés, a visszakeresés lesz egyszerűbb, de a kevesebb papírfelhasználással környezetünket is óvjuk.
      •     - Az e-számla szolgáltatás ingyenes.
      •  
      A regisztráció menetéről és az e-számláról bővebben itt tájékozódhat.

      A hatályos jogszabályok szerint a számla eljuttatásáról oly módon kell gondoskodnunk, hogy a számla kiegyenlítésére Önnek a kézhezvételtől legalább 8 nap álljon rendelkezésére. A számla késedelmes kézhez vétele azonban nem mentesíti a Felhasználót a fizetési kötelezettsége alól.
      A kézbesítésre vonatkozó részletes tájékoztatást Társaságunk Üzletszabályzatának 4. pontja tartalmazza. Üzletszabályzatunkat itt tekintheti meg.
       
      Számla késedelmes kézhezvétele esetén
      Amennyiben aktuális számláját nem kapta kézhez, kérjük, azt jelezze telefonos ügyfélszolgálati munkatársainknak, elektronikus ügyfélszolgálati rendszerünkön keresztül, vagy elektronikus levél formájában az ugyfelszolgalat@erdivizmuvek.hu e-mail címünkre megküldve.
       
      Tájékoztatjuk, hogy ha önhibáján kívül eső okokból (pl. késedelmes kézbesítés esetén) késedelembe esne a számla befizetésével, úgy Társaságunk a számla rendezésére egy pótbefizetési határidő biztosítása mellett kamatmentes befizetési lehetőséget biztosít.

      Számlakifogás
      Felhasználó a számla kézhezvételét követően kifogással élhet az ÉTV Kft-nél. A kifogás bejelentésének a számla kiegyenlítésére akkor van halasztó hatálya, ha azt a felhasználó a fizetési határidő lejártát megelőzően közölte, és a számlán feltüntetett mennyiség alapján számított havi fogyasztás az előző 12 hónap havi átlagfogyasztásának 150 százalékát meghaladja.

      Az ÉTV Kft. köteles a számlakifogást kivizsgálni, és a kifogás közlésétől számított 15 napon belül álláspontjáról a felhasználót írásban értesíteni.
      Ha a számlakifogás benyújtása esetében a fenti, halasztó hatály feltételei nem teljesülnek, úgy a számlareklamáció benyújtásától függetlenül a Felhasználónak a megkifogásolt számlát a fizetési határidőn belül meg kell fizetnie.

      Ha a számlakifogás halasztó hatályúnak minősül, de a kifogást az ÉTV Kft. elutasítja, úgy az elutasítást követően az eredeti (megreklamált, de nem módosított) számlát a válaszlevelünk kézhezvételét követő 8 napon belül késedelmi kamat nélkül fizetheti meg a Felhasználó.
       
      Számlamásolatok díja
      Társaságunknál a számlamásolatok kiadása első ízben mindig díjmentes. Amennyiben rendkívüli iratmásolatra, továbbá nem formanyomtatványon kezelhető, az ügyfélszolgálati iroda által használt igazolásra van szüksége, úgy adatszolgáltatási díj fizetendő. Az aktuális díjakról kérjük, tájékozódjon telefonos ügyfélszolgálatunkon vagy weboldalunkon.
       
      Elektronikus ügyfélszolgálatunkon elérhető lehetőségek a számlázáshoz kapcsolódóan
      Regisztrált felhasználóként elektronikus ügyfélszolgálati rendszerünkön keresztül korábbi számláit is megtekintheti. Továbbá lehetősége van a fizetési mód (csekkes, egyéni átutalás, csoportos beszedés) megváltoztatására, így időt megtakarítva nem kell ügyfélszolgálati irodánkat felkeresnie.
       
      Amennyiben az Ön ingatlana olyan településen található, ahol évi egyszeri leolvasás és részszámlázás került bevezetésre, és a számlázott általány mennyiségét szeretné megnövelni, illetve csökkenteni, úgy erre – és rendkívüli elszámolásra is - lehetőséget biztosítunk.
       
      További kényelmi szolgáltatásunk, hogy regisztrált ügyfélként lehetősége van elektronikus ügyfélszolgálatukon keresztül változtatást kezdeményezni a számlázás módjára vonatkozóan.
      Abban az esetben, ha nem felel meg Önnek a számlázott átalány mennyiség, mivel a tényleges fogyasztás alapján szeretné, ha számláját elkészítenénk, úgy kezdeményezheti a diktálásra történő áttérést. A számlázási mód váltáskor minden esetben elszámoló számlát készít Társaságunk, így szükséges az aktuális vízmérőállás biztosítása is.
       
      A fent leírt lehetőségek igénybevételéhez kérjük, látogassa meg honlapunkat az alábbi elérhetőségen: www.erdivizmuvek.hu/eugyfelszolgalat/


      5. Számlabefizetés
       
      Számláink befizetésére azok keltétől számított 15 napon belül van lehetősége, késedelmi kamat felszámítása nélkül.
      A társaságunk által kibocsátott számlák kiegyenlítésére több lehetőséget biztosítunk:
       
      Csoportos beszedési megbízás
      A számlakifizetés legkényelmesebb módja, amikor Ügyfeleink megbízást adnak a számlavezető bankjuknak, hogy a Szolgáltató számláinak ellenértékét Társaságunk a bankszámláról rendszeresen leemelje. Csoportos beszedési megbízást a bankjánál adhat. Megjelölhető egy felső értékhatár is, ameddig a számlák kiegyenlítését Ön engedélyezi a bank számára.
       
      Amennyiben csoportos beszedési megbízással kívánja vízdíjszámláit kiegyenlíteni, kérjük a számlavezető pénzintézeténél a megbízásában az alábbi adatokat megadni szíveskedjék.
      Jogosult neve: Érd és Térsége Víziközmű Kft.
      Jogosult azonosítója: A10819067
      Fogyasztóazonosító: a számlán található 9 jegyű felhasználói azonosító szám
       
      A számlavezető pénzintézethez eljuttatandó formanyomtatványunkat itt érheti el:
      http://www.erdivizmuvek.hu/ugyfelszolgalat/letoltheto_dokumentumok/
       
      Banki eseti átutalás
      Lehetősége van eseti banki átutalással is rendezni a számla ellenértékét.
      Bankszámlaszámunk: 10102244-58172900-01000001 (Budapest Bank)
      Átutalásnál kérjük, minden esetben tüntesse fel a közleményben a 9 jegyű felhasználó azonosító számot illetve a számla sorszámát!
      Amennyiben átutalásában nem adja meg a számla sorszámát, úgy a beérkezett összeget a legrégebbi ki nem fizetett számlájának teljesítésére számoljuk el.
       
      iCsekk QR kódos befizetés
      iCsekk alkalmazással gyorsan és egyszerűen kifizetheti számláját! Ehhez töltse le Android, vagy iPhone készülékére az alkalmazást és regisztrálja bankkártyáját, majd olvassa be a számla végén található QR kódot!
      További információk: www.erdivizmuvek.hu/icsekk és www.icsekk.hu
       
      Bankkártyás számlakiegyenlítés a Díjnet Zrt rendszerén keresztül
      Amennyiben Ön az e-számla mellett döntött, a www.dijnet.hu weboldalra belépve számláit bankkártyával is könnyedén kiegyenlítheti.
      További információk: www.erdivizmuvek.hu/eszamla
       
      Készpénzes díjbeszedés a felhasználási helyen
      A fogyatékkal élő védendő felhasználók nyilvántartásában szereplő lakossági felhasználó kérelmezheti a számla ellenértékének a felhasználási helyen történő kiegyenlítését. Ennek időpontja kizárólag az ügyfélszolgálati iroda nyitva tartási idejében lehetséges, és a pontos időpontról előzetesen a Felhasználó és az ÉTV Kft. telefonos egyeztetést folytatnak le. A számla nem készpénzes fizetési móddal kerül kiállításra, a számla befizetését a helyszínen aláírt készpénz átvételi elismervény igazolja.
       
      Természetesen készpénzzel illetve bankkártyával is kiegyenlítheti számláját személyesen, Érd, Felső u. 2. szám alatti ügyfélszolgálati irodánkban, nyitvatartási időben.
       
      Kérjük, fordítson figyelmet a vízdíjszámla határidőben történő kiegyenlítésére!
      A fizetési határidőt a számla első oldalát helyzetük el, késedelmes befizetés esetén a szolgáltató jogosult a Ptk. szerinti késedelmi kamat felszámítására.
       
      A fizetési módot legegyszerűbben elektronikus ügyfélszolgálatunkon módosíthatja, ahol jelenlegi folyószámla egyenlegét is megtekintheti!
      További információk: www.erdivizmuvek.hu/eugyfelszolgalat/
       
      6. Fizetéskönnyítési megoldások, védendő felhasználók
       
      Fizetési halasztás
      Amennyiben számlája pénzügyi rendezése nehézséget okoz Önnek, lehetősége van arra, hogy fennálló díjtartozását fizetési határidőt követően teljesítse, amennyiben erre irányuló kérelmét Társaságunkhoz eljuttatja. Kérelme elbírálásra kerül, majd ennek eredményéről írásban értesítjük.

      Részletfizetés
      Amennyiben fizetési nehézségei miatt felhalmozott díjtartozásának, vagy nagyobb összegű számlájának kiegyenlítését egy összegben nem tudja vállalni, kérheti a díjhátraléka részletekben történő megfizetését. Kérelmének jóváhagyása esetén Társaságunk elkészíti a részletfizetési megállapodást, mely a mindkét fél által történő aláírást és a Szolgáltató példányának visszaérkezését követően lép érvénybe. Részletfizetés naptári évenként egyszer kérhető.
      Amennyiben bármely részlet határidőre történő befizetését elmulasztja, a fennmaradó tartozása azonnali egy összegben esedékessé válik a költségekkel és késedelmi kamatokkal együtt, illetve újabb részletfizetési kérelme automatikusan elutasításra kerül. A részletek fizetése mellett a mindenkor esedékes számlákat is ki kell egyenlítenie.

      Részletfizetési lehetőség iránti kérelmét személyesen, telefonos ügyfélszolgálatunkon vagy akár már elektronikus ügyfélszolgálatunkon keresztül is eljuttathatja hozzánk: www.erdivizmuvek.hu/eugyfelszolgalat/
       
      Igénybe vehető támogatások
      A helyi Önkormányzatoknál működő családsegítő szolgálatnál lehetősége van adósságkezelési támogatás igénybevételére (a támogatási forma településenként eltérhet). Az adósságkezelés célja, hogy az igénybevevőket segítse díjhátralékuk (lakhatási költségek körébe tartozó közüzemi díjtartozás) csökkentésében és - lehetőség szerint - azok megszűntetésében.
      Az adósság rendezéséhez többféle támogatás vehető igénybe melyeket a mindenkor hatályos helyi rendeletek szabályoznak. A támogatások igényléséhez mindig a családsegítő szolgálattal való szoros együttműködés szükséges.
       
      Fizetési kedvezmények szociálisan rászoruló védendő felhasználók esetében
      A szociálisan rászoruló védendő felhasználó 12 naptári hónapon belül egy alkalommal részletfizetési kedvezményt vagy fizetési haladékot kérhet. Erre a szociálisan rászoruló felhasználó figyelmét az ÉTV Kft. a fizetési felszólításban felhívja, egyúttal tájékoztatja a szociálisan rászorulót a részletfizetés, illetve a fizetési haladék leghosszabb igénybe vehető időtartamáról és a tervezett fizetési ütemezésről.
      Részletfizetési kedvezmény és fizetési haladék csak olyan szociálisan rászoruló felhasználót illet meg, aki vállalja, hogy a részletfizetés, fizetési haladék igénybevételének időtartama alatt igénybe vett víziközmű-szolgáltatás díját és a tartozás részösszegeit, illetve a tartozás halasztott összegét a víziközmű-szolgáltató által méltányosan megállapított, határidőben és ütemezésben kiegyenlíti.
      Az ÉTV Kft. a szociálisan rászoruló felhasználó fizetési kedvezményre vonatkozó kérelmét 15 napon belül megválaszolja.
      Amennyiben a szociálisan rászoruló Felhasználó a részletfizetési, illetve fizetési haladékra vonatkozó megállapodás feltételeit megszegi, a víziközmű-szolgáltató jogosult a részletfizetésre, illetve fizetési haladékra vonatkozó megállapodás azonnali hatályú felmondására. A részletfizetés, fizetési haladék időtartama alatt a kedvezménnyel érintett díjfizetési kötelezettség vonatkozásában a felhasználót kamat- és kötbérfizetési kötelezettség nem terheli.
      A részletfizetés időtartama az igénylést megelőző 12 hónapban számlázott csatornadíj használatból számított:
      • 1 havi átlagfogyasztás ellenértékét meg nem haladó tartozás esetén legalább két hónap,
      • 3 havi átlagfogyasztás ellenértékét meg nem haladó tartozás esetén legalább öt hónap,
      • 3 havi átlagfogyasztást meghaladó tartozás esetén legalább hat hónap.
      A fizetési haladék időtartama legfeljebb 60 nap, különös méltánylást érdemlő esetben 90 nap. A részletfizetés, fizetési haladék tekintetében a fentiektől - a szociálisan rászoruló felhasználó javára – az ÉTV Kft. eltérhet.

      Védendő Felhasználói kedvezmények
       
      A víziközmű-szolgáltatási jogszabályok a legnehezebb helyzetben lévő lakossági Felhasználókat védelem alá helyezik. Ez azt jelenti, hogy a védendő felhasználók jogosultak bizonyos kedvezményekre, szolgáltatásokra, melyek azonban a víz- és csatornaszolgáltatás díját nem érintik. A védendő felhasználók a kedvezményeket és szolgáltatásokat csak egy felhasználási helyen vehetik igénybe.
      A védendő felhasználók a védelemre jogosító, jogszabályban meghatározott tulajdonságuk alapján szociálisan rászoruló vagy fogyatékkal élő felhasználóként részesülhetnek a víziközmű-szolgáltató által nyújtott, jogszabályban részletesen meghatározott kedvezményben.
      Az igénybevételre vonatkozó részletes szabályokat a Víziközmű-szolgáltatásról szóló 2011. évi CCIX. törvény egyes rendelkezéseinek végrehajtásáról szóló 58/2013. (II.27) Kormányrendelet határozza meg.
      A védendő felhasználók nyilvántartásába történő felvételt Önnek kell kérnie a honlapunkon elérhető adatlap kitöltésével és a rászorultságot igazoló eredeti iratok bemutatásával az igazolás kiállításától számított 30 napon belül az ÉTV Kft. ügyfélszolgálati irodájában. A 30 nap elteltét követően új igazolást kell kérnie. A védendő felhasználói körbe tartozás igazolására az Ön kérelmére a jegyző igazolja, hogy életvitelszerűen tartózkodik a kérelemben megjelölt felhasználási helyen, a védendő felhasználói státuszra jogosító ellátást megállapító szerv, hogy a kérelem benyújtásakor Ön részesül az adott ellátásban.
       
      Szociálisan rászoruló védendő felhasználók
      Szociálisan rászoruló felhasználónak azt a természetes személyt kell tekinteni, aki, vagy akinek a háztartásában élő személy:
      a) a szociális igazgatásról és szociális ellátásokról szóló 1993. évi III. törvény (a továbbiakban: Szoctv.) 32/B. §-a szerinti időskorúak járadékában részesül,
      b) a Szoctv. 33. §-a szerinti aktív korúak ellátására jogosult,
      c) a Szoctv. 38. §-a szerinti lakásfenntartási támogatásban részesül,
      d) a Szoctv. 40–44. §-a szerinti ápolási díjban részesül,
      e) a gyermekek védelméről és a gyámügyi igazgatásról szóló 1997. évi XXXI. törvény (a továbbiakban: Gyvt.) 19. §-a szerinti rendszeres gyermekvédelmi kedvezményben részesül,
      f) a Gyvt. 25. §-a szerinti otthonteremtési támogatásban részesült, a támogatás megállapításától számított 3 éven keresztül,
      g) a Gyvt. 54. §-a szerinti nevelőszülő, aki saját háztartásában neveli a gondozásába helyezett átmeneti vagy tartós nevelésbe vett gyermeket, vagy
      h) a hitelszerződésből eredő kötelezettségeiknek eleget tenni nem tudó természetes személyek lakhatásának biztosításáról szóló törvény alapján a Nemzeti Eszközkezelővel bérleti jogviszonyban áll.
      Amennyiben Ön szociális helyzete alapján rászoruló Felhasználónak minősül, kedvezményként 12 naptári hónapon belül egy alkalommal részletfizetésre és fizetési halasztás igénybevételére jogosult.
      Részletfizetési kedvezmény és fizetési haladék Önt akkor illeti meg, ha vállalja, hogy a részletfizetés, fizetési haladék igénybevételének időtartama alatt igénybe vett víziközmű-szolgáltatás díját és a tartozás részösszegeit, illetve a tartozás halasztott összegét a vízközmű-szolgáltató által méltányosan megállapított, határidőben és ütemezésben kiegyenlíti.
      Ha a részletfizetési, illetve fizetési haladékra vonatkozó megállapodás feltételeit megszegi, a víziközmű-szolgáltató jogosult a részletfizetésre, illetve fizetési haladékra vonatkozó megállapodás azonnali hatályú felmondására. A részletfizetés, fizetési haladék időtartama alatt a kedvezménnyel érintett díjfizetési kötelezettség vonatkozásában kamat- és kötbérfizetési kötelezettség Önt nem terheli.
       
      A részletfizetés időtartama az igénylést megelőző 12 hónapban számlázott ivóvíz felhasználásból számított:
      - egy havi átlagfogyasztás ellenértékét meg nem haladó tartozás esetén legalább két hónap,
      - 3 havi átlagfogyasztás ellenértékét meg nem haladó tartozás esetén legalább öt hónap,
      - 3 havi átlagfogyasztást meghaladó tartozás esetén legalább hat hónap.
       
      A fizetési haladék időtartama legfeljebb 60 nap, különös méltánylást érdemlő esetben 90 nap.
      A részletfizetés, fizetési haladék tekintetében a fentiektől - a szociálisan rászoruló felhasználó javára – az ÉTV Kft. eltérhet.
       
      Fogyatékkal élő védendő felhasználók
      A fogyatékkal élő védendő felhasználót különösen a méréssel, a leolvasással, a számlázással és a díjfizetési módokkal kapcsolatosan igényeinek megfelelő, különleges bánásmódban kell részesíteni.
      A fogyatékkal élő lakossági felhasználó a védendő felhasználók nyilvántartásába történő felvételére való jogosultságát
      a) a Víziközmű-szolgáltatásról szóló 2011. évi CCIX. törvény egyes rendelkezéseinek végrehajtásáról szóló 58/2013. (II.27) Kormányrendelet 10. melléklet A) része szerinti, 30 napnál nem régebbi, kitöltött és aláírt nyomtatvány benyújtásával, és
      b) ha
      ba) vakok személyi járadékában részesül, a juttatást megállapító vagy folyósító szerv által kiadott, a jogosultság fennállását igazoló, 30 napnál nem régebbi határozat vagy igazolás eredeti példányának bemutatásával, vagy a Víziközmű-szolgáltatásról szóló 2011. évi CCIX. törvény egyes rendelkezéseinek végrehajtásáról szóló 58/2013. (II.27) Kormányrendelet 10. melléklet B) része szerinti, 30 napnál nem régebbi, kitöltött és aláírt nyomtatvány benyújtásával;
      bb) fogyatékossági támogatásban részesül, a juttatást megállapító vagy folyósító szerv által kiadott, a jogosultság fennállását igazoló, 30 napnál nem régebbi határozat vagy igazolás eredeti példányának bemutatásával, vagy a Víziközmű-szolgáltatásról szóló 2011. évi CCIX. törvény egyes rendelkezéseinek végrehajtásáról szóló 58/2013. (II.27) Kormányrendelet 10. melléklet B) és C) része szerinti, 30 napnál nem régebbi, kitöltött és aláírt nyomtatvány benyújtásával; vagy
      bc) a víziközmű-szolgáltatás megszüntetése, felfüggesztése a lakossági felhasználó vagy a vele közös háztartásban élő személy életét vagy egészségét közvetlenül veszélyezteti, a 10. melléklet C) része szerinti, 30 napnál nem régebbi, kitöltött és aláírt nyomtatvány benyújtásával igazolhatja.
       
      A fogyatékosság jellegét, amely a fogyatékkal élő felhasználót alkalmatlanná teszi a fogyasztásmérő leolvasására, a mérőállás közlésére, a számlaolvasásra, vagy a számla felhasználási helyen kívüli, készpénzes fizetéstől eltérő kiegyenlítésére, továbbá az fenti bekezdés b) pont bc) alpontjának esetleges fennállását a kezelőorvos, ennek hiányában a háziorvos igazolja a Víziközmű-szolgáltatásról szóló 2011. évi CCIX. törvény egyes rendelkezéseinek végrehajtásáról szóló 58/2013. (II.27) Kormányrendelet 10. melléklet C) része szerinti nyomtatvány kitöltésével. Ha a rehabilitációs szakigazgatási szerv, a Nemzeti Rehabilitációs és Szociális Hivatal szakvéleményezési hatásköre az érintettre kiterjed, a kezelőorvos és a háziorvos a Víziközmű-szolgáltatásról szóló 2011. évi CCIX. törvény egyes rendelkezéseinek végrehajtásáról szóló 58/2013. (II.27) Kormányrendelet 10. melléklet C) része szerinti nyomtatványt e szerv szakvéleménye alapján tölti ki.
      A víziközmű-szolgáltató a fogyatékkal élő felhasználót a rászorultság igazolását követő 8 napon belül nyilvántartásba veszi, és a nyilvántartásba vételről a felhasználót további 8 napon belül írásban tájékoztatja.
      A vakok személyi járadékában vagy fogyatékossági támogatásban részesülő személyt, mint fogyatékkal élő felhasználót nem kell személyes körülményeinek megfelelő, különleges bánásmódban részesíteni, ha vele együtt olyan nagykorú személy él, aki nem fogyatékkal élő felhasználó.
      Az fenti bekezdés b) pont bc) alpontja szerinti körbe tartozó, a felhasználóval egy háztartásban élő fogyatékkal élő személyre tekintettel, a fogyatékkal élőnek nem minősülő felhasználó is kérheti a fogyatékkal élő személyek nyilvántartásába történő felvételét, de ugyanazon fogyatékkal élő személyre tekintettel csak egy felhasználó egy felhasználási hely vonatkozásában szerepelhet a nyilvántartásban jogosultként.
       
      Az fenti bekezdés b) pont ba) és bb) alpontja szerinti körbe tartozó fogyatékkal élő felhasználót megillető különleges bánásmód:
      a) havi (időközi) mérőleolvasás a felhasználási helyen,
      b) készpénzben történő számlakiegyenlítés a felhasználási helyen,
      c) a számla értelmezéséhez az érintett víziközmű-szolgáltató üzletszabályzata szerint nyújtott egyedi segítség (helyszíni számlamagyarázat, számlafordíttatás),
      d) helyszíni (otthoni) ügyintézés lehetősége.
       
      Amennyiben a fogyatékkal élő védendő Felhasználó a Víziközmű-szolgáltatásról szóló 2011. évi CCIX. törvény egyes rendelkezéseinek végrehajtásáról szóló 58/2013. (II.27) Kormányrendelet 10. mellékletének benyújtásával, megfelelően kitöltött és aláírt formában igazolja, hogy a víziközmű-szolgáltatás megszüntetése, felfüggesztése a Felhasználó vagy a vele közös háztartásban élő személy életét vagy egészségét közvetlenül veszélyezteti, úgy díjtartozás esetén a Szolgáltató a közüzemi ivóvíz-szolgáltatás felfüggesztését vagy korlátozását a felhasználási helyen nem foganatosítja.
       
      A védendő felhasználók nyilvántartásba vételéhez szükséges adatlapok, ill. azok kitöltési útmutatója honlapunkról letölthetőek (http://erdivizmuvek.hu/ugyfelszolgalat/letoltheto_dokumentumok/) illetve ügyfélszolgálati irodáinkon vagy telefonos ügyfélszolgálatunkon keresztül is díjmentesen igényelhetőek.
       
       
      7. Szolgáltatáskorlátozás, behajtás

      Fizetési felszólítás, késedelmi kamat
      Amennyiben fizetési határidőn belül nem tesz eleget fizetési kötelezettségének, Társaságunk fizetési emlékeztetőt küld készpénzátutalási megbízással (postai sárga csekk), mely segítéségével a fennálló díjtartozását egy összegben rendezheti. A késedelmes napokra a 2013. évi V. törvény (Ptk.) szerinti késedelmi kamatot számítjuk a vízdíjszámlán feltüntetett fizetési határidőt követő első naptól kezdődően a tartozás kiegyenlítésének napjáig.
       
      Ivóvíz-szolgáltatás korlátozása vagy felfüggesztése
      A Szolgáltató élhet annak lehetőségével, hogy kétszeri igazolt felszólítást követően (tértivevényes levélben ivóvíz-szolgáltatáskorlátozás előtti fizetési felszólítás) a felhasználási helyen a vízszolgáltatást korlátozza vagy felfüggessze. Erre akkor kerülhet sor, ha a megküldött fizetési felszólításunk kézhezvételét követően sem rendezi díjtartozását, illetve nem élt a fizetéskönnyítési lehetőségekkel.
       
      Lakossági Felhasználók esetében a vonatkozó jogszabályok alapján díjtartozás miatt az előző pontban ismertetett lakossági eljárás eredménytelensége esetén az előre egyeztetett időpontban intézkedünk az ivóvíz-szolgáltatás korlátozásáról, a jogszabályi előírások megléte esetén felfüggesztés is történhet. Korlátozás ill. felfüggesztés esetén a közegészségügyi követelmények teljesítéséhez szükséges ivóvízellátást biztosítjuk, mely legalább 20 liter/fő/nap mennyiséget jelent.
      A fenti ivóvíz mennyiséget leggyakrabban csökkentett víznyomással (korlátozás esetén), illetve palackos vagy zacskós vízzel, ill. közkútról (felfüggesztés esetén) biztosítjuk.
      Nem lakossági Felhasználók esetében előre jelzett időpontban a közüzemi ivóvíz-szolgáltatást felfüggeszti és a közszolgáltatási szerződést felmondja.

      A befizetés megtörténtét igazoló bizonylatot legkésőbb az értesítésben szereplő szolgáltatáskorlátozás várható időpontját megelőző munkanapon délelőtt 10 óráig kell Társaságunk fax, vagy e-mail elérhetőségeire elküldenie. Amennyiben a befizetés tényét a személyes felkeresése alkalmával munkatársainknak igazolja, úgy a mindenkor érvényes díjszabás alapján kiszállási díj megfizetése is esedékessé válik.
       
      Amennyiben az ivóvíz-szolgáltatás korlátozásának bevezetése elkerülhetetlen, Ügyfelünk együttműködése esetén a korlátozás vízmérő aknában történik. Együttműködés hiányában közterületen végezzük el a munkálatokat a gerincvezetéken történő korlátozással/ leválasztással, ebben az esetben a helyreállítás költsége jelentősen magasabb. Amennyiben a munkálatok elvégzése során a szilárd burkolat bontása elengedhetetlen, a burkolat-helyreállítási díj megfizetése is esedékessé válik, mely tovább növeli a költségeket.
       
      Amennyiben a fogyatékkal élő védendő Felhasználó a Víziközmű-szolgáltatásról szóló 2011. évi CCIX. törvény egyes rendelkezéseinek végrehajtásáról szóló 58/2013. (II.27) Kormányrendelet 10. mellékletének benyújtásával, megfelelően kitöltött és aláírt formában igazolja, hogy a víziközmű-szolgáltatás megszüntetése, felfüggesztése a Felhasználó vagy a vele közös háztartásban élő személy életét vagy egészségét közvetlenül veszélyezteti, úgy díjtartozás esetén a Szolgáltató a közüzemi ivóvíz-szolgáltatás felfüggesztését vagy korlátozását a felhasználási helyen nem foganatosítja.
       
      A vízkorlátozással és annak helyreállításával kapcsolatosan felmerült költségeit az ÉTV Kft. a vonatkozó jogszabályok alapján a Felhasználóra hárítja. A szolgáltatás helyreállítása csak a tartozás maradéktalan megfizetése vagy egyedi elbírálás esetén a részletfizetési megállapodás megkötése után lehetséges.

      Mellékszolgáltatási szerződés felmondása
      Amennyiben Ön mellékvízmérővel rendelkezik, a megkötött mellékszolgáltatási szerződése a fizetési késedelem miatt kezdeményezett fizetési meghagyás kibocsátását követő 15 napos határidővel felmondásra kerül, amennyiben díjtartozása rendezése ügyében felszólításunk ellenére nem intézkedik. A mellékszolgáltatási szerződés felmondásáról Társaságunk a szerződés felmondásával egyidejűleg tájékoztatja a bekötési vízmérő szerinti Felhasználót, valamint a megbízott képviselőt. (Egy adott bekötési vízmérőhöz tartozó, mellékszolgáltatási szerződéssel rendelkező elkülönített vízhasználók által teljes bizonyító erejű magánokiratban meghatalmazott személy, aki képviseletükben eljár, ha az nem a bekötési vízmérő szerinti felhasználó.)
       
      A mellékszolgáltatási szerződés felmondását követően az Ön elkülönített felhasználói helyen működő mellékvízmérőjén mért fogyasztást figyelmen kívül hagyjuk, az elkülönült felhasználói helyre fizetendő alapdíjakat a bekötési vízmérőre kibocsátott számlában érvényesítjük.
      Amennyiben a díjtartozást a bekötési vízmérő szerinti Felhasználó/Lakóközösség sem rendezi ivó-vízszolgáltatás korlátozását a Szolgáltató a bekötési vízmérőnél elvégzi. 


      Jogi eljárás
      Amennyiben nem intézkedik a díjtartozás rendezése érdekében, követelésünket Társaságunk jogi képviselőjének átadjuk, hogy a kintlévőségünk mielőbbi megtérülése érdekében bírósági úton eljárjon. Jogi képviselő fizetési meghagyásos eljárást kezdeményez, majd ezt követően nem teljesítés esetén gondoskodik a végrehajtási eljárás megindításáról, amely végső esetben akár az ingatlan árverésen történő értékesítéséhez és egyéb szankciókhoz is vezethet.
       
      Amennyiben az előző pontban részletezett jogi eljárás megindítására sor kerül, további költségek merülnek fel, melynek megfizetése az adóst terhelik. Ilyenek pl.: a fizetési meghagyás megindításával összefüggő díj, jogtanácsosi munkadíj, végrehajtási eljárás megindításával kapcsolatban felmerült díj, végrehajtónak fizetendő díjak, költségek, jutalékok, adatszolgáltatások díjai.
       
      8. Műszaki ügyintézés, locsolási kedvezmény, a szolgáltatás megszüntetése
       
      Vízbekötés
      Bővebb információkért kérjük, olvassa el az ivóvízbekötéssel kapcsolatos tájékoztatónkat.
      Elérhetősége: http://www.erdivizmuvek.hu/ugyfelszolgalat/letoltheto_dokumentumok/
       
      Csatornabekötés
      Bővebb információkért kérjük, olvassa el a csatornarákötéssel kapcsolatos tájékoztatónkat.
      Elérhetősége: http://www.erdivizmuvek.hu/ugyfelszolgalat/letoltheto_dokumentumok/

      Nyári locsolási kedvezmény, locsolási célú vízmérő létesítése
      A vonatkozó jogszabályok szerint a szennyvízelvezetési helyről a szennyvízelvezető műbe kerülő szennyvíz mennyisége méréssel (szennyvízmennyiség mérő beépítésével) - mérés hiányában pedig az adott helyen fogyasztott vízmennyiség alapulvételével állapítható meg. Azaz amennyiben a szennyvízmennyiséget külön nem mérik, az elfogyasztott vízmennyiség alapján kell megfizetnie a szennyvízdíjat.
       
      Nem veszi figyelembe az ÉTV Kft. a szennyvíz mennyiségének meghatározásánál az elkülönített mérés hiányában, házikert öntözéséhez kizárólag május 1-jétől szeptember 30-ig terjedő időszakban felhasznált, az elszámolás alapjául szolgáló ivóvízfogyasztás 10 százalékát elérő vízmennyiséget, amennyiben azt a lakossági Felhasználó – az ellenőrzés lehetőségének előzetes értesítés mellőzésével történő felajánlásával – kéri. Az ÉTV Kft. e csatornadíj kedvezményt mennyiségi korrekció útján biztosítja.
      A jogszabályi környezet változása miatt a fenti kedvezményt 2016. évtől már igényelni kell, 2015. évben és az azt megelőző időszakban a kedvezményt igénylés nélkül biztosította az ÉTV Kft. minden lakossági Felhasználónak.
       
      Legkésőbb 2016. február 28-ig a már szerződött lakossági Felhasználók részére az ÉTV Kft. az elkülönített mérés nélküli, locsolási csatornadíj kedvezmény vonatkozásában igénylőlapot juttatott el postai úton. A locsolási csatornadíj kedvezményre jogosító igénylőlap Társaságunk részére történő visszaküldésének határideje 2016. április 15. volt, mely beérkezése esetén az ÉTV Kft. a kedvezményt 2016. május 1-től biztosítja.
       
      Amennyiben az igénylőlap 2016. április 15. után érkezett be az ÉTV Kft-hez, úgy az elkülönített mérés nélküli, locsolási csatornadíj kedvezményt a soron következő elszámolási periódusban biztosítjuk a Felhasználó részére, a korábbi periódusra elmaradt locsolási kedvezmény visszamenőlegesen nem érvényesíthető.
      Új felhasználó esetében az igénylési lehetőség a közszolgáltatási vagy mellékszolgáltatási szerződéskötéskor is lehetséges.
       
      Az elkülönült mérés nélküli, locsolási csatornadíj kedvezmény igénylésének feltételei:
      •     - Írásos igénylés beérkezése a Szolgáltatónak adott év április 15-ig azzal, hogy Felhasználó lehetőséget biztosít Szolgáltatónak, hogy     - az igénybevétel feltételeit előzetes értesítés nélkül ellenőrizze.
      •     - A Felhasználó víziközműből szolgáltatott ivóvizet használ locsolás céljára, és nincs külön mérője a locsolási víz elszámolására.
      •     - A felhasználási helyen hiteles bekötési vagy mellékvízmérő működik.
      •     - Igénylő rendelkezik az ÉTV Kft-vel kötött érvényes, közszolgáltatási vagy mellékszolgáltatási szerződéssel.
      •     - A Felhasználó házikerttel (az ingatlan egybefüggő, beépítetlen, legfeljebb 2000 négyzetméter alapterületű kerthasználatú területrésze, amelyen nem üzletszerű gazdálkodási tevékenység valósul meg) rendelkezik. Ennek tényét Felhasználó a nyilatkozatban aláírásával igazolja
       
      A kérelmet nem szükséges évente meghosszabbítani, a kedvezményt a közszolgáltatási vagy mellékszolgáltatási szerződés tartama alatt az ÉTV Kft. folyamatosan biztosítja.
       
      Felhasználói mérőállás diktálás hiányában a Szolgáltató arányosítással állapítja meg az fenti időpontokban a kedvezmény alapjául szolgáló kezdő és záró időpont mérőállásait, az arányosítással megállapított mérőállástól kerül a kedvezmény alkalmazásra az arányosítással megbecsült mérőállásig, soron kívüli szolgáltatói mérőleolvasást az ÉTV Kft. az elkülönített mérés nélküli, locsolási csatornadíj kedvezmény okán nem végez.
       
      A részletes tájékoztató és igénylőlap itt érhető el:
      http://www.erdivizmuvek.hu/ugyfelszolgalat/letoltheto_dokumentumok/
       
      További locsolási célú csatornadíj-kedvezmény igénybevételéhez a hatályos jogszabályok által szabályozott módon megtervezett és kivitelezett és a Szolgáltató által engedélyezett locsolási mellékvízmérő vagy locsolási ikermérő telepítése szükséges. (További információk a Műszaki ügyintézés részben találhatók.)
       
      A 10%-os mértékű locsolási csatornakedvezmény és a locsolási vízmérő által mért ivóvízmennyiség utáni csatorna-díjkedvezmény együttesen nem vehető igénybe.
       
      Bővebb információkért kérjük, olvassa el a locsolási célú vízmérőkkel kapcsolatos tájékoztatónkat.
      Elérhetősége: http://www.erdivizmuvek.hu/ugyfelszolgalat/letoltheto_dokumentumok/
       
      Több lakásos társasházak, lakóegységek fogyasztásának elkülönült mérése
      Elkülönült vízhasználat mérése elszámolási célú mellékmérő(k) létesítésével
      A mellékvízmérők a bekötési vízmérővel rendelkező ingatlan – általában társasház - lakásainak, elkülönített (egyedi) vízhasználatainak mérésére, elszámolására szolgál. Ebben az esetben a Társasház lakásainak (albetétjeinek) fogyasztásáról önálló számlát bocsát ki a Szolgáltató, az elfogyasztott vízmennyiséget a lakások mellékvízmérői külön-külön mérik.
       
      Bővebb tájékoztatásért kérjük, olvassa el a mellékmérősítéssel kapcsolatos tájékoztatónkat.
      Elérhetősége: http://www.erdivizmuvek.hu/ugyfelszolgalat/letoltheto_dokumentumok/

      Az elkülönült vízhasználat mérése ikermérőkkel
      Az ikermérő egy vagy több ingatlan különböző felhasználási helyei ivóvízhasználatának mérésére szolgál, az ivóvíz bekötővezeték végpontjára csillagpontosan kialakított - a jelenleg üzemelő fővízmérő mellett felszerelt - újabb bekötési vízmérő.
      A legfőbb különbség a mellékvízmérős elszámoláshoz viszonyítva az, hogy minden Felhasználó külön bekötési vízmérővel rendelkezik, így számlázásilag elkülönült módon történik meg a mért mennyiség elszámolása, ebből adódóan fővízmérő-mellékvízmérő mérési különbözet sem jelentkezik.

      Míg a mellékvízmérő tulajdonjoga a Felhasználóé - addig a fővízmérő tulajdonosa a Szolgáltató, így azok hitelesítését, cseréjét is a Szolgáltató végzi saját költségén.
      A főmérősítés megrendelése előtt mindenképpen szükséges egy helyszíni felmérés, amely alátámasztja azt, hogy műszakilag a bekötések kialakítása megfelelő az főmérősítéshez (főmérős akna mérete, állapota, a jelenlegi ivóvíz-hálózat állapota és kialakításának vizsgálata).
      További feltétel, hogy a jelenlegi szabályos fővízmérő akna mérete lehetővé tegye a főmérők egymás mellett történő elhelyezését, továbbá minden lakás külön-külön házi bekötővezeték csatlakozással rendelkezzen a főmérő aknában.
      A helyszíni felmérést Társaságunk végzi el, melynek díja előre fizetendő, az igénybejelentéshez szaktervező által elkészített tervdokumentáció benyújtása szükséges.
       
      Bővebb tájékoztatásért kérjük, keresse telefonos ügyfélszolgálatunkat vagy ügyfélszolgálati irodánkat.
       
      Szolgáltatás szüneteltetése
      A hatályos jogszabályok és Társaságunk Üzletszabályzata szerint a Felhasználó a Szolgáltatóhoz intézett írásbeli nyilatkozatával kezdeményezheti a víziközmű-szolgáltatás szüneteltetését, ha a felhasználási helyet átmenetileg nem használja.
      A szünetelés kérelmezett ideje legfeljebb 1 év lehet.
       
      A szennyvíz elvezetésére irányuló szolgáltatás szüneteltetését, illetve megszüntetését csak a Felhasználó által a népegészségügyi szakigazgatási szervtől beszerzett írásbeli hozzájárulás esetén hajtja végre a Szolgáltató.
      Ha a vízmérőn keresztül tűzivíz-hálózat ellátása is történik, akkor a szüneteltetéséhez a területileg illetékes katasztrófavédelmi kirendeltség írásos engedélye szükséges, a felhasználási hely és a vízmérő gyári számának megjelölésével, melyet a Felhasználónak kell beszereznie.
      A szüneteltetéssel kapcsolatosan a Szolgáltatónál felmerülő díjakat, költségeket a Felhasználó viseli.
       
      Szünetelésre az alábbi feltételek együttes fennállása esetén van lehetőség:
      a) a felhasználó írásban kéri a szüneteltetést és nyilatkozik, hogy a felhasználási helyen rendszeres emberi tartózkodás nincs,
      b) a felhasználó - amennyiben a felhasználási hely víziközmű-szolgáltatásba bekapcsolt ingatlan - nyilatkozik, hogy nem a víziközmű-rendszerből származó egyéb vizet a szennyvíz-törzshálózatba nem kíván vezetni,
      c) a szüneteltetés végrehajtásához a műszaki előfeltételek biztosítottak,
      d) a felhasználó a szünetelés foganatosításával együtt járó költségek előzetes megfizetéséről szóló igazolást, és a felhasználási hely tulajdonosának (amennyiben az nem azonos a felhasználóval) hozzájárulását csatolta.
       
      A Szolgáltató a szüneteltetett víziközmű-szolgáltatás idejére szolgáltatási díjat nem számol fel, így alapdíjat sem.
       
      Szolgáltatás megszüntetése
      A víziközmű-szolgáltatási szerződést közműves ivóvízellátás esetén a felhasználó 30 napos határidővel felmondhatja. Ha a szerződést az ingatlant egyéb jogcímen használó mondja fel, előzetesen a tulajdonos hozzájárulását is be kell szereznie. A víziközmű-szolgáltatási szerződés felmondása nem érintheti hátrányosan az ingatlanon más felhasználó által igénybe vett közműves ivóvíz-szolgáltatást.
       
      Az ivóvíz és/vagy szennyvíz bekötővezetéket Szolgáltató leválasztja a törzshálózatról, és a fogyasztásmérőt leszereli. Ebben az esetben a szolgáltatás újraindítása csak új bekötés létesítéseként végezhető. Tájékoztatjuk, hogy a hatályos jogszabályok szerint az ivóvíz-szolgáltatás megszüntetésével kapcsolatosan felmerült költségeket, továbbá a szilárd útburkolat felbontásával és helyreállításával kapcsolatos költségeket a Felhasználó előzetesen köteles megfizetni a Szolgáltatónak.
       
      Tájékoztatjuk, hogy a munkálatok elvégzéséhez a helyi polgármesteri hivataltól közterület bontási engedély is szükséges, a hivatal egyes esetekben szaktervező által készített forgalomtechnikai tervdokumentáció benyújtását is előírhatja.
       
      A fenti közútkezelői, illetve önkormányzati engedélyek, illetve hozzájárulás birtokában van lehetőség arra, hogy a szolgáltatás megszűntetését a tulajdonos vagy meghatalmazottja írásban kérje Ügyfélszolgálati irodánkban, a fenti összeg(ek) megelőlegezése mellett.
       
      Tájékoztatjuk, hogy az ivóvízbekötés megszüntetésének megrendelésekor a felhasználási helyhez tartozó vevői folyószámláján nem lehet díjtartozás.
      A bekötés megszüntetésekor munkatársaink a vízmérő állását is leolvassák, és az ezen mérőállás alapján záró számlát állítunk ki, mely rendezéséről a felhasználónak gondoskodnia kell.
       
      Egyéb forrásból származó víz, nem közműves ivóvíz (fúrt, ásott kút, csapadékvíz) bevezetése a közműves szennyvízhálózatba (telki vízmérő)
      Amennyiben az ingatlan egyéb vízforrással rendelkezik, és a keletkezett szennyvizeket részben/egészben a közműves szennyvízhálózatba kívánja vezetni, Társaságunkkal egyeztetett helyen, hiteles, ún. telki vízmérővel kell a vízmennyiséget megmérni, mely a csatornadíj számlázás alapját képezi. Ezen vízmérő a Felhasználó tulajdonát képezi, így a mérő beszerzésének, hitelesítésének, a terveztetés és kivitelezés költsége a Felhasználót terheli.
       
      Társaságunk szolgáltatási területén a csapadékvíz, talajvíz, rétegvíz bevezetése a szennyvízcsatornába TILOS!
       
      9. Panaszkezelés, jogorvoslati lehetőségek
       
      Társaságunk a mindenkor hatályos fogyasztóvédelmi és ágazati jogszabályok valamint Társaságunk Üzletszabályzata szerint végzi panaszkezelési tevékenységét.
      Ügyfélszolgálatunk a reklamációkra, panaszokra a hatályos fogyasztóvédelmi jogszabályok által előírt 15 napos határidőn belül, egyéb megkeresésekre 30 napon belül válaszol.
       
      Reklamációját, panaszát a következő módokon juttathatja el Társaságunkhoz:
      • - személyesen az Érd, Felső u. 2. alatti ügyfélszolgálati irodánkban,
      - telefonos ügyfélszolgálatunkon a +36 23 521 751-es telefonszámon,
      - elektronikus ügyfélszolgálatunkon a www.erdivizmuvek.hu webcímen,
      - e-mailben az ugyfelszolgalat@erdivizmuvek.hu címen,
      - telefaxon a +36 23 521 759-es faxszámon,
      - és postai úton a 2031 Érd, Pf. 55 levélcímen.
       
      A hatályos fogyasztóvédelmi jogszabályok szerint első ízben a kifogásával a Szolgáltatót igazolt módon meg kell keresnie.

      Amennyiben a reklamációjának Társaságunk által kivizsgálását követően Önhöz eljuttatott válaszunkban leírtakat nem fogadja el, vagy kifogása van a válasszal kapcsolatban, úgy az alábbi szervekhez fordulhat jogorvoslatért:

      - Érdi Járási Hivatal, Közlekedési és Fogyasztóvédelmi Főosztály Fogyasztóvédelmi Osztály. Címe: 1141 Budapest, Komócsy u. 17-19., Levelezési címe: 1399 Budapest, Pf. 661., Telefon: +36 1 460 2202, E-mail: fogyved@pest.gov.hu, Honlap: www.kormanyhivatal.hu
      - Magyar Energetikai és Közmű-szabályozási Hivatal. Ügyféliroda címe: 1054 Budapest, Bajcsy-Zsilinszky út 52., Levelezési címe: 1388 Budapest, Pf. 88. Telefon: +36 1 459 7777, Fax: +36 1 459 7766, E-mail: mekh@mekh.hu, Honlap: http://www.mekh.hu
      - Pest Megyei Békéltető Testület.  Címe: 1119 Budapest, Etele út 59-61. II. em. 240., Telefon/Fax: +36 1 269 0703, Levelezési cím: 1364 Budapest, Pf.:81, E-mail: pmbekelteto@pmkik.hu, Honlap: http://www.panaszrendezes.hu
       
      Társaságunk a fogyasztói jogvita rendezése érdekében igénybe veszi a békéltető testületi eljárást, de nem veti alá magát döntésének.
       
      Amennyiben az Ön lakóhelye vagy tartózkodási helye nem Pest megye területén található, abban az esetben az Önhöz legközelebb eső Békéltető Testület elérhetőségét az alábbi oldalon találja meg: http://www.bekeltetes.hu/index.php?id=testuletek

      Ügyfélszolgálati irodánkban vagy telefonos ügyfélszolgálatunkon előadott reklamációját vagy panaszát jegyzőkönyvben rögzítjük, mely jegyzőkönyvről lehetősége van a válaszunkkal együtt, vagy már a bejelentéskor azonnal másolati példányt kérnie.
       
      Telefonos ügyfélszolgálatunkkal lefolytatott telefonbeszélgetését rögzítjük, 5 évig megőrizzük és kérésére díjmentesen – elektronikus formátumban - rendelkezésére bocsátjuk.
       
      Ügyfélszolgálati oldalak

      Ügyfélszolgálati oldalak

       
      Ügyfélszolgálati oldalak

      1. Szerződéskötési folyamat, felhasználóváltással kapcsolatos tudnivalók
      2. A vízmérőről
      3. A fővízmérő és a mellékvízmérők mérési különbözete
      4. Számlázással kapcsolatos tudnivalók, díjszabás, számlareklamáció, hibás mérés
      5. Számlabefizetés
      6. Fizetéskönnyítési megoldások, védendő felhasználók
      7. Szolgáltatáskorlátozás, behajtás
      8. Műszaki ügyintézés, locsolási kedvezmény, a szolgáltatás megszüntetése
      9. Panaszkezelés, jogorvoslati lehetőségek

      Munkatársaink személyes és telefonos ügyfélszolgálatunkon állnak Felhasználóink rendelkezésére. Elérhetőségeink és ügyfélfogadási idő:
      http://www.erdivizmuvek.hu/ugyfelszolgalat/elerhetoseg_megkozelites/

      Személyes ügyintézéshez lehetősége van időpontot foglalásra:
      http://www.erdivizmuvek.hu/ugyfelszolgalat/idopont_foglalas/

      Amennyiben az ügyintézés során meghatalmazott jár el, úgy teljes bizonyító erejű magánokiratban foglalt meghatalmazás szükséges az ügyintézéshez.
      Meghatalmazás elérhető:
      http://www.erdivizmuvek.hu/ugyfelszolgalat/letoltheto_dokumentumok/

      Elektonikus ügyfélszolgálatunk itt érhető el: http://erdivizmuvek.hu/eugyfelszolgalat/

      Elektronikus ügyfélszolgálaton keresztül intézhető ügyek:
      • Személyes adatok megtekintése, módosításának kezdeményezése
      • Levelezési cím módosítása
      • Mérőállás bejelentés
      • Aktuális egyenleg lekérdezése, tartozásigazolás kérése
      • Vevői folyószámla kivonat megtekintése
      • Számlamásolatok (tájékoztatási célú számlaképek) megtekintése
      • Hiteles (eredetivel egyező) számlamásolatok postai úton történő megküldésének igénylése
      • Részletfizetés igénylése
      • Hibabejelentés
      • Szabad formátumú megkeresés
      Az egyes ügytípusokról alább nyújtunk részletes tájékoztatást.
       
      1. Szerződéskötési folyamat, felhasználóváltással kapcsolatos tudnivalók
       
      Az Érd és Térsége Víziközmű Kft. (továbbiakban: ÉTV Kft., szolgáltató, közszolgáltató, víziközmű-szolgáltató) a vonatkozó, hatályos jogszabályban meghatározott feltételek fennállása esetében a felhasználóval - felhasználási helyenként - közszolgáltatási szerződést köt. A közszolgáltatási szerződés - és annak melléklete, az Üzletszabályzat - célja a közműves ivóvízellátással és közműves szennyvízelvezetéssel és kezeléssel, mint közüzemi szolgáltatással kapcsolatos jogok és kötelezettségek Szolgáltatóra és Felhasználóra vonatkozó szabályainak rögzítése.

      Az ÉTV Kft. közszolgáltatási szerződésmintája és az Üzletszabályzat elérhető weboldalunkon:
      http://www.erdivizmuvek.hu/ugyfelszolgalat/letoltheto_dokumentumok/

      Gazdálkodó szervezet képviseletében a cégkivonatban szereplő képviselő járhat el. A képviselő teljes bizonyító erejű magánokiratba vagy közokiratba foglalt meghatalmazással más személyt is megbízhat a Szolgáltató előtti eljárással. A meghatalmazásban pontosan meg kell fogalmazni annak terjedelmét, pontosan milyen eljárásokban, nyilatkozattételben jogosult a meghatalmazott eljárni, illetőleg kifejezetten nyilatkozni kell a meghatalmazásban arról, hogy a képviselő eljárását a Társaság eljárásaként ismerik el. A meghatalmazáson túlmenően, a meghatalmazott személy személyi azonosítására alkalmas igazolványa bemutatása alapján kerülhet sor ügyintézésre.

      A hatályos jogszabályok szerint a felhasználó személyében bekövetkezett változást a korábbi és az új felhasználó köteles a vízmérőállás megjelölésével a változástól számított 30 napon belül a víziközmű-szolgáltatónak bejelenteni az üzletszabályzatban meghatározottak szerint. A bejelentés elmulasztása esetén a felhasználási helyen fennálló díjtartozás megfizetéséért és a víziközmű-szolgáltatót ért károkért a korábbi és az új felhasználó egyetemlegesen felel.
      A Felhasználóváltás bejelentésére (eladás, bérlet, stb.) Ügyfeleinknek több lehetőséget is biztosítunk:
      A beköltöző Felhasználó nélkül, csak az előző felhasználó bejelentése alapján az új Felhasználó részére nincs lehetőségünk elkészíteni a közszolgáltatási szerződést, a megadott információk alapján Társaságunk felszólítja szerződéskötési kötelezettségére az új tulajdonost.
      Az ingatlan birtokbaadásakor az itt (http://www.erdivizmuvek.hu/ugyfelszolgalat/letoltheto_dokumentumok/ ) elérhető birtokbaadási jegyzőkönyvet javasoljuk kitölteni a pontos elszámolás érdekében.  Ez alapján az előző felhasználónak záró számla készül, akinek ezt, és az esetleg még be nem fizetett számláit, egyéb tartozását ki kell egyenlítenie.

      Természetesen a birtokbaadási jegyzőkönyv nem feltétlenül szükséges a közszolgáltatási szerződés megkötéséhez. A birtokbaadási jegyzőkönyv becsatolásától kizárólag abban az esetben tudunk eltekinteni, ha a felhasználási helyen üzemelő fogyasztásmérő rendszeresen, a szolgáltató által leolvasásra került, és a felhasználó már korábban birtokba került az ingatlanon, és az előző Felhasználó nevére kibocsátott számlákat sajátjaként kezelte, megfizette - vagy a fennálló tartozás megfizetését a felhasználó vállalja.
       
      A víziközmű-szolgáltatásról szóló 2011. évi CCIX. törvény rendelkezései alapján a víziközmű-szolgáltatásba bekapcsolt ingatlan tekintetében a szolgáltató és a lakossági felhasználó között a közszolgáltatási szerződés a víziközmű-szolgáltatás igénybevételével is létrejön.

      A kiköltöző ügyfelünknek lehetősége van nullás igazolást igényelni, mellyel az új ügyfelünk felé igazolhatja, hogy az adott mérőállásig elszámolt Társaságunkkal és a díjak megfizetése is megtörtént.  Amennyiben rendelkeznek nullás igazolással, a Felhasználó változáshoz a vevőnek elegendő beküldenie (e-mailen, faxon, levélben) a szükséges dokumentumok másolatát, mely alapján elkészítjük, és postai úton megküldjük a közszolgáltatási szerződést. Ez esetben ingyenes válaszborítékot mellékelünk a szerződés visszaküldésének megkönnyítéséhez.
       
      A közszolgáltatási szerződéskötéshez szükséges dokumentumok listája a következő webhelyen érhető el:
      http://www.erdivizmuvek.hu/ugyfelszolgalat/letoltheto_dokumentumok/

      A felhasználási hely ellenőrzése

      A Szolgáltató Felhasználó-változás esetén, az új Felhasználóval való szerződéskötést megelőzően, annak feltételeként a bejelentéstől számított 30 napon belül, a felhasználási helyen ellenőrzést tart az alábbi esetekben:
      • - a felhasználási helyen a fogyasztásmérőn szereplő mérőállás, a birtokbaadási jegyzőkönyvön rögzített dátumhoz képest, attól visszamenőleg legalább 13 hónapja nem került a Szolgáltató által leolvasásra,
      • - a felhasználási helyen a birtokbaadási jegyzőkönyvben szereplő fogyasztásmérő gyári száma vagy plombazár száma eltér a Szolgáltató nyilvántartásában szereplő gyári számtól,
      • - a felhasználási helyen a birtokbaadási jegyzőkönyvben szereplő mérőállás alacsonyabb, mint a Szolgáltató rendelkezésére álló utolsó leolvasott mérőállás,
      • - a felhasználási helyen a birtokbaadási jegyzőkönyvben szereplő mérőállás alapján megállapítható, hogy a vízfogyasztás az utolsó szolgáltatói leolvasástól számított előző 12 hónap átlagfogyasztását kétszeresen meghaladja,
      • - a fogyasztásmérő hitelesítési ideje lejárt, a fogyasztásmérő, vagy a fogyasztásmérő leszerelését megakadályozó zár (plomba) sérült,
      • a felhasználási helyen az ivóvíz-szolgáltatás szünetel, vagy korlátozva van.
       
      Az ellenőrzés költségét a lakossági Felhasználók esetében a Szolgáltató, míg nem lakossági Felhasználók esetében az új Felhasználó viseli.
       
      A korábbi vagy az új Felhasználó a szerződés megkötése előtt akkor is kérheti az ellenőrzést, ha annak elvégzése a fentiek szerint nem kötelező. Ennek költségét az ellenőrzést kérő köteles viselni. A helyszíni ellenőrzés díja a Szolgáltató honlapján tekinthető meg.


      2. A vízmérőről
       
      A vízmérők tulajdonjogával, és hitelességével kapcsolatos tudnivalók

      A fővízmérő, (azaz a bekötési vízmérő) a szolgáltató tulajdona. Időszakos cseréje, hitelesítése, meghibásodás esetén javítása a szolgáltató feladata. A bekötési vízmérő hitelességi ideje a hatályos mérésügyi jogszabályok szerint a záróplombán lévő hitelességi dátumot követő
      •             - negyedik év utolsó napja (a 2011. évi vagy korábbi hitelesítésű mérők esetében),
      •             - nyolcadik év utolsó napja (a 2012. évi vagy későbbi hitelesítésű mérők esetében).

      A vízmérőcserének várható időpontjáról a Szolgáltató a lejáró fővízmérővel rendelkező Felhasználót írásban, postai úton értesíti. Ha a Felhasználó nem működik együtt a főmérő díjmentes cseréjében, a Szolgáltató a felhasználási helyen lévő szerződést felmondhatja, és a vízszolgáltatást korlátozhatja ill. felfüggesztheti.
       
      A mellékvízmérő a Felhasználó saját tulajdonát képezi, annak időszakos cseréjéről, hitelesítésről, meghibásodás esetén a javításáról Ügyfelünk köteles gondoskodni saját költségén. A mellékvízmérő hitelességi ideje a plombán lévő hitelességi dátumot követő nyolcadik év utolsó napja.

      Az ÉTV Kft. minden esetben, postai levélben értesíti a lejáró mellékvízmérővel rendelkező Felhasználóit a csere szükségességéről. Amennyiben a mérő újrahitelesítése elmarad, úgy a Szolgáltató a mellékvízmérőre megkötött szolgáltatási szerződést ún. (mellékszolgáltatási szerződést) megszünteti.

      A vízmérők leolvasása

      A fogyasztásmérő leolvasásának gyakoriságát a Szolgáltató jogosult megállapítani azzal, hogy legalább évente egy alkalommal, a Felhasználó kérésére negyedévente – a Felhasználó értesítése mellett – köteles a fogyasztásmérő leolvasására.
       
      Az ÉTV Kft. lakossági felhasználók esetében Érd egyes részein kéthavonta - Érd bizonyos részén, Diósd, Tárnok, Pusztazámor, Remeteszőlős, Herceghalom, Sóskút, és Törökbálint településen évente egyszeri alkalommal, nagyfogyasztóink esetében pedig havonkénti rendszerességgel olvassa a fogyasztásmérőket.
       
      A szolgáltató köteles legalább 5 napos időtartam megjelölésével a Felhasználót értesíteni az éves leolvasás várható idejéről a leolvasás előtti utolsó számlában, számla mellékletében vagy egyéb módon.

      Leolvasás sikertelensége esetén, a leolvasó értesítőt hagy a levélszekrényben vagy fellelhető módon a felhasználási helyen, amelyen fel kell tüntetni a második (ismételt) felkeresés időpontját, és az egyeztetésre alkalmas mobiltelefonszámot. A leolvasás biztosítására a Szolgáltató heti egy munkanapon este 20 óráig lehetőséget ad.

      A hatályos jogszabályok értelmében a Felhasználóinknak lehetősége van negyedévenkénti leolvasást kérni, melyet írásban kell a Szolgáltató felé kezdeményezni. A negyedéves leolvasást előzetes telefonos, vagy helyszíni értesítést követően, a naptári negyedévek első hónapjának (január, április, július és október) első napjaiban végzi el a Szolgáltató.

      A Felhasználó a leolvasás időpontjában külön értesítés nélkül is köteles a vízmérőhely szabad megközelítését és a vízmérő leolvasását biztosítani.
       
      Társaságunk felé a számlán feltüntetett elvárt diktálási időszakban lehetősége van Felhasználóinknak a vízmérőállást eljuttatni, amennyiben a felhasználási helyen évenkénti szolgáltatói leolvasás van.
       
      A vízmérőállás bediktálásakor kizárólag az egész köbmétereket szükséges bediktálnia.
        
      Amennyiben vitatja a vízmérőn mért mennyiséget
      A hitelesítés időpontjában minden mérőberendezés az előírásoknak megfelelő pontossággal mér. A hitelesség lejártának ideje nem feltétlenül jelenti azt, hogy a mérőberendezés nem jól mér. Amennyiben a fővízmérő által mért ivóvízmennyiséget vitatja, lehetősége van a felszerelt bekötési vízmérő Magyar Kereskedelmi Engedélyezési Hivatal (MKEH) mint mérésügyi hatóság által történő rendkívüli pontossági ellenőrzését kérni.

      A rendkívüli pontossági vizsgálat díját a kibocsátott szolgáltatói számla kiegyenlítésével a Felhasználó köteles megelőlegezni.
       
      Amennyiben a rendkívüli pontossági vizsgálaton a fogyasztásmérő „nem felelt meg” minősítést kapott, a kibocsátott számlák esetében számlakorrekcióra kerül sor az ÉTV Üzletszabályzatában leírtak szerint, továbbá a szerelési munkák és a vizsgálat költségei a fogyasztásmérő tulajdonosát terhelik. Amennyiben ez a Szolgáltató, akkor a Felhasználónak az általa előre megelőlegezett rendkívüli pontossági vizsgálat teljes összegét az ÉTV Kft. a vizsgálati jegyzőkönyv kézhezvételét követő 8 munkanapon belül visszautalja.
       
      Abban az esetben, ha a mérőeszköz a Szolgáltató kárára tévedett (a mérő az alsó hibahatárnál kevesebbet mért), a kiállított víz- ill. csatornadíj számlák módosítására nincsen lehetőség.
       
      Amennyiben a vízmérő „megfelelt” minősítést kapott, a vizsgálat költségét az ellenőrzést kezdeményező viseli, és a kiállított víz- ill. csatornadíj számlák módosítására nincsen lehetőség.
       
      Az ellenőrző vizsgálatra nem kerül sor, ha a fogyasztásmérő tulajdonosa – a másik fél részéről bejelentett kárigény tényének elismerésével együtt – más hiteles fogyasztásmérőt szerel fel.

      A vízmérők karbantartásáról, védelméről

      Vízelfolyásra utaló jelek, teendők
      Az ÉTV Kft. Üzletszabályzata szerint legalább 30 naponta egy alkalommal, egyszerű vizsgálattal a házi vízvezeték-hálózatot ellenőrizni kell. Amennyiben az ingatlanon minden vízvételezési hely (pl. vízcsapok, kerti csap, stb.) elzárását követően a vízmérő fogyasztást jelez (nincs nyugalmi állapotban), valahol a házi vezetékhálózatban vízelfolyás történik.
       
      Ezesetben kérjük, szakemberrel ellenőriztesse a házi ivóvízhálózatot. Amennyiben valóban meghibásodásról van szó, úgy kérjük gondoskodjon annak haladéktalan (de legfeljebb 30 napon belüli) elhárításáról, és az elfolyás tényét azonnal jelentse be Társaságunknak az akkor leolvasott vízmérőállással együtt.

      Amennyiben vízelfolyás tapasztalható, és az elfolyt ivóvíz nem került a közműves szennyvízcsatorna törzshálózatba, és a fenti felhasználási hely rendelkezik közműves csatornabekötéssel, a javítást követően lehetősége van Társaságunkhoz (Érd, Diósd és Tárnok településeken az Érd és Térsége Csatorna-szolgáltató (ÉTCS) Kft-hez) kérelemmel fordulni - a javításról készült számla benyújtásával egyidejűleg - a számlázott szennyvízdíj mérséklése érdekében.
      A hatályos jogszabályi előírások szerint a fogyasztási helyen nyilvántartott ügyfelünk köteles a víziközmű-szolgáltató számára a hiba keletkezésének helyét ellenőrizhető módon bemutatni és a javítást számlával igazolni.

      A vízmérők, és a vízmérőhely (akna) karbantartásáról

      Míg a téli hónapokban a fagy ellen kell megvédeni a vízmérőket, a tavaszi és az őszi hónapokban is érdemes rendszeresen a vízmérők állapotát ellenőrizni. Bár nem jellemző, de előfordulhat, hogy bizonyos vízmérő típusoknál, a jelentős külső és belső hőmérséklet különbözet, valamint a nedves levegő miatt, a számlapon akár belülről, akár kívülről pára keletkezik. Ha esetleg ilyen előfordulna Önnél is, javasoljuk, hogy száraz, napos időben nyissa ki az aknafedelet, és hagyja, hogy a hőmérséklet különbözet kiegyenlítődésével ez a jelenség megszűnjön. Természetesen a vízpára semmilyen műszaki hatással nincs a vízmérőre, annak működését, és pontos vízmennyiség mérését nem befolyásolja.
      Amennyiben a párásodás állandósul, kérje szakembereink segítségét, és Ügyfélszolgálatunk elérhetőségein jelezze a mérővel kapcsolatos problémát.

      Itt szeretnénk felhívni figyelmet, hogy a vízmérőakna szabályszerű állapotban tartása a Felhasználó jogszabályi kötelessége. Kérjük, a mérőaknában ne tartson egyéb, oda nem illő tárgyakat (növényeket, télálló zöldségeket, stb.), illetve rendszeresen gondoskodjon annak takarításáról, valamit a vízmérőhöz való szabad hozzáférés (létra, ill. hágcsó megléte) lehetőségéről.

      A vízmérő és a plombazár védelme

      A téli hideg komoly gondokat okozhat a felhasználási hely vízhálózatában, illetve a vízmérőben, ezért kérjük, gondoskodjon ezek fagy elleni védelméről. Az elfagyást leginkább a víztelenítéssel, valamint megfelelő szigeteléssel tudja megakadályozni. Fontos, hogy olyan szigetelőanyagot használjon, ami nedvesség hatására nem veszítni el szigetelőképességét (pl.: hungarocell). Érdemes magát a vízmérőt, illetve a vízmérő akna falait is szigetelni, valamint javasoljuk az akna fedlapját hőszigetelő anyaggal letakarni. Nem csak az időjárás változások által bekövetkezhető problémák elkerülésére kell figyelmet fordítani, ugyanis a vízmérők védelméről is a Felhasználó köteles gondoskodni. A fogyasztásmérők és a leszerelésüket megakadályozó zárak, plombák, záró elemek sértetlen megőrzéséért és védelméért a Felhasználó felelősséggel tartozik. Amennyiben számára felróható okból a vízmérő megrongálódik, vagy eltulajdonítják, a javítás, illetve a vízmérő pótlása, szerelése, továbbá hitelesítése költségeit a Szolgáltató részére megtéríteni köteles.
      Felhívjuk figyelmét, hogy amennyiben a Felhasználó a záró bélyeg vagy plomba hiányát nem jelenti be a Szolgáltató felé, abban az esetben a víziközmű-szolgáltató kártérítési igényt érvényesíthet, illetve a szabálytalan közműhasználatra utaló jel alapján jogosult az Üzletszabályzat szerinti pótlólagos számlakibocsátásra és jogosult a víziközmű-szolgáltatás korlátozására és felfüggesztésére, ha a hiteles mérés feltételei a helyszínen nem állíthatóak helyre.
       
      3. A fővízmérő és a mellékvízmérők mérési különbözete
       
      Társasházak vagy több lakásos ingatlanok esetében a lakóközösség és a szolgáltató közötti elszámolás alapja a bekötési vízmérő (fővízmérő), mely az ingatlan által felhasznált teljes vízmennyiséget méri. A fővízmérő a telek határától általában 1 méteres sávban kiépült fővízmérős aknában kerül elhelyezésre, az ezt követő, telken ill. házon belüli vezetékrendszer a lakóközösség, míg a lakásmellékmérő az adott lakástulajdonos tulajdonában van.

      1991 óta jogszabály teszi lehetővé, hogy a többlakásos házakban az egyes lakóknak a fogyasztását mellékvízmérőkkel mérjék meg. Az így megmért egyéni fogyasztásról a szolgáltató külön-külön számlát készít.

      Az ingatlanon fogyasztott víz mennyisége szempontjából alapesetben a bekötési vízmérő az irányadó. A bekötési vízmérő és az elkülönített vízhasználatokat mérő mellékvízmérők mérési különbözeteként megállapított vízfogyasztás után víziközmű szolgáltatási díjat a bekötési vízmérő szerinti felhasználó köteles a Szolgáltatónak megfizetni.
      A víziközmű-szolgáltató az elszámolás alapjául szolgáló fogyasztásmérőkön mért fogyasztásról nyilvántartást vezet. Amennyiben az elszámolás a főmérőn mért mennyisége alapján történik, úgy az ÉTV Kft. a bekötési vízmérő és a mellékvízmérők aktuális és az ezt megelőző állásáról, valamint a mérési különbözetről a szolgáltatói leolvasást követően kiállított számla mellékletében tájékoztatja a bekötési vízmérő felhasználóját.
       
      A bekötési vízmérő és az elkülönített vízhasználatokat mérő mellékvízmérők által mért mennyiség csak nagyon ritkán azonos, azaz mérési különbözet keletkezik.
      Fogyasztási különbözet esetén a bekötési vízmérő szerinti felhasználó köteles a Szolgáltatónak megfizetni a különbözeti ivóvíz mennyiség (és az arra eső csatornaszolgáltatási díj) ellenértékét.

      A fő- és mellékvízmérők közötti különbségek okozta probléma jelentősége miatt a kérdéssel több alkalommal foglalkozott, azt vizsgálta a Nemzeti Fogyasztóvédelmi Hatóság és a Magyar Kereskedelmi Engedélyezési Hivatal, mint mérésügyi hatóság is.

      A fő- és mellékvízmérő közötti különbséget az alábbiak okozhatják:
      • - A főmérőt követő hálózaton (lakóközösség tulajdonában lévő vezetékszakaszon) van méretlen fogyasztási hely (pl. kerti csap, közös helyiség, garázs stb.). Ilyen esetben az ezeken a helyeken vételezett víz mennyisége jelentkezik a főmérőn, de egyetlen mellékmérő sem méri.
      • - A főmérőt követő csővezetéken, de a mellékmérőket megelőző szakaszon szivárgás, csőtörés van. Ebben az esetben is a főmérőn átfolyik a víz, de egyetlen mellékmérő sem méri, így a főmérő számlájában ez a vízmennyiség jelentkezni fog. Figyelem! A csőtöréseknél a víz 90%-a nem jelenik meg a felszínen!
      • - A vízmérők leolvasása nem azonos időpontban történik.
      • - A mellékmérők sikertelen leolvasásakor egy becsült mérőállás alapján állapítja meg a Szolgáltató a fogyasztást, ami eltérhet a valóságostól.
      • - A leolvasott, vagy az ajtóra kiírt, illetve bediktált érték nem felel meg a valóságnak (szándékos vagy véletlen hiba).
      • - Valamelyik, esetleg több mellékmérő kevesebb, vagy több fogyasztást mér, mint ami valójában átfolyt rajta (szorul, megáll, gyorsul). Ebben az esetben is arról van szó, hogy a főmérőn átfolyt víz mennyisége nem teljes mértékben, vagy egyáltalán nem jelentkezik a mellékmérők összesítésében.
      • - Előfordulhat, hogy „esetleges műszaki beavatkozások” miatt valamelyik Felhasználónál a mellékmérő nem a valós fogyasztást mutatja. Ebben az esetben a főmérőn átfolyt víz mennyiségéből nem kerül levonásra ezen a mellékmérőn „méretlenül” átfolyt víz, így a főmérőre készült számlában fog megjelenni ez a fogyasztás.
      • - A mellékvízmérők által mért felhasználás közötti különbség adódhat a vízmérők (fő és mellék) mérési pontatlanságából, és a vízmérők különböző indulási érzékenységéből. A mellékmérők függőlegesen történő beépítéssel már nem olyan érzékenyek, lassabban indulnak. Függetlenül attól, hogy a főmérő és a lakásokba felszerelt mellékvízmérők mérési pontosság szempontjából nem azonos kategóriába vannak sorolva, a Magyar Kereskedelmi Engedélyezési Hivatal (MKEH) hiteles mérésre szolgáló eszköznek fogadja el a vízmérőket, amennyiben a megengedett hibahatáron belül mérnek.
      • - A fő- és mellékmérők működési elvüket tekintve alapvetően eltérőek.
      •  
      A felsorolt eltérési okok jelentkezhetnek külön-külön, de együttesen is.
       
      Amennyiben a fővízmérő és a mellékvízmérők közötti mérési különbözet tartós, ikerházaknál, vagy kisebb társasházaknál megoldásként javasoljuk a főmérősítés lehetőségét.
      Részletesebben erről a műszaki ügyintézés oldalon, az elkülönült vízhasználat mérése ikermérőkkel alfejezetben olvashat.

      Eljárás teljes körű mellékvízmérősítés esetén
       
      A víziközmű-szolgáltatásról szóló 2011. évi CCIX. törvény 52.§. (2a) bekezdése szerint a mellékszolgáltatási szerződéssel rendelkező elkülönített vízhasználók kérhetik, hogy a víziközmű-szolgáltatási díj elszámolásának alapja kizárólag a mellékvízmérőkön mért fogyasztás legyen.
      A kérelmező a teljes körű mellékvízmérősítés igénybevételével kapcsolatban személyesen az ügyfélszolgálati irodában, a telefonos ügyfélszolgálaton vagy az ÉTV Kft. honlapján (www.erdivizmuvek.hu) kaphat tájékoztatást.
      Az igénybejelentéshez kapcsolódó nyilatkozat-minta, képviselő személyére vonatkozó magánokirat-minta valamint a megállapodás-tervezet az ügyfélszolgálaton térítésmentesen hozzáférhetőek, vagy az ÉTV Kft. honlapjáról (www.erdivizmuvek.hu) letölthetőek.
       
      A kérelem benyújtásának előfeltételei:
      • - a bekötési vízmérő mellett az elkülönített vízhasználók elkülönített vízhasználati helye és más vízvételi helyek kizárólag hiteles, plombával vagy záróbélyeggel ellátott mellékvízmérőkkel és hatályos mellékszolgáltatási szerződéssel rendelkeznek, és
      • - a mellékvízmérőkön és a bekötési vízmérőn mért fogyasztási adatok, valamint a helyszíni ellenőrzés alapján a csatlakozó hálózati szakaszon a karbantartás elmaradására visszavezethető vízveszteség vagy az elszámolatlan vízvétel lehetősége kizárható.
      • - A benyújtandó kérelem tartalma:
      • - a kérelemmel érintett felhasználási hely (ingatlan) címe, helyrajzi száma,
      • - az adott bekötési vízmérőhöz tartozó, mellékszolgáltatási szerződéssel rendelkező elkülönített vízhasználók által aláírt teljes bizonyító erejű magánokirat, melyben közlik a víziközmű-szolgáltatóval a képviseletükben eljáró természetes személy esetén annak nevét, lakcímét, anyja nevét, születési helyét és idejét, jogi személy, jogi személyiséggel nem rendelkező szervezet esetén annak székhelyét, cégjegyzékszámát, adószámát, képviselőjének nevét, lakcímét, anyja nevét (továbbiakban: képviselő), ha az nem a bekötési vízmérő szerinti felhasználó vagy a bekötési vízmérő szerinti közös képviselő,
      • - a képviselő postai ill. telefonos valamint e-mail-es elérhetősége,
      • - a helyszíni ellenőrzés alapjául szolgáló, a csatlakozó hálózati szakasz megvalósulási állapotáról, jogosultsággal rendelkező tervező által készített és aláírásával ellátott, a kérelem benyújtását megelőző 90 napnál nem régebbi műszaki dokumentáció (állapotterv),
      • - megbízott képviselő által a teljes mellékmérősítés feltételeinek való megfelelésről kitöltött nyilatkozat,
      • - a mellékvízmérők és a bekötési vízmérő egyidejű leolvasásának időpontjára vonatkozó javaslat - az ÉTV Kft. gyakorlatával összhangban.
       
      A benyújtott kérelem elbírálása
      Az ÉTV Kft. a benyújtott kérelem tartalmi elemeit (a felhasználási hely adatai, kapcsolódó mellékszolgáltatási szerződések megléte) nyilvántartásával is összehasonlítva ellenőrzi, amennyiben szükséges azt kiegészítésre, hiánypótlásra visszaküldi.
       
      A szolgáltató ellenőrzi továbbá, hogy a bekötési vízmérő szerinti felhasználónak és az elkülönített felhasználóknak lejárt fizetési határidejű díjtartozása az érintett felhasználási helyeken van-e. Amennyiben a szolgáltató lejárt fizetési határidejű díjtartozást tart nyilván, az érintett felhasználási helyeken, úgy azok rendezéséig a közszolgáltatási szerződés tárgyi Megállapodással való módosítására (kiegészítésére) nem kerülhet sor.
       
      A fenti feltételek megfelelőssége esetén a kérelmező képviselővel 8 napon belül az ÉTV Kft. felveszi a kapcsolatot, időpont egyeztetése végett (telefonon, SMS-ben, vagy e-mailben). Sikertelen kapcsolatfelvétel esetén, postai úton írásban tájékoztatja az ÉTV Kft. a képviselőt az időpont egyeztetés lehetőségéről, a kérelem benyújtásától számított 15 napon belül.
       
      Amennyiben a fenti feltételek nem teljesülnek (hiányos, vagy nem megfelelő kérelem, vagy díjtartozás) úgy a kérelem benyújtásától számított 15 napon belül az ÉTV Kft. írásban tájékoztatja a kérelmező képviselőt a hiánypótlási kötelezettségről, díjtartozás rendezésnek szükségességéről.
       
      Az előre egyeztetett időpontban - a benyújtott tervdokumentáció alapján - a képviselő részvételével a szolgáltató helyszíni ellenőrzést végez. Adott évben, adott felhasználási hely tekintetében az első előre egyeztetett ellenőrzést és egy esetlegesen szükséges hibajavítási ellenőrzést díjmentesen, míg minden további, a kérelem elbírálhatóságához előírt ellenőrzést meghatározott díjazás ellenében végez el a szolgáltató. A mindenkor alkalmazott díjak az ÉTV Kft. honlapján (www.erdivizmuvek.hu) találhatók.
       
      Ennek során ellenőrzi:
      • - a bekötési vízmérő és mellékvízmérők közötti csatlakozó hálózat műszaki állapotát,
      • - a bekötési vízmérő mellett az elkülönített vízhasználati helyek és más vízvételi helyek teljes körű mérősítésének meglétét,
      • - az elkülönített felhasználási helyek összes vízvételi lehetőségének mellékmérővel történő mérését,
      • - a mellékvízmérők hitelességét és az azt igazoló plomba vagy bélyegzés sérülésmentes állapotát,
      • - szolgáltató által elhelyezett plombazár(ak) számát és állapotát,
      • - a vízmérők beszerelési állapotát (függőleges vagy vízszintes beépítés),
      • - a vízmérők egyszerű vizsgálattal történő működőképességét (nem álló mérő, befolyásolásra utaló jel nem látható, stb.),
      • - az adott mellékvízmérő felszereléséhez kiadott szolgáltatói hozzájárulásban foglaltaknak való megfelelőséget, 
      • - az elkülönített vízhasználók szolgáltatói nyilvántartásban szereplő adatait.
       
      Az elkülönített vízhasználóknak vagy képviselőjüknek minden elkülönített vízhasználati helyen egy időben (egy kiszállással) lehetővé kell tenniük az ellenőrzést a Szolgáltató számára.
      Amennyiben az előre egyeztetett időpontban a kérelmezők nem teszik lehetővé a teljes körű ellenőrzést, ennek ténye az ellenőrzési jegyzőkönyvben rögzítésre kerül. Az eljárás a képviselő által az ellenőrzésre írásban megadott új időpontig szünetel. Ha a képviselő 15 napon belül az ismételt kivizsgálásra új időpontot nem egyeztet, az ÉTV Kft. a kérelmet elutasítja.
      A helyszíni ellenőrzésről az ÉTV Kft. minden esetben jegyzőkönyvet vesz fel. Az ellenőrzés során feltárt nem megfelelőségi hiba esetén a javításról a lakóközösségnek saját költségén kell gondoskodnia, melyet követően a képviselő írásos jelzése alapján ismételt vizsgálat elvégzésére kerül sor, annak kézhezvételétől számított 15 napon belül. Eredményes helyszíni ellenőrzés esetén az ÉTV Kft. azonnal teljes körű leolvasást is végez.
       
      A megállapodás megkötése
      Az eredményes helyszíni ellenőrzést követő 15 napon belül az ÉTV Kft. köteles a háromoldalú Megállapodást (szolgáltató - bekötési vízmérő szerinti felhasználó - elkülönített vízhasználók képviselője) írásos, nyomtatott formában, a szükséges példányszámban (minimum 3 eredeti példány), aláírásával ellátva a képviselőnek
      •     - személyesen átadni,
      •     - vagy postai úton megküldeni.
       
      A szerződési ajánlatban foglaltak a szolgáltatót a Megállapodás átadását vagy kézbesítését követő 15 napig kötik. A Megállapodás ajánlati kötöttségi időben történő visszaküldése esetén a Megállapodás az ellenőrzés során leolvasott mérőállásokkal lép érvénybe, a már meglévő közszolgáltatási szerződés kiegészítő megállapodásaként.
       
      Amennyiben az ajánlati kötöttségi időn belül a Megállapodás nem kerül visszaküldésre, az nem jön létre.
       
      A Megállapodás megkötéséig a szolgáltató és az érintett elkülönített felhasználók között a már megkötött szerződések alapján történik az elszámolás. A Megállapodás megkötését követően, a helyszíni ellenőrzésen végzett teljes körű leolvasás alapján az ÉTV Kft. a bekötési vízmérőre és a mellékmérőkre elszámoló számlákat készít.
       
      A víziközmű-szolgáltatásról szóló 2011. évi CCIX. törvény 52. § (2a) bekezd. és a Víziközmű-szolgáltatásról szóló 2011. évi CCIX. törvény egyes rendelkezéseinek végrehajtásáról szóló 58/2013. (II.27) Kormányrendelet 62. § (5) bekezdésében meghatározott feltételeknek a megállapodás teljes tartalma alatt teljesülniük kell. Az ehhez szükséges intézkedéseket a felhasználó és a képviselő haladéktalanul megteszik (különösen az ún. más vízvételi helyek vízmérőinek hitelesítése és a vízmérők épségének megőrzése, minden további létesítendő vízvételi hely engedélyeztetése, ezekre mellékszolgáltatási szerződés megkötése, a bekötési vízmérőtől kezdődő csatlakozó és belső hálózati szakasz karbantartása).
       
      A feltételek teljesülésében bekövetkező bármely változást haladéktalanul be kell jelenteni a szolgáltató felé.
       
      Leolvasás, elszámolás, eltérések kezelése a Megállapodás időtartama alatt
      A szolgáltató a bekötési vízmérő és mellékvízmérők teljes körű leolvasását a közszolgáltatási és mellékszolgáltatási szerződések szerinti gyakorisággal végzi, a Megállapodásban rögzített rendszeres időpontokban. A leolvasás teljes körűsége biztosításáért a képviselő felel, a leolvasásra csak a képviselő vagy írásbeli meghatalmazottja jelenlétében kerülhet sor.
      A szolgáltatói leolvasások között, a számlákon feltüntetett diktálásra nyitva álló időpontokban érkező, a felhasználó/elkülönített vízhasználók által bediktált mérőállásokról a szolgáltató elszámoló számlát készít. Ennek hiányában részszámla készül az elmúlt 1 év átlagfogyasztási adatai alapján.
      A szolgáltatói leolvasások között a bekötési vízmérő illetve a mellékmérőkön mért összesített vízhasználat között mutatkozó különbözet, mint elfogadott mérési hiba +/- 5% mértékű.
      Ha a bekötési vízmérő, illetve elkülönített vízhasználatok összesített fogyasztásának különbözete meghaladja az elfogadott mérési hibát, a csatlakozó hálózati szakasz esetleges vízveszteségének és elszámolatlan vízvételeinek (a továbbiakban együtt: elszámolatlan vízvétel) felülvizsgálata érdekében az ÉTV Kft. a saját költségén, soron kívüli ellenőrzést végez.
      A vizsgálatra az elszámolatlan vízvételre utaló leolvasási adatok keletkezését követő 30 napon belül kell sort keríteni. Az ellenőrző vizsgálaton a lakóközösség Megállapodást aláíró képviselője és az elkülönített vízhasználók közösen biztosítják a bekötési vízmérő és a mellékvízmérők, valamint a csatlakozó hálózat egyidejű, részletes műszaki felülvizsgálatának lehetőségét.
       
      Amennyiben a leolvasási adatok keletkezésével (szolgáltatói leolvasással) egy időben ellenőrző vizsgálat is történik, - mely során a lakóközösség Megállapodást aláíró képviselője biztosítja a bekötési vízmérő és a mellékvízmérők, valamint a csatlakozó hálózat egyidejű, részletes műszaki felülvizsgálatának lehetőségét - úgy az ÉTV Kft. az ellenőrző vizsgálatot az elszámolatlan vízvételre utaló leolvasási adatok keletkezését követő 30 napon belül megtartandó helyszíni vizsgálatnak tekinti, ezért ismételt helyszíni vizsgálatot nem tart.
       
      Amennyiben az ellenőrző vizsgálaton a lakóközösség nem biztosítja a csatlakozó hálózat illetve a főmérő és az összes mellékmérő egyidejű leolvasását, ellenőrzését, úgy az ÉTV Kft. a rendelkezésére álló, a szolgáltató által leolvasott mérőállások alapján bocsátja ki a bekötési vízmérő számláját, valamint soron kívüli ellenőrzés, leolvasás költséget a lakóközösség (társasház) részére az ÉTV Kft. kiszámlázza. A mindenkor alkalmazott díjak az ÉTV Kft. honlapján (www.erdivizmuvek.hu) találhatók.
       
      A Megállapodásban rögzített elfogadott mérési hibahatárt meghaladó mérték esetén
      • - ha a kivizsgálás szabálytalanságot nem tár fel – a Megállapodásban rögzített, (+/-) 5 %-os elfogadott mérési hiba értéke feletti különbözetet a Szolgáltató jóváírja.
      • - ha az ellenőrzés során megállapításra kerül, hogy a csatlakozó, illetve házi ivóvíz hálózati szakaszon az elfogadott mérési hibát meghaladó vízfogyasztást elszámolatlan vízvétel okozta, az elszámolatlan vízvétel megszüntetéséig a bekötési vízmérő és a mellékvízmérők összesített teljes fogyasztási különbözetét az ÉTV Kft, az esedékes víziközmű-szolgáltatási számlában, egyenlő mértékben az érintett elkülönített vízhasználók részére (terhére vagy javára), valamint a soron kívüli ellenőrzés, leolvasás költséget a lakóközösség (társasház) részére kiszámlázza. Ebben az esetben a Szolgáltató az előző szolgáltatói leolvasás óta esedékes alapdíjakat a bekötési mérő vonatkozásában a főmérő szerinti felhasználó részére kiszámlázza.
       
      Az ÉTV Kft. az elfogadott mérési hibát meghaladó vízfogyasztás számlázását az elfogadott mérési hibahatáron belüli utolsó elszámolástól az elszámolatlan vízvétel megszűnéséig alkalmazhatja. Az elszámolatlan vízvétel megszüntetésének napját a lakóközösség Megállapodást aláíró képviselője 3 napon belül írásban köteles bejelenteni az ÉTV Kft. felé, aki emiatt saját költségén 5 munkanapon belül soron kívüli ellenőrzést és leolvasást végez.
       
      Felhasználói/elkülönített vízhasználói kötelességek a Megállapodás időtartama alatt
      •     - hiteles mellékvízmérő biztosítása,
      •     - a mellékvízmérő cseréjének elvégzése saját költségen,
      •     - a leolvasási gyakoriságnak megfelelő és rendkívüli leolvasások/ellenőrzések lehetőségének a biztosítása,
      •     - a szolgáltatási díj fizetési határidőre történő megfizetése,
      •     - a bekötési vízmérőt követő belső ivóvíz hálózati szakaszok és mellékvízmérők rendszeres ellenőrzése, karbantartása, a feltárt hibák javítása, a vezetékhálózatot érintő bármely műszaki beavatkozás bejelentése, az ellenőrzési lehetőség biztosítása,
      •     - a vízmérő, illetve a hitelesítő plomba megsérülése, meghibásodása esetén a szolgáltató értesítése és a javítás elvégzése,
      •     - az ellenőrzésre szolgáló szolgáltatói plombazár megsérülése esetén a szolgáltató azonnali értesítése, lehetővé téve a szolgáltató általi cserét,
      •     - a belső ivóvíz hálózatot érintő új felhasználási hely kialakítási igénye esetén annak engedélyezetése a szolgáltatóval,
      •     - az elszámolatlan vízvételezési lehetőségek kizárása,
      •     - lakossági és nem lakossági díjtarifát érintő változások azonnali bejelentése,
      •     - felhasználói és képviselet változások határidőben történő bejelentése,
      •     - az Üzletszabályzatban és a Megállapodásban foglalt egyéb kötelezettségek teljesítése.
       
      A Szolgáltató kötelessége a Megállapodás időtartama alatt
      •     - a mellékvízmérők hitelesítésének lejártáról érintettek értesítése írásban,
      •     - a mellékvízmérők cseréjének elvégzése az elkülönített vízhasználó esetleges megbízása alapján, az elkülönített vízhasználó költségére,
      •     - teljes körű leolvasás végzése a leolvasási gyakoriságnak megfelelően a Megállapodás szerint,
      •     - a bekötési vízmérő és a mellékvízmérők összesített fogyasztási különbözetének megállapítása, a különbözet külön szabályok szerinti elszámolása,
      •     - rendszeres rész-, ill. elszámoló számlázás,
      •     - a vezetékhálózatot érintő bármely műszaki beavatkozás bejelentését követően szükség szerint az esetleges ellenőrzés elvégzése,
      •     - lakossági és nem lakossági díjtarifát érintő változások átvezetése,
      •     - felhasználói és képviselet változások bejelentést követő átvezetése,
      •     - az Üzletszabályzatban és a Megállapodásban foglalt egyéb kötelezettségek teljesítése.
       
      A megállapodással rendelkező elkülönített vízhasználó fogyasztásának korlátozása, vagy előrefizetős vízmérő felszerelésével történő biztosítása
      Amennyiben a már megkötött Megállapodással rendelkező elkülönített vízhasználó
      •     - a mérésügyről szóló törvény végrehajtásra kiadott kormányrendeletben előírt határidőn belül a mellékvízmérő hitelesítésről ismételt felszólításra sem gondoskodott
      •     - három egymást követő alkalommal nem teszi lehetővé a Megállapodás szerinti időpontban a mellékvízmérő leolvasását, vagy
      •     - 60 napot meghaladó késedelembe esett,
      • az egyéb jogkövetkezmények viselése mellett tűrni köteles, hogy az ÉTV Kft. az adott felhasználási hely ivóvízfogyasztását korlátozza/felfüggessze, vagy előrefizetős ivóvízmérőt helyezzen el a mérési helyen.
       
      A megkötött megállapodás felmondásának okai:
      •     - a felek közös megegyezése,
      •     - szerződő felek bármelyikének jogszabálynak megfelelő rendes és rendkívüli felmondása,
      •     - közszolgáltatási és/vagy a mellékszolgáltatási szerződés megszűnése, határozott időre történő szerződéskötés esetén a határozott idő lejárta,
      •     - a felek közötti szerződésben rögzített egyéb megszűnési ok bekövetkezése.
      •  
      4. Számlázással kapcsolatos tudnivalók, díjszabás, számlareklamáció, hibás mérés
       
      Díjak
       
      2012. január 1-én hatályba lépett a víziközmű-szolgáltatásról szóló 2011. évi CCIX. törvény, mely a víziközmű szolgáltatások korábbi önkormányzati díjmegállapító jogkörét megszüntette. Az alaptevékenységek díja hatósági áras lett, a víziközmű-szolgáltatásért a felhasználóknak a víziközmű-szolgáltatásról szóló 2011. évi CCIX. törvény és a felhatalmazása alapján kiadott miniszteri rendelet szerint jóváhagyott díjat kell fizetnie.
      Szíves figyelmébe ajánljuk a weboldalunkon elhelyezett díj kalkulátorunkat, mely segítségével a számlája várható összegén felül a becsült díjcsökkentés mértékét is megtudhatja. A víz- és csatornadíjakat, továbbá díj kalkulátorunkat itt érheti el. További kérdése esetén kérjük, forduljon telefonos ügyfélszolgálatunkhoz.

      Rezsicsökkentés

      A rezsicsökkentések végrehajtásáról szóló 2013. évi LIV. törvény a 2013. július 1-től igénybevett szolgáltatások esetében a víziközmű-szolgáltatók által alkalmazott lakossági víz- és csatornaszolgáltatási díjak 10%-os csökkentését írta elő.
      A díjcsökkentés az ÁFÁ-t is tartalmazó egységárakra, azaz az alapdíjakra és a fogyasztással arányos díjakra (továbbá a vízterhelési díjra) egyaránt vonatkozik.

      Érintett felhasználói kör:
      •     - azon természetes személy lakossági felhasználók, akik nem folytatnak jövedelemszerző tevékenységet a felhasználási helyen, társasházak, lakásszövetkezetek, lakóközösségek,
      •     - bérlakás céljára hasznosított felhasználási helyek, ahol ugyan a Felhasználó nem lakossági felhasználó, de magánszemély bérlő használja a szolgáltatást.
      •  
      A rezsicsökkentések végrehajtásáról szóló 2013. évi LIV. törvény szerint a számla első oldalán színesben adunk összegszerű tájékoztatást a számlában számlázott fogyasztás után - a 2013. július 1-t követő elszámolási időszakra vonatkozóan a Felhasználó fizetési kötelezettségéről rezsicsökkentés nélkül. Továbbá a számlában feltűntetésre kerül az Ön megtakarítása Ft-ban a konkrét számlára vonatkozóan, és a 2013. július 1-ét követő időszakra vonatkozó göngyölt megtakarítás egyaránt.

      A fizetendő díj alapdíjból és fogyasztással arányos díjból áll.
      A víziközmű-szolgáltatásról szóló 2011. évi CCIX. törvény tartalmazza az alapdíjra és a fogyasztással arányos díjra vonatkozó rendelkezéseket.
      A rendelkezésre állási alapdíjat definíció szerint a lakossági és a közületi Felhasználók a szolgáltatási díj részeként lakásonként és elkülönített fogyasztási helyenként fizetik azért, hogy a fogyasztási helyenkénti átadási ponton a nap minden időszakában megfelelő minőségű, mennyiségű ivóvíz álljon a Felhasználó rendelkezésére. Tehát hiába nincs az adott fogyasztási helyen vízfogyasztás, a szolgáltatónak a víz vételezésének lehetőségét biztosítania kell. A szolgáltatás folyamatos biztosítása érdekében felmerült költségek forrása a fogyasztástól független alapdíj. Az alapdíj tartalmazza - a többi közműszolgáltatáshoz hasonlóan - az adott szolgáltatás, rendelkezésre állásának díját, és azt a célt szolgálja, hogy a fogyasztás mértékétől függetlenül felmerülő állandó költségek egy részét (közműrendszer fenntartása, hibaelhárítás, 24 órás ügyelet biztosítása, rendszeres vízminőség-ellenőrzés, stb.) arányosabban ossza szét a szolgáltatást folyamatosan vagy csak időszakosan igénybe vevő Felhasználók között.

      A fogyasztással arányos díjat, mint a számla másik összetevőjét - az eddig megszokott módon - az igénybevett szolgáltatás mennyisége után köbméterenként kell fizetni, amely a fogyasztás mértékével arányosan változó összeg.

      Információk a vízterhelési és talajterhelési díjról

      A 2004. január 1-jén életbe lépett 2003. évi LXXXIX. sz. törvénnyel levegő-, víz- és talajterhelési díj került bevezetésre. Ezeket összefoglaló néven környezetterhelési díjnak nevezik.

      Vízterhelési díj
      Hazánkban a teljes körű szennyvíztisztítás hiánya miatt továbbra is szennyező anyagok kerülnek élővizeinkbe. A folyamat megállítása érdekében a kormány megvizsgálta a terhelések további csökkenését célzó beruházások megvalósításának lehetőségét és döntött a vízterhelési díj fokozatos bevezetéséről. Ez a természetes környezet megóvását szorgalmazó intézkedés a "szennyező fizet" elv alapján arányos teherviselést jelent az állam és a környezethasználók között.

      A hatályos törvény értelmében a víziközmű szolgáltatók szedik be a vízterhelést előidéző Felhasználóktól a szolgáltatás árán felül, a vízdíjszámlában külön tételként megjelenő köbméterarányos díjat.

      Talajterhelési díj
      Hosszú évek óta a házi szennyvízszikkasztókon keresztül talajba szivárgó tisztítatlan szennyvíz környezetkárosító, szennyező hatású. A talajterhelési díjat azoknak kell fizetniük, akik előtt megvan a lehetőség arra, hogy a szennyvizüket a települési csatornahálózaton keresztül a tisztító telepre vezessék - azaz az ingatlanuk előtt megépült a csatorna -, de nem élnek vele.

      Talajterhelési díjat a helyi vízgazdálkodási hatósági jogkörbe tartozó szennyvízelhelyezés esetében a szolgáltatott víz mennyisége után kell fizetni, amelyet, csökkenteni kell az ivóvízvezeték meghibásodása következtében elszivárgott, illetve külön jogszabály szerint locsolási célú felhasználásra figyelembe vett vízmennyiséggel.
      A talajterhelési díjjal szeretnék a törvényalkotók ösztönözni a lakosságot a környezetkárosító szennyvízszikkasztás felszámolására, a csatornabekötések létesítésére.
      A talajterhelési díjat helyi adó formájában a helyi önkormányzatok szedik be a vízszolgáltatóktól kapott adatszolgáltatás alapján, ezért bővebb tájékoztatásért kérjük, szíveskedjék a település polgármesteri hivatalának adóirodájához fordulni.

      A számlázásunkról

      Társaságunk nagyságrendileg 45 ezer Ügyfelünknek bocsát ki számlát, lakossági Felhasználók részére jellemzően kéthavi rendszerességgel, nagyfogyasztók részére havonta. A számlázásra vonatkozóan Társaságunk Üzletszabályzatának Általános Szerződési Feltételek 8. pontjában tájékozódhat. Üzletszabályzatunkat itt tekintheti meg: http://www.erdivizmuvek.hu/uzletszabalyzat
       
      A Szolgáltató általi leolvasás várható és a bediktálás elvárt időpontja számláinkon minden esetben feltüntetésre kerül. Számlamagyarázatunk itt érhető el:
      http://www.erdivizmuvek.hu/ugyfelszolgalat/letoltheto_dokumentumok/

      Társaságunknál a következő módokon történhet a fogyasztásmérők leolvasása és a számlázás:
      •     - Szolgáltató által kéthavonta leolvasott, illetve Ügyfeleink által bediktált mérőállások alapján jellemzően kéthavonkénti számlázás lakossági ügyfeleink részére (csak Érd, Diósd és Tárnok településeken).
      •     - Évi egyszeri szolgáltatói leolvasás, a leolvasások között részszámlák készülnek az előző időszaki átlagfogyasztási adatok alapján - bediktált vízmérőállás alapján elszámoló számla készül. Lehetőség van negyedévente történő leolvasásra, mely a Felhasználó külön kérésére történik.  Amennyiben a fogyasztásmérő Szolgáltató általi leolvasása negyedévente történik, úgy ezek időpontja mindig a naptári negyedévek első hónapjainak (január, április, július, október) első hete.
      •     - Szolgáltató általi havi leolvasott mérőállások alapján havi számlázás (kizárólag nagyfogyasztók esetében).
      •  
      A mérőállások bediktálására az alábbi lehetőségeket biztosítjuk Önnek:
      •     - Automata mérőállás rögzítő rendszer segítségével telefonon a +36 23 521771-es számon,
      •     - Elektronikus ügyfélszolgálatunkon a www.erdivizmuvek.hu oldalon,
      •     - SMS-ben a +3620-3927022 telefonszámon.

      Az SMS diktálás elvárt formátuma: c:vizora_L/Kvízmérőazonosító_vízmérőállás. A _ jel szóközt jelent, L, ha lakossági Felhasználó, K, ha közületi Felhasználó. (Egy lakossági Felhasználó diktálása a következőképpen néz ki: c:vizora L0409123451 500).

      Társasházi partnereinknek lehetőségük van a vízmérőállás bejelentést az ugyfelszolgalat@erdivizmuvek.hu e-mailcímünkre megküldeni.
       
      Hibás mérés

      Ha a fogyasztásmérő rendellenesen működik, nem mér, nem lehet leolvasni, vagy a hitelesítés ideje lejárt (a továbbiakban együtt: hibás mérés) a mérőeszköz adatai a számlázás alapjául nem szolgálhatnak.

      A hibás mérés időtartama:
      •     - ha a meghibásodás tényleges időpontja megállapítható, a meghibásodás időpontjától az új fogyasztásmérő felszerelésének időpontjáig terjedő időtartam,
      •     - ha a meghibásodás tényleges időpontja nem állapítható meg, a felek által közösen, becsléssel megállapított időtartam, vagy
      •     - megállapodás hiányában az utolsó mérőleolvasásától az új fogyasztásmérő felszerelésének időpontjáig eltelt időszak, de legfeljebb 12 hónap.
      •  
      A hibás méréssel érintett időszakban a számlázás alapjául szolgáló ivóvíz és szennyvíz mennyiségét az utolsó mérési hiba nélküli elszámolási időszak egy napra számított átlagfogyasztása és a hibás mérés alatt eltelt napok számának szorzataként kell meghatározni. Előzmény fogyasztási adatok hiánya esetén a Szolgáltató a Víziközmű-szolgáltatásról szóló 2011. évi CCIX. törvény egyes rendelkezéseinek végrehajtásáról szóló 58/2013. (II.27) Kormányrendelet 8. sz. melléklete által meghatározott fogyasztási adatokból indul ki.

      Az évenkénti leolvasás, részszámlázás tudnivalói
      Azokon a településeken ahol a Felhasználói igényeknek eleget téve az részszámlázás bevezetésre került, lakossági felhasználóinknak kéthavonta, vagy havi rendszerességgel kerül számla kibocsátásra. Ezeken a településeken évente egyszer történik a Szolgáltató általi vízmérő leolvasás, mely várható időpontja a számlán feltüntetésre kerül.
      Az elszámoló számlából az időközben kiállított részszámlák levonásra kerülnek.
       
      A Szolgáltató által történő évi egyszeri mérőállás leolvasások között Felhasználóink jellemzően kéthavonta részszámlát kapnak, melyben feltüntetett víz- (és csatorna) szolgáltatás mennyisége – alapesetben – az előző év 12 havi fogyasztási adatokból kalkulált kéthavi mennyiség. Amennyiben egy meghatározott időpontban (ennek elvárt időpontja a számlán feltüntetésre kerül) Ön a fogyasztásmérő állását Társaságunk felé eljuttatja (bediktálja), úgy minden esetben elszámoló számla kerül kiállításra.
       
      Tájékoztatjuk továbbá Önt, hogy 2014. évtől kezdődően, amennyiben az évi egyszeri, előre jelzett időszakban vízmérő-leolvasó munkatársunk többszöri felkeresés ellenére sem tudja a vízmérőt leolvasni, a részszámlát ugyancsak kiállítjuk és megküldjük, azonban azzal párhuzamosan felszólító levelet küldünk a Felhasználói szerződéses kötelezettség teljesítésére, és értesítjük a megismételt leolvasás várható időpontjáról.

      Amennyiben nem biztosítja vízmérő Szolgáltató általi leolvasását, úgy a közszolgáltatási szerződés felmondásra kerülhet, mely a víziközmű-szolgáltatás korlátozását/felfüggesztését vonhatja maga után!

      Számlabemutatási típusok
      Papír alapú számlánkat, és az ahhoz kapcsolódó számla magyarázatot itt (link) megtekintheti. Amennyiben további kérdése merülne fel, munkatársaink telefonos ügyfélszolgálatunkon készséggel állnak rendelkezésére. De kérdéseit felteheti írásban is akár az elektronikus ügyfélszolgálati rendszerünkön keresztül, akár az ugyfelszolgalat@erdivizmuvek.hu e-mail címünkre megküldve.
       
      Díjmentes e-számla szolgáltatásunkat a Díjnet e-számla szolgáltató rendszerének használatával veheti igénybe víz- és szennyvízelvezetési szolgáltatásban részesülő ügyfeleink (www.dijnet.hu).
      Az e-számla egy olyan, elektronikus formában kibocsátott számla, amelyen pontosan azok az adatok szerepelnek, mint az eddigi papír alapú, kinyomtatott számlán, és épp olyan hiteles is, ezt garantálja a jogszabály szerinti elektronikus aláírás és az időbélyegző.


      Az e-számla előnyei:
      •     - Számláit az interneten keresztül bármikor és bárhol megtekintheti, és gondoskodhat azok kifizetéséről.
      •     - A számlák a kiállításuk után azonnal az Ön rendelkezésére állnak, valamint a számlák érkezéséről e-mailben értesítést küldünk.
      •     - Nem kell a postán a csekkel sorban állnia, a számlákat és az igazolószelvényeket őriznie.
      •     - Korábbi számláit könnyen visszakeresheti, hiszen ezeket rendezett formában 18 hónapig az interneten elérhetővé tesszük.
      •     - Az adatkapcsolat biztonságos 128 bites SSL titkosítással védett környezetben történik.
      •     - Az elektronikus formában megjelenő számlák esetében nem csak a tárolás, a megőrzés, a visszakeresés lesz egyszerűbb, de a kevesebb papírfelhasználással környezetünket is óvjuk.
      •     - Az e-számla szolgáltatás ingyenes.
      •  
      A regisztráció menetéről és az e-számláról bővebben itt tájékozódhat.

      A hatályos jogszabályok szerint a számla eljuttatásáról oly módon kell gondoskodnunk, hogy a számla kiegyenlítésére Önnek a kézhezvételtől legalább 8 nap álljon rendelkezésére. A számla késedelmes kézhez vétele azonban nem mentesíti a Felhasználót a fizetési kötelezettsége alól.
      A kézbesítésre vonatkozó részletes tájékoztatást Társaságunk Üzletszabályzatának 4. pontja tartalmazza. Üzletszabályzatunkat itt tekintheti meg.
       
      Számla késedelmes kézhezvétele esetén
      Amennyiben aktuális számláját nem kapta kézhez, kérjük, azt jelezze telefonos ügyfélszolgálati munkatársainknak, elektronikus ügyfélszolgálati rendszerünkön keresztül, vagy elektronikus levél formájában az ugyfelszolgalat@erdivizmuvek.hu e-mail címünkre megküldve.
       
      Tájékoztatjuk, hogy ha önhibáján kívül eső okokból (pl. késedelmes kézbesítés esetén) késedelembe esne a számla befizetésével, úgy Társaságunk a számla rendezésére egy pótbefizetési határidő biztosítása mellett kamatmentes befizetési lehetőséget biztosít.

      Számlakifogás
      Felhasználó a számla kézhezvételét követően kifogással élhet az ÉTV Kft-nél. A kifogás bejelentésének a számla kiegyenlítésére akkor van halasztó hatálya, ha azt a felhasználó a fizetési határidő lejártát megelőzően közölte, és a számlán feltüntetett mennyiség alapján számított havi fogyasztás az előző 12 hónap havi átlagfogyasztásának 150 százalékát meghaladja.

      Az ÉTV Kft. köteles a számlakifogást kivizsgálni, és a kifogás közlésétől számított 15 napon belül álláspontjáról a felhasználót írásban értesíteni.
      Ha a számlakifogás benyújtása esetében a fenti, halasztó hatály feltételei nem teljesülnek, úgy a számlareklamáció benyújtásától függetlenül a Felhasználónak a megkifogásolt számlát a fizetési határidőn belül meg kell fizetnie.

      Ha a számlakifogás halasztó hatályúnak minősül, de a kifogást az ÉTV Kft. elutasítja, úgy az elutasítást követően az eredeti (megreklamált, de nem módosított) számlát a válaszlevelünk kézhezvételét követő 8 napon belül késedelmi kamat nélkül fizetheti meg a Felhasználó.
       
      Számlamásolatok díja
      Társaságunknál a számlamásolatok kiadása első ízben mindig díjmentes. Amennyiben rendkívüli iratmásolatra, továbbá nem formanyomtatványon kezelhető, az ügyfélszolgálati iroda által használt igazolásra van szüksége, úgy adatszolgáltatási díj fizetendő. Az aktuális díjakról kérjük, tájékozódjon telefonos ügyfélszolgálatunkon vagy weboldalunkon.
       
      Elektronikus ügyfélszolgálatunkon elérhető lehetőségek a számlázáshoz kapcsolódóan
      Regisztrált felhasználóként elektronikus ügyfélszolgálati rendszerünkön keresztül korábbi számláit is megtekintheti. Továbbá lehetősége van a fizetési mód (csekkes, egyéni átutalás, csoportos beszedés) megváltoztatására, így időt megtakarítva nem kell ügyfélszolgálati irodánkat felkeresnie.
       
      Amennyiben az Ön ingatlana olyan településen található, ahol évi egyszeri leolvasás és részszámlázás került bevezetésre, és a számlázott általány mennyiségét szeretné megnövelni, illetve csökkenteni, úgy erre – és rendkívüli elszámolásra is - lehetőséget biztosítunk.
       
      További kényelmi szolgáltatásunk, hogy regisztrált ügyfélként lehetősége van elektronikus ügyfélszolgálatukon keresztül változtatást kezdeményezni a számlázás módjára vonatkozóan.
      Abban az esetben, ha nem felel meg Önnek a számlázott átalány mennyiség, mivel a tényleges fogyasztás alapján szeretné, ha számláját elkészítenénk, úgy kezdeményezheti a diktálásra történő áttérést. A számlázási mód váltáskor minden esetben elszámoló számlát készít Társaságunk, így szükséges az aktuális vízmérőállás biztosítása is.
       
      A fent leírt lehetőségek igénybevételéhez kérjük, látogassa meg honlapunkat az alábbi elérhetőségen: www.erdivizmuvek.hu/eugyfelszolgalat/


      5. Számlabefizetés
       
      Számláink befizetésére azok keltétől számított 15 napon belül van lehetősége, késedelmi kamat felszámítása nélkül.
      A társaságunk által kibocsátott számlák kiegyenlítésére több lehetőséget biztosítunk:
       
      Csoportos beszedési megbízás
      A számlakifizetés legkényelmesebb módja, amikor Ügyfeleink megbízást adnak a számlavezető bankjuknak, hogy a Szolgáltató számláinak ellenértékét Társaságunk a bankszámláról rendszeresen leemelje. Csoportos beszedési megbízást a bankjánál adhat. Megjelölhető egy felső értékhatár is, ameddig a számlák kiegyenlítését Ön engedélyezi a bank számára.
       
      Amennyiben csoportos beszedési megbízással kívánja vízdíjszámláit kiegyenlíteni, kérjük a számlavezető pénzintézeténél a megbízásában az alábbi adatokat megadni szíveskedjék.
      Jogosult neve: Érd és Térsége Víziközmű Kft.
      Jogosult azonosítója: A10819067
      Fogyasztóazonosító: a számlán található 9 jegyű felhasználói azonosító szám
       
      A számlavezető pénzintézethez eljuttatandó formanyomtatványunkat itt érheti el:
      http://www.erdivizmuvek.hu/ugyfelszolgalat/letoltheto_dokumentumok/
       
      Banki eseti átutalás
      Lehetősége van eseti banki átutalással is rendezni a számla ellenértékét.
      Bankszámlaszámunk: 10102244-58172900-01000001 (Budapest Bank)
      Átutalásnál kérjük, minden esetben tüntesse fel a közleményben a 9 jegyű felhasználó azonosító számot illetve a számla sorszámát!
      Amennyiben átutalásában nem adja meg a számla sorszámát, úgy a beérkezett összeget a legrégebbi ki nem fizetett számlájának teljesítésére számoljuk el.
       
      iCsekk QR kódos befizetés
      iCsekk alkalmazással gyorsan és egyszerűen kifizetheti számláját! Ehhez töltse le Android, vagy iPhone készülékére az alkalmazást és regisztrálja bankkártyáját, majd olvassa be a számla végén található QR kódot!
      További információk: www.erdivizmuvek.hu/icsekk és www.icsekk.hu
       
      Bankkártyás számlakiegyenlítés a Díjnet Zrt rendszerén keresztül
      Amennyiben Ön az e-számla mellett döntött, a www.dijnet.hu weboldalra belépve számláit bankkártyával is könnyedén kiegyenlítheti.
      További információk: www.erdivizmuvek.hu/eszamla
       
      Készpénzes díjbeszedés a felhasználási helyen
      A fogyatékkal élő védendő felhasználók nyilvántartásában szereplő lakossági felhasználó kérelmezheti a számla ellenértékének a felhasználási helyen történő kiegyenlítését. Ennek időpontja kizárólag az ügyfélszolgálati iroda nyitva tartási idejében lehetséges, és a pontos időpontról előzetesen a Felhasználó és az ÉTV Kft. telefonos egyeztetést folytatnak le. A számla nem készpénzes fizetési móddal kerül kiállításra, a számla befizetését a helyszínen aláírt készpénz átvételi elismervény igazolja.
       
      Természetesen készpénzzel illetve bankkártyával is kiegyenlítheti számláját személyesen, Érd, Felső u. 2. szám alatti ügyfélszolgálati irodánkban, nyitvatartási időben.
       
      Kérjük, fordítson figyelmet a vízdíjszámla határidőben történő kiegyenlítésére!
      A fizetési határidőt a számla első oldalát helyzetük el, késedelmes befizetés esetén a szolgáltató jogosult a Ptk. szerinti késedelmi kamat felszámítására.
       
      A fizetési módot legegyszerűbben elektronikus ügyfélszolgálatunkon módosíthatja, ahol jelenlegi folyószámla egyenlegét is megtekintheti!
      További információk: www.erdivizmuvek.hu/eugyfelszolgalat/
       
      6. Fizetéskönnyítési megoldások, védendő felhasználók
       
      Fizetési halasztás
      Amennyiben számlája pénzügyi rendezése nehézséget okoz Önnek, lehetősége van arra, hogy fennálló díjtartozását fizetési határidőt követően teljesítse, amennyiben erre irányuló kérelmét Társaságunkhoz eljuttatja. Kérelme elbírálásra kerül, majd ennek eredményéről írásban értesítjük.

      Részletfizetés
      Amennyiben fizetési nehézségei miatt felhalmozott díjtartozásának, vagy nagyobb összegű számlájának kiegyenlítését egy összegben nem tudja vállalni, kérheti a díjhátraléka részletekben történő megfizetését. Kérelmének jóváhagyása esetén Társaságunk elkészíti a részletfizetési megállapodást, mely a mindkét fél által történő aláírást és a Szolgáltató példányának visszaérkezését követően lép érvénybe. Részletfizetés naptári évenként egyszer kérhető.
      Amennyiben bármely részlet határidőre történő befizetését elmulasztja, a fennmaradó tartozása azonnali egy összegben esedékessé válik a költségekkel és késedelmi kamatokkal együtt, illetve újabb részletfizetési kérelme automatikusan elutasításra kerül. A részletek fizetése mellett a mindenkor esedékes számlákat is ki kell egyenlítenie.

      Részletfizetési lehetőség iránti kérelmét személyesen, telefonos ügyfélszolgálatunkon vagy akár már elektronikus ügyfélszolgálatunkon keresztül is eljuttathatja hozzánk: www.erdivizmuvek.hu/eugyfelszolgalat/
       
      Igénybe vehető támogatások
      A helyi Önkormányzatoknál működő családsegítő szolgálatnál lehetősége van adósságkezelési támogatás igénybevételére (a támogatási forma településenként eltérhet). Az adósságkezelés célja, hogy az igénybevevőket segítse díjhátralékuk (lakhatási költségek körébe tartozó közüzemi díjtartozás) csökkentésében és - lehetőség szerint - azok megszűntetésében.
      Az adósság rendezéséhez többféle támogatás vehető igénybe melyeket a mindenkor hatályos helyi rendeletek szabályoznak. A támogatások igényléséhez mindig a családsegítő szolgálattal való szoros együttműködés szükséges.
       
      Fizetési kedvezmények szociálisan rászoruló védendő felhasználók esetében
      A szociálisan rászoruló védendő felhasználó 12 naptári hónapon belül egy alkalommal részletfizetési kedvezményt vagy fizetési haladékot kérhet. Erre a szociálisan rászoruló felhasználó figyelmét az ÉTV Kft. a fizetési felszólításban felhívja, egyúttal tájékoztatja a szociálisan rászorulót a részletfizetés, illetve a fizetési haladék leghosszabb igénybe vehető időtartamáról és a tervezett fizetési ütemezésről.
      Részletfizetési kedvezmény és fizetési haladék csak olyan szociálisan rászoruló felhasználót illet meg, aki vállalja, hogy a részletfizetés, fizetési haladék igénybevételének időtartama alatt igénybe vett víziközmű-szolgáltatás díját és a tartozás részösszegeit, illetve a tartozás halasztott összegét a víziközmű-szolgáltató által méltányosan megállapított, határidőben és ütemezésben kiegyenlíti.
      Az ÉTV Kft. a szociálisan rászoruló felhasználó fizetési kedvezményre vonatkozó kérelmét 15 napon belül megválaszolja.
      Amennyiben a szociálisan rászoruló Felhasználó a részletfizetési, illetve fizetési haladékra vonatkozó megállapodás feltételeit megszegi, a víziközmű-szolgáltató jogosult a részletfizetésre, illetve fizetési haladékra vonatkozó megállapodás azonnali hatályú felmondására. A részletfizetés, fizetési haladék időtartama alatt a kedvezménnyel érintett díjfizetési kötelezettség vonatkozásában a felhasználót kamat- és kötbérfizetési kötelezettség nem terheli.
      A részletfizetés időtartama az igénylést megelőző 12 hónapban számlázott csatornadíj használatból számított:
      • 1 havi átlagfogyasztás ellenértékét meg nem haladó tartozás esetén legalább két hónap,
      • 3 havi átlagfogyasztás ellenértékét meg nem haladó tartozás esetén legalább öt hónap,
      • 3 havi átlagfogyasztást meghaladó tartozás esetén legalább hat hónap.
      A fizetési haladék időtartama legfeljebb 60 nap, különös méltánylást érdemlő esetben 90 nap. A részletfizetés, fizetési haladék tekintetében a fentiektől - a szociálisan rászoruló felhasználó javára – az ÉTV Kft. eltérhet.

      Védendő Felhasználói kedvezmények
       
      A víziközmű-szolgáltatási jogszabályok a legnehezebb helyzetben lévő lakossági Felhasználókat védelem alá helyezik. Ez azt jelenti, hogy a védendő felhasználók jogosultak bizonyos kedvezményekre, szolgáltatásokra, melyek azonban a víz- és csatornaszolgáltatás díját nem érintik. A védendő felhasználók a kedvezményeket és szolgáltatásokat csak egy felhasználási helyen vehetik igénybe.
      A védendő felhasználók a védelemre jogosító, jogszabályban meghatározott tulajdonságuk alapján szociálisan rászoruló vagy fogyatékkal élő felhasználóként részesülhetnek a víziközmű-szolgáltató által nyújtott, jogszabályban részletesen meghatározott kedvezményben.
      Az igénybevételre vonatkozó részletes szabályokat a Víziközmű-szolgáltatásról szóló 2011. évi CCIX. törvény egyes rendelkezéseinek végrehajtásáról szóló 58/2013. (II.27) Kormányrendelet határozza meg.
      A védendő felhasználók nyilvántartásába történő felvételt Önnek kell kérnie a honlapunkon elérhető adatlap kitöltésével és a rászorultságot igazoló eredeti iratok bemutatásával az igazolás kiállításától számított 30 napon belül az ÉTV Kft. ügyfélszolgálati irodájában. A 30 nap elteltét követően új igazolást kell kérnie. A védendő felhasználói körbe tartozás igazolására az Ön kérelmére a jegyző igazolja, hogy életvitelszerűen tartózkodik a kérelemben megjelölt felhasználási helyen, a védendő felhasználói státuszra jogosító ellátást megállapító szerv, hogy a kérelem benyújtásakor Ön részesül az adott ellátásban.
       
      Szociálisan rászoruló védendő felhasználók
      Szociálisan rászoruló felhasználónak azt a természetes személyt kell tekinteni, aki, vagy akinek a háztartásában élő személy:
      a) a szociális igazgatásról és szociális ellátásokról szóló 1993. évi III. törvény (a továbbiakban: Szoctv.) 32/B. §-a szerinti időskorúak járadékában részesül,
      b) a Szoctv. 33. §-a szerinti aktív korúak ellátására jogosult,
      c) a Szoctv. 38. §-a szerinti lakásfenntartási támogatásban részesül,
      d) a Szoctv. 40–44. §-a szerinti ápolási díjban részesül,
      e) a gyermekek védelméről és a gyámügyi igazgatásról szóló 1997. évi XXXI. törvény (a továbbiakban: Gyvt.) 19. §-a szerinti rendszeres gyermekvédelmi kedvezményben részesül,
      f) a Gyvt. 25. §-a szerinti otthonteremtési támogatásban részesült, a támogatás megállapításától számított 3 éven keresztül,
      g) a Gyvt. 54. §-a szerinti nevelőszülő, aki saját háztartásában neveli a gondozásába helyezett átmeneti vagy tartós nevelésbe vett gyermeket, vagy
      h) a hitelszerződésből eredő kötelezettségeiknek eleget tenni nem tudó természetes személyek lakhatásának biztosításáról szóló törvény alapján a Nemzeti Eszközkezelővel bérleti jogviszonyban áll.
      Amennyiben Ön szociális helyzete alapján rászoruló Felhasználónak minősül, kedvezményként 12 naptári hónapon belül egy alkalommal részletfizetésre és fizetési halasztás igénybevételére jogosult.
      Részletfizetési kedvezmény és fizetési haladék Önt akkor illeti meg, ha vállalja, hogy a részletfizetés, fizetési haladék igénybevételének időtartama alatt igénybe vett víziközmű-szolgáltatás díját és a tartozás részösszegeit, illetve a tartozás halasztott összegét a vízközmű-szolgáltató által méltányosan megállapított, határidőben és ütemezésben kiegyenlíti.
      Ha a részletfizetési, illetve fizetési haladékra vonatkozó megállapodás feltételeit megszegi, a víziközmű-szolgáltató jogosult a részletfizetésre, illetve fizetési haladékra vonatkozó megállapodás azonnali hatályú felmondására. A részletfizetés, fizetési haladék időtartama alatt a kedvezménnyel érintett díjfizetési kötelezettség vonatkozásában kamat- és kötbérfizetési kötelezettség Önt nem terheli.
       
      A részletfizetés időtartama az igénylést megelőző 12 hónapban számlázott ivóvíz felhasználásból számított:
      - egy havi átlagfogyasztás ellenértékét meg nem haladó tartozás esetén legalább két hónap,
      - 3 havi átlagfogyasztás ellenértékét meg nem haladó tartozás esetén legalább öt hónap,
      - 3 havi átlagfogyasztást meghaladó tartozás esetén legalább hat hónap.
       
      A fizetési haladék időtartama legfeljebb 60 nap, különös méltánylást érdemlő esetben 90 nap.
      A részletfizetés, fizetési haladék tekintetében a fentiektől - a szociálisan rászoruló felhasználó javára – az ÉTV Kft. eltérhet.
       
      Fogyatékkal élő védendő felhasználók
      A fogyatékkal élő védendő felhasználót különösen a méréssel, a leolvasással, a számlázással és a díjfizetési módokkal kapcsolatosan igényeinek megfelelő, különleges bánásmódban kell részesíteni.
      A fogyatékkal élő lakossági felhasználó a védendő felhasználók nyilvántartásába történő felvételére való jogosultságát
      a) a Víziközmű-szolgáltatásról szóló 2011. évi CCIX. törvény egyes rendelkezéseinek végrehajtásáról szóló 58/2013. (II.27) Kormányrendelet 10. melléklet A) része szerinti, 30 napnál nem régebbi, kitöltött és aláírt nyomtatvány benyújtásával, és
      b) ha
      ba) vakok személyi járadékában részesül, a juttatást megállapító vagy folyósító szerv által kiadott, a jogosultság fennállását igazoló, 30 napnál nem régebbi határozat vagy igazolás eredeti példányának bemutatásával, vagy a Víziközmű-szolgáltatásról szóló 2011. évi CCIX. törvény egyes rendelkezéseinek végrehajtásáról szóló 58/2013. (II.27) Kormányrendelet 10. melléklet B) része szerinti, 30 napnál nem régebbi, kitöltött és aláírt nyomtatvány benyújtásával;
      bb) fogyatékossági támogatásban részesül, a juttatást megállapító vagy folyósító szerv által kiadott, a jogosultság fennállását igazoló, 30 napnál nem régebbi határozat vagy igazolás eredeti példányának bemutatásával, vagy a Víziközmű-szolgáltatásról szóló 2011. évi CCIX. törvény egyes rendelkezéseinek végrehajtásáról szóló 58/2013. (II.27) Kormányrendelet 10. melléklet B) és C) része szerinti, 30 napnál nem régebbi, kitöltött és aláírt nyomtatvány benyújtásával; vagy
      bc) a víziközmű-szolgáltatás megszüntetése, felfüggesztése a lakossági felhasználó vagy a vele közös háztartásban élő személy életét vagy egészségét közvetlenül veszélyezteti, a 10. melléklet C) része szerinti, 30 napnál nem régebbi, kitöltött és aláírt nyomtatvány benyújtásával igazolhatja.
       
      A fogyatékosság jellegét, amely a fogyatékkal élő felhasználót alkalmatlanná teszi a fogyasztásmérő leolvasására, a mérőállás közlésére, a számlaolvasásra, vagy a számla felhasználási helyen kívüli, készpénzes fizetéstől eltérő kiegyenlítésére, továbbá az fenti bekezdés b) pont bc) alpontjának esetleges fennállását a kezelőorvos, ennek hiányában a háziorvos igazolja a Víziközmű-szolgáltatásról szóló 2011. évi CCIX. törvény egyes rendelkezéseinek végrehajtásáról szóló 58/2013. (II.27) Kormányrendelet 10. melléklet C) része szerinti nyomtatvány kitöltésével. Ha a rehabilitációs szakigazgatási szerv, a Nemzeti Rehabilitációs és Szociális Hivatal szakvéleményezési hatásköre az érintettre kiterjed, a kezelőorvos és a háziorvos a Víziközmű-szolgáltatásról szóló 2011. évi CCIX. törvény egyes rendelkezéseinek végrehajtásáról szóló 58/2013. (II.27) Kormányrendelet 10. melléklet C) része szerinti nyomtatványt e szerv szakvéleménye alapján tölti ki.
      A víziközmű-szolgáltató a fogyatékkal élő felhasználót a rászorultság igazolását követő 8 napon belül nyilvántartásba veszi, és a nyilvántartásba vételről a felhasználót további 8 napon belül írásban tájékoztatja.
      A vakok személyi járadékában vagy fogyatékossági támogatásban részesülő személyt, mint fogyatékkal élő felhasználót nem kell személyes körülményeinek megfelelő, különleges bánásmódban részesíteni, ha vele együtt olyan nagykorú személy él, aki nem fogyatékkal élő felhasználó.
      Az fenti bekezdés b) pont bc) alpontja szerinti körbe tartozó, a felhasználóval egy háztartásban élő fogyatékkal élő személyre tekintettel, a fogyatékkal élőnek nem minősülő felhasználó is kérheti a fogyatékkal élő személyek nyilvántartásába történő felvételét, de ugyanazon fogyatékkal élő személyre tekintettel csak egy felhasználó egy felhasználási hely vonatkozásában szerepelhet a nyilvántartásban jogosultként.
       
      Az fenti bekezdés b) pont ba) és bb) alpontja szerinti körbe tartozó fogyatékkal élő felhasználót megillető különleges bánásmód:
      a) havi (időközi) mérőleolvasás a felhasználási helyen,
      b) készpénzben történő számlakiegyenlítés a felhasználási helyen,
      c) a számla értelmezéséhez az érintett víziközmű-szolgáltató üzletszabályzata szerint nyújtott egyedi segítség (helyszíni számlamagyarázat, számlafordíttatás),
      d) helyszíni (otthoni) ügyintézés lehetősége.
       
      Amennyiben a fogyatékkal élő védendő Felhasználó a Víziközmű-szolgáltatásról szóló 2011. évi CCIX. törvény egyes rendelkezéseinek végrehajtásáról szóló 58/2013. (II.27) Kormányrendelet 10. mellékletének benyújtásával, megfelelően kitöltött és aláírt formában igazolja, hogy a víziközmű-szolgáltatás megszüntetése, felfüggesztése a Felhasználó vagy a vele közös háztartásban élő személy életét vagy egészségét közvetlenül veszélyezteti, úgy díjtartozás esetén a Szolgáltató a közüzemi ivóvíz-szolgáltatás felfüggesztését vagy korlátozását a felhasználási helyen nem foganatosítja.
       
      A védendő felhasználók nyilvántartásba vételéhez szükséges adatlapok, ill. azok kitöltési útmutatója honlapunkról letölthetőek (http://erdivizmuvek.hu/ugyfelszolgalat/letoltheto_dokumentumok/) illetve ügyfélszolgálati irodáinkon vagy telefonos ügyfélszolgálatunkon keresztül is díjmentesen igényelhetőek.
       
       
      7. Szolgáltatáskorlátozás, behajtás

      Fizetési felszólítás, késedelmi kamat
      Amennyiben fizetési határidőn belül nem tesz eleget fizetési kötelezettségének, Társaságunk fizetési emlékeztetőt küld készpénzátutalási megbízással (postai sárga csekk), mely segítéségével a fennálló díjtartozását egy összegben rendezheti. A késedelmes napokra a 2013. évi V. törvény (Ptk.) szerinti késedelmi kamatot számítjuk a vízdíjszámlán feltüntetett fizetési határidőt követő első naptól kezdődően a tartozás kiegyenlítésének napjáig.
       
      Ivóvíz-szolgáltatás korlátozása vagy felfüggesztése
      A Szolgáltató élhet annak lehetőségével, hogy kétszeri igazolt felszólítást követően (tértivevényes levélben ivóvíz-szolgáltatáskorlátozás előtti fizetési felszólítás) a felhasználási helyen a vízszolgáltatást korlátozza vagy felfüggessze. Erre akkor kerülhet sor, ha a megküldött fizetési felszólításunk kézhezvételét követően sem rendezi díjtartozását, illetve nem élt a fizetéskönnyítési lehetőségekkel.
       
      Lakossági Felhasználók esetében a vonatkozó jogszabályok alapján díjtartozás miatt az előző pontban ismertetett lakossági eljárás eredménytelensége esetén az előre egyeztetett időpontban intézkedünk az ivóvíz-szolgáltatás korlátozásáról, a jogszabályi előírások megléte esetén felfüggesztés is történhet. Korlátozás ill. felfüggesztés esetén a közegészségügyi követelmények teljesítéséhez szükséges ivóvízellátást biztosítjuk, mely legalább 20 liter/fő/nap mennyiséget jelent.
      A fenti ivóvíz mennyiséget leggyakrabban csökkentett víznyomással (korlátozás esetén), illetve palackos vagy zacskós vízzel, ill. közkútról (felfüggesztés esetén) biztosítjuk.
      Nem lakossági Felhasználók esetében előre jelzett időpontban a közüzemi ivóvíz-szolgáltatást felfüggeszti és a közszolgáltatási szerződést felmondja.

      A befizetés megtörténtét igazoló bizonylatot legkésőbb az értesítésben szereplő szolgáltatáskorlátozás várható időpontját megelőző munkanapon délelőtt 10 óráig kell Társaságunk fax, vagy e-mail elérhetőségeire elküldenie. Amennyiben a befizetés tényét a személyes felkeresése alkalmával munkatársainknak igazolja, úgy a mindenkor érvényes díjszabás alapján kiszállási díj megfizetése is esedékessé válik.
       
      Amennyiben az ivóvíz-szolgáltatás korlátozásának bevezetése elkerülhetetlen, Ügyfelünk együttműködése esetén a korlátozás vízmérő aknában történik. Együttműködés hiányában közterületen végezzük el a munkálatokat a gerincvezetéken történő korlátozással/ leválasztással, ebben az esetben a helyreállítás költsége jelentősen magasabb. Amennyiben a munkálatok elvégzése során a szilárd burkolat bontása elengedhetetlen, a burkolat-helyreállítási díj megfizetése is esedékessé válik, mely tovább növeli a költségeket.
       
      Amennyiben a fogyatékkal élő védendő Felhasználó a Víziközmű-szolgáltatásról szóló 2011. évi CCIX. törvény egyes rendelkezéseinek végrehajtásáról szóló 58/2013. (II.27) Kormányrendelet 10. mellékletének benyújtásával, megfelelően kitöltött és aláírt formában igazolja, hogy a víziközmű-szolgáltatás megszüntetése, felfüggesztése a Felhasználó vagy a vele közös háztartásban élő személy életét vagy egészségét közvetlenül veszélyezteti, úgy díjtartozás esetén a Szolgáltató a közüzemi ivóvíz-szolgáltatás felfüggesztését vagy korlátozását a felhasználási helyen nem foganatosítja.
       
      A vízkorlátozással és annak helyreállításával kapcsolatosan felmerült költségeit az ÉTV Kft. a vonatkozó jogszabályok alapján a Felhasználóra hárítja. A szolgáltatás helyreállítása csak a tartozás maradéktalan megfizetése vagy egyedi elbírálás esetén a részletfizetési megállapodás megkötése után lehetséges.

      Mellékszolgáltatási szerződés felmondása
      Amennyiben Ön mellékvízmérővel rendelkezik, a megkötött mellékszolgáltatási szerződése a fizetési késedelem miatt kezdeményezett fizetési meghagyás kibocsátását követő 15 napos határidővel felmondásra kerül, amennyiben díjtartozása rendezése ügyében felszólításunk ellenére nem intézkedik. A mellékszolgáltatási szerződés felmondásáról Társaságunk a szerződés felmondásával egyidejűleg tájékoztatja a bekötési vízmérő szerinti Felhasználót, valamint a megbízott képviselőt. (Egy adott bekötési vízmérőhöz tartozó, mellékszolgáltatási szerződéssel rendelkező elkülönített vízhasználók által teljes bizonyító erejű magánokiratban meghatalmazott személy, aki képviseletükben eljár, ha az nem a bekötési vízmérő szerinti felhasználó.)
       
      A mellékszolgáltatási szerződés felmondását követően az Ön elkülönített felhasználói helyen működő mellékvízmérőjén mért fogyasztást figyelmen kívül hagyjuk, az elkülönült felhasználói helyre fizetendő alapdíjakat a bekötési vízmérőre kibocsátott számlában érvényesítjük.
      Amennyiben a díjtartozást a bekötési vízmérő szerinti Felhasználó/Lakóközösség sem rendezi ivó-vízszolgáltatás korlátozását a Szolgáltató a bekötési vízmérőnél elvégzi. 


      Jogi eljárás
      Amennyiben nem intézkedik a díjtartozás rendezése érdekében, követelésünket Társaságunk jogi képviselőjének átadjuk, hogy a kintlévőségünk mielőbbi megtérülése érdekében bírósági úton eljárjon. Jogi képviselő fizetési meghagyásos eljárást kezdeményez, majd ezt követően nem teljesítés esetén gondoskodik a végrehajtási eljárás megindításáról, amely végső esetben akár az ingatlan árverésen történő értékesítéséhez és egyéb szankciókhoz is vezethet.
       
      Amennyiben az előző pontban részletezett jogi eljárás megindítására sor kerül, további költségek merülnek fel, melynek megfizetése az adóst terhelik. Ilyenek pl.: a fizetési meghagyás megindításával összefüggő díj, jogtanácsosi munkadíj, végrehajtási eljárás megindításával kapcsolatban felmerült díj, végrehajtónak fizetendő díjak, költségek, jutalékok, adatszolgáltatások díjai.
       
      8. Műszaki ügyintézés, locsolási kedvezmény, a szolgáltatás megszüntetése
       
      Vízbekötés
      Bővebb információkért kérjük, olvassa el az ivóvízbekötéssel kapcsolatos tájékoztatónkat.
      Elérhetősége: http://www.erdivizmuvek.hu/ugyfelszolgalat/letoltheto_dokumentumok/
       
      Csatornabekötés
      Bővebb információkért kérjük, olvassa el a csatornarákötéssel kapcsolatos tájékoztatónkat.
      Elérhetősége: http://www.erdivizmuvek.hu/ugyfelszolgalat/letoltheto_dokumentumok/

      Nyári locsolási kedvezmény, locsolási célú vízmérő létesítése
      A vonatkozó jogszabályok szerint a szennyvízelvezetési helyről a szennyvízelvezető műbe kerülő szennyvíz mennyisége méréssel (szennyvízmennyiség mérő beépítésével) - mérés hiányában pedig az adott helyen fogyasztott vízmennyiség alapulvételével állapítható meg. Azaz amennyiben a szennyvízmennyiséget külön nem mérik, az elfogyasztott vízmennyiség alapján kell megfizetnie a szennyvízdíjat.
       
      Nem veszi figyelembe az ÉTV Kft. a szennyvíz mennyiségének meghatározásánál az elkülönített mérés hiányában, házikert öntözéséhez kizárólag május 1-jétől szeptember 30-ig terjedő időszakban felhasznált, az elszámolás alapjául szolgáló ivóvízfogyasztás 10 százalékát elérő vízmennyiséget, amennyiben azt a lakossági Felhasználó – az ellenőrzés lehetőségének előzetes értesítés mellőzésével történő felajánlásával – kéri. Az ÉTV Kft. e csatornadíj kedvezményt mennyiségi korrekció útján biztosítja.
      A jogszabályi környezet változása miatt a fenti kedvezményt 2016. évtől már igényelni kell, 2015. évben és az azt megelőző időszakban a kedvezményt igénylés nélkül biztosította az ÉTV Kft. minden lakossági Felhasználónak.
       
      Legkésőbb 2016. február 28-ig a már szerződött lakossági Felhasználók részére az ÉTV Kft. az elkülönített mérés nélküli, locsolási csatornadíj kedvezmény vonatkozásában igénylőlapot juttatott el postai úton. A locsolási csatornadíj kedvezményre jogosító igénylőlap Társaságunk részére történő visszaküldésének határideje 2016. április 15. volt, mely beérkezése esetén az ÉTV Kft. a kedvezményt 2016. május 1-től biztosítja.
       
      Amennyiben az igénylőlap 2016. április 15. után érkezett be az ÉTV Kft-hez, úgy az elkülönített mérés nélküli, locsolási csatornadíj kedvezményt a soron következő elszámolási periódusban biztosítjuk a Felhasználó részére, a korábbi periódusra elmaradt locsolási kedvezmény visszamenőlegesen nem érvényesíthető.
      Új felhasználó esetében az igénylési lehetőség a közszolgáltatási vagy mellékszolgáltatási szerződéskötéskor is lehetséges.
       
      Az elkülönült mérés nélküli, locsolási csatornadíj kedvezmény igénylésének feltételei:
      •     - Írásos igénylés beérkezése a Szolgáltatónak adott év április 15-ig azzal, hogy Felhasználó lehetőséget biztosít Szolgáltatónak, hogy     - az igénybevétel feltételeit előzetes értesítés nélkül ellenőrizze.
      •     - A Felhasználó víziközműből szolgáltatott ivóvizet használ locsolás céljára, és nincs külön mérője a locsolási víz elszámolására.
      •     - A felhasználási helyen hiteles bekötési vagy mellékvízmérő működik.
      •     - Igénylő rendelkezik az ÉTV Kft-vel kötött érvényes, közszolgáltatási vagy mellékszolgáltatási szerződéssel.
      •     - A Felhasználó házikerttel (az ingatlan egybefüggő, beépítetlen, legfeljebb 2000 négyzetméter alapterületű kerthasználatú területrésze, amelyen nem üzletszerű gazdálkodási tevékenység valósul meg) rendelkezik. Ennek tényét Felhasználó a nyilatkozatban aláírásával igazolja
       
      A kérelmet nem szükséges évente meghosszabbítani, a kedvezményt a közszolgáltatási vagy mellékszolgáltatási szerződés tartama alatt az ÉTV Kft. folyamatosan biztosítja.
       
      Felhasználói mérőállás diktálás hiányában a Szolgáltató arányosítással állapítja meg az fenti időpontokban a kedvezmény alapjául szolgáló kezdő és záró időpont mérőállásait, az arányosítással megállapított mérőállástól kerül a kedvezmény alkalmazásra az arányosítással megbecsült mérőállásig, soron kívüli szolgáltatói mérőleolvasást az ÉTV Kft. az elkülönített mérés nélküli, locsolási csatornadíj kedvezmény okán nem végez.
       
      A részletes tájékoztató és igénylőlap itt érhető el:
      http://www.erdivizmuvek.hu/ugyfelszolgalat/letoltheto_dokumentumok/
       
      További locsolási célú csatornadíj-kedvezmény igénybevételéhez a hatályos jogszabályok által szabályozott módon megtervezett és kivitelezett és a Szolgáltató által engedélyezett locsolási mellékvízmérő vagy locsolási ikermérő telepítése szükséges. (További információk a Műszaki ügyintézés részben találhatók.)
       
      A 10%-os mértékű locsolási csatornakedvezmény és a locsolási vízmérő által mért ivóvízmennyiség utáni csatorna-díjkedvezmény együttesen nem vehető igénybe.
       
      Bővebb információkért kérjük, olvassa el a locsolási célú vízmérőkkel kapcsolatos tájékoztatónkat.
      Elérhetősége: http://www.erdivizmuvek.hu/ugyfelszolgalat/letoltheto_dokumentumok/
       
      Több lakásos társasházak, lakóegységek fogyasztásának elkülönült mérése
      Elkülönült vízhasználat mérése elszámolási célú mellékmérő(k) létesítésével
      A mellékvízmérők a bekötési vízmérővel rendelkező ingatlan – általában társasház - lakásainak, elkülönített (egyedi) vízhasználatainak mérésére, elszámolására szolgál. Ebben az esetben a Társasház lakásainak (albetétjeinek) fogyasztásáról önálló számlát bocsát ki a Szolgáltató, az elfogyasztott vízmennyiséget a lakások mellékvízmérői külön-külön mérik.
       
      Bővebb tájékoztatásért kérjük, olvassa el a mellékmérősítéssel kapcsolatos tájékoztatónkat.
      Elérhetősége: http://www.erdivizmuvek.hu/ugyfelszolgalat/letoltheto_dokumentumok/

      Az elkülönült vízhasználat mérése ikermérőkkel
      Az ikermérő egy vagy több ingatlan különböző felhasználási helyei ivóvízhasználatának mérésére szolgál, az ivóvíz bekötővezeték végpontjára csillagpontosan kialakított - a jelenleg üzemelő fővízmérő mellett felszerelt - újabb bekötési vízmérő.
      A legfőbb különbség a mellékvízmérős elszámoláshoz viszonyítva az, hogy minden Felhasználó külön bekötési vízmérővel rendelkezik, így számlázásilag elkülönült módon történik meg a mért mennyiség elszámolása, ebből adódóan fővízmérő-mellékvízmérő mérési különbözet sem jelentkezik.

      Míg a mellékvízmérő tulajdonjoga a Felhasználóé - addig a fővízmérő tulajdonosa a Szolgáltató, így azok hitelesítését, cseréjét is a Szolgáltató végzi saját költségén.
      A főmérősítés megrendelése előtt mindenképpen szükséges egy helyszíni felmérés, amely alátámasztja azt, hogy műszakilag a bekötések kialakítása megfelelő az főmérősítéshez (főmérős akna mérete, állapota, a jelenlegi ivóvíz-hálózat állapota és kialakításának vizsgálata).
      További feltétel, hogy a jelenlegi szabályos fővízmérő akna mérete lehetővé tegye a főmérők egymás mellett történő elhelyezését, továbbá minden lakás külön-külön házi bekötővezeték csatlakozással rendelkezzen a főmérő aknában.
      A helyszíni felmérést Társaságunk végzi el, melynek díja előre fizetendő, az igénybejelentéshez szaktervező által elkészített tervdokumentáció benyújtása szükséges.
       
      Bővebb tájékoztatásért kérjük, keresse telefonos ügyfélszolgálatunkat vagy ügyfélszolgálati irodánkat.
       
      Szolgáltatás szüneteltetése
      A hatályos jogszabályok és Társaságunk Üzletszabályzata szerint a Felhasználó a Szolgáltatóhoz intézett írásbeli nyilatkozatával kezdeményezheti a víziközmű-szolgáltatás szüneteltetését, ha a felhasználási helyet átmenetileg nem használja.
      A szünetelés kérelmezett ideje legfeljebb 1 év lehet.
       
      A szennyvíz elvezetésére irányuló szolgáltatás szüneteltetését, illetve megszüntetését csak a Felhasználó által a népegészségügyi szakigazgatási szervtől beszerzett írásbeli hozzájárulás esetén hajtja végre a Szolgáltató.
      Ha a vízmérőn keresztül tűzivíz-hálózat ellátása is történik, akkor a szüneteltetéséhez a területileg illetékes katasztrófavédelmi kirendeltség írásos engedélye szükséges, a felhasználási hely és a vízmérő gyári számának megjelölésével, melyet a Felhasználónak kell beszereznie.
      A szüneteltetéssel kapcsolatosan a Szolgáltatónál felmerülő díjakat, költségeket a Felhasználó viseli.
       
      Szünetelésre az alábbi feltételek együttes fennállása esetén van lehetőség:
      a) a felhasználó írásban kéri a szüneteltetést és nyilatkozik, hogy a felhasználási helyen rendszeres emberi tartózkodás nincs,
      b) a felhasználó - amennyiben a felhasználási hely víziközmű-szolgáltatásba bekapcsolt ingatlan - nyilatkozik, hogy nem a víziközmű-rendszerből származó egyéb vizet a szennyvíz-törzshálózatba nem kíván vezetni,
      c) a szüneteltetés végrehajtásához a műszaki előfeltételek biztosítottak,
      d) a felhasználó a szünetelés foganatosításával együtt járó költségek előzetes megfizetéséről szóló igazolást, és a felhasználási hely tulajdonosának (amennyiben az nem azonos a felhasználóval) hozzájárulását csatolta.
       
      A Szolgáltató a szüneteltetett víziközmű-szolgáltatás idejére szolgáltatási díjat nem számol fel, így alapdíjat sem.
       
      Szolgáltatás megszüntetése
      A víziközmű-szolgáltatási szerződést közműves ivóvízellátás esetén a felhasználó 30 napos határidővel felmondhatja. Ha a szerződést az ingatlant egyéb jogcímen használó mondja fel, előzetesen a tulajdonos hozzájárulását is be kell szereznie. A víziközmű-szolgáltatási szerződés felmondása nem érintheti hátrányosan az ingatlanon más felhasználó által igénybe vett közműves ivóvíz-szolgáltatást.
       
      Az ivóvíz és/vagy szennyvíz bekötővezetéket Szolgáltató leválasztja a törzshálózatról, és a fogyasztásmérőt leszereli. Ebben az esetben a szolgáltatás újraindítása csak új bekötés létesítéseként végezhető. Tájékoztatjuk, hogy a hatályos jogszabályok szerint az ivóvíz-szolgáltatás megszüntetésével kapcsolatosan felmerült költségeket, továbbá a szilárd útburkolat felbontásával és helyreállításával kapcsolatos költségeket a Felhasználó előzetesen köteles megfizetni a Szolgáltatónak.
       
      Tájékoztatjuk, hogy a munkálatok elvégzéséhez a helyi polgármesteri hivataltól közterület bontási engedély is szükséges, a hivatal egyes esetekben szaktervező által készített forgalomtechnikai tervdokumentáció benyújtását is előírhatja.
       
      A fenti közútkezelői, illetve önkormányzati engedélyek, illetve hozzájárulás birtokában van lehetőség arra, hogy a szolgáltatás megszűntetését a tulajdonos vagy meghatalmazottja írásban kérje Ügyfélszolgálati irodánkban, a fenti összeg(ek) megelőlegezése mellett.
       
      Tájékoztatjuk, hogy az ivóvízbekötés megszüntetésének megrendelésekor a felhasználási helyhez tartozó vevői folyószámláján nem lehet díjtartozás.
      A bekötés megszüntetésekor munkatársaink a vízmérő állását is leolvassák, és az ezen mérőállás alapján záró számlát állítunk ki, mely rendezéséről a felhasználónak gondoskodnia kell.
       
      Egyéb forrásból származó víz, nem közműves ivóvíz (fúrt, ásott kút, csapadékvíz) bevezetése a közműves szennyvízhálózatba (telki vízmérő)
      Amennyiben az ingatlan egyéb vízforrással rendelkezik, és a keletkezett szennyvizeket részben/egészben a közműves szennyvízhálózatba kívánja vezetni, Társaságunkkal egyeztetett helyen, hiteles, ún. telki vízmérővel kell a vízmennyiséget megmérni, mely a csatornadíj számlázás alapját képezi. Ezen vízmérő a Felhasználó tulajdonát képezi, így a mérő beszerzésének, hitelesítésének, a terveztetés és kivitelezés költsége a Felhasználót terheli.
       
      Társaságunk szolgáltatási területén a csapadékvíz, talajvíz, rétegvíz bevezetése a szennyvízcsatornába TILOS!
       
      9. Panaszkezelés, jogorvoslati lehetőségek
       
      Társaságunk a mindenkor hatályos fogyasztóvédelmi és ágazati jogszabályok valamint Társaságunk Üzletszabályzata szerint végzi panaszkezelési tevékenységét.
      Ügyfélszolgálatunk a reklamációkra, panaszokra a hatályos fogyasztóvédelmi jogszabályok által előírt 15 napos határidőn belül, egyéb megkeresésekre 30 napon belül válaszol.
       
      Reklamációját, panaszát a következő módokon juttathatja el Társaságunkhoz:
      • - személyesen az Érd, Felső u. 2. alatti ügyfélszolgálati irodánkban,
      - telefonos ügyfélszolgálatunkon a +36 23 521 751-es telefonszámon,
      - elektronikus ügyfélszolgálatunkon a www.erdivizmuvek.hu webcímen,
      - e-mailben az ugyfelszolgalat@erdivizmuvek.hu címen,
      - telefaxon a +36 23 521 759-es faxszámon,
      - és postai úton a 2031 Érd, Pf. 55 levélcímen.
       
      A hatályos fogyasztóvédelmi jogszabályok szerint első ízben a kifogásával a Szolgáltatót igazolt módon meg kell keresnie.

      Amennyiben a reklamációjának Társaságunk által kivizsgálását követően Önhöz eljuttatott válaszunkban leírtakat nem fogadja el, vagy kifogása van a válasszal kapcsolatban, úgy az alábbi szervekhez fordulhat jogorvoslatért:

      - Érdi Járási Hivatal, Közlekedési és Fogyasztóvédelmi Főosztály Fogyasztóvédelmi Osztály. Címe: 1141 Budapest, Komócsy u. 17-19., Levelezési címe: 1399 Budapest, Pf. 661., Telefon: +36 1 460 2202, E-mail: fogyved@pest.gov.hu, Honlap: www.kormanyhivatal.hu
      - Magyar Energetikai és Közmű-szabályozási Hivatal. Ügyféliroda címe: 1054 Budapest, Bajcsy-Zsilinszky út 52., Levelezési címe: 1388 Budapest, Pf. 88. Telefon: +36 1 459 7777, Fax: +36 1 459 7766, E-mail: mekh@mekh.hu, Honlap: http://www.mekh.hu
      - Pest Megyei Békéltető Testület.  Címe: 1119 Budapest, Etele út 59-61. II. em. 240., Telefon/Fax: +36 1 269 0703, Levelezési cím: 1364 Budapest, Pf.:81, E-mail: pmbekelteto@pmkik.hu, Honlap: http://www.panaszrendezes.hu
       
      Tájékoztatjuk, hogy társaságunk a jogvita rendezése érdekében békéltető testületi eljárást nem indít, de jogszabályi kötelezettségének megfelelően részt vesz a fogyasztók által kezdeményezett eljárásokban, az eljárás során született döntésnek azonban nem veti alá magát.
       
      Amennyiben az Ön lakóhelye vagy tartózkodási helye nem Pest megye területén található, abban az esetben az Önhöz legközelebb eső Békéltető Testület elérhetőségét az alábbi oldalon találja meg: http://www.bekeltetes.hu/index.php?id=testuletek

      Ügyfélszolgálati irodánkban vagy telefonos ügyfélszolgálatunkon előadott reklamációját vagy panaszát jegyzőkönyvben rögzítjük, mely jegyzőkönyvről lehetősége van a válaszunkkal együtt, vagy már a bejelentéskor azonnal másolati példányt kérnie.
       
      Telefonos ügyfélszolgálatunkkal lefolytatott telefonbeszélgetését rögzítjük, 5 évig megőrizzük és kérésére díjmentesen – elektronikus formátumban - rendelkezésére bocsátjuk.
      Hasznos információk ügyintézéssel kapcsolatosan

      Hasznos információk ügyintézéssel kapcsolatosan

       
      Ügyfélszolgálati oldalak

      1. Szerződéskötési folyamat, felhasználóváltással kapcsolatos tudnivalók
      2. A vízmérőről
      3. A fővízmérő és a mellékvízmérők mérési különbözete
      4. Számlázással kapcsolatos tudnivalók, díjszabás, számlareklamáció, hibás mérés
      5. Számlabefizetés
      6. Fizetéskönnyítési megoldások, védendő felhasználók
      7. Szolgáltatáskorlátozás, behajtás
      8. Műszaki ügyintézés, locsolási kedvezmény, a szolgáltatás megszüntetése
      9. Panaszkezelés, jogorvoslati lehetőségek

      Munkatársaink személyes és telefonos ügyfélszolgálatunkon állnak Felhasználóink rendelkezésére. Elérhetőségeink és ügyfélfogadási idő:
      http://www.erdivizmuvek.hu/ugyfelszolgalat/elerhetoseg_megkozelites/

      Személyes ügyintézéshez lehetősége van időpontot foglalásra:
      http://www.erdivizmuvek.hu/ugyfelszolgalat/idopont_foglalas/

      Amennyiben az ügyintézés során meghatalmazott jár el, úgy teljes bizonyító erejű magánokiratban foglalt meghatalmazás szükséges az ügyintézéshez.
      Meghatalmazás elérhető:
      http://www.erdivizmuvek.hu/ugyfelszolgalat/letoltheto_dokumentumok/

      Elektonikus ügyfélszolgálatunk itt érhető el: http://erdivizmuvek.hu/eugyfelszolgalat/

      Elektronikus ügyfélszolgálaton keresztül intézhető ügyek:
      • Személyes adatok megtekintése, módosításának kezdeményezése
      • Levelezési cím módosítása
      • Mérőállás bejelentés
      • Aktuális egyenleg lekérdezése, tartozásigazolás kérése
      • Vevői folyószámla kivonat megtekintése
      • Számlamásolatok (tájékoztatási célú számlaképek) megtekintése
      • Hiteles (eredetivel egyező) számlamásolatok postai úton történő megküldésének igénylése
      • Részletfizetés igénylése
      • Hibabejelentés
      • Szabad formátumú megkeresés
      Az egyes ügytípusokról alább nyújtunk részletes tájékoztatást.
       
      1. Szerződéskötési folyamat, felhasználóváltással kapcsolatos tudnivalók
       
      Az Érd és Térsége Víziközmű Kft. (továbbiakban: ÉTV Kft., szolgáltató, közszolgáltató, víziközmű-szolgáltató) a vonatkozó, hatályos jogszabályban meghatározott feltételek fennállása esetében a felhasználóval - felhasználási helyenként - közszolgáltatási szerződést köt. A közszolgáltatási szerződés - és annak melléklete, az Üzletszabályzat - célja a közműves ivóvízellátással és közműves szennyvízelvezetéssel és kezeléssel, mint közüzemi szolgáltatással kapcsolatos jogok és kötelezettségek Szolgáltatóra és Felhasználóra vonatkozó szabályainak rögzítése.

      Az ÉTV Kft. közszolgáltatási szerződésmintája és az Üzletszabályzat elérhető weboldalunkon:
      http://www.erdivizmuvek.hu/ugyfelszolgalat/letoltheto_dokumentumok/

      Gazdálkodó szervezet képviseletében a cégkivonatban szereplő képviselő járhat el. A képviselő teljes bizonyító erejű magánokiratba vagy közokiratba foglalt meghatalmazással más személyt is megbízhat a Szolgáltató előtti eljárással. A meghatalmazásban pontosan meg kell fogalmazni annak terjedelmét, pontosan milyen eljárásokban, nyilatkozattételben jogosult a meghatalmazott eljárni, illetőleg kifejezetten nyilatkozni kell a meghatalmazásban arról, hogy a képviselő eljárását a Társaság eljárásaként ismerik el. A meghatalmazáson túlmenően, a meghatalmazott személy személyi azonosítására alkalmas igazolványa bemutatása alapján kerülhet sor ügyintézésre.

      A hatályos jogszabályok szerint a felhasználó személyében bekövetkezett változást a korábbi és az új felhasználó köteles a vízmérőállás megjelölésével a változástól számított 30 napon belül a víziközmű-szolgáltatónak bejelenteni az üzletszabályzatban meghatározottak szerint. A bejelentés elmulasztása esetén a felhasználási helyen fennálló díjtartozás megfizetéséért és a víziközmű-szolgáltatót ért károkért a korábbi és az új felhasználó egyetemlegesen felel.
      A Felhasználóváltás bejelentésére (eladás, bérlet, stb.) Ügyfeleinknek több lehetőséget is biztosítunk:
      A beköltöző Felhasználó nélkül, csak az előző felhasználó bejelentése alapján az új Felhasználó részére nincs lehetőségünk elkészíteni a közszolgáltatási szerződést, a megadott információk alapján Társaságunk felszólítja szerződéskötési kötelezettségére az új tulajdonost.
      Az ingatlan birtokbaadásakor az itt (http://www.erdivizmuvek.hu/ugyfelszolgalat/letoltheto_dokumentumok/ ) elérhető birtokbaadási jegyzőkönyvet javasoljuk kitölteni a pontos elszámolás érdekében.  Ez alapján az előző felhasználónak záró számla készül, akinek ezt, és az esetleg még be nem fizetett számláit, egyéb tartozását ki kell egyenlítenie.

      Természetesen a birtokbaadási jegyzőkönyv nem feltétlenül szükséges a közszolgáltatási szerződés megkötéséhez. A birtokbaadási jegyzőkönyv becsatolásától kizárólag abban az esetben tudunk eltekinteni, ha a felhasználási helyen üzemelő fogyasztásmérő rendszeresen, a szolgáltató által leolvasásra került, és a felhasználó már korábban birtokba került az ingatlanon, és az előző Felhasználó nevére kibocsátott számlákat sajátjaként kezelte, megfizette - vagy a fennálló tartozás megfizetését a felhasználó vállalja.
       
      A víziközmű-szolgáltatásról szóló 2011. évi CCIX. törvény rendelkezései alapján a víziközmű-szolgáltatásba bekapcsolt ingatlan tekintetében a szolgáltató és a lakossági felhasználó között a közszolgáltatási szerződés a víziközmű-szolgáltatás igénybevételével is létrejön.

      A kiköltöző ügyfelünknek lehetősége van nullás igazolást igényelni, mellyel az új ügyfelünk felé igazolhatja, hogy az adott mérőállásig elszámolt Társaságunkkal és a díjak megfizetése is megtörtént.  Amennyiben rendelkeznek nullás igazolással, a Felhasználó változáshoz a vevőnek elegendő beküldenie (e-mailen, faxon, levélben) a szükséges dokumentumok másolatát, mely alapján elkészítjük, és postai úton megküldjük a közszolgáltatási szerződést. Ez esetben ingyenes válaszborítékot mellékelünk a szerződés visszaküldésének megkönnyítéséhez.
       
      A közszolgáltatási szerződéskötéshez szükséges dokumentumok listája a következő webhelyen érhető el:
      http://www.erdivizmuvek.hu/ugyfelszolgalat/letoltheto_dokumentumok/

      A felhasználási hely ellenőrzése

      A Szolgáltató Felhasználó-változás esetén, az új Felhasználóval való szerződéskötést megelőzően, annak feltételeként a bejelentéstől számított 30 napon belül, a felhasználási helyen ellenőrzést tart az alábbi esetekben:
      • - a felhasználási helyen a fogyasztásmérőn szereplő mérőállás, a birtokbaadási jegyzőkönyvön rögzített dátumhoz képest, attól visszamenőleg legalább 13 hónapja nem került a Szolgáltató által leolvasásra,
      • - a felhasználási helyen a birtokbaadási jegyzőkönyvben szereplő fogyasztásmérő gyári száma vagy plombazár száma eltér a Szolgáltató nyilvántartásában szereplő gyári számtól,
      • - a felhasználási helyen a birtokbaadási jegyzőkönyvben szereplő mérőállás alacsonyabb, mint a Szolgáltató rendelkezésére álló utolsó leolvasott mérőállás,
      • - a felhasználási helyen a birtokbaadási jegyzőkönyvben szereplő mérőállás alapján megállapítható, hogy a vízfogyasztás az utolsó szolgáltatói leolvasástól számított előző 12 hónap átlagfogyasztását kétszeresen meghaladja,
      • - a fogyasztásmérő hitelesítési ideje lejárt, a fogyasztásmérő, vagy a fogyasztásmérő leszerelését megakadályozó zár (plomba) sérült,
      • a felhasználási helyen az ivóvíz-szolgáltatás szünetel, vagy korlátozva van.
       
      Az ellenőrzés költségét a lakossági Felhasználók esetében a Szolgáltató, míg nem lakossági Felhasználók esetében az új Felhasználó viseli.
       
      A korábbi vagy az új Felhasználó a szerződés megkötése előtt akkor is kérheti az ellenőrzést, ha annak elvégzése a fentiek szerint nem kötelező. Ennek költségét az ellenőrzést kérő köteles viselni. A helyszíni ellenőrzés díja a Szolgáltató honlapján tekinthető meg.


      2. A vízmérőről
       
      A vízmérők tulajdonjogával, és hitelességével kapcsolatos tudnivalók

      A fővízmérő, (azaz a bekötési vízmérő) a szolgáltató tulajdona. Időszakos cseréje, hitelesítése, meghibásodás esetén javítása a szolgáltató feladata. A bekötési vízmérő hitelességi ideje a hatályos mérésügyi jogszabályok szerint a záróplombán lévő hitelességi dátumot követő
      •             - negyedik év utolsó napja (a 2011. évi vagy korábbi hitelesítésű mérők esetében),
      •             - nyolcadik év utolsó napja (a 2012. évi vagy későbbi hitelesítésű mérők esetében).

      A vízmérőcserének várható időpontjáról a Szolgáltató a lejáró fővízmérővel rendelkező Felhasználót írásban, postai úton értesíti. Ha a Felhasználó nem működik együtt a főmérő díjmentes cseréjében, a Szolgáltató a felhasználási helyen lévő szerződést felmondhatja, és a vízszolgáltatást korlátozhatja ill. felfüggesztheti.
       
      A mellékvízmérő a Felhasználó saját tulajdonát képezi, annak időszakos cseréjéről, hitelesítésről, meghibásodás esetén a javításáról Ügyfelünk köteles gondoskodni saját költségén. A mellékvízmérő hitelességi ideje a plombán lévő hitelességi dátumot követő nyolcadik év utolsó napja.

      Az ÉTV Kft. minden esetben, postai levélben értesíti a lejáró mellékvízmérővel rendelkező Felhasználóit a csere szükségességéről. Amennyiben a mérő újrahitelesítése elmarad, úgy a Szolgáltató a mellékvízmérőre megkötött szolgáltatási szerződést ún. (mellékszolgáltatási szerződést) megszünteti.

      A vízmérők leolvasása

      A fogyasztásmérő leolvasásának gyakoriságát a Szolgáltató jogosult megállapítani azzal, hogy legalább évente egy alkalommal, a Felhasználó kérésére negyedévente – a Felhasználó értesítése mellett – köteles a fogyasztásmérő leolvasására.
       
      Az ÉTV Kft. lakossági felhasználók esetében Érd egyes részein kéthavonta - Érd bizonyos részén, Diósd, Tárnok, Pusztazámor, Remeteszőlős, Herceghalom, Sóskút, és Törökbálint településen évente egyszeri alkalommal, nagyfogyasztóink esetében pedig havonkénti rendszerességgel olvassa a fogyasztásmérőket.
       
      A szolgáltató köteles legalább 5 napos időtartam megjelölésével a Felhasználót értesíteni az éves leolvasás várható idejéről a leolvasás előtti utolsó számlában, számla mellékletében vagy egyéb módon.

      Leolvasás sikertelensége esetén, a leolvasó értesítőt hagy a levélszekrényben vagy fellelhető módon a felhasználási helyen, amelyen fel kell tüntetni a második (ismételt) felkeresés időpontját, és az egyeztetésre alkalmas mobiltelefonszámot. A leolvasás biztosítására a Szolgáltató heti egy munkanapon este 20 óráig lehetőséget ad.

      A hatályos jogszabályok értelmében a Felhasználóinknak lehetősége van negyedévenkénti leolvasást kérni, melyet írásban kell a Szolgáltató felé kezdeményezni. A negyedéves leolvasást előzetes telefonos, vagy helyszíni értesítést követően, a naptári negyedévek első hónapjának (január, április, július és október) első napjaiban végzi el a Szolgáltató.

      A Felhasználó a leolvasás időpontjában külön értesítés nélkül is köteles a vízmérőhely szabad megközelítését és a vízmérő leolvasását biztosítani.
       
      Társaságunk felé a számlán feltüntetett elvárt diktálási időszakban lehetősége van Felhasználóinknak a vízmérőállást eljuttatni, amennyiben a felhasználási helyen évenkénti szolgáltatói leolvasás van.
       
      A vízmérőállás bediktálásakor kizárólag az egész köbmétereket szükséges bediktálnia.
        
      Amennyiben vitatja a vízmérőn mért mennyiséget
      A hitelesítés időpontjában minden mérőberendezés az előírásoknak megfelelő pontossággal mér. A hitelesség lejártának ideje nem feltétlenül jelenti azt, hogy a mérőberendezés nem jól mér. Amennyiben a fővízmérő által mért ivóvízmennyiséget vitatja, lehetősége van a felszerelt bekötési vízmérő Magyar Kereskedelmi Engedélyezési Hivatal (MKEH) mint mérésügyi hatóság által történő rendkívüli pontossági ellenőrzését kérni.

      A rendkívüli pontossági vizsgálat díját a kibocsátott szolgáltatói számla kiegyenlítésével a Felhasználó köteles megelőlegezni.
       
      Amennyiben a rendkívüli pontossági vizsgálaton a fogyasztásmérő „nem felelt meg” minősítést kapott, a kibocsátott számlák esetében számlakorrekcióra kerül sor az ÉTV Üzletszabályzatában leírtak szerint, továbbá a szerelési munkák és a vizsgálat költségei a fogyasztásmérő tulajdonosát terhelik. Amennyiben ez a Szolgáltató, akkor a Felhasználónak az általa előre megelőlegezett rendkívüli pontossági vizsgálat teljes összegét az ÉTV Kft. a vizsgálati jegyzőkönyv kézhezvételét követő 8 munkanapon belül visszautalja.
       
      Abban az esetben, ha a mérőeszköz a Szolgáltató kárára tévedett (a mérő az alsó hibahatárnál kevesebbet mért), a kiállított víz- ill. csatornadíj számlák módosítására nincsen lehetőség.
       
      Amennyiben a vízmérő „megfelelt” minősítést kapott, a vizsgálat költségét az ellenőrzést kezdeményező viseli, és a kiállított víz- ill. csatornadíj számlák módosítására nincsen lehetőség.
       
      Az ellenőrző vizsgálatra nem kerül sor, ha a fogyasztásmérő tulajdonosa – a másik fél részéről bejelentett kárigény tényének elismerésével együtt – más hiteles fogyasztásmérőt szerel fel.

      A vízmérők karbantartásáról, védelméről

      Vízelfolyásra utaló jelek, teendők
      Az ÉTV Kft. Üzletszabályzata szerint legalább 30 naponta egy alkalommal, egyszerű vizsgálattal a házi vízvezeték-hálózatot ellenőrizni kell. Amennyiben az ingatlanon minden vízvételezési hely (pl. vízcsapok, kerti csap, stb.) elzárását követően a vízmérő fogyasztást jelez (nincs nyugalmi állapotban), valahol a házi vezetékhálózatban vízelfolyás történik.
       
      Ezesetben kérjük, szakemberrel ellenőriztesse a házi ivóvízhálózatot. Amennyiben valóban meghibásodásról van szó, úgy kérjük gondoskodjon annak haladéktalan (de legfeljebb 30 napon belüli) elhárításáról, és az elfolyás tényét azonnal jelentse be Társaságunknak az akkor leolvasott vízmérőállással együtt.

      Amennyiben vízelfolyás tapasztalható, és az elfolyt ivóvíz nem került a közműves szennyvízcsatorna törzshálózatba, és a fenti felhasználási hely rendelkezik közműves csatornabekötéssel, a javítást követően lehetősége van Társaságunkhoz (Érd, Diósd és Tárnok településeken az Érd és Térsége Csatorna-szolgáltató (ÉTCS) Kft-hez) kérelemmel fordulni - a javításról készült számla benyújtásával egyidejűleg - a számlázott szennyvízdíj mérséklése érdekében.
      A hatályos jogszabályi előírások szerint a fogyasztási helyen nyilvántartott ügyfelünk köteles a víziközmű-szolgáltató számára a hiba keletkezésének helyét ellenőrizhető módon bemutatni és a javítást számlával igazolni.

      A vízmérők, és a vízmérőhely (akna) karbantartásáról

      Míg a téli hónapokban a fagy ellen kell megvédeni a vízmérőket, a tavaszi és az őszi hónapokban is érdemes rendszeresen a vízmérők állapotát ellenőrizni. Bár nem jellemző, de előfordulhat, hogy bizonyos vízmérő típusoknál, a jelentős külső és belső hőmérséklet különbözet, valamint a nedves levegő miatt, a számlapon akár belülről, akár kívülről pára keletkezik. Ha esetleg ilyen előfordulna Önnél is, javasoljuk, hogy száraz, napos időben nyissa ki az aknafedelet, és hagyja, hogy a hőmérséklet különbözet kiegyenlítődésével ez a jelenség megszűnjön. Természetesen a vízpára semmilyen műszaki hatással nincs a vízmérőre, annak működését, és pontos vízmennyiség mérését nem befolyásolja.
      Amennyiben a párásodás állandósul, kérje szakembereink segítségét, és Ügyfélszolgálatunk elérhetőségein jelezze a mérővel kapcsolatos problémát.

      Itt szeretnénk felhívni figyelmet, hogy a vízmérőakna szabályszerű állapotban tartása a Felhasználó jogszabályi kötelessége. Kérjük, a mérőaknában ne tartson egyéb, oda nem illő tárgyakat (növényeket, télálló zöldségeket, stb.), illetve rendszeresen gondoskodjon annak takarításáról, valamit a vízmérőhöz való szabad hozzáférés (létra, ill. hágcsó megléte) lehetőségéről.

      A vízmérő és a plombazár védelme

      A téli hideg komoly gondokat okozhat a felhasználási hely vízhálózatában, illetve a vízmérőben, ezért kérjük, gondoskodjon ezek fagy elleni védelméről. Az elfagyást leginkább a víztelenítéssel, valamint megfelelő szigeteléssel tudja megakadályozni. Fontos, hogy olyan szigetelőanyagot használjon, ami nedvesség hatására nem veszítni el szigetelőképességét (pl.: hungarocell). Érdemes magát a vízmérőt, illetve a vízmérő akna falait is szigetelni, valamint javasoljuk az akna fedlapját hőszigetelő anyaggal letakarni. Nem csak az időjárás változások által bekövetkezhető problémák elkerülésére kell figyelmet fordítani, ugyanis a vízmérők védelméről is a Felhasználó köteles gondoskodni. A fogyasztásmérők és a leszerelésüket megakadályozó zárak, plombák, záró elemek sértetlen megőrzéséért és védelméért a Felhasználó felelősséggel tartozik. Amennyiben számára felróható okból a vízmérő megrongálódik, vagy eltulajdonítják, a javítás, illetve a vízmérő pótlása, szerelése, továbbá hitelesítése költségeit a Szolgáltató részére megtéríteni köteles.
      Felhívjuk figyelmét, hogy amennyiben a Felhasználó a záró bélyeg vagy plomba hiányát nem jelenti be a Szolgáltató felé, abban az esetben a víziközmű-szolgáltató kártérítési igényt érvényesíthet, illetve a szabálytalan közműhasználatra utaló jel alapján jogosult az Üzletszabályzat szerinti pótlólagos számlakibocsátásra és jogosult a víziközmű-szolgáltatás korlátozására és felfüggesztésére, ha a hiteles mérés feltételei a helyszínen nem állíthatóak helyre.
       
      3. A fővízmérő és a mellékvízmérők mérési különbözete
       
      Társasházak vagy több lakásos ingatlanok esetében a lakóközösség és a szolgáltató közötti elszámolás alapja a bekötési vízmérő (fővízmérő), mely az ingatlan által felhasznált teljes vízmennyiséget méri. A fővízmérő a telek határától általában 1 méteres sávban kiépült fővízmérős aknában kerül elhelyezésre, az ezt követő, telken ill. házon belüli vezetékrendszer a lakóközösség, míg a lakásmellékmérő az adott lakástulajdonos tulajdonában van.

      1991 óta jogszabály teszi lehetővé, hogy a többlakásos házakban az egyes lakóknak a fogyasztását mellékvízmérőkkel mérjék meg. Az így megmért egyéni fogyasztásról a szolgáltató külön-külön számlát készít.

      Az ingatlanon fogyasztott víz mennyisége szempontjából alapesetben a bekötési vízmérő az irányadó. A bekötési vízmérő és az elkülönített vízhasználatokat mérő mellékvízmérők mérési különbözeteként megállapított vízfogyasztás után víziközmű szolgáltatási díjat a bekötési vízmérő szerinti felhasználó köteles a Szolgáltatónak megfizetni.
      A víziközmű-szolgáltató az elszámolás alapjául szolgáló fogyasztásmérőkön mért fogyasztásról nyilvántartást vezet. Amennyiben az elszámolás a főmérőn mért mennyisége alapján történik, úgy az ÉTV Kft. a bekötési vízmérő és a mellékvízmérők aktuális és az ezt megelőző állásáról, valamint a mérési különbözetről a szolgáltatói leolvasást követően kiállított számla mellékletében tájékoztatja a bekötési vízmérő felhasználóját.
       
      A bekötési vízmérő és az elkülönített vízhasználatokat mérő mellékvízmérők által mért mennyiség csak nagyon ritkán azonos, azaz mérési különbözet keletkezik.
      Fogyasztási különbözet esetén a bekötési vízmérő szerinti felhasználó köteles a Szolgáltatónak megfizetni a különbözeti ivóvíz mennyiség (és az arra eső csatornaszolgáltatási díj) ellenértékét.

      A fő- és mellékvízmérők közötti különbségek okozta probléma jelentősége miatt a kérdéssel több alkalommal foglalkozott, azt vizsgálta a Nemzeti Fogyasztóvédelmi Hatóság és a Magyar Kereskedelmi Engedélyezési Hivatal, mint mérésügyi hatóság is.

      A fő- és mellékvízmérő közötti különbséget az alábbiak okozhatják:
      • - A főmérőt követő hálózaton (lakóközösség tulajdonában lévő vezetékszakaszon) van méretlen fogyasztási hely (pl. kerti csap, közös helyiség, garázs stb.). Ilyen esetben az ezeken a helyeken vételezett víz mennyisége jelentkezik a főmérőn, de egyetlen mellékmérő sem méri.
      • - A főmérőt követő csővezetéken, de a mellékmérőket megelőző szakaszon szivárgás, csőtörés van. Ebben az esetben is a főmérőn átfolyik a víz, de egyetlen mellékmérő sem méri, így a főmérő számlájában ez a vízmennyiség jelentkezni fog. Figyelem! A csőtöréseknél a víz 90%-a nem jelenik meg a felszínen!
      • - A vízmérők leolvasása nem azonos időpontban történik.
      • - A mellékmérők sikertelen leolvasásakor egy becsült mérőállás alapján állapítja meg a Szolgáltató a fogyasztást, ami eltérhet a valóságostól.
      • - A leolvasott, vagy az ajtóra kiírt, illetve bediktált érték nem felel meg a valóságnak (szándékos vagy véletlen hiba).
      • - Valamelyik, esetleg több mellékmérő kevesebb, vagy több fogyasztást mér, mint ami valójában átfolyt rajta (szorul, megáll, gyorsul). Ebben az esetben is arról van szó, hogy a főmérőn átfolyt víz mennyisége nem teljes mértékben, vagy egyáltalán nem jelentkezik a mellékmérők összesítésében.
      • - Előfordulhat, hogy „esetleges műszaki beavatkozások” miatt valamelyik Felhasználónál a mellékmérő nem a valós fogyasztást mutatja. Ebben az esetben a főmérőn átfolyt víz mennyiségéből nem kerül levonásra ezen a mellékmérőn „méretlenül” átfolyt víz, így a főmérőre készült számlában fog megjelenni ez a fogyasztás.
      • - A mellékvízmérők által mért felhasználás közötti különbség adódhat a vízmérők (fő és mellék) mérési pontatlanságából, és a vízmérők különböző indulási érzékenységéből. A mellékmérők függőlegesen történő beépítéssel már nem olyan érzékenyek, lassabban indulnak. Függetlenül attól, hogy a főmérő és a lakásokba felszerelt mellékvízmérők mérési pontosság szempontjából nem azonos kategóriába vannak sorolva, a Magyar Kereskedelmi Engedélyezési Hivatal (MKEH) hiteles mérésre szolgáló eszköznek fogadja el a vízmérőket, amennyiben a megengedett hibahatáron belül mérnek.
      • - A fő- és mellékmérők működési elvüket tekintve alapvetően eltérőek.
      •  
      A felsorolt eltérési okok jelentkezhetnek külön-külön, de együttesen is.
       
      Amennyiben a fővízmérő és a mellékvízmérők közötti mérési különbözet tartós, ikerházaknál, vagy kisebb társasházaknál megoldásként javasoljuk a főmérősítés lehetőségét.
      Részletesebben erről a műszaki ügyintézés oldalon, az elkülönült vízhasználat mérése ikermérőkkel alfejezetben olvashat.

      Eljárás teljes körű mellékvízmérősítés esetén
       
      A víziközmű-szolgáltatásról szóló 2011. évi CCIX. törvény 52.§. (2a) bekezdése szerint a mellékszolgáltatási szerződéssel rendelkező elkülönített vízhasználók kérhetik, hogy a víziközmű-szolgáltatási díj elszámolásának alapja kizárólag a mellékvízmérőkön mért fogyasztás legyen.
      A kérelmező a teljes körű mellékvízmérősítés igénybevételével kapcsolatban személyesen az ügyfélszolgálati irodában, a telefonos ügyfélszolgálaton vagy az ÉTV Kft. honlapján (www.erdivizmuvek.hu) kaphat tájékoztatást.
      Az igénybejelentéshez kapcsolódó nyilatkozat-minta, képviselő személyére vonatkozó magánokirat-minta valamint a megállapodás-tervezet az ügyfélszolgálaton térítésmentesen hozzáférhetőek, vagy az ÉTV Kft. honlapjáról (www.erdivizmuvek.hu) letölthetőek.
       
      A kérelem benyújtásának előfeltételei:
      • - a bekötési vízmérő mellett az elkülönített vízhasználók elkülönített vízhasználati helye és más vízvételi helyek kizárólag hiteles, plombával vagy záróbélyeggel ellátott mellékvízmérőkkel és hatályos mellékszolgáltatási szerződéssel rendelkeznek, és
      • - a mellékvízmérőkön és a bekötési vízmérőn mért fogyasztási adatok, valamint a helyszíni ellenőrzés alapján a csatlakozó hálózati szakaszon a karbantartás elmaradására visszavezethető vízveszteség vagy az elszámolatlan vízvétel lehetősége kizárható.
      • - A benyújtandó kérelem tartalma:
      • - a kérelemmel érintett felhasználási hely (ingatlan) címe, helyrajzi száma,
      • - az adott bekötési vízmérőhöz tartozó, mellékszolgáltatási szerződéssel rendelkező elkülönített vízhasználók által aláírt teljes bizonyító erejű magánokirat, melyben közlik a víziközmű-szolgáltatóval a képviseletükben eljáró természetes személy esetén annak nevét, lakcímét, anyja nevét, születési helyét és idejét, jogi személy, jogi személyiséggel nem rendelkező szervezet esetén annak székhelyét, cégjegyzékszámát, adószámát, képviselőjének nevét, lakcímét, anyja nevét (továbbiakban: képviselő), ha az nem a bekötési vízmérő szerinti felhasználó vagy a bekötési vízmérő szerinti közös képviselő,
      • - a képviselő postai ill. telefonos valamint e-mail-es elérhetősége,
      • - a helyszíni ellenőrzés alapjául szolgáló, a csatlakozó hálózati szakasz megvalósulási állapotáról, jogosultsággal rendelkező tervező által készített és aláírásával ellátott, a kérelem benyújtását megelőző 90 napnál nem régebbi műszaki dokumentáció (állapotterv),
      • - megbízott képviselő által a teljes mellékmérősítés feltételeinek való megfelelésről kitöltött nyilatkozat,
      • - a mellékvízmérők és a bekötési vízmérő egyidejű leolvasásának időpontjára vonatkozó javaslat - az ÉTV Kft. gyakorlatával összhangban.
       
      A benyújtott kérelem elbírálása
      Az ÉTV Kft. a benyújtott kérelem tartalmi elemeit (a felhasználási hely adatai, kapcsolódó mellékszolgáltatási szerződések megléte) nyilvántartásával is összehasonlítva ellenőrzi, amennyiben szükséges azt kiegészítésre, hiánypótlásra visszaküldi.
       
      A szolgáltató ellenőrzi továbbá, hogy a bekötési vízmérő szerinti felhasználónak és az elkülönített felhasználóknak lejárt fizetési határidejű díjtartozása az érintett felhasználási helyeken van-e. Amennyiben a szolgáltató lejárt fizetési határidejű díjtartozást tart nyilván, az érintett felhasználási helyeken, úgy azok rendezéséig a közszolgáltatási szerződés tárgyi Megállapodással való módosítására (kiegészítésére) nem kerülhet sor.
       
      A fenti feltételek megfelelőssége esetén a kérelmező képviselővel 8 napon belül az ÉTV Kft. felveszi a kapcsolatot, időpont egyeztetése végett (telefonon, SMS-ben, vagy e-mailben). Sikertelen kapcsolatfelvétel esetén, postai úton írásban tájékoztatja az ÉTV Kft. a képviselőt az időpont egyeztetés lehetőségéről, a kérelem benyújtásától számított 15 napon belül.
       
      Amennyiben a fenti feltételek nem teljesülnek (hiányos, vagy nem megfelelő kérelem, vagy díjtartozás) úgy a kérelem benyújtásától számított 15 napon belül az ÉTV Kft. írásban tájékoztatja a kérelmező képviselőt a hiánypótlási kötelezettségről, díjtartozás rendezésnek szükségességéről.
       
      Az előre egyeztetett időpontban - a benyújtott tervdokumentáció alapján - a képviselő részvételével a szolgáltató helyszíni ellenőrzést végez. Adott évben, adott felhasználási hely tekintetében az első előre egyeztetett ellenőrzést és egy esetlegesen szükséges hibajavítási ellenőrzést díjmentesen, míg minden további, a kérelem elbírálhatóságához előírt ellenőrzést meghatározott díjazás ellenében végez el a szolgáltató. A mindenkor alkalmazott díjak az ÉTV Kft. honlapján (www.erdivizmuvek.hu) találhatók.
       
      Ennek során ellenőrzi:
      • - a bekötési vízmérő és mellékvízmérők közötti csatlakozó hálózat műszaki állapotát,
      • - a bekötési vízmérő mellett az elkülönített vízhasználati helyek és más vízvételi helyek teljes körű mérősítésének meglétét,
      • - az elkülönített felhasználási helyek összes vízvételi lehetőségének mellékmérővel történő mérését,
      • - a mellékvízmérők hitelességét és az azt igazoló plomba vagy bélyegzés sérülésmentes állapotát,
      • - szolgáltató által elhelyezett plombazár(ak) számát és állapotát,
      • - a vízmérők beszerelési állapotát (függőleges vagy vízszintes beépítés),
      • - a vízmérők egyszerű vizsgálattal történő működőképességét (nem álló mérő, befolyásolásra utaló jel nem látható, stb.),
      • - az adott mellékvízmérő felszereléséhez kiadott szolgáltatói hozzájárulásban foglaltaknak való megfelelőséget, 
      • - az elkülönített vízhasználók szolgáltatói nyilvántartásban szereplő adatait.
       
      Az elkülönített vízhasználóknak vagy képviselőjüknek minden elkülönített vízhasználati helyen egy időben (egy kiszállással) lehetővé kell tenniük az ellenőrzést a Szolgáltató számára.
      Amennyiben az előre egyeztetett időpontban a kérelmezők nem teszik lehetővé a teljes körű ellenőrzést, ennek ténye az ellenőrzési jegyzőkönyvben rögzítésre kerül. Az eljárás a képviselő által az ellenőrzésre írásban megadott új időpontig szünetel. Ha a képviselő 15 napon belül az ismételt kivizsgálásra új időpontot nem egyeztet, az ÉTV Kft. a kérelmet elutasítja.
      A helyszíni ellenőrzésről az ÉTV Kft. minden esetben jegyzőkönyvet vesz fel. Az ellenőrzés során feltárt nem megfelelőségi hiba esetén a javításról a lakóközösségnek saját költségén kell gondoskodnia, melyet követően a képviselő írásos jelzése alapján ismételt vizsgálat elvégzésére kerül sor, annak kézhezvételétől számított 15 napon belül. Eredményes helyszíni ellenőrzés esetén az ÉTV Kft. azonnal teljes körű leolvasást is végez.
       
      A megállapodás megkötése
      Az eredményes helyszíni ellenőrzést követő 15 napon belül az ÉTV Kft. köteles a háromoldalú Megállapodást (szolgáltató - bekötési vízmérő szerinti felhasználó - elkülönített vízhasználók képviselője) írásos, nyomtatott formában, a szükséges példányszámban (minimum 3 eredeti példány), aláírásával ellátva a képviselőnek
      •     - személyesen átadni,
      •     - vagy postai úton megküldeni.
       
      A szerződési ajánlatban foglaltak a szolgáltatót a Megállapodás átadását vagy kézbesítését követő 15 napig kötik. A Megállapodás ajánlati kötöttségi időben történő visszaküldése esetén a Megállapodás az ellenőrzés során leolvasott mérőállásokkal lép érvénybe, a már meglévő közszolgáltatási szerződés kiegészítő megállapodásaként.
       
      Amennyiben az ajánlati kötöttségi időn belül a Megállapodás nem kerül visszaküldésre, az nem jön létre.
       
      A Megállapodás megkötéséig a szolgáltató és az érintett elkülönített felhasználók között a már megkötött szerződések alapján történik az elszámolás. A Megállapodás megkötését követően, a helyszíni ellenőrzésen végzett teljes körű leolvasás alapján az ÉTV Kft. a bekötési vízmérőre és a mellékmérőkre elszámoló számlákat készít.
       
      A víziközmű-szolgáltatásról szóló 2011. évi CCIX. törvény 52. § (2a) bekezd. és a Víziközmű-szolgáltatásról szóló 2011. évi CCIX. törvény egyes rendelkezéseinek végrehajtásáról szóló 58/2013. (II.27) Kormányrendelet 62. § (5) bekezdésében meghatározott feltételeknek a megállapodás teljes tartalma alatt teljesülniük kell. Az ehhez szükséges intézkedéseket a felhasználó és a képviselő haladéktalanul megteszik (különösen az ún. más vízvételi helyek vízmérőinek hitelesítése és a vízmérők épségének megőrzése, minden további létesítendő vízvételi hely engedélyeztetése, ezekre mellékszolgáltatási szerződés megkötése, a bekötési vízmérőtől kezdődő csatlakozó és belső hálózati szakasz karbantartása).
       
      A feltételek teljesülésében bekövetkező bármely változást haladéktalanul be kell jelenteni a szolgáltató felé.
       
      Leolvasás, elszámolás, eltérések kezelése a Megállapodás időtartama alatt
      A szolgáltató a bekötési vízmérő és mellékvízmérők teljes körű leolvasását a közszolgáltatási és mellékszolgáltatási szerződések szerinti gyakorisággal végzi, a Megállapodásban rögzített rendszeres időpontokban. A leolvasás teljes körűsége biztosításáért a képviselő felel, a leolvasásra csak a képviselő vagy írásbeli meghatalmazottja jelenlétében kerülhet sor.
      A szolgáltatói leolvasások között, a számlákon feltüntetett diktálásra nyitva álló időpontokban érkező, a felhasználó/elkülönített vízhasználók által bediktált mérőállásokról a szolgáltató elszámoló számlát készít. Ennek hiányában részszámla készül az elmúlt 1 év átlagfogyasztási adatai alapján.
      A szolgáltatói leolvasások között a bekötési vízmérő illetve a mellékmérőkön mért összesített vízhasználat között mutatkozó különbözet, mint elfogadott mérési hiba +/- 5% mértékű.
      Ha a bekötési vízmérő, illetve elkülönített vízhasználatok összesített fogyasztásának különbözete meghaladja az elfogadott mérési hibát, a csatlakozó hálózati szakasz esetleges vízveszteségének és elszámolatlan vízvételeinek (a továbbiakban együtt: elszámolatlan vízvétel) felülvizsgálata érdekében az ÉTV Kft. a saját költségén, soron kívüli ellenőrzést végez.
      A vizsgálatra az elszámolatlan vízvételre utaló leolvasási adatok keletkezését követő 30 napon belül kell sort keríteni. Az ellenőrző vizsgálaton a lakóközösség Megállapodást aláíró képviselője és az elkülönített vízhasználók közösen biztosítják a bekötési vízmérő és a mellékvízmérők, valamint a csatlakozó hálózat egyidejű, részletes műszaki felülvizsgálatának lehetőségét.
       
      Amennyiben a leolvasási adatok keletkezésével (szolgáltatói leolvasással) egy időben ellenőrző vizsgálat is történik, - mely során a lakóközösség Megállapodást aláíró képviselője biztosítja a bekötési vízmérő és a mellékvízmérők, valamint a csatlakozó hálózat egyidejű, részletes műszaki felülvizsgálatának lehetőségét - úgy az ÉTV Kft. az ellenőrző vizsgálatot az elszámolatlan vízvételre utaló leolvasási adatok keletkezését követő 30 napon belül megtartandó helyszíni vizsgálatnak tekinti, ezért ismételt helyszíni vizsgálatot nem tart.
       
      Amennyiben az ellenőrző vizsgálaton a lakóközösség nem biztosítja a csatlakozó hálózat illetve a főmérő és az összes mellékmérő egyidejű leolvasását, ellenőrzését, úgy az ÉTV Kft. a rendelkezésére álló, a szolgáltató által leolvasott mérőállások alapján bocsátja ki a bekötési vízmérő számláját, valamint soron kívüli ellenőrzés, leolvasás költséget a lakóközösség (társasház) részére az ÉTV Kft. kiszámlázza. A mindenkor alkalmazott díjak az ÉTV Kft. honlapján (www.erdivizmuvek.hu) találhatók.
       
      A Megállapodásban rögzített elfogadott mérési hibahatárt meghaladó mérték esetén
      • - ha a kivizsgálás szabálytalanságot nem tár fel – a Megállapodásban rögzített, (+/-) 5 %-os elfogadott mérési hiba értéke feletti különbözetet a Szolgáltató jóváírja.
      • - ha az ellenőrzés során megállapításra kerül, hogy a csatlakozó, illetve házi ivóvíz hálózati szakaszon az elfogadott mérési hibát meghaladó vízfogyasztást elszámolatlan vízvétel okozta, az elszámolatlan vízvétel megszüntetéséig a bekötési vízmérő és a mellékvízmérők összesített teljes fogyasztási különbözetét az ÉTV Kft, az esedékes víziközmű-szolgáltatási számlában, egyenlő mértékben az érintett elkülönített vízhasználók részére (terhére vagy javára), valamint a soron kívüli ellenőrzés, leolvasás költséget a lakóközösség (társasház) részére kiszámlázza. Ebben az esetben a Szolgáltató az előző szolgáltatói leolvasás óta esedékes alapdíjakat a bekötési mérő vonatkozásában a főmérő szerinti felhasználó részére kiszámlázza.
       
      Az ÉTV Kft. az elfogadott mérési hibát meghaladó vízfogyasztás számlázását az elfogadott mérési hibahatáron belüli utolsó elszámolástól az elszámolatlan vízvétel megszűnéséig alkalmazhatja. Az elszámolatlan vízvétel megszüntetésének napját a lakóközösség Megállapodást aláíró képviselője 3 napon belül írásban köteles bejelenteni az ÉTV Kft. felé, aki emiatt saját költségén 5 munkanapon belül soron kívüli ellenőrzést és leolvasást végez.
       
      Felhasználói/elkülönített vízhasználói kötelességek a Megállapodás időtartama alatt
      •     - hiteles mellékvízmérő biztosítása,
      •     - a mellékvízmérő cseréjének elvégzése saját költségen,
      •     - a leolvasási gyakoriságnak megfelelő és rendkívüli leolvasások/ellenőrzések lehetőségének a biztosítása,
      •     - a szolgáltatási díj fizetési határidőre történő megfizetése,
      •     - a bekötési vízmérőt követő belső ivóvíz hálózati szakaszok és mellékvízmérők rendszeres ellenőrzése, karbantartása, a feltárt hibák javítása, a vezetékhálózatot érintő bármely műszaki beavatkozás bejelentése, az ellenőrzési lehetőség biztosítása,
      •     - a vízmérő, illetve a hitelesítő plomba megsérülése, meghibásodása esetén a szolgáltató értesítése és a javítás elvégzése,
      •     - az ellenőrzésre szolgáló szolgáltatói plombazár megsérülése esetén a szolgáltató azonnali értesítése, lehetővé téve a szolgáltató általi cserét,
      •     - a belső ivóvíz hálózatot érintő új felhasználási hely kialakítási igénye esetén annak engedélyezetése a szolgáltatóval,
      •     - az elszámolatlan vízvételezési lehetőségek kizárása,
      •     - lakossági és nem lakossági díjtarifát érintő változások azonnali bejelentése,
      •     - felhasználói és képviselet változások határidőben történő bejelentése,
      •     - az Üzletszabályzatban és a Megállapodásban foglalt egyéb kötelezettségek teljesítése.
       
      A Szolgáltató kötelessége a Megállapodás időtartama alatt
      •     - a mellékvízmérők hitelesítésének lejártáról érintettek értesítése írásban,
      •     - a mellékvízmérők cseréjének elvégzése az elkülönített vízhasználó esetleges megbízása alapján, az elkülönített vízhasználó költségére,
      •     - teljes körű leolvasás végzése a leolvasási gyakoriságnak megfelelően a Megállapodás szerint,
      •     - a bekötési vízmérő és a mellékvízmérők összesített fogyasztási különbözetének megállapítása, a különbözet külön szabályok szerinti elszámolása,
      •     - rendszeres rész-, ill. elszámoló számlázás,
      •     - a vezetékhálózatot érintő bármely műszaki beavatkozás bejelentését követően szükség szerint az esetleges ellenőrzés elvégzése,
      •     - lakossági és nem lakossági díjtarifát érintő változások átvezetése,
      •     - felhasználói és képviselet változások bejelentést követő átvezetése,
      •     - az Üzletszabályzatban és a Megállapodásban foglalt egyéb kötelezettségek teljesítése.
       
      A megállapodással rendelkező elkülönített vízhasználó fogyasztásának korlátozása, vagy előrefizetős vízmérő felszerelésével történő biztosítása
      Amennyiben a már megkötött Megállapodással rendelkező elkülönített vízhasználó
      •     - a mérésügyről szóló törvény végrehajtásra kiadott kormányrendeletben előírt határidőn belül a mellékvízmérő hitelesítésről ismételt felszólításra sem gondoskodott
      •     - három egymást követő alkalommal nem teszi lehetővé a Megállapodás szerinti időpontban a mellékvízmérő leolvasását, vagy
      •     - 60 napot meghaladó késedelembe esett,
      • az egyéb jogkövetkezmények viselése mellett tűrni köteles, hogy az ÉTV Kft. az adott felhasználási hely ivóvízfogyasztását korlátozza/felfüggessze, vagy előrefizetős ivóvízmérőt helyezzen el a mérési helyen.
       
      A megkötött megállapodás felmondásának okai:
      •     - a felek közös megegyezése,
      •     - szerződő felek bármelyikének jogszabálynak megfelelő rendes és rendkívüli felmondása,
      •     - közszolgáltatási és/vagy a mellékszolgáltatási szerződés megszűnése, határozott időre történő szerződéskötés esetén a határozott idő lejárta,
      •     - a felek közötti szerződésben rögzített egyéb megszűnési ok bekövetkezése.
      •  
      4. Számlázással kapcsolatos tudnivalók, díjszabás, számlareklamáció, hibás mérés
       
      Díjak
       
      2012. január 1-én hatályba lépett a víziközmű-szolgáltatásról szóló 2011. évi CCIX. törvény, mely a víziközmű szolgáltatások korábbi önkormányzati díjmegállapító jogkörét megszüntette. Az alaptevékenységek díja hatósági áras lett, a víziközmű-szolgáltatásért a felhasználóknak a víziközmű-szolgáltatásról szóló 2011. évi CCIX. törvény és a felhatalmazása alapján kiadott miniszteri rendelet szerint jóváhagyott díjat kell fizetnie.
      Szíves figyelmébe ajánljuk a weboldalunkon elhelyezett díj kalkulátorunkat, mely segítségével a számlája várható összegén felül a becsült díjcsökkentés mértékét is megtudhatja. A víz- és csatornadíjakat, továbbá díj kalkulátorunkat itt érheti el. További kérdése esetén kérjük, forduljon telefonos ügyfélszolgálatunkhoz.

      Rezsicsökkentés

      A rezsicsökkentések végrehajtásáról szóló 2013. évi LIV. törvény a 2013. július 1-től igénybevett szolgáltatások esetében a víziközmű-szolgáltatók által alkalmazott lakossági víz- és csatornaszolgáltatási díjak 10%-os csökkentését írta elő.
      A díjcsökkentés az ÁFÁ-t is tartalmazó egységárakra, azaz az alapdíjakra és a fogyasztással arányos díjakra (továbbá a vízterhelési díjra) egyaránt vonatkozik.

      Érintett felhasználói kör:
      •     - azon természetes személy lakossági felhasználók, akik nem folytatnak jövedelemszerző tevékenységet a felhasználási helyen, társasházak, lakásszövetkezetek, lakóközösségek,
      •     - bérlakás céljára hasznosított felhasználási helyek, ahol ugyan a Felhasználó nem lakossági felhasználó, de magánszemély bérlő használja a szolgáltatást.
      •  
      A rezsicsökkentések végrehajtásáról szóló 2013. évi LIV. törvény szerint a számla első oldalán színesben adunk összegszerű tájékoztatást a számlában számlázott fogyasztás után - a 2013. július 1-t követő elszámolási időszakra vonatkozóan a Felhasználó fizetési kötelezettségéről rezsicsökkentés nélkül. Továbbá a számlában feltűntetésre kerül az Ön megtakarítása Ft-ban a konkrét számlára vonatkozóan, és a 2013. július 1-ét követő időszakra vonatkozó göngyölt megtakarítás egyaránt.

      A fizetendő díj alapdíjból és fogyasztással arányos díjból áll.
      A víziközmű-szolgáltatásról szóló 2011. évi CCIX. törvény tartalmazza az alapdíjra és a fogyasztással arányos díjra vonatkozó rendelkezéseket.
      A rendelkezésre állási alapdíjat definíció szerint a lakossági és a közületi Felhasználók a szolgáltatási díj részeként lakásonként és elkülönített fogyasztási helyenként fizetik azért, hogy a fogyasztási helyenkénti átadási ponton a nap minden időszakában megfelelő minőségű, mennyiségű ivóvíz álljon a Felhasználó rendelkezésére. Tehát hiába nincs az adott fogyasztási helyen vízfogyasztás, a szolgáltatónak a víz vételezésének lehetőségét biztosítania kell. A szolgáltatás folyamatos biztosítása érdekében felmerült költségek forrása a fogyasztástól független alapdíj. Az alapdíj tartalmazza - a többi közműszolgáltatáshoz hasonlóan - az adott szolgáltatás, rendelkezésre állásának díját, és azt a célt szolgálja, hogy a fogyasztás mértékétől függetlenül felmerülő állandó költségek egy részét (közműrendszer fenntartása, hibaelhárítás, 24 órás ügyelet biztosítása, rendszeres vízminőség-ellenőrzés, stb.) arányosabban ossza szét a szolgáltatást folyamatosan vagy csak időszakosan igénybe vevő Felhasználók között.

      A fogyasztással arányos díjat, mint a számla másik összetevőjét - az eddig megszokott módon - az igénybevett szolgáltatás mennyisége után köbméterenként kell fizetni, amely a fogyasztás mértékével arányosan változó összeg.

      Információk a vízterhelési és talajterhelési díjról

      A 2004. január 1-jén életbe lépett 2003. évi LXXXIX. sz. törvénnyel levegő-, víz- és talajterhelési díj került bevezetésre. Ezeket összefoglaló néven környezetterhelési díjnak nevezik.

      Vízterhelési díj
      Hazánkban a teljes körű szennyvíztisztítás hiánya miatt továbbra is szennyező anyagok kerülnek élővizeinkbe. A folyamat megállítása érdekében a kormány megvizsgálta a terhelések további csökkenését célzó beruházások megvalósításának lehetőségét és döntött a vízterhelési díj fokozatos bevezetéséről. Ez a természetes környezet megóvását szorgalmazó intézkedés a "szennyező fizet" elv alapján arányos teherviselést jelent az állam és a környezethasználók között.

      A hatályos törvény értelmében a víziközmű szolgáltatók szedik be a vízterhelést előidéző Felhasználóktól a szolgáltatás árán felül, a vízdíjszámlában külön tételként megjelenő köbméterarányos díjat.

      Talajterhelési díj
      Hosszú évek óta a házi szennyvízszikkasztókon keresztül talajba szivárgó tisztítatlan szennyvíz környezetkárosító, szennyező hatású. A talajterhelési díjat azoknak kell fizetniük, akik előtt megvan a lehetőség arra, hogy a szennyvizüket a települési csatornahálózaton keresztül a tisztító telepre vezessék - azaz az ingatlanuk előtt megépült a csatorna -, de nem élnek vele.

      Talajterhelési díjat a helyi vízgazdálkodási hatósági jogkörbe tartozó szennyvízelhelyezés esetében a szolgáltatott víz mennyisége után kell fizetni, amelyet, csökkenteni kell az ivóvízvezeték meghibásodása következtében elszivárgott, illetve külön jogszabály szerint locsolási célú felhasználásra figyelembe vett vízmennyiséggel.
      A talajterhelési díjjal szeretnék a törvényalkotók ösztönözni a lakosságot a környezetkárosító szennyvízszikkasztás felszámolására, a csatornabekötések létesítésére.
      A talajterhelési díjat helyi adó formájában a helyi önkormányzatok szedik be a vízszolgáltatóktól kapott adatszolgáltatás alapján, ezért bővebb tájékoztatásért kérjük, szíveskedjék a település polgármesteri hivatalának adóirodájához fordulni.

      A számlázásunkról

      Társaságunk nagyságrendileg 45 ezer Ügyfelünknek bocsát ki számlát, lakossági Felhasználók részére jellemzően kéthavi rendszerességgel, nagyfogyasztók részére havonta. A számlázásra vonatkozóan Társaságunk Üzletszabályzatának Általános Szerződési Feltételek 8. pontjában tájékozódhat. Üzletszabályzatunkat itt tekintheti meg: http://www.erdivizmuvek.hu/uzletszabalyzat
       
      A Szolgáltató általi leolvasás várható és a bediktálás elvárt időpontja számláinkon minden esetben feltüntetésre kerül. Számlamagyarázatunk itt érhető el:
      http://erdivizmuvek.hu/hu/ugyfelszolgalat/szamlamagyarazat/

      Társaságunknál a következő módokon történhet a fogyasztásmérők leolvasása és a számlázás:
      •     - Szolgáltató által kéthavonta leolvasott, illetve Ügyfeleink által bediktált mérőállások alapján jellemzően kéthavonkénti számlázás lakossági ügyfeleink részére (csak Érd, Diósd és Tárnok településeken).
      •     - Évi egyszeri szolgáltatói leolvasás, a leolvasások között részszámlák készülnek az előző időszaki átlagfogyasztási adatok alapján - bediktált vízmérőállás alapján elszámoló számla készül. Lehetőség van negyedévente történő leolvasásra, mely a Felhasználó külön kérésére történik.  Amennyiben a fogyasztásmérő Szolgáltató általi leolvasása negyedévente történik, úgy ezek időpontja mindig a naptári negyedévek első hónapjainak (január, április, július, október) első hete.
      •     - Szolgáltató általi havi leolvasott mérőállások alapján havi számlázás (kizárólag nagyfogyasztók esetében).
      •  
      A mérőállások bediktálására az alábbi lehetőségeket biztosítjuk Önnek:
      •     - Automata mérőállás rögzítő rendszer segítségével telefonon a +36 23 521771-es számon,
      •     - Elektronikus ügyfélszolgálatunkon a www.erdivizmuvek.hu oldalon,
      •     - SMS-ben a +3620-3927022 telefonszámon.

      Az SMS diktálás elvárt formátuma: c:vizora_L/Kvízmérőazonosító_vízmérőállás. A _ jel szóközt jelent, L, ha lakossági Felhasználó, K, ha közületi Felhasználó. (Egy lakossági Felhasználó diktálása a következőképpen néz ki: c:vizora L0409123451 500).

      Társasházi partnereinknek lehetőségük van a vízmérőállás bejelentést az ugyfelszolgalat@erdivizmuvek.hu e-mailcímünkre megküldeni.
       
      Hibás mérés

      Ha a fogyasztásmérő rendellenesen működik, nem mér, nem lehet leolvasni, vagy a hitelesítés ideje lejárt (a továbbiakban együtt: hibás mérés) a mérőeszköz adatai a számlázás alapjául nem szolgálhatnak.

      A hibás mérés időtartama:
      •     - ha a meghibásodás tényleges időpontja megállapítható, a meghibásodás időpontjától az új fogyasztásmérő felszerelésének időpontjáig terjedő időtartam,
      •     - ha a meghibásodás tényleges időpontja nem állapítható meg, a felek által közösen, becsléssel megállapított időtartam, vagy
      •     - megállapodás hiányában az utolsó mérőleolvasásától az új fogyasztásmérő felszerelésének időpontjáig eltelt időszak, de legfeljebb 12 hónap.
      •  
      A hibás méréssel érintett időszakban a számlázás alapjául szolgáló ivóvíz és szennyvíz mennyiségét az utolsó mérési hiba nélküli elszámolási időszak egy napra számított átlagfogyasztása és a hibás mérés alatt eltelt napok számának szorzataként kell meghatározni. Előzmény fogyasztási adatok hiánya esetén a Szolgáltató a Víziközmű-szolgáltatásról szóló 2011. évi CCIX. törvény egyes rendelkezéseinek végrehajtásáról szóló 58/2013. (II.27) Kormányrendelet 8. sz. melléklete által meghatározott fogyasztási adatokból indul ki.

      Az évenkénti leolvasás, részszámlázás tudnivalói
      Azokon a településeken ahol a Felhasználói igényeknek eleget téve az részszámlázás bevezetésre került, lakossági felhasználóinknak kéthavonta, vagy havi rendszerességgel kerül számla kibocsátásra. Ezeken a településeken évente egyszer történik a Szolgáltató általi vízmérő leolvasás, mely várható időpontja a számlán feltüntetésre kerül.
      Az elszámoló számlából az időközben kiállított részszámlák levonásra kerülnek.
       
      A Szolgáltató által történő évi egyszeri mérőállás leolvasások között Felhasználóink jellemzően kéthavonta részszámlát kapnak, melyben feltüntetett víz- (és csatorna) szolgáltatás mennyisége – alapesetben – az előző év 12 havi fogyasztási adatokból kalkulált kéthavi mennyiség. Amennyiben egy meghatározott időpontban (ennek elvárt időpontja a számlán feltüntetésre kerül) Ön a fogyasztásmérő állását Társaságunk felé eljuttatja (bediktálja), úgy minden esetben elszámoló számla kerül kiállításra.
       
      Tájékoztatjuk továbbá Önt, hogy 2014. évtől kezdődően, amennyiben az évi egyszeri, előre jelzett időszakban vízmérő-leolvasó munkatársunk többszöri felkeresés ellenére sem tudja a vízmérőt leolvasni, a részszámlát ugyancsak kiállítjuk és megküldjük, azonban azzal párhuzamosan felszólító levelet küldünk a Felhasználói szerződéses kötelezettség teljesítésére, és értesítjük a megismételt leolvasás várható időpontjáról.

      Amennyiben nem biztosítja vízmérő Szolgáltató általi leolvasását, úgy a közszolgáltatási szerződés felmondásra kerülhet, mely a víziközmű-szolgáltatás korlátozását/felfüggesztését vonhatja maga után!

      Számlabemutatási típusok
      Papír alapú számlánkat, és az ahhoz kapcsolódó számla magyarázatot itt (link) megtekintheti. Amennyiben további kérdése merülne fel, munkatársaink telefonos ügyfélszolgálatunkon készséggel állnak rendelkezésére. De kérdéseit felteheti írásban is akár az elektronikus ügyfélszolgálati rendszerünkön keresztül, akár az ugyfelszolgalat@erdivizmuvek.hu e-mail címünkre megküldve.
       
      Díjmentes e-számla szolgáltatásunkat a Díjnet e-számla szolgáltató rendszerének használatával veheti igénybe víz- és szennyvízelvezetési szolgáltatásban részesülő ügyfeleink (www.dijnet.hu).
      Az e-számla egy olyan, elektronikus formában kibocsátott számla, amelyen pontosan azok az adatok szerepelnek, mint az eddigi papír alapú, kinyomtatott számlán, és épp olyan hiteles is, ezt garantálja a jogszabály szerinti elektronikus aláírás és az időbélyegző.


      Az e-számla előnyei:
      •     - Számláit az interneten keresztül bármikor és bárhol megtekintheti, és gondoskodhat azok kifizetéséről.
      •     - A számlák a kiállításuk után azonnal az Ön rendelkezésére állnak, valamint a számlák érkezéséről e-mailben értesítést küldünk.
      •     - Nem kell a postán a csekkel sorban állnia, a számlákat és az igazolószelvényeket őriznie.
      •     - Korábbi számláit könnyen visszakeresheti, hiszen ezeket rendezett formában 18 hónapig az interneten elérhetővé tesszük.
      •     - Az adatkapcsolat biztonságos 128 bites SSL titkosítással védett környezetben történik.
      •     - Az elektronikus formában megjelenő számlák esetében nem csak a tárolás, a megőrzés, a visszakeresés lesz egyszerűbb, de a kevesebb papírfelhasználással környezetünket is óvjuk.
      •     - Az e-számla szolgáltatás ingyenes.
      •  
      A regisztráció menetéről és az e-számláról bővebben itt tájékozódhat.

      A hatályos jogszabályok szerint a számla eljuttatásáról oly módon kell gondoskodnunk, hogy a számla kiegyenlítésére Önnek a kézhezvételtől legalább 8 nap álljon rendelkezésére. A számla késedelmes kézhez vétele azonban nem mentesíti a Felhasználót a fizetési kötelezettsége alól.
      A kézbesítésre vonatkozó részletes tájékoztatást Társaságunk Üzletszabályzatának 4. pontja tartalmazza. Üzletszabályzatunkat itt tekintheti meg.
       
      Számla késedelmes kézhezvétele esetén
      Amennyiben aktuális számláját nem kapta kézhez, kérjük, azt jelezze telefonos ügyfélszolgálati munkatársainknak, elektronikus ügyfélszolgálati rendszerünkön keresztül, vagy elektronikus levél formájában az ugyfelszolgalat@erdivizmuvek.hu e-mail címünkre megküldve.
       
      Tájékoztatjuk, hogy ha önhibáján kívül eső okokból (pl. késedelmes kézbesítés esetén) késedelembe esne a számla befizetésével, úgy Társaságunk a számla rendezésére egy pótbefizetési határidő biztosítása mellett kamatmentes befizetési lehetőséget biztosít.

      Számlakifogás
      Felhasználó a számla kézhezvételét követően kifogással élhet az ÉTV Kft-nél. A kifogás bejelentésének a számla kiegyenlítésére akkor van halasztó hatálya, ha azt a felhasználó a fizetési határidő lejártát megelőzően közölte, és a számlán feltüntetett mennyiség alapján számított havi fogyasztás az előző 12 hónap havi átlagfogyasztásának 150 százalékát meghaladja.

      Az ÉTV Kft. köteles a számlakifogást kivizsgálni, és a kifogás közlésétől számított 15 napon belül álláspontjáról a felhasználót írásban értesíteni.
      Ha a számlakifogás benyújtása esetében a fenti, halasztó hatály feltételei nem teljesülnek, úgy a számlareklamáció benyújtásától függetlenül a Felhasználónak a megkifogásolt számlát a fizetési határidőn belül meg kell fizetnie.

      Ha a számlakifogás halasztó hatályúnak minősül, de a kifogást az ÉTV Kft. elutasítja, úgy az elutasítást követően az eredeti (megreklamált, de nem módosított) számlát a válaszlevelünk kézhezvételét követő 8 napon belül késedelmi kamat nélkül fizetheti meg a Felhasználó.
       
      Számlamásolatok díja
      Társaságunknál a számlamásolatok kiadása első ízben mindig díjmentes. Amennyiben rendkívüli iratmásolatra, továbbá nem formanyomtatványon kezelhető, az ügyfélszolgálati iroda által használt igazolásra van szüksége, úgy adatszolgáltatási díj fizetendő. Az aktuális díjakról kérjük, tájékozódjon telefonos ügyfélszolgálatunkon vagy weboldalunkon.
       
      Elektronikus ügyfélszolgálatunkon elérhető lehetőségek a számlázáshoz kapcsolódóan
      Regisztrált felhasználóként elektronikus ügyfélszolgálati rendszerünkön keresztül korábbi számláit is megtekintheti. Továbbá lehetősége van a fizetési mód (csekkes, egyéni átutalás, csoportos beszedés) megváltoztatására, így időt megtakarítva nem kell ügyfélszolgálati irodánkat felkeresnie.
       
      Amennyiben az Ön ingatlana olyan településen található, ahol évi egyszeri leolvasás és részszámlázás került bevezetésre, és a számlázott általány mennyiségét szeretné megnövelni, illetve csökkenteni, úgy erre – és rendkívüli elszámolásra is - lehetőséget biztosítunk.
       
      További kényelmi szolgáltatásunk, hogy regisztrált ügyfélként lehetősége van elektronikus ügyfélszolgálatukon keresztül változtatást kezdeményezni a számlázás módjára vonatkozóan.
      Abban az esetben, ha nem felel meg Önnek a számlázott átalány mennyiség, mivel a tényleges fogyasztás alapján szeretné, ha számláját elkészítenénk, úgy kezdeményezheti a diktálásra történő áttérést. A számlázási mód váltáskor minden esetben elszámoló számlát készít Társaságunk, így szükséges az aktuális vízmérőállás biztosítása is.
       
      A fent leírt lehetőségek igénybevételéhez kérjük, látogassa meg honlapunkat az alábbi elérhetőségen: www.erdivizmuvek.hu/eugyfelszolgalat/


      5. Számlabefizetés
       
      Számláink befizetésére azok keltétől számított 15 napon belül van lehetősége, késedelmi kamat felszámítása nélkül.
      A társaságunk által kibocsátott számlák kiegyenlítésére több lehetőséget biztosítunk:
       
      Csoportos beszedési megbízás
      A számlakifizetés legkényelmesebb módja, amikor Ügyfeleink megbízást adnak a számlavezető bankjuknak, hogy a Szolgáltató számláinak ellenértékét Társaságunk a bankszámláról rendszeresen leemelje. Csoportos beszedési megbízást a bankjánál adhat. Megjelölhető egy felső értékhatár is, ameddig a számlák kiegyenlítését Ön engedélyezi a bank számára.
       
      Amennyiben csoportos beszedési megbízással kívánja vízdíjszámláit kiegyenlíteni, kérjük a számlavezető pénzintézeténél a megbízásában az alábbi adatokat megadni szíveskedjék.
      Jogosult neve: Érd és Térsége Víziközmű Kft.
      Jogosult azonosítója: A10819067
      Fogyasztóazonosító: a számlán található 9 jegyű felhasználói azonosító szám
       
      A számlavezető pénzintézethez eljuttatandó formanyomtatványunkat itt érheti el:
      http://www.erdivizmuvek.hu/ugyfelszolgalat/letoltheto_dokumentumok/
       
      Banki eseti átutalás
      Lehetősége van eseti banki átutalással is rendezni a számla ellenértékét.
      Bankszámlaszámunk: 10102244-58172900-01000001 (Budapest Bank)
      Átutalásnál kérjük, minden esetben tüntesse fel a közleményben a 9 jegyű felhasználó azonosító számot illetve a számla sorszámát!
      Amennyiben átutalásában nem adja meg a számla sorszámát, úgy a beérkezett összeget a legrégebbi ki nem fizetett számlájának teljesítésére számoljuk el.
       
      iCsekk QR kódos befizetés
      iCsekk alkalmazással gyorsan és egyszerűen kifizetheti számláját! Ehhez töltse le Android, vagy iPhone készülékére az alkalmazást és regisztrálja bankkártyáját, majd olvassa be a számla végén található QR kódot!
      További információk: www.erdivizmuvek.hu/icsekk és www.icsekk.hu
       
      Bankkártyás számlakiegyenlítés a Díjnet Zrt rendszerén keresztül
      Amennyiben Ön az e-számla mellett döntött, a www.dijnet.hu weboldalra belépve számláit bankkártyával is könnyedén kiegyenlítheti.
      További információk: www.erdivizmuvek.hu/eszamla
       
      Készpénzes díjbeszedés a felhasználási helyen
      A fogyatékkal élő védendő felhasználók nyilvántartásában szereplő lakossági felhasználó kérelmezheti a számla ellenértékének a felhasználási helyen történő kiegyenlítését. Ennek időpontja kizárólag az ügyfélszolgálati iroda nyitva tartási idejében lehetséges, és a pontos időpontról előzetesen a Felhasználó és az ÉTV Kft. telefonos egyeztetést folytatnak le. A számla nem készpénzes fizetési móddal kerül kiállításra, a számla befizetését a helyszínen aláírt készpénz átvételi elismervény igazolja.
       
      Természetesen készpénzzel illetve bankkártyával is kiegyenlítheti számláját személyesen, Érd, Felső u. 2. szám alatti ügyfélszolgálati irodánkban, nyitvatartási időben.
       
      Kérjük, fordítson figyelmet a vízdíjszámla határidőben történő kiegyenlítésére!
      A fizetési határidőt a számla első oldalát helyzetük el, késedelmes befizetés esetén a szolgáltató jogosult a Ptk. szerinti késedelmi kamat felszámítására.
       
      A fizetési módot legegyszerűbben elektronikus ügyfélszolgálatunkon módosíthatja, ahol jelenlegi folyószámla egyenlegét is megtekintheti!
      További információk: www.erdivizmuvek.hu/eugyfelszolgalat/
       
      6. Fizetéskönnyítési megoldások, védendő felhasználók
       
      Fizetési halasztás
      Amennyiben számlája pénzügyi rendezése nehézséget okoz Önnek, lehetősége van arra, hogy fennálló díjtartozását fizetési határidőt követően teljesítse, amennyiben erre irányuló kérelmét Társaságunkhoz eljuttatja. Kérelme elbírálásra kerül, majd ennek eredményéről írásban értesítjük.

      Részletfizetés
      Amennyiben fizetési nehézségei miatt felhalmozott díjtartozásának, vagy nagyobb összegű számlájának kiegyenlítését egy összegben nem tudja vállalni, kérheti a díjhátraléka részletekben történő megfizetését. Kérelmének jóváhagyása esetén Társaságunk elkészíti a részletfizetési megállapodást, mely a mindkét fél által történő aláírást és a Szolgáltató példányának visszaérkezését követően lép érvénybe. Részletfizetés naptári évenként egyszer kérhető.
      Amennyiben bármely részlet határidőre történő befizetését elmulasztja, a fennmaradó tartozása azonnali egy összegben esedékessé válik a költségekkel és késedelmi kamatokkal együtt, illetve újabb részletfizetési kérelme automatikusan elutasításra kerül. A részletek fizetése mellett a mindenkor esedékes számlákat is ki kell egyenlítenie.

      Részletfizetési lehetőség iránti kérelmét személyesen, telefonos ügyfélszolgálatunkon vagy akár már elektronikus ügyfélszolgálatunkon keresztül is eljuttathatja hozzánk: www.erdivizmuvek.hu/eugyfelszolgalat/
       
      Igénybe vehető támogatások
      A helyi Önkormányzatoknál működő családsegítő szolgálatnál lehetősége van adósságkezelési támogatás igénybevételére (a támogatási forma településenként eltérhet). Az adósságkezelés célja, hogy az igénybevevőket segítse díjhátralékuk (lakhatási költségek körébe tartozó közüzemi díjtartozás) csökkentésében és - lehetőség szerint - azok megszűntetésében.
      Az adósság rendezéséhez többféle támogatás vehető igénybe melyeket a mindenkor hatályos helyi rendeletek szabályoznak. A támogatások igényléséhez mindig a családsegítő szolgálattal való szoros együttműködés szükséges.
       
      Fizetési kedvezmények szociálisan rászoruló védendő felhasználók esetében
      A szociálisan rászoruló védendő felhasználó 12 naptári hónapon belül egy alkalommal részletfizetési kedvezményt vagy fizetési haladékot kérhet. Erre a szociálisan rászoruló felhasználó figyelmét az ÉTV Kft. a fizetési felszólításban felhívja, egyúttal tájékoztatja a szociálisan rászorulót a részletfizetés, illetve a fizetési haladék leghosszabb igénybe vehető időtartamáról és a tervezett fizetési ütemezésről.
      Részletfizetési kedvezmény és fizetési haladék csak olyan szociálisan rászoruló felhasználót illet meg, aki vállalja, hogy a részletfizetés, fizetési haladék igénybevételének időtartama alatt igénybe vett víziközmű-szolgáltatás díját és a tartozás részösszegeit, illetve a tartozás halasztott összegét a víziközmű-szolgáltató által méltányosan megállapított, határidőben és ütemezésben kiegyenlíti.
      Az ÉTV Kft. a szociálisan rászoruló felhasználó fizetési kedvezményre vonatkozó kérelmét 15 napon belül megválaszolja.
      Amennyiben a szociálisan rászoruló Felhasználó a részletfizetési, illetve fizetési haladékra vonatkozó megállapodás feltételeit megszegi, a víziközmű-szolgáltató jogosult a részletfizetésre, illetve fizetési haladékra vonatkozó megállapodás azonnali hatályú felmondására. A részletfizetés, fizetési haladék időtartama alatt a kedvezménnyel érintett díjfizetési kötelezettség vonatkozásában a felhasználót kamat- és kötbérfizetési kötelezettség nem terheli.
      A részletfizetés időtartama az igénylést megelőző 12 hónapban számlázott csatornadíj használatból számított:
      • 1 havi átlagfogyasztás ellenértékét meg nem haladó tartozás esetén legalább két hónap,
      • 3 havi átlagfogyasztás ellenértékét meg nem haladó tartozás esetén legalább öt hónap,
      • 3 havi átlagfogyasztást meghaladó tartozás esetén legalább hat hónap.
      A fizetési haladék időtartama legfeljebb 60 nap, különös méltánylást érdemlő esetben 90 nap. A részletfizetés, fizetési haladék tekintetében a fentiektől - a szociálisan rászoruló felhasználó javára – az ÉTV Kft. eltérhet.

      Védendő Felhasználói kedvezmények
       
      A víziközmű-szolgáltatási jogszabályok a legnehezebb helyzetben lévő lakossági Felhasználókat védelem alá helyezik. Ez azt jelenti, hogy a védendő felhasználók jogosultak bizonyos kedvezményekre, szolgáltatásokra, melyek azonban a víz- és csatornaszolgáltatás díját nem érintik. A védendő felhasználók a kedvezményeket és szolgáltatásokat csak egy felhasználási helyen vehetik igénybe.
      A védendő felhasználók a védelemre jogosító, jogszabályban meghatározott tulajdonságuk alapján szociálisan rászoruló vagy fogyatékkal élő felhasználóként részesülhetnek a víziközmű-szolgáltató által nyújtott, jogszabályban részletesen meghatározott kedvezményben.
      Az igénybevételre vonatkozó részletes szabályokat a Víziközmű-szolgáltatásról szóló 2011. évi CCIX. törvény egyes rendelkezéseinek végrehajtásáról szóló 58/2013. (II.27) Kormányrendelet határozza meg.
      A védendő felhasználók nyilvántartásába történő felvételt Önnek kell kérnie a honlapunkon elérhető adatlap kitöltésével és a rászorultságot igazoló eredeti iratok bemutatásával az igazolás kiállításától számított 30 napon belül az ÉTV Kft. ügyfélszolgálati irodájában. A 30 nap elteltét követően új igazolást kell kérnie. A védendő felhasználói körbe tartozás igazolására az Ön kérelmére a jegyző igazolja, hogy életvitelszerűen tartózkodik a kérelemben megjelölt felhasználási helyen, a védendő felhasználói státuszra jogosító ellátást megállapító szerv, hogy a kérelem benyújtásakor Ön részesül az adott ellátásban.
       
      Szociálisan rászoruló védendő felhasználók
      Szociálisan rászoruló felhasználónak azt a természetes személyt kell tekinteni, aki, vagy akinek a háztartásában élő személy:
      a) a szociális igazgatásról és szociális ellátásokról szóló 1993. évi III. törvény (a továbbiakban: Szoctv.) 32/B. §-a szerinti időskorúak járadékában részesül,
      b) a Szoctv. 33. §-a szerinti aktív korúak ellátására jogosult,
      c) a Szoctv. 38. §-a szerinti lakásfenntartási támogatásban részesül,
      d) a Szoctv. 40–44. §-a szerinti ápolási díjban részesül,
      e) a gyermekek védelméről és a gyámügyi igazgatásról szóló 1997. évi XXXI. törvény (a továbbiakban: Gyvt.) 19. §-a szerinti rendszeres gyermekvédelmi kedvezményben részesül,
      f) a Gyvt. 25. §-a szerinti otthonteremtési támogatásban részesült, a támogatás megállapításától számított 3 éven keresztül,
      g) a Gyvt. 54. §-a szerinti nevelőszülő, aki saját háztartásában neveli a gondozásába helyezett átmeneti vagy tartós nevelésbe vett gyermeket, vagy
      h) a hitelszerződésből eredő kötelezettségeiknek eleget tenni nem tudó természetes személyek lakhatásának biztosításáról szóló törvény alapján a Nemzeti Eszközkezelővel bérleti jogviszonyban áll.
      Amennyiben Ön szociális helyzete alapján rászoruló Felhasználónak minősül, kedvezményként 12 naptári hónapon belül egy alkalommal részletfizetésre és fizetési halasztás igénybevételére jogosult.
      Részletfizetési kedvezmény és fizetési haladék Önt akkor illeti meg, ha vállalja, hogy a részletfizetés, fizetési haladék igénybevételének időtartama alatt igénybe vett víziközmű-szolgáltatás díját és a tartozás részösszegeit, illetve a tartozás halasztott összegét a vízközmű-szolgáltató által méltányosan megállapított, határidőben és ütemezésben kiegyenlíti.
      Ha a részletfizetési, illetve fizetési haladékra vonatkozó megállapodás feltételeit megszegi, a víziközmű-szolgáltató jogosult a részletfizetésre, illetve fizetési haladékra vonatkozó megállapodás azonnali hatályú felmondására. A részletfizetés, fizetési haladék időtartama alatt a kedvezménnyel érintett díjfizetési kötelezettség vonatkozásában kamat- és kötbérfizetési kötelezettség Önt nem terheli.
       
      A részletfizetés időtartama az igénylést megelőző 12 hónapban számlázott ivóvíz felhasználásból számított:
      - egy havi átlagfogyasztás ellenértékét meg nem haladó tartozás esetén legalább két hónap,
      - 3 havi átlagfogyasztás ellenértékét meg nem haladó tartozás esetén legalább öt hónap,
      - 3 havi átlagfogyasztást meghaladó tartozás esetén legalább hat hónap.
       
      A fizetési haladék időtartama legfeljebb 60 nap, különös méltánylást érdemlő esetben 90 nap.
      A részletfizetés, fizetési haladék tekintetében a fentiektől - a szociálisan rászoruló felhasználó javára – az ÉTV Kft. eltérhet.
       
      Fogyatékkal élő védendő felhasználók
      A fogyatékkal élő védendő felhasználót különösen a méréssel, a leolvasással, a számlázással és a díjfizetési módokkal kapcsolatosan igényeinek megfelelő, különleges bánásmódban kell részesíteni.
      A fogyatékkal élő lakossági felhasználó a védendő felhasználók nyilvántartásába történő felvételére való jogosultságát
      a) a Víziközmű-szolgáltatásról szóló 2011. évi CCIX. törvény egyes rendelkezéseinek végrehajtásáról szóló 58/2013. (II.27) Kormányrendelet 10. melléklet A) része szerinti, 30 napnál nem régebbi, kitöltött és aláírt nyomtatvány benyújtásával, és
      b) ha
      ba) vakok személyi járadékában részesül, a juttatást megállapító vagy folyósító szerv által kiadott, a jogosultság fennállását igazoló, 30 napnál nem régebbi határozat vagy igazolás eredeti példányának bemutatásával, vagy a Víziközmű-szolgáltatásról szóló 2011. évi CCIX. törvény egyes rendelkezéseinek végrehajtásáról szóló 58/2013. (II.27) Kormányrendelet 10. melléklet B) része szerinti, 30 napnál nem régebbi, kitöltött és aláírt nyomtatvány benyújtásával;
      bb) fogyatékossági támogatásban részesül, a juttatást megállapító vagy folyósító szerv által kiadott, a jogosultság fennállását igazoló, 30 napnál nem régebbi határozat vagy igazolás eredeti példányának bemutatásával, vagy a Víziközmű-szolgáltatásról szóló 2011. évi CCIX. törvény egyes rendelkezéseinek végrehajtásáról szóló 58/2013. (II.27) Kormányrendelet 10. melléklet B) és C) része szerinti, 30 napnál nem régebbi, kitöltött és aláírt nyomtatvány benyújtásával; vagy
      bc) a víziközmű-szolgáltatás megszüntetése, felfüggesztése a lakossági felhasználó vagy a vele közös háztartásban élő személy életét vagy egészségét közvetlenül veszélyezteti, a 10. melléklet C) része szerinti, 30 napnál nem régebbi, kitöltött és aláírt nyomtatvány benyújtásával igazolhatja.
       
      A fogyatékosság jellegét, amely a fogyatékkal élő felhasználót alkalmatlanná teszi a fogyasztásmérő leolvasására, a mérőállás közlésére, a számlaolvasásra, vagy a számla felhasználási helyen kívüli, készpénzes fizetéstől eltérő kiegyenlítésére, továbbá az fenti bekezdés b) pont bc) alpontjának esetleges fennállását a kezelőorvos, ennek hiányában a háziorvos igazolja a Víziközmű-szolgáltatásról szóló 2011. évi CCIX. törvény egyes rendelkezéseinek végrehajtásáról szóló 58/2013. (II.27) Kormányrendelet 10. melléklet C) része szerinti nyomtatvány kitöltésével. Ha a rehabilitációs szakigazgatási szerv, a Nemzeti Rehabilitációs és Szociális Hivatal szakvéleményezési hatásköre az érintettre kiterjed, a kezelőorvos és a háziorvos a Víziközmű-szolgáltatásról szóló 2011. évi CCIX. törvény egyes rendelkezéseinek végrehajtásáról szóló 58/2013. (II.27) Kormányrendelet 10. melléklet C) része szerinti nyomtatványt e szerv szakvéleménye alapján tölti ki.
      A víziközmű-szolgáltató a fogyatékkal élő felhasználót a rászorultság igazolását követő 8 napon belül nyilvántartásba veszi, és a nyilvántartásba vételről a felhasználót további 8 napon belül írásban tájékoztatja.
      A vakok személyi járadékában vagy fogyatékossági támogatásban részesülő személyt, mint fogyatékkal élő felhasználót nem kell személyes körülményeinek megfelelő, különleges bánásmódban részesíteni, ha vele együtt olyan nagykorú személy él, aki nem fogyatékkal élő felhasználó.
      Az fenti bekezdés b) pont bc) alpontja szerinti körbe tartozó, a felhasználóval egy háztartásban élő fogyatékkal élő személyre tekintettel, a fogyatékkal élőnek nem minősülő felhasználó is kérheti a fogyatékkal élő személyek nyilvántartásába történő felvételét, de ugyanazon fogyatékkal élő személyre tekintettel csak egy felhasználó egy felhasználási hely vonatkozásában szerepelhet a nyilvántartásban jogosultként.
       
      Az fenti bekezdés b) pont ba) és bb) alpontja szerinti körbe tartozó fogyatékkal élő felhasználót megillető különleges bánásmód:
      a) havi (időközi) mérőleolvasás a felhasználási helyen,
      b) készpénzben történő számlakiegyenlítés a felhasználási helyen,
      c) a számla értelmezéséhez az érintett víziközmű-szolgáltató üzletszabályzata szerint nyújtott egyedi segítség (helyszíni számlamagyarázat, számlafordíttatás),
      d) helyszíni (otthoni) ügyintézés lehetősége.
       
      Amennyiben a fogyatékkal élő védendő Felhasználó a Víziközmű-szolgáltatásról szóló 2011. évi CCIX. törvény egyes rendelkezéseinek végrehajtásáról szóló 58/2013. (II.27) Kormányrendelet 10. mellékletének benyújtásával, megfelelően kitöltött és aláírt formában igazolja, hogy a víziközmű-szolgáltatás megszüntetése, felfüggesztése a Felhasználó vagy a vele közös háztartásban élő személy életét vagy egészségét közvetlenül veszélyezteti, úgy díjtartozás esetén a Szolgáltató a közüzemi ivóvíz-szolgáltatás felfüggesztését vagy korlátozását a felhasználási helyen nem foganatosítja.
       
      A védendő felhasználók nyilvántartásba vételéhez szükséges adatlapok, ill. azok kitöltési útmutatója honlapunkról letölthetőek (http://erdivizmuvek.hu/ugyfelszolgalat/letoltheto_dokumentumok/) illetve ügyfélszolgálati irodáinkon vagy telefonos ügyfélszolgálatunkon keresztül is díjmentesen igényelhetőek.
       
       
      7. Szolgáltatáskorlátozás, behajtás

      Fizetési felszólítás, késedelmi kamat
      Amennyiben fizetési határidőn belül nem tesz eleget fizetési kötelezettségének, Társaságunk fizetési emlékeztetőt küld készpénzátutalási megbízással (postai sárga csekk), mely segítéségével a fennálló díjtartozását egy összegben rendezheti. A késedelmes napokra a 2013. évi V. törvény (Ptk.) szerinti késedelmi kamatot számítjuk a vízdíjszámlán feltüntetett fizetési határidőt követő első naptól kezdődően a tartozás kiegyenlítésének napjáig.
       
      Ivóvíz-szolgáltatás korlátozása vagy felfüggesztése
      A Szolgáltató élhet annak lehetőségével, hogy kétszeri igazolt felszólítást követően (tértivevényes levélben ivóvíz-szolgáltatáskorlátozás előtti fizetési felszólítás) a felhasználási helyen a vízszolgáltatást korlátozza vagy felfüggessze. Erre akkor kerülhet sor, ha a megküldött fizetési felszólításunk kézhezvételét követően sem rendezi díjtartozását, illetve nem élt a fizetéskönnyítési lehetőségekkel.
       
      Lakossági Felhasználók esetében a vonatkozó jogszabályok alapján díjtartozás miatt az előző pontban ismertetett lakossági eljárás eredménytelensége esetén az előre egyeztetett időpontban intézkedünk az ivóvíz-szolgáltatás korlátozásáról, a jogszabályi előírások megléte esetén felfüggesztés is történhet. Korlátozás ill. felfüggesztés esetén a közegészségügyi követelmények teljesítéséhez szükséges ivóvízellátást biztosítjuk, mely legalább 20 liter/fő/nap mennyiséget jelent.
      A fenti ivóvíz mennyiséget leggyakrabban csökkentett víznyomással (korlátozás esetén), illetve palackos vagy zacskós vízzel, ill. közkútról (felfüggesztés esetén) biztosítjuk.
      Nem lakossági Felhasználók esetében előre jelzett időpontban a közüzemi ivóvíz-szolgáltatást felfüggeszti és a közszolgáltatási szerződést felmondja.

      A befizetés megtörténtét igazoló bizonylatot legkésőbb az értesítésben szereplő szolgáltatáskorlátozás várható időpontját megelőző munkanapon délelőtt 10 óráig kell Társaságunk fax, vagy e-mail elérhetőségeire elküldenie. Amennyiben a befizetés tényét a személyes felkeresése alkalmával munkatársainknak igazolja, úgy a mindenkor érvényes díjszabás alapján kiszállási díj megfizetése is esedékessé válik.
       
      Amennyiben az ivóvíz-szolgáltatás korlátozásának bevezetése elkerülhetetlen, Ügyfelünk együttműködése esetén a korlátozás vízmérő aknában történik. Együttműködés hiányában közterületen végezzük el a munkálatokat a gerincvezetéken történő korlátozással/ leválasztással, ebben az esetben a helyreállítás költsége jelentősen magasabb. Amennyiben a munkálatok elvégzése során a szilárd burkolat bontása elengedhetetlen, a burkolat-helyreállítási díj megfizetése is esedékessé válik, mely tovább növeli a költségeket.
       
      Amennyiben a fogyatékkal élő védendő Felhasználó a Víziközmű-szolgáltatásról szóló 2011. évi CCIX. törvény egyes rendelkezéseinek végrehajtásáról szóló 58/2013. (II.27) Kormányrendelet 10. mellékletének benyújtásával, megfelelően kitöltött és aláírt formában igazolja, hogy a víziközmű-szolgáltatás megszüntetése, felfüggesztése a Felhasználó vagy a vele közös háztartásban élő személy életét vagy egészségét közvetlenül veszélyezteti, úgy díjtartozás esetén a Szolgáltató a közüzemi ivóvíz-szolgáltatás felfüggesztését vagy korlátozását a felhasználási helyen nem foganatosítja.
       
      A vízkorlátozással és annak helyreállításával kapcsolatosan felmerült költségeit az ÉTV Kft. a vonatkozó jogszabályok alapján a Felhasználóra hárítja. A szolgáltatás helyreállítása csak a tartozás maradéktalan megfizetése vagy egyedi elbírálás esetén a részletfizetési megállapodás megkötése után lehetséges.

      Mellékszolgáltatási szerződés felmondása
      Amennyiben Ön mellékvízmérővel rendelkezik, a megkötött mellékszolgáltatási szerződése a fizetési késedelem miatt kezdeményezett fizetési meghagyás kibocsátását követő 15 napos határidővel felmondásra kerül, amennyiben díjtartozása rendezése ügyében felszólításunk ellenére nem intézkedik. A mellékszolgáltatási szerződés felmondásáról Társaságunk a szerződés felmondásával egyidejűleg tájékoztatja a bekötési vízmérő szerinti Felhasználót, valamint a megbízott képviselőt. (Egy adott bekötési vízmérőhöz tartozó, mellékszolgáltatási szerződéssel rendelkező elkülönített vízhasználók által teljes bizonyító erejű magánokiratban meghatalmazott személy, aki képviseletükben eljár, ha az nem a bekötési vízmérő szerinti felhasználó.)
       
      A mellékszolgáltatási szerződés felmondását követően az Ön elkülönített felhasználói helyen működő mellékvízmérőjén mért fogyasztást figyelmen kívül hagyjuk, az elkülönült felhasználói helyre fizetendő alapdíjakat a bekötési vízmérőre kibocsátott számlában érvényesítjük.
      Amennyiben a díjtartozást a bekötési vízmérő szerinti Felhasználó/Lakóközösség sem rendezi ivó-vízszolgáltatás korlátozását a Szolgáltató a bekötési vízmérőnél elvégzi. 


      Jogi eljárás
      Amennyiben nem intézkedik a díjtartozás rendezése érdekében, követelésünket Társaságunk jogi képviselőjének átadjuk, hogy a kintlévőségünk mielőbbi megtérülése érdekében bírósági úton eljárjon. Jogi képviselő fizetési meghagyásos eljárást kezdeményez, majd ezt követően nem teljesítés esetén gondoskodik a végrehajtási eljárás megindításáról, amely végső esetben akár az ingatlan árverésen történő értékesítéséhez és egyéb szankciókhoz is vezethet.
       
      Amennyiben az előző pontban részletezett jogi eljárás megindítására sor kerül, további költségek merülnek fel, melynek megfizetése az adóst terhelik. Ilyenek pl.: a fizetési meghagyás megindításával összefüggő díj, jogtanácsosi munkadíj, végrehajtási eljárás megindításával kapcsolatban felmerült díj, végrehajtónak fizetendő díjak, költségek, jutalékok, adatszolgáltatások díjai.
       
      8. Műszaki ügyintézés, locsolási kedvezmény, a szolgáltatás megszüntetése
       
      Vízbekötés
      Bővebb információkért kérjük, olvassa el az ivóvízbekötéssel kapcsolatos tájékoztatónkat.
      Elérhetősége: http://www.erdivizmuvek.hu/ugyfelszolgalat/letoltheto_dokumentumok/
       
      Csatornabekötés
      Bővebb információkért kérjük, olvassa el a csatornarákötéssel kapcsolatos tájékoztatónkat.
      Elérhetősége: http://www.erdivizmuvek.hu/ugyfelszolgalat/letoltheto_dokumentumok/

      Nyári locsolási kedvezmény, locsolási célú vízmérő létesítése
      A vonatkozó jogszabályok szerint a szennyvízelvezetési helyről a szennyvízelvezető műbe kerülő szennyvíz mennyisége méréssel (szennyvízmennyiség mérő beépítésével) - mérés hiányában pedig az adott helyen fogyasztott vízmennyiség alapulvételével állapítható meg. Azaz amennyiben a szennyvízmennyiséget külön nem mérik, az elfogyasztott vízmennyiség alapján kell megfizetnie a szennyvízdíjat.
       
      Nem veszi figyelembe az ÉTV Kft. a szennyvíz mennyiségének meghatározásánál az elkülönített mérés hiányában, házikert öntözéséhez kizárólag május 1-jétől szeptember 30-ig terjedő időszakban felhasznált, az elszámolás alapjául szolgáló ivóvízfogyasztás 10 százalékát elérő vízmennyiséget, amennyiben azt a lakossági Felhasználó – az ellenőrzés lehetőségének előzetes értesítés mellőzésével történő felajánlásával – kéri. Az ÉTV Kft. e csatornadíj kedvezményt mennyiségi korrekció útján biztosítja.
      A jogszabályi környezet változása miatt a fenti kedvezményt 2016. évtől már igényelni kell, 2015. évben és az azt megelőző időszakban a kedvezményt igénylés nélkül biztosította az ÉTV Kft. minden lakossági Felhasználónak.
       
      Legkésőbb 2016. február 28-ig a már szerződött lakossági Felhasználók részére az ÉTV Kft. az elkülönített mérés nélküli, locsolási csatornadíj kedvezmény vonatkozásában igénylőlapot juttatott el postai úton. A locsolási csatornadíj kedvezményre jogosító igénylőlap Társaságunk részére történő visszaküldésének határideje 2016. április 15. volt, mely beérkezése esetén az ÉTV Kft. a kedvezményt 2016. május 1-től biztosítja.
       
      Amennyiben az igénylőlap 2016. április 15. után érkezett be az ÉTV Kft-hez, úgy az elkülönített mérés nélküli, locsolási csatornadíj kedvezményt a soron következő elszámolási periódusban biztosítjuk a Felhasználó részére, a korábbi periódusra elmaradt locsolási kedvezmény visszamenőlegesen nem érvényesíthető.
      Új felhasználó esetében az igénylési lehetőség a közszolgáltatási vagy mellékszolgáltatási szerződéskötéskor is lehetséges.
       
      Az elkülönült mérés nélküli, locsolási csatornadíj kedvezmény igénylésének feltételei:
      •     - Írásos igénylés beérkezése a Szolgáltatónak adott év április 15-ig azzal, hogy Felhasználó lehetőséget biztosít Szolgáltatónak, hogy     - az igénybevétel feltételeit előzetes értesítés nélkül ellenőrizze.
      •     - A Felhasználó víziközműből szolgáltatott ivóvizet használ locsolás céljára, és nincs külön mérője a locsolási víz elszámolására.
      •     - A felhasználási helyen hiteles bekötési vagy mellékvízmérő működik.
      •     - Igénylő rendelkezik az ÉTV Kft-vel kötött érvényes, közszolgáltatási vagy mellékszolgáltatási szerződéssel.
      •     - A Felhasználó házikerttel (az ingatlan egybefüggő, beépítetlen, legfeljebb 2000 négyzetméter alapterületű kerthasználatú területrésze, amelyen nem üzletszerű gazdálkodási tevékenység valósul meg) rendelkezik. Ennek tényét Felhasználó a nyilatkozatban aláírásával igazolja
       
      A kérelmet nem szükséges évente meghosszabbítani, a kedvezményt a közszolgáltatási vagy mellékszolgáltatási szerződés tartama alatt az ÉTV Kft. folyamatosan biztosítja.
       
      Felhasználói mérőállás diktálás hiányában a Szolgáltató arányosítással állapítja meg az fenti időpontokban a kedvezmény alapjául szolgáló kezdő és záró időpont mérőállásait, az arányosítással megállapított mérőállástól kerül a kedvezmény alkalmazásra az arányosítással megbecsült mérőállásig, soron kívüli szolgáltatói mérőleolvasást az ÉTV Kft. az elkülönített mérés nélküli, locsolási csatornadíj kedvezmény okán nem végez.
       
      A részletes tájékoztató és igénylőlap itt érhető el:
      http://www.erdivizmuvek.hu/ugyfelszolgalat/letoltheto_dokumentumok/
       
      További locsolási célú csatornadíj-kedvezmény igénybevételéhez a hatályos jogszabályok által szabályozott módon megtervezett és kivitelezett és a Szolgáltató által engedélyezett locsolási mellékvízmérő vagy locsolási ikermérő telepítése szükséges. (További információk a Műszaki ügyintézés részben találhatók.)
       
      A 10%-os mértékű locsolási csatornakedvezmény és a locsolási vízmérő által mért ivóvízmennyiség utáni csatorna-díjkedvezmény együttesen nem vehető igénybe.
       
      Bővebb információkért kérjük, olvassa el a locsolási célú vízmérőkkel kapcsolatos tájékoztatónkat.
      Elérhetősége: http://www.erdivizmuvek.hu/ugyfelszolgalat/letoltheto_dokumentumok/
       
      Több lakásos társasházak, lakóegységek fogyasztásának elkülönült mérése
      Elkülönült vízhasználat mérése elszámolási célú mellékmérő(k) létesítésével
      A mellékvízmérők a bekötési vízmérővel rendelkező ingatlan – általában társasház - lakásainak, elkülönített (egyedi) vízhasználatainak mérésére, elszámolására szolgál. Ebben az esetben a Társasház lakásainak (albetétjeinek) fogyasztásáról önálló számlát bocsát ki a Szolgáltató, az elfogyasztott vízmennyiséget a lakások mellékvízmérői külön-külön mérik.
       
      Bővebb tájékoztatásért kérjük, olvassa el a mellékmérősítéssel kapcsolatos tájékoztatónkat.
      Elérhetősége: http://www.erdivizmuvek.hu/ugyfelszolgalat/letoltheto_dokumentumok/

      Az elkülönült vízhasználat mérése ikermérőkkel
      Az ikermérő egy vagy több ingatlan különböző felhasználási helyei ivóvízhasználatának mérésére szolgál, az ivóvíz bekötővezeték végpontjára csillagpontosan kialakított - a jelenleg üzemelő fővízmérő mellett felszerelt - újabb bekötési vízmérő.
      A legfőbb különbség a mellékvízmérős elszámoláshoz viszonyítva az, hogy minden Felhasználó külön bekötési vízmérővel rendelkezik, így számlázásilag elkülönült módon történik meg a mért mennyiség elszámolása, ebből adódóan fővízmérő-mellékvízmérő mérési különbözet sem jelentkezik.

      Míg a mellékvízmérő tulajdonjoga a Felhasználóé - addig a fővízmérő tulajdonosa a Szolgáltató, így azok hitelesítését, cseréjét is a Szolgáltató végzi saját költségén.
      A főmérősítés megrendelése előtt mindenképpen szükséges egy helyszíni felmérés, amely alátámasztja azt, hogy műszakilag a bekötések kialakítása megfelelő az főmérősítéshez (főmérős akna mérete, állapota, a jelenlegi ivóvíz-hálózat állapota és kialakításának vizsgálata).
      További feltétel, hogy a jelenlegi szabályos fővízmérő akna mérete lehetővé tegye a főmérők egymás mellett történő elhelyezését, továbbá minden lakás külön-külön házi bekötővezeték csatlakozással rendelkezzen a főmérő aknában.
      A helyszíni felmérést Társaságunk végzi el, melynek díja előre fizetendő, az igénybejelentéshez szaktervező által elkészített tervdokumentáció benyújtása szükséges.
       
      Bővebb tájékoztatásért kérjük, keresse telefonos ügyfélszolgálatunkat vagy ügyfélszolgálati irodánkat.
       
      Szolgáltatás szüneteltetése
      A hatályos jogszabályok és Társaságunk Üzletszabályzata szerint a Felhasználó a Szolgáltatóhoz intézett írásbeli nyilatkozatával kezdeményezheti a víziközmű-szolgáltatás szüneteltetését, ha a felhasználási helyet átmenetileg nem használja.
      A szünetelés kérelmezett ideje legfeljebb 1 év lehet.
       
      A szennyvíz elvezetésére irányuló szolgáltatás szüneteltetését, illetve megszüntetését csak a Felhasználó által a népegészségügyi szakigazgatási szervtől beszerzett írásbeli hozzájárulás esetén hajtja végre a Szolgáltató.
      Ha a vízmérőn keresztül tűzivíz-hálózat ellátása is történik, akkor a szüneteltetéséhez a területileg illetékes katasztrófavédelmi kirendeltség írásos engedélye szükséges, a felhasználási hely és a vízmérő gyári számának megjelölésével, melyet a Felhasználónak kell beszereznie.
      A szüneteltetéssel kapcsolatosan a Szolgáltatónál felmerülő díjakat, költségeket a Felhasználó viseli.
       
      Szünetelésre az alábbi feltételek együttes fennállása esetén van lehetőség:
      a) a felhasználó írásban kéri a szüneteltetést és nyilatkozik, hogy a felhasználási helyen rendszeres emberi tartózkodás nincs,
      b) a felhasználó - amennyiben a felhasználási hely víziközmű-szolgáltatásba bekapcsolt ingatlan - nyilatkozik, hogy nem a víziközmű-rendszerből származó egyéb vizet a szennyvíz-törzshálózatba nem kíván vezetni,
      c) a szüneteltetés végrehajtásához a műszaki előfeltételek biztosítottak,
      d) a felhasználó a szünetelés foganatosításával együtt járó költségek előzetes megfizetéséről szóló igazolást, és a felhasználási hely tulajdonosának (amennyiben az nem azonos a felhasználóval) hozzájárulását csatolta.
       
      A Szolgáltató a szüneteltetett víziközmű-szolgáltatás idejére szolgáltatási díjat nem számol fel, így alapdíjat sem.
       
      Szolgáltatás megszüntetése
      A víziközmű-szolgáltatási szerződést közműves ivóvízellátás esetén a felhasználó 30 napos határidővel felmondhatja. Ha a szerződést az ingatlant egyéb jogcímen használó mondja fel, előzetesen a tulajdonos hozzájárulását is be kell szereznie. A víziközmű-szolgáltatási szerződés felmondása nem érintheti hátrányosan az ingatlanon más felhasználó által igénybe vett közműves ivóvíz-szolgáltatást.
       
      Az ivóvíz és/vagy szennyvíz bekötővezetéket Szolgáltató leválasztja a törzshálózatról, és a fogyasztásmérőt leszereli. Ebben az esetben a szolgáltatás újraindítása csak új bekötés létesítéseként végezhető. Tájékoztatjuk, hogy a hatályos jogszabályok szerint az ivóvíz-szolgáltatás megszüntetésével kapcsolatosan felmerült költségeket, továbbá a szilárd útburkolat felbontásával és helyreállításával kapcsolatos költségeket a Felhasználó előzetesen köteles megfizetni a Szolgáltatónak.
       
      Tájékoztatjuk, hogy a munkálatok elvégzéséhez a helyi polgármesteri hivataltól közterület bontási engedély is szükséges, a hivatal egyes esetekben szaktervező által készített forgalomtechnikai tervdokumentáció benyújtását is előírhatja.
       
      A fenti közútkezelői, illetve önkormányzati engedélyek, illetve hozzájárulás birtokában van lehetőség arra, hogy a szolgáltatás megszűntetését a tulajdonos vagy meghatalmazottja írásban kérje Ügyfélszolgálati irodánkban, a fenti összeg(ek) megelőlegezése mellett.
       
      Tájékoztatjuk, hogy az ivóvízbekötés megszüntetésének megrendelésekor a felhasználási helyhez tartozó vevői folyószámláján nem lehet díjtartozás.
      A bekötés megszüntetésekor munkatársaink a vízmérő állását is leolvassák, és az ezen mérőállás alapján záró számlát állítunk ki, mely rendezéséről a felhasználónak gondoskodnia kell.
       
      Egyéb forrásból származó víz, nem közműves ivóvíz (fúrt, ásott kút, csapadékvíz) bevezetése a közműves szennyvízhálózatba (telki vízmérő)
      Amennyiben az ingatlan egyéb vízforrással rendelkezik, és a keletkezett szennyvizeket részben/egészben a közműves szennyvízhálózatba kívánja vezetni, Társaságunkkal egyeztetett helyen, hiteles, ún. telki vízmérővel kell a vízmennyiséget megmérni, mely a csatornadíj számlázás alapját képezi. Ezen vízmérő a Felhasználó tulajdonát képezi, így a mérő beszerzésének, hitelesítésének, a terveztetés és kivitelezés költsége a Felhasználót terheli.
       
      Társaságunk szolgáltatási területén a csapadékvíz, talajvíz, rétegvíz bevezetése a szennyvízcsatornába TILOS!
       
      9. Panaszkezelés, jogorvoslati lehetőségek
       
      Társaságunk a mindenkor hatályos fogyasztóvédelmi és ágazati jogszabályok valamint Társaságunk Üzletszabályzata szerint végzi panaszkezelési tevékenységét.
      Ügyfélszolgálatunk a reklamációkra, panaszokra a hatályos fogyasztóvédelmi jogszabályok által előírt 15 napos határidőn belül, egyéb megkeresésekre 30 napon belül válaszol.
       
      Reklamációját, panaszát a következő módokon juttathatja el Társaságunkhoz:
      • - személyesen az Érd, Felső u. 2. alatti ügyfélszolgálati irodánkban,
      - telefonos ügyfélszolgálatunkon a +36 23 521 751-es telefonszámon,
      - elektronikus ügyfélszolgálatunkon a www.erdivizmuvek.hu webcímen,
      - e-mailben az ugyfelszolgalat@erdivizmuvek.hu címen,
      - telefaxon a +36 23 521 759-es faxszámon,
      - és postai úton a 2031 Érd, Pf. 55 levélcímen.
       
      A hatályos fogyasztóvédelmi jogszabályok szerint első ízben a kifogásával a Szolgáltatót igazolt módon meg kell keresnie.

      Amennyiben a reklamációjának Társaságunk által kivizsgálását követően Önhöz eljuttatott válaszunkban leírtakat nem fogadja el, vagy kifogása van a válasszal kapcsolatban, úgy az alábbi szervekhez fordulhat jogorvoslatért:

      - Érdi Járási Hivatal, Közlekedési és Fogyasztóvédelmi Főosztály Fogyasztóvédelmi Osztály. Címe: 1141 Budapest, Komócsy u. 17-19., Levelezési címe: 1399 Budapest, Pf. 661., Telefon: +36 1 460 2202, E-mail: fogyved@pest.gov.hu, Honlap: www.kormanyhivatal.hu
      - Magyar Energetikai és Közmű-szabályozási Hivatal. Ügyféliroda címe: 1054 Budapest, Bajcsy-Zsilinszky út 52., Levelezési címe: 1388 Budapest, Pf. 88. Telefon: +36 1 459 7777, Fax: +36 1 459 7766, E-mail: mekh@mekh.hu, Honlap: http://www.mekh.hu
      - Pest Megyei Békéltető Testület.  Címe: 1119 Budapest, Etele út 59-61. II. em. 240., Telefon/Fax: +36 1 269 0703, Levelezési cím: 1364 Budapest, Pf.:81, E-mail: pmbekelteto@pmkik.hu, Honlap: http://www.panaszrendezes.hu
       
      Tájékoztatjuk, hogy társaságunk a jogvita rendezése érdekében békéltető testületi eljárást nem indít, de jogszabályi kötelezettségének megfelelően részt vesz a fogyasztók által kezdeményezett eljárásokban, az eljárás során született döntésnek azonban nem veti alá magát.
       
      Amennyiben az Ön lakóhelye vagy tartózkodási helye nem Pest megye területén található, abban az esetben az Önhöz legközelebb eső Békéltető Testület elérhetőségét az alábbi oldalon találja meg: http://www.bekeltetes.hu/index.php?id=testuletek

      Ügyfélszolgálati irodánkban vagy telefonos ügyfélszolgálatunkon előadott reklamációját vagy panaszát jegyzőkönyvben rögzítjük, mely jegyzőkönyvről lehetősége van a válaszunkkal együtt, vagy már a bejelentéskor azonnal másolati példányt kérnie.
       
      Telefonos ügyfélszolgálatunkkal lefolytatott telefonbeszélgetését rögzítjük, 5 évig megőrizzük és kérésére díjmentesen – elektronikus formátumban - rendelkezésére bocsátjuk.
      Hasznos információk ügyintézéssel kapcsolatosan

      Hasznos információk ügyintézéssel kapcsolatosan

       
      Ügyfélszolgálati oldalak

      1. Szerződéskötési folyamat, felhasználóváltással kapcsolatos tudnivalók
      2. A vízmérőről
      3. A fővízmérő és a mellékvízmérők mérési különbözete
      4. Számlázással kapcsolatos tudnivalók, díjszabás, számlareklamáció, hibás mérés
      5. Számlabefizetés
      6. Fizetéskönnyítési megoldások, védendő felhasználók
      7. Szolgáltatáskorlátozás, behajtás
      8. Műszaki ügyintézés, locsolási kedvezmény, a szolgáltatás megszüntetése
      9. Panaszkezelés, jogorvoslati lehetőségek

      Munkatársaink személyes és telefonos ügyfélszolgálatunkon állnak Felhasználóink rendelkezésére. Elérhetőségeink és ügyfélfogadási idő:
      http://www.erdivizmuvek.hu/ugyfelszolgalat/elerhetoseg_megkozelites/

      Személyes ügyintézéshez lehetősége van időpontot foglalásra:
      http://www.erdivizmuvek.hu/ugyfelszolgalat/idopont_foglalas/

      Amennyiben az ügyintézés során meghatalmazott jár el, úgy teljes bizonyító erejű magánokiratban foglalt meghatalmazás szükséges az ügyintézéshez.
      Meghatalmazás elérhető:
      http://www.erdivizmuvek.hu/ugyfelszolgalat/letoltheto_dokumentumok/

      Elektonikus ügyfélszolgálatunk itt érhető el: http://erdivizmuvek.hu/eugyfelszolgalat/

      Elektronikus ügyfélszolgálaton keresztül intézhető ügyek:
      • Személyes adatok megtekintése, módosításának kezdeményezése
      • Levelezési cím módosítása
      • Mérőállás bejelentés
      • Aktuális egyenleg lekérdezése, tartozásigazolás kérése
      • Vevői folyószámla kivonat megtekintése
      • Számlamásolatok (tájékoztatási célú számlaképek) megtekintése
      • Hiteles (eredetivel egyező) számlamásolatok postai úton történő megküldésének igénylése
      • Részletfizetés igénylése
      • Hibabejelentés
      • Szabad formátumú megkeresés
      Az egyes ügytípusokról alább nyújtunk részletes tájékoztatást.
       
      1. Szerződéskötési folyamat, felhasználóváltással kapcsolatos tudnivalók
       
      Az Érd és Térsége Víziközmű Kft. (továbbiakban: ÉTV Kft., szolgáltató, közszolgáltató, víziközmű-szolgáltató) a vonatkozó, hatályos jogszabályban meghatározott feltételek fennállása esetében a felhasználóval - felhasználási helyenként - közszolgáltatási szerződést köt. A közszolgáltatási szerződés - és annak melléklete, az Üzletszabályzat - célja a közműves ivóvízellátással és közműves szennyvízelvezetéssel és kezeléssel, mint közüzemi szolgáltatással kapcsolatos jogok és kötelezettségek Szolgáltatóra és Felhasználóra vonatkozó szabályainak rögzítése.

      Az ÉTV Kft. közszolgáltatási szerződésmintája és az Üzletszabályzat elérhető weboldalunkon:
      http://www.erdivizmuvek.hu/ugyfelszolgalat/letoltheto_dokumentumok/

      Gazdálkodó szervezet képviseletében a cégkivonatban szereplő képviselő járhat el. A képviselő teljes bizonyító erejű magánokiratba vagy közokiratba foglalt meghatalmazással más személyt is megbízhat a Szolgáltató előtti eljárással. A meghatalmazásban pontosan meg kell fogalmazni annak terjedelmét, pontosan milyen eljárásokban, nyilatkozattételben jogosult a meghatalmazott eljárni, illetőleg kifejezetten nyilatkozni kell a meghatalmazásban arról, hogy a képviselő eljárását a Társaság eljárásaként ismerik el. A meghatalmazáson túlmenően, a meghatalmazott személy személyi azonosítására alkalmas igazolványa bemutatása alapján kerülhet sor ügyintézésre.

      A hatályos jogszabályok szerint a felhasználó személyében bekövetkezett változást a korábbi és az új felhasználó köteles a vízmérőállás megjelölésével a változástól számított 30 napon belül a víziközmű-szolgáltatónak bejelenteni az üzletszabályzatban meghatározottak szerint. A bejelentés elmulasztása esetén a felhasználási helyen fennálló díjtartozás megfizetéséért és a víziközmű-szolgáltatót ért károkért a korábbi és az új felhasználó egyetemlegesen felel.
      A Felhasználóváltás bejelentésére (eladás, bérlet, stb.) Ügyfeleinknek több lehetőséget is biztosítunk:
      A beköltöző Felhasználó nélkül, csak az előző felhasználó bejelentése alapján az új Felhasználó részére nincs lehetőségünk elkészíteni a közszolgáltatási szerződést, a megadott információk alapján Társaságunk felszólítja szerződéskötési kötelezettségére az új tulajdonost.
      Az ingatlan birtokbaadásakor az itt (http://www.erdivizmuvek.hu/ugyfelszolgalat/letoltheto_dokumentumok/ ) elérhető birtokbaadási jegyzőkönyvet javasoljuk kitölteni a pontos elszámolás érdekében.  Ez alapján az előző felhasználónak záró számla készül, akinek ezt, és az esetleg még be nem fizetett számláit, egyéb tartozását ki kell egyenlítenie.

      Természetesen a birtokbaadási jegyzőkönyv nem feltétlenül szükséges a közszolgáltatási szerződés megkötéséhez. A birtokbaadási jegyzőkönyv becsatolásától kizárólag abban az esetben tudunk eltekinteni, ha a felhasználási helyen üzemelő fogyasztásmérő rendszeresen, a szolgáltató által leolvasásra került, és a felhasználó már korábban birtokba került az ingatlanon, és az előző Felhasználó nevére kibocsátott számlákat sajátjaként kezelte, megfizette - vagy a fennálló tartozás megfizetését a felhasználó vállalja.
       
      A víziközmű-szolgáltatásról szóló 2011. évi CCIX. törvény rendelkezései alapján a víziközmű-szolgáltatásba bekapcsolt ingatlan tekintetében a szolgáltató és a lakossági felhasználó között a közszolgáltatási szerződés a víziközmű-szolgáltatás igénybevételével is létrejön.

      A kiköltöző ügyfelünknek lehetősége van nullás igazolást igényelni, mellyel az új ügyfelünk felé igazolhatja, hogy az adott mérőállásig elszámolt Társaságunkkal és a díjak megfizetése is megtörtént.  Amennyiben rendelkeznek nullás igazolással, a Felhasználó változáshoz a vevőnek elegendő beküldenie (e-mailen, faxon, levélben) a szükséges dokumentumok másolatát, mely alapján elkészítjük, és postai úton megküldjük a közszolgáltatási szerződést. Ez esetben ingyenes válaszborítékot mellékelünk a szerződés visszaküldésének megkönnyítéséhez.
       
      A közszolgáltatási szerződéskötéshez szükséges dokumentumok listája a következő webhelyen érhető el:
      http://www.erdivizmuvek.hu/ugyfelszolgalat/letoltheto_dokumentumok/

      A felhasználási hely ellenőrzése

      A Szolgáltató Felhasználó-változás esetén, az új Felhasználóval való szerződéskötést megelőzően, annak feltételeként a bejelentéstől számított 30 napon belül, a felhasználási helyen ellenőrzést tart az alábbi esetekben:
      • - a felhasználási helyen a fogyasztásmérőn szereplő mérőállás, a birtokbaadási jegyzőkönyvön rögzített dátumhoz képest, attól visszamenőleg legalább 13 hónapja nem került a Szolgáltató által leolvasásra,
      • - a felhasználási helyen a birtokbaadási jegyzőkönyvben szereplő fogyasztásmérő gyári száma vagy plombazár száma eltér a Szolgáltató nyilvántartásában szereplő gyári számtól,
      • - a felhasználási helyen a birtokbaadási jegyzőkönyvben szereplő mérőállás alacsonyabb, mint a Szolgáltató rendelkezésére álló utolsó leolvasott mérőállás,
      • - a felhasználási helyen a birtokbaadási jegyzőkönyvben szereplő mérőállás alapján megállapítható, hogy a vízfogyasztás az utolsó szolgáltatói leolvasástól számított előző 12 hónap átlagfogyasztását kétszeresen meghaladja,
      • - a fogyasztásmérő hitelesítési ideje lejárt, a fogyasztásmérő, vagy a fogyasztásmérő leszerelését megakadályozó zár (plomba) sérült,
      • a felhasználási helyen az ivóvíz-szolgáltatás szünetel, vagy korlátozva van.
       
      Az ellenőrzés költségét a lakossági Felhasználók esetében a Szolgáltató, míg nem lakossági Felhasználók esetében az új Felhasználó viseli.
       
      A korábbi vagy az új Felhasználó a szerződés megkötése előtt akkor is kérheti az ellenőrzést, ha annak elvégzése a fentiek szerint nem kötelező. Ennek költségét az ellenőrzést kérő köteles viselni. A helyszíni ellenőrzés díja a Szolgáltató honlapján tekinthető meg.


      2. A vízmérőről
       
      A vízmérők tulajdonjogával, és hitelességével kapcsolatos tudnivalók

      A fővízmérő, (azaz a bekötési vízmérő) a szolgáltató tulajdona. Időszakos cseréje, hitelesítése, meghibásodás esetén javítása a szolgáltató feladata. A bekötési vízmérő hitelességi ideje a hatályos mérésügyi jogszabályok szerint a záróplombán lévő hitelességi dátumot követő
      •             - negyedik év utolsó napja (a 2011. évi vagy korábbi hitelesítésű mérők esetében),
      •             - nyolcadik év utolsó napja (a 2012. évi vagy későbbi hitelesítésű mérők esetében).

      A vízmérőcserének várható időpontjáról a Szolgáltató a lejáró fővízmérővel rendelkező Felhasználót írásban, postai úton értesíti. Ha a Felhasználó nem működik együtt a főmérő díjmentes cseréjében, a Szolgáltató a felhasználási helyen lévő szerződést felmondhatja, és a vízszolgáltatást korlátozhatja ill. felfüggesztheti.
       
      A mellékvízmérő a Felhasználó saját tulajdonát képezi, annak időszakos cseréjéről, hitelesítésről, meghibásodás esetén a javításáról Ügyfelünk köteles gondoskodni saját költségén. A mellékvízmérő hitelességi ideje a plombán lévő hitelességi dátumot követő nyolcadik év utolsó napja.

      Az ÉTV Kft. minden esetben, postai levélben értesíti a lejáró mellékvízmérővel rendelkező Felhasználóit a csere szükségességéről. Amennyiben a mérő újrahitelesítése elmarad, úgy a Szolgáltató a mellékvízmérőre megkötött szolgáltatási szerződést ún. (mellékszolgáltatási szerződést) megszünteti.

      A vízmérők leolvasása

      A fogyasztásmérő leolvasásának gyakoriságát a Szolgáltató jogosult megállapítani azzal, hogy legalább évente egy alkalommal, a Felhasználó kérésére negyedévente – a Felhasználó értesítése mellett – köteles a fogyasztásmérő leolvasására.
       
      Az ÉTV Kft. lakossági felhasználók esetében Érd egyes részein kéthavonta - Érd bizonyos részén, Diósd, Tárnok, Pusztazámor, Remeteszőlős, Herceghalom, Sóskút, és Törökbálint településen évente egyszeri alkalommal, nagyfogyasztóink esetében pedig havonkénti rendszerességgel olvassa a fogyasztásmérőket.
       
      A szolgáltató köteles legalább 5 napos időtartam megjelölésével a Felhasználót értesíteni az éves leolvasás várható idejéről a leolvasás előtti utolsó számlában, számla mellékletében vagy egyéb módon.

      Leolvasás sikertelensége esetén, a leolvasó értesítőt hagy a levélszekrényben vagy fellelhető módon a felhasználási helyen, amelyen fel kell tüntetni a második (ismételt) felkeresés időpontját, és az egyeztetésre alkalmas mobiltelefonszámot. A leolvasás biztosítására a Szolgáltató heti egy munkanapon este 20 óráig lehetőséget ad.

      A hatályos jogszabályok értelmében a Felhasználóinknak lehetősége van negyedévenkénti leolvasást kérni, melyet írásban kell a Szolgáltató felé kezdeményezni. A negyedéves leolvasást előzetes telefonos, vagy helyszíni értesítést követően, a naptári negyedévek első hónapjának (január, április, július és október) első napjaiban végzi el a Szolgáltató.

      A Felhasználó a leolvasás időpontjában külön értesítés nélkül is köteles a vízmérőhely szabad megközelítését és a vízmérő leolvasását biztosítani.
       
      Társaságunk felé a számlán feltüntetett elvárt diktálási időszakban lehetősége van Felhasználóinknak a vízmérőállást eljuttatni, amennyiben a felhasználási helyen évenkénti szolgáltatói leolvasás van.
       
      A vízmérőállás bediktálásakor kizárólag az egész köbmétereket szükséges bediktálnia.
        
      Amennyiben vitatja a vízmérőn mért mennyiséget
      A hitelesítés időpontjában minden mérőberendezés az előírásoknak megfelelő pontossággal mér. A hitelesség lejártának ideje nem feltétlenül jelenti azt, hogy a mérőberendezés nem jól mér. Amennyiben a fővízmérő által mért ivóvízmennyiséget vitatja, lehetősége van a felszerelt bekötési vízmérő Magyar Kereskedelmi Engedélyezési Hivatal (MKEH) mint mérésügyi hatóság által történő rendkívüli pontossági ellenőrzését kérni.

      A rendkívüli pontossági vizsgálat díját a kibocsátott szolgáltatói számla kiegyenlítésével a Felhasználó köteles megelőlegezni.
       
      Amennyiben a rendkívüli pontossági vizsgálaton a fogyasztásmérő „nem felelt meg” minősítést kapott, a kibocsátott számlák esetében számlakorrekcióra kerül sor az ÉTV Üzletszabályzatában leírtak szerint, továbbá a szerelési munkák és a vizsgálat költségei a fogyasztásmérő tulajdonosát terhelik. Amennyiben ez a Szolgáltató, akkor a Felhasználónak az általa előre megelőlegezett rendkívüli pontossági vizsgálat teljes összegét az ÉTV Kft. a vizsgálati jegyzőkönyv kézhezvételét követő 8 munkanapon belül visszautalja.
       
      Abban az esetben, ha a mérőeszköz a Szolgáltató kárára tévedett (a mérő az alsó hibahatárnál kevesebbet mért), a kiállított víz- ill. csatornadíj számlák módosítására nincsen lehetőség.
       
      Amennyiben a vízmérő „megfelelt” minősítést kapott, a vizsgálat költségét az ellenőrzést kezdeményező viseli, és a kiállított víz- ill. csatornadíj számlák módosítására nincsen lehetőség.
       
      Az ellenőrző vizsgálatra nem kerül sor, ha a fogyasztásmérő tulajdonosa – a másik fél részéről bejelentett kárigény tényének elismerésével együtt – más hiteles fogyasztásmérőt szerel fel.

      A vízmérők karbantartásáról, védelméről

      Vízelfolyásra utaló jelek, teendők
      Az ÉTV Kft. Üzletszabályzata szerint legalább 30 naponta egy alkalommal, egyszerű vizsgálattal a házi vízvezeték-hálózatot ellenőrizni kell. Amennyiben az ingatlanon minden vízvételezési hely (pl. vízcsapok, kerti csap, stb.) elzárását követően a vízmérő fogyasztást jelez (nincs nyugalmi állapotban), valahol a házi vezetékhálózatban vízelfolyás történik.
       
      Ezesetben kérjük, szakemberrel ellenőriztesse a házi ivóvízhálózatot. Amennyiben valóban meghibásodásról van szó, úgy kérjük gondoskodjon annak haladéktalan (de legfeljebb 30 napon belüli) elhárításáról, és az elfolyás tényét azonnal jelentse be Társaságunknak az akkor leolvasott vízmérőállással együtt.

      Amennyiben vízelfolyás tapasztalható, és az elfolyt ivóvíz nem került a közműves szennyvízcsatorna törzshálózatba, és a fenti felhasználási hely rendelkezik közműves csatornabekötéssel, a javítást követően lehetősége van Társaságunkhoz (Érd, Diósd és Tárnok településeken az Érd és Térsége Csatorna-szolgáltató (ÉTCS) Kft-hez) kérelemmel fordulni - a javításról készült számla benyújtásával egyidejűleg - a számlázott szennyvízdíj mérséklése érdekében.
      A hatályos jogszabályi előírások szerint a fogyasztási helyen nyilvántartott ügyfelünk köteles a víziközmű-szolgáltató számára a hiba keletkezésének helyét ellenőrizhető módon bemutatni és a javítást számlával igazolni.

      A vízmérők, és a vízmérőhely (akna) karbantartásáról

      Míg a téli hónapokban a fagy ellen kell megvédeni a vízmérőket, a tavaszi és az őszi hónapokban is érdemes rendszeresen a vízmérők állapotát ellenőrizni. Bár nem jellemző, de előfordulhat, hogy bizonyos vízmérő típusoknál, a jelentős külső és belső hőmérséklet különbözet, valamint a nedves levegő miatt, a számlapon akár belülről, akár kívülről pára keletkezik. Ha esetleg ilyen előfordulna Önnél is, javasoljuk, hogy száraz, napos időben nyissa ki az aknafedelet, és hagyja, hogy a hőmérséklet különbözet kiegyenlítődésével ez a jelenség megszűnjön. Természetesen a vízpára semmilyen műszaki hatással nincs a vízmérőre, annak működését, és pontos vízmennyiség mérését nem befolyásolja.
      Amennyiben a párásodás állandósul, kérje szakembereink segítségét, és Ügyfélszolgálatunk elérhetőségein jelezze a mérővel kapcsolatos problémát.

      Itt szeretnénk felhívni figyelmet, hogy a vízmérőakna szabályszerű állapotban tartása a Felhasználó jogszabályi kötelessége. Kérjük, a mérőaknában ne tartson egyéb, oda nem illő tárgyakat (növényeket, télálló zöldségeket, stb.), illetve rendszeresen gondoskodjon annak takarításáról, valamit a vízmérőhöz való szabad hozzáférés (létra, ill. hágcsó megléte) lehetőségéről.

      A vízmérő és a plombazár védelme

      A téli hideg komoly gondokat okozhat a felhasználási hely vízhálózatában, illetve a vízmérőben, ezért kérjük, gondoskodjon ezek fagy elleni védelméről. Az elfagyást leginkább a víztelenítéssel, valamint megfelelő szigeteléssel tudja megakadályozni. Fontos, hogy olyan szigetelőanyagot használjon, ami nedvesség hatására nem veszítni el szigetelőképességét (pl.: hungarocell). Érdemes magát a vízmérőt, illetve a vízmérő akna falait is szigetelni, valamint javasoljuk az akna fedlapját hőszigetelő anyaggal letakarni. Nem csak az időjárás változások által bekövetkezhető problémák elkerülésére kell figyelmet fordítani, ugyanis a vízmérők védelméről is a Felhasználó köteles gondoskodni. A fogyasztásmérők és a leszerelésüket megakadályozó zárak, plombák, záró elemek sértetlen megőrzéséért és védelméért a Felhasználó felelősséggel tartozik. Amennyiben számára felróható okból a vízmérő megrongálódik, vagy eltulajdonítják, a javítás, illetve a vízmérő pótlása, szerelése, továbbá hitelesítése költségeit a Szolgáltató részére megtéríteni köteles.
      Felhívjuk figyelmét, hogy amennyiben a Felhasználó a záró bélyeg vagy plomba hiányát nem jelenti be a Szolgáltató felé, abban az esetben a víziközmű-szolgáltató kártérítési igényt érvényesíthet, illetve a szabálytalan közműhasználatra utaló jel alapján jogosult az Üzletszabályzat szerinti pótlólagos számlakibocsátásra és jogosult a víziközmű-szolgáltatás korlátozására és felfüggesztésére, ha a hiteles mérés feltételei a helyszínen nem állíthatóak helyre.
       
      3. A fővízmérő és a mellékvízmérők mérési különbözete
       
      Társasházak vagy több lakásos ingatlanok esetében a lakóközösség és a szolgáltató közötti elszámolás alapja a bekötési vízmérő (fővízmérő), mely az ingatlan által felhasznált teljes vízmennyiséget méri. A fővízmérő a telek határától általában 1 méteres sávban kiépült fővízmérős aknában kerül elhelyezésre, az ezt követő, telken ill. házon belüli vezetékrendszer a lakóközösség, míg a lakásmellékmérő az adott lakástulajdonos tulajdonában van.

      1991 óta jogszabály teszi lehetővé, hogy a többlakásos házakban az egyes lakóknak a fogyasztását mellékvízmérőkkel mérjék meg. Az így megmért egyéni fogyasztásról a szolgáltató külön-külön számlát készít.

      Az ingatlanon fogyasztott víz mennyisége szempontjából alapesetben a bekötési vízmérő az irányadó. A bekötési vízmérő és az elkülönített vízhasználatokat mérő mellékvízmérők mérési különbözeteként megállapított vízfogyasztás után víziközmű szolgáltatási díjat a bekötési vízmérő szerinti felhasználó köteles a Szolgáltatónak megfizetni.
      A víziközmű-szolgáltató az elszámolás alapjául szolgáló fogyasztásmérőkön mért fogyasztásról nyilvántartást vezet. Amennyiben az elszámolás a főmérőn mért mennyisége alapján történik, úgy az ÉTV Kft. a bekötési vízmérő és a mellékvízmérők aktuális és az ezt megelőző állásáról, valamint a mérési különbözetről a szolgáltatói leolvasást követően kiállított számla mellékletében tájékoztatja a bekötési vízmérő felhasználóját.
       
      A bekötési vízmérő és az elkülönített vízhasználatokat mérő mellékvízmérők által mért mennyiség csak nagyon ritkán azonos, azaz mérési különbözet keletkezik.
      Fogyasztási különbözet esetén a bekötési vízmérő szerinti felhasználó köteles a Szolgáltatónak megfizetni a különbözeti ivóvíz mennyiség (és az arra eső csatornaszolgáltatási díj) ellenértékét.

      A fő- és mellékvízmérők közötti különbségek okozta probléma jelentősége miatt a kérdéssel több alkalommal foglalkozott, azt vizsgálta a Nemzeti Fogyasztóvédelmi Hatóság és a Magyar Kereskedelmi Engedélyezési Hivatal, mint mérésügyi hatóság is.

      A fő- és mellékvízmérő közötti különbséget az alábbiak okozhatják:
      • - A főmérőt követő hálózaton (lakóközösség tulajdonában lévő vezetékszakaszon) van méretlen fogyasztási hely (pl. kerti csap, közös helyiség, garázs stb.). Ilyen esetben az ezeken a helyeken vételezett víz mennyisége jelentkezik a főmérőn, de egyetlen mellékmérő sem méri.
      • - A főmérőt követő csővezetéken, de a mellékmérőket megelőző szakaszon szivárgás, csőtörés van. Ebben az esetben is a főmérőn átfolyik a víz, de egyetlen mellékmérő sem méri, így a főmérő számlájában ez a vízmennyiség jelentkezni fog. Figyelem! A csőtöréseknél a víz 90%-a nem jelenik meg a felszínen!
      • - A vízmérők leolvasása nem azonos időpontban történik.
      • - A mellékmérők sikertelen leolvasásakor egy becsült mérőállás alapján állapítja meg a Szolgáltató a fogyasztást, ami eltérhet a valóságostól.
      • - A leolvasott, vagy az ajtóra kiírt, illetve bediktált érték nem felel meg a valóságnak (szándékos vagy véletlen hiba).
      • - Valamelyik, esetleg több mellékmérő kevesebb, vagy több fogyasztást mér, mint ami valójában átfolyt rajta (szorul, megáll, gyorsul). Ebben az esetben is arról van szó, hogy a főmérőn átfolyt víz mennyisége nem teljes mértékben, vagy egyáltalán nem jelentkezik a mellékmérők összesítésében.
      • - Előfordulhat, hogy „esetleges műszaki beavatkozások” miatt valamelyik Felhasználónál a mellékmérő nem a valós fogyasztást mutatja. Ebben az esetben a főmérőn átfolyt víz mennyiségéből nem kerül levonásra ezen a mellékmérőn „méretlenül” átfolyt víz, így a főmérőre készült számlában fog megjelenni ez a fogyasztás.
      • - A mellékvízmérők által mért felhasználás közötti különbség adódhat a vízmérők (fő és mellék) mérési pontatlanságából, és a vízmérők különböző indulási érzékenységéből. A mellékmérők függőlegesen történő beépítéssel már nem olyan érzékenyek, lassabban indulnak. Függetlenül attól, hogy a főmérő és a lakásokba felszerelt mellékvízmérők mérési pontosság szempontjából nem azonos kategóriába vannak sorolva, a Magyar Kereskedelmi Engedélyezési Hivatal (MKEH) hiteles mérésre szolgáló eszköznek fogadja el a vízmérőket, amennyiben a megengedett hibahatáron belül mérnek.
      • - A fő- és mellékmérők működési elvüket tekintve alapvetően eltérőek.
      •  
      A felsorolt eltérési okok jelentkezhetnek külön-külön, de együttesen is.
       
      Amennyiben a fővízmérő és a mellékvízmérők közötti mérési különbözet tartós, ikerházaknál, vagy kisebb társasházaknál megoldásként javasoljuk a főmérősítés lehetőségét.
      Részletesebben erről a műszaki ügyintézés oldalon, az elkülönült vízhasználat mérése ikermérőkkel alfejezetben olvashat.

      Eljárás teljes körű mellékvízmérősítés esetén
       
      A víziközmű-szolgáltatásról szóló 2011. évi CCIX. törvény 52.§. (2a) bekezdése szerint a mellékszolgáltatási szerződéssel rendelkező elkülönített vízhasználók kérhetik, hogy a víziközmű-szolgáltatási díj elszámolásának alapja kizárólag a mellékvízmérőkön mért fogyasztás legyen.
      A kérelmező a teljes körű mellékvízmérősítés igénybevételével kapcsolatban személyesen az ügyfélszolgálati irodában, a telefonos ügyfélszolgálaton vagy az ÉTV Kft. honlapján (www.erdivizmuvek.hu) kaphat tájékoztatást.
      Az igénybejelentéshez kapcsolódó nyilatkozat-minta, képviselő személyére vonatkozó magánokirat-minta valamint a megállapodás-tervezet az ügyfélszolgálaton térítésmentesen hozzáférhetőek, vagy az ÉTV Kft. honlapjáról (www.erdivizmuvek.hu) letölthetőek.
       
      A kérelem benyújtásának előfeltételei:
      • - a bekötési vízmérő mellett az elkülönített vízhasználók elkülönített vízhasználati helye és más vízvételi helyek kizárólag hiteles, plombával vagy záróbélyeggel ellátott mellékvízmérőkkel és hatályos mellékszolgáltatási szerződéssel rendelkeznek, és
      • - a mellékvízmérőkön és a bekötési vízmérőn mért fogyasztási adatok, valamint a helyszíni ellenőrzés alapján a csatlakozó hálózati szakaszon a karbantartás elmaradására visszavezethető vízveszteség vagy az elszámolatlan vízvétel lehetősége kizárható.
      • - A benyújtandó kérelem tartalma:
      • - a kérelemmel érintett felhasználási hely (ingatlan) címe, helyrajzi száma,
      • - az adott bekötési vízmérőhöz tartozó, mellékszolgáltatási szerződéssel rendelkező elkülönített vízhasználók által aláírt teljes bizonyító erejű magánokirat, melyben közlik a víziközmű-szolgáltatóval a képviseletükben eljáró természetes személy esetén annak nevét, lakcímét, anyja nevét, születési helyét és idejét, jogi személy, jogi személyiséggel nem rendelkező szervezet esetén annak székhelyét, cégjegyzékszámát, adószámát, képviselőjének nevét, lakcímét, anyja nevét (továbbiakban: képviselő), ha az nem a bekötési vízmérő szerinti felhasználó vagy a bekötési vízmérő szerinti közös képviselő,
      • - a képviselő postai ill. telefonos valamint e-mail-es elérhetősége,
      • - a helyszíni ellenőrzés alapjául szolgáló, a csatlakozó hálózati szakasz megvalósulási állapotáról, jogosultsággal rendelkező tervező által készített és aláírásával ellátott, a kérelem benyújtását megelőző 90 napnál nem régebbi műszaki dokumentáció (állapotterv),
      • - megbízott képviselő által a teljes mellékmérősítés feltételeinek való megfelelésről kitöltött nyilatkozat,
      • - a mellékvízmérők és a bekötési vízmérő egyidejű leolvasásának időpontjára vonatkozó javaslat - az ÉTV Kft. gyakorlatával összhangban.
       
      A benyújtott kérelem elbírálása
      Az ÉTV Kft. a benyújtott kérelem tartalmi elemeit (a felhasználási hely adatai, kapcsolódó mellékszolgáltatási szerződések megléte) nyilvántartásával is összehasonlítva ellenőrzi, amennyiben szükséges azt kiegészítésre, hiánypótlásra visszaküldi.
       
      A szolgáltató ellenőrzi továbbá, hogy a bekötési vízmérő szerinti felhasználónak és az elkülönített felhasználóknak lejárt fizetési határidejű díjtartozása az érintett felhasználási helyeken van-e. Amennyiben a szolgáltató lejárt fizetési határidejű díjtartozást tart nyilván, az érintett felhasználási helyeken, úgy azok rendezéséig a közszolgáltatási szerződés tárgyi Megállapodással való módosítására (kiegészítésére) nem kerülhet sor.
       
      A fenti feltételek megfelelőssége esetén a kérelmező képviselővel 8 napon belül az ÉTV Kft. felveszi a kapcsolatot, időpont egyeztetése végett (telefonon, SMS-ben, vagy e-mailben). Sikertelen kapcsolatfelvétel esetén, postai úton írásban tájékoztatja az ÉTV Kft. a képviselőt az időpont egyeztetés lehetőségéről, a kérelem benyújtásától számított 15 napon belül.
       
      Amennyiben a fenti feltételek nem teljesülnek (hiányos, vagy nem megfelelő kérelem, vagy díjtartozás) úgy a kérelem benyújtásától számított 15 napon belül az ÉTV Kft. írásban tájékoztatja a kérelmező képviselőt a hiánypótlási kötelezettségről, díjtartozás rendezésnek szükségességéről.
       
      Az előre egyeztetett időpontban - a benyújtott tervdokumentáció alapján - a képviselő részvételével a szolgáltató helyszíni ellenőrzést végez. Adott évben, adott felhasználási hely tekintetében az első előre egyeztetett ellenőrzést és egy esetlegesen szükséges hibajavítási ellenőrzést díjmentesen, míg minden további, a kérelem elbírálhatóságához előírt ellenőrzést meghatározott díjazás ellenében végez el a szolgáltató. A mindenkor alkalmazott díjak az ÉTV Kft. honlapján (www.erdivizmuvek.hu) találhatók.
       
      Ennek során ellenőrzi:
      • - a bekötési vízmérő és mellékvízmérők közötti csatlakozó hálózat műszaki állapotát,
      • - a bekötési vízmérő mellett az elkülönített vízhasználati helyek és más vízvételi helyek teljes körű mérősítésének meglétét,
      • - az elkülönített felhasználási helyek összes vízvételi lehetőségének mellékmérővel történő mérését,
      • - a mellékvízmérők hitelességét és az azt igazoló plomba vagy bélyegzés sérülésmentes állapotát,
      • - szolgáltató által elhelyezett plombazár(ak) számát és állapotát,
      • - a vízmérők beszerelési állapotát (függőleges vagy vízszintes beépítés),
      • - a vízmérők egyszerű vizsgálattal történő működőképességét (nem álló mérő, befolyásolásra utaló jel nem látható, stb.),
      • - az adott mellékvízmérő felszereléséhez kiadott szolgáltatói hozzájárulásban foglaltaknak való megfelelőséget, 
      • - az elkülönített vízhasználók szolgáltatói nyilvántartásban szereplő adatait.
       
      Az elkülönített vízhasználóknak vagy képviselőjüknek minden elkülönített vízhasználati helyen egy időben (egy kiszállással) lehetővé kell tenniük az ellenőrzést a Szolgáltató számára.
      Amennyiben az előre egyeztetett időpontban a kérelmezők nem teszik lehetővé a teljes körű ellenőrzést, ennek ténye az ellenőrzési jegyzőkönyvben rögzítésre kerül. Az eljárás a képviselő által az ellenőrzésre írásban megadott új időpontig szünetel. Ha a képviselő 15 napon belül az ismételt kivizsgálásra új időpontot nem egyeztet, az ÉTV Kft. a kérelmet elutasítja.
      A helyszíni ellenőrzésről az ÉTV Kft. minden esetben jegyzőkönyvet vesz fel. Az ellenőrzés során feltárt nem megfelelőségi hiba esetén a javításról a lakóközösségnek saját költségén kell gondoskodnia, melyet követően a képviselő írásos jelzése alapján ismételt vizsgálat elvégzésére kerül sor, annak kézhezvételétől számított 15 napon belül. Eredményes helyszíni ellenőrzés esetén az ÉTV Kft. azonnal teljes körű leolvasást is végez.
       
      A megállapodás megkötése
      Az eredményes helyszíni ellenőrzést követő 15 napon belül az ÉTV Kft. köteles a háromoldalú Megállapodást (szolgáltató - bekötési vízmérő szerinti felhasználó - elkülönített vízhasználók képviselője) írásos, nyomtatott formában, a szükséges példányszámban (minimum 3 eredeti példány), aláírásával ellátva a képviselőnek
      •     - személyesen átadni,
      •     - vagy postai úton megküldeni.
       
      A szerződési ajánlatban foglaltak a szolgáltatót a Megállapodás átadását vagy kézbesítését követő 15 napig kötik. A Megállapodás ajánlati kötöttségi időben történő visszaküldése esetén a Megállapodás az ellenőrzés során leolvasott mérőállásokkal lép érvénybe, a már meglévő közszolgáltatási szerződés kiegészítő megállapodásaként.
       
      Amennyiben az ajánlati kötöttségi időn belül a Megállapodás nem kerül visszaküldésre, az nem jön létre.
       
      A Megállapodás megkötéséig a szolgáltató és az érintett elkülönített felhasználók között a már megkötött szerződések alapján történik az elszámolás. A Megállapodás megkötését követően, a helyszíni ellenőrzésen végzett teljes körű leolvasás alapján az ÉTV Kft. a bekötési vízmérőre és a mellékmérőkre elszámoló számlákat készít.
       
      A víziközmű-szolgáltatásról szóló 2011. évi CCIX. törvény 52. § (2a) bekezd. és a Víziközmű-szolgáltatásról szóló 2011. évi CCIX. törvény egyes rendelkezéseinek végrehajtásáról szóló 58/2013. (II.27) Kormányrendelet 62. § (5) bekezdésében meghatározott feltételeknek a megállapodás teljes tartalma alatt teljesülniük kell. Az ehhez szükséges intézkedéseket a felhasználó és a képviselő haladéktalanul megteszik (különösen az ún. más vízvételi helyek vízmérőinek hitelesítése és a vízmérők épségének megőrzése, minden további létesítendő vízvételi hely engedélyeztetése, ezekre mellékszolgáltatási szerződés megkötése, a bekötési vízmérőtől kezdődő csatlakozó és belső hálózati szakasz karbantartása).
       
      A feltételek teljesülésében bekövetkező bármely változást haladéktalanul be kell jelenteni a szolgáltató felé.
       
      Leolvasás, elszámolás, eltérések kezelése a Megállapodás időtartama alatt
      A szolgáltató a bekötési vízmérő és mellékvízmérők teljes körű leolvasását a közszolgáltatási és mellékszolgáltatási szerződések szerinti gyakorisággal végzi, a Megállapodásban rögzített rendszeres időpontokban. A leolvasás teljes körűsége biztosításáért a képviselő felel, a leolvasásra csak a képviselő vagy írásbeli meghatalmazottja jelenlétében kerülhet sor.
      A szolgáltatói leolvasások között, a számlákon feltüntetett diktálásra nyitva álló időpontokban érkező, a felhasználó/elkülönített vízhasználók által bediktált mérőállásokról a szolgáltató elszámoló számlát készít. Ennek hiányában részszámla készül az elmúlt 1 év átlagfogyasztási adatai alapján.
      A szolgáltatói leolvasások között a bekötési vízmérő illetve a mellékmérőkön mért összesített vízhasználat között mutatkozó különbözet, mint elfogadott mérési hiba +/- 5% mértékű.
      Ha a bekötési vízmérő, illetve elkülönített vízhasználatok összesített fogyasztásának különbözete meghaladja az elfogadott mérési hibát, a csatlakozó hálózati szakasz esetleges vízveszteségének és elszámolatlan vízvételeinek (a továbbiakban együtt: elszámolatlan vízvétel) felülvizsgálata érdekében az ÉTV Kft. a saját költségén, soron kívüli ellenőrzést végez.
      A vizsgálatra az elszámolatlan vízvételre utaló leolvasási adatok keletkezését követő 30 napon belül kell sort keríteni. Az ellenőrző vizsgálaton a lakóközösség Megállapodást aláíró képviselője és az elkülönített vízhasználók közösen biztosítják a bekötési vízmérő és a mellékvízmérők, valamint a csatlakozó hálózat egyidejű, részletes műszaki felülvizsgálatának lehetőségét.
       
      Amennyiben a leolvasási adatok keletkezésével (szolgáltatói leolvasással) egy időben ellenőrző vizsgálat is történik, - mely során a lakóközösség Megállapodást aláíró képviselője biztosítja a bekötési vízmérő és a mellékvízmérők, valamint a csatlakozó hálózat egyidejű, részletes műszaki felülvizsgálatának lehetőségét - úgy az ÉTV Kft. az ellenőrző vizsgálatot az elszámolatlan vízvételre utaló leolvasási adatok keletkezését követő 30 napon belül megtartandó helyszíni vizsgálatnak tekinti, ezért ismételt helyszíni vizsgálatot nem tart.
       
      Amennyiben az ellenőrző vizsgálaton a lakóközösség nem biztosítja a csatlakozó hálózat illetve a főmérő és az összes mellékmérő egyidejű leolvasását, ellenőrzését, úgy az ÉTV Kft. a rendelkezésére álló, a szolgáltató által leolvasott mérőállások alapján bocsátja ki a bekötési vízmérő számláját, valamint soron kívüli ellenőrzés, leolvasás költséget a lakóközösség (társasház) részére az ÉTV Kft. kiszámlázza. A mindenkor alkalmazott díjak az ÉTV Kft. honlapján (www.erdivizmuvek.hu) találhatók.
       
      A Megállapodásban rögzített elfogadott mérési hibahatárt meghaladó mérték esetén
      • - ha a kivizsgálás szabálytalanságot nem tár fel – a Megállapodásban rögzített, (+/-) 5 %-os elfogadott mérési hiba értéke feletti különbözetet a Szolgáltató jóváírja.
      • - ha az ellenőrzés során megállapításra kerül, hogy a csatlakozó, illetve házi ivóvíz hálózati szakaszon az elfogadott mérési hibát meghaladó vízfogyasztást elszámolatlan vízvétel okozta, az elszámolatlan vízvétel megszüntetéséig a bekötési vízmérő és a mellékvízmérők összesített teljes fogyasztási különbözetét az ÉTV Kft, az esedékes víziközmű-szolgáltatási számlában, egyenlő mértékben az érintett elkülönített vízhasználók részére (terhére vagy javára), valamint a soron kívüli ellenőrzés, leolvasás költséget a lakóközösség (társasház) részére kiszámlázza. Ebben az esetben a Szolgáltató az előző szolgáltatói leolvasás óta esedékes alapdíjakat a bekötési mérő vonatkozásában a főmérő szerinti felhasználó részére kiszámlázza.
       
      Az ÉTV Kft. az elfogadott mérési hibát meghaladó vízfogyasztás számlázását az elfogadott mérési hibahatáron belüli utolsó elszámolástól az elszámolatlan vízvétel megszűnéséig alkalmazhatja. Az elszámolatlan vízvétel megszüntetésének napját a lakóközösség Megállapodást aláíró képviselője 3 napon belül írásban köteles bejelenteni az ÉTV Kft. felé, aki emiatt saját költségén 5 munkanapon belül soron kívüli ellenőrzést és leolvasást végez.
       
      Felhasználói/elkülönített vízhasználói kötelességek a Megállapodás időtartama alatt
      •     - hiteles mellékvízmérő biztosítása,
      •     - a mellékvízmérő cseréjének elvégzése saját költségen,
      •     - a leolvasási gyakoriságnak megfelelő és rendkívüli leolvasások/ellenőrzések lehetőségének a biztosítása,
      •     - a szolgáltatási díj fizetési határidőre történő megfizetése,
      •     - a bekötési vízmérőt követő belső ivóvíz hálózati szakaszok és mellékvízmérők rendszeres ellenőrzése, karbantartása, a feltárt hibák javítása, a vezetékhálózatot érintő bármely műszaki beavatkozás bejelentése, az ellenőrzési lehetőség biztosítása,
      •     - a vízmérő, illetve a hitelesítő plomba megsérülése, meghibásodása esetén a szolgáltató értesítése és a javítás elvégzése,
      •     - az ellenőrzésre szolgáló szolgáltatói plombazár megsérülése esetén a szolgáltató azonnali értesítése, lehetővé téve a szolgáltató általi cserét,
      •     - a belső ivóvíz hálózatot érintő új felhasználási hely kialakítási igénye esetén annak engedélyezetése a szolgáltatóval,
      •     - az elszámolatlan vízvételezési lehetőségek kizárása,
      •     - lakossági és nem lakossági díjtarifát érintő változások azonnali bejelentése,
      •     - felhasználói és képviselet változások határidőben történő bejelentése,
      •     - az Üzletszabályzatban és a Megállapodásban foglalt egyéb kötelezettségek teljesítése.
       
      A Szolgáltató kötelessége a Megállapodás időtartama alatt
      •     - a mellékvízmérők hitelesítésének lejártáról érintettek értesítése írásban,
      •     - a mellékvízmérők cseréjének elvégzése az elkülönített vízhasználó esetleges megbízása alapján, az elkülönített vízhasználó költségére,
      •     - teljes körű leolvasás végzése a leolvasási gyakoriságnak megfelelően a Megállapodás szerint,
      •     - a bekötési vízmérő és a mellékvízmérők összesített fogyasztási különbözetének megállapítása, a különbözet külön szabályok szerinti elszámolása,
      •     - rendszeres rész-, ill. elszámoló számlázás,
      •     - a vezetékhálózatot érintő bármely műszaki beavatkozás bejelentését követően szükség szerint az esetleges ellenőrzés elvégzése,
      •     - lakossági és nem lakossági díjtarifát érintő változások átvezetése,
      •     - felhasználói és képviselet változások bejelentést követő átvezetése,
      •     - az Üzletszabályzatban és a Megállapodásban foglalt egyéb kötelezettségek teljesítése.
       
      A megállapodással rendelkező elkülönített vízhasználó fogyasztásának korlátozása, vagy előrefizetős vízmérő felszerelésével történő biztosítása
      Amennyiben a már megkötött Megállapodással rendelkező elkülönített vízhasználó
      •     - a mérésügyről szóló törvény végrehajtásra kiadott kormányrendeletben előírt határidőn belül a mellékvízmérő hitelesítésről ismételt felszólításra sem gondoskodott
      •     - három egymást követő alkalommal nem teszi lehetővé a Megállapodás szerinti időpontban a mellékvízmérő leolvasását, vagy
      •     - 60 napot meghaladó késedelembe esett,
      • az egyéb jogkövetkezmények viselése mellett tűrni köteles, hogy az ÉTV Kft. az adott felhasználási hely ivóvízfogyasztását korlátozza/felfüggessze, vagy előrefizetős ivóvízmérőt helyezzen el a mérési helyen.
       
      A megkötött megállapodás felmondásának okai:
      •     - a felek közös megegyezése,
      •     - szerződő felek bármelyikének jogszabálynak megfelelő rendes és rendkívüli felmondása,
      •     - közszolgáltatási és/vagy a mellékszolgáltatási szerződés megszűnése, határozott időre történő szerződéskötés esetén a határozott idő lejárta,
      •     - a felek közötti szerződésben rögzített egyéb megszűnési ok bekövetkezése.
      •  
      4. Számlázással kapcsolatos tudnivalók, díjszabás, számlareklamáció, hibás mérés
       
      Díjak
       
      2012. január 1-én hatályba lépett a víziközmű-szolgáltatásról szóló 2011. évi CCIX. törvény, mely a víziközmű szolgáltatások korábbi önkormányzati díjmegállapító jogkörét megszüntette. Az alaptevékenységek díja hatósági áras lett, a víziközmű-szolgáltatásért a felhasználóknak a víziközmű-szolgáltatásról szóló 2011. évi CCIX. törvény és a felhatalmazása alapján kiadott miniszteri rendelet szerint jóváhagyott díjat kell fizetnie.
      Szíves figyelmébe ajánljuk a weboldalunkon elhelyezett díj kalkulátorunkat, mely segítségével a számlája várható összegén felül a becsült díjcsökkentés mértékét is megtudhatja. A víz- és csatornadíjakat, továbbá díj kalkulátorunkat itt érheti el. További kérdése esetén kérjük, forduljon telefonos ügyfélszolgálatunkhoz.

      Rezsicsökkentés

      A rezsicsökkentések végrehajtásáról szóló 2013. évi LIV. törvény a 2013. július 1-től igénybevett szolgáltatások esetében a víziközmű-szolgáltatók által alkalmazott lakossági víz- és csatornaszolgáltatási díjak 10%-os csökkentését írta elő.
      A díjcsökkentés az ÁFÁ-t is tartalmazó egységárakra, azaz az alapdíjakra és a fogyasztással arányos díjakra (továbbá a vízterhelési díjra) egyaránt vonatkozik.

      Érintett felhasználói kör:
      •     - azon természetes személy lakossági felhasználók, akik nem folytatnak jövedelemszerző tevékenységet a felhasználási helyen, társasházak, lakásszövetkezetek, lakóközösségek,
      •     - bérlakás céljára hasznosított felhasználási helyek, ahol ugyan a Felhasználó nem lakossági felhasználó, de magánszemély bérlő használja a szolgáltatást.
      •  
      A rezsicsökkentések végrehajtásáról szóló 2013. évi LIV. törvény szerint a számla első oldalán színesben adunk összegszerű tájékoztatást a számlában számlázott fogyasztás után - a 2013. július 1-t követő elszámolási időszakra vonatkozóan a Felhasználó fizetési kötelezettségéről rezsicsökkentés nélkül. Továbbá a számlában feltűntetésre kerül az Ön megtakarítása Ft-ban a konkrét számlára vonatkozóan, és a 2013. július 1-ét követő időszakra vonatkozó göngyölt megtakarítás egyaránt.

      A fizetendő díj alapdíjból és fogyasztással arányos díjból áll.
      A víziközmű-szolgáltatásról szóló 2011. évi CCIX. törvény tartalmazza az alapdíjra és a fogyasztással arányos díjra vonatkozó rendelkezéseket.
      A rendelkezésre állási alapdíjat definíció szerint a lakossági és a közületi Felhasználók a szolgáltatási díj részeként lakásonként és elkülönített fogyasztási helyenként fizetik azért, hogy a fogyasztási helyenkénti átadási ponton a nap minden időszakában megfelelő minőségű, mennyiségű ivóvíz álljon a Felhasználó rendelkezésére. Tehát hiába nincs az adott fogyasztási helyen vízfogyasztás, a szolgáltatónak a víz vételezésének lehetőségét biztosítania kell. A szolgáltatás folyamatos biztosítása érdekében felmerült költségek forrása a fogyasztástól független alapdíj. Az alapdíj tartalmazza - a többi közműszolgáltatáshoz hasonlóan - az adott szolgáltatás, rendelkezésre állásának díját, és azt a célt szolgálja, hogy a fogyasztás mértékétől függetlenül felmerülő állandó költségek egy részét (közműrendszer fenntartása, hibaelhárítás, 24 órás ügyelet biztosítása, rendszeres vízminőség-ellenőrzés, stb.) arányosabban ossza szét a szolgáltatást folyamatosan vagy csak időszakosan igénybe vevő Felhasználók között.

      A fogyasztással arányos díjat, mint a számla másik összetevőjét - az eddig megszokott módon - az igénybevett szolgáltatás mennyisége után köbméterenként kell fizetni, amely a fogyasztás mértékével arányosan változó összeg.

      Információk a vízterhelési és talajterhelési díjról

      A 2004. január 1-jén életbe lépett 2003. évi LXXXIX. sz. törvénnyel levegő-, víz- és talajterhelési díj került bevezetésre. Ezeket összefoglaló néven környezetterhelési díjnak nevezik.

      Vízterhelési díj
      Hazánkban a teljes körű szennyvíztisztítás hiánya miatt továbbra is szennyező anyagok kerülnek élővizeinkbe. A folyamat megállítása érdekében a kormány megvizsgálta a terhelések további csökkenését célzó beruházások megvalósításának lehetőségét és döntött a vízterhelési díj fokozatos bevezetéséről. Ez a természetes környezet megóvását szorgalmazó intézkedés a "szennyező fizet" elv alapján arányos teherviselést jelent az állam és a környezethasználók között.

      A hatályos törvény értelmében a víziközmű szolgáltatók szedik be a vízterhelést előidéző Felhasználóktól a szolgáltatás árán felül, a vízdíjszámlában külön tételként megjelenő köbméterarányos díjat.

      Talajterhelési díj
      Hosszú évek óta a házi szennyvízszikkasztókon keresztül talajba szivárgó tisztítatlan szennyvíz környezetkárosító, szennyező hatású. A talajterhelési díjat azoknak kell fizetniük, akik előtt megvan a lehetőség arra, hogy a szennyvizüket a települési csatornahálózaton keresztül a tisztító telepre vezessék - azaz az ingatlanuk előtt megépült a csatorna -, de nem élnek vele.

      Talajterhelési díjat a helyi vízgazdálkodási hatósági jogkörbe tartozó szennyvízelhelyezés esetében a szolgáltatott víz mennyisége után kell fizetni, amelyet, csökkenteni kell az ivóvízvezeték meghibásodása következtében elszivárgott, illetve külön jogszabály szerint locsolási célú felhasználásra figyelembe vett vízmennyiséggel.
      A talajterhelési díjjal szeretnék a törvényalkotók ösztönözni a lakosságot a környezetkárosító szennyvízszikkasztás felszámolására, a csatornabekötések létesítésére.
      A talajterhelési díjat helyi adó formájában a helyi önkormányzatok szedik be a vízszolgáltatóktól kapott adatszolgáltatás alapján, ezért bővebb tájékoztatásért kérjük, szíveskedjék a település polgármesteri hivatalának adóirodájához fordulni.

      A számlázásunkról

      Társaságunk nagyságrendileg 45 ezer Ügyfelünknek bocsát ki számlát, lakossági Felhasználók részére jellemzően kéthavi rendszerességgel, nagyfogyasztók részére havonta. A számlázásra vonatkozóan Társaságunk Üzletszabályzatának Általános Szerződési Feltételek 8. pontjában tájékozódhat. Üzletszabályzatunkat itt tekintheti meg: http://www.erdivizmuvek.hu/uzletszabalyzat
       
      A Szolgáltató általi leolvasás várható és a bediktálás elvárt időpontja számláinkon minden esetben feltüntetésre kerül. Számlamagyarázatunk itt érhető el:
      http://erdivizmuvek.hu/hu/ugyfelszolgalat/szamlamagyarazat/

      Társaságunknál a következő módokon történhet a fogyasztásmérők leolvasása és a számlázás:
      •     - Szolgáltató által kéthavonta leolvasott, illetve Ügyfeleink által bediktált mérőállások alapján jellemzően kéthavonkénti számlázás lakossági ügyfeleink részére (csak Érd, Diósd és Tárnok településeken).
      •     - Évi egyszeri szolgáltatói leolvasás, a leolvasások között részszámlák készülnek az előző időszaki átlagfogyasztási adatok alapján - bediktált vízmérőállás alapján elszámoló számla készül. Lehetőség van negyedévente történő leolvasásra, mely a Felhasználó külön kérésére történik.  Amennyiben a fogyasztásmérő Szolgáltató általi leolvasása negyedévente történik, úgy ezek időpontja mindig a naptári negyedévek első hónapjainak (január, április, július, október) első hete.
      •     - Szolgáltató általi havi leolvasott mérőállások alapján havi számlázás (kizárólag nagyfogyasztók esetében).
      •  
      A mérőállások bediktálására az alábbi lehetőségeket biztosítjuk Önnek:
      •     - Automata mérőállás rögzítő rendszer segítségével telefonon a +36 23 521771-es számon,
      •     - Elektronikus ügyfélszolgálatunkon a www.erdivizmuvek.hu oldalon,

      Társasházi partnereinknek lehetőségük van a vízmérőállás bejelentést az ugyfelszolgalat@erdivizmuvek.hu e-mailcímünkre megküldeni.
       
      Hibás mérés

      Ha a fogyasztásmérő rendellenesen működik, nem mér, nem lehet leolvasni, vagy a hitelesítés ideje lejárt (a továbbiakban együtt: hibás mérés) a mérőeszköz adatai a számlázás alapjául nem szolgálhatnak.

      A hibás mérés időtartama:
      •     - ha a meghibásodás tényleges időpontja megállapítható, a meghibásodás időpontjától az új fogyasztásmérő felszerelésének időpontjáig terjedő időtartam,
      •     - ha a meghibásodás tényleges időpontja nem állapítható meg, a felek által közösen, becsléssel megállapított időtartam, vagy
      •     - megállapodás hiányában az utolsó mérőleolvasásától az új fogyasztásmérő felszerelésének időpontjáig eltelt időszak, de legfeljebb 12 hónap.
      •  
      A hibás méréssel érintett időszakban a számlázás alapjául szolgáló ivóvíz és szennyvíz mennyiségét az utolsó mérési hiba nélküli elszámolási időszak egy napra számított átlagfogyasztása és a hibás mérés alatt eltelt napok számának szorzataként kell meghatározni. Előzmény fogyasztási adatok hiánya esetén a Szolgáltató a Víziközmű-szolgáltatásról szóló 2011. évi CCIX. törvény egyes rendelkezéseinek végrehajtásáról szóló 58/2013. (II.27) Kormányrendelet 8. sz. melléklete által meghatározott fogyasztási adatokból indul ki.

      Az évenkénti leolvasás, részszámlázás tudnivalói
      Azokon a településeken ahol a Felhasználói igényeknek eleget téve az részszámlázás bevezetésre került, lakossági felhasználóinknak kéthavonta, vagy havi rendszerességgel kerül számla kibocsátásra. Ezeken a településeken évente egyszer történik a Szolgáltató általi vízmérő leolvasás, mely várható időpontja a számlán feltüntetésre kerül.
      Az elszámoló számlából az időközben kiállított részszámlák levonásra kerülnek.
       
      A Szolgáltató által történő évi egyszeri mérőállás leolvasások között Felhasználóink jellemzően kéthavonta részszámlát kapnak, melyben feltüntetett víz- (és csatorna) szolgáltatás mennyisége – alapesetben – az előző év 12 havi fogyasztási adatokból kalkulált kéthavi mennyiség. Amennyiben egy meghatározott időpontban (ennek elvárt időpontja a számlán feltüntetésre kerül) Ön a fogyasztásmérő állását Társaságunk felé eljuttatja (bediktálja), úgy minden esetben elszámoló számla kerül kiállításra.
       
      Tájékoztatjuk továbbá Önt, hogy 2014. évtől kezdődően, amennyiben az évi egyszeri, előre jelzett időszakban vízmérő-leolvasó munkatársunk többszöri felkeresés ellenére sem tudja a vízmérőt leolvasni, a részszámlát ugyancsak kiállítjuk és megküldjük, azonban azzal párhuzamosan felszólító levelet küldünk a Felhasználói szerződéses kötelezettség teljesítésére, és értesítjük a megismételt leolvasás várható időpontjáról.

      Amennyiben nem biztosítja vízmérő Szolgáltató általi leolvasását, úgy a közszolgáltatási szerződés felmondásra kerülhet, mely a víziközmű-szolgáltatás korlátozását/felfüggesztését vonhatja maga után!

      Számlabemutatási típusok
      Papír alapú számlánkat, és az ahhoz kapcsolódó számla magyarázatot itt (link) megtekintheti. Amennyiben további kérdése merülne fel, munkatársaink telefonos ügyfélszolgálatunkon készséggel állnak rendelkezésére. De kérdéseit felteheti írásban is akár az elektronikus ügyfélszolgálati rendszerünkön keresztül, akár az ugyfelszolgalat@erdivizmuvek.hu e-mail címünkre megküldve.
       
      Díjmentes e-számla szolgáltatásunkat a Díjnet e-számla szolgáltató rendszerének használatával veheti igénybe víz- és szennyvízelvezetési szolgáltatásban részesülő ügyfeleink (www.dijnet.hu).
      Az e-számla egy olyan, elektronikus formában kibocsátott számla, amelyen pontosan azok az adatok szerepelnek, mint az eddigi papír alapú, kinyomtatott számlán, és épp olyan hiteles is, ezt garantálja a jogszabály szerinti elektronikus aláírás és az időbélyegző.


      Az e-számla előnyei:
      •     - Számláit az interneten keresztül bármikor és bárhol megtekintheti, és gondoskodhat azok kifizetéséről.
      •     - A számlák a kiállításuk után azonnal az Ön rendelkezésére állnak, valamint a számlák érkezéséről e-mailben értesítést küldünk.
      •     - Nem kell a postán a csekkel sorban állnia, a számlákat és az igazolószelvényeket őriznie.
      •     - Korábbi számláit könnyen visszakeresheti, hiszen ezeket rendezett formában 18 hónapig az interneten elérhetővé tesszük.
      •     - Az adatkapcsolat biztonságos 128 bites SSL titkosítással védett környezetben történik.
      •     - Az elektronikus formában megjelenő számlák esetében nem csak a tárolás, a megőrzés, a visszakeresés lesz egyszerűbb, de a kevesebb papírfelhasználással környezetünket is óvjuk.
      •     - Az e-számla szolgáltatás ingyenes.
      •  
      A regisztráció menetéről és az e-számláról bővebben itt tájékozódhat.

      A hatályos jogszabályok szerint a számla eljuttatásáról oly módon kell gondoskodnunk, hogy a számla kiegyenlítésére Önnek a kézhezvételtől legalább 8 nap álljon rendelkezésére. A számla késedelmes kézhez vétele azonban nem mentesíti a Felhasználót a fizetési kötelezettsége alól.
      A kézbesítésre vonatkozó részletes tájékoztatást Társaságunk Üzletszabályzatának 4. pontja tartalmazza. Üzletszabályzatunkat itt tekintheti meg.
       
      Számla késedelmes kézhezvétele esetén
      Amennyiben aktuális számláját nem kapta kézhez, kérjük, azt jelezze telefonos ügyfélszolgálati munkatársainknak, elektronikus ügyfélszolgálati rendszerünkön keresztül, vagy elektronikus levél formájában az ugyfelszolgalat@erdivizmuvek.hu e-mail címünkre megküldve.
       
      Tájékoztatjuk, hogy ha önhibáján kívül eső okokból (pl. késedelmes kézbesítés esetén) késedelembe esne a számla befizetésével, úgy Társaságunk a számla rendezésére egy pótbefizetési határidő biztosítása mellett kamatmentes befizetési lehetőséget biztosít.

      Számlakifogás
      Felhasználó a számla kézhezvételét követően kifogással élhet az ÉTV Kft-nél. A kifogás bejelentésének a számla kiegyenlítésére akkor van halasztó hatálya, ha azt a felhasználó a fizetési határidő lejártát megelőzően közölte, és a számlán feltüntetett mennyiség alapján számított havi fogyasztás az előző 12 hónap havi átlagfogyasztásának 150 százalékát meghaladja.

      Az ÉTV Kft. köteles a számlakifogást kivizsgálni, és a kifogás közlésétől számított 15 napon belül álláspontjáról a felhasználót írásban értesíteni.
      Ha a számlakifogás benyújtása esetében a fenti, halasztó hatály feltételei nem teljesülnek, úgy a számlareklamáció benyújtásától függetlenül a Felhasználónak a megkifogásolt számlát a fizetési határidőn belül meg kell fizetnie.

      Ha a számlakifogás halasztó hatályúnak minősül, de a kifogást az ÉTV Kft. elutasítja, úgy az elutasítást követően az eredeti (megreklamált, de nem módosított) számlát a válaszlevelünk kézhezvételét követő 8 napon belül késedelmi kamat nélkül fizetheti meg a Felhasználó.
       
      Számlamásolatok díja
      Társaságunknál a számlamásolatok kiadása első ízben mindig díjmentes. Amennyiben rendkívüli iratmásolatra, továbbá nem formanyomtatványon kezelhető, az ügyfélszolgálati iroda által használt igazolásra van szüksége, úgy adatszolgáltatási díj fizetendő. Az aktuális díjakról kérjük, tájékozódjon telefonos ügyfélszolgálatunkon vagy weboldalunkon.
       
      Elektronikus ügyfélszolgálatunkon elérhető lehetőségek a számlázáshoz kapcsolódóan
      Regisztrált felhasználóként elektronikus ügyfélszolgálati rendszerünkön keresztül korábbi számláit is megtekintheti. Továbbá lehetősége van a fizetési mód (csekkes, egyéni átutalás, csoportos beszedés) megváltoztatására, így időt megtakarítva nem kell ügyfélszolgálati irodánkat felkeresnie.
       
      Amennyiben az Ön ingatlana olyan településen található, ahol évi egyszeri leolvasás és részszámlázás került bevezetésre, és a számlázott általány mennyiségét szeretné megnövelni, illetve csökkenteni, úgy erre – és rendkívüli elszámolásra is - lehetőséget biztosítunk.
       
      További kényelmi szolgáltatásunk, hogy regisztrált ügyfélként lehetősége van elektronikus ügyfélszolgálatukon keresztül változtatást kezdeményezni a számlázás módjára vonatkozóan.
      Abban az esetben, ha nem felel meg Önnek a számlázott átalány mennyiség, mivel a tényleges fogyasztás alapján szeretné, ha számláját elkészítenénk, úgy kezdeményezheti a diktálásra történő áttérést. A számlázási mód váltáskor minden esetben elszámoló számlát készít Társaságunk, így szükséges az aktuális vízmérőállás biztosítása is.
       
      A fent leírt lehetőségek igénybevételéhez kérjük, látogassa meg honlapunkat az alábbi elérhetőségen: www.erdivizmuvek.hu/eugyfelszolgalat/


      5. Számlabefizetés
       
      Számláink befizetésére azok keltétől számított 15 napon belül van lehetősége, késedelmi kamat felszámítása nélkül.
      A társaságunk által kibocsátott számlák kiegyenlítésére több lehetőséget biztosítunk:
       
      Csoportos beszedési megbízás
      A számlakifizetés legkényelmesebb módja, amikor Ügyfeleink megbízást adnak a számlavezető bankjuknak, hogy a Szolgáltató számláinak ellenértékét Társaságunk a bankszámláról rendszeresen leemelje. Csoportos beszedési megbízást a bankjánál adhat. Megjelölhető egy felső értékhatár is, ameddig a számlák kiegyenlítését Ön engedélyezi a bank számára.
       
      Amennyiben csoportos beszedési megbízással kívánja vízdíjszámláit kiegyenlíteni, kérjük a számlavezető pénzintézeténél a megbízásában az alábbi adatokat megadni szíveskedjék.
      Jogosult neve: Érd és Térsége Víziközmű Kft.
      Jogosult azonosítója: A10819067
      Fogyasztóazonosító: a számlán található 9 jegyű felhasználói azonosító szám
       
      A számlavezető pénzintézethez eljuttatandó formanyomtatványunkat itt érheti el:
      http://www.erdivizmuvek.hu/ugyfelszolgalat/letoltheto_dokumentumok/
       
      Banki eseti átutalás
      Lehetősége van eseti banki átutalással is rendezni a számla ellenértékét.
      Bankszámlaszámunk: 10102244-58172900-01000001 (Budapest Bank)
      Átutalásnál kérjük, minden esetben tüntesse fel a közleményben a 9 jegyű felhasználó azonosító számot illetve a számla sorszámát!
      Amennyiben átutalásában nem adja meg a számla sorszámát, úgy a beérkezett összeget a legrégebbi ki nem fizetett számlájának teljesítésére számoljuk el.
       
      iCsekk QR kódos befizetés
      iCsekk alkalmazással gyorsan és egyszerűen kifizetheti számláját! Ehhez töltse le Android, vagy iPhone készülékére az alkalmazást és regisztrálja bankkártyáját, majd olvassa be a számla végén található QR kódot!
      További információk: www.erdivizmuvek.hu/icsekk és www.icsekk.hu
       
      Bankkártyás számlakiegyenlítés a Díjnet Zrt rendszerén keresztül
      Amennyiben Ön az e-számla mellett döntött, a www.dijnet.hu weboldalra belépve számláit bankkártyával is könnyedén kiegyenlítheti.
      További információk: www.erdivizmuvek.hu/eszamla
       
      Készpénzes díjbeszedés a felhasználási helyen
      A fogyatékkal élő védendő felhasználók nyilvántartásában szereplő lakossági felhasználó kérelmezheti a számla ellenértékének a felhasználási helyen történő kiegyenlítését. Ennek időpontja kizárólag az ügyfélszolgálati iroda nyitva tartási idejében lehetséges, és a pontos időpontról előzetesen a Felhasználó és az ÉTV Kft. telefonos egyeztetést folytatnak le. A számla nem készpénzes fizetési móddal kerül kiállításra, a számla befizetését a helyszínen aláírt készpénz átvételi elismervény igazolja.
       
      Természetesen készpénzzel illetve bankkártyával is kiegyenlítheti számláját személyesen, Érd, Felső u. 2. szám alatti ügyfélszolgálati irodánkban, nyitvatartási időben.
       
      Kérjük, fordítson figyelmet a vízdíjszámla határidőben történő kiegyenlítésére!
      A fizetési határidőt a számla első oldalát helyzetük el, késedelmes befizetés esetén a szolgáltató jogosult a Ptk. szerinti késedelmi kamat felszámítására.
       
      A fizetési módot legegyszerűbben elektronikus ügyfélszolgálatunkon módosíthatja, ahol jelenlegi folyószámla egyenlegét is megtekintheti!
      További információk: www.erdivizmuvek.hu/eugyfelszolgalat/
       
      6. Fizetéskönnyítési megoldások, védendő felhasználók
       
      Fizetési halasztás
      Amennyiben számlája pénzügyi rendezése nehézséget okoz Önnek, lehetősége van arra, hogy fennálló díjtartozását fizetési határidőt követően teljesítse, amennyiben erre irányuló kérelmét Társaságunkhoz eljuttatja. Kérelme elbírálásra kerül, majd ennek eredményéről írásban értesítjük.

      Részletfizetés
      Amennyiben fizetési nehézségei miatt felhalmozott díjtartozásának, vagy nagyobb összegű számlájának kiegyenlítését egy összegben nem tudja vállalni, kérheti a díjhátraléka részletekben történő megfizetését. Kérelmének jóváhagyása esetén Társaságunk elkészíti a részletfizetési megállapodást, mely a mindkét fél által történő aláírást és a Szolgáltató példányának visszaérkezését követően lép érvénybe. Részletfizetés naptári évenként egyszer kérhető.
      Amennyiben bármely részlet határidőre történő befizetését elmulasztja, a fennmaradó tartozása azonnali egy összegben esedékessé válik a költségekkel és késedelmi kamatokkal együtt, illetve újabb részletfizetési kérelme automatikusan elutasításra kerül. A részletek fizetése mellett a mindenkor esedékes számlákat is ki kell egyenlítenie.

      Részletfizetési lehetőség iránti kérelmét személyesen, telefonos ügyfélszolgálatunkon vagy akár már elektronikus ügyfélszolgálatunkon keresztül is eljuttathatja hozzánk: www.erdivizmuvek.hu/eugyfelszolgalat/
       
      Igénybe vehető támogatások
      A helyi Önkormányzatoknál működő családsegítő szolgálatnál lehetősége van adósságkezelési támogatás igénybevételére (a támogatási forma településenként eltérhet). Az adósságkezelés célja, hogy az igénybevevőket segítse díjhátralékuk (lakhatási költségek körébe tartozó közüzemi díjtartozás) csökkentésében és - lehetőség szerint - azok megszűntetésében.
      Az adósság rendezéséhez többféle támogatás vehető igénybe melyeket a mindenkor hatályos helyi rendeletek szabályoznak. A támogatások igényléséhez mindig a családsegítő szolgálattal való szoros együttműködés szükséges.
       
      Fizetési kedvezmények szociálisan rászoruló védendő felhasználók esetében
      A szociálisan rászoruló védendő felhasználó 12 naptári hónapon belül egy alkalommal részletfizetési kedvezményt vagy fizetési haladékot kérhet. Erre a szociálisan rászoruló felhasználó figyelmét az ÉTV Kft. a fizetési felszólításban felhívja, egyúttal tájékoztatja a szociálisan rászorulót a részletfizetés, illetve a fizetési haladék leghosszabb igénybe vehető időtartamáról és a tervezett fizetési ütemezésről.
      Részletfizetési kedvezmény és fizetési haladék csak olyan szociálisan rászoruló felhasználót illet meg, aki vállalja, hogy a részletfizetés, fizetési haladék igénybevételének időtartama alatt igénybe vett víziközmű-szolgáltatás díját és a tartozás részösszegeit, illetve a tartozás halasztott összegét a víziközmű-szolgáltató által méltányosan megállapított, határidőben és ütemezésben kiegyenlíti.
      Az ÉTV Kft. a szociálisan rászoruló felhasználó fizetési kedvezményre vonatkozó kérelmét 15 napon belül megválaszolja.
      Amennyiben a szociálisan rászoruló Felhasználó a részletfizetési, illetve fizetési haladékra vonatkozó megállapodás feltételeit megszegi, a víziközmű-szolgáltató jogosult a részletfizetésre, illetve fizetési haladékra vonatkozó megállapodás azonnali hatályú felmondására. A részletfizetés, fizetési haladék időtartama alatt a kedvezménnyel érintett díjfizetési kötelezettség vonatkozásában a felhasználót kamat- és kötbérfizetési kötelezettség nem terheli.
      A részletfizetés időtartama az igénylést megelőző 12 hónapban számlázott csatornadíj használatból számított:
      • 1 havi átlagfogyasztás ellenértékét meg nem haladó tartozás esetén legalább két hónap,
      • 3 havi átlagfogyasztás ellenértékét meg nem haladó tartozás esetén legalább öt hónap,
      • 3 havi átlagfogyasztást meghaladó tartozás esetén legalább hat hónap.
      A fizetési haladék időtartama legfeljebb 60 nap, különös méltánylást érdemlő esetben 90 nap. A részletfizetés, fizetési haladék tekintetében a fentiektől - a szociálisan rászoruló felhasználó javára – az ÉTV Kft. eltérhet.

      Védendő Felhasználói kedvezmények
       
      A víziközmű-szolgáltatási jogszabályok a legnehezebb helyzetben lévő lakossági Felhasználókat védelem alá helyezik. Ez azt jelenti, hogy a védendő felhasználók jogosultak bizonyos kedvezményekre, szolgáltatásokra, melyek azonban a víz- és csatornaszolgáltatás díját nem érintik. A védendő felhasználók a kedvezményeket és szolgáltatásokat csak egy felhasználási helyen vehetik igénybe.
      A védendő felhasználók a védelemre jogosító, jogszabályban meghatározott tulajdonságuk alapján szociálisan rászoruló vagy fogyatékkal élő felhasználóként részesülhetnek a víziközmű-szolgáltató által nyújtott, jogszabályban részletesen meghatározott kedvezményben.
      Az igénybevételre vonatkozó részletes szabályokat a Víziközmű-szolgáltatásról szóló 2011. évi CCIX. törvény egyes rendelkezéseinek végrehajtásáról szóló 58/2013. (II.27) Kormányrendelet határozza meg.
      A védendő felhasználók nyilvántartásába történő felvételt Önnek kell kérnie a honlapunkon elérhető adatlap kitöltésével és a rászorultságot igazoló eredeti iratok bemutatásával az igazolás kiállításától számított 30 napon belül az ÉTV Kft. ügyfélszolgálati irodájában. A 30 nap elteltét követően új igazolást kell kérnie. A védendő felhasználói körbe tartozás igazolására az Ön kérelmére a jegyző igazolja, hogy életvitelszerűen tartózkodik a kérelemben megjelölt felhasználási helyen, a védendő felhasználói státuszra jogosító ellátást megállapító szerv, hogy a kérelem benyújtásakor Ön részesül az adott ellátásban.
       
      Szociálisan rászoruló védendő felhasználók
      Szociálisan rászoruló felhasználónak azt a természetes személyt kell tekinteni, aki, vagy akinek a háztartásában élő személy:
      a) a szociális igazgatásról és szociális ellátásokról szóló 1993. évi III. törvény (a továbbiakban: Szoctv.) 32/B. §-a szerinti időskorúak járadékában részesül,
      b) a Szoctv. 33. §-a szerinti aktív korúak ellátására jogosult,
      c) a Szoctv. 38. §-a szerinti lakásfenntartási támogatásban részesül,
      d) a Szoctv. 40–44. §-a szerinti ápolási díjban részesül,
      e) a gyermekek védelméről és a gyámügyi igazgatásról szóló 1997. évi XXXI. törvény (a továbbiakban: Gyvt.) 19. §-a szerinti rendszeres gyermekvédelmi kedvezményben részesül,
      f) a Gyvt. 25. §-a szerinti otthonteremtési támogatásban részesült, a támogatás megállapításától számított 3 éven keresztül,
      g) a Gyvt. 54. §-a szerinti nevelőszülő, aki saját háztartásában neveli a gondozásába helyezett átmeneti vagy tartós nevelésbe vett gyermeket, vagy
      h) a hitelszerződésből eredő kötelezettségeiknek eleget tenni nem tudó természetes személyek lakhatásának biztosításáról szóló törvény alapján a Nemzeti Eszközkezelővel bérleti jogviszonyban áll.
      Amennyiben Ön szociális helyzete alapján rászoruló Felhasználónak minősül, kedvezményként 12 naptári hónapon belül egy alkalommal részletfizetésre és fizetési halasztás igénybevételére jogosult.
      Részletfizetési kedvezmény és fizetési haladék Önt akkor illeti meg, ha vállalja, hogy a részletfizetés, fizetési haladék igénybevételének időtartama alatt igénybe vett víziközmű-szolgáltatás díját és a tartozás részösszegeit, illetve a tartozás halasztott összegét a vízközmű-szolgáltató által méltányosan megállapított, határidőben és ütemezésben kiegyenlíti.
      Ha a részletfizetési, illetve fizetési haladékra vonatkozó megállapodás feltételeit megszegi, a víziközmű-szolgáltató jogosult a részletfizetésre, illetve fizetési haladékra vonatkozó megállapodás azonnali hatályú felmondására. A részletfizetés, fizetési haladék időtartama alatt a kedvezménnyel érintett díjfizetési kötelezettség vonatkozásában kamat- és kötbérfizetési kötelezettség Önt nem terheli.
       
      A részletfizetés időtartama az igénylést megelőző 12 hónapban számlázott ivóvíz felhasználásból számított:
      - egy havi átlagfogyasztás ellenértékét meg nem haladó tartozás esetén legalább két hónap,
      - 3 havi átlagfogyasztás ellenértékét meg nem haladó tartozás esetén legalább öt hónap,
      - 3 havi átlagfogyasztást meghaladó tartozás esetén legalább hat hónap.
       
      A fizetési haladék időtartama legfeljebb 60 nap, különös méltánylást érdemlő esetben 90 nap.
      A részletfizetés, fizetési haladék tekintetében a fentiektől - a szociálisan rászoruló felhasználó javára – az ÉTV Kft. eltérhet.
       
      Fogyatékkal élő védendő felhasználók
      A fogyatékkal élő védendő felhasználót különösen a méréssel, a leolvasással, a számlázással és a díjfizetési módokkal kapcsolatosan igényeinek megfelelő, különleges bánásmódban kell részesíteni.
      A fogyatékkal élő lakossági felhasználó a védendő felhasználók nyilvántartásába történő felvételére való jogosultságát
      a) a Víziközmű-szolgáltatásról szóló 2011. évi CCIX. törvény egyes rendelkezéseinek végrehajtásáról szóló 58/2013. (II.27) Kormányrendelet 10. melléklet A) része szerinti, 30 napnál nem régebbi, kitöltött és aláírt nyomtatvány benyújtásával, és
      b) ha
      ba) vakok személyi járadékában részesül, a juttatást megállapító vagy folyósító szerv által kiadott, a jogosultság fennállását igazoló, 30 napnál nem régebbi határozat vagy igazolás eredeti példányának bemutatásával, vagy a Víziközmű-szolgáltatásról szóló 2011. évi CCIX. törvény egyes rendelkezéseinek végrehajtásáról szóló 58/2013. (II.27) Kormányrendelet 10. melléklet B) része szerinti, 30 napnál nem régebbi, kitöltött és aláírt nyomtatvány benyújtásával;
      bb) fogyatékossági támogatásban részesül, a juttatást megállapító vagy folyósító szerv által kiadott, a jogosultság fennállását igazoló, 30 napnál nem régebbi határozat vagy igazolás eredeti példányának bemutatásával, vagy a Víziközmű-szolgáltatásról szóló 2011. évi CCIX. törvény egyes rendelkezéseinek végrehajtásáról szóló 58/2013. (II.27) Kormányrendelet 10. melléklet B) és C) része szerinti, 30 napnál nem régebbi, kitöltött és aláírt nyomtatvány benyújtásával; vagy
      bc) a víziközmű-szolgáltatás megszüntetése, felfüggesztése a lakossági felhasználó vagy a vele közös háztartásban élő személy életét vagy egészségét közvetlenül veszélyezteti, a 10. melléklet C) része szerinti, 30 napnál nem régebbi, kitöltött és aláírt nyomtatvány benyújtásával igazolhatja.
       
      A fogyatékosság jellegét, amely a fogyatékkal élő felhasználót alkalmatlanná teszi a fogyasztásmérő leolvasására, a mérőállás közlésére, a számlaolvasásra, vagy a számla felhasználási helyen kívüli, készpénzes fizetéstől eltérő kiegyenlítésére, továbbá az fenti bekezdés b) pont bc) alpontjának esetleges fennállását a kezelőorvos, ennek hiányában a háziorvos igazolja a Víziközmű-szolgáltatásról szóló 2011. évi CCIX. törvény egyes rendelkezéseinek végrehajtásáról szóló 58/2013. (II.27) Kormányrendelet 10. melléklet C) része szerinti nyomtatvány kitöltésével. Ha a rehabilitációs szakigazgatási szerv, a Nemzeti Rehabilitációs és Szociális Hivatal szakvéleményezési hatásköre az érintettre kiterjed, a kezelőorvos és a háziorvos a Víziközmű-szolgáltatásról szóló 2011. évi CCIX. törvény egyes rendelkezéseinek végrehajtásáról szóló 58/2013. (II.27) Kormányrendelet 10. melléklet C) része szerinti nyomtatványt e szerv szakvéleménye alapján tölti ki.
      A víziközmű-szolgáltató a fogyatékkal élő felhasználót a rászorultság igazolását követő 8 napon belül nyilvántartásba veszi, és a nyilvántartásba vételről a felhasználót további 8 napon belül írásban tájékoztatja.
      A vakok személyi járadékában vagy fogyatékossági támogatásban részesülő személyt, mint fogyatékkal élő felhasználót nem kell személyes körülményeinek megfelelő, különleges bánásmódban részesíteni, ha vele együtt olyan nagykorú személy él, aki nem fogyatékkal élő felhasználó.
      Az fenti bekezdés b) pont bc) alpontja szerinti körbe tartozó, a felhasználóval egy háztartásban élő fogyatékkal élő személyre tekintettel, a fogyatékkal élőnek nem minősülő felhasználó is kérheti a fogyatékkal élő személyek nyilvántartásába történő felvételét, de ugyanazon fogyatékkal élő személyre tekintettel csak egy felhasználó egy felhasználási hely vonatkozásában szerepelhet a nyilvántartásban jogosultként.
       
      Az fenti bekezdés b) pont ba) és bb) alpontja szerinti körbe tartozó fogyatékkal élő felhasználót megillető különleges bánásmód:
      a) havi (időközi) mérőleolvasás a felhasználási helyen,
      b) készpénzben történő számlakiegyenlítés a felhasználási helyen,
      c) a számla értelmezéséhez az érintett víziközmű-szolgáltató üzletszabályzata szerint nyújtott egyedi segítség (helyszíni számlamagyarázat, számlafordíttatás),
      d) helyszíni (otthoni) ügyintézés lehetősége.
       
      Amennyiben a fogyatékkal élő védendő Felhasználó a Víziközmű-szolgáltatásról szóló 2011. évi CCIX. törvény egyes rendelkezéseinek végrehajtásáról szóló 58/2013. (II.27) Kormányrendelet 10. mellékletének benyújtásával, megfelelően kitöltött és aláírt formában igazolja, hogy a víziközmű-szolgáltatás megszüntetése, felfüggesztése a Felhasználó vagy a vele közös háztartásban élő személy életét vagy egészségét közvetlenül veszélyezteti, úgy díjtartozás esetén a Szolgáltató a közüzemi ivóvíz-szolgáltatás felfüggesztését vagy korlátozását a felhasználási helyen nem foganatosítja.
       
      A védendő felhasználók nyilvántartásba vételéhez szükséges adatlapok, ill. azok kitöltési útmutatója honlapunkról letölthetőek (http://erdivizmuvek.hu/ugyfelszolgalat/letoltheto_dokumentumok/) illetve ügyfélszolgálati irodáinkon vagy telefonos ügyfélszolgálatunkon keresztül is díjmentesen igényelhetőek.
       
       
      7. Szolgáltatáskorlátozás, behajtás

      Fizetési felszólítás, késedelmi kamat
      Amennyiben fizetési határidőn belül nem tesz eleget fizetési kötelezettségének, Társaságunk fizetési emlékeztetőt küld készpénzátutalási megbízással (postai sárga csekk), mely segítéségével a fennálló díjtartozását egy összegben rendezheti. A késedelmes napokra a 2013. évi V. törvény (Ptk.) szerinti késedelmi kamatot számítjuk a vízdíjszámlán feltüntetett fizetési határidőt követő első naptól kezdődően a tartozás kiegyenlítésének napjáig.
       
      Ivóvíz-szolgáltatás korlátozása vagy felfüggesztése
      A Szolgáltató élhet annak lehetőségével, hogy kétszeri igazolt felszólítást követően (tértivevényes levélben ivóvíz-szolgáltatáskorlátozás előtti fizetési felszólítás) a felhasználási helyen a vízszolgáltatást korlátozza vagy felfüggessze. Erre akkor kerülhet sor, ha a megküldött fizetési felszólításunk kézhezvételét követően sem rendezi díjtartozását, illetve nem élt a fizetéskönnyítési lehetőségekkel.
       
      Lakossági Felhasználók esetében a vonatkozó jogszabályok alapján díjtartozás miatt az előző pontban ismertetett lakossági eljárás eredménytelensége esetén az előre egyeztetett időpontban intézkedünk az ivóvíz-szolgáltatás korlátozásáról, a jogszabályi előírások megléte esetén felfüggesztés is történhet. Korlátozás ill. felfüggesztés esetén a közegészségügyi követelmények teljesítéséhez szükséges ivóvízellátást biztosítjuk, mely legalább 20 liter/fő/nap mennyiséget jelent.
      A fenti ivóvíz mennyiséget leggyakrabban csökkentett víznyomással (korlátozás esetén), illetve palackos vagy zacskós vízzel, ill. közkútról (felfüggesztés esetén) biztosítjuk.
      Nem lakossági Felhasználók esetében előre jelzett időpontban a közüzemi ivóvíz-szolgáltatást felfüggeszti és a közszolgáltatási szerződést felmondja.

      A befizetés megtörténtét igazoló bizonylatot legkésőbb az értesítésben szereplő szolgáltatáskorlátozás várható időpontját megelőző munkanapon délelőtt 10 óráig kell Társaságunk fax, vagy e-mail elérhetőségeire elküldenie. Amennyiben a befizetés tényét a személyes felkeresése alkalmával munkatársainknak igazolja, úgy a mindenkor érvényes díjszabás alapján kiszállási díj megfizetése is esedékessé válik.
       
      Amennyiben az ivóvíz-szolgáltatás korlátozásának bevezetése elkerülhetetlen, Ügyfelünk együttműködése esetén a korlátozás vízmérő aknában történik. Együttműködés hiányában közterületen végezzük el a munkálatokat a gerincvezetéken történő korlátozással/ leválasztással, ebben az esetben a helyreállítás költsége jelentősen magasabb. Amennyiben a munkálatok elvégzése során a szilárd burkolat bontása elengedhetetlen, a burkolat-helyreállítási díj megfizetése is esedékessé válik, mely tovább növeli a költségeket.
       
      Amennyiben a fogyatékkal élő védendő Felhasználó a Víziközmű-szolgáltatásról szóló 2011. évi CCIX. törvény egyes rendelkezéseinek végrehajtásáról szóló 58/2013. (II.27) Kormányrendelet 10. mellékletének benyújtásával, megfelelően kitöltött és aláírt formában igazolja, hogy a víziközmű-szolgáltatás megszüntetése, felfüggesztése a Felhasználó vagy a vele közös háztartásban élő személy életét vagy egészségét közvetlenül veszélyezteti, úgy díjtartozás esetén a Szolgáltató a közüzemi ivóvíz-szolgáltatás felfüggesztését vagy korlátozását a felhasználási helyen nem foganatosítja.
       
      A vízkorlátozással és annak helyreállításával kapcsolatosan felmerült költségeit az ÉTV Kft. a vonatkozó jogszabályok alapján a Felhasználóra hárítja. A szolgáltatás helyreállítása csak a tartozás maradéktalan megfizetése vagy egyedi elbírálás esetén a részletfizetési megállapodás megkötése után lehetséges.

      Mellékszolgáltatási szerződés felmondása
      Amennyiben Ön mellékvízmérővel rendelkezik, a megkötött mellékszolgáltatási szerződése a fizetési késedelem miatt kezdeményezett fizetési meghagyás kibocsátását követő 15 napos határidővel felmondásra kerül, amennyiben díjtartozása rendezése ügyében felszólításunk ellenére nem intézkedik. A mellékszolgáltatási szerződés felmondásáról Társaságunk a szerződés felmondásával egyidejűleg tájékoztatja a bekötési vízmérő szerinti Felhasználót, valamint a megbízott képviselőt. (Egy adott bekötési vízmérőhöz tartozó, mellékszolgáltatási szerződéssel rendelkező elkülönített vízhasználók által teljes bizonyító erejű magánokiratban meghatalmazott személy, aki képviseletükben eljár, ha az nem a bekötési vízmérő szerinti felhasználó.)
       
      A mellékszolgáltatási szerződés felmondását követően az Ön elkülönített felhasználói helyen működő mellékvízmérőjén mért fogyasztást figyelmen kívül hagyjuk, az elkülönült felhasználói helyre fizetendő alapdíjakat a bekötési vízmérőre kibocsátott számlában érvényesítjük.
      Amennyiben a díjtartozást a bekötési vízmérő szerinti Felhasználó/Lakóközösség sem rendezi ivó-vízszolgáltatás korlátozását a Szolgáltató a bekötési vízmérőnél elvégzi. 


      Jogi eljárás
      Amennyiben nem intézkedik a díjtartozás rendezése érdekében, követelésünket Társaságunk jogi képviselőjének átadjuk, hogy a kintlévőségünk mielőbbi megtérülése érdekében bírósági úton eljárjon. Jogi képviselő fizetési meghagyásos eljárást kezdeményez, majd ezt követően nem teljesítés esetén gondoskodik a végrehajtási eljárás megindításáról, amely végső esetben akár az ingatlan árverésen történő értékesítéséhez és egyéb szankciókhoz is vezethet.
       
      Amennyiben az előző pontban részletezett jogi eljárás megindítására sor kerül, további költségek merülnek fel, melynek megfizetése az adóst terhelik. Ilyenek pl.: a fizetési meghagyás megindításával összefüggő díj, jogtanácsosi munkadíj, végrehajtási eljárás megindításával kapcsolatban felmerült díj, végrehajtónak fizetendő díjak, költségek, jutalékok, adatszolgáltatások díjai.
       
      8. Műszaki ügyintézés, locsolási kedvezmény, a szolgáltatás megszüntetése
       
      Vízbekötés
      Bővebb információkért kérjük, olvassa el az ivóvízbekötéssel kapcsolatos tájékoztatónkat.
      Elérhetősége: http://www.erdivizmuvek.hu/ugyfelszolgalat/letoltheto_dokumentumok/
       
      Csatornabekötés
      Bővebb információkért kérjük, olvassa el a csatornarákötéssel kapcsolatos tájékoztatónkat.
      Elérhetősége: http://www.erdivizmuvek.hu/ugyfelszolgalat/letoltheto_dokumentumok/

      Nyári locsolási kedvezmény, locsolási célú vízmérő létesítése
      A vonatkozó jogszabályok szerint a szennyvízelvezetési helyről a szennyvízelvezető műbe kerülő szennyvíz mennyisége méréssel (szennyvízmennyiség mérő beépítésével) - mérés hiányában pedig az adott helyen fogyasztott vízmennyiség alapulvételével állapítható meg. Azaz amennyiben a szennyvízmennyiséget külön nem mérik, az elfogyasztott vízmennyiség alapján kell megfizetnie a szennyvízdíjat.
       
      Nem veszi figyelembe az ÉTV Kft. a szennyvíz mennyiségének meghatározásánál az elkülönített mérés hiányában, házikert öntözéséhez kizárólag május 1-jétől szeptember 30-ig terjedő időszakban felhasznált, az elszámolás alapjául szolgáló ivóvízfogyasztás 10 százalékát elérő vízmennyiséget, amennyiben azt a lakossági Felhasználó – az ellenőrzés lehetőségének előzetes értesítés mellőzésével történő felajánlásával – kéri. Az ÉTV Kft. e csatornadíj kedvezményt mennyiségi korrekció útján biztosítja.
      A jogszabályi környezet változása miatt a fenti kedvezményt 2016. évtől már igényelni kell, 2015. évben és az azt megelőző időszakban a kedvezményt igénylés nélkül biztosította az ÉTV Kft. minden lakossági Felhasználónak.
       
      Legkésőbb 2016. február 28-ig a már szerződött lakossági Felhasználók részére az ÉTV Kft. az elkülönített mérés nélküli, locsolási csatornadíj kedvezmény vonatkozásában igénylőlapot juttatott el postai úton. A locsolási csatornadíj kedvezményre jogosító igénylőlap Társaságunk részére történő visszaküldésének határideje 2016. április 15. volt, mely beérkezése esetén az ÉTV Kft. a kedvezményt 2016. május 1-től biztosítja.
       
      Amennyiben az igénylőlap 2016. április 15. után érkezett be az ÉTV Kft-hez, úgy az elkülönített mérés nélküli, locsolási csatornadíj kedvezményt a soron következő elszámolási periódusban biztosítjuk a Felhasználó részére, a korábbi periódusra elmaradt locsolási kedvezmény visszamenőlegesen nem érvényesíthető.
      Új felhasználó esetében az igénylési lehetőség a közszolgáltatási vagy mellékszolgáltatási szerződéskötéskor is lehetséges.
       
      Az elkülönült mérés nélküli, locsolási csatornadíj kedvezmény igénylésének feltételei:
      •     - Írásos igénylés beérkezése a Szolgáltatónak adott év április 15-ig azzal, hogy Felhasználó lehetőséget biztosít Szolgáltatónak, hogy     - az igénybevétel feltételeit előzetes értesítés nélkül ellenőrizze.
      •     - A Felhasználó víziközműből szolgáltatott ivóvizet használ locsolás céljára, és nincs külön mérője a locsolási víz elszámolására.
      •     - A felhasználási helyen hiteles bekötési vagy mellékvízmérő működik.
      •     - Igénylő rendelkezik az ÉTV Kft-vel kötött érvényes, közszolgáltatási vagy mellékszolgáltatási szerződéssel.
      •     - A Felhasználó házikerttel (az ingatlan egybefüggő, beépítetlen, legfeljebb 2000 négyzetméter alapterületű kerthasználatú területrésze, amelyen nem üzletszerű gazdálkodási tevékenység valósul meg) rendelkezik. Ennek tényét Felhasználó a nyilatkozatban aláírásával igazolja
       
      A kérelmet nem szükséges évente meghosszabbítani, a kedvezményt a közszolgáltatási vagy mellékszolgáltatási szerződés tartama alatt az ÉTV Kft. folyamatosan biztosítja.
       
      Felhasználói mérőállás diktálás hiányában a Szolgáltató arányosítással állapítja meg az fenti időpontokban a kedvezmény alapjául szolgáló kezdő és záró időpont mérőállásait, az arányosítással megállapított mérőállástól kerül a kedvezmény alkalmazásra az arányosítással megbecsült mérőállásig, soron kívüli szolgáltatói mérőleolvasást az ÉTV Kft. az elkülönített mérés nélküli, locsolási csatornadíj kedvezmény okán nem végez.
       
      A részletes tájékoztató és igénylőlap itt érhető el:
      http://www.erdivizmuvek.hu/ugyfelszolgalat/letoltheto_dokumentumok/
       
      További locsolási célú csatornadíj-kedvezmény igénybevételéhez a hatályos jogszabályok által szabályozott módon megtervezett és kivitelezett és a Szolgáltató által engedélyezett locsolási mellékvízmérő vagy locsolási ikermérő telepítése szükséges. (További információk a Műszaki ügyintézés részben találhatók.)
       
      A 10%-os mértékű locsolási csatornakedvezmény és a locsolási vízmérő által mért ivóvízmennyiség utáni csatorna-díjkedvezmény együttesen nem vehető igénybe.
       
      Bővebb információkért kérjük, olvassa el a locsolási célú vízmérőkkel kapcsolatos tájékoztatónkat.
      Elérhetősége: http://www.erdivizmuvek.hu/ugyfelszolgalat/letoltheto_dokumentumok/
       
      Több lakásos társasházak, lakóegységek fogyasztásának elkülönült mérése
      Elkülönült vízhasználat mérése elszámolási célú mellékmérő(k) létesítésével
      A mellékvízmérők a bekötési vízmérővel rendelkező ingatlan – általában társasház - lakásainak, elkülönített (egyedi) vízhasználatainak mérésére, elszámolására szolgál. Ebben az esetben a Társasház lakásainak (albetétjeinek) fogyasztásáról önálló számlát bocsát ki a Szolgáltató, az elfogyasztott vízmennyiséget a lakások mellékvízmérői külön-külön mérik.
       
      Bővebb tájékoztatásért kérjük, olvassa el a mellékmérősítéssel kapcsolatos tájékoztatónkat.
      Elérhetősége: http://www.erdivizmuvek.hu/ugyfelszolgalat/letoltheto_dokumentumok/

      Az elkülönült vízhasználat mérése ikermérőkkel
      Az ikermérő egy vagy több ingatlan különböző felhasználási helyei ivóvízhasználatának mérésére szolgál, az ivóvíz bekötővezeték végpontjára csillagpontosan kialakított - a jelenleg üzemelő fővízmérő mellett felszerelt - újabb bekötési vízmérő.
      A legfőbb különbség a mellékvízmérős elszámoláshoz viszonyítva az, hogy minden Felhasználó külön bekötési vízmérővel rendelkezik, így számlázásilag elkülönült módon történik meg a mért mennyiség elszámolása, ebből adódóan fővízmérő-mellékvízmérő mérési különbözet sem jelentkezik.

      Míg a mellékvízmérő tulajdonjoga a Felhasználóé - addig a fővízmérő tulajdonosa a Szolgáltató, így azok hitelesítését, cseréjét is a Szolgáltató végzi saját költségén.
      A főmérősítés megrendelése előtt mindenképpen szükséges egy helyszíni felmérés, amely alátámasztja azt, hogy műszakilag a bekötések kialakítása megfelelő az főmérősítéshez (főmérős akna mérete, állapota, a jelenlegi ivóvíz-hálózat állapota és kialakításának vizsgálata).
      További feltétel, hogy a jelenlegi szabályos fővízmérő akna mérete lehetővé tegye a főmérők egymás mellett történő elhelyezését, továbbá minden lakás külön-külön házi bekötővezeték csatlakozással rendelkezzen a főmérő aknában.
      A helyszíni felmérést Társaságunk végzi el, melynek díja előre fizetendő, az igénybejelentéshez szaktervező által elkészített tervdokumentáció benyújtása szükséges.
       
      Bővebb tájékoztatásért kérjük, keresse telefonos ügyfélszolgálatunkat vagy ügyfélszolgálati irodánkat.
       
      Szolgáltatás szüneteltetése
      A hatályos jogszabályok és Társaságunk Üzletszabályzata szerint a Felhasználó a Szolgáltatóhoz intézett írásbeli nyilatkozatával kezdeményezheti a víziközmű-szolgáltatás szüneteltetését, ha a felhasználási helyet átmenetileg nem használja.
      A szünetelés kérelmezett ideje legfeljebb 1 év lehet.
       
      A szennyvíz elvezetésére irányuló szolgáltatás szüneteltetését, illetve megszüntetését csak a Felhasználó által a népegészségügyi szakigazgatási szervtől beszerzett írásbeli hozzájárulás esetén hajtja végre a Szolgáltató.
      Ha a vízmérőn keresztül tűzivíz-hálózat ellátása is történik, akkor a szüneteltetéséhez a területileg illetékes katasztrófavédelmi kirendeltség írásos engedélye szükséges, a felhasználási hely és a vízmérő gyári számának megjelölésével, melyet a Felhasználónak kell beszereznie.
      A szüneteltetéssel kapcsolatosan a Szolgáltatónál felmerülő díjakat, költségeket a Felhasználó viseli.
       
      Szünetelésre az alábbi feltételek együttes fennállása esetén van lehetőség:
      a) a felhasználó írásban kéri a szüneteltetést és nyilatkozik, hogy a felhasználási helyen rendszeres emberi tartózkodás nincs,
      b) a felhasználó - amennyiben a felhasználási hely víziközmű-szolgáltatásba bekapcsolt ingatlan - nyilatkozik, hogy nem a víziközmű-rendszerből származó egyéb vizet a szennyvíz-törzshálózatba nem kíván vezetni,
      c) a szüneteltetés végrehajtásához a műszaki előfeltételek biztosítottak,
      d) a felhasználó a szünetelés foganatosításával együtt járó költségek előzetes megfizetéséről szóló igazolást, és a felhasználási hely tulajdonosának (amennyiben az nem azonos a felhasználóval) hozzájárulását csatolta.
       
      A Szolgáltató a szüneteltetett víziközmű-szolgáltatás idejére szolgáltatási díjat nem számol fel, így alapdíjat sem.
       
      Szolgáltatás megszüntetése
      A víziközmű-szolgáltatási szerződést közműves ivóvízellátás esetén a felhasználó 30 napos határidővel felmondhatja. Ha a szerződést az ingatlant egyéb jogcímen használó mondja fel, előzetesen a tulajdonos hozzájárulását is be kell szereznie. A víziközmű-szolgáltatási szerződés felmondása nem érintheti hátrányosan az ingatlanon más felhasználó által igénybe vett közműves ivóvíz-szolgáltatást.
       
      Az ivóvíz és/vagy szennyvíz bekötővezetéket Szolgáltató leválasztja a törzshálózatról, és a fogyasztásmérőt leszereli. Ebben az esetben a szolgáltatás újraindítása csak új bekötés létesítéseként végezhető. Tájékoztatjuk, hogy a hatályos jogszabályok szerint az ivóvíz-szolgáltatás megszüntetésével kapcsolatosan felmerült költségeket, továbbá a szilárd útburkolat felbontásával és helyreállításával kapcsolatos költségeket a Felhasználó előzetesen köteles megfizetni a Szolgáltatónak.
       
      Tájékoztatjuk, hogy a munkálatok elvégzéséhez a helyi polgármesteri hivataltól közterület bontási engedély is szükséges, a hivatal egyes esetekben szaktervező által készített forgalomtechnikai tervdokumentáció benyújtását is előírhatja.
       
      A fenti közútkezelői, illetve önkormányzati engedélyek, illetve hozzájárulás birtokában van lehetőség arra, hogy a szolgáltatás megszűntetését a tulajdonos vagy meghatalmazottja írásban kérje Ügyfélszolgálati irodánkban, a fenti összeg(ek) megelőlegezése mellett.
       
      Tájékoztatjuk, hogy az ivóvízbekötés megszüntetésének megrendelésekor a felhasználási helyhez tartozó vevői folyószámláján nem lehet díjtartozás.
      A bekötés megszüntetésekor munkatársaink a vízmérő állását is leolvassák, és az ezen mérőállás alapján záró számlát állítunk ki, mely rendezéséről a felhasználónak gondoskodnia kell.
       
      Egyéb forrásból származó víz, nem közműves ivóvíz (fúrt, ásott kút, csapadékvíz) bevezetése a közműves szennyvízhálózatba (telki vízmérő)
      Amennyiben az ingatlan egyéb vízforrással rendelkezik, és a keletkezett szennyvizeket részben/egészben a közműves szennyvízhálózatba kívánja vezetni, Társaságunkkal egyeztetett helyen, hiteles, ún. telki vízmérővel kell a vízmennyiséget megmérni, mely a csatornadíj számlázás alapját képezi. Ezen vízmérő a Felhasználó tulajdonát képezi, így a mérő beszerzésének, hitelesítésének, a terveztetés és kivitelezés költsége a Felhasználót terheli.
       
      Társaságunk szolgáltatási területén a csapadékvíz, talajvíz, rétegvíz bevezetése a szennyvízcsatornába TILOS!
       
      9. Panaszkezelés, jogorvoslati lehetőségek
       
      Társaságunk a mindenkor hatályos fogyasztóvédelmi és ágazati jogszabályok valamint Társaságunk Üzletszabályzata szerint végzi panaszkezelési tevékenységét.
      Ügyfélszolgálatunk a reklamációkra, panaszokra a hatályos fogyasztóvédelmi jogszabályok által előírt 15 napos határidőn belül, egyéb megkeresésekre 30 napon belül válaszol.
       
      Reklamációját, panaszát a következő módokon juttathatja el Társaságunkhoz:
      • - személyesen az Érd, Felső u. 2. alatti ügyfélszolgálati irodánkban,
      - telefonos ügyfélszolgálatunkon a +36 23 521 751-es telefonszámon,
      - elektronikus ügyfélszolgálatunkon a www.erdivizmuvek.hu webcímen,
      - e-mailben az ugyfelszolgalat@erdivizmuvek.hu címen,
      - telefaxon a +36 23 521 759-es faxszámon,
      - és postai úton a 2031 Érd, Pf. 55 levélcímen.
       
      A hatályos fogyasztóvédelmi jogszabályok szerint első ízben a kifogásával a Szolgáltatót igazolt módon meg kell keresnie.

      Amennyiben a reklamációjának Társaságunk által kivizsgálását követően Önhöz eljuttatott válaszunkban leírtakat nem fogadja el, vagy kifogása van a válasszal kapcsolatban, úgy az alábbi szervekhez fordulhat jogorvoslatért:

      - Érdi Járási Hivatal, Közlekedési és Fogyasztóvédelmi Főosztály Fogyasztóvédelmi Osztály. Címe: 1141 Budapest, Komócsy u. 17-19., Levelezési címe: 1399 Budapest, Pf. 661., Telefon: +36 1 460 2202, E-mail: fogyved@pest.gov.hu, Honlap: www.kormanyhivatal.hu
      - Magyar Energetikai és Közmű-szabályozási Hivatal. Ügyféliroda címe: 1054 Budapest, Bajcsy-Zsilinszky út 52., Levelezési címe: 1388 Budapest, Pf. 88. Telefon: +36 1 459 7777, Fax: +36 1 459 7766, E-mail: mekh@mekh.hu, Honlap: http://www.mekh.hu
      - Pest Megyei Békéltető Testület.  Címe: 1119 Budapest, Etele út 59-61. II. em. 240., Telefon/Fax: +36 1 269 0703, Levelezési cím: 1364 Budapest, Pf.:81, E-mail: pmbekelteto@pmkik.hu, Honlap: http://www.panaszrendezes.hu
       
      Tájékoztatjuk, hogy társaságunk a jogvita rendezése érdekében békéltető testületi eljárást nem indít, de jogszabályi kötelezettségének megfelelően részt vesz a fogyasztók által kezdeményezett eljárásokban, az eljárás során született döntésnek azonban nem veti alá magát.
       
      Amennyiben az Ön lakóhelye vagy tartózkodási helye nem Pest megye területén található, abban az esetben az Önhöz legközelebb eső Békéltető Testület elérhetőségét az alábbi oldalon találja meg: http://www.bekeltetes.hu/index.php?id=testuletek

      Ügyfélszolgálati irodánkban vagy telefonos ügyfélszolgálatunkon előadott reklamációját vagy panaszát jegyzőkönyvben rögzítjük, mely jegyzőkönyvről lehetősége van a válaszunkkal együtt, vagy már a bejelentéskor azonnal másolati példányt kérnie.
       
      Telefonos ügyfélszolgálatunkkal lefolytatott telefonbeszélgetését rögzítjük, 5 évig megőrizzük és kérésére díjmentesen – elektronikus formátumban - rendelkezésére bocsátjuk.
      Elektronikus ügyfélszolgálat
      Panaszügyintézés menete
      7
      8.A szolgáltatásért fizetendő (előzetes) díj kalkulátor vagy számolási táblaDíjkalkulátor
      9.A jóváhagyott beszerzési szabályzat Beszerzési szabályzat
      9 A jóváhagyott beszerzési szabályzat
  • Különös közzétételi lista
    • 2011. évi CCIX. törvény alapján (48§):
      Adatszolgáltatási elvárás Szolgáltatott adat
      1.Az ellátásért felelőssel kötött megállapodások
      2.Üzletszabályzat Üzletszabályzat
      (Archívum)
      2 Üzletszabályzat Üzletszabályzat
      Üzletszabályzat
      Üzletszabályzat
      Üzletszabályzat
      Üzletszabályzat
      3.A felhasználói panaszok intézésével kapcsolatos információk Panaszügyintézés menete
      3 A felhasználói panaszok intézésével kapcsolatos információk
      Elérhetőségek, ügyfélfogadás

      Elérhetőség

      ÜGYFÉLSZOLGÁLAT

      Cím: 2030 Érd, Felső u. 2.
      Internet: www.erdivizmuvek.hu
      Telefon: 06 23 521 751
      Fax: 06 23 521 759
      Ügyfélszolgálati vezető: Tulipán Norbert

      E-mailcím: ugyfelszolgalat@erdivizmuvek.hu

      HIBABEJELENTŐ

      0-24 óráig hívható: (23) 365 921
      Hétfőtől-csütörtökig 7:00-16:00-ig, pénteken 7:00-13:00-ig hívható: (23) 500 000 / 210 mellék
      E-mail cím: hibabejelento@erdivizmuvek.hu

      Ügyfélfogadási időpontok:

      Hétfő: 8:00 – 20:00
      Kedd, Szerda, Csütörtök: 7:30 – 15:00
      Péntek: 7:00 – 13:00

      Takarékoskodjon drága idejével és ne várakozással töltse!
      Regisztráljon időpontfoglaló rendszerünkben és foglalja le előre időpontját!

      Bankszámlaszámunk:

      BB Bank: 10102244-58172900-01000001
      SWIFT kód: BUDAHUHB
      IBAN: HU77-10102244-58172900-01000001

      3
      4.A feladatkörrel rendelkező fogyasztóvédelmi szervek és felhasználói társadalmi érdekképviseletek elérhetősége Felügyeleti szervek
      (Archívum)

      Felügyeleti szervek

      Az ÉRD és TÉRSÉGE Regionális Víziközmű Kt.-felügyeletét az alábbi szervek, hatóságok látják el.

      Magyar Energetikai és Közmű-szabályozási Hivatal
      Ügyfélszolgálat címe: 1054 Budapest, Bajcsy-Zsilinszky út 52.
      Levelezési címe: 1388 Budapest, Pf. 88.
      Központi telefonszám: +36-1 459-7777
      Központi fax-szám: +36-1 459-7766
      Központi e-mail cím: mekh@mekh.hu
      Honlap: http://www.mekh.hu

      Gazdasági Versenyhivatal
      1054 Budapest, Alkotmány utca 5.
      Telefonszám: +36 1 472-8900
      Faxszám: +36 1 472-8905
      E-mail cím: gvh@gvh.hu
      Honlap címe: http://www.gvh.hu/gvh/alpha

      Budaörsi Járásbíróság
      2040 Budaörs, Koszorú utca 2.
      Telefonszám:+36 23 420 336, +36 23 420 337
      Faxszám:+36 23 420 308
      E-mail cím: birosag@budaors.birosag.hu
      Honlap cím: http://www.birosag.hu/en/node/372
       
      Budapest Környéki Törvényszék
      1146 Budapest, Thököly út 97-101.
      Postacím: 1443 Budapest, Pf. 175.
      Központi telefonszám: +36 1 467 6200
      E-mail cím: birosag@budapestkornyekit.birosag.hu
      Honlap cím: http://www.birosag.hu/torvenyszekek/budapest-kornyeki-torvenyszek

      Közép-Duna-völgyi Környezetvédelmi, Természetvédelmi és Vízügyi Felügyelőség
      1072 Budapest, Nagydiófa u. 10-12.
      Postacím: 1447 Budapest, Pf.: 541.
      Telefon: +36 1 478 4400
      Faxszám: +36 1 478 4520
      E-mail cím: kozepdunavolgyi@zoldhatosag.hu
      Honlap címe: http://www.kdvktvf.zoldhatosag.hu 
       
      Országos Környezetvédelmi, Természetvédelmi és Vízügyi Főfelügyelőség
      1016 Budapest, Mészáros u. 58/a. fsz. 6.
      Postacím: 1539 Budapest, Pf.: 675
      Ügyfélszolgálat címe: 1016 Budapest, Mészáros u. 58/a. fsz. 6.
      Telefon: +36 1 224 9100
      Faxszám: +36 1 224 9163
      E-mail cím: zoldpont@oktvf.gov.hu
      Honlap címe: http://www.orszagoszoldhatosag.gov.hu
       
      Egyéb eljáró szervek
       
      Érdi Járási Hivatal
      2030 Érd, Budai út 10.
      Telefonszám: +36 23 522 375
      E-mail cím: jarasihivatal@erd.pmkh.gov.hu
      Honlap címe: http://www.jaras.info.hu/lap/erdi-jaras
       
      Budapest Főváros Kormányhivatala Népegészségügyi Szakigazgatási Szerve
      1138 Budapest, Váci út 174.
      Telefonszám: +36 1 465 3834, +36 30 941 7156
      E-mail cím: kozpontiugyelet@kmr.antsz.hu
      Honlap cím: http://efrira1.antsz.hu/pest/

      Diósd, Érd, Herceghalom, Pusztazámor, Sóskút, Tárnok, Törökbálint településeken:
      PMKH Érdi Járási Hivatal Járási Népegészségügyi Intézete, ÁNTSZ Budaörsi Kistérségi Népegészségügyi Intézete
      Érd, Felső utca 39.
      Telefonszám és fax: 06/23/354/765
      E-mail cím: szhbatta@kmr.antsz.hu

      Remeteszőlős településen:
      PMKH Szentendrei Járási Hivatal Népegészségügyi Intézete, ÁNTSZ Szentendrei, Pilisvörösvári Kistérségi Népegészségügyi Intézete
      2000 Szentendre, Városház tér 1.
      Telefonszám és fax: 06/26/310/159
      E-mail cím: szentendre@kmr.antsz.hu

      A település szerint illetékes Önkormányzat jegyzője
      Diósd Város Önkormányzat Polgármesteri Hivatala
      2049 Diósd, Szent István tér 1.
      Jegyző: Dr. Csizmadia Julianna
      Telefonszám: +36 23 545 550
      E-mail cím: onkormanyzat@diosd.hu
       
      Érd Megyei Jogú Város Polgármesteri Hivatala
      2030 Érd, Alsó utca 1.
      Jegyző: Mecsériné dr. Szilágyi Erzsébet
      Telefonszám: +36 23 522 300
      E-mail cím: onkormanyzat@erd.hu
       
      Herceghalom Község Önkormányzat Polgármesteri Hivatala
      2053 Herceghalom, Gesztenyés út 13.
      Jegyző: Dr. Szmodis Jenő
      Telefonszám: +36 23 530 560
      E-mail cím: polghiv@herceghalom.hu
       
      Pusztazámor Községi Önkormányzat Polgármesteri Hivatala
      2039 Pusztazámor, Munkácsy Mihály utca 1.
      Jegyző: Dr. Újházi Miklós
      Telefonszám: +36 23 347 421
      E-mail cím: titkarsag@pusztazamor.hu
       
      Remeteszőlős Község Önkormányzat Polgármesteri Hivatala
      2090 Remeteszőlős, Vénusz u. 8-10.
      Jegyző: Dr. Laukó Sándor
      Telefonszám: +36 26 355 293
      E-mail cím: polgarmester@remeteszolos.hu
       
      Sóskút Község Önkormányzat Polgármesteri Hivatala
      2038 Sóskút, Szabadság tér 1.
      Jegyző: Dr. Újházi Miklós
      Telefonszám: +36 23 560 560
      E-mail cím: soskut1@t-online.hu
       
      Tárnok Nagyközség Önkormányzatának Polgármesteri Hivatala
      2461 Tárnok, Dózsa György út 150.
      Jegyző: dr. Simon Mária
      Telefonszám: +36 23 387 019
      E-mail cím: polgarmester@tarnok.hu
       
      Törökbálint Nagyközség Polgármesteri Hivatala
      2045 Törökbálint, Munkácsy Mihály utca 79.
      Jegyző: Dr. Kailinger Ildikó
      Telefonszám: +36 23 335 021
      E-mail cím: hivatal@torokbalint.hu

      Fogyasztóvédelmi és érdekvédelmi szervek
       
      Érdi Járási Hivatal Közlekedési és Fogyasztóvédelmi Főosztály Fogyasztóvédelmi Osztály
      1141 Budapest, Komócsy u. 17-19.
      Postacím: 1399 Budapest, Pf. 661.
      Telefonszám: +36 1 460 2202
      E-mail: fogyved@pest.gov.hu
      Honlap cím: http://www.kormanyhivatal.hu

      Pest Megyei és Érd Megyei Jogú Városi Kereskedelmi és Iparkamara
      mellett működő Békéltető Testület

      (Pest Megyei Békéltető Testület)

      1055 Budapest, Balassi Bálint u. 25. IV.em.2. ajtó
      Postacím: 1364 Budapest, Pf. 81.
      Telefon: +36 1 792-7881
      E-mail: pmbekelteto@pmkik.hu
      Honlap cím:   http://www.panaszrendezes.hu/

      Országos Fogyasztóvédelmi Egyesület
      1068 Budapest, Városliget fasor 44.
      Telefon: +36 1 413 2126
      E-mail: ofe@ofe.hu
      Honlap cím: http://www.ofe.hu/inet/ofe/hu/index.html

      Lakásszövetkezetek és Társasházak Országos Szövetsége (LOSZ)
      1146 Budapest, Hermina út 57.
      Telefon: +36 1 331 1313
      Faxszám: +36 1 331 1396
      E-mail: losz@losz.hu
      Honlap cím: http://losz.hu/
      4 A feladatkörrel rendelkező fogyasztóvédelmi szervek és felhasználói társadalmi érdekképviseletek elérhetősége Felügyeleti szervek

      Felügyeleti szervek

      Az ÉRD és TÉRSÉGE Regionális Víziközmű Kt.-felügyeletét az alábbi szervek, hatóságok látják el.

      Magyar Energetikai és Közmű-szabályozási Hivatal
      Ügyfélszolgálat címe: 1054 Budapest, Bajcsy-Zsilinszky út 52.
      Levelezési címe: 1388 Budapest, Pf. 88.
      Központi telefonszám: +36-1 459-7777
      Központi fax-szám: +36-1 459-7766
      Központi e-mail cím: mekh@mekh.hu
      Honlap címe: http://www.mekh.hu/

      Gazdasági Versenyhivatal
      1054 Budapest, Alkotmány utca 5.
      Telefonszám: +36 1 472-8900
      Faxszám: +36 1 472-8905
      E-mail cím: gvh@gvh.hu
      Honlap címe: http://www.gvh.hu/gvh/alpha

      Budaörsi Járásbíróság
      2040 Budaörs, Koszorú utca 2.
      Telefonszám:+36 23 420 336, +36 23 420 337
      Faxszám:+36 23 420 308
      E-mail cím: birosag@budaors.birosag.hu
      Honlap cím: http://www.birosag.hu/en/node/372
       
      Budapest Környéki Törvényszék
      1146 Budapest, Thököly út 97-101.
      Postacím: 1443 Budapest, Pf. 175.
      Központi telefonszám: +36 1 467 6200
      E-mail cím: birosag@budapestkornyekit.birosag.hu
      Honlap cím: http://www.birosag.hu/torvenyszekek/budapest-kornyeki-torvenyszek

      Közép-Duna-völgyi Környezetvédelmi, Természetvédelmi és Vízügyi Felügyelőség
      1072 Budapest, Nagydiófa u. 10-12.
      Postacím: 1447 Budapest, Pf.: 541.
      Telefon: +36 1 478 4400
      Faxszám: +36 1 478 4520
      E-mail cím: kozepdunavolgyi@zoldhatosag.hu
      Honlap címe: http://www.kdvktvf.zoldhatosag.hu 
       
      Országos Környezetvédelmi, Természetvédelmi és Vízügyi Főfelügyelőség
      1016 Budapest, Mészáros u. 58/a. fsz. 6.
      Postacím: 1539 Budapest, Pf.: 675
      Ügyfélszolgálat címe: 1016 Budapest, Mészáros u. 58/a. fsz. 6.
      Telefon: +36 1 224 9100
      Faxszám: +36 1 224 9163
      E-mail cím: zoldpont@oktvf.gov.hu
      Honlap címe: www.orszagoszoldhatosag.gov.hu
       
      Egyéb eljáró szervek
       
      Érdi Járási Hivatal
      2030 Érd, Budai út 10.
      Telefonszám: +36 23 522 375
      E-mail cím: jarasihivatal@erd.pmkh.gov.hu
      Honlap címe: http://www.jaras.info.hu/lap/erdi-jaras
       
      Budapest Főváros Kormányhivatala Népegészségügyi Szakigazgatási Szerve
      1138 Budapest, Váci út 174.
      Telefonszám: +36 1 465 3834, +36 30 941 7156
      E-mail cím: kozpontiugyelet@kmr.antsz.hu
      Honlap cím: http://efrira1.antsz.hu/pest/

      Diósd, Érd, Herceghalom, Pusztazámor, Sóskút, Tárnok, Törökbálint településeken:
      PMKH Érdi Járási Hivatal Járási Népegészségügyi Intézete, ÁNTSZ Budaörsi Kistérségi Népegészségügyi Intézete
      Érd, Felső utca 39.
      Telefonszám és fax: 06/23/354/765
      E-mail cím: szhbatta@kmr.antsz.hu

      Remeteszőlős településen:
      PMKH Szentendrei Járási Hivatal Népegészségügyi Intézete, ÁNTSZ Szentendrei, Pilisvörösvári Kistérségi Népegészségügyi Intézete
      2000 Szentendre, Városház tér 1.
      Telefonszám és fax: 06/26/310/159
      E-mail cím: szentendre@kmr.antsz.hu

      A település szerint illetékes Önkormányzat jegyzője
      Diósd Város Önkormányzat Polgármesteri Hivatala
      2049 Diósd, Szent István tér 1.
      Jegyző: Dr. Csizmadia Julianna
      Telefonszám: +36 23 545 550
      E-mail cím: onkormanyzat@diosd.hu
       
      Érd Megyei Jogú Város Polgármesteri Hivatala
      2030 Érd, Alsó utca 1.
      Jegyző: dr. Ferencz Dóra
      Telefonszám: +36 23 522 300
      E-mail cím: onkormanyzat@erd.hu
       
      Herceghalom Község Önkormányzat Polgármesteri Hivatala
      2053 Herceghalom, Gesztenyés út 13.
      Jegyző: Dr. Szmodis Jenő
      Telefonszám: +36 23 530 560
      E-mail cím: polghiv@herceghalom.hu
       
      Pusztazámor Községi Önkormányzat Polgármesteri Hivatala
      2039 Pusztazámor, Munkácsy Mihály utca 1.
      Jegyző: Dr. Újházi Miklós
      Telefonszám: +36 23 347 421
      E-mail cím: titkarsag@pusztazamor.hu
       
      Remeteszőlős Község Önkormányzat Polgármesteri Hivatala
      2090 Remeteszőlős, Vénusz u. 8-10.
      Jegyző: Dr. Laukó Sándor
      Telefonszám: +36 26 355 293
      E-mail cím: polgarmester@remeteszolos.hu
       
      Sóskút Község Önkormányzat Polgármesteri Hivatala
      2038 Sóskút, Szabadság tér 1.
      Jegyző: Dr. Újházi Miklós
      Telefonszám: +36 23 560 560
      E-mail cím: soskut1@t-online.hu
       
      Tárnok Nagyközség Önkormányzatának Polgármesteri Hivatala
      2461 Tárnok, Dózsa György út 150.
      Jegyző: dr. Simon Mária
      Telefonszám: +36 23 387 019
      E-mail cím: polgarmester@tarnok.hu
       
      Törökbálint Nagyközség Polgármesteri Hivatala
      2045 Törökbálint, Munkácsy Mihály utca 79.
      Jegyző: Dr. Kailinger Ildikó
      Telefonszám: +36 23 335 021
      E-mail cím: hivatal@torokbalint.hu

      Fogyasztóvédelmi és érdekvédelmi szervek
       
      Pest Megyei Kormányhivatal Fogyasztóvédelmi Felügyelősége
      1135 Budapest, Lehel utca 43-47.
      Postacím: 1365 Budapest, Pf.: 270.
      Telefonszám: +36 1 329-7017,  +36 1 236-3937 , +36 1 236-3900
      Faxszám: +36 1 236-3956
      E-mail: fogyved.pestmegye@nfh.hu
      ill. fogyved.pestmegye@pmkh.hu
      Honlap cím: NFH - Pest Megyei Kormányhivatal Fogyasztóvédelmi Felügyelőség

      Pest Megyei és Érd Megyei Jogú Városi Kereskedelmi és Iparkamara
      mellett működő Békéltető Testület

      (Pest Megyei Békéltető Testület)

      1119 Budapest, Etele út 59-61. II. em. 240
      Telefon: +36 1 269-0703
      E-mail: pmbekelteto@pmkik.hu
      Honlap cím:   http://www.panaszrendezes.hu/

      Országos Fogyasztóvédelmi Egyesület
      1068 Budapest, Városliget fasor 44.
      Telefon: +36 1 413 2126
      E-mail: ofe@ofe.hu
      Honlap cím: http://www.ofe.hu/inet/ofe/hu/index.html

      Lakásszövetkezetek és Társasházak Országos Szövetsége (LOSZ)
      1146 Budapest, Hermina út 57.
      Telefon: +36 1 331 1313
      Faxszám: +36 1 331 1396
      E-mail: losz@losz.hu
      Honlap cím: http://losz.hu/
      Felügyeleti szervek

      Felügyeleti szervek

      Az ÉRD és TÉRSÉGE Regionális Víziközmű Kt.-felügyeletét az alábbi szervek, hatóságok látják el.

      Magyar Energetikai és Közmű-szabályozási Hivatal
      Ügyfélszolgálat címe: 1054 Budapest, Bajcsy-Zsilinszky út 52.
      Levelezési címe: 1388 Budapest, Pf. 88.
      Központi telefonszám: +36-1 459-7777
      Központi fax-szám: +36-1 459-7766
      Központi e-mail cím: mekh@mekh.hu
      Honlap címe: http://www.mekh.hu/

      Gazdasági Versenyhivatal
      1054 Budapest, Alkotmány utca 5.
      Telefonszám: +36 1 472-8900
      Faxszám: +36 1 472-8905
      E-mail cím: gvh@gvh.hu
      Honlap címe: http://www.gvh.hu/gvh/alpha

      Budaörsi Járásbíróság
      2040 Budaörs, Koszorú utca 2.
      Telefonszám:+36 23 420 336, +36 23 420 337
      Faxszám:+36 23 420 308
      E-mail cím: birosag@budaors.birosag.hu
      Honlap cím: http://www.birosag.hu/en/node/372
       
      Budapest Környéki Törvényszék
      1146 Budapest, Thököly út 97-101.
      Postacím: 1443 Budapest, Pf. 175.
      Központi telefonszám: +36 1 467 6200
      E-mail cím: birosag@budapestkornyekit.birosag.hu
      Honlap cím: http://www.birosag.hu/torvenyszekek/budapest-kornyeki-torvenyszek

      Közép-Duna-völgyi Környezetvédelmi, Természetvédelmi és Vízügyi Felügyelőség
      1072 Budapest, Nagydiófa u. 10-12.
      Postacím: 1447 Budapest, Pf.: 541.
      Telefon: +36 1 478 4400
      Faxszám: +36 1 478 4520
      E-mail cím: kozepdunavolgyi@zoldhatosag.hu
      Honlap címe: http://www.kdvktvf.zoldhatosag.hu 
       
      Országos Környezetvédelmi, Természetvédelmi és Vízügyi Főfelügyelőség
      1016 Budapest, Mészáros u. 58/a. fsz. 6.
      Postacím: 1539 Budapest, Pf.: 675
      Ügyfélszolgálat címe: 1016 Budapest, Mészáros u. 58/a. fsz. 6.
      Telefon: +36 1 224 9100
      Faxszám: +36 1 224 9163
      E-mail cím: zoldpont@oktvf.gov.hu
      Honlap címe: www.orszagoszoldhatosag.gov.hu
       
      Egyéb eljáró szervek
       
      Érdi Járási Hivatal
      2030 Érd, Budai út 10.
      Telefonszám: +36 23 522 375
      E-mail cím: jarasihivatal@erd.pmkh.gov.hu
      Honlap címe: http://www.jaras.info.hu/lap/erdi-jaras
       
      Budapest Főváros Kormányhivatala Népegészségügyi Szakigazgatási Szerve
      1138 Budapest, Váci út 174.
      Telefonszám: +36 1 465 3834, +36 30 941 7156
      E-mail cím: kozpontiugyelet@kmr.antsz.hu
      Honlap cím: http://efrira1.antsz.hu/pest/

      Diósd, Érd, Herceghalom, Pusztazámor, Sóskút, Tárnok, Törökbálint településeken:
      PMKH Érdi Járási Hivatal Járási Népegészségügyi Intézete, ÁNTSZ Budaörsi Kistérségi Népegészségügyi Intézete
      Érd, Felső utca 39.
      Telefonszám és fax: 06/23/354/765
      E-mail cím: szhbatta@kmr.antsz.hu

      Remeteszőlős településen:
      PMKH Szentendrei Járási Hivatal Népegészségügyi Intézete, ÁNTSZ Szentendrei, Pilisvörösvári Kistérségi Népegészségügyi Intézete
      2000 Szentendre, Városház tér 1.
      Telefonszám és fax: 06/26/310/159
      E-mail cím: szentendre@kmr.antsz.hu

      A település szerint illetékes Önkormányzat jegyzője
      Diósd Város Önkormányzat Polgármesteri Hivatala
      2049 Diósd, Szent István tér 1.
      Jegyző: Dr. Csizmadia Julianna
      Telefonszám: +36 23 545 550
      E-mail cím: onkormanyzat@diosd.hu
       
      Érd Megyei Jogú Város Polgármesteri Hivatala
      2030 Érd, Alsó utca 1.
      Jegyző: Mecsériné dr. Szilágyi Erzsébet
      Telefonszám: +36 23 522 300
      E-mail cím: onkormanyzat@erd.hu
       
      Herceghalom Község Önkormányzat Polgármesteri Hivatala
      2053 Herceghalom, Gesztenyés út 13.
      Jegyző: Dr. Szmodis Jenő
      Telefonszám: +36 23 530 560
      E-mail cím: polghiv@herceghalom.hu
       
      Pusztazámor Községi Önkormányzat Polgármesteri Hivatala
      2039 Pusztazámor, Munkácsy Mihály utca 1.
      Jegyző: Dr. Újházi Miklós
      Telefonszám: +36 23 347 421
      E-mail cím: titkarsag@pusztazamor.hu
       
      Remeteszőlős Község Önkormányzat Polgármesteri Hivatala
      2090 Remeteszőlős, Vénusz u. 8-10.
      Jegyző: Dr. Laukó Sándor
      Telefonszám: +36 26 355 293
      E-mail cím: polgarmester@remeteszolos.hu
       
      Sóskút Község Önkormányzat Polgármesteri Hivatala
      2038 Sóskút, Szabadság tér 1.
      Jegyző: Dr. Újházi Miklós
      Telefonszám: +36 23 560 560
      E-mail cím: soskut1@t-online.hu
       
      Tárnok Nagyközség Önkormányzatának Polgármesteri Hivatala
      2461 Tárnok, Dózsa György út 150.
      Jegyző: dr. Simon Mária
      Telefonszám: +36 23 387 019
      E-mail cím: polgarmester@tarnok.hu
       
      Törökbálint Nagyközség Polgármesteri Hivatala
      2045 Törökbálint, Munkácsy Mihály utca 79.
      Jegyző: Dr. Kailinger Ildikó
      Telefonszám: +36 23 335 021
      E-mail cím: hivatal@torokbalint.hu

      Fogyasztóvédelmi és érdekvédelmi szervek
       
      Pest Megyei Kormányhivatal Fogyasztóvédelmi Felügyelősége
      1135 Budapest, Lehel utca 43-47.
      Postacím: 1365 Budapest, Pf.: 270.
      Telefonszám: +36 1 329-7017,  +36 1 236-3937 , +36 1 236-3900
      Faxszám: +36 1 236-3956
      E-mail: fogyved.pestmegye@nfh.hu
      ill. fogyved.pestmegye@pmkh.hu
      Honlap cím: NFH - Pest Megyei Kormányhivatal Fogyasztóvédelmi Felügyelőség

      Pest Megyei és Érd Megyei Jogú Városi Kereskedelmi és Iparkamara
      mellett működő Békéltető Testület

      (Pest Megyei Békéltető Testület)

      1119 Budapest, Etele út 59-61. II. em. 240
      Telefon: +36 1 269-0703
      E-mail: pmbekelteto@pmkik.hu
      Honlap cím:   http://www.panaszrendezes.hu/

      Országos Fogyasztóvédelmi Egyesület
      1068 Budapest, Városliget fasor 44.
      Telefon: +36 1 413 2126
      E-mail: ofe@ofe.hu
      Honlap cím: http://www.ofe.hu/inet/ofe/hu/index.html

      Lakásszövetkezetek és Társasházak Országos Szövetsége (LOSZ)
      1146 Budapest, Hermina út 57.
      Telefon: +36 1 331 1313
      Faxszám: +36 1 331 1396
      E-mail: losz@losz.hu
      Honlap cím: http://losz.hu/
      Felügyeleti szervek

      Felügyeleti szervek

      Az ÉRD és TÉRSÉGE Regionális Víziközmű Kt.-felügyeletét az alábbi szervek, hatóságok látják el.

      Magyar Energetikai és Közmű-szabályozási Hivatal
      Ügyfélszolgálat címe: 1054 Budapest, Bajcsy-Zsilinszky út 52.
      Levelezési címe: 1388 Budapest, Pf. 88.
      Központi telefonszám: +36-1 459-7777
      Központi fax-szám: +36-1 459-7766
      Központi e-mail cím: mekh@mekh.hu
      Honlap címe: http://www.mekh.hu/

      Gazdasági Versenyhivatal
      1054 Budapest, Alkotmány utca 5.
      Telefonszám: +36 1 472-8900
      Faxszám: +36 1 472-8905
      E-mail cím: gvh@gvh.hu
      Honlap címe: http://www.gvh.hu/gvh/alpha

      Budaörsi Járásbíróság
      2040 Budaörs, Koszorú utca 2.
      Telefonszám:+36 23 420 336, +36 23 420 337
      Faxszám:+36 23 420 308
      E-mail cím: birosag@budaors.birosag.hu
      Honlap cím: http://www.birosag.hu/en/node/372
       
      Budapest Környéki Törvényszék
      1146 Budapest, Thököly út 97-101.
      Postacím: 1443 Budapest, Pf. 175.
      Központi telefonszám: +36 1 467 6200
      E-mail cím: birosag@budapestkornyekit.birosag.hu
      Honlap cím: http://www.birosag.hu/torvenyszekek/budapest-kornyeki-torvenyszek

      Közép-Duna-völgyi Környezetvédelmi, Természetvédelmi és Vízügyi Felügyelőség
      1072 Budapest, Nagydiófa u. 10-12.
      Postacím: 1447 Budapest, Pf.: 541.
      Telefon: +36 1 478 4400
      Faxszám: +36 1 478 4520
      E-mail cím: kozepdunavolgyi@zoldhatosag.hu
      Honlap címe: http://www.kdvktvf.zoldhatosag.hu 
       
      Országos Környezetvédelmi, Természetvédelmi és Vízügyi Főfelügyelőség
      1016 Budapest, Mészáros u. 58/a. fsz. 6.
      Postacím: 1539 Budapest, Pf.: 675
      Ügyfélszolgálat címe: 1016 Budapest, Mészáros u. 58/a. fsz. 6.
      Telefon: +36 1 224 9100
      Faxszám: +36 1 224 9163
      E-mail cím: zoldpont@oktvf.gov.hu
      Honlap címe: www.orszagoszoldhatosag.gov.hu
       
      Egyéb eljáró szervek
       
      Érdi Járási Hivatal
      2030 Érd, Budai út 10.
      Telefonszám: +36 23 522 375
      E-mail cím: jarasihivatal@erd.pmkh.gov.hu
      Honlap címe: http://www.jaras.info.hu/lap/erdi-jaras
       
      Budapest Főváros Kormányhivatala Népegészségügyi Szakigazgatási Szerve
      1138 Budapest, Váci út 174.
      Telefonszám: +36 1 465 3834, +36 30 941 7156
      E-mail cím: kozpontiugyelet@kmr.antsz.hu
      Honlap cím: http://efrira1.antsz.hu/pest/

      Diósd, Érd, Herceghalom, Pusztazámor, Sóskút, Tárnok, Törökbálint településeken:
      PMKH Érdi Járási Hivatal Járási Népegészségügyi Intézete, ÁNTSZ Budaörsi Kistérségi Népegészségügyi Intézete
      Érd, Felső utca 39.
      Telefonszám és fax: 06/23/354/765
      E-mail cím: szhbatta@kmr.antsz.hu

      Remeteszőlős településen:
      PMKH Szentendrei Járási Hivatal Népegészségügyi Intézete, ÁNTSZ Szentendrei, Pilisvörösvári Kistérségi Népegészségügyi Intézete
      2000 Szentendre, Városház tér 1.
      Telefonszám és fax: 06/26/310/159
      E-mail cím: szentendre@kmr.antsz.hu

      A település szerint illetékes Önkormányzat jegyzője
      Diósd Város Önkormányzat Polgármesteri Hivatala
      2049 Diósd, Szent István tér 1.
      Jegyző: Dr. Csizmadia Julianna
      Telefonszám: +36 23 545 550
      E-mail cím: onkormanyzat@diosd.hu
       
      Érd Megyei Jogú Város Polgármesteri Hivatala
      2030 Érd, Alsó utca 1.
      Jegyző: Mecsériné dr. Szilágyi Erzsébet
      Telefonszám: +36 23 522 300
      E-mail cím: onkormanyzat@erd.hu
       
      Herceghalom Község Önkormányzat Polgármesteri Hivatala
      2053 Herceghalom, Gesztenyés út 13.
      Jegyző: Dr. Szmodis Jenő
      Telefonszám: +36 23 530 560
      E-mail cím: polghiv@herceghalom.hu
       
      Pusztazámor Községi Önkormányzat Polgármesteri Hivatala
      2039 Pusztazámor, Munkácsy Mihály utca 1.
      Jegyző: Dr. Újházi Miklós
      Telefonszám: +36 23 347 421
      E-mail cím: titkarsag@pusztazamor.hu
       
      Remeteszőlős Község Önkormányzat Polgármesteri Hivatala
      2090 Remeteszőlős, Vénusz u. 8-10.
      Jegyző: Dr. Laukó Sándor
      Telefonszám: +36 26 355 293
      E-mail cím: polgarmester@remeteszolos.hu
       
      Sóskút Község Önkormányzat Polgármesteri Hivatala
      2038 Sóskút, Szabadság tér 1.
      Jegyző: Dr. Újházi Miklós
      Telefonszám: +36 23 560 560
      E-mail cím: soskut1@t-online.hu
       
      Tárnok Nagyközség Önkormányzatának Polgármesteri Hivatala
      2461 Tárnok, Dózsa György út 150.
      Jegyző: dr. Simon Mária
      Telefonszám: +36 23 387 019
      E-mail cím: polgarmester@tarnok.hu
       
      Törökbálint Nagyközség Polgármesteri Hivatala
      2045 Törökbálint, Munkácsy Mihály utca 79.
      Jegyző: Dr. Kailinger Ildikó
      Telefonszám: +36 23 335 021
      E-mail cím: hivatal@torokbalint.hu

      Fogyasztóvédelmi és érdekvédelmi szervek
       
      Pest Megyei Kormányhivatal Érdi Járási Hivatal
      1135 Budapest, Lehel utca 43-47.
      Postacím: 1399 Budapest, Pf. 661.
      Telefonszám: +36 1 329-7017,  +36 1 236-3937 , +36 1 236-3900
      Faxszám: +36 1 236-3956
      E-mail: fogyved@pest.gov.hu
      Honlap cím: http://www.kormanyhivatal.hu

      Pest Megyei és Érd Megyei Jogú Városi Kereskedelmi és Iparkamara
      mellett működő Békéltető Testület

      (Pest Megyei Békéltető Testület)

      1119 Budapest, Etele út 59-61. II. em. 240.
      Postacím: 1364 Budapest, Pf. 81.
      Telefon: +36 1 269-0703
      E-mail: pmbekelteto@pmkik.hu
      Honlap cím:   http://www.panaszrendezes.hu/

      Országos Fogyasztóvédelmi Egyesület
      1068 Budapest, Városliget fasor 44.
      Telefon: +36 1 413 2126
      E-mail: ofe@ofe.hu
      Honlap cím: http://www.ofe.hu/inet/ofe/hu/index.html

      Lakásszövetkezetek és Társasházak Országos Szövetsége (LOSZ)
      1146 Budapest, Hermina út 57.
      Telefon: +36 1 331 1313
      Faxszám: +36 1 331 1396
      E-mail: losz@losz.hu
      Honlap cím: http://losz.hu/
      Felügyeleti szervek

      Felügyeleti szervek

      Az ÉRD és TÉRSÉGE Regionális Víziközmű Kt.-felügyeletét az alábbi szervek, hatóságok látják el.

      Magyar Energetikai és Közmű-szabályozási Hivatal
      Ügyfélszolgálat címe: 1054 Budapest, Bajcsy-Zsilinszky út 52.
      Levelezési címe: 1388 Budapest, Pf. 88.
      Központi telefonszám: +36-1 459-7777
      Központi fax-szám: +36-1 459-7766
      Központi e-mail cím: mekh@mekh.hu
      Honlap címe: http://www.mekh.hu/

      Gazdasági Versenyhivatal
      1054 Budapest, Alkotmány utca 5.
      Telefonszám: +36 1 472-8900
      Faxszám: +36 1 472-8905
      E-mail cím: gvh@gvh.hu
      Honlap címe: http://www.gvh.hu/gvh/alpha

      Budaörsi Járásbíróság
      2040 Budaörs, Koszorú utca 2.
      Telefonszám:+36 23 420 336, +36 23 420 337
      Faxszám:+36 23 420 308
      E-mail cím: birosag@budaors.birosag.hu
      Honlap cím: http://www.birosag.hu/en/node/372
       
      Budapest Környéki Törvényszék
      1146 Budapest, Thököly út 97-101.
      Postacím: 1443 Budapest, Pf. 175.
      Központi telefonszám: +36 1 467 6200
      E-mail cím: birosag@budapestkornyekit.birosag.hu
      Honlap cím: http://www.birosag.hu/torvenyszekek/budapest-kornyeki-torvenyszek

      Közép-Duna-völgyi Környezetvédelmi, Természetvédelmi és Vízügyi Felügyelőség
      1072 Budapest, Nagydiófa u. 10-12.
      Postacím: 1447 Budapest, Pf.: 541.
      Telefon: +36 1 478 4400
      Faxszám: +36 1 478 4520
      E-mail cím: kozepdunavolgyi@zoldhatosag.hu
      Honlap címe: http://www.kdvktvf.zoldhatosag.hu 
       
      Országos Környezetvédelmi, Természetvédelmi és Vízügyi Főfelügyelőség
      1016 Budapest, Mészáros u. 58/a. fsz. 6.
      Postacím: 1539 Budapest, Pf.: 675
      Ügyfélszolgálat címe: 1016 Budapest, Mészáros u. 58/a. fsz. 6.
      Telefon: +36 1 224 9100
      Faxszám: +36 1 224 9163
      E-mail cím: zoldpont@oktvf.gov.hu
      Honlap címe: www.orszagoszoldhatosag.gov.hu
       
      Egyéb eljáró szervek
       
      Érdi Járási Hivatal
      2030 Érd, Budai út 10.
      Telefonszám: +36 23 522 375
      E-mail cím: jarasihivatal@erd.pmkh.gov.hu
      Honlap címe: http://www.jaras.info.hu/lap/erdi-jaras
       
      Budapest Főváros Kormányhivatala Népegészségügyi Szakigazgatási Szerve
      1138 Budapest, Váci út 174.
      Telefonszám: +36 1 465 3834, +36 30 941 7156
      E-mail cím: kozpontiugyelet@kmr.antsz.hu
      Honlap cím: http://efrira1.antsz.hu/pest/

      Diósd, Érd, Herceghalom, Pusztazámor, Sóskút, Tárnok, Törökbálint településeken:
      PMKH Érdi Járási Hivatal Járási Népegészségügyi Intézete, ÁNTSZ Budaörsi Kistérségi Népegészségügyi Intézete
      Érd, Felső utca 39.
      Telefonszám és fax: 06/23/354/765
      E-mail cím: szhbatta@kmr.antsz.hu

      Remeteszőlős településen:
      PMKH Szentendrei Járási Hivatal Népegészségügyi Intézete, ÁNTSZ Szentendrei, Pilisvörösvári Kistérségi Népegészségügyi Intézete
      2000 Szentendre, Városház tér 1.
      Telefonszám és fax: 06/26/310/159
      E-mail cím: szentendre@kmr.antsz.hu

      A település szerint illetékes Önkormányzat jegyzője
      Diósd Város Önkormányzat Polgármesteri Hivatala
      2049 Diósd, Szent István tér 1.
      Jegyző: Dr. Csizmadia Julianna
      Telefonszám: +36 23 545 550
      E-mail cím: onkormanyzat@diosd.hu
       
      Érd Megyei Jogú Város Polgármesteri Hivatala
      2030 Érd, Alsó utca 1.
      Jegyző: Mecsériné dr. Szilágyi Erzsébet
      Telefonszám: +36 23 522 300
      E-mail cím: onkormanyzat@erd.hu
       
      Herceghalom Község Önkormányzat Polgármesteri Hivatala
      2053 Herceghalom, Gesztenyés út 13.
      Jegyző: Dr. Szmodis Jenő
      Telefonszám: +36 23 530 560
      E-mail cím: polghiv@herceghalom.hu
       
      Pusztazámor Községi Önkormányzat Polgármesteri Hivatala
      2039 Pusztazámor, Munkácsy Mihály utca 1.
      Jegyző: Dr. Újházi Miklós
      Telefonszám: +36 23 347 421
      E-mail cím: titkarsag@pusztazamor.hu
       
      Remeteszőlős Község Önkormányzat Polgármesteri Hivatala
      2090 Remeteszőlős, Vénusz u. 8-10.
      Jegyző: Dr. Laukó Sándor
      Telefonszám: +36 26 355 293
      E-mail cím: polgarmester@remeteszolos.hu
       
      Sóskút Község Önkormányzat Polgármesteri Hivatala
      2038 Sóskút, Szabadság tér 1.
      Jegyző: Dr. Újházi Miklós
      Telefonszám: +36 23 560 560
      E-mail cím: soskut1@t-online.hu
       
      Tárnok Nagyközség Önkormányzatának Polgármesteri Hivatala
      2461 Tárnok, Dózsa György út 150.
      Jegyző: dr. Simon Mária
      Telefonszám: +36 23 387 019
      E-mail cím: polgarmester@tarnok.hu
       
      Törökbálint Nagyközség Polgármesteri Hivatala
      2045 Törökbálint, Munkácsy Mihály utca 79.
      Jegyző: Dr. Kailinger Ildikó
      Telefonszám: +36 23 335 021
      E-mail cím: hivatal@torokbalint.hu

      Fogyasztóvédelmi és érdekvédelmi szervek
       
      Érdi Járási Hivatal Közlekedési és Fogyasztóvédelmi Főosztály Fogyasztóvédelmi Osztály
      1135 Budapest, Lehel utca 43-47.
      Postacím: 1399 Budapest, Pf. 661.
      Telefonszám: +36 1 329-7017,  +36 1 236-3937 , +36 1 236-3900
      Faxszám: +36 1 236-3956
      E-mail: fogyved@pest.gov.hu
      Honlap cím: http://www.kormanyhivatal.hu

      Pest Megyei és Érd Megyei Jogú Városi Kereskedelmi és Iparkamara
      mellett működő Békéltető Testület

      (Pest Megyei Békéltető Testület)

      1119 Budapest, Etele út 59-61. II. em. 240.
      Postacím: 1364 Budapest, Pf. 81.
      Telefon: +36 1 269-0703
      E-mail: pmbekelteto@pmkik.hu
      Honlap cím:   http://www.panaszrendezes.hu/

      Országos Fogyasztóvédelmi Egyesület
      1068 Budapest, Városliget fasor 44.
      Telefon: +36 1 413 2126
      E-mail: ofe@ofe.hu
      Honlap cím: http://www.ofe.hu/inet/ofe/hu/index.html

      Lakásszövetkezetek és Társasházak Országos Szövetsége (LOSZ)
      1146 Budapest, Hermina út 57.
      Telefon: +36 1 331 1313
      Faxszám: +36 1 331 1396
      E-mail: losz@losz.hu
      Honlap cím: http://losz.hu/
      Felügyeleti szervek

      Felügyeleti szervek

      Az ÉRD és TÉRSÉGE Regionális Víziközmű Kt.-felügyeletét az alábbi szervek, hatóságok látják el.

      Magyar Energetikai és Közmű-szabályozási Hivatal
      Ügyfélszolgálat címe: 1054 Budapest, Bajcsy-Zsilinszky út 52.
      Levelezési címe: 1388 Budapest, Pf. 88.
      Központi telefonszám: +36-1 459-7777
      Központi fax-szám: +36-1 459-7766
      Központi e-mail cím: mekh@mekh.hu
      Honlap: http://www.mekh.hu

      Gazdasági Versenyhivatal
      1054 Budapest, Alkotmány utca 5.
      Telefonszám: +36 1 472-8900
      Faxszám: +36 1 472-8905
      E-mail cím: gvh@gvh.hu
      Honlap címe: http://www.gvh.hu/gvh/alpha

      Budaörsi Járásbíróság
      2040 Budaörs, Koszorú utca 2.
      Telefonszám:+36 23 420 336, +36 23 420 337
      Faxszám:+36 23 420 308
      E-mail cím: birosag@budaors.birosag.hu
      Honlap cím: http://www.birosag.hu/en/node/372
       
      Budapest Környéki Törvényszék
      1146 Budapest, Thököly út 97-101.
      Postacím: 1443 Budapest, Pf. 175.
      Központi telefonszám: +36 1 467 6200
      E-mail cím: birosag@budapestkornyekit.birosag.hu
      Honlap cím: http://www.birosag.hu/torvenyszekek/budapest-kornyeki-torvenyszek

      Közép-Duna-völgyi Környezetvédelmi, Természetvédelmi és Vízügyi Felügyelőség
      1072 Budapest, Nagydiófa u. 10-12.
      Postacím: 1447 Budapest, Pf.: 541.
      Telefon: +36 1 478 4400
      Faxszám: +36 1 478 4520
      E-mail cím: kozepdunavolgyi@zoldhatosag.hu
      Honlap címe: http://www.kdvktvf.zoldhatosag.hu 
       
      Országos Környezetvédelmi, Természetvédelmi és Vízügyi Főfelügyelőség
      1016 Budapest, Mészáros u. 58/a. fsz. 6.
      Postacím: 1539 Budapest, Pf.: 675
      Ügyfélszolgálat címe: 1016 Budapest, Mészáros u. 58/a. fsz. 6.
      Telefon: +36 1 224 9100
      Faxszám: +36 1 224 9163
      E-mail cím: zoldpont@oktvf.gov.hu
      Honlap címe: http://www.orszagoszoldhatosag.gov.hu
       
      Egyéb eljáró szervek
       
      Érdi Járási Hivatal
      2030 Érd, Budai út 10.
      Telefonszám: +36 23 522 375
      E-mail cím: jarasihivatal@erd.pmkh.gov.hu
      Honlap címe: http://www.jaras.info.hu/lap/erdi-jaras
       
      Budapest Főváros Kormányhivatala Népegészségügyi Szakigazgatási Szerve
      1138 Budapest, Váci út 174.
      Telefonszám: +36 1 465 3834, +36 30 941 7156
      E-mail cím: kozpontiugyelet@kmr.antsz.hu
      Honlap cím: http://efrira1.antsz.hu/pest/

      Diósd, Érd, Herceghalom, Pusztazámor, Sóskút, Tárnok, Törökbálint településeken:
      PMKH Érdi Járási Hivatal Járási Népegészségügyi Intézete, ÁNTSZ Budaörsi Kistérségi Népegészségügyi Intézete
      Érd, Felső utca 39.
      Telefonszám és fax: 06/23/354/765
      E-mail cím: szhbatta@kmr.antsz.hu

      Remeteszőlős településen:
      PMKH Szentendrei Járási Hivatal Népegészségügyi Intézete, ÁNTSZ Szentendrei, Pilisvörösvári Kistérségi Népegészségügyi Intézete
      2000 Szentendre, Városház tér 1.
      Telefonszám és fax: 06/26/310/159
      E-mail cím: szentendre@kmr.antsz.hu

      A település szerint illetékes Önkormányzat jegyzője
      Diósd Város Önkormányzat Polgármesteri Hivatala
      2049 Diósd, Szent István tér 1.
      Jegyző: Dr. Csizmadia Julianna
      Telefonszám: +36 23 545 550
      E-mail cím: onkormanyzat@diosd.hu
       
      Érd Megyei Jogú Város Polgármesteri Hivatala
      2030 Érd, Alsó utca 1.
      Jegyző: Mecsériné dr. Szilágyi Erzsébet
      Telefonszám: +36 23 522 300
      E-mail cím: onkormanyzat@erd.hu
       
      Herceghalom Község Önkormányzat Polgármesteri Hivatala
      2053 Herceghalom, Gesztenyés út 13.
      Jegyző: Dr. Szmodis Jenő
      Telefonszám: +36 23 530 560
      E-mail cím: polghiv@herceghalom.hu
       
      Pusztazámor Községi Önkormányzat Polgármesteri Hivatala
      2039 Pusztazámor, Munkácsy Mihály utca 1.
      Jegyző: Dr. Újházi Miklós
      Telefonszám: +36 23 347 421
      E-mail cím: titkarsag@pusztazamor.hu
       
      Remeteszőlős Község Önkormányzat Polgármesteri Hivatala
      2090 Remeteszőlős, Vénusz u. 8-10.
      Jegyző: Dr. Laukó Sándor
      Telefonszám: +36 26 355 293
      E-mail cím: polgarmester@remeteszolos.hu
       
      Sóskút Község Önkormányzat Polgármesteri Hivatala
      2038 Sóskút, Szabadság tér 1.
      Jegyző: Dr. Újházi Miklós
      Telefonszám: +36 23 560 560
      E-mail cím: soskut1@t-online.hu
       
      Tárnok Nagyközség Önkormányzatának Polgármesteri Hivatala
      2461 Tárnok, Dózsa György út 150.
      Jegyző: dr. Simon Mária
      Telefonszám: +36 23 387 019
      E-mail cím: polgarmester@tarnok.hu
       
      Törökbálint Nagyközség Polgármesteri Hivatala
      2045 Törökbálint, Munkácsy Mihály utca 79.
      Jegyző: Dr. Kailinger Ildikó
      Telefonszám: +36 23 335 021
      E-mail cím: hivatal@torokbalint.hu

      Fogyasztóvédelmi és érdekvédelmi szervek
       
      Érdi Járási Hivatal Közlekedési és Fogyasztóvédelmi Főosztály Fogyasztóvédelmi Osztály
      1141 Budapest, Komócsy u. 17-19.
      Postacím: 1399 Budapest, Pf. 661.
      Telefonszám: +36 1 460 2202
      E-mail: fogyved@pest.gov.hu
      Honlap cím: http://www.kormanyhivatal.hu

      Pest Megyei és Érd Megyei Jogú Városi Kereskedelmi és Iparkamara
      mellett működő Békéltető Testület

      (Pest Megyei Békéltető Testület)

      1119 Budapest, Etele út 59-61. II. em. 240.
      Postacím: 1364 Budapest, Pf. 81.
      Telefon: +36 1 269-0703
      E-mail: pmbekelteto@pmkik.hu
      Honlap cím:   http://www.panaszrendezes.hu/

      Országos Fogyasztóvédelmi Egyesület
      1068 Budapest, Városliget fasor 44.
      Telefon: +36 1 413 2126
      E-mail: ofe@ofe.hu
      Honlap cím: http://www.ofe.hu/inet/ofe/hu/index.html

      Lakásszövetkezetek és Társasházak Országos Szövetsége (LOSZ)
      1146 Budapest, Hermina út 57.
      Telefon: +36 1 331 1313
      Faxszám: +36 1 331 1396
      E-mail: losz@losz.hu
      Honlap cím: http://losz.hu/
      5.Az e törvényben foglalt eltérésekre figyelemmel az Szt.-nek megfelelő formában az éves beszámolóÉves beszámoló
      6.Jóváhagyott beszerzési szabályzat Beszerzési szabályzat
      6 Jóváhagyott beszerzési szabályzat
      7.Az e törvény végrehajtására kiadott miniszteri rendeletben meghatározott információk
    • 2009. évi CXXII. Törvény 2. §
      Adatszolgáltatási elvárás Szolgáltatott adat
      1.A köztulajdonban álló gazdasági társaság a közzététel időpontjában fennálló adatok alapján közzéteszi a vezető tisztségviselők, a felügyelőbizottsági tagok, a munka törvénykönyvéről szóló 2012. évi I. törvény (a továbbiakban: Mt.) 208. §-a szerint vezető állású munkavállalók, valamint az önállóan cégjegyzésre vagy a bankszámla feletti rendelkezésre jogosult munkavállalók nevét, tisztségét vagy munkakörét, munkaviszonyban álló személy esetében
      - *a munkavállaló részére a munkaviszonya alapján közvetlenül vagy közvetve nyújtott pénzbeli juttatásokat, ezen belül külön feltüntetve alapbérét, egyéb időbérét, teljesítménybérét, valamint az időbért megalapozó időtartamot, illetve a teljesítménybért megalapozó teljesítménykövetelményeket,
        *az Mt., kollektív szerződés, illetve a munkaszerződés alapján járó mértéket megjelölve a munkavállalóra irányadó végkielégítés, illetve felmondási idő időtartamát,
       *az Mt. 228. § alapján kikötött időtartamot és a kötelezettség vállalásának ellenértékét,
      - gazdasági társaságokról szóló 2006. évi IV. törvény (a továbbiakban: Gt.) 22. § (2) bekezdés a) pontja szerinti jogviszony, valamint a felügyelőbizottsági tagok esetén a megbízási díjat,a megbízási díjon felüli egyéb járandóságokat,a jogviszony megszűnése esetén járó pénzbeli juttatásokat.
      Cégvezetés
      (Archívum)

      Cégvezetés

      Felügyelő Bizottság

      Elnök: Varga András
      Tagok: György Attila
        Dr. Hajós Béla
        Kondrát Zita
        Szűcs Ferenc
        Papp Ferenc

       

      Társaságvezetés

      Lanku Ildikó Ügyvezető igazgató
      Varga Emília Terézia Minőségirányítási vezető
      Várhidi Anita Gazdasági igazgató
      Jónás József Műszaki szolgáltatási igazgató
      Kakuk András Vízellátási ágazatvezető főmérnök
      Jászai Szandra Szennyvízelvezetési ágazatvezető főmérnök
                
                                      
                             
      Társaságvezetés és szervezeti egység vezetők központi elérhetősége:
      Tel.: (+36) 23 500-000, (+36) 23 521 773
      Fax.: (+36) 23 521 774
      Email cím: dunapart@erdivizmuvek.hu
      1 A köztulajdonban álló gazdasági társaság a közzététel időpontjában fennálló adatok alapján közzéteszi a vezető tisztségviselők, a felügyelőbizottsági tagok, a munka törvénykönyvéről szóló 2012. évi I. törvény (a továbbiakban: Mt.) 208. §-a szerint vezető állású munkavállalók, valamint az önállóan cégjegyzésre vagy a bankszámla feletti rendelkezésre jogosult munkavállalók nevét, tisztségét vagy munkakörét, munkaviszonyban álló személy esetében
      - *a munkavállaló részére a munkaviszonya alapján közvetlenül vagy közvetve nyújtott pénzbeli juttatásokat, ezen belül külön feltüntetve alapbérét, egyéb időbérét, teljesítménybérét, valamint az időbért megalapozó időtartamot, illetve a teljesítménybért megalapozó teljesítménykövetelményeket,
        *az Mt., kollektív szerződés, illetve a munkaszerződés alapján járó mértéket megjelölve a munkavállalóra irányadó végkielégítés, illetve felmondási idő időtartamát,
       *az Mt. 228. § alapján kikötött időtartamot és a kötelezettség vállalásának ellenértékét,
      - gazdasági társaságokról szóló 2006. évi IV. törvény (a továbbiakban: Gt.) 22. § (2) bekezdés a) pontja szerinti jogviszony, valamint a felügyelőbizottsági tagok esetén a megbízási díjat,a megbízási díjon felüli egyéb járandóságokat,a jogviszony megszűnése esetén járó pénzbeli juttatásokat.
      Cégvezetés

      Cégvezetés

      Felügyelő Bizottság

      Elnök: Spéth Géza
      Tagok: Békés István
        Dr. Hajós Béla
        Horváth Attila
        Szolnoki Gábor
        Szűcs Ferenc

       

      Társaságvezetés

      Lanku Ildikó Ügyvezető igazgató
      Varga Emília Terézia Minőségirányítási vezető
      Sárosi Péter Gazdasági igazgató
      Jónás József Műszaki szolgáltatási igazgató
      Kakuk András Vízellátási ágazatvezető főmérnök
      Jánosi Tibor Szennyvízelvezetési ágazatvezető főmérnök
      Horváth Attila Beruházási főmérnök
                
                                      
                             
       
      Társaságvezetés és szervezeti egység vezetők központi elérhetősége:
      Tel.: (+36) 23 500-000, (+36) 23 521 773
      Fax.: (+36) 23 521 774
      Email cím: dunapart@erdivizmuvek.hu
      Cégvezetés

      Cégvezetés

      Felügyelő Bizottság

      Elnök: Spéth Géza
      Tagok: György Attila
        Dr. Hajós Béla
        Horváth Attila
        Szalai Nikolett
        Szűcs Ferenc

       

      Társaságvezetés

      Lanku Ildikó Ügyvezető igazgató
      Varga Emília Terézia Minőségirányítási vezető
      Sárosi Péter Gazdasági igazgató
      Jónás József Műszaki szolgáltatási igazgató
      Kakuk András Vízellátási ágazatvezető főmérnök
      Jánosi Tibor Szennyvízelvezetési ágazatvezető főmérnök
      Horváth Attila Beruházási főmérnök
                
                                      
                             
       
      Társaságvezetés és szervezeti egység vezetők központi elérhetősége:
      Tel.: (+36) 23 500-000, (+36) 23 521 773
      Fax.: (+36) 23 521 774
      Email cím: dunapart@erdivizmuvek.hu
      Cégvezetés

      Cégvezetés

      Felügyelő Bizottság

      Elnök: Spéth Géza
      Tagok: György Attila
        Dr. Hajós Béla
        Szalai Nikolett
        Szűcs Ferenc

       

      Társaságvezetés

      Lanku Ildikó Ügyvezető igazgató
      Varga Emília Terézia Minőségirányítási vezető
      Sárosi Péter Gazdasági igazgató
      Jónás József Műszaki szolgáltatási igazgató
      Kakuk András Vízellátási ágazatvezető főmérnök
      Jászai Szandra Szennyvízelvezetési ágazatvezető főmérnök
                
                                      
                             
      Társaságvezetés és szervezeti egység vezetők központi elérhetősége:
      Tel.: (+36) 23 500-000, (+36) 23 521 773
      Fax.: (+36) 23 521 774
      Email cím: dunapart@erdivizmuvek.hu
      Cégvezetés

      Cégvezetés

      Felügyelő Bizottság

      Elnök: Spéth Géza
      Tagok: György Attila
        Dr. Hajós Béla
        Szalai Nikolett
        Szűcs Ferenc
        Ács Mihály Zsigmondné

       

      Társaságvezetés

      Lanku Ildikó Ügyvezető igazgató
      Varga Emília Terézia Minőségirányítási vezető
      Sárosi Péter Gazdasági igazgató
      Jónás József Műszaki szolgáltatási igazgató
      Kakuk András Vízellátási ágazatvezető főmérnök
      Jászai Szandra Szennyvízelvezetési ágazatvezető főmérnök
                
                                      
                             
      Társaságvezetés és szervezeti egység vezetők központi elérhetősége:
      Tel.: (+36) 23 500-000, (+36) 23 521 773
      Fax.: (+36) 23 521 774
      Email cím: dunapart@erdivizmuvek.hu
      Cégvezetés

      Cégvezetés

      Felügyelő Bizottság

      Elnök: Spéth Géza
      Tagok: György Attila
        Dr. Hajós Béla
        Szalai Nikolett
        Szűcs Ferenc
        Ács Mihály Zsigmondné

       

      Társaságvezetés

      Lanku Ildikó Ügyvezető igazgató
      Varga Emília Terézia Minőségirányítási vezető
      Tóthné Várhidi Anita Gazdasági igazgató
      Jónás József Műszaki szolgáltatási igazgató
      Kakuk András Vízellátási ágazatvezető főmérnök
      Jászai Szandra Szennyvízelvezetési ágazatvezető főmérnök
                
                                      
                             
      Társaságvezetés és szervezeti egység vezetők központi elérhetősége:
      Tel.: (+36) 23 500-000, (+36) 23 521 773
      Fax.: (+36) 23 521 774
      Email cím: dunapart@erdivizmuvek.hu
      Cégvezetés

      Cégvezetés

      Felügyelő Bizottság

      Elnök: Varga András
      Tagok: György Attila
        Dr. Hajós Béla
        Kondrát Zita
        Szűcs Ferenc
        Ács Mihály Zsigmondné

       

      Társaságvezetés

      Lanku Ildikó Ügyvezető igazgató
      Varga Emília Terézia Minőségirányítási vezető
      Tóthné Várhidi Anita Gazdasági igazgató
      Jónás József Műszaki szolgáltatási igazgató
      Kakuk András Vízellátási ágazatvezető főmérnök
      Jászai Szandra Szennyvízelvezetési ágazatvezető főmérnök
                
                                      
                             
      Társaságvezetés és szervezeti egység vezetők központi elérhetősége:
      Tel.: (+36) 23 500-000, (+36) 23 521 773
      Fax.: (+36) 23 521 774
      Email cím: dunapart@erdivizmuvek.hu
      Cégvezetés

      Cégvezetés

      Felügyelő Bizottság

      Elnök: Varga András
      Tagok: György Attila
        Dr. Hajós Béla
        Kondrát Zita
        Szűcs Ferenc
        Ács Mihály Zsigmondné

       

      Társaságvezetés

      Lanku Ildikó Ügyvezető igazgató
      Varga Emília Terézia Minőségirányítási vezető
      Várhidi Anita Gazdasági igazgató
      Jónás József Műszaki szolgáltatási igazgató
      Kakuk András Vízellátási ágazatvezető főmérnök
      Jászai Szandra Szennyvízelvezetési ágazatvezető főmérnök
                
                                      
                             
      Társaságvezetés és szervezeti egység vezetők központi elérhetősége:
      Tel.: (+36) 23 500-000, (+36) 23 521 773
      Fax.: (+36) 23 521 774
      Email cím: dunapart@erdivizmuvek.hu
      Egyedi közzétételi lista
      (Archívum)

      Egyedi közzétételi lista

      A köztulajdonban álló gazdasági társaságok takarékosabb működéséről szóló 2009. évi CXXII. törvényben foglalt kötelezettségünket teljesítve a következő adatokat tesszük közzé
      Munkakör/Tisztség Alapbér/ Tiszteletdíj Prémium (%) Teljesítmény követelmény Végkielégítés mértéke Felmondási idő mértéke Versenytilalmi megállapodás
      felügyelő bizottság elnöke
      Varga András
      940 000 Ft/év nincs   nincs nincs nincs
      felügyelő bizottság tagja
      György Attila
      Dr. Hajós Béla
      Szűcs Ferenc
      Konrát Zita
      Papp Ferenc
      810 000 Ft/év nincs   nincs nincs nincs
      ügyvezető igazgató, önállóan bankszámla feletti rendelkezésre jogosult
      Lanku Ildikó
      1 406 000 Ft/hó 30%   Munka Törvénykönyv szerint nincs
      együttesen bankszámla feletti rendelkezésre jogosult munkavállalók  
      312 000 - 965 000 Ft/hó
      20-30%   Munka Törvénykönyv szerint nincs
      műszaki szolgáltatási igazgató,
      gazdasági igazgató, 
      szennyvízkezelési ágazatvezető főmérnök, vízellátási ágazatvezető főmérnök
      672 000 -1 175 000 Ft/hó 25-30%   Munka Törvénykönyv szerint nincs
      üzemegység-vezető,
      üzemegység-vezető helyettes, ügyfélszolgálati irodavezető
      400 000 - 585 000 Ft/hó 20-25%   Munka Törvénykönyv szerint nincs
       

      Érvényesség: 2020. szeptember 24-től
      1 Egyedi közzétételi lista

      Egyedi közzétételi lista

      A köztulajdonban álló gazdasági társaságok takarékosabb működéséről szóló 2009. évi CXXII. törvényben foglalt kötelezettségünket teljesítve a következő adatokat tesszük közzé
      Munkakör/Tisztség Alapbér/Tiszteletdíj Prémium (%) Teljesítmény követelmény Végkielégítés mértéke Felmondási idő mértéke Versenytilalmi megállapodás
      felügyelő bizottság elnöke Spéth Géza
      940 000 Ft/év nincs   nincs nincs nincs
      felügyelő bizottság tagja
      Békés István
      Dr. Hajós Béla
      Horváth Attila
      Szolnoki Gábor
      Szűcs Ferenc
      810 000 Ft/év nincs   nincs nincs nincs
      ügyvezető igazgató, önállóan bankszámla feletti rendelkezésre jogosult
      Lanku Ildikó
      797 000 Ft/hó 60%   Munka Törvénykönyv szerint nincs
      együttesen bankszámla feletti rendelkezésre jogosult munkavállalók
      (gazdasági igazgató,
      pénzügyi-számviteli csoportvezető,
      beruházási főmérnök,
      kontroller,
      pénzügyi előadó, könyvelő, tárgyi eszköz nyilvántartó, pénztár-ellenőr)
      211 000-707 000 0-50%   Munka Törvénykönyv szerint/ Munka Törvénykönyv szerint + 1 hónap nincs
      ágazatvezető, főmérnök
      450 000 -707 000 Ft/hó 25-50%   Munka Törvénykönyv szerint + 1 hónap nincs
      üzemegység-vezető, irodavezető
      285 000 - 663 000 Ft/hó 0-25%   Munka Törvénykönyv szerint nincs
      Érvényesség: 2014. július 1-től  
      Az Érd és Térsége Víziközmű Kft. hatályos Kollektív Szerződése a végkielégítésre vonatkozóan a Munka Törvénykönyv rendelkezéseihez viszonyítva azt a kiegészítést teszi, hogy a végkielégítés alapjául szolgáló munkaviszonyban töltött idő tekintetében figyelembe veszi a közvetlenül megelőző víz-, illetve szennyvízágazathoz tartozó munkáltatónál munkaviszonyban töltött időt is.

      Egyedi közzétételi lista

      Egyedi közzétételi lista

      A köztulajdonban álló gazdasági társaságok takarékosabb működéséről szóló 2009. évi CXXII. törvényben foglalt kötelezettségünket teljesítve a következő adatokat tesszük közzé
      Munkakör/Tisztség Alapbér/ Tiszteletdíj Prémium (%) Teljesítmény követelmény Végkielégítés mértéke Felmondási idő mértéke Versenytilalmi megállapodás
      felügyelő bizottság elnöke Spéth Géza 940 000 Ft/év nincs   nincs nincs nincs
      felügyelő bizottság tagja
      György Attila
      Dr. Hajós Béla
      Horváth Attila
      Szalai Nikolett
      Szűcs Ferenc
      810 000 Ft/év nincs   nincs nincs nincs
      ügyvezető igazgató, önállóan bankszámla feletti rendelkezésre jogosult
      Lanku Ildikó
      797 000 Ft/hó 60%   Munka Törvénykönyv szerint nincs
      együttesen bankszámla  feletti rendelkezésre jogosult munkavállalók 211 000-707 000 Ft/hó 0-50%   Munka Törvénykönyv szerint/ Munka Törvénykönyv szerint + 1 hónap nincs
      műszaki szolgáltatási igazgató, gazdasági igazgató, beruházási főmérnök, szennyvízkezelési ágazatvezető főmérnök, vízellátási ágazatvezető főmérnök 450 000 -707 000 Ft/hó 25-50%   Munka Törvénykönyv szerint + 1 hónap nincs
      üzemegység-vezető, üzemegység-vezető helyettes, ügyfélszolgálati irodavezető 285 000 - 400 000 Ft/hó 20-25%   Munka Törvénykönyv szerint nincs
      Érvényesség: 2015. július 1-től          
      Az Érd és Térsége Víziközmű Kft. hatályos Kollektív Szerződése a végkielégítésre vonatkozóan a Munka Törvénykönyv rendelkezéseihez viszonyítva azt a kiegészítést teszi, hogy a végkielégítés alapjául szolgáló munkaviszonyban töltött idő tekintetében figyelembe veszi a közvetlenül megelőző víz-, illetve szennyvízágazathoz tartozó munkáltatónál munkaviszonyban töltött időt is.
      Egyedi közzétételi lista

      Egyedi közzétételi lista

      A köztulajdonban álló gazdasági társaságok takarékosabb működéséről szóló 2009. évi CXXII. törvényben foglalt kötelezettségünket teljesítve a következő adatokat tesszük közzé
      Munkakör/Tisztség Alapbér/ Tiszteletdíj Prémium (%) Teljesítmény követelmény Végkielégítés mértéke Felmondási idő mértéke Versenytilalmi megállapodás
      felügyelő bizottság elnöke Spéth Géza 940 000 Ft/év nincs   nincs nincs nincs
      felügyelő bizottság tagja
      György Attila
      Dr. Hajós Béla
      Horváth Attila
      Szalai Nikolett
      Szűcs Ferenc
      810 000 Ft/év nincs   nincs nincs nincs
      ügyvezető igazgató, önállóan bankszámla feletti rendelkezésre jogosult
      Lanku Ildikó
      797 000 Ft/hó 60%   Munka Törvénykönyv szerint nincs
      együttesen bankszámla  feletti rendelkezésre jogosult munkavállalók 360 000-740 000 Ft/hó 0-50%   Munka Törvénykönyv szerint/ Munka Törvénykönyv szerint + 1 hónap nincs
      műszaki szolgáltatási igazgató, gazdasági igazgató, beruházási főmérnök, szennyvízkezelési ágazatvezető főmérnök, vízellátási ágazatvezető főmérnök 550 000 -740 000 Ft/hó 25-50%   Munka Törvénykönyv szerint + 1 hónap nincs
      üzemegység-vezető, üzemegység-vezető helyettes, ügyfélszolgálati irodavezető 220 000 - 400 000 Ft/hó 20-50%   Munka Törvénykönyv szerint nincs
      Érvényesség: 2016. július 1-től          
      Az Érd és Térsége Víziközmű Kft. hatályos Kollektív Szerződése a végkielégítésre vonatkozóan a Munka Törvénykönyv rendelkezéseihez viszonyítva azt a kiegészítést teszi, hogy a végkielégítés alapjául szolgáló munkaviszonyban töltött idő tekintetében figyelembe veszi a közvetlenül megelőző víz-, illetve szennyvízágazathoz tartozó munkáltatónál munkaviszonyban töltött időt is.
      Egyedi közzétételi lista

      Egyedi közzétételi lista

      A köztulajdonban álló gazdasági társaságok takarékosabb működéséről szóló 2009. évi CXXII. törvényben foglalt kötelezettségünket teljesítve a következő adatokat tesszük közzé
      Munkakör/Tisztség Alapbér/ Tiszteletdíj Prémium (%) Teljesítmény követelmény Végkielégítés mértéke Felmondási idő mértéke Versenytilalmi megállapodás
      felügyelő bizottság elnöke Spéth Géza 940 000 Ft/év nincs   nincs nincs nincs
      felügyelő bizottság tagja
      György Attila
      Dr. Hajós Béla
      Horváth Attila
      Szalai Nikolett
      Szűcs Ferenc
      810 000 Ft/év nincs   nincs nincs nincs
      ügyvezető igazgató, önállóan bankszámla feletti rendelkezésre jogosult
      Lanku Ildikó
      797 000 Ft/hó 60%   Munka Törvénykönyv szerint nincs
      együttesen bankszámla  feletti rendelkezésre jogosult munkavállalók 211 000-707 000 Ft/hó 0-50%   Munka Törvénykönyv szerint/ Munka Törvénykönyv szerint + 1 hónap nincs
      műszaki szolgáltatási igazgató, gazdasági igazgató, beruházási főmérnök, szennyvízkezelési ágazatvezető főmérnök, vízellátási ágazatvezető főmérnök 450 000 -707 000 Ft/hó 25-50%   Munka Törvénykönyv szerint + 1 hónap nincs
      üzemegység-vezető, üzemegység-vezető helyettes, ügyfélszolgálati irodavezető 285 000 - 400 000 Ft/hó 20-25%   Munka Törvénykönyv szerint nincs
      Érvényesség: 2015. július 1-től          
      Az Érd és Térsége Víziközmű Kft. hatályos Kollektív Szerződése a végkielégítésre vonatkozóan a Munka Törvénykönyv rendelkezéseihez viszonyítva azt a kiegészítést teszi, hogy a végkielégítés alapjául szolgáló munkaviszonyban töltött idő tekintetében figyelembe veszi a közvetlenül megelőző víz-, illetve szennyvízágazathoz tartozó munkáltatónál munkaviszonyban töltött időt is.
      Egyedi közzétételi lista

      Egyedi közzétételi lista

      A köztulajdonban álló gazdasági társaságok takarékosabb működéséről szóló 2009. évi CXXII. törvényben foglalt kötelezettségünket teljesítve a következő adatokat tesszük közzé
      Munkakör/Tisztség Alapbér/ Tiszteletdíj Prémium (%) Teljesítmény követelmény Végkielégítés mértéke Felmondási idő mértéke Versenytilalmi megállapodás
      felügyelő bizottság elnöke Spéth Géza 940 000 Ft/év nincs   nincs nincs nincs
      felügyelő bizottság tagja
      György Attila
      Dr. Hajós Béla
      Horváth Attila
      Szalai Nikolett
      Szűcs Ferenc
      810 000 Ft/év nincs   nincs nincs nincs
      ügyvezető igazgató, önállóan bankszámla feletti rendelkezésre jogosult
      Lanku Ildikó
      797 000 Ft/hó 60%   Munka Törvénykönyv szerint nincs
      együttesen bankszámla  feletti rendelkezésre jogosult munkavállalók 360 000-740 000 Ft/hó 0-50%   Munka Törvénykönyv szerint/ Munka Törvénykönyv szerint + 1 hónap nincs
      műszaki szolgáltatási igazgató, gazdasági igazgató, beruházási főmérnök, szennyvízkezelési ágazatvezető főmérnök, vízellátási ágazatvezető főmérnök 550 000 -740 000 Ft/hó 25-50%   Munka Törvénykönyv szerint + 1 hónap nincs
      üzemegység-vezető, üzemegység-vezető helyettes, ügyfélszolgálati irodavezető 220 000 - 400 000 Ft/hó 20-50%   Munka Törvénykönyv szerint nincs
      Érvényesség: 2016. július 1-től          
      Az Érd és Térsége Víziközmű Kft. hatályos Kollektív Szerződése a végkielégítésre vonatkozóan a Munka Törvénykönyv rendelkezéseihez viszonyítva azt a kiegészítést teszi, hogy a végkielégítés alapjául szolgáló munkaviszonyban töltött idő tekintetében figyelembe veszi a közvetlenül megelőző víz-, illetve szennyvízágazathoz tartozó munkáltatónál munkaviszonyban töltött időt is.
      Egyedi közzétételi lista

      Egyedi közzétételi lista

      A köztulajdonban álló gazdasági társaságok takarékosabb működéséről szóló 2009. évi CXXII. törvényben foglalt kötelezettségünket teljesítve a következő adatokat tesszük közzé
      Munkakör/Tisztség Alapbér/ Tiszteletdíj Prémium (%) Teljesítmény követelmény Végkielégítés mértéke Felmondási idő mértéke Versenytilalmi megállapodás
      felügyelő bizottság elnöke Spéth Géza 940 000 Ft/év nincs   nincs nincs nincs
      felügyelő bizottság tagja
      György Attila
      Dr. Hajós Béla
      Horváth Attila
      Szalai Nikolett
      Szűcs Ferenc
      810 000 Ft/év nincs   nincs nincs nincs
      ügyvezető igazgató, önállóan bankszámla feletti rendelkezésre jogosult
      Lanku Ildikó
      1 005 000 Ft/hó 30%   Munka Törvénykönyv szerint nincs
      együttesen bankszámla feletti rendelkezésre jogosult munkavállalók 431 000-984 000 Ft/hó 20-30%   Munka Törvénykönyv szerint/ Munka Törvénykönyv szerint + 1 hónap nincs
      műszaki szolgáltatási igazgató, gazdasági igazgató, beruházási főmérnök, szennyvízkezelési ágazatvezető főmérnök, vízellátási ágazatvezető főmérnök 643 500 -984 000 Ft/hó 25-30%   Munka Törvénykönyv szerint + 1 hónap nincs
      üzemegység-vezető, üzemegység-vezető helyettes, ügyfélszolgálati irodavezető 263 500 - 479 000 Ft/hó 20-25%   Munka Törvénykönyv szerint nincs
       
      Érvényesség: 2017. január 1-től

       
      Egyedi közzétételi lista

      Egyedi közzétételi lista

      A köztulajdonban álló gazdasági társaságok takarékosabb működéséről szóló 2009. évi CXXII. törvényben foglalt kötelezettségünket teljesítve a következő adatokat tesszük közzé
      Munkakör/Tisztség Alapbér/ Tiszteletdíj Prémium (%) Teljesítmény követelmény Végkielégítés mértéke Felmondási idő mértéke Versenytilalmi megállapodás
      felügyelő bizottság elnöke Spéth Géza 940 000 Ft/év nincs   nincs nincs nincs
      felügyelő bizottság tagja
      György Attila
      Dr. Hajós Béla
      Horváth Attila
      Szalai Nikolett
      Szűcs Ferenc
      810 000 Ft/év nincs   nincs nincs nincs
      ügyvezető igazgató, önállóan bankszámla feletti rendelkezésre jogosult
      Lanku Ildikó
      1 172 000 Ft/hó 30%   Munka Törvénykönyv szerint nincs
      együttesen bankszámla feletti rendelkezésre jogosult munkavállalók 431 000-984 000 Ft/hó 20-30%   Munka Törvénykönyv szerint/ Munka Törvénykönyv szerint + 1 hónap nincs
      műszaki szolgáltatási igazgató, gazdasági igazgató, beruházási főmérnök, szennyvízkezelési ágazatvezető főmérnök, vízellátási ágazatvezető főmérnök 643 500 -984 000 Ft/hó 25-30%   Munka Törvénykönyv szerint + 1 hónap nincs
      üzemegység-vezető, üzemegység-vezető helyettes, ügyfélszolgálati irodavezető 263 500 - 479 000 Ft/hó 20-25%   Munka Törvénykönyv szerint nincs
       
      Érvényesség: 2017. január 1-től

       
      Egyedi közzétételi lista

      Egyedi közzétételi lista

      A köztulajdonban álló gazdasági társaságok takarékosabb működéséről szóló 2009. évi CXXII. törvényben foglalt kötelezettségünket teljesítve a következő adatokat tesszük közzé
      Munkakör/Tisztség Alapbér/ Tiszteletdíj Prémium (%) Teljesítmény követelmény Végkielégítés mértéke Felmondási idő mértéke Versenytilalmi megállapodás
      felügyelő bizottság elnöke Spéth Géza 940 000 Ft/év nincs   nincs nincs nincs
      felügyelő bizottság tagja
      György Attila
      Dr. Hajós Béla
      Szalai Nikolett
      Szűcs Ferenc
      810 000 Ft/év nincs   nincs nincs nincs
      ügyvezető igazgató, önállóan bankszámla feletti rendelkezésre jogosult
      Lanku Ildikó
      1 172 000 Ft/hó 30%   Munka Törvénykönyv szerint nincs
      együttesen bankszámla feletti rendelkezésre jogosult munkavállalók 431 000-984 000 Ft/hó 20-30%   Munka Törvénykönyv szerint/ Munka Törvénykönyv szerint + 1 hónap nincs
      műszaki szolgáltatási igazgató, gazdasági igazgató, beruházási csoportvezető, szennyvízkezelési ágazatvezető főmérnök, vízellátási ágazatvezető főmérnök 643 500 -984 000 Ft/hó 25-30%   Munka Törvénykönyv szerint + 1 hónap nincs
      üzemegység-vezető, üzemegység-vezető helyettes, ügyfélszolgálati irodavezető 263 500 - 479 000 Ft/hó 20-25%   Munka Törvénykönyv szerint nincs
       
      Érvényesség: 2017. január 1-től

       
      Egyedi közzétételi lista

      Egyedi közzétételi lista

      A köztulajdonban álló gazdasági társaságok takarékosabb működéséről szóló 2009. évi CXXII. törvényben foglalt kötelezettségünket teljesítve a következő adatokat tesszük közzé
      Munkakör/Tisztség Alapbér/ Tiszteletdíj Prémium (%) Teljesítmény követelmény Végkielégítés mértéke Felmondási idő mértéke Versenytilalmi megállapodás
      felügyelő bizottság elnöke Spéth Géza 940 000 Ft/év nincs   nincs nincs nincs
      felügyelő bizottság tagja
      György Attila
      Dr. Hajós Béla
      Horváth Attila
      Szalai Nikolett
      Szűcs Ferenc
      810 000 Ft/év nincs   nincs nincs nincs
      ügyvezető igazgató, önállóan bankszámla feletti rendelkezésre jogosult
      Lanku Ildikó
      1 172 000 Ft/hó 30%   Munka Törvénykönyv szerint nincs
      együttesen bankszámla feletti rendelkezésre jogosult munkavállalók 431 000-984 000 Ft/hó 20-30%   Munka Törvénykönyv szerint/ Munka Törvénykönyv szerint + 1 hónap nincs
      műszaki szolgáltatási igazgató, gazdasági igazgató, beruházási főmérnök, szennyvízkezelési ágazatvezető főmérnök, vízellátási ágazatvezető főmérnök 643 500 -984 000 Ft/hó 25-30%   Munka Törvénykönyv szerint + 1 hónap nincs
      üzemegység-vezető, üzemegység-vezető helyettes, ügyfélszolgálati irodavezető 263 500 - 479 000 Ft/hó 20-25%   Munka Törvénykönyv szerint nincs
       
      Érvényesség: 2017. január 1-től

       
      Egyedi közzétételi lista

      Egyedi közzétételi lista

      A köztulajdonban álló gazdasági társaságok takarékosabb működéséről szóló 2009. évi CXXII. törvényben foglalt kötelezettségünket teljesítve a következő adatokat tesszük közzé
      Munkakör/Tisztség Alapbér/ Tiszteletdíj Prémium (%) Teljesítmény követelmény Végkielégítés mértéke Felmondási idő mértéke Versenytilalmi megállapodás
      felügyelő bizottság elnöke Spéth Géza 940 000 Ft/év nincs   nincs nincs nincs
      felügyelő bizottság tagja
      György Attila
      Dr. Hajós Béla
      Szalai Nikolett
      Szűcs Ferenc
      810 000 Ft/év nincs   nincs nincs nincs
      ügyvezető igazgató, önállóan bankszámla feletti rendelkezésre jogosult
      Lanku Ildikó
      1 172 000 Ft/hó 30%   Munka Törvénykönyv szerint nincs
      együttesen bankszámla feletti rendelkezésre jogosult munkavállalók 431 000-984 000 Ft/hó 20-30%   Munka Törvénykönyv szerint/ Munka Törvénykönyv szerint + 1 hónap nincs
      műszaki szolgáltatási igazgató, gazdasági igazgató, beruházási csoportvezető, szennyvízkezelési ágazatvezető főmérnök, vízellátási ágazatvezető főmérnök 643 500 -984 000 Ft/hó 25-30%   Munka Törvénykönyv szerint + 1 hónap nincs
      üzemegység-vezető, üzemegység-vezető helyettes, ügyfélszolgálati irodavezető 263 500 - 479 000 Ft/hó 20-25%   Munka Törvénykönyv szerint nincs
       
      Érvényesség: 2017. január 1-től

       
      Egyedi közzétételi lista

      Egyedi közzétételi lista

      A köztulajdonban álló gazdasági társaságok takarékosabb működéséről szóló 2009. évi CXXII. törvényben foglalt kötelezettségünket teljesítve a következő adatokat tesszük közzé
      Munkakör/Tisztség Alapbér/ Tiszteletdíj Prémium (%) Teljesítmény követelmény Végkielégítés mértéke Felmondási idő mértéke Versenytilalmi megállapodás
      felügyelő bizottság elnöke Spéth Géza 940 000 Ft/év nincs   nincs nincs nincs
      felügyelő bizottság tagja
      György Attila
      Dr. Hajós Béla
      Szalai Nikolett
      Szűcs Ferenc
      810 000 Ft/év nincs   nincs nincs nincs
      ügyvezető igazgató, önállóan bankszámla feletti rendelkezésre jogosult
      Lanku Ildikó
      1 289 000 Ft/hó 30%   Munka Törvénykönyv szerint nincs
      együttesen bankszámla feletti rendelkezésre jogosult munkavállalók 474 000-1 100 000 Ft/hó 20-30%   Munka Törvénykönyv szerint/ Munka Törvénykönyv szerint + 1 hónap nincs
      műszaki szolgáltatási igazgató, gazdasági igazgató, beruházási csoportvezető, szennyvízkezelési ágazatvezető főmérnök, vízellátási ágazatvezető főmérnök 600 000 -1 000 000 Ft/hó 25-30%   Munka Törvénykönyv szerint + 1 hónap nincs
      üzemegység-vezető, üzemegység-vezető helyettes, ügyfélszolgálati irodavezető 335 000 - 515 000 Ft/hó 20-25%   Munka Törvénykönyv szerint nincs
       
      Érvényesség: 2018. június 1-től

       
      Egyedi közzétételi lista

      Egyedi közzétételi lista

      A köztulajdonban álló gazdasági társaságok takarékosabb működéséről szóló 2009. évi CXXII. törvényben foglalt kötelezettségünket teljesítve a következő adatokat tesszük közzé
      Munkakör/Tisztség Alapbér/ Tiszteletdíj Prémium (%) Teljesítmény követelmény Végkielégítés mértéke Felmondási idő mértéke Versenytilalmi megállapodás
      felügyelő bizottság elnöke Spéth Géza 940 000 Ft/év nincs   nincs nincs nincs
      felügyelő bizottság tagja
      György Attila
      Dr. Hajós Béla
      Szalai Nikolett
      Szűcs Ferenc
      810 000 Ft/év nincs   nincs nincs nincs
      ügyvezető igazgató, önállóan bankszámla feletti rendelkezésre jogosult
      Lanku Ildikó
      1 289 000 Ft/hó 30%   Munka Törvénykönyv szerint nincs
      együttesen bankszámla feletti rendelkezésre jogosult munkavállalók  
      271 000 - 1 190 000 Ft/hó
      20-30%   Munka Törvénykönyv szerint/ Munka Törvénykönyv szerint + 1 hónap nincs
      műszaki szolgáltatási igazgató,
      gazdasági igazgató, 
      szennyvízkezelési ágazatvezető főmérnök, vízellátási ágazatvezető főmérnök
      630 000 -1 190 000 Ft/hó 25-30%   Munka Törvénykönyv szerint + 1 hónap nincs
      üzemegység-vezető,
      üzemegység-vezető helyettes, ügyfélszolgálati irodavezető
      360 000 - 630 000 Ft/hó 20-25%   Munka Törvénykönyv szerint nincs
       

      Érvényesség: 2019. április 1-től

       
      Egyedi közzétételi lista

      Egyedi közzétételi lista

      A köztulajdonban álló gazdasági társaságok takarékosabb működéséről szóló 2009. évi CXXII. törvényben foglalt kötelezettségünket teljesítve a következő adatokat tesszük közzé
      Munkakör/Tisztség Alapbér/ Tiszteletdíj Prémium (%) Teljesítmény követelmény Végkielégítés mértéke Felmondási idő mértéke Versenytilalmi megállapodás
      felügyelő bizottság elnöke Spéth Géza 940 000 Ft/év nincs   nincs nincs nincs
      felügyelő bizottság tagja
      György Attila
      Dr. Hajós Béla
      Szalai Nikolett
      Szűcs Ferenc
      810 000 Ft/év nincs   nincs nincs nincs
      ügyvezető igazgató, önállóan bankszámla feletti rendelkezésre jogosult
      Lanku Ildikó
      1 339 000 Ft/hó 30%   Munka Törvénykönyv szerint nincs
      együttesen bankszámla feletti rendelkezésre jogosult munkavállalók  
      270 000 - 800 000 Ft/hó
      20-30%   Munka Törvénykönyv szerint nincs
      műszaki szolgáltatási igazgató,
      gazdasági igazgató, 
      szennyvízkezelési ágazatvezető főmérnök, vízellátási ágazatvezető főmérnök
      630 000 -1 100 000 Ft/hó 25-30%   Munka Törvénykönyv szerint nincs
      üzemegység-vezető,
      üzemegység-vezető helyettes, ügyfélszolgálati irodavezető
      360 000 - 522 000 Ft/hó 20-25%   Munka Törvénykönyv szerint nincs
       

      Érvényesség: 2019. november 1-től

       
      Egyedi közzétételi lista

      Egyedi közzétételi lista

      A köztulajdonban álló gazdasági társaságok takarékosabb működéséről szóló 2009. évi CXXII. törvényben foglalt kötelezettségünket teljesítve a következő adatokat tesszük közzé
      Munkakör/Tisztség Alapbér/ Tiszteletdíj Prémium (%) Teljesítmény követelmény Végkielégítés mértéke Felmondási idő mértéke Versenytilalmi megállapodás
      felügyelő bizottság elnöke - megválasztása folyamatban 940 000 Ft/év nincs   nincs nincs nincs
      felügyelő bizottság tagja
      György Attila
      Dr. Hajós Béla
      Szűcs Ferenc
      Konrát Zita
      Varga András
      810 000 Ft/év nincs   nincs nincs nincs
      ügyvezető igazgató, önállóan bankszámla feletti rendelkezésre jogosult
      Lanku Ildikó
      1 339 000 Ft/hó 30%   Munka Törvénykönyv szerint nincs
      együttesen bankszámla feletti rendelkezésre jogosult munkavállalók  
      270 000 - 800 000 Ft/hó
      20-30%   Munka Törvénykönyv szerint nincs
      műszaki szolgáltatási igazgató,
      gazdasági igazgató, 
      szennyvízkezelési ágazatvezető főmérnök, vízellátási ágazatvezető főmérnök
      630 000 -1 100 000 Ft/hó 25-30%   Munka Törvénykönyv szerint nincs
      üzemegység-vezető,
      üzemegység-vezető helyettes, ügyfélszolgálati irodavezető
      360 000 - 522 000 Ft/hó 20-25%   Munka Törvénykönyv szerint nincs
       

      Érvényesség: 2020. március 13-tól

       
      Egyedi közzétételi lista

      Egyedi közzétételi lista

      A köztulajdonban álló gazdasági társaságok takarékosabb működéséről szóló 2009. évi CXXII. törvényben foglalt kötelezettségünket teljesítve a következő adatokat tesszük közzé
      Munkakör/Tisztség Alapbér/ Tiszteletdíj Prémium (%) Teljesítmény követelmény Végkielégítés mértéke Felmondási idő mértéke Versenytilalmi megállapodás
      felügyelő bizottság elnöke
      Varga András
      940 000 Ft/év nincs   nincs nincs nincs
      felügyelő bizottság tagja
      György Attila
      Dr. Hajós Béla
      Szűcs Ferenc
      Konrát Zita
      Ács Mihály Zsigmondné
      810 000 Ft/év nincs   nincs nincs nincs
      ügyvezető igazgató, önállóan bankszámla feletti rendelkezésre jogosult
      Lanku Ildikó
      1 339 000 Ft/hó 30%   Munka Törvénykönyv szerint nincs
      együttesen bankszámla feletti rendelkezésre jogosult munkavállalók  
      270 000 - 800 000 Ft/hó
      20-30%   Munka Törvénykönyv szerint nincs
      műszaki szolgáltatási igazgató,
      gazdasági igazgató, 
      szennyvízkezelési ágazatvezető főmérnök, vízellátási ágazatvezető főmérnök
      630 000 -1 100 000 Ft/hó 25-30%   Munka Törvénykönyv szerint nincs
      üzemegység-vezető,
      üzemegység-vezető helyettes, ügyfélszolgálati irodavezető
      360 000 - 522 000 Ft/hó 20-25%   Munka Törvénykönyv szerint nincs
       

      Érvényesség: 2020. május 6-tól

       
      Egyedi közzétételi lista

      Egyedi közzétételi lista

      A köztulajdonban álló gazdasági társaságok takarékosabb működéséről szóló 2009. évi CXXII. törvényben foglalt kötelezettségünket teljesítve a következő adatokat tesszük közzé
      Munkakör/Tisztség Alapbér/ Tiszteletdíj Prémium (%) Teljesítmény követelmény Végkielégítés mértéke Felmondási idő mértéke Versenytilalmi megállapodás
      felügyelő bizottság elnöke
      Varga András
      940 000 Ft/év nincs   nincs nincs nincs
      felügyelő bizottság tagja
      György Attila
      Dr. Hajós Béla
      Szűcs Ferenc
      Konrát Zita
      Ács Mihály Zsigmondné
      810 000 Ft/év nincs   nincs nincs nincs
      ügyvezető igazgató, önállóan bankszámla feletti rendelkezésre jogosult
      Lanku Ildikó
      1 406 000 Ft/hó 30%   Munka Törvénykönyv szerint nincs
      együttesen bankszámla feletti rendelkezésre jogosult munkavállalók  
      312 000 - 965 000 Ft/hó
      20-30%   Munka Törvénykönyv szerint nincs
      műszaki szolgáltatási igazgató,
      gazdasági igazgató, 
      szennyvízkezelési ágazatvezető főmérnök, vízellátási ágazatvezető főmérnök
      672 000 -1 175 000 Ft/hó 25-30%   Munka Törvénykönyv szerint nincs
      üzemegység-vezető,
      üzemegység-vezető helyettes, ügyfélszolgálati irodavezető
      400 000 - 585 000 Ft/hó 20-25%   Munka Törvénykönyv szerint nincs
       

      Érvényesség: 2020. július 2-től
      2.A köztulajdonban álló gazdasági társaság a közzététel időpontjában fennálló adatok alapján, a pénzeszközei felhasználásával, a gazdasági társaság vagyonával történő gazdálkodással összefüggő - az egyszerű közbeszerzési eljárás értékhatárát elérő vagy azt meghaladó értékű - árubeszerzésre, építési beruházásra, szolgáltatás megrendelésre, vagyonértékesítésre, vagyonhasznosításra, vagyon vagy vagyoni értékű jog átadására, valamint koncesszióba adásra vonatkozó szerződések megnevezését (típusát), tárgyát, a szerződést kötő felek nevét, a szerződés értékét, határozott időre kötött szerződés esetében annak időtartamára vonatkozó adatokat, valamint az említett adatok változásait közzéteszi. Szerződéslista
      (Archívum)
      2 A köztulajdonban álló gazdasági társaság a közzététel időpontjában fennálló adatok alapján, a pénzeszközei felhasználásával, a gazdasági társaság vagyonával történő gazdálkodással összefüggő - az egyszerű közbeszerzési eljárás értékhatárát elérő vagy azt meghaladó értékű - árubeszerzésre, építési beruházásra, szolgáltatás megrendelésre, vagyonértékesítésre, vagyonhasznosításra, vagyon vagy vagyoni értékű jog átadására, valamint koncesszióba adásra vonatkozó szerződések megnevezését (típusát), tárgyát, a szerződést kötő felek nevét, a szerződés értékét, határozott időre kötött szerződés esetében annak időtartamára vonatkozó adatokat, valamint az említett adatok változásait közzéteszi. Szerződéslista
      Szerződéslista
      Szerződéslista
      Szerződéslista
      Szerződéslista
      Szerződéslista
      Szerződéslista
      Szerződéslista
      Szerződéslista
      Szerződéslista
      Szerződéslista
      Szerződéslista
      Szerződéslista
    • 2015. évi CXLIII. törvény alapján
      Adatszolgáltatási elvárás Szolgáltatott adat
      1.Közzétételi kötelezettség a közbeszerzésekről Pályázatok, közbeszerzési terv
      (Archívum)
      1 Közzétételi kötelezettség a közbeszerzésekről Pályázatok, közbeszerzési terv
      Pályázatok, közbeszerzési terv
      Pályázatok, közbeszerzési terv
      Pályázatok, közbeszerzési terv
      Pályázatok, közbeszerzési terv
      Pályázatok, közbeszerzési terv
      Pályázatok, közbeszerzési terv
      Pályázatok, közbeszerzési terv
      Közbeszerzési szerződéslista
      (Archívum)

      Közbeszerzési szerződéslista

      A szerződések adatai ide kattintva tekinthetőek meg.
      1 Szerződések

      Szerződések

      Év Szerződő fél Szerződés típusa tárgya Szerződés nettó összege Szerződés telj. határideje Szerződés
      2012. FCSM Zrt. - Szegedi Vízmű Zrt.  -Salgótarjáni Csatornamű Kft. -Érd és Térsége Víziközmű Kft. - Érd és Térsége  Csatorna-szolgáltató Kft. -Nagykovácsi Víziközmű Kft. - Törsvíz Kft. - FCSM Mélyépítő Kft. Kötelező gépjármű felelősségbiztosítás és CASCO biztosítás 2013. 3 361 614 Ft 2013.12.31 Letölthető itt
       Generáli-Providencia Zrt.
      Érd és Térsége Regionális Víziközmű Kft. Villamosenergia adás-vételi szerződés Energiadíj egységára nettó 18,16 Ft/kWh 2013.12.31 Letölthető itt.
      E.ON Energiaszolgáltató Kft.
      2013. FCSM Zrt.- FCSM Mélyépítő Kft. -Érd és Térsége Víziközmű Kft. - Érd és Térsége Csatorna-szolgáltató Kft. - Szállítási keretszerződés irodai papíráruk szállítására 2 200 000 Ft 2015.02.11 Letölthető itt
      Papíron Kft.
      FCSM Zrt.- FCSM Mélyépítő Kft. -Érd és Térsége Víziközmű Kft. - Érd és Térsége Csatorna-szolgáltató Kft. - Szállítási keretszerződés irodaszerek szállítására 3 200 000 Ft 2015.02.11 Letölthető itt
      Paper-Form Kft.
      FCSM Zrt. - Szegedi Vízmű Zrt.  -"Érd és Térsége Víziközmű Kft. - Érd és Térsége Csatorna-szolgáltató Kft. - FCSM Mélyépítő Kft. - Szállítási szerződés MSZ EN 228, illetve a mindenkori szabvány szerinti normál gázolaj VTSZ_2710_19_41 tartályautós szállítására és biztosítására kártyás kiszolgálási rendszerben szerződés szerinti változó egységárakon 2014.12.31 Letölthető itt
      OMV Hungária Ásványolaj Kft.
      FCSM Zrt. - Szegedi Vízmű Zrt.  -"Érd és Térsége Víziközmű Kft. - Érd és Térsége Csatorna-szolgáltató Kft. - TÖRSVÍZ Kft. FCSM Mélyépítő Kft. -  Vagyon-, felelősség-, kötelező gépjármű felelősség-, casco- és csoportos személybiztosítás keretében biztosítható kockázatok fedezetére kötendő biztosítási szerződésekre vonatkozó teljes körű biztosítási menedzsment 1 677 000 Ft 2016.08.01 Letölthető itt
      GrECo JLT Hungary Biztosítási Alkusz 
      Érd és Térsége Regionális Víziközmű Kft - Villamosenergia adás-vételi szerződés Energiadíj egységára nettó 18,09 Ft/kWh 2014.12.31 Letölthető itt
      E.ON Energiaszolgáltató Kft.
      2014. Érd és Térsége Regionális Víziközmű Kft - Ivóvízmérők beszerzése 2014. évben szerződés szerinti áron 2014.12.31 Letölthető itt
      Arad Hungária Kft.
      Érd és Térsége Regionális Víziközmű Kft - Nyomtatványok és tonerek beszerzése 2014. évben szerződés szerinti árakon 2015.04. 23. Letölthető itt
      Print Time Kft.
      Érd és Térsége Regionális Víziközmű Kft - Vagyonbiztosítás/
      felelősségbiztosítás
      Vagyonbiztosítás
      2014.04.01-2015.03.31 687 000 Ft
      Felelősségbiztosítás 2014.04.01-2015.03.31 6.029.000
      2017.03.31  
       Generáli-Providencia Zrt.
      Érd és Térsége Regionális Víziközmű Kft - KGFB és Casco KGFB 1284 240 Ft
      Casco 1 760 634 Ft
      2014.12.31  
      Allianz Hungária Biztosító Zrt.
      Érd és Térsége Regionális Víziközmű Kft - védőruházat, munkaruházat bérlés szerződésben meghatározott áron
      24.853.747 Ft keretösszegig (36 hónapra)
      2017.09.11 Letölthető itt
      Markoó Kft.
      Érd és Térsége Regionális Víziközmű Kft - 3 db gépjármű leszállítása 19.350.000 Ft 2015.04.03 Letölthető itt.
      Autócentrum Szabó Kft.
      2015 Érd és Térsége Regionális Víziközmű Kft - másológépek bérlete maximális nettó szerződési érték
      14.037.048 Ft/12 hónap
      2015 április 27
      +
      1 év
      Letölthető itt.
      MOBIL COPY SERVICE
      2015 Érd és Térsége Regionális Víziközmű Kft - nyomtatványok, tonerek, irodai papíráruk szállítás szerződésben meghatározott keretösszeg
      14.684.640 Ft + 20 % opció
      2015. május 18.
      +
      1 év
      Letölthető itt.
      Print Time Kft.
       
      Év Szerződő fél Eljárás megindítására vonatkozó információk: A szerződés teljesítésszerű volt-e? A szerződés teljesítésének elismert időpontja A kifizetett ellenszolgáltatás értéke (nettó Ft)
      2012. FCSM Zrt. - Szegedi Vízmű Zrt.  -Salgótarjáni Csatornamű Kft. -Érd és Térsége Víziközmű Kft. - Érd és Térsége  Csatorna-szolgáltató Kft. -Nagykovácsi Víziközmű Kft. - Törsvíz Kft. - FCSM Mélyépítő Kft. - Az eljárást megindító felhívás a Közbeszerzési értesítő 2012/100. számában jelent meg KÉ-12857/2012 iktatószámon. A hirdetmény feladásának napja: 2012/08/30  Típusa: Nemzeti-Hirdetmény közzétételével induló tárgyalásos eljárás Igen 2013.12.31 3.361.614,-
       Generáli-Providencia Zrt.
      Érd és Térsége Regionális Víziközmű Kft - Az eljárást megindító felhívás az EU hivatalos lapjában 2012/S 164-272481 számon jelent meg, a hirdetmény feladásának napja: 2012/08/23. A hirdetmény a Közbeszerzési értesítő 2012/98. számában jelent meg KÉ-12896/2012 iktatószámon. Típusa: Közösségi-Nyílt eljárás Igen 2013.12.31 18,16 Ft/kWh
      E.ON Energiaszolgáltató Kft.
      2013. FCSM Zrt.- FCSM Mélyépítő Kft. -Érd és Térsége Víziközmű Kft. - Érd és Térsége Csatorna-szolgáltató Kft. - Az eljárást megindító felhívás a Közbeszerzési értesítő 2012/134. számában jelent meg KÉ-17860/2012 iktatószámon. A hirdetmény feladásának napja: 2012/11/15.  Típusa: Nemzeti-nyílt eljárás      
      Papíron Kft.
      FCSM Zrt.- FCSM Mélyépítő Kft. -Érd és Térsége Víziközmű Kft. - Érd és Térsége Csatorna-szolgáltató Kft. - Az eljárást megindító felhívás a Közbeszerzési értesítő 2012/134. számában jelent meg KÉ-17860/2012 iktatószámon. A hirdetmény feladásának napja: 2012/11/15.  Típusa: Nemzeti-nyílt eljárás      
      Paper-Form Kft.
      FCSM Zrt. - Szegedi Vízmű Zrt.  -"Érd és Térsége Víziközmű Kft. - Érd és Térsége Csatorna-szolgáltató Kft. - FCSM Mélyépítő Kft. - Az eljárást megindító felhívás 2013. január 25. napján lett kiküldve. Típusa: Nemzeti-Hirdetmény közzététele nélküli tárgyalásos eljárás.      
      OMV Hungária Ásványolaj Kft.
      FCSM Zrt. - Szegedi Vízmű Zrt.  -"Érd és Térsége Víziközmű Kft. - Érd és Térsége Csatorna-szolgáltató Kft. - TÖRSVÍZ Kft. FCSM Mélyépítő Kft. -  Az eljárást megindító felhívás 2013. május 29-én lett kiküldve. Típusa: Nemzeti-Hirdetmény közzététele nélküli tárgyalásos eljárás.      
      GrECo JLT Hungary Biztosítási Alkusz 
      Érd és Térsége Regionális Víziközmű Kft - Az eljárást megindító felhívás az EU hivatalos lapjában 2013/S 183-315487 számon jelent meg, a hirdetmény feladásának napja: 2013/09/18. A hirdetmény, a Közbeszerzési értesítő 2013/112. számában jelent meg KÉ-16230/2013 iktatószámon. Típusa: Közösségi-Nyílt eljárás      
      E.ON Energiaszolgáltató Kft.
      2014. Érd és Térsége Regionális Víziközmű Kft - A Kbt. 121. § (1) bekezdés b) pontja szerinti eljárás, KÉ-ben megjelent 2013.12.20-án 22818/2013 számon.      
      Arad Hungária Kft.
      Érd és Térsége Regionális Víziközmű Kft - A Kbt. 122/A. §-a szerinti eljárás, az eljárást megindító felhívás közvetlen megküldése: 2014.03.19.-én      
      Print Time Kft.
      Érd és Térsége Regionális Víziközmű Kft -        
       Generáli-Providencia Zrt.
      Érd és Térsége Regionális Víziközmű Kft -        
      Allianz Hungária Biztosító Zrt.
      Érd és Térsége Regionális Víziközmű Kft - A Kbt. 122/A. §-a szerinti eljárás, az eljárást megindító felhívás közvetlen megküldése: 2014.06.10.-én      
      Markoó Kft.
      Érd és Térsége Regionális Víziközmű Kft 2011. évi CVIII. törvény alapján hirdetmény nélküli közbeszerzési eljárás keretében 2014. október 1-jén megküldött ajánlattételi felhívás.      
      Autócentrum Szabó Kft.
      Szerződések

      Szerződések

      Év Szerződő fél Szerződés típusa tárgya Szerződés nettó összege Szerződés telj. határideje Szerződés
      2012. FCSM Zrt. - Szegedi Vízmű Zrt.  -Salgótarjáni Csatornamű Kft. -Érd és Térsége Víziközmű Kft. - Érd és Térsége  Csatorna-szolgáltató Kft. -Nagykovácsi Víziközmű Kft. - Törsvíz Kft. - FCSM Mélyépítő Kft. Kötelező gépjármű felelősségbiztosítás és CASCO biztosítás 2013. 3 361 614 Ft 2013.12.31 Letölthető itt
       Generáli-Providencia Zrt.
      Érd és Térsége Regionális Víziközmű Kft. Villamosenergia adás-vételi szerződés Energiadíj egységára nettó 18,16 Ft/kWh 2013.12.31 Letölthető itt.
      E.ON Energiaszolgáltató Kft.
      2013. FCSM Zrt.- FCSM Mélyépítő Kft. -Érd és Térsége Víziközmű Kft. - Érd és Térsége Csatorna-szolgáltató Kft. - Szállítási keretszerződés irodai papíráruk szállítására 2 200 000 Ft 2015.02.11 Letölthető itt
      Papíron Kft.
      FCSM Zrt.- FCSM Mélyépítő Kft. -Érd és Térsége Víziközmű Kft. - Érd és Térsége Csatorna-szolgáltató Kft. - Szállítási keretszerződés irodaszerek szállítására 3 200 000 Ft 2015.02.11 Letölthető itt
      Paper-Form Kft.
      FCSM Zrt. - Szegedi Vízmű Zrt.  -Érd és Térsége Víziközmű Kft. - Érd és Térsége Csatorna-szolgáltató Kft. - FCSM Mélyépítő Kft. - Szállítási szerződés MSZ EN 228, illetve a mindenkori szabvány szerinti normál gázolaj VTSZ_2710_19_41 tartályautós szállítására és biztosítására kártyás kiszolgálási rendszerben szerződés szerinti változó egységárakon 2014.12.31 Letölthető itt
      OMV Hungária Ásványolaj Kft.
      FCSM Zrt. - Szegedi Vízmű Zrt.  -Érd és Térsége Víziközmű Kft. - Érd és Térsége Csatorna-szolgáltató Kft. - TÖRSVÍZ Kft. FCSM Mélyépítő Kft. -  Vagyon-, felelősség-, kötelező gépjármű felelősség-, casco- és csoportos személybiztosítás keretében biztosítható kockázatok fedezetére kötendő biztosítási szerződésekre vonatkozó teljes körű biztosítási menedzsment 1 677 000 Ft 2016.08.01 Letölthető itt
      GrECo JLT Hungary Biztosítási Alkusz 
      Érd és Térsége Regionális Víziközmű Kft - Villamosenergia adás-vételi szerződés Energiadíj egységára nettó 18,09 Ft/kWh 2014.12.31 Letölthető itt
      E.ON Energiaszolgáltató Kft.
      2014. Érd és Térsége Regionális Víziközmű Kft - Ivóvízmérők beszerzése 2014. évben szerződés szerinti áron 2014.12.31 Letölthető itt
      Arad Hungária Kft.
      Érd és Térsége Regionális Víziközmű Kft - Nyomtatványok és tonerek beszerzése 2014. évben szerződés szerinti árakon 2015.04. 23. Letölthető itt
      Print Time Kft.
      Érd és Térsége Regionális Víziközmű Kft - Vagyonbiztosítás/
      felelősségbiztosítás
      Vagyonbiztosítás
      2014.04.01-2015.03.31 687 000 Ft
      Felelősségbiztosítás 2014.04.01-2015.03.31 6.029.000
      2017.03.31  
       Generáli-Providencia Zrt.
      Érd és Térsége Regionális Víziközmű Kft - KGFB és Casco KGFB 1284 240 Ft
      Casco 1 760 634 Ft
      2014.12.31  
      Allianz Hungária Biztosító Zrt.
      Érd és Térsége Regionális Víziközmű Kft - védőruházat, munkaruházat bérlés szerződésben meghatározott áron
      24.853.747 Ft keretösszegig (36 hónapra)
      2017.09.11 Letölthető itt
      Markoó Kft.
      Érd és Térsége Regionális Víziközmű Kft - 3 db gépjármű leszállítása 19.350.000 Ft 2015.04.03 Letölthető itt.
      Autócentrum Szabó Kft.
      2015 Érd és Térsége Regionális Víziközmű Kft - másológépek bérlete maximális nettó szerződési érték
      14.037.048 Ft/12 hónap
      2015 április 27
      +
      1 év
      Letölthető itt.
      MOBIL COPY SERVICE
      2015 Érd és Térsége Regionális Víziközmű Kft - nyomtatványok, tonerek, irodai papíráruk szállítás szerződésben meghatározott keretösszeg
      14.684.640 Ft + 20 % opció
      2015. május 18.
      +
      1 év
      Letölthető itt.
      Print Time Kft.
      2015 Érd és Térsége Regionális Víziközmű Kft - villamos energia adásvételi szerződés 16,44 Ft/kWh nettó egységár 2015. december 31. Letölthető itt.
      EON. Energiaszolgáltató Kft.
      2015. Érd és Térsége Regionális Víziközmű Kft - üzemanyag (normál gázolaj, 95-ös motorbenzin) Szerz. hatályba lépéskor érvényes ár Esz 95 benzin 329,69 Ft/l, Normál gázolaj 331,97 Ft/l 2015. december 31. Letölthető itt.
      MOL Magyar Olaj és Gázipari Nyrt.
      2015. Érd és Térsége Regionális Víziközmű Kft KGFB Casco biztosítás Induló gépkocsiállomány alapján KGFB 314.881 Ft+ 94.646 Ft baleseti adó, Casco 1.670.317 Ft 2015. december 31. Letölthető itt.
      Generali Biztosító Zrt.
       
      Év Szerződő fél Eljárás megindítására vonatkozó információk: A szerződés teljesítésszerű volt-e? A szerződés teljesítésének elismert időpontja A kifizetett ellenszolgáltatás értéke (nettó Ft)
      2012. FCSM Zrt. - Szegedi Vízmű Zrt.  -Salgótarjáni Csatornamű Kft. -Érd és Térsége Víziközmű Kft. - Érd és Térsége  Csatorna-szolgáltató Kft. -Nagykovácsi Víziközmű Kft. - Törsvíz Kft. - FCSM Mélyépítő Kft. - Az eljárást megindító felhívás a Közbeszerzési értesítő 2012/100. számában jelent meg KÉ-12857/2012 iktatószámon. A hirdetmény feladásának napja: 2012/08/30  Típusa: Nemzeti-Hirdetmény közzétételével induló tárgyalásos eljárás Igen 2013.12.31 3.361.614,-
       Generáli-Providencia Zrt.
      Érd és Térsége Regionális Víziközmű Kft - Az eljárást megindító felhívás az EU hivatalos lapjában 2012/S 164-272481 számon jelent meg, a hirdetmény feladásának napja: 2012/08/23. A hirdetmény a Közbeszerzési értesítő 2012/98. számában jelent meg KÉ-12896/2012 iktatószámon. Típusa: Közösségi-Nyílt eljárás Igen 2013.12.31 18,16 Ft/kWh
      E.ON Energiaszolgáltató Kft.
      2013. FCSM Zrt.- FCSM Mélyépítő Kft. -Érd és Térsége Víziközmű Kft. - Érd és Térsége Csatorna-szolgáltató Kft. - Az eljárást megindító felhívás a Közbeszerzési értesítő 2012/134. számában jelent meg KÉ-17860/2012 iktatószámon. A hirdetmény feladásának napja: 2012/11/15.  Típusa: Nemzeti-nyílt eljárás      
      Papíron Kft.
      FCSM Zrt.- FCSM Mélyépítő Kft. -Érd és Térsége Víziközmű Kft. - Érd és Térsége Csatorna-szolgáltató Kft. - Az eljárást megindító felhívás a Közbeszerzési értesítő 2012/134. számában jelent meg KÉ-17860/2012 iktatószámon. A hirdetmény feladásának napja: 2012/11/15.  Típusa: Nemzeti-nyílt eljárás      
      Paper-Form Kft.
      FCSM Zrt. - Szegedi Vízmű Zrt.  -Érd és Térsége Víziközmű Kft. - Érd és Térsége Csatorna-szolgáltató Kft. - FCSM Mélyépítő Kft. - Az eljárást megindító felhívás 2013. január 25. napján lett kiküldve. Típusa: Nemzeti-Hirdetmény közzététele nélküli tárgyalásos eljárás.      
      OMV Hungária Ásványolaj Kft.
      FCSM Zrt. - Szegedi Vízmű Zrt.  -Érd és Térsége Víziközmű Kft. - Érd és Térsége Csatorna-szolgáltató Kft. - TÖRSVÍZ Kft. FCSM Mélyépítő Kft. -  Az eljárást megindító felhívás 2013. május 29-én lett kiküldve. Típusa: Nemzeti-Hirdetmény közzététele nélküli tárgyalásos eljárás.      
      GrECo JLT Hungary Biztosítási Alkusz 
      Érd és Térsége Regionális Víziközmű Kft - Az eljárást megindító felhívás az EU hivatalos lapjában 2013/S 183-315487 számon jelent meg, a hirdetmény feladásának napja: 2013/09/18. A hirdetmény, a Közbeszerzési értesítő 2013/112. számában jelent meg KÉ-16230/2013 iktatószámon. Típusa: Közösségi-Nyílt eljárás      
      E.ON Energiaszolgáltató Kft.
      2014. Érd és Térsége Regionális Víziközmű Kft - A Kbt. 121. § (1) bekezdés b) pontja szerinti eljárás, KÉ-ben megjelent 2013.12.20-án 22818/2013 számon.      
      Arad Hungária Kft.
      Érd és Térsége Regionális Víziközmű Kft - A Kbt. 122/A. §-a szerinti eljárás, az eljárást megindító felhívás közvetlen megküldése: 2014.03.19.-én      
      Print Time Kft.
      Érd és Térsége Regionális Víziközmű Kft -        
       Generáli-Providencia Zrt.
      Érd és Térsége Regionális Víziközmű Kft -        
      Allianz Hungária Biztosító Zrt.
      Érd és Térsége Regionális Víziközmű Kft - A Kbt. 122/A. §-a szerinti eljárás, az eljárást megindító felhívás közvetlen megküldése: 2014.06.10.-én      
      Markoó Kft.
      Érd és Térsége Regionális Víziközmű Kft 2011. évi CVIII. törvény alapján hirdetmény nélküli közbeszerzési eljárás keretében 2014. október 1-jén megküldött ajánlattételi felhívás.      
      Autócentrum Szabó Kft.
      Közbeszerzési szerződéslista

      Közbeszerzési szerződéslista

      A szerződések adatai ide kattintva tekinthetőek meg.
      Közbeszerzési szerződéslista

      Közbeszerzési szerződéslista

      A szerződések adatai ide kattintva tekinthetőek meg.
      Közbeszerzési szerződéslista

      Közbeszerzési szerződéslista

      A szerződések adatai ide kattintva tekinthetőek meg.
      Közbeszerzési szerződéslista

      Közbeszerzési szerződéslista

      A szerződések adatai ide kattintva tekinthetőek meg.
      Közbeszerzési szabályzat
      1
      Az éves statisztikai összegezés 2015. év 11 sz. m.
      (Archívum)
      1 Az éves statisztikai összegezés 2014. év
      Az éves statisztikai összegezés 2013. 1. félév
      Az éves statisztikai összegezés 2013. 2. félév
      Az éves statisztikai összegezés 2019. év 17 szm. m.
      (Archívum)
      1 Az éves statisztikai összegezés 2015. év 17 szm. m.
      Az éves statisztikai összegezés 2016. év 17 szm. m.
      Az éves statisztikai összegezés 2017. év 17 szm. m.
      Az éves statisztikai összegezés 2018. év 17 szm. m.
  • Egyéb közzétételi lista
    Adatszolgáltatási elvárás Szolgáltatott adat
    1.Az Ehat. vhr. 7/A. § (2) bekezdés e) pontja alapján a 
    szakreferens igénybevételére köteles gazdálkodó szervezet az 
    éves riportot a tárgyévet követő év május 31-ig kell, hogy a
    honlapján közzétegye.
    2020. évi energetikai riport
    (Archívum)
    1 Az Ehat. vhr. 7/A. § (2) bekezdés e) pontja alapján a 
    szakreferens igénybevételére köteles gazdálkodó szervezet az 
    éves riportot a tárgyévet követő év május 31-ig kell, hogy a
    honlapján közzétegye.
    2017. évi energetikai riport
Archívum